Next Article in Journal
Demand Side Management for Stand-Alone Hybrid Power Systems Based on Load Identification
Next Article in Special Issue
Development of a Terminal Control System with Variable Minimum Airflow Rate
Previous Article in Journal
Supplementary Controller Design for SSR Damping in a Series-Compensated DFIG-Based Wind Farm
Previous Article in Special Issue
A DFuzzy-DAHP Decision-Making Model for Evaluating Energy-Saving Design Strategies for Residential Buildings
 
 
Font Type:
Arial Georgia Verdana
Font Size:
Aa Aa Aa
Line Spacing:
Column Width:
Background:
Article

An Energy and Water Resource Demand Estimation Model for Multi-Family Housing Complexes in Korea

1
Civil and Environmental Engineering, Korea Advanced Institute of Science and Technology (KAIST), Daejeon 305-701, Korea
2
KAIST Institute for Urban Space and Systems (KIUSS), KAIST, Daejeon 305-701, Korea
*
Author to whom correspondence should be addressed.
Energies 2012, 5(11), 4497-4516; https://doi.org/10.3390/en5114497
Submission received: 18 September 2012 / Revised: 27 October 2012 / Accepted: 7 November 2012 / Published: 13 November 2012
(This article belongs to the Special Issue Energy Efficient Buildings and Green Buildings)

Abstract

:
This paper proposes and develops a residential energy and resource consumption estimation model in the context of multi-family residential housing in Korea using a multi-layer perceptron (MLP) neural network. Eight indicators are introduced which affect the energy and water resource usage characteristics of Korean residential complexes. The proposed model precisely estimated the electricity, gas energy and water consumption for each examined residential complex. In terms of validation, the results showed the highest level of agreement with actually collected datasets. The model shows promising prospects in providing necessary estimations, not only for optimally scaling and sizing energy- and water-related infrastructures, but also to promote reliable energy and resource savings through greenhouse gas (GHG) reduction planning in multi-family housing complexes. The model could also be of use in framing guidelines for the better planning of national or regional energy and resource policies and for forming a foundation of decision-making with definite references regarding the facility management of each apartment complex to enhance the energy and resource use efficiency at these locations.

1. Introduction

Given the vast extent of increased global energy consumption that has led to the emission of air pollutants and greenhouse gases, serious interest in reducing energy consumption has intensified. Buildings are responsible for 25%–40% of the total energy use in OECD countries, as well as 40%–45% of energy consumption in Europe [1]. The Green Building Council has reported that in the US, building energy consumption accounts for 36% of the total energy usage and 65% of electricity consumption, while being responsible for 30% of greenhouse gas emissions [2]. Therefore, the building sector potentially represents the largest single domain for improving energy efficiency.
The Korean government has begun a national effort to promote energy and resource savings in relation to GHG reductions in the residential sector in light of the fact that building energy consumption accounts for nearly 30% of Korea’s total annual energy consumption. Residential buildings, especially multi-family housing complexes (usually referred to as “apartment buildings”), account for nearly 60% of the total building energy consumption in Korea [3,4,5], while water consumption in the residential sector represents over 65% of the total water use, which is a percentage that increases annually [6].
In academic or practical domains, there have been a large number of trials that have explored the unique features of Korean apartment complexes regarding energy efficiency. The development of the Apartment Management Information System [7], led by the Ministry of Land and Maritime Affairs of Korea, is a representative action among multiple efforts to secure greater efficient energy and facility management of multi-family housing complexes. This system deals with electricity and gas usage plus water consumption as the major forms of energy and resources supplied to most Korean multi-family housing complexes. Various incentives and energy efficiency ratings for apartment complexes have been attempted in test operations of the AMIS system. However, many limitations are found in terms of the efficient operation and management of AMIS. In particular, given that the system has only recently revealed its operative information to the public, the accuracy of the information has not been fully verified.
For a proper consideration of the efficient management of the resources and facilities related to Korean style apartment complexes, it is necessary to have an accurate estimation model for electricity, gas and water utility usage profiles applicable to most of the multi-family housing complexes in Korea based on the region, month and primary factors of a specific apartment complex. The prediction of household resource (i.e., energy and water) consumption could be performed at residential district level, regional level, city level and national level.
Macroscopically, estimating the amount of energy and water passing through the complex hierarchical structure of the household utility demand and supply system is essential for planning, designing and operating the pertinent infrastructure and related facilities in pursuit of energy and carbon neutral management for the entire residential sector. If a local or central government tries to induce voluntary citizen participation in an energy- and resource savings movement, this type of average household utility consumption profile prediction model can be used to judge the effectiveness of resource conservation efforts by comparing the actual performance of the resource efficient large residential complex to the average performance represented in this model.
Meanwhile, regarding the spread of renewable energy the importance of which has been escalated especially in the residential sector, the introduction of renewable energy sources could reduce the demand for conventional fossil-fuel-produced electricity or gas. Therefore, optimizing the scale of the renewable energy supply and related infrastructure as well as the operational strategies of related facilities could be achieved based on precise predictions of total energy demand amounts, carefully allocated as a mixture of traditional fossil fuels or the electricity derived from them and energy produced through renewable energy sources. The proposed household energy and water consumption estimation model could also serve to support sustainable and carbon-neutral solutions for the residential sector by enabling the quantification of the expected life-cycle cost reduction to be reflected in a business plan and thus provide a concrete basis for contributing to the spread of renewable energy sources.
In this context, this study investigates the macro-level factors influencing a residential complex in relation to its energy and water consumption profile and proposes a novel and generalized model that can estimate the usage amounts of electricity, gas and water in Korean multi-family housing complexes.

2. Research Background

2.1. Energy Consumption Modeling Researches

Over the past several years, energy consumption modeling research as applied to residential housing has been pursued from a variety of perspectives. Swan [8] divided energy consumption modeling efforts into top-down and bottom-up approaches. The former correspond to a macroscopic analysis at a regional or national scope over a long-term timespan, such as annual estimations. In that vein, Hirst [9] introduced an annual household energy consumption model in the US which relied on econometric components as well as technological elements [10,11]. Haas [12] developed an econometric electricity energy consumption model for housing stock considering the phenomenon of historically evolved rising prices on top of traditional studies [13].
In contrast, the bottom-up methods entail a microscopic approach, extrapolating the estimated energy consumption profiles of a representative set of individual houses to regional and national levels [8]. Our study primarily utilizes the bottom-up approach, assessing the contribution of the energy consumption of each multi-family housing complex to the overall national energy use. The microscopic model is largely divided into two sub-categories: the Statistical Method (SM) and the Engineering Method (EM) [14]. SM considers several indicators in assessing energy consumption models via regression [14], Conditional Demand Analysis (CDA) [15], and an Artificial Neural Network (ANN) [16,17,18]. Energy models for buildings mainly consider annual energy usage characteristics via simulations and regression techniques [19,20]. However, such classical statistical approaches, relying on regression and time-series models, are well understood and the related estimation processes are relatively simple.
In the case of ANN, a large number of applications have shown that ANN can be a quite suitable tool within the stationary forecasting domain, predicting factors such as carbon emissions [21,22], construction costs [23], and stock market behavior [24]. ANN has been adopted to predict building cooling loads [25,26] and annual building energy consumption levels [19], given that energy consumption datasets are highly non-stationary as regards the relationship between input variables and the outputs of a complex system [26]. Recently, there have been energy demand models using ANN that take a macroscopic approach based on macro-econometric indicators [27,28]. Such models can provide a helpful guideline regarding regional or national energy planning, but they pursue a rather simplistic perspective with regard to estimating final goals.
Lastly, the engineering method (EM) assesses the distribution of appliance ownership, including appliance power ratings, and calculates household end-user energy consumption while providing descriptions of archetypes and data sampling for houses [29,30,31]. Household energy end-use models based on descriptions of archetypes have seen greatly elaborated development [30,31]. However, underlying the results of these models are many assumptions regarding the operating conditions which are inclusive of occupants’ behaviors. It is impossible to consider all of the factors related to energy end-use, such as the number of occupants, all of the different appliances and their power ratings, the dwelling types, and the occupants’ behaviors. Most research in this vein adopts assumed scenarios for occupancy patterns that are derived from survey analyses which cannot exclude subjective information [29,31]. Moreover, such research must confront privacy issues with regard to the collection or distribution of energy consumption datasets for individual households.
To summarize the distinctive features of the models discussed thus far, precedent studies have sought to address socio-economic factors which could influence residential energy consumption and how they are interconnected. Seeking to reflect socio-economic phenomena by applying socio-economic features is a process subject to severe limitations mainly because it relies on deriving quantifiable information from subjective fundamentals.

2.2. Researches on Korean-Style Apartment Complex

In accordance with the growing importance of energy consumption and demand models related to GHG reduction, a number of studies of multi-family housing complexes, which account for a large portion of total energy and resource consumption in Korea, have been conducted. By evaluating monthly energy consumption profiles in the Pusan area in relation to the morphological factors of a building, such as the flat types and tower types [32,33], researchers found that flat-type buildings consume about 10% more gas than tower-type buildings. On the other hand, Lee [34] reported that the energy usage levels for heating different types of apartment complexes in Kyeonggi province are nearly identical and are therefore not influenced by the building shape. Only the electricity use of tower-type apartment buildings is 1.2–1.5 times that of flat-type apartment buildings.
There are studies of gas energy consumption issues that consider the major characteristics of apartment complexes (i.e., building age, number of buildings, number of stories, number of households, maintenance area, household size, and others) in a specific region, such as Seoul [35] or Cheju [36]. Hong [37] analyzed the monthly use of electricity and gas energy plus water along with the level of conservation after occupants’ lifestyle changes in apartment complexes in Daegu. In addition, Lee [38] explored the current status and characteristics of GHG emissions through GHG source unit analyses for local governmental buildings in different regions of Korea depending on their usage types (hotels, schools, hospitals and apartment complexes).
To analyze the energy and water resource consumption patterns in Korea, it is necessary to understand the unique Korean geographical and climatic characteristics. Specifically, Korea has distinct seasonal changes. Thus, despite minute latitude variations within the nation, cooling and heating energy consumption patterns among the different regions are obvious and noticeable unlike general expectations [5,39,40].
Lim [41] examined the characteristics of energy consumption in major Korean cities in accordance with an analysis of annual energy consumption patterns in each region, finding that the amounts of energy use show similar tendencies according to the latitude and other special characteristics (temperature, HDD, CDD and economic level) of each region. He presented an electrical energy consumption model using heating degree days (HDD, base temperature: 18 °C) and cooling degree days (CDD, base temperature: 24 °C) [5,42] using monthly data computed according to the daily temperature. Hong [43] investigated the energy consumption of apartment complexes according to the heating systems used in three different climate zones (latitude), analyzing the energy sensitive factors of apartment complexes.
Water consumption in the household sector is reported annually by the Korean Ministry of Environment [5], focusing on the issue of water demand management. Research related to water consumption considering residential characteristics has been performed as well. Kim [44] investigated the relationship between domestic water consumption and the number of dwellers of apartment complexes in Seoul. They proved that water consumption is influenced more by the dwelling type (e.g., the housing type, the number of households, and the gross area) than it is by the economic level of the occupants. Hyun [45] analyzed the effect on the increase in domestic water usage according to the differently heightened floors of an apartment as related to the water pressure and the number of family members in each unit. Lee [46] presented an estimation model for the amount of water use and the water cost considering the diversified characteristics of residential complexes.
Recently, the city of Seoul launched the “ECO mileage system”, a citizen participation program, in an effort to cope with the effects of climate change [47]. The system allows every household type, including detached houses and apartment complexes to be informed of the amount of energy and resources they use, including electricity, gas and water, to motivate citizens to conserve these resources. This can be expected to reduce GHG emissions and it offers incentives for low-carbon activities.
Most studies related to energy and water consumption with respect to Korean-style apartment complexes usually focus on consumption patterns or phenomena analyses rather than estimation modeling. Therefore, it is indispensable to estimate the required primary energy and other resource consumption amounts, especially for Korean multi-family housing complexes. In this context, our research attempts to establish a reliable estimation model to estimate the electricity, gas and water demand levels, as such a model is crucial for better planning for the ever-spreading apartment districts in Korea.

3. Proposed Estimation Model

This paper adopts an artificial neural network (ANN) estimating method to build an energy and resource usage model for multi-family housing complexes in Korea. Witnessing the technical shortcomings of previous models, however, we found that it is essential to identify pertinent factors affecting energy use in the design of a reasonable ANN model. First, we verify the diversifying elements constituting multi-family housing complexes as input datasets for the ANN system in relation to the actual energy and water consumption data (i.e., electricity, gas and water use), after which we design an ANN model capable of analyzing any complex nonlinear pattern accurately through a training and learning system involving carefully identified factors.

3.1. Artificial Neural Network (ANN)

An ANN is constructed simply through learning from a set of sample data containing pairs of input vectors and associated outputs without any explicit analytical expressions of a model equation [17,48]. The result is a crucial nonlinear statistical model, typically used to assess complex relationships between inputs and outputs or to discover patterns embedded in the datasets.
This study adopts a multi-layer perceptron (MLP), one of the most commonly used types of ANN. MLP is comprised of multiple layers of computational units, having a direct connection to the neurons of the sub-layer. In many applications, the units of these networks apply a transfer function, most commonly a sigmoid, hyperbolic tangent or Gaussian function [49]. In this study, we use the hyperbolic tangent sigmoid function to compute a layer’s output from its network input, while applying the Levenberg–Marquardt algorithm (LMA) [27,29] to derive training weights and bias, which are internal parameters of a neural network to provide it with the preferred associations between various outputs and classes of inputs [48].
The LMA is combined with the feature of the Gauss-Newton algorithm, which is widely used to solve non-linear least squares problems, along with a gradient descent algorithm. The LMA is more robust than the Gauss-Newton algorithm, which means it finds a solution even if it starts very far from the final minimum.
At a further distance from the function minimum, the steepest descent method is utilized to provide steady and convergent progress toward the solution. If the solution approaches the minimum, the damping parameter is adaptively decreased, the LMA approaches the Gauss-Newton algorithm, and the solution typically converges rapidly to the minimum [48]. The connection weights are adjusted by the LMA according to Equation (1):
Energies 05 04497 i001
where w denotes the connection weights, ∆w is the weight correlation, E(w) is the learning error, J(w) is the Jacobian matrix of the error vector, μ is the damping parameter, I is the identity matrix, and S is the number of sample data points.
As indicated by recent studies, ANN generally works well for highly non-linear energy use patterns and is capable of extracting useful information concerning real phenomenon via a learning process. The training sample datasets carefully chosen for this study were trained via the above-mentioned ANN energy and water consumption model equipped with optimal weight values, the outcome of which could thus be established for energy and water consumption magnitude predictions.

3.2. Affecting Indicators of Energy and Water Use for Korean Apartment Complexes

Thirty apartment complexes in total are examined as a case study to analyze the validity of the residential building energy and water demand model built on the methods described in the previous section. The required parameters of with monthly electricity, gas and water consumption datasets of the selected residential complexes for 2011 are collected through AMIS [7], real-estate data [50], and from gas energy supply companies [51]. Among the 30 instances of apartment complex datasets, we initially choose sample datasets of 15 instances according to the conditions shown in Table 1. The datasets must:
(1)
encompass at least five cities located at different latitudes and longitudes (Figure 1);
(2)
include only residential complexes having more than 400 households;
(3)
exclude residential complexes having ambiguous or missing information;
(4)
include only residential complexes equipped with individual gas heating systems (in which gas is used for hot water, cooking and heating);
(5)
include residential complexes separated by explicit and quantitative factors affecting energy consumption;
(6)
meet the 95% confidence level with a margin of error of plus or minus 2.5%.
Figure 1. Locations of six Korean cities with different latitude and longitude.
Figure 1. Locations of six Korean cities with different latitude and longitude.
Energies 05 04497 g001
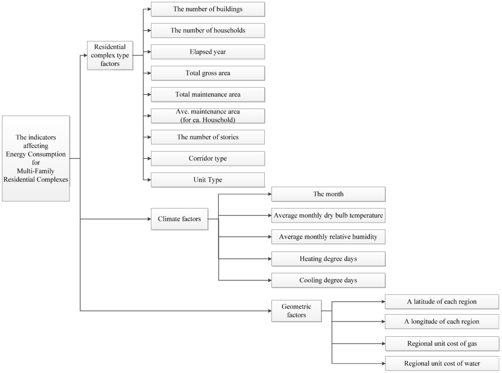
To ascertain the factors affecting energy and water usage in typical multi-family housing complexes, we pre-selected three representative categories: the residential complex type, geometric factors and climate factors. This study focuses primarily on the factors affecting the energy and water consumption variations in residential complexes, which can be quantitatively analyzed. Therefore, individual factors associated with great randomness, social factors which may be affected by relevant policies or regulations, and other internal factors—such as populations, standards of living, the level of urban development, and the level of social development—are excluded from the model, as they are not a part of the principal ingredients of multi-family housing complexes. Moreover, they are not well suited to be incorporated into a quantitative model as indicators.
Factors pertaining to residential complexes include the number of buildings, the number of households, the age of the buildings, the total gross area, the total maintenance area, the maintenance area per household (the average household gross area), the number of stories, the corridor-type (i.e., staircase/shared corridor/mixed), the unit-type (i.e., tower/flat), the heating-type and others in accordance with the typical classification standards for Korean-style apartment complexes [32,33,34,35].
Geometric factors include the latitude and longitude of each region and the unit cost for gas and water in each region. Regarding electricity energy in the residential sector, uniform pricing is adopted across all over the country. Climate condition factors include months of the year, the average monthly dry bulb temperature, the regional relative humidity, the heating degree-days and the cooling degree-days. These categories yield a total of 18 selected indicators, as shown in Figure 2. An analysis of the correlation between energy or water consumption and each indicator was executed using Equation (2) [52].
Figure 2. Factors for affecting energy and water use in multi-family housing complexes.
Figure 2. Factors for affecting energy and water use in multi-family housing complexes.
Energies 05 04497 g002
The correlation coefficient ρX,Y between two random variables X and Y with expected values of μX and μY and the standard deviations σX and σY is defined as:
Energies 05 04497 i002
where E is the expected value operator, cov represents the covariance, and corr is the Pearson’s correlation. There exists less of a relationship (closer to uncorrelated) as the coefficient approaches zero, whereas the closer the coefficient is to either −1 or 1, the stronger the correlation between the variables becomes.
Table 1. Extracted variables and description of collected data sets.
Table 1. Extracted variables and description of collected data sets.
Case no.CityLatitudeLongitudeNo. of buildingsNo. of householdsElapsed yearGross area (m2)Maintenance area (m2)Maintenance. area per ea. Household (m2)No. of storiesCorridor typeUnit type (building shape)
1Chunchun37.88127.75121,7923299,093223,03212425StairTower
2Suwon37.26127.02142,0637364,888272,38813230StairFlat
3Buchun37.5126.76131,0707131,258103,4409625StairFlat
4Buchun37.5126.765490770,34153,66910925StairFlat
5Buchun37.5126.76111,0127113,134113,12611125StairFlat
6Buchun37.5126.7688368178,134133,00015925StairFlat
7Buchun37.5126.769669886,34467,14910025StairFlat
8Buchun37.5126.76111,3878208,394163,97911825StairFlat
9Daejeon36.35127.3897633100,15187,09911425StairFlat
10Daejeon36.35127.389946387,11986,8299123StairFlat
11Gimhae35.23128.899585285,49964,78211023StairFlat
12Gimhae35.23128.89147494103,710103,34113715StairFlat
13Changwon35.42127.6767801163,278110,68214136StairTower
Table 2 shows the results of the correlation analysis among electricity, water and gas energy consumption levels and other indicators. Generally, correlation coefficients with magnitudes that exceed 0.5 between the compared values indicate variables which can be considered as moderately correlated. Therefore, we discriminate the operative indicators towards the target outputs, specifically electricity, water and gas energy consumption. Most consumption patterns show high correlations with the number of buildings, the number of households, the total gross area, and the total maintenance area. In the case of electricity, the consumption patterns are mainly affected by factors related to the residential complex type. Electricity use is less related to geometric and climate condition factors, whereas gas consumption has a stronger correlation with temperature. In particular, the latitude, which implicitly differentiates the distance of a specific region from the Seoul metropolitan area, has greater impact on water consumption as compared to electricity and gas usage levels, due to unique Korean regional peculiarities.

3.3. Establishment of a Residential Housing Energy and Water Consumption Model

Based on the indicators sensitive to energy and water use shown in Table 2, we finally chose the most sensitive indicators among the residential complex type, climate and geometric factor categories to form an input vector. The output vector includes all three data categories related to energy and water use of the residential complexes. The final input and output vectors of the newly formulated ANN estimation model are composed of the following components:
Energies 05 04497 i003
where IANN represents the input vector and OANN indicates the output vector of the ANN estimation model.
The dataset used here covers 12 months for 15 apartment complexes. IANN in the raw data constitutes of 19 × 180 datasets defining 19 attributes for 180 different cases including “1–12 coded month of the year”, “latitude”, “temperature”, “heating degree days”, “number of buildings”, “number of households”, “gross area”, and “maintenance area”. In contrast, OANN in the raw data is a 3 × 180 matrix for electricity, water, and gas energy use as estimated from the inputs. This pre-processing step was implemented using MATLABTM script programming and Neural Network ToolboxTM [53] to index the time (month) and to combine the corresponding values. If a variable is missing for a particular month, the dataset of the entire row for that month is excluded due to the error that may be introduced when estimating missing values, though it nonetheless retains the possibility of contributing to the estimation. Therefore, a pre-processing step was necessary to edit the initial data and to create a consistent database having all of the desired parameters for every month. The sample set we finally used consists of a 22 × 156 matrix, representing 156 samples of 22 elements.
Afterward, we linearly normalized all inputs and output so that they were within the range of [0, 1] to avoid any masking effect, as all of the inputs and outputs have different ranges (such as the temperature, latitude, number of buildings, and electricity load) [54]. Linear normalization of x so that these values were within the range of [0, 1] was done as follows:
Energies 05 04497 i004
where xn indicates the normalized value of x in the range of [0, 1]. Thus, each input is separately normalized based on its own minimum and maximum values. Also, the normalized variable xn can easily be returned to the original range within [xmin, xmax] by the inverse transform, as shown below:
x = xmin + xn · (xmaxxmin)
The sample datasets are divided into a training sample set and a performance test set based on the ratio of 70% and 30%, which means that 120 samples were used for the training set and 36 samples were used for the test set.
According to the other precedent studies [55,56], a three-layer BP network can be used to solve random function fitting and approximation problems. We therefore adopt a three layer BP neural network with a single hidden layer. The number of hidden units is calculated through both theoretical and experimental methods. As recommended by Duda [17], the total number of weights in the network should not exceed the total number of training points. From the calculation, we derive 11 hidden nodes; the range of N is N ≤ 11, selecting the final number through trial-and-error-based experimentation, as shown in Table 3. The model parameters are set to an input layer of 19 neurons, an output layer of 3 neurons, and one hidden layer of 11 neurons, as shown in Figure 3.
Figure 3. Topology of the multilayer perceptron (MLP) artificial neural network (ANN).
Figure 3. Topology of the multilayer perceptron (MLP) artificial neural network (ANN).
Energies 05 04497 g003
Table 2. Correlation Coefficients.
Table 2. Correlation Coefficients.
Target valueStatistical AnalysisTempRel. HumHDDCDDGas CostWater CostLati-tudeLongi-tudeN. of Build-ingsN. of House-holdElapsed yearGross areaMainte-nance areaMH. areaUnit. Type (B. shape)N. of storiesElect UseGas UseWater Use
Elect UsePC−0.0930.1600.1100.303 **−0.215 **0.187 *0.517 **−0.0750.574 **0.949 **−0.0810.966 **0.973 **0.346 **0.294 **0.309 **10.477 **0.901 **
Sig. (2-tailed)0.2500.0460.1710.0000.0070.0190.0000.3540.0000.0000.3160.0000.0000.0000.0000.000 0.0000.000
Gas UsePC−0.615 **−0.345 **0.633 **−0.236 **0.1350.267 **−0.0650.179 *0.208 *0.409 **0.1120.487 **0.513 **0.1690.1440.227 *0.477 **10.295 **
Sig. (2-tailed)0.0000.0000.0000.0000.0920.0010.4180.0250.0090.0000.1650.0000.0000.0350.0730.0040.000 0.000
Water UsePC−0.0050.258 **0.001−0.003−0.353 **0.0330.485 **−0.270 **0.620 **0.943 **−0.302 **0.873 **0.925 **0.209*0.1400.1890.901 **0.295 **1
Sig. (2-tailed)0.9530.0010.9910.9690.0000.6850.0000.0010.0000.0000.0000.0000.0000.0090.0810.0180.0000.000
Notes: ** Correlation is significant at the 0.01 level (2-tailed); * Correlation is significant at the 0.05 level (2-tailed); PC = Pearson Correlation; Calculated by IBM SPSSTM Statistics 20.
Table 3. Number of hidden nodes for the MLP neural network.
Table 3. Number of hidden nodes for the MLP neural network.
Number of Hidden NodesPerformance (MSE)EpochCoefficient of determination (R)
Target/OutputTraining/TargetValidation/TargetTest/Target
70.00630.00610.00600.0078200.9435
90.00420.00300.00570.0080140.9632
110.00210.00110.00560.0038120.9821
120.00410.00120.01130.0106140.9641
Note: * raw data was used.
In the training process, we randomly divided the data into three case sets: 84 samples for Training, 18 samples for Validation, and 18 samples for Test through the corresponding ratio of 70%, 15%, and 15%. The Training set is used to adjust the weights on the neural network, the Validation set is used to minimize over fitting, and the Testing set is used only for testing the final solution in order to confirm the actual predictive power of the network [17]. The error variation curve for the number of training epochs for the network and the parameter set for the neural network are as shown in Figure 4 and Table 4.
Figure 4. Outcome of the training process.
Figure 4. Outcome of the training process.
Energies 05 04497 g004
Table 4. Parameters of the LM Training method.
Table 4. Parameters of the LM Training method.
ParameterValue
Maximum epochs1000
Performance goal0
Maximum validation checks6
Minimum performance gradient1 × 10−5
Initial μ (strength of the momentum term)0.001
μ decrease ratio0.1
μ increase ratio10
Maximum μ1 × 1010

4. Execution of Simulation and Evaluation for Error Analysis

The primary goal of this study was to examine the main features of energy and water consumption patterns and to estimate the energy and water consumption demands of Korean residential complexes. As described, 21 × 36 samples (Case 2, Case 5, and Case 11) which show different characteristics of residential complexes are used to validate the proposed model. In addition, the pre-processing step is equally applied to the evaluation tests as a normalization step. To visualize the estimation results more intuitively, the curves for both the actual data and the estimation results of the new model are drawn in Figure 5.
Figure 5. Comparison between measured and estimated energy and water use in multi-family housing complexes. (a) Electricity use; (b) Water use; (c) Gas use and (d) Local temperature.
Figure 5. Comparison between measured and estimated energy and water use in multi-family housing complexes. (a) Electricity use; (b) Water use; (c) Gas use and (d) Local temperature.
Energies 05 04497 g005
As illustrated in Figure 5, the estimated values of the energy and water use models are very close and are in good agreement with the measured values. The bottom right section of Figure 5 shows the weather data for each region and describes the monthly average temperature variances among different regions.
During the summer season in Korea (June–August), the overall energy consumption profile indicates clearly an increasing tendency due to the surge of the cooling load, while the energy profile of the winter season (December–February) is characterized by an increase in both the electricity and gas usage levels mainly due to the escalated heating load. Furthermore, the consumption patterns of both electricity and water use within a year demonstrate similar curve patterns, whereas the annual gas use pattern shows an inverted tendency with variations of the monthly average temperature. From a comparative viewpoint considering all test cases, we find that residential complexes containing greater values for the “number of buildings”, “number of households”, “gross area” and “maintenance area” are inclined to consume more energy and water per year, which is demonstrated through the result of Case 2. On the other hand, Case 11, with relatively lower values for factors affecting energy use, tends to have lower annual energy loads.
In order to evaluate the estimation accuracy of the models, we apply two distinct error-related statistical indicators: the mean absolute percentage error (MAPE) and the root mean square error (RMSE) [48,57]. The statistical error indicators were calculated according to Equation (6):
M A P E = 1 N i = 1 N ( | x i x i x i | ) × 100 R M S E = 1 N i = 1 N ( x i x i ) 2
where xi is the each energy or water consumption value for the i-th month; x i represents its forecasting result; and N is the number of data.
The statistical error indicators of the proposed model in Table 5 demonstrate the discrepancies between the estimated values of the proposed model showing the actually measured results to be quite small. In the case of the proposed model, the average value of MAPE is 5.65% for electricity, 13.4% for gas, and 5.99% for water consumption in every case. Most of the cases are close to or less than 10% for MAPE, except for gas consumption in Case 11. The RMSE values for each case are also quite small regarding the scale of annual energy consumption for each residential complex as shown in Figure 5.
Table 5. Error statistical indicators of the estimation models.
Table 5. Error statistical indicators of the estimation models.
Case No.Model error indicatorsElectricity UseGas UseWater Use
Case #2MAPE
(%)
Prop. ModelMRAProp. ModelMRAProp. ModelMRA
4.4714.179.9749.934.404.99
RMSEProp. ModelMRAProp. ModelMRAProp. ModelMRA
53959
(kWh/y)
172587
(kWh/y)
16111
(m3/yr)
122774
(m3/yr)
2057.1
(m3/yr)
2154.2
(m3/yr)
Case #5MAPE
(%)
Prop. ModelMRAProp. ModelMRAProp. ModelMRA
5.197.1310.1090.307.574.44
RMSEANNMRAANNMRAANNMRA
28641
(kWh/y)
34994
(kWh/y)
4859.3
(m3/yr)
53044
(m3/yr)
1818.2
(m3/yr)
1205.2
(m3/yr)
Case #11MAPE
(%)
Prop. ModelMRAProp. ModelMRAProp. ModelMRA
7.316.0520.1598.806.0022.59
RMSEProp. ModelMRAProp. ModelMRAProp. ModelMRA
18331
(kWh/y)
37899
(kWh/y)
7884.2
(m3/yr)
35487
(m3/yr)
630.06
(m3/yr)
2080.5
(m3/yr)
In addition, to verify the performance of the proposed model, we compare the fitness performance with the MRA (multiple-linear regression analysis) model, which is one of the most widely used methods for prediction and forecasting in empirical research [8,58,59]. The estimation performed by the MRA model is based on the same estimation conditions used in the proposed neural network model, encompassing independent and dependent variables as well as the training and test datasets shown in Table 1 and Table 2.
The statistical error indicators of the proposed ANN model are better than the MRA model in most of the cases, especially for the gas use case. The difference between the estimated values of the proposed ANN model and the measured values are relatively small in the gas use case, whereas the MRA model is completely ineffective in this case, i.e., the MAPE values of the proposed model are 9.97% (Case #2), 10.10% (Case #5), and 20.15% (Case #11); the RMSE values are 16111 m3/yr, 4859.3 m3/yr, and 7884.2 m3/yr whereas the MAPE values for the MRA are 49.93%, 90.03%, and 98.80% and the RMSE values are 122,774 m3/yr, 53,044 m3/yr, and 35,487 m3/yr, respectively. These results confirm the significantly high accuracy of the estimation method, which indicates that the proposed model is reasonably reliable.

5. Conclusions

In this study, we initially discussed the status and shortcomings of precedent residential energy consumption and water demand models and studies of Korean-style apartment complexes. We then proposed a new electricity, gas energy and water consumption estimation model for residential complexes in Korea based on a MLP neural network with a BP learning algorithm. Thus, eight influential indicators of energy and water use in residential complexes were introduced based on the analysis on the characteristics of typical Korean apartment complexes. Through the proposed model, we are able to estimate the electricity, gas energy and water use profiles of each type of residential complex precisely.
The model not only provides quantitative reference points for energy and water savings guidelines for Korean apartment complexes, but also assists any stable energy and water resource demand planning efforts at the residential district level or regional or national level mass housing projects. It can also be a useful reference for facility managers of apartment complexes or local governments performing energy- and carbon-sensitive facility management investigations which have the goal of maximizing energy and water resource use efficiency. The prediction model explored in this study can completely replace the conventional empirical datasets obtained through past experience or imperfect historical statistics, which have been used to estimate energy and water usage profiles roughly based primarily on the sizes and number of apartment units and has limitation in predicting accurate monthly electricity, gas and water consumption in an apartment complex. Such conventional statistic data utilized by engineering companies, contractors and facility management firms for planning, designing, constructing and managing the infrastructure and utility-related facilities of large-scale apartment complexes is error-prone, sporadic and is not capable of dynamically reflecting potential changes such as the impact of global warming or abnormal climate changes on residential energy and water consumption profiles.
However, only eight factors influencing the energy and water use of apartment complexes are applied in this study based on our emphasis on various elements affecting the energy- and resource-related performance levels of Korean-style apartment complexes, particularly in light of apartment maintenance practices. Other remaining potential indicators (such as the corridor type or number of years elapsed since construction) having the potential to affect energy and water consumption patterns were not properly taken into account here due to the limitations in the data acquisition process.
To continue this line of research, we are planning to encompass a large number of comparisons and contrast groups in the model to improve its performance. We believe that with constant updates through neural network training processes with newly available datasets, our prediction model can also gradually increase its accuracy and that it will dynamically adapt itself to changes so as to improve the planning and operational efficiency of the utility infrastructure of the mass housing sector and related facilities in Korea. Moreover, the model should be applied to a real-time apartment management information system to help forecast the energy and water usage levels of the ever-spreading multi-family housing complexes in Korea and to verify its utility in efforts to enhance residential energy and carbon reduction efficiency in the near future. Although we focus primarily on the case of Korean apartment complexes in this study, we believe the neural-network-based quantitative estimation methodology introduced in this study can be generalized to establish equally efficient estimation models for different residential types in other regions or countries.

Acknowledgments

This work was supported by grant No. EEWS-2012-N01120025 from EEWS Research Project of the office of KAIST EEWS Initiative (EEWS: Energy, Environment, Water, and Sustainability) and also was financially supported by Korea Minister of Ministry of Land, Transport and Maritime Affairs (MLTM) as “U-City Master and Doctor Course Grant Program”.

References

  1. Huovila, P. Buildings and Climate Change: Status, Challenges, and Opportunities; United Nations Environment Programme: Nairobi, Kenya, 2007. [Google Scholar]
  2. U.S. Green Building Council. Leadership in Energy and Environmental Design (LEED). Available online: http://www.usgbc.org (accessed on 8 November 2012).
  3. Ministry of Knowledge Economy. Energy Consumption Survey. Available: http://www.keei.re.kr/web_keei/d_results.nsf/0/0741354B0AFE8387492575EC00164F78/$file/ESV08.pdf (accessed on 8 November 2012).
  4. Kim, S.; Yang, I.; Yeo, M.; Kim, K. Development of a housing performance evaluation model for multi-family residential buildings. Build. Environ. 2005, 40, 1103–1116. [Google Scholar] [CrossRef]
  5. Statistics Korea. 2010 Population and Housing Census of Korea. Available online: http://kostat.go.kr/ (accessed on 8 November 2012).
  6. Ministry of Environment. 2010 Waterworks Statistics: Seoul, Korea, 2011.
  7. Ministry of Land Transport and Maritime Affairs. Apartment Management Information System. Available online: http://www.k-apt.go.kr/ (accessed on 8 November 2012).
  8. Swan, L.G.; Ugursal, V.I. Modeling of end-use energy consumption in the residential sector: A review of modeling techniques. Renew. Sustain. Energy Rev. 2009, 13, 1819–1835. [Google Scholar] [CrossRef]
  9. Hirst, E.; Lin, W.; Cope, J. A residential energy use model sensitive to demographic, economic, and technological factors. Q. Rev. Econ. Financ. 1977, 17, 7–22. [Google Scholar]
  10. Hirst, E. A model of residential energy use. Simulation 1978, 30, 69–74. [Google Scholar] [CrossRef]
  11. O’Neal, D.L.; Hirst, E. An energy use model of the residential sector. IEEE Trans. Syst. Man Cybern. 1980, 10, 749–755. [Google Scholar] [CrossRef]
  12. Haas, R.; Schipper, L. Residential energy demand in OECD-countries and the role of irreversible efficiency improvements. Energy Econ. 1998, 20, 421–442. [Google Scholar] [CrossRef]
  13. Pindyck, R.S.; Rubinfeld, D.L. Econometric Models and Economic Forecasts, 4th ed.; McGraw-Hill: New York, NY, USA, 1991. [Google Scholar]
  14. Aydinalp-Koksal, M.; Ugursal, V.I. Comparison of neural network, conditional demand analysis, and engineering approaches for modeling end-use energy consumption in the residential sector. Appl. Energy 2008, 85, 271–296. [Google Scholar] [CrossRef]
  15. Parti, M.; Parti, C. The total and appliance-specific conditional demand for electricity in the household sector. Bell J. Econ. 1980, 11, 309–321. [Google Scholar] [CrossRef]
  16. Hagan, M.T.; Demuth, H.B.; Beale, M.H. Neuron Model and Network Architectures. In Neural Network Design; University of Colorado: Boulder, CO, USA, 1996. [Google Scholar]
  17. Duda, R.O.; Hart, P.E.; Stork, D.G. Multilayer Neural Networks. In Pattern Classification and Scene Analysis, 2nd ed.; Wiley: New York, NY, USA, 1995. [Google Scholar]
  18. Wong, S.; Wan, K.; Lam, T. Artificial neural networks for energy analysis of office buildings with daylighting. Appl. Energy 2010, 87, 551–557. [Google Scholar] [CrossRef]
  19. Lam, J.C.; Li, D.H. Daylighting and energy analysis for air-conditioned office buildings. Energy 1998, 23, 79–89. [Google Scholar] [CrossRef]
  20. Li, D.; Wong, S.; Cheung, K. Energy performance regression models for office buildings with daylighting controls. Proc. Inst. Mech. Eng. Part A J. Power Energy 2008, 222, 557–568. [Google Scholar] [CrossRef]
  21. Wang, W.; Kuang, Y.; Huang, N. Study on the decomposition of factors affecting energy-related carbon emissions in Guangdong Province, China. Energies 2011, 4, 2249–2272. [Google Scholar] [CrossRef]
  22. Zhu, B. A novel multiscale ensemble carbon price prediction model integrating empirical mode decomposition, genetic algorithm and artificial neural network. Energies 2012, 5, 355–370. [Google Scholar] [CrossRef]
  23. Kim, G.H.; Yoon, J.E.; An, S.H.; Cho, H.H.; Kang, K.I. Neural network model incorporating a genetic algorithm in estimating construction costs. Build. Environ. 2004, 39, 1333–1340. [Google Scholar] [CrossRef]
  24. Kimoto, T.; Asakawa, K.; Yoda, M.; Takeoka, M. Stock market prediction system with modular neural networks. Proc. Int. Jt. Conf. Neural Netw. 1990, 1, 1–6. [Google Scholar]
  25. Hou, Z.; Lian, Z.; Yao, Y.; Yuan, X. Cooling-load prediction by the combination of rough set theory and an artificial neural-network based on data-fusion technique. Appl. Energy 2006, 83, 1033–1046. [Google Scholar] [CrossRef]
  26. Ben-Nakhi, A.E.; Mahmoud, M.A. Cooling load prediction for buildings using general regression neural networks. Energy Convers. Manag. 2004, 45, 2127–2141. [Google Scholar] [CrossRef]
  27. Kandananond, K. Forecasting electricity demand in Thailand with an artificial neural network approach. Energies 2011, 4, 1246–1257. [Google Scholar] [CrossRef]
  28. Yu, W.; Li, B.; Lei, Y.; Liu, M. Analysis of a residential building energy consumption demand model. Energies 2011, 4, 475–487. [Google Scholar] [CrossRef]
  29. Shimoda, Y.; Fujii, T.; Morikawa, T.; Mizuno, M. Residential end-use energy simulation at city scale. Build. Environ. 2004, 39, 959–967. [Google Scholar] [CrossRef]
  30. Parekh, A. Development of archetypes of building characteristics libraries for simplified energy use evaluation of houses. In Proceedings of the Ninth International Building Performance Simulation Association Conference (IBPSA), Montreal, Canada, 15–18 August 2005; pp. 921–928.
  31. Wan, K.; Yik, F. Representative building design and internal load patterns for modeling energy use in residential buildings in Hong Kong. Appl. Energy 2004, 77, 69–85. [Google Scholar] [CrossRef]
  32. Choi, I.Y.; Cho, S.H.; Kim, J.T. Energy consumption characteristics of high-rise apartment buildings according to building shape and mixed use development. Energy Build. 2012, 46, 123–131. [Google Scholar] [CrossRef]
  33. Kim, J.G.; Chun, J.; Lee, B. Comparative study on the city gas consumption characteristics of flat-type apartment and tower-type apartment. Resid. Environ. Inst. Korea 2009, 12, 55–65. [Google Scholar]
  34. Lee, B.; Lee, J.; Je, H.; Kang, D. A study on the characteristic of energy consumption in the super high-rise mixed-use housing. J. Korea Inst. Ecol. Archit. Environ. 2010, 10, 63–69. [Google Scholar]
  35. Hong, T.; Koo, C.; Part, S. A decision support model for improving a multi-family housing complex based on CO2 emission from gas energy consumption. Build. Environ. 2012, 52, 142–151. [Google Scholar] [CrossRef]
  36. Choi, D.-H.; Hyun, D.-S.; Park, H.-S. A study on energy consumption of apartment buildings in Cheju. J. Archit. Inst. Korea 1999, 15, 181–188. [Google Scholar]
  37. Hong, W.-H.; Bae, H.-G.; Kim, S.-H.; Choi, M.-H. A study on the energy consumption by the life Style of resident in apartment houses. J. Archit. Inst. Korea 1998, 14, 193–200. [Google Scholar]
  38. Lee, C.-K.; Suh, S.-J. A Study on the Greenhouse Gas Intensity of Building Groups and Regional in Korea. J. Korean Sol. Energy Soc. 2012, 32, 162–169. [Google Scholar] [CrossRef]
  39. 2008 Statistics of Energy Consumption; Korea Energy Management Corporation: Seoul, Korea, 2009.
  40. 2011 Energy Consumption Survey; Ministry of Knowledge Economy: Seoul, Korea, 2012.
  41. Lim, S.-S. Characteristic analysis of electricity consumption in Korean major cities. J. Seoul Inst. 2009, 10, 87–100. [Google Scholar]
  42. Büyükalaca, O.; Bulut, H.; YIlmaz, T. Analysis of variable-base heating and cooling degree-days for Turkey. Appl. Energy 2001, 69, 269–283. [Google Scholar] [CrossRef]
  43. Hong, S.-H.; Jang, M.-S.; Park, H.-S.; Yang, K.-S. A study on the typical energy consumption of apartment. J. Archit. Inst. Korea 2001, 17, 151–160. [Google Scholar]
  44. Kim, K.S.; Oh, J.S.; Hwang, S.H.; Yang, J.; Yi, S. Average tap water consumption by the number of dwellers of apartment houses in Seoul. J. Seoul Inst. 2005, 6, 1–13. [Google Scholar]
  45. Hyun, I.H.; Ji, B.J.; Lee, S.J.; Lee, C.I. Effect on the amount of domestic water use by the water pressure and the number of a family in each house. J. Korean Soc. Water Wastewater 2000, 14, 217–223. [Google Scholar]
  46. Lee, K.-H.; Chae, C.-U. A study on the estimation model of the water consumption of the apartment housing in Korea. J. Archit. Inst. Korea 2011, 13, 165–172. [Google Scholar] [CrossRef]
  47. City of Seoul, Eco-Milage. Available online: http://ecomileage.seoul.go.kr (accessed on 8 November 2012).
  48. Wang, F.; Mi, Z.; Su, S.; Zhao, H. Short-term solar irradiance forecasting model based on artificial neural network using statistical feature parameters. Energies 2012, 5, 1355–1370. [Google Scholar] [CrossRef]
  49. Rumelhart, D.E.; Hintont, G.E.; Williams, R.J. Learning representations by back-propagating errors. Nature 1986, 323, 533–536. [Google Scholar] [CrossRef]
  50. Ministry of Land Transport and Maritime Affairs. Onnara Portal. Available online: http://www.onnara.go.kr/ (accessed on 8 November 2012).
  51. Association of City Gass. Available online: http://www.citygas.or.kr/ (accessed on 8 November 2012).
  52. Benesty, J.; Chen, J.; Huang, Y.; Cohen, I. Pearson Correlation Coefficien. In Noise Reduction in Speech Processing; Springer Berlin-Heidelberg: Berlin, Germany, 2009. [Google Scholar]
  53. Mathworks. User’s Guide: Neural Network Toolbox for Use with Matlab. Available online: http://www.mathworks.com/help/pdf_doc/nnet/nnet_ug.pdf/ (accessed on 8 November 2012).
  54. Amjady, N.; Keynia, F. A new neural network approach to short term load forecasting of electrical power systems. Energies 2011, 4, 488–503. [Google Scholar] [CrossRef]
  55. Hsu, K.; Gupta, H.V.; Sorooshian, S. Artificial neural network modeling of the rainfall-runoff process. Water Resour. Res 1995, 31, 2517–2530. [Google Scholar] [CrossRef]
  56. Eberhart, R.C.; Shi, Y. Neural Network Concepts and Paradigms. In Computational Intelligence: Concepts to Implementations; Morgan Kaufmann: Burlington, MA, USA, 2007. [Google Scholar]
  57. Yorukoglu, M.; Celik, A. A critical review on the estimation of daily global solar radiation from sunshine duration. Energy Convers. Manag. 2006, 47, 2441–2450. [Google Scholar] [CrossRef]
  58. Hui, S.C. A randomized approach to multiple regression analysis of building energy simulation. In Proceedings of The International Building Performance Simulation Association Conference (IBPSA), Prague, Czech Republic, 13–15 September 1997; Volume 2, pp. 133–140.
  59. Judd, C.M.; McClelland, G.H.; Ryan, C.S. Data Analysis: A Model Comparison Approach, 2nd ed.; Routledge: New York, NY, USA, 2009. [Google Scholar]

Share and Cite

MDPI and ACS Style

Suh, D.; Chang, S. An Energy and Water Resource Demand Estimation Model for Multi-Family Housing Complexes in Korea. Energies 2012, 5, 4497-4516. https://doi.org/10.3390/en5114497

AMA Style

Suh D, Chang S. An Energy and Water Resource Demand Estimation Model for Multi-Family Housing Complexes in Korea. Energies. 2012; 5(11):4497-4516. https://doi.org/10.3390/en5114497

Chicago/Turabian Style

Suh, Dongjun, and Seongju Chang. 2012. "An Energy and Water Resource Demand Estimation Model for Multi-Family Housing Complexes in Korea" Energies 5, no. 11: 4497-4516. https://doi.org/10.3390/en5114497

APA Style

Suh, D., & Chang, S. (2012). An Energy and Water Resource Demand Estimation Model for Multi-Family Housing Complexes in Korea. Energies, 5(11), 4497-4516. https://doi.org/10.3390/en5114497

Article Metrics

Back to TopTop