Next Article in Journal
Leveraging System Dynamics to Predict the Commercialization Success of Emerging Energy Technologies: Lessons from Wind Energy
Next Article in Special Issue
Optimal and Sustainable Operation of Energy Communities Organized in Interconnected Microgrids
Previous Article in Journal
Optimization of Vehicle-to-Grid, Grid-to-Vehicle, and Vehicle-to-Everything Systems Using Artificial Bee Colony Optimization
Previous Article in Special Issue
Priority Load Management for Improving Supply Reliability of Critical Loads in Healthcare Facilities Under Highly Unreliable Grids
 
 
Font Type:
Arial Georgia Verdana
Font Size:
Aa Aa Aa
Line Spacing:
Column Width:
Background:
Article

Advanced Voltage Stability Assessment in Renewable-Powered Islanded Microgrids Using Machine Learning Models

by
Muhammad Jamshed Abbass
,
Robert Lis
* and
Waldemar Rebizant
*
Faculty of Electrical Engineering, Wrocław University of Science and Technology, 27 Wybrzeże Stanisława Wyspiańskiego, 50-370 Wrocław, Poland
*
Authors to whom correspondence should be addressed.
Energies 2025, 18(8), 2047; https://doi.org/10.3390/en18082047
Submission received: 12 March 2025 / Revised: 4 April 2025 / Accepted: 11 April 2025 / Published: 16 April 2025
(This article belongs to the Special Issue Advances in Sustainable Power and Energy Systems)

Abstract

The assessment of voltage stability within a microgrid is essential to ensure that all buses in the system can maintain the required voltage levels. Recent research has focused on developing modern voltage stability estimation equipment rather than identifying optimal locations for integrating inverter-based resources (IBRs) within the network. This study analyzes and evaluates voltage stability in power systems with increasing levels of IBRs using modal analysis methodologies that consider active power (PV) and reactive power (QV). It examines the impact of load flow when integrating IBRs into the weakest-and strongest-load buses. Additionally, this study introduces a support vector machine (SVM) approach to assessing voltage stability in a microgrid. The results indicate that the proposed SVM approach achieved an optimal accuracy of 95.10%. Using the IEEE 14-bus scheme, the methodology demonstrated the effective and precise determination of the voltage stability category of the system. Furthermore, the analysis was conducted using the modified DES power system. The core contribution of this research lies in evaluating and identifying the locations that are the most and least favorable for integrating IBRs within the simplified DES power system network, utilizing modal analysis for both QV and solar photovoltaics (SPVs). The results of the load flow analysis suggest that integrating IBR is significantly more beneficial in the most substantial bus, as it minimally impacts other load buses assessed as the least reliable bus within the system.

1. Introduction

Voltage stability in a power system is achieved when a constant voltage can be maintained in all buses, even during disturbances [1]. A significant challenge in the model and operation of electrical systems is the risk of voltage instability within these networks [2]. Increased load demand and economic and environmental concerns exacerbate this challenge. These problems arise mainly because electrical systems are currently under stress, which can cause them to reach stability limits [3]. Once all precautionary measures have been implemented, a sequence of events that lead to voltage collapse can still occur. This process results in a gradual decline in voltage levels, causing significant parts of the power system to experience power outages. Such collapses typically occur in heavily used areas of the network or during severe disruptions when reactive power is unavailable [4]. Various approaches have been discussed in the literature for evaluating network voltage stability issues. The voltage stability index was used to identify the bus most vulnerable in a network. Another approach used three different indices: the line stability index (LSI), voltage collapse proximity indicator (VCI), and rapid voltage stability index (VSI), shifting the focus from identifying the weakest bus to assessing general network weaknesses [5,6]. The numerous indices and proximity measurements are commonly used to evaluate voltage stability and forecast the proximity of the system to instability [7]. The literature highlights several factors that enhance system reliability and predict potential voltage collapse. Advances in artificial intelligence, including neural networks and other intelligent methodologies, have been explored to improve stability assessment. Some research works have determined voltage stability using the singular value decomposition of the Jacobian matrix and the analysis of its smallest-magnitude eigenvalues.
In addition, a reduced Jacobian matrix was used to perform modal QV and photovoltaic analysis, identifying the bus in the system with minimal strength [8,9,10]. Other studies have focused on predicting network voltage security using photovoltaic and QV curves, explicitly pinpointing the extreme loadability constraint at the edge of the arc [11,12]. However, this technique can be time-consuming and inefficient when applied to large networks [13]. Several machine learning algorithms have also been implemented to assess voltage stability, influenced by the type and size of the dataset, as well as the testing infrastructure used, significantly affecting the reliability of these approaches [14,15,16]. Furthermore, an optimization technique has been used to enhance the dynamic voltage stability, optimize the integration of renewable energy, and minimize costs for the system shown in Figure 1.
This approach improves the system’s cost-effectiveness and environmental sustainability [17]. In [18], a global index was proposed to portion the strong point of the approach in recovering voltage, aiming to assess the effectiveness of measures taken to upgrade short-term voltage stability. In [19,20], the efficient reactive power required to optimize the placement of renewable resources in inverter-connected grids is discussed, which facilitates greater integration of renewable energy for distribution networks that heavily use renewable energy, while a three-phase distorted persistence power flow procedure is addressed in [20,21]. Although current research focuses on improving novel methods for evaluating voltage stability, voltage stability assessments are crucial in efficiently identifying optimal and unfavorable locations for power system (PS) integration. Therefore, this study aims to pinpoint the best and worst locations within a network to evaluate the effects of PS [18,19,20,21,22].
The contribution of this paper is to assist power system operators in managing stability and ensuring proactively safe system performance. The primary focus of this study is to associate optimal and imperfect situations for PSs in a simplified distributed energy resource (DER) network using solar photovoltaic (SPV) and QV modal analyses. These evaluations are emphasized because they consistently identify the least reliable buses in large networks. This article proposes a support vector machine (SVM) model to forecast the vs. of a 14-bus power network. The performance of the SVM technique in forecasting vs. was assessed in comparison to other methods, including the K-nearest neighbor (KNN) algorithm, Naive Bayes (NB), and Convolutional Neural Network (CNN).
This paper makes several significant contributions:
  • This study employed a 14-bus system for microgrid networks by integrating support vector machines (SVMs).
  • Additionally, this research includes implementing a model capable of predicting electrical grid voltage stability by integrating machine learning (ML) methods.
  • The SVM-based approach to evaluating voltage stability demonstrates higher accuracy and quicker response times than conventional models utilizing shallow ML algorithms, such as decision trees (DTs) and traditional SVM. Fine-tuning each model’s parameters improves its performance.
The sections of this study are classified as follows: Section 2 defines system modeling for assessing voltage stability related to IBRs. Section 3 outlines the proposed approach to calculating voltage stability using an SVM-based system model in the power system. Section 4 offers a discussion and commentary on the findings, while Section 4 concludes the article with a review of the results and recommendations for future research.

2. System Modeling for the Evaluation of the Stability of Voltage Inverter-Based Resources

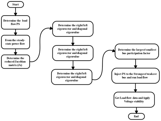
The base case for the load flow results was determined before inverter-based resource injection. The evaluation of voltage stability in inverter-based resources (IBRs) involves a systematic assessment of the capability of an inverter-equipped generation unit to sustain stable voltage levels at its terminals and throughout the power network during normal operations and disturbances. This evaluation employs a combination of static and dynamic analysis techniques, including P–V and Q–V curve analysis, voltage stability indices such as FVSI and VCPI, eigenvalue analysis, and time-domain imitations, to measure the stability margin and energetic response of the IBRs. Figure 2 illustrates the comprehensive methodology for evaluating the voltage stability of IBRs. The steady-state control flow equivalences in QV analysis and the photovoltaic systematic approach can be explained as outlined in [10,11], and these can be expressed by Equation (1) after linearization:
P   Q = J P ϑ J P v   J Q ϑ J Q v . V  
In QV model analysis, in the reduced Jacobian matrix J a , Q v , the Δ P must be zero, as shown in Equation (2):
0   Q = J P ϑ J P v   J Q ϑ J Q v . V  
with
Q = J Q v J Q ϑ J P ϑ 1 J P v
J a , Q v = J Q v J Q ϑ J P ϑ 1 J P v
The following Equation (5) is derived by applying the eigenvalue of a matrix and eigenvectors of a simplified Jacobian matrix to characterize the voltage unitability patterns of the microgrid, expressed as follows:
J a , Q v = I Q v Q v Q v
where I Q v and Q v are eigenvectors and Q v Is the diagonal eigenvalue of J a , Q v and the inverse variable of the eigenvalue J P ϑ 1 , respectively.
We use the inverse of the Equation (6) results in Equation (7), which represents the modification of the connection between the voltage and the reactive power, as follows:
= I Q v Q v 1 Q v Q = x . I Q v Q v Q v ƛ x , Q v Q
P a b = I a b Q v
The modal eigenvalue, ƛ x , Q v , is obtained from Equation (8) and specifies the stability of mode k for reactive power variations. If ƛ x , Q v > 0 , this indicates that the structure is voltage stable. If ƛ x , Q v < 0 , this indicates system voltage instability. If ƛ x , Q v = 0 , this suggests that the system operates at a stable threshold. Furthermore, details regarding the microgrid subjected to voltage instability are delineated by the right and left eigenvectors associated with the fundamental modes of the structure. By recognizing the components engaged in this system mode, the bus contribution cause P a b can be communicated as in Equation (10):
P   0 = J P ϑ J P v   J Q ϑ J Q v . V  
P = J Q v J P v J Q v 1 J Q ϑ V
J a , P v = J P ϑ J P v J Q v 1 J Q ϑ
The modal eigenvalue, ƛ Y , P v , is obtained from Equations (8)–(10) and signifies the stability of mode k for the reactive power variabilities. If ƛ Y , P v > 0 , then the structure is voltage stable. If ƛ Y , P v < 0 , this indicates system voltage instability. If ƛ x , Q v = 0 , this shows that the approach is at a voltage-stable limit.
J a , P v = I P v P v P v
= I P v P v 1 P v P = Y . I P v Y P v ƛ Y , P v P
m y = 1 ƛ Y , P v P m y
Equations (14) and (15) compare the load flow consequences of the base case and the inverter-based resource setup.
P P s = P ° 100 × n = 1,2 , 3 , Y Y n
{ P i = V i 2 . L i i + V i i c Y V c L i c c o s c o s   θ i c + M i c s i n s i n   θ i c   P i = V i 2 M i i + V i i c Y V c L i c c o s c o s   θ i c M i c s i n s i n   θ i c
A PV-based system output value close to 1 indicates that a specific transmission line is nearing its instability threshold, which could result in a system-wide voltage collapse. The SPV-based value should remain below 1 to maintain a secure operational state. In electric electrical systems, there is growing recognition of the advantages of implementing artificial intelligence strategies in areas such as load forecasting, power grid analysis, and fault detection. These advancements are supported by machine learning frameworks like sci-kit-learn, which enable modifications to protocols and the creation of visual representations. Figure 3 illustrates the conventional architecture of a deep learning model and highlights the recommended SVM methodology for assessing the FVSI in the IEEE 14-bus microgrid system. The proposed SVM approach’s effectiveness in forecasting PV-based output within the IEEE 14-bus system was evaluated through a comparative analysis with the KNN and SVM models. Photovoltaic analysis describes the relationship between voltage levels in the bus and power transmission through the lines. Sci-kit-learning structures interacted with the labeled input dataset during the data investigation phase. An expanded dataset was created in this context, consisting of at least 10,000 observations as independent variables, 12 key predictive features, and 2 dependent variables. The ML methodology uniformly splits the dataset into training and testing sets. The input data include historical time sequences concerning microgrid operations, such as voltage, power production, and utilization. The key preprocessing steps encompass normalization, feature scaling, and the management of missing values. Multiple evaluation metrics have been employed to assess the performance of the ML models. The precision metric methods assess whether the model’s forecasts align with the observed data, reflecting the success rate of the estimates, as described in Table 1. The mathematical framework evaluates the probability of random concurrence between anticipated and observed labels by scrutinizing their level of concordance. Classification in machine learning is a supervised learning task that predicts class labels for test data by utilizing patterns acquired from training data. Different algorithms, such as SVM, Naive Bayes, KNN, and CNN, can be used for classification.

Indicators for Assessments

Evaluation metrics are employed to assess the effectiveness of the ML and DL models [21,22,23,24,25]. The indicators are all delineated based on the confusion matrix presented in Table 1.
Table 1. Confusion matrix.
Table 1. Confusion matrix.
Confusion MatrixStableUnstable
Stable (predicted)TPFP
Un-stable (predicted)FNTN
In order to measure the success rate of the model’s predictions in relation to the actual data, the accuracy metric uses Equation (15), as in:
A c c u r a c y = T P + T N F P + F N + T P + T N
The terms “true positive”, “true negative”, “false positive”, and “false negative” are used in this context.
P r e c i s i o n = T P F P + T P ; T N = t r u e   n e g a t i v e s
The ratio of accurate predictions to the absolute number of correct calculations defines the precision. It simply represents the proportion of true positive results in all optimistic predictions. This metric’s attributes are straightforward: it measures the proportion of true positives accurately identified by the model. Equation (16) computes the accuracy rate of the predictions, where TP denotes accurate predictions, and FN represents false negatives.
R e c a l l = T P F N + T P ; F 1 _ s c o r e = p r e c i s i o n   a n d   r e c a l l
This statistical measure is the harmonic mean between precision and recall, quantifying the balance between precision and recall, mainly when there is a disparity in the class distribution in Equation (18).
F 1 _ s c o r e = 2 . R e c a l l . P r e c i s i o n R e c a l l + P r e c i s i o n
The mathematical framework evaluates the likelihood of random concurrency between anticipated and observed labels, scrutinizing their level of concordance. The lowest eigenvalue of Jr was used to recognize the critical mode of the network. The eigenvalues of the reduced Jacobian matrix, as determined by both the QV and PV modal studies, are depicted in Figure 4. All eigenvalues were identified as positive. This suggests that the voltage at the power source remained stable. Furthermore, the minimal eigenvalues observed in the QV and photovoltaic analyses were found in modes 10 and 7, corresponding to 6.6959 and 1.7586, respectively. These modes were evaluated because of the significant impact of minor variations in reactive or active power on the amplitude and angle of the voltage, respectively.
Figure 5 presents the results of the Pij bus calculation across various modes. In the QV modal analysis for mode 10, buses 8 and 7 display high Pij factors, with bus 8 recording the maximum at 0.7599. Buses 8, 7, and 5 exhibited the highest contribution aspects in the PV modal study for bus 7, with bus 8 recording a maximum contribution factor in this mode. Bus 8 is identified as the most vulnerable load bus in the network, displaying a voltage magnitude that remains within permissible limits while significantly contributing to voltage instability. The minimal-load bus participation factor determines the most robust bus load in the network.

3. Results and Discussion

The performance of each algorithm can be evaluated based on an accuracy metric that processes the proportion of properly classified instances out of the total number of cases. In this analysis, we discuss the performance of different classification algorithms based on their accuracy for a given dataset. The SVM classifier achieved an accuracy of 0.9510%, the highest accuracy among all classifiers evaluated and shown in Figure 6. This result suggests that the SVM is a powerful model for a given dataset, as it can effectively capture complex patterns and relationships between the input features and the target variable. SVMs use a gating mechanism that allows them to selectively remember or forget information from previous time steps, which makes them well suited for modeling sequences with long-term dependencies.
The high accuracy achieved by the SVM classifier implies that the sequential nature of the information in this dataset is important in predicting the target variables. Specific patterns and correlations between the key features and the focus on variable are only apparent over time. By incorporating information from previous time steps into its predictions, SVM can obtain these long-term dependencies and make more precise calculations. Figure 7 illustrates the PV-based voltage stability dataset’s SVM training and validation accuracy curves. Figure 8a shows the training and validation loss curves of the support vector machine (SVM) for the PV-based voltage stability dataset. Figure 8b shows the confusion matrix of the SVM applied to the PV-based voltage stability dataset. In this analysis, four different kernels, SVM-linear, rbf, poly, and sigmoid, were used. The regularization parameter C, which controls the trade-off between maximizing the margin and minimizing the classification error, also varied. For the linear kernel, we observed that the precision increased with increasing values of C, from 0.846 for C = 0.1 to 0.967 for C = 2.
However, the improvement in accuracy was not as significant as that of the linear kernel. For the sigmoid kernel, we observed poor performance for all values of C, with an accuracy of approximately 0.386. This is likely because the sigmoid kernel is less effective in separating non-linearly separable data, which is common in classification problems. The SVM results are shown in Figure 8a,b, the linear kernel achieved the highest precision compared to the others with C = 2. The results indicate that the choice of the distance metric and the value of k significantly affect the performance of the KNN algorithm. When k = 1, the highest precision was achieved using the Manhattan and City Block metrics, which yielded an accuracy of 0.705. In contrast, the Euclidean and cosine metrics had an accuracy of 0. 7044. Furthermore, increasing the value of k generally improved the algorithm’s accuracy. Figure 9 shows the performance of the K-nearest neighbor in the grid stability dataset with different K values. It also shows the confusion matrix for KNN, Naive Bayes, and 1DCNN. We also observed that different distance metrics had different effects on accuracy.
The following Table 2 summarizes and compares the performance of four different classifiers, namely, KNN, NB, CNN, and SVM, across various evaluation metrics. The results demonstrate that, even though all models perform reasonably well, the support vector machine (SVM) achieves the highest accuracy, precision, recall, and F1 score. This is primarily attributable to its specific parameter settings, such as the RBF kernel. As an additional point of interest, the configuration choices that can affect performance are highlighted by the key parameters specified for each classifier.
In Figure 10, a comparative analysis of the machine learning and deep learning models previously examined to forecast the PV-based voltage stability of the IEEE 14-bus system is presented. The SVM classifier achieved the highest precision, while the KNN, NB, and CNN models showed the lowest performance, thus underscoring their reduced effectiveness in this scenario.

4. Conclusions

This study analyzed the PV-based FSVI of an IEEE-14-bus power system using various ML. The SVM model achieved a remarkable precision of 0.9510%, outperforming the NB and KNN models in predictive precision, particularly under optimal parameter settings, such as the SVM linear kernel with regularization parameter C = 2. The superiority of this SVM model in forecasting voltage stability is evident. Furthermore, the study used QV and photovoltaic modal analyses to identify the strongest (bus 2) and the weakest (bus 8) load buses in a simplified DES power network. The findings reveal that the penetration of IBP into the most substantial bus minimally affects other load buses for real microgrid. In contrast, the integration into the weakest bus significantly influences the overall voltage stability of the network.
Future research will focus on adapting the SVM model for high-dimensional datasets and large-scale networks to assess its scalability and efficiency. Additionally, incorporating diverse inverter-based resources, such as wind energy and battery storage systems, will enhance the model’s applicability in broader renewable energy integration scenarios.

Author Contributions

Conceptualization, M.J.A. and R.L.; methodology, M.J.A.; software, M.J.A.; validation, M.J.A., R.L. and W.R.; formal analysis, R.L.; investigation, M.J.A.; resources, M.J.A.; data curation, M.J.A.; writing—original draft preparation, M.J.A. and R.L.; writing—review and editing, R.L. and W.R.; visualization, M.J.A.; supervision, R.L. and W.R.; project administration, R.L. All authors have read and agreed to the published version of the manuscript.

Funding

This research received no external funding.

Data Availability Statement

No new data were created or analyzed in this study. Data sharing is not applicable to this article.

Conflicts of Interest

The authors declare no conflicts of interest.

References

  1. Dandotia, A.; Gupta, M.K.; Banerjee, M.K.; Singh, S.K.; Đurin, B.; Dogančić, D.; Kranjčić, N. Optimal Placement and Size of SVC with Cost-Effective Function Using Genetic Algorithm for Voltage Profile Improvement in Renewable Integrated Power Systems. Energies 2023, 16, 2637. [Google Scholar] [CrossRef]
  2. Jafari Kaleybar, H.; Hafezi, H.; Brenna, M.; Faranda, R.S. Smart AC-DC Coupled Hybrid Railway Microgrids Integrated with Renewable Energy Sources: Current and Next Generation Architectures. Energies 2024, 17, 1179. [Google Scholar] [CrossRef]
  3. Babayomi, O.; Li, Y.; Zhang, Z.; Park, K.-B. Advanced Control of Grid-Connected Microgrids: Challenges, Advances and Trends. IEEE Trans. Power Electron. 2025, 40, 7681–7708. [Google Scholar] [CrossRef]
  4. Hou, Z.; Liu, J. Enhancing Smart Grid Sustainability: Using Advanced Hybrid Machine Learning Techniques While Considering Multiple Influencing Factors for Imputing Missing Electric Load Data. Sustainability 2024, 16, 8092. [Google Scholar] [CrossRef]
  5. Kamel, S.; Mohamed, M.; Selim, A.; Nasrat, L.S.; Jurado, F. Power system voltage stability based on optimal size and location of shunt capacitor using analytical technique. In Proceedings of the 2019 10th International Renewable Energy Congress (IREC), Sousse, Tunisia, 26–28 March 2019. [Google Scholar] [CrossRef]
  6. Albatsh, F.M.; Ahmad, S.; Ahmed, T.; Mahmood, F.; Saha, A.; Chowdhury, M.Z.A.; Ramli, N.A. A comparative analysis of line stability indices for dynamic voltage stability. In Proceedings of the 2017 International Conference on Engineering Technology and Technopreneurship (ICE2T), Kuala Lumpur, Malaysia, 18–20 September 2017. [Google Scholar] [CrossRef]
  7. Gao, B.; Morison, G.; Kundur, P. Voltage stability evaluation using modal analysis. IEEE Trans. Power Syst. 1992, 7, 1529–1542. [Google Scholar] [CrossRef]
  8. ul Hassan, M.W.; Farhan, M.; Ahmen, Z.; Abid, T.; Iqbal, M.A.; Asharf, M.S. Deep Reinforcement Learning for Control of Microgrids: A Review. Lahore Garrison Univ. Res. J. Comput. Sci. Inf. Technol. 2022, 6, 8–23. [Google Scholar]
  9. Zhu, L.; Lu, C.; Dong, Z.; Hong, C. Imbalance learning machine-based power system short-term voltage stability assessment. IEEE Trans. Ind. Inform. 2017, 13, 2533–2543. [Google Scholar] [CrossRef]
  10. Pourdaryaei, A.; Shahriari, A.; Mohammadi, M.; Aghamohammadi, M.R.; Karimi, M.; Kauhaniemi, K. A New Approach for Long-Term Stability Estimation Based on Voltage Profile Assessment for a Power Grid. Energies 2023, 16, 2508. [Google Scholar] [CrossRef]
  11. Omotoso, H.O.; Al-Shamma’a, A.A.; Alharbi, M.; Farh, H.M.H.; Alkuhayli, A.; Abdurraqeeb, A.M.; Alsaif, F.; Bawah, U.; Addoweesh, K.E. Machine Learning Supervisory Control of Grid-Forming Inverters in Islanded Mode. Sustainability 2023, 15, 8018. [Google Scholar] [CrossRef]
  12. Abed, A.; Dobric, G. Real-Time Optimization of Ancillary Service Allocation in Renewable Energy Microgrids Using Virtual Load. Appl. Sci. 2024, 14, 8370. [Google Scholar] [CrossRef]
  13. Sousa, A.; Grasel, B.; Baptista, J. Stability Analysis of DC Microgrids: Insights for Enhancing Renewable Energy Integration, Efficiency and Power Quality. Appl. Sci. 2024, 14, 11851. [Google Scholar] [CrossRef]
  14. Nor, A.F.M.; Sulaiman, R. Voltage stability assessment of power system network using QV and PV modal analysis. J. Tele-Commun. Electron. Comput. Eng. 2016, 8, 7–11. [Google Scholar]
  15. Abbass, M.J.; Lis, R.; Rebizant, W. A Predictive Model Using Long Short-Time Memory (LSTM) Technique for Power System Voltage Stability. Appl. Sci. 2024, 14, 7279. [Google Scholar] [CrossRef]
  16. Amroune, M. Machine learning techniques applied to on-line voltage stability assessment: A review. Arch. Comput. Methods Eng. 2019, 28, 273–287. [Google Scholar] [CrossRef]
  17. Alimi, O.A.; Ouahada, K.; Abu-Mahfouz, A.M. A review of machine learning approaches to power system security and sta-bility. IEEE Access 2020, 8, 113512–113531. [Google Scholar] [CrossRef]
  18. Ajeigbe, O.A.; Munda, J.L.; Hamam, Y. Optimal allocation of renewable energy hybrid distributed generations for small-signal stability enhancement. Energies 2019, 12, 4777. [Google Scholar] [CrossRef]
  19. Abbass, M.J.; Lis, R.; Awais, M.; Nguyen, T.X. Convolutional Long Short-Term Memory (ConvLSTM)-Based Prediction of Voltage Stability in a Microgrid. Energies 2024, 17, 1999. [Google Scholar] [CrossRef]
  20. Alshareef, A.; Shah, R.; Mithulananthan, N.; Alzahrani, S. A new global index for short term voltage stability assessment. IEEE Access 2021, 9, 36114–36124. [Google Scholar] [CrossRef]
  21. Dharmapala, K.D.; Rajapakse, A.; Narendra, K.; Zhang, Y. Machine learning based real-time monitoring of long-term voltage stability using voltage stability indices. IEEE Access 2020, 8, 222544–222555. [Google Scholar] [CrossRef]
  22. Nirbhavane, P.S.; Corson, L.; Rizvi, S.M.H.; Srivastava, A.K. TPCPF: Three-phase continuation power flow tool for voltage stability assessment of distribution networks with distributed energy resources. IEEE Trans. Ind. Appl. 2021, 57, 5425–5436. [Google Scholar] [CrossRef]
  23. Abbass, M.J.; Lis, R.; Mushtaq, Z. Artificial Neural Network (ANN)-Based Voltage Stability Prediction of Test Microgrid Grid. IEEE Access 2023, 11, 58994–59001. [Google Scholar] [CrossRef]
  24. Sharma, D. Fuzzy with adaptive membership function and deep learning model for frequency control in PV-based microgrid system. Soft Comput. 2022, 26, 9883–9896. [Google Scholar] [CrossRef]
  25. Agga, A.; Abbou, A.; Labbadi, M.; El Houm, Y. Short-term self consumption PV plant power production forecasts based on hybrid CNN-LSTM, ConvLSTM models. Renew. Energy 2021, 177, 101–112. [Google Scholar] [CrossRef]
Figure 1. The design of conventional electrical power grids with conventional energy production.
Figure 1. The design of conventional electrical power grids with conventional energy production.
Energies 18 02047 g001
Figure 2. Methodology for evaluating the voltage stability of inverter-based resource.
Figure 2. Methodology for evaluating the voltage stability of inverter-based resource.
Energies 18 02047 g002
Figure 3. The architecture of the deep learning SVM model.
Figure 3. The architecture of the deep learning SVM model.
Energies 18 02047 g003
Figure 4. Bus participation factor for the test bus system.
Figure 4. Bus participation factor for the test bus system.
Energies 18 02047 g004
Figure 5. Eigenvalues for the IEEE bus system’s QV and photovoltaic analyses.
Figure 5. Eigenvalues for the IEEE bus system’s QV and photovoltaic analyses.
Energies 18 02047 g005
Figure 6. SVM training and validation accuracy.
Figure 6. SVM training and validation accuracy.
Energies 18 02047 g006
Figure 7. SVM training and validation loss.
Figure 7. SVM training and validation loss.
Energies 18 02047 g007
Figure 8. (a) Results achieved using different SVM techniques, (b) confusion matrix applied to the voltage stability dataset.
Figure 8. (a) Results achieved using different SVM techniques, (b) confusion matrix applied to the voltage stability dataset.
Energies 18 02047 g008
Figure 9. Confusion matrix of KNN and 1DCNN applied to voltage stability dataset.
Figure 9. Confusion matrix of KNN and 1DCNN applied to voltage stability dataset.
Energies 18 02047 g009
Figure 10. Evaluation of the precision of all classification models.
Figure 10. Evaluation of the precision of all classification models.
Energies 18 02047 g010
Table 2. Performance of the precision of all classification models.
Table 2. Performance of the precision of all classification models.
ClassifierAccuracy (%)Precision (%)Recall (%)F1-Score (%)
KNN70687270
NB75737875
CNN85888486
SVM95939694
Disclaimer/Publisher’s Note: The statements, opinions and data contained in all publications are solely those of the individual author(s) and contributor(s) and not of MDPI and/or the editor(s). MDPI and/or the editor(s) disclaim responsibility for any injury to people or property resulting from any ideas, methods, instructions or products referred to in the content.

Share and Cite

MDPI and ACS Style

Abbass, M.J.; Lis, R.; Rebizant, W. Advanced Voltage Stability Assessment in Renewable-Powered Islanded Microgrids Using Machine Learning Models. Energies 2025, 18, 2047. https://doi.org/10.3390/en18082047

AMA Style

Abbass MJ, Lis R, Rebizant W. Advanced Voltage Stability Assessment in Renewable-Powered Islanded Microgrids Using Machine Learning Models. Energies. 2025; 18(8):2047. https://doi.org/10.3390/en18082047

Chicago/Turabian Style

Abbass, Muhammad Jamshed, Robert Lis, and Waldemar Rebizant. 2025. "Advanced Voltage Stability Assessment in Renewable-Powered Islanded Microgrids Using Machine Learning Models" Energies 18, no. 8: 2047. https://doi.org/10.3390/en18082047

APA Style

Abbass, M. J., Lis, R., & Rebizant, W. (2025). Advanced Voltage Stability Assessment in Renewable-Powered Islanded Microgrids Using Machine Learning Models. Energies, 18(8), 2047. https://doi.org/10.3390/en18082047

Note that from the first issue of 2016, this journal uses article numbers instead of page numbers. See further details here.

Article Metrics

Back to TopTop