Framework for Selecting the Most Effective State of Health Method for Second-Life Lithium-Ion Batteries: A Scientometric and Multi-Criteria Decision Matrix Approach
Abstract
1. Introduction
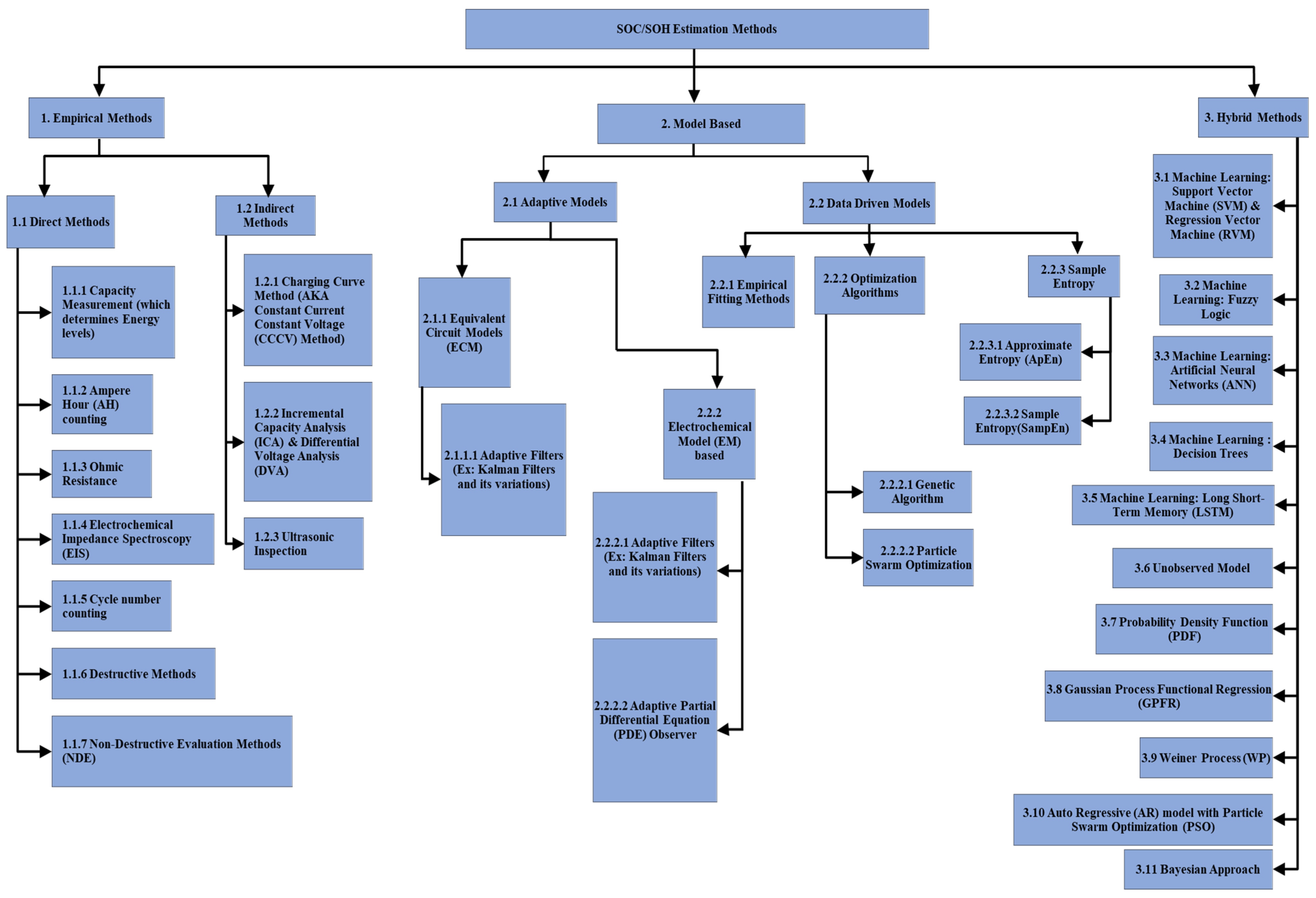
2. Methodology of Evaluation of SOH Methods
2.1. Identifying the Main KPIs Using Scopus and Scientometric Analysis
- SOH methods;
- Cycling time of SOH methods;
- Optimization of SOH methods;
- Online operating SOH methods;
- Accuracy of SOH methods;
- SOH methods measured indicators;
- Other SOH methods-related.
2.2. Modeling the Gray Relational Analysis-Based Decision Matrix
3. Case Study
3.1. KPI Data Gathering Process
3.1.1. Online Operation
3.1.2. Accuracy
3.1.3. Optimization
3.1.4. Time Cycling
3.2. Case Study Results
4. Discussion
5. Conclusions
Author Contributions
Funding
Data Availability Statement
Conflicts of Interest
References
- Wu, W.; Li, M.; Yang, Y.; Huang, B.; Wang, S.; Huang, G.Q. Optimal deposit-return strategies for the recycling of spent electric automobile battery: Manufacturer, retailer, or consumer. Transp. Policy 2025, 164, 92–103. [Google Scholar] [CrossRef]
- Nguyen-Tien, V.; Zhang, C.; Strobl, E.; Elliott, R.J.R. The closing longevity gap between battery electric vehicles and internal combustion vehicles in Great Britain. Nat. Energy 2025. [Google Scholar] [CrossRef]
- Geslin, A.; Xu, L.; Ganapathi, D.; Moy, K.; Chueh, W.C.; Onori, S. Dynamic cycling enhances battery lifetime. Nat. Energy 2025, 10, 172–180. [Google Scholar] [CrossRef]
- Eurostat. End-of-Life Vehicles-Reuse, Recycling and Recovery, Totals. Available online: https://ec.europa.eu/eurostat (accessed on 1 March 2025). [CrossRef]
- Standridge, C.R.; Corneal, L.; Mineta National Transit Research Consortium. Remanufacturing, Repurposing, and Recycling of Post-Vehicle-Application Lithium-Ion Batteries; Mineta Transportation Institute: San José, CA, USA, 2014. [Google Scholar]
- Teslike, T.; Tesla. Tesla Output Forecast for 2023; Reuters: London, UK, 2022. [Google Scholar]
- Srinivasan, S.; Shanthakumar, S.; Ashok, B. Sustainable lithium-ion battery recycling: A review on technologies, regulatory approaches and future trends. Energy Rep. 2025, 13, 789–812. [Google Scholar] [CrossRef]
- Blaabjerg, F.; Wang, H.; Vernica, I.; Liu, B.; Davari, P. Reliability of Power Electronic Systems for EV/HEV Applications. Proc. IEEE 2021, 109, 1060–1076. [Google Scholar] [CrossRef]
- Bachér, J.; Jenu, S.; Kajolinna, T. Identification of waste lithium-ion battery cell chemistry for recycling. Waste Manag. 2025, 194, 137–148. [Google Scholar] [CrossRef]
- Zhang, Y.; Liu, Z.; Wang, J.; Du, H.; Sun, Q.; Gao, R.; Xu, Z. Efficient and high-selective lithium extraction from waste LiMn2O4 batteries by synergetic pyrolysis with polyvinyl chloride. Waste Manag. 2025, 198, 95–105. [Google Scholar] [CrossRef]
- Hu, X.; Mousa, E.; Tian, Y.; Ye, G. Recovery of Co, Ni, Mn, and Li from Li-ion batteries by smelting reduction—Part I: A laboratory-scale study. J. Power Sources 2021, 483, 228936. [Google Scholar] [CrossRef]
- Zhang, H.; Tang, A.; Luo, F.; Xie, X.; Yang, L.; Zheng, Y.; Tao, X.; Qiu, C.; Wang, C.; Peng, A.; et al. Extraction of valuable metals from spent cathode materials by reductive roasting in methane atmosphere. Sep. Purif. Technol. 2023, 318, 123995. [Google Scholar] [CrossRef]
- Shah, A.; Shah, K.; Shah, C.; Shah, M. State of charge, remaining useful life and knee point estimation based on artificial intelligence and Machine learning in lithium-ion EV batteries: A comprehensive review. Renew. Energy Focus 2022, 42, 146–164. [Google Scholar] [CrossRef]
- Cabrera-Castillo, E.; Niedermeier, F.; Jossen, A. Calculation of the state of safety (SOS) for lithium ion batteries. J. Power Sources 2016, 324, 509–520. [Google Scholar] [CrossRef]
- Lee, K.; Kum, D. Development of cell selection framework for second-life cells with homogeneous properties. Electr. Power Energy Syst. 2019, 105, 429–439. [Google Scholar] [CrossRef]
- Garg, A.; Mou, J.; Su, S.; Gao, L. Reconfigurable battery systems: Challenges and safety solutions using intelligent system framework based on digital twins. IET Collab. Intell. Manuf. 2022, 4, 232–248. [Google Scholar] [CrossRef]
- Feng, J.; Liu, W.; Chen, F. Moving towards a circular economy: A systematic review of barriers to electric vehicle battery recycling. Sustain. Prod. Consum. 2025, 54, 241–260. [Google Scholar] [CrossRef]
- Kondziella, H.; Bruckner, T. Flexibility requirements of renewable energy based electricity systems—A review of research results and methodologies. Renew. Sustain. Energy Rev. 2016, 53, 10–22. [Google Scholar] [CrossRef]
- Scholz, Y.; Gils, H.C.; Pietzcker, R.C. Application of a high-detail energy system model to derive power sector characteristics at high wind and solar shares. Energy Econ. 2017, 64, 568–582. [Google Scholar] [CrossRef]
- Ungurean, L.; Cârstoiu, G.; Micea, M.V.; Groza, V. Battery state of health estimation: A structured review of models, methods and commercial devices. Int. J. Energy Res. 2017, 41, 151–181. [Google Scholar] [CrossRef]
- Huang, J.; Ko, K.-M.; Shu, M.-H.; Hsu, B.-M. Application and comparison of several machine learning algorithms and their integration models in regression problems. Neural Comput. Appl. 2020, 32, 5461–5469. [Google Scholar] [CrossRef]
- Cannarella, J.; Arnold, C.B. State of health and charge measurements in lithium-ion batteries using mechanical stress. J. Power Sources 2014, 269, 7–14. [Google Scholar] [CrossRef]
- Galeotti, M.; Cinà, L.; Giammanco, C.; Cordiner, S.; Di Carlo, A. Performance analysis and SOH (state of health) evaluation of lithium polymer batteries through electrochemical impedance spectroscopy. Energy 2015, 89, 678–686. [Google Scholar] [CrossRef]
- Hua, Y.; Cordoba-Arenas, A.; Warner, N.; Rizzoni, G. A multi time-scale state-of-charge and state-of-health estimation framework using nonlinear predictive filter for lithium-ion battery pack with passive balance control. J. Power Sources 2015, 280, 293–312. [Google Scholar] [CrossRef]
- Lotfi, N.; Li, J.; Landers, R.G.; Park, J. Li-ion battery state of health estimation based on an improved single particle model. In Proceedings of the 2017 American Control Conference (ACC), Seattle, WA, USA, 24–26 May 2017; pp. 86–91. [Google Scholar]
- Qin, P.; Zhao, L.; Liu, Z. State of health prediction for lithium-ion battery using a gradient boosting-based data-driven method. J. Energy Storage 2022, 47, 103644. [Google Scholar] [CrossRef]
- Ye, M.; Guo, H.; Xiong, R.; Mu, H. An online model-based battery parameter and state estimation method using multi-scale dual adaptive particle filters. Energy Procedia 2017, 105, 4549–4554. [Google Scholar] [CrossRef]
- Noura, N.; Boulon, L.; Jemeï, S. A Review of Battery State of Health Estimation Methods: Hybrid Electric Vehicle Challenges. World Electr. Veh. J. 2020, 11, 66. [Google Scholar] [CrossRef]
- von Bülow, F.; Meisen, T. A review on methods for state of health forecasting of lithium-ion batteries applicable in real-world operational conditions. J. Energy Storage 2023, 57, 105978. [Google Scholar] [CrossRef]
- Wang, Z.; Zhao, X.; Fu, L.; Zhen, D.; Gu, F.; Ball, A.D. A review on rapid state of health estimation of lithium-ion batteries in electric vehicles. Sustain. Energy Technol. Assess. 2023, 60, 103457. [Google Scholar] [CrossRef]
- Zhang, Z.; Min, H.; Guo, H.; Yu, Y.; Sun, W.; Jiang, J.; Zhao, H. State of health estimation method for lithium-ion batteries using incremental capacity and long short-term memory network. J. Energy Storage 2023, 64, 107063. [Google Scholar] [CrossRef]
- Wang, J.; Zhu, L.; Dai, H. An efficient state-of-health estimation method for lithium-ion batteries based on feature-importance ranking strategy and PSO-GRNN algorithm. J. Energy Storage 2023, 72, 108638. [Google Scholar] [CrossRef]
- Aryadoust, V.; Zhang, S. How to conduct bibliometric and scientometric research in language education? In Reference Module in Social Sciences; Elsevier: Amsterdam, The Netherlands, 2025. [Google Scholar] [CrossRef]
- Ng, M.; Zhao, J.; Yan, Q.; Conduit, G.J.; Seh, Z.W. Predicting the state of charge and health of batteries using data-driven machine learning. Nat. Mach. Intell. 2020, 2, 161–170. [Google Scholar] [CrossRef]
- Xiong, R.; Li, L.; Tian, J. Towards a smarter battery management system: A critical review on battery state of health monitoring methods. J. Power Sources 2018, 405, 18–29. [Google Scholar] [CrossRef]
- Hua, Y.; Liu, X.; Zhou, S.; Huang, Y.; Ling, H.; Yang, S. Toward sustainable reuse of retired lithium-ion batteries from Electric Vehicles. Resour. Conserv. Recycl. 2021, 168, 105249. [Google Scholar] [CrossRef]
- Ali, Z.; Putrus, G.; Marzband, M.; Gholinejad, H.R.; Saleem, K.; Subudhi, B. Multiobjective Optimized Smart Charge Controller for Electric Vehicle Applications. IEEE Trans. Ind. Appl. 2022, 58, 5602–5615. [Google Scholar] [CrossRef]
- Hu, W.; Zhang, C.; Liu, S.; Jin, L.; Xu, Z. Multi-objective optimization estimation of state of health for lithium-ion battery based on constant current charging profile. J. Energy Storage 2024, 83, 110785. [Google Scholar] [CrossRef]
- Ohtani, S.; Miyamoto, J.; Kajitani, H.; Takahashi, S. On-line lithium-ion battery state of health estimation using aging-related impedance identification with optimization. In Proceedings of the 2015 IEEE Innovative Smart Grid Technologies-Asia (ISGT ASIA), Bangkok, Thailand, 3–6 November 2015. [Google Scholar] [CrossRef]
- Saad, M.H.; Nazzal, M.A.; Darras, B.M. A general framework for sustainability assessment of manufacturing processes. Ecol. Ind. 2019, 97, 211–224. [Google Scholar] [CrossRef]
- Stolze, C.; Rohland, P.; Zub, K.; Nolte, O.; Hager, M.D.; Schubert, U.S. A low-cost amperometric sensor for the combined state-of-charge, capacity, and state-of-health monitoring of redox flow battery electrolytes. Energy Convers. Manag. X 2022, 14, 100188. [Google Scholar] [CrossRef]
- About Energy. Keeping the Lights On: The Costs of Battery Testing Labs. 27 September 2023. Available online: https://www.aboutenergy.io/post/keeping-the-lights-on-the-costs-of-battery-testing-labs (accessed on 25 October 2023).
- Brooke, L.; SAE. Chattanooga Power Haus. 24 August 2022. Available online: https://www.sae.org/news/2022/08/vw-chattanooga-battery-lab (accessed on 1 March 2025).
- Ford Motor Company. Ford Confirms Romulus, Mich., as Location of Ford Ion Park–Company’s New Global Battery Center of Excellence. Available online: https://media.ford.com/content/fordmedia/fna/us/en/news/2021/07/27/ford-romulus-mich-ford-ion-park.html (accessed on 1 March 2025).
- Made in China. Battery Test Equipment Price. Available online: https://www.made-in-china.com/manufacturers/battery-test-equipment-price.html?pv_id=1im76e0qh185&faw_id=1im7bfpt1679 (accessed on 5 March 2025).
- AMETEK. SI-6200 Battery Cyclers/Analyzers. Available online: https://www.ameteksi.com/products/battery-cycler/si-6200?revision=1efe3e2a-c518-4de2-881b-5543010e4c43&hash=7A6BBACDBA5EC2F69951DB49FBC699E7&requestedmedia=/-/media/ameteksi/download_links/documentations/6200/6200ba_brochure_a4_f.pdf?la=en&revision=1efe3e2a-c518-4de2-881b-5543010e4c43&hash=7A6BBACDBA5EC2F69951DB49FBC699E7 (accessed on 20 October 2024).
- Xiao, Y.; Wen, J.; Yao, L.; Zheng, J.; Fang, Z.; Shen, Y. A comprehensive review of the lithium-ion battery state of health prognosis methods combining aging mechanism analysis. J. Energy Storage 2023, 65, 107347. [Google Scholar] [CrossRef]
- Fleischer, C.; Waag, W.; Heyn, H.-M.; Sauer, D.U. On-line adaptive battery impedance parameter and state estimation considering physical principles in reduced order equivalent circuit battery models: Part 1. Requirements, critical review of methods and modeling. J. Power Sources 2014, 260, 276–291. [Google Scholar] [CrossRef]
- AMETEK. ModulabXM. Available online: https://www.ameteksi.com/-/media/ameteksi/download_links/documentations/modulabxm_ecs/2015_modulab_xm_ecs_a4.pdf?revision=e7dfce1f-e440-4ecf-8e1b-809618400156 (accessed on 2 September 2024).
- Pang, Z.; Yang, K.; Song, Z.; Niu, P.; Chen, G.; Meng, J. A new method for determining SOH of lithium batteries using the real-part ratio of EIS specific frequency impedance. J. Energy Storage 2023, 72, 108693. [Google Scholar] [CrossRef]
- ZipRecruiter. Battery Salary. Available online: https://www.ziprecruiter.com/Salaries/Battery-Salary (accessed on 25 October 2023).
- ZipRecruiter. Senior Software Engineer Salary per Hour. Available online: https://www.ziprecruiter.com/Salaries/Senior-Software-Engineer-Salary-per-Hour (accessed on 25 October 2023).
- nanoScience. How Much Does a Scanning Electron Microscope (SEM) Cost? Available online: https://www.nanoscience.com/blogs/how-much-does-a-scanning-electron-microscope-sem-cost/ (accessed on 12 October 2023).
- Ni. Select Your LabVIEW Edition. Available online: https://www.ni.com/en/shop/labview/select-edition.html (accessed on 12 October 2023).
- Mathworks. Pricing Licensing. Available online: https://www.mathworks.com/pricing-licensing.html?prodcode=ML&intendeduse=edu (accessed on 25 October 2023).
- Medium. From Hours to Minutes: 600x Faster SVM. Available online: https://medium.com/intel-analytics-software/from-hours-to-minutes-600x-faster-svm-647f904c31ae (accessed on 25 October 2023).
- Particle Technology Labs (PTL). Scanning Electron Microscopy (SEM). Available online: https://particletechlabs.com/analytical-testing/scanning-electron-microscopy-sem/#:~:text=Sample%20Requirements,captured%20and%20dried%20before%20analysis (accessed on 1 March 2023).
- Zhang, C. Review-Recent development on silicon-based anodes for high-performance Lithium-Ion Batteries. E3S Web Conf. 2021, 252, 3004. [Google Scholar] [CrossRef]
- Sabe, M.; Pillinger, T.; Kaiser, S.; Chen, C.; Taipale, H.; Tanskanen, A.; Tiihonen, J.; Leucht, S.; Correll, C.U.; Solmi, M. Half a century of research on antipsychotics and schizophrenia: A scientometric study of hotspots, nodes, bursts, and trends. Neurosci. Biobehav. Rev. 2022, 136, 104608. [Google Scholar] [CrossRef]







| SOH Method | Optimized Cost (USD) | Time (h) | Online | Accuracy (100-RMSE)% | References (OptCost, Time, Online, Accuracy) | xSOH,OptCost | xSOH,Time | xSOH,Online | xSOH,Acc |
|---|---|---|---|---|---|---|---|---|---|
| Capacity Measurement | 1,417,288 | 8000 | 0 | 99 | [15,20,42,46,51,52,54,55] | 0.485964285 | 0.283848213 | 0 | 0.950684932 |
| VOC | 1,953,030 | 11,100 | 0 | 99 | [15,20,42,46,51,52,54,55] | 0.282225187 | 0 | 0 | 0.950684932 |
| SEM (Desktop Model) | 895,155 | 5000 | 0 | 99 | [20,42,51,52,53,54,55,57] | 0.684527956 | 0.650103971 | 0 | 0.950684932 |
| SEM (Floor Model) | 2,691,280 | 72,142 | 0 | 99 | [20,42,51,52,53,54,55,57] | 0 | 0.650103971 | 0 | 0.950684932 |
| LSTM | 113,067 | 453.3 | 1 | 98.3 | [15,31,42,46,51,52,54,55] | 0.981950688 | 0.974853795 | 1 | 0.75890411 |
| SVM | 80,814 | 266.67 | 1 | 95.53 | [15,31,42,46,51,52,54,55] | 0.994216439 | 0.991942373 | 1 | 0 |
| Optimized RVM | 71,596 | 213.33 | 1 | 97.22 | [15,26,42,46,51,52,54,55] | 0.002012354 | 0.996826394 | 1 | 0.463013699 |
| PSO-SVR | 75,743 | 237.33 | 1 | 99.18 | [15,31,42,46,51,52,54,55] | 0.99614473 | 0.994628859 | 1 | 1 |
| WP | 65,606 | 178.67 | 1 | 99 | [15,20,42,46,51,52,54,55] | 1 | 1 | 1 | 0.950684932 |
| GPFR | 80,814 | 266.67 | 1 | 98.5 | [15,20,42,46,51,52,54,55] | 0.994216439 | 0.991942373 | 1 | 0.81369863 |
| generalized x0 | 1 | 1 | 1 | 1 | |||||
| weighing (wi) | 0.07 | 0.21 | 0.63 | 0.09 |
| SOH Method | GRCSOH,OptCost | GRCSOH,Time | GRCSOH,Online | GRCSOH,Acc | Grade |
|---|---|---|---|---|---|
| Capacity Measurement | 0.660155624 | 0.901969501 | 0.5 | 0.953002611 | 0.636394724 |
| VOC | 0.58178971 | 0.868234605 | 0.5 | 0.953002611 | 0.623824782 |
| SEM (Desktop Model) | 0.759914439 | 0.937209724 | 0.5 | 0.953002611 | 0.650778288 |
| SEM (Floor Model) | 0.5 | 0.5 | 0.5 | 0.953002611 | 0.540770235 |
| LSTM | 0.982244989 | 0.996198259 | 1 | 0.805739514 | 0.98047534 |
| SVM | 0.994241258 | 0.998778648 | 1 | 0.5 | 0.954340404 |
| Optimized RVM | 0.717430303 | 0.999518598 | 1 | 0.650623886 | 0.948675176 |
| PSO-SVR | 0.996153891 | 0.999185527 | 1 | 1 | 0.999559733 |
| WP | 1 | 1 | 1 | 0.953002611 | 0.995770235 |
| GPFR | 0.994241258 | 0.998778648 | 1 | 0.84295612 | 0.985206455 |
| generalized x0 | |||||
| weighing (wi) | 0.07 | 0.21 | 0.63 | 0.09 |
Disclaimer/Publisher’s Note: The statements, opinions and data contained in all publications are solely those of the individual author(s) and contributor(s) and not of MDPI and/or the editor(s). MDPI and/or the editor(s) disclaim responsibility for any injury to people or property resulting from any ideas, methods, instructions or products referred to in the content. |
© 2025 by the authors. Licensee MDPI, Basel, Switzerland. This article is an open access article distributed under the terms and conditions of the Creative Commons Attribution (CC BY) license (https://creativecommons.org/licenses/by/4.0/).
Share and Cite
Salem, A.; Darras, B.M.; Nazzal, M. Framework for Selecting the Most Effective State of Health Method for Second-Life Lithium-Ion Batteries: A Scientometric and Multi-Criteria Decision Matrix Approach. Energies 2025, 18, 1527. https://doi.org/10.3390/en18061527
Salem A, Darras BM, Nazzal M. Framework for Selecting the Most Effective State of Health Method for Second-Life Lithium-Ion Batteries: A Scientometric and Multi-Criteria Decision Matrix Approach. Energies. 2025; 18(6):1527. https://doi.org/10.3390/en18061527
Chicago/Turabian StyleSalem, AbdulRahman, Basil M. Darras, and Mohammad Nazzal. 2025. "Framework for Selecting the Most Effective State of Health Method for Second-Life Lithium-Ion Batteries: A Scientometric and Multi-Criteria Decision Matrix Approach" Energies 18, no. 6: 1527. https://doi.org/10.3390/en18061527
APA StyleSalem, A., Darras, B. M., & Nazzal, M. (2025). Framework for Selecting the Most Effective State of Health Method for Second-Life Lithium-Ion Batteries: A Scientometric and Multi-Criteria Decision Matrix Approach. Energies, 18(6), 1527. https://doi.org/10.3390/en18061527

