Abstract
The dedieselization program is one of the PLN’s (Indonesia’s state-owned utility company) programs to reduce the greenhouse gas effect. The program manifestation is the integration of photovoltaic (PV) systems into isolated island networks by substituting diesel generators. This condition introduces challenges such as diminished system strength, specifically, decreased frequency and voltage stability. This study focuses on Panjang Island, one of the target locations for the PLN’s dedieselization program, which currently relies entirely on diesel generators for electricity. As part of the transition to a PV-based power supply, retired diesel generators are proposed for conversion into synchronous condensers (SCs) to enhance system stability by providing inertia and reactive power support. By employing system modeling, steady-state analysis, and dynamic simulations, this study evaluates the effects of SC penetration on Panjang Island. The findings demonstrate that SCs improve grid stability by offering voltage support, increasing short-circuit capacity, and contributing to system inertia. Furthermore, a system assessment flowchart is also proposed to guide SC deployment based on network characteristics. Short-circuit ratios (SCRs) and voltage drops are evaluated as key parameters to determine the feasibility of SC penetration in a system. Converting retired diesel generators into SCs provides a resilient, stable grid as renewable energy penetration increases, optimizing system performance and reducing network losses.
1. Introduction
The penetration of photovoltaic (PV) systems into isolated island power grids, where they replace conventional diesel generators, presents several challenges. These challenges include reduced system strength, particularly in terms of frequency and voltage stability [1,2,3]. The replacement of diesel generators, which are mechanical engines, with PV systems that rely on electronic power devices, leads to a significant reduction in system inertia [1,2]. This loss of inertia makes the power grid more susceptible to frequency oscillations during disturbances, potentially leading to network instability. Additionally, PV systems, as a variable renewable energy source, have intermittency characteristics [4,5]. The intermittency causes fluctuations in power supply [3,6]. Thus, the fluctuations not only stem from changes in demand but also from the inherent variability of the PV systems themselves [7,8]. Furthermore, compared to diesel generators, PV systems have a lower short-circuit contribution, which impacts voltage stability as network impedance increases [9]. The power converter’s switching components in PV systems limit their short-circuit contribution, further affecting the overall stability of the grid [10,11,12,13,14].
According to the PLN’s (the Indonesian utility company) business plan document for 2021–2030, there are plans to convert diesel generators into new renewable power plants at 200 locations. This conversion will result in a total capacity of around 225 MW. This initiative is commonly known as the dedieselization program. The main objective of dedieselization is to minimize fuel consumption in power plants. During the initial phases of dedieselization, the substitution of diesel generators with PV systems take place. However, replacing diesel generators with solar panels makes the system vulnerable to the identified problems. This paper proposes converting the retired diesel generators from the dedieselization program into synchronous condensers (SCs). The SC is a synchronous machine that is directly connected to the electrical grid [15]. The conversion of diesel generators into SCs is anticipated to provide critical support to PV systems by addressing power quality issues and sustaining system strength. As a case study, this research focuses on Panjang Island, one of the target locations for the dedieselization program. Currently, Panjang Island is fully supplied by diesel generators, which serve as the primary electricity source for the isolated system. The island is planned to transition to a PV-based power supply as part of the dedieselization initiative. In this study, the retired diesel generators, which are set to be replaced by PV systems, are proposed for conversion into SCs. This conversion aims to improve system stability by providing inertia and reactive power support, ensuring a more reliable integration of renewable energy into the isolated grid. The converted diesel generator used in this study underwent an assessment, revealing that, while the diesel engine was no longer operational (the diesel engine was broken), the generator unit remained in good mechanical and electrical condition. The conversion process involved removing the diesel engine while retaining the synchronous generator and its associated control systems, such as the automatic voltage regulator (AVR) and synchronous panel.
An SC is a synchronous machine that operates without a load [15,16]. The idea of converting a retired diesel generator into an SC in this study is to maintain the system’s strength in terms of inertia and short-circuit contribution from the synchronous generator. Since the SC is a synchronous machine operated without a load, in ideal conditions, it operates at an active power equal to zero. This means that the SC does not require fuel as a driving force for the turbine once it is synchronized to the network [15,16]. The SC aligns with the goal of dedieselization by contributing to reducing fuel consumption as a driving force for the generator. The SC has a stationary part (the stator) and a rotating part (the rotor). On the rotor part, there is an excitation current that can be controlled. Controlling the excitation current on the SC can regulate the flow of reactive power to the network, even though it cannot contribute active power to the system [17]. Therefore, the SC can contribute as a reactive power compensator to the network to improve the quality of the voltage profile [18]. Converting a diesel generator into an SC can also be used to maintain and provide inertia to the system [15,16]. The shaft rotor generator, which rotates on the SC, provides the system with inertia. By converting diesel generators into SCs, the system benefits from improved voltage regulation, better frequency control, and enhanced short-circuit strength, making SCs a key component in supporting renewable energy integration in isolated power systems.
SCs and electronic power-based solutions like STATCOMs and static voltage compensators (SVCs) are commonly used for grid stability, especially in weak grids with high renewable energy penetration. However, STATCOMs rely solely on reactive power compensation and have limited impact on system strength when reactive power is not actively supplied [19]. Similarly, SVCs focus primarily on voltage regulation but do not contribute to system inertia [20]. A proposed framework for determining the optimal capacities of SCs and SVCs by considering the long-term financial viability in accordance with the system’s strength requirements has been explored [21,22]. In order to meet the minimal grid strength, it is necessary to optimize the size and location of compensator devices [23]. Reference [24] focuses on the performance of reactive power compensation by comparing the dynamic performance of an SC and an SVC through simulation. In [25], the modified voltage controller (MVC) with advanced droop control (ADC) was proposed, which focuses on accurate load sharing and frequency stability in standalone microgrids. Compared to ADC, which enhances load sharing and frequency stability in microgrids, SCs offer broader support by providing inertia, fault current enhancement, and reactive power compensation, making them ideal for renewable-based isolated grids [3,4]. The SC supports the broader goal of enhancing energy system stability and efficiency by improving grid reliability and facilitating the integration of renewable energy sources in evolving energy markets [26]. The economic feasibility and the extent of inertia support provided are the primary criteria used to evaluate SC systems [27].
The contribution of this study lies in leveraging PLN’s dedieselization program, which replaces diesel generators with variable renewable energy sources, potentially reducing system strength. Instead of decommissioning existing assets, this study proposes repurposing retired diesel generators as SCs to mitigate the challenges associated with renewable energy penetration. This study conducts system modeling, steady-state analysis, and dynamic simulation analysis to understand the impact of installing an SC on an isolated system. The criteria for systems that can be supported by an SC are presented based on the evaluation of the impact of SC penetration on the network. Additionally, this study proposes a comprehensive evaluation of the benefits of an SC as not only a reactive power compensator but also a source of inertia contribution. This research evaluates the impact of SC penetration on an isolated system in one of the target islands for PLN’s dedieselization program. SCs help maintain and enhance system strength while providing additional benefits as reactive power compensators. This approach ensures that system reliability is preserved while supporting the integration of renewable energy in isolated networks.
2. Methodology
This study conducted a field survey in an isolated area on Panjang Island, Indonesia. The data obtained were processed as assessment system criteria. The field survey conducted on Panjang Island aimed to collect the detailed specifications and historical data of existing equipment, including diesel generators and transformers. The survey also gathered network parameters, such as line length, voltage profiles, and historical loading data, which are essential for accurately modeling the system. Additionally, information regarding the planned PV system installation was obtained through direct discussions with the on-site planning team, ensuring that this study reflects the most up-to-date and practical implementation scenarios. In this study, these findings were then processed as part of the system assessment criteria for evaluating the integration of a synchronous condenser (SC) into the network. The selected isolated area refers to the list of island targets of the dedieselization program according to the PT.PLN (RUPTL) 2021–2030 planning document. Single-line diagram data containing data on the specifications of diesel generators, transformers, conductors, and load histories are collected to model the isolated areas electrical network in the power systems analysis software.
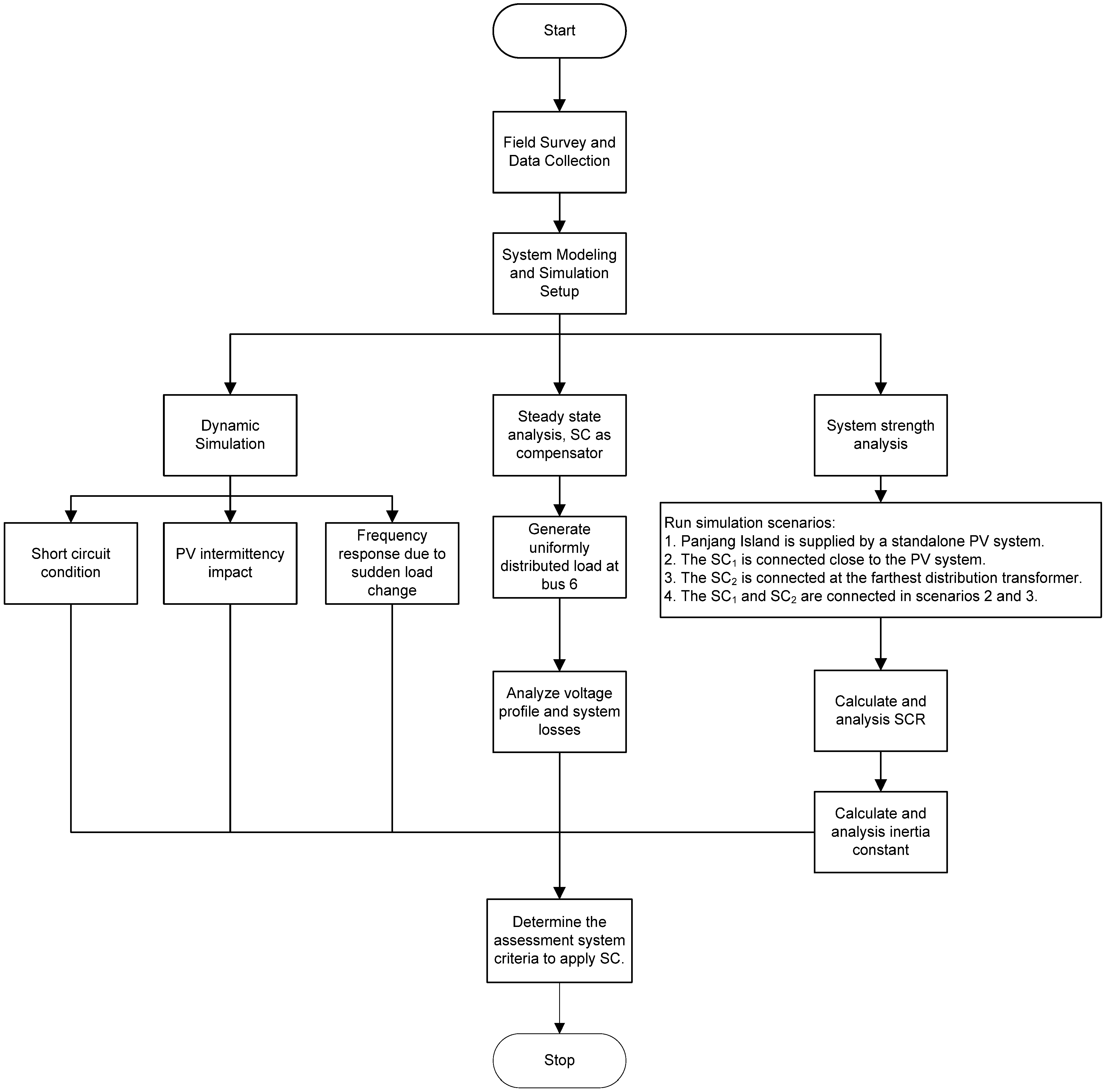
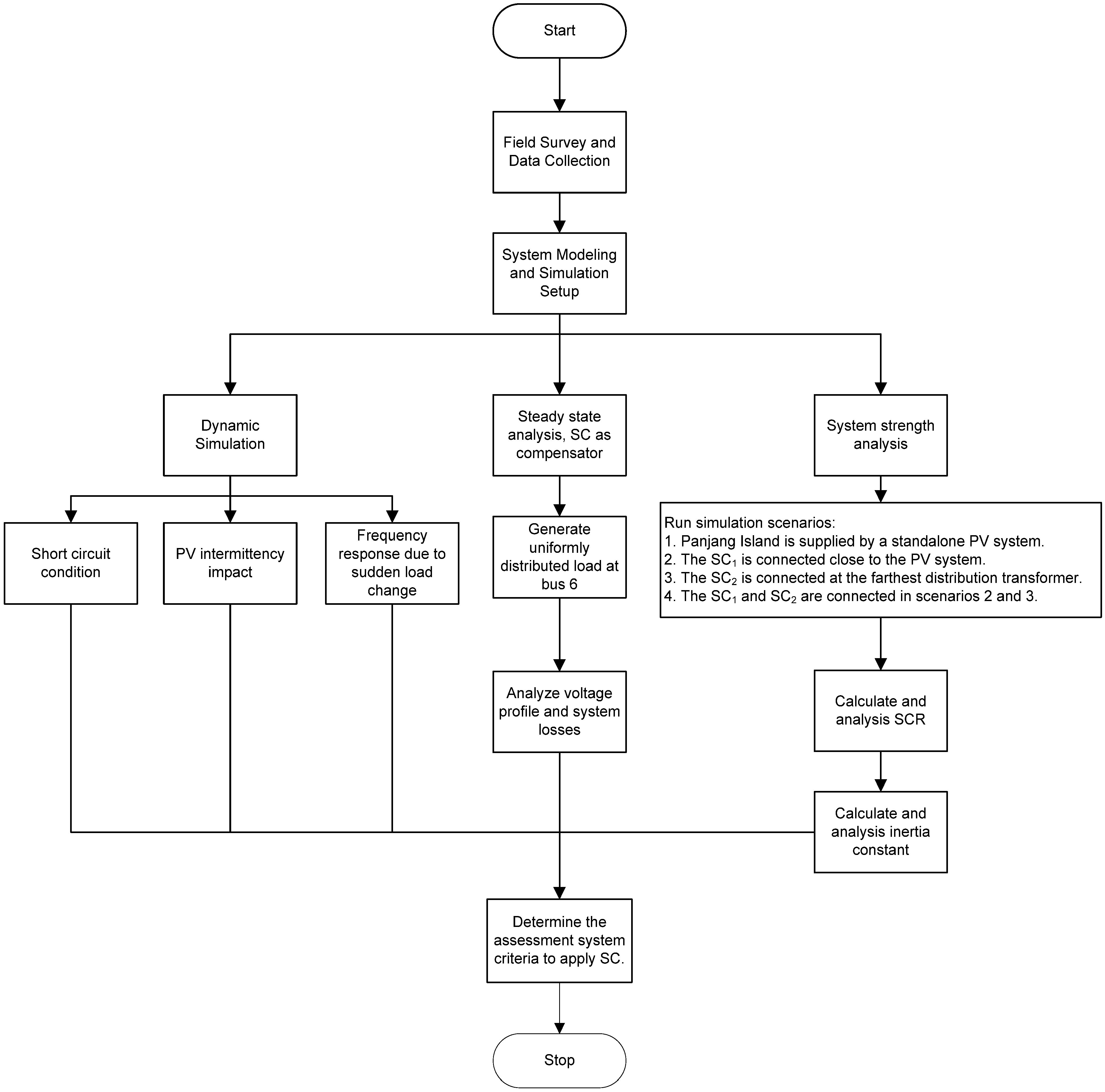
The simulations in this study are conducted using power system analysis software designed for modeling, analyzing, and simulating electrical networks. This simulator enables both steady-state and dynamic simulations, allowing for the evaluation of voltage stability, frequency response, short-circuit conditions, and the impact of renewable energy integration. It provides detailed power flow analysis, transient stability assessment, and dynamic system behavior evaluation, making it suitable for studying the role of SCs in supporting an isolated grid. This study uses a converted retired diesel generator as its SC. To determine the impact of SC utilization, dynamic and steady-state simulations are performed on the model of the Panjang Island system. Dynamic simulation is performed to determine the response of SC capabilities when supporting the system in case of short-circuit interference, intermittence of the PV system, and an instantaneous change of load. Moreover, it is undertaken through analysis of the short-circuit impact, intermittency impact, and frequency response. Short-circuit analysis is performed to determine the criteria for the strength of the system that can be seen through the short-circuit ratio (SCR) of the system. On the other hand, steady-state analysis is carried out to find out the benefits of SC as a VAR compensator. Worst-case loading scenarios are designed to optimize the SC as voltage support. From the results of the simulation, a flowchart is built to determine the system criteria that qualify to apply the SC. The system assessment in this study aims to determine the priority of the system criteria that can optimize the function of SCs. Figure 1 shows the flowchart diagram of the research methodology.
Figure 1.
Research methodology.
2.1. SC and Isolated Area System Modeling
The research utilizes a power system simulator to model the SC, PV systems, diesel generator, and isolated network models. The SC functions as a synchronous generator during the startup and synchronization phases with the network. The SC switches from generator mode to synchronous motor mode when it connects to the network. When SCs are connected to the network, only the excitation system remains under control. Therefore, the SC can function as both a power factor corrector and a voltage support. The local controller primarily operates in power factor mode, yet it has the ability to adjust to voltage control to accommodate a specific voltage profile [28,29].
The converted diesel generator considered in this study consists of an engine with a brake power (BKW) of 239 kW/1500 RPM and a synchronous generator rated at 250 kVA/380 V. During the assessment, it was found that the diesel engine was no longer operational due to significant damage. However, the generator unit remained in good mechanical and electrical condition, making it feasible for repurposing as a synchronous condenser (SC). As part of the conversion process, the diesel engine was eliminated, while the synchronous generator and associated control equipment, including the automatic voltage regulator (AVR) and the synchronous panel, were retained and utilized for voltage regulation and reactive power compensation. In the developed system model, a photovoltaic (PV) system with a capacity of 400 kVA is incorporated to supply all the active power required by the network. The SC and PV systems are then integrated into the Pulau Panjang system model (Figure 2) for further analysis, evaluating their impact on system performance, stability, and reactive power compensation.
Figure 2.
The Panjang Island network model.
Currently, the isolated system on Panjang Island is powered by diesel generators. On Panjang Island, the network topology is a radial network comprising of two feeders, namely, PPGA and PPGB. There are four operational diesel generators connected to the network at the Panjang Island diesel generator facility. Table 1 displays the rating of diesel generators that are connected to the Panjang island network. The Perkins FGW and Perkins SWT, two of the four Panjang island diesel generators, serve as the primary generators and run alternately. The Caterpillar 250 kVA and Cummins 140 kVA generators are currently in standby mode and have been turned off. Based on the load profile data, Panjang island experiences a maximum load of 180 kVA during peak periods. The transmission network on Panjang Island is supported by a medium-voltage network operating at 20 kV, with a total circuit length of 1.85 km. A 400 kVA step-up transformer increases the voltage output of the diesel generator from 400 V to 20 kV. The PPGA and PPGB transformers are step-down transformers that convert voltage from 20 kV to 380 V, each with a capacity of 160 kVA, serving as the primary distribution transformers for supplying electricity to consumers on Panjang Island. The PPGA and PPGB receive electricity over two medium-voltage network lines before distributing it to their respective consumers. The whole length of the low-voltage network that provides service is 6.45 km. This network offers electricity to a total of 819 consumers. The aggregate power capacity, as determined by the customer’s installed power capacity, amounts to 590 kVA. The maximum average peak load was recorded around 7 p.m., reaching a value of 173.5 kW. The average peak load reached its lowest point at 3 p.m. The Perkin FGW diesel engine was utilized during the period of highest demand, while the Perkins SWT diesel generator provided power during the periods of lower demand. A model of the isolated system network of Panjang island is built using the field survey data, as seen in Figure 2. The PV system is incorporated into the system model to simulate and analyze the impact of the dedieselization initiative. The decommissioned diesel generator is substituted with a PV system to provide power to the network.
Table 1.
The diesel generator’s rating on Panjang Island.
In this study, a power system simulator is used to model the integration of synchronous condensers, PV systems, and diesel generators into the isolated grid. The synchronous condenser functions as a synchronous generator during the startup and synchronization phases, before switching to synchronous motor mode once connected to the network. At this stage, only the excitation system remains under control, allowing the synchronous condenser to act as both a power factor corrector and voltage support device. The local controller primarily operates in power factor mode but can switch to voltage control mode as needed to maintain a specific voltage profile. The PV system is incorporated into the simulation model to assess the impact of the dedieselization initiative. Decommissioned diesel generators are replaced with PV systems to supply power to the network, while SCs provide inertia and reactive power support, ensuring grid stability during high renewable energy penetration. These improvements enhance the understanding of the system’s structure and performance, making the model more applicable for real-world dedieselization planning.
In the developed simulation model, the SC is connected at two locations: Bus PV, where the PV system is located, and Bus 6, the load center. SC1, which is connected to Bus PV, is used for dynamic simulation under various case studies, including short-circuit conditions, PV intermittency, and frequency response analysis. Subsequently, a system strength analysis is conducted by measuring the SCR and inertia constant under multiple scenarios to evaluate the impact of SC integration on grid stability. Additionally, SC1 and SC2 are used to demonstrate the enhancement of system strength when supported by a single SC or multiple SCs, providing a comparative analysis of their effectiveness in improving grid stability. Furthermore, a steady-state analysis is performed with extended load at Bus 6, where SC2 functions as a voltage compensator. A worst-case loading scenario is simulated by distributing additional loads evenly along the Bus 6 feeder until a significant voltage drop occurs. SC2 is installed as a voltage compensator to improve the voltage profile of the network, ensuring system stability under extreme loading conditions.
2.2. Dynamic Simulation
2.2.1. Case 1: Short-Circuit Condition
The dynamic impact of SC penetration is simulated by a three-phase short-circuit condition on the load bus (Bus 6 in Figure 1). A short circuit occurs for 0.01 s, starting at 0.2 s, and a clear fault occurs at 0.21 s. The condition to be observed is the voltage in the bus point of interconnection (POI) PV when not supported by an SC and when SC1 is penetrated into the network.
2.2.2. Case 2: PV Intermittency
One of the dynamic conditions that frequently appears in the PV system is the intermittency caused by the localized shedding installed. Intermittency impacts the power fluctuations delivered by the PV system to the load. Intermittency simulations are performed in conditions before and after SC1 is connected to the network. The condition to be observed is the voltage in the POI PV system bus or PV bus when not supported by an SC and when backed up by SC1.
2.2.3. Case 3: Frequency Response Simulation
Basically, the conversion of a diesel generator to an SC aims to maintain and/or strengthen the system’s stability, leveraging the additional inertia from the rotating engine of the rotor shaft generator. Dynamic simulation to see the frequency response is performed with a momentary load addition or step-response conditions to see a natural response from the system. Before evaluating the frequency response, the system sequentially adds 10 kW, 20 kW, 30 kW, 40 kW, and 50 kW, or up to five samples, to execute the step response. The system executes this step response in two network conditions, namely, without SC support and with SC1 support.
2.3. System Strength Analysis
In this investigation, isolated systems are examined to determine the extent to which an SC contributes to system strength, inertia, and short-circuit capacity. IEEE standards n. 1204-1997 [30] and IEC 60909 [31] are the criteria employed to evaluate the rigidity of a system in the context of inertia and short-circuit capacity adequacy. The system’s strength is revealed by the SCR, which contrasts the short-circuit capacity at the POI to the capacity of the installed PV system.
Equation (1) shows the SCR calculation, where SCRi is the SCR at the bus number i-th, is the short-circuit capacity at bus number i-th, and is the PV system nominal active power rating at the bus number i-th. The voltage stability of the system can be classified using the SCR value. Table 2 can be employed to categorize system strength according to the SCR.
Table 2.
System strength categorization based on SCR.
The SCR value in a PV bus, or POI PV, can represent PV systems connected to a strong system if it is greater than 3. Moreover, according to IEEE standard n.1204-1997, the stronger the system, the greater the VRE capacity allowed; in this case, the capacity of the PV system can be connected. The stronger the system, the greater its short-circuit capability. The IEC 60909 standard describes short-circuit capacity, where Equations (2) and (3) demonstrate how to calculate both the short-circuit capacity and the size of the short-circuit current.
where is the initial symmetrical three-phase short-circuit current at the i-th bus, is the nominal line-to-line voltage, is a Thevenin-equivalent short-circuit impedance on the i-th bus, and c is the voltage factor in the network.
To determine the system strength of Panjang Island when the dedieselization program is implemented, a simulated short-circuit analysis of the system is carried out. An existing diesel generator that is not used (old or standby) or retired (dedieselization) is converted to an SC. The scenarios carried out in the system strength analysis are as follows:
- Panjang Island is supplied by a standalone PV system.
- The SC1 is connected close to the PV system.
- The SC2 is connected at the farthest distribution transformer.
- The SC1 and SC2 are connected in scenarios 2 and 3, respectively.
A short circuit is performed at the location of the installed PV system terminal, i.e., the PV POI. Then, the short-circuit capacity and inertia values are analyzed in each scenario. In this simulation, the installed system’s planned PV capacity is 400 kWp. In addition to ensuring the stability of the PV POI, the power of the system must also consider the frequency stability, which is represented by the system’s inertia [32].
Next, the value of SC’s inertia contribution to the isolated area system is determined. Equation (4) demonstrates that one can determine the inertia of a system by multiplying the total capacity of the power bags by the inertia of the respective power plants and then comparing this result to the total system capacity.
where Si represents the rated MVA of the i-th synchronous generator, Hi represents the inertia constant of the i-th synchronous generator in seconds, n represents the total number of committed synchronous generators, and Ssys represents the rating of the specific power system. Since the PV system is based on electronic power devices, it does not significantly contribute to the system’s inertia [2]. Inertia in a conventional system is determined by the inertia of the rotating engine connected to the network [33]. The greater the system’s inertia, the better its frequency stability [1]. The inertia system (Hsys) on Panjang Island due to the dedieselization program needs to be evaluated. The dedieselization program uses the SCs to maintain and repair the system’s inertia. The SC is expected to increase the strength of the system in both stability of frequency and voltage.
2.4. Steady-State Simulation
As previously demonstrated, an SC can serve as a reactive power compensator in addition to providing inertia and short-circuit capacity. In this study, the load on PPGB would be simulated to be a load that is evenly distributed at the maximum distance of 1 km from the distribution substation (20 kV/400 V). Five uniform loads span a distance of 0.2 km, serving as interloading loads. To know the benefits of the SC as a reactive power compensator, the SC is connected to the point of common coupling (PCC) for the respective distribution load. Figure 3 illustrates a simulation of a steady-state distribution network analysis, with the proposed SC 2 installed on the load L1–L5. Voltage improvements for each load bus are evaluated, including their impact on total system losses. In this simulation, a worst-case scenario was created, where the load and length of the conductor were adjusted so that the end voltage was set to 0.79 p.u. This scenario could occur when there is an increase in the load on Panjang Island in the future. Some important points to consider when performing an SC simulation as a reactive power compensator are as follows:
Figure 3.
The SC penetration model is uniformly distributed throughout the distribution network.
- The connection point of the planned SC2 in PCC is modified until the voltage of the PCC reaches 1 per unit.
- The proposed SC2 is installed at different locations on L1–L5 to examine the voltage profiles and the total system losses.
3. Simulation Results
3.1. Dynamic Simulation
To analyze the impact of SC integration, dynamic simulations were conducted to observe system behavior before and after installation. This study includes simulations of short-circuit events, PV intermittency, frequency response during sudden load changes, and system strength analysis using the short-circuit ratio (SCR).
In this study, voltage control is achieved by repurposing the existing generator controller to regulate the SC. The excitation can be controlled in constant reactive power mode, where the SC maintains a predefined reactive power output to support voltage quality, or in voltage control mode to adjust the excitation current dynamically to maintain voltage stability. The choice of control mode depends on the system requirements. The SC also enhances inertia naturally due to its spinning mass, helping to resist frequency deviations and improving overall grid stability. The excitation current indirectly supports inertia by maintaining voltage stability, ensuring continuous frequency regulation support.
3.1.1. Case 1: Short-Circuit Conditions
Figure 4 shows the result of a dynamic simulation of short-circuit conditions in the simulation model (three phase short circuit at bus 6). The red line shows the network voltage condition when the PV system is not supported by an SC. The lowest voltage drop achieved was 0.717 p.u. and returns to normal conditions after the fault clears. The green line shows the system voltage condition when the PV system is supported by an SC. The lowest voltage drop achieved was 0.779 p.u. and returns to normal conditions after the fault clears. From the simulation results, it is known that the SC is able to withstand voltage drop conditions when a short circuit occurs in the network. In this case, when the SC is connected, the voltage drop due to a short circuit can be maintained at 0.062 p.u.
Figure 4.
Impact of an SC on a 3-phase short circuit.
A short circuit in the network can instantly cause a significant voltage drop. The depth of the voltage drop that occurs is influenced by the contribution of the short-circuit capacity of the generator, which represents the contribution to network impedance. The short-circuit contribution of a PV system is limited by the rating of the electronic power devices within it [10]. On the other hand, SC penetration into the network is expected to reduce the network impedance value because it has a large short-circuit contribution to the system [15].
3.1.2. Case 2: PV Intermittency
PV systems have intermittency characteristics that are influenced by solar shedding [4,7]. Intermittency causes the power generated by the PV system to be unstable or fluctuating. The resulting power fluctuations can cause network voltage instability. Figure 5a shows the PV system intermittency conditions that caused the power generated to drop from 170 kW to 111.5 kW, or an instant decrease in PV system active power of 35%. Figure 5b shows the dynamic simulation results during intermittency conditions on the PV bus and observes the bus voltage fluctuations. The green line shows the voltage drop at the POI without an SC connected to the system. The intermittency condition causes a voltage drop of up to 0.857 p.u. On the other hand, the red line shows the voltage drop at the POI when the SC is connected to support the system. The same intermittency condition causes a voltage drop at the POI to reach 0.895 p.u., or it being able to withstand a voltage drop of 0.038 p.u compared to when the SC is not connected to the network. Therefore, it is known that an SC is able to provide voltage support when PV system intermittency conditions occur, where, in an isolated system, the intermittency effect has a significant impact on the system.
Figure 5.
(a) The impact of intermittent events on the active power supply of a PV system and (b) the impact of an SC on POI voltage when intermittent conditions occur (right).
3.1.3. Case 3: Frequency Response Simulation
PV system penetration in this case replaces the rotary engine-based generator connected to the system. The reduction in the number of the rotating machines connected to the network has an impact on reducing network inertia. Additionally, the intermittency of PV systems results in power fluctuations on the grid. Apart from the generator side, the load on consumers is also not constant. Power fluctuations due to PV systems and load power consumption can result in frequency fluctuations. The trend of frequency changes due to instant load changes (frequency response simulation) can be seen in Figure 6. The trend of frequency changes due to changes in load form an equation line that represents the strength of the system as seen from the stiffness of the system frequency. The red line shows the response frequency trend when the system is not supported by an SC. Meanwhile, the blue line shows the response frequency trend when the system is supported by an SC. The resulting frequency response equation is as follows:
Figure 6.
SC impact on load change.
In the system simulation of Panjang island, Equations (5) and (6) were obtained; y is the regression model of the frequency change per load change, and R2 is the coefficient of determination. The equations represent the system’s strength before and after connecting an SC. It can be seen from the slope gradient formed that the system supported by an SC has a more gradual slope compared to without an SC. In this simulation, the system with an SC has a stiffness of 1.1 kW/Hz, while the system without an SC has a stiffness of 0.4 kW/Hz. This indicates that an SC can increase the frequency stiffness of the system, making it stronger against load changes. Therefore, from the dynamic frequency response simulation results against load changes, it is known that an SC can increase the frequency stiffness of the system.
3.2. System Strength Analysis Result
A short-circuit contribution can represent the system’s strength against voltage changes (voltage stability) caused by disturbances. From the short-circuit simulation results, the contribution of the short circuit to the system for each scenario presented in Figure 7 was determined by using Equations (2) and (3). Scenario 1 shows a power plant in an isolated area without support from an SC. The short-circuit capacity at the point of interconnection (POI) for scenario 1 is 440 kVa. Scenario 2 shows an SC installed and placed near the power plant terminal or at the same POI. The result obtained is a larger short-circuit capacity, specifically, 1656.8 kVa when calculated at the POI capacity. In scenario 3, an attempt was made to install an SC at the load terminal, where the largest voltage drop occurs. An SC was placed at the terminal end with the goal of becoming a reactive power compensator, aiming to improve the voltage profile at the connection point. The short-circuit capacity at the POI for scenario 3 is 1115.2 kVa. It was found that placing the SC far from the POI system reduces the short-circuit contribution that can be contributed at the POI. In Scenario 4, the impact of multiple SCs on short-circuit capacity was analyzed, where one SC was placed near the power plant and another at the load end as a VaR compensator, resulting in the highest short-circuit capacity among all scenarios, reaching 2279.6 kVA. Unlike previous scenarios that used only one SC, the cumulative effect of multiple SCs significantly increased the total short-circuit current at the POI of PV. The short-circuit values were converted into an SCR (Equation (1)) based on IEEE Standard 1204-1997, demonstrating that deploying multiple SCs in an isolated network effectively strengthens the system’s fault current capability and improves overall stability at the PV POI.
Figure 7.
The short-circuit capacity of the system model in each scenario.
From the SCR values in Table 3, it is known that the system in scenario 1, where there is no SC supporting the PV system (standalone), is categorized as a very low or very weak system. This correlates with the unstable condition of the system, particularly in terms of voltage stiffness. The system is seen as having a large impedance, so even a small change in current can cause a significant change in voltage at the POI. This leads to instability of the system voltage and makes the PV system easy to disconnect from the network, despite having the feature of voltage ride-through. The system is classified as strong in Scenario 2, where the SC is connected to the POI. In this condition, the voltage stability at the POI terminal is better. The system is considered to have a small impedance, so, for the same current change as in scenario 1, it results in a smaller voltage change. The voltage stability at the POI terminal prevents the PV system from easily disconnecting in case of a system disturbance. Next, the SCR analysis in scenario 3 shows that relocating the SC to the terminal end can still increase the SCR value at the POI, although not significantly. The SCR obtained from the simulation of scenario 3 is categorized as a weak system. Finally, scenario 4 shows the best SCR among the other scenarios. The system in scenario 4 can be categorized as a strong system with an SCR value reaching 5.7. A system is considered strong if the SCR at the POI, where the PV system is connected, is greater than 3. Therefore, in scenario 4, the capacity of the connected PV system remains very safe if its capacity is increased up to 700 kWp while still being categorized as a strong system or SCR 3.
Table 3.
The SCR at the POI PV for each scenario.
The PV system, as it is known, is an electronic-based power generator. Therefore, by default, the power plant system does not have mechanical inertia, or Hsys 0. Meanwhile, the inertia of the system that can be generated from the other scenarios can be seen in Table 4. System inertia is a contribution of the mechanical energy generated by rotating machines. The presence of more rotating machines within the system strengthens the overall system. Currently, inverters are also designed to contribute to the system inertia, known as virtual inertia. However, this technology requires the support of storage according to the frequency response needed against power changes [2]. Additionally, electronic power devices are still sensitive to large disturbances and have operational limitations according to their optimal design. Therefore, maintaining the rotating machines that are scheduled for decommissioning under the dedieselization program means maintaining and even increasing the system inertia, as shown in Table 4. The scenarios 2 and 3 represent the inertia constant contributed by a single SC, while scenario 4 represents the inertia constant of multiple SCs. The calculations indicate that an increase in the number of linked SCs to the isolated system results in a greater overall system inertia. The impact of inertia on frequency response has also been presented in the sub-chapter dynamic simulation.
Table 4.
Inertia of each simulation scenario.
3.3. Steady-State Analysis Result
Figure 8 shows the results of the voltage profile for each transformer. The initial condition means the initial voltage profile at each PCC or node. The lowest voltage occurs at node L5 reaching 0.79 p.u., and the highest voltage occurs at node L1, which is 0.9 p.u. From Figure 7, it can be seen that at the distribution level in the isolated area, the SC is able to improve the voltage level at the PCC point to reach the ideal condition of 1 p.u. The improvement in voltage at the PCC point also affects the improvement in voltage at the nearby transformers. From the simulation results, the lowest voltage in the scenario occurs when the SC connects at the PCC of transformer L1, where the voltage at the end transformer L5 reaches 0.9 p.u., which means voltage violation happens according to the voltage limit of the grid code.
Figure 8.
Impact of SC penetration on network voltage profile.
After the voltage profile for each transformer is improved, the next thing to consider is how large the total system losses are. Figure 9 shows the total losses obtained from the initial condition and variations in SC placement. The total system losses in the initial condition are 26.65 kW. When an SC is installed, it generally improves the total system losses. However, it is important to note that the smallest losses occur when an SC is connected to the PCC of transformer L3, where the system losses are reduced to 19.59 kW, representing a decrease of 7.064 kW. Meanwhile, the lowest loss reduction occurs when an SC is installed at the PCC of transformer L5, with total losses reaching 21.31 kW, or a loss reduction from the initial condition of 5.34 kW. Based on the steady-state analysis, an SC can improved voltage quality (0.9–1.1 p.u) on the network. An SC can reduce total network losses, with loss reduction reaching 5.34 kW–7.06 kW, as shown in Figure 8. Moreover, from the simulation results of using an SC as voltage support, it is known that in the implementation of the SC, the location selection and reactive power demand control of the SC need to be planned to achieve optimal benefits (voltage quality, losses, and power transfer).
Figure 9.
Impact of SC placement on total system losses in the network.
4. Discussion
4.1. Practical Application Discussion
Figure 10 illustrates the conversion of a diesel generator system into an SC. The original system of a diesel generator consists of a diesel engine mechanically coupled to a generator, with auxiliary components such as a governor (GOV) for speed control, an automatic voltage regulator (AVR) for excitation, a synchronization panel, and an auxiliary transformer. The diesel engine consumes fuel to drive the generator, which rotates at synchronous speed to generate electricity. The governor and AVR regulate speed and voltage, ensuring synchronization with the grid. In the conversion process, the diesel engine and governor are removed, and the prime mover is replaced with a pony motor controlled by a variable speed drive (VSD). Since the existing synchronous machine lacks amortisseur windings, direct online (DOL) starting is not feasible, and a VSD with the same capacity as the generator would be costly and impractical. Therefore, in this study, the pony motor is used only during startup to bring the generator to synchronous speed before disengaging. Key considerations in the conversion process include the following:
Figure 10.
Diesel generator (left) and converted SC (right) block diagram.
- Coupling: the diesel engine is removed, and the generator is mechanically coupled to the pony motor.
- Starting: the pony motor must accelerate the rotor to 1500 RPM, and the existing AVR is used for excitation to match the grid voltage.
- Excitation: the existing excitation system is retained to support both startup and reactive power management.
- Control: the existing synchronization panel or a new control system is used to regulate the AVR and VSD.
Unlike the original diesel generator system, where the diesel engine continuously drives the generator, the converted SC operates without a fuel-based prime mover, providing voltage support, reactive power compensation, and system inertia to stabilize the grid.
Figure 11 presents the image of the converted diesel generator. The incorporation of SCs into the network is essential for mitigating the adverse effects of short circuits, PV intermittency, and frequency response, thereby improving the stability and reliability of the system. As shown in Figure 12, the decision-making process for deploying SCs is guided by system assessment criteria, including the SCR and the extent of voltage drop during a short-circuit event. This flowchart provides a systematic approach to assessing the role of a synchronous condenser in supporting an isolated power system during dedieselization. If the assessment result shows the system has low SCR, the SC is assigned to enhance inertia and short-circuit capacity. If the SCR is adequate but voltage instability is detected, the SC is recommended as a VAR compensator.
Figure 11.
Diesel generator (250 kVA) converted into SC. Red dash boxes shows the converted synchronous generator.
Figure 12.
Flowchart for assessing the need for SC support in isolated area systems.
In the context of the dedieselization program, which involves shutting down the use of diesel generators (fuel-based) and replacing them with PV systems, the role of SCs becomes crucial. The innovative idea behind this program is to convert retired diesel engines into SCs. This conversion helps maintain system strength and supports the grid, especially in isolated areas where the absence of conventional rotating machinery poses challenges to system stability [34].
4.2. Technical Discussion
The voltage drop during a short-circuit event is considerably reduced by the inclusion of SCs in the network, as per the results of the short-circuit simulation. The voltage drop is maintained to prevent potential damage to the network infrastructure [35]. The increased short-circuit contribution of the SC is responsible for the reduction in voltage drop, which in turn reduces the network impedance. This result is consistent with prior research that has demonstrated that the strategic deployment of SCs in power networks can improve fault tolerance by stabilizing voltage levels during disturbances [24,35].
This study emphasizes the challenges posed by the inherent variability of solar power, or PV intermittency. The simulation demonstrates that SCs can prevent voltage instability in the network by providing essential voltage support during periods of PV power fluctuation. This is of particular importance in isolated systems, as the absence of conventional rotating machinery contributes to the effects of PV intermittency on system stability [5,7,14]. The capacity of SCs to mitigate voltage fluctuations shows their potential as a valuable asset in renewable energy-dominated systems.
The integration of PV systems into the network presents numerous challenges in terms of frequency stability, primarily as a result of the system’s reduced inertia [36]. The simulation results indicate that SCs can enhance the frequency rigidity of the system, thereby increasing its resilience to power oscillations and load variations. This discovery is crucial in the context of contemporary power systems, as the transition to renewable energy sources, such as solar panels, frequently results in a decrease in mechanical inertia. SCs contribute to the preservation of frequency stability by supplying additional inertia, thereby bolstering the concept of virtual inertia, which is crucial for grid stability in low-inertia systems.
The function of SCs in enhancing the overall robustness of the network is further underscored by the analysis of system strength and voltage stability [37,38]. The short-circuit capacity and, as a result, the system’s capacity to withstand voltage fluctuations are considerably improved by the placement of SCs in close proximity to the POI. The simulation results suggest that the strategic positioning of SCs not only stabilizes voltage levels but also reduces system losses, thereby enhancing the overall efficiency of electric power transmission. This result is in accordance with research that recommends the optimization of SC placement to maximize their advantages in terms of voltage support and loss reduction [39,40].
This research detailed the critical role of SCs in improving the dynamic performance of electrical networks, particularly in situations involving short circuits, PV intermittency, and frequency response. The results emphasize the necessity of organized planning in the deployment of SCs to achieve the highest possible levels of system stability, efficiency, and resilience.
4.3. Limitations and Future Studies
While the conversion of a retired diesel generator into an SC provides benefits, there are certain limitations to consider. SCs are most effective when reactive power demand is high. In low-load conditions, their effectiveness may decrease, as they do not actively supply power and rely on the grid for excitation. Unlike fully electronic solutions, SCs have rotating parts that are subject to wear and tear, requiring periodic maintenance such as lubrication, alignment, and cooling system management. Moreover, SCs are large and heavy, requiring dedicated installation space and strong mechanical foundations. This could pose limitations in compact or space-constrained installations. Another limitation of the proposed approach is related to geographical constraints in the installation area. In relatively flat regions, the SC conversion can be performed on-site using a direct coupling method. However, in areas with challenging geographical conditions, a more complex coupling technique may be required, such as pulley and gear mechanisms to ensure proper alignment and mechanical stability. In extreme cases, the diesel generator may need to be transported to a laboratory for conversion into an SC before being reinstalled in the field.
To address the identified limitations of SC conversion, future research should focus on mechanical, electrical, and economic aspects to optimize the integration of SCs in renewable-based isolated grids. Future research should focus on optimizing coupling designs for SC conversion, particularly for challenging geographical conditions, by exploring direct coupling, pulley systems, and gear-based mechanisms to improve adaptability and efficiency. Further studies on Energy Not Served (ENS) should analyze the impact of SC integration on system reliability and security. Research on energy transfer efficiency and system losses can help optimize SC placement to minimize total system losses and enhance grid stability. Additionally, lowering capital expenditure (CAPEX) through cost-effective SC retrofitting techniques and standardized conversion methods should be explored. A comprehensive economic feasibility study is also needed to compare SCs with alternative grid-stabilizing technologies in terms of life-cycle costs, return on investment (ROI), and long-term savings from reduced fuel consumption in dedieselization projects. These studies will enhance SC implementation efficiency, grid reliability, and economic viability, making SCs a competitive solution for renewable energy integration in isolated networks. Moreover, future research should explore the deployment of SCs in larger power grids to assess their scalability and effectiveness in more complex network configurations. The potential for hybrid stabilization systems combining SCs with battery energy storage systems (BESSs) should also be investigated to enhance both inertia support and energy storage capabilities. By integrating SCs with batteries, hybrid solutions could provide a more adaptive and resilient grid stabilization approach, especially in isolated networks with high renewable energy penetration. These studies will enhance SC implementation efficiency, grid reliability, and economic viability, making SCs a competitive solution for renewable energy integration in isolated networks.
5. Conclusions
The critical role of SCs in enhancing the stability and reliability of electrical networks, especially in the context of the dedieselization program, where diesel generators are replaced by PV systems, was explained comprehensively in this research. SCs are essential in mitigating the effects of short circuits, PV intermittency, and frequency instability by providing voltage support, increasing short-circuit capacity, and contributing to system inertia. This research has proposed a flowchart as an assessment criterion to guide the decision-making process for deploying SCs, considering factors such as the SCR and a voltage drop of the system network. The innovative approach of converting retired diesel generators into SCs helps maintain system strength in isolated areas, ensuring a stable and resilient grid even as the energy mix shifts toward renewable sources.
The addition of SCs can maintain and even enhance system stability by achieving an SCR greater than 3, which also increases the penetration level of renewable energy into the grid. Furthermore, as a voltage compensator, SCs can improve the network’s voltage profile, ensuring that voltage drops at the load center remain below 10%. While the conversion of retired diesel generators into SCs offers benefits, limitations include reduced effectiveness in low-load conditions, the need for periodic maintenance, significant space requirements, and installation challenges in difficult terrains, which may require complex coupling mechanisms or off-site conversion. Future research should focus on optimizing SC coupling designs, designing cost-effective retrofitting techniques, and conducting comprehensive economic feasibility studies to enhance SC integration in renewable-based isolated grids. Strategic placement and deployment of SCs are emphasized as key to optimizing overall system performance.
Author Contributions
Conceptualization, K.G.H.M. and A.R.; methodology, K.G.H.M.; software, K.G.H.M.; validation, S.S. and B.S.M.; formal analysis, K.G.H.M. and P.A.P.; investigation, K.G.H.M.; resources, K.G.H.M.; data curation, K.G.H.M.; writing—original draft preparation, K.G.H.M. and M.R.; writing—review and editing, K.G.H.M. and M.R.; visualization, K.G.H.M.; supervision, S.S. and B.S.M.; project administration, M.R. All authors have read and agreed to the published version of the manuscript.
Funding
This research received no external funding.
Data Availability Statement
The data will be made available on request.
Acknowledgments
The authors thank the PLN PUSLITBANG for providing the technical support necessary to carry out the field survey and data acquisition described in this article.
Conflicts of Interest
The authors declare no conflicts of interest.
References
- Nguyen, H.T.; Yang, G.; Nielsen, A.H.; Jensen, P.H. Frequency stability improvement of low inertia systems using synchronous condensers. In Proceedings of the 2016 IEEE International Conference on Smart Grid Communications (SmartGridComm), Sydney, Australia, 6–9 November 2016; pp. 650–655. [Google Scholar] [CrossRef]
- Rahman, F.S.; Kerdphol, T.; Watanabe, M.; Mitani, Y. Optimization of virtual inertia considering system frequency protection scheme. Electr. Power Syst. Res. 2019, 170, 294–302. [Google Scholar] [CrossRef]
- Vokas, G.A.; Machias, A.V. Harmonic voltages and currents on two Greek islands with photovoltaic stations: Study and field measurements. IEEE Trans. Energy Convers. 1995, 10, 302–306. [Google Scholar] [CrossRef]
- Oliva, R.; Balda, J.C. A PV dispersed generator: A power quality analysis within the IEEE 519. IEEE Trans. Power Del. 2003, 18, 525–530. [Google Scholar] [CrossRef]
- Kakimoto, N.; Piao, Q.; Ito, H. Voltage control of photovoltaic generator in combination with series reactor. IEEE Trans. Sustain. Energy 2011, 2, 374–382. [Google Scholar] [CrossRef]
- Vasanasong, E.; Spooner, E.D. The prediction of net harmonic currents produced by large numbers of residential PV inverters: Sydney Olympic Village case study. In Proceedings of the Ninth International Conference on Harmonics and Quality of Power, Orlando, FL, USA, 1–4 October 2000; Volume 1, pp. 116–121. [Google Scholar]
- Liu, Y.; Bebic, J.; Kroposki, B.; de Bedout, J.; Ren, W. Distribution system voltage performance analysis for high-penetration PV. In Proceedings of the Energy 2030 Conference, Atlanta, GA, USA, 17–18 November 2008. [Google Scholar]
- Thomson, M.; Infield, D. Impact of widespread photovoltaics generation on distribution system. IET Renew. Power Gener. 2007, 1, 30–40. [Google Scholar] [CrossRef]
- Papaioannou, M.C.; Alexiadis, C.S.; Demoulias, D.P.; Labridis, D.P.; Dokopoulos, P.S. Modeling and field measurements of photovoltaic units connected to LV grid: Study of penetration scenarios. IEEE Trans. Power Del. 2011, 26, 979–987. [Google Scholar] [CrossRef]
- Dash, P.P.; Kazerani, M. Dynamic modeling and performance analysis of a grid-connected current source inverter-based photovoltaic system. IEEE Trans. Sustain. Energy 2011, 2, 443–450. [Google Scholar] [CrossRef]
- Clark, K.; Miller, M.W.; Walling, R. Modeling of GE Solar Photovoltaic Plants for Grid Studies; General Electric International Inc.: Schenectady, NY, USA, 2009. [Google Scholar]
- Modeling, W.E.C.; Group, V.W. Generic Solar Photovoltaic System Dynamic Simulation Model Specification; Sandia National Laboratories: Albuquerque, Mexico, 2012. [Google Scholar]
- Yazdani, A.; Di Fazio, A.R.; Ghoddami, H.; Russo, M.; Kazerani, M.; Jatskevich, J.; Strunz, K.; Leva, S.; Martinez, J.A. Modeling guidelines and benchmark for power system simulation studies of three-phase grid-connected photovoltaic systems. IEEE Trans. Power Del. 2011, 26, 1247–1264. [Google Scholar] [CrossRef]
- Delfino, F.; Procopio, R.; Rossi, M.; Ronda, G. Integration of large-scale photovoltaic system into the distribution grids: A P–Q chart approach to assess the reactive power support capability. IET Renew. Power Gener. 2009, 4, 329–334. [Google Scholar] [CrossRef]
- Nakamura, S.; Yamada, T.; Nomura, T.; Iwamoto, M.; Shindo, Y.; Nose, S.; Ishihara, A.; Fujino, H. 30 MVA superconducting synchronous condenser: Design and its performance test results. IEEE Trans. Magn. 1985, 21, 783–790. [Google Scholar] [CrossRef]
- Van Coller, J.M.; Koch, R.G.; Hennessy, T.D.J.; Coney, R.; Topham, G. The effect of a synchronous condenser on the voltage dip environment-as expressed in terms of the Eskom ABCD dip chart. In Proceedings of the IEEE, AFRICON’96, Stellenbosch, South Africa, 24–27 September 1996; Volume 2, pp. 620–625. [Google Scholar]
- Katsuya, Y.; Mitani, Y.; Tsuji, K. Power system stabilization by synchronous condenser with fast excitation control. In Proceedings of the International Conference on Power System Technology (POWERCON 2000), Perth, Australia, 4–7 December 2000; Volume 3, pp. 1563–1568. [Google Scholar]
- Kalsi, S.; Madura, D.; Ross, M. Performance of superconductor dynamic synchronous condenser on an electric grid. In Proceedings of the 2005 IEEE/PES Transmission & Distribution Conference & Exposition: Asia and Pacific, Dalian, China, 18 August 2005; pp. 1–5. [Google Scholar]
- Bao, L.; Fan, L.; Miao, Z. Comparison of Synchronous Condenser and STATCOM for wind farms in weak grids. In Proceedings of the 2020 52nd North American Power Symposium (NAPS), Tempe, AZ, USA, 11–13 April 2021. [Google Scholar] [CrossRef]
- Ma, Y.; Huang, A.; Zhou, X. A review of STATCOM on the electric power system. In Proceedings of the 2015 IEEE International Conference on Mechatronics and Automation (ICMA), Beijing, China, 2–5 August 2015. [Google Scholar] [CrossRef]
- Roux, A.; Bekker, B.; Dalton, A. Synchronous condensers as a viable inertia support mechanism on the future South African grid. Energy Sustain. Dev. 2022, 69, 192–201. [Google Scholar] [CrossRef]
- Hammad; Roesle, B. New roles for static VAR compensators in transmission systems. Brown Boveri Rev. 1986, 73, 314–320. [Google Scholar]
- Masood, N.A.; Mahmud, S.U.; Ansary, M.N.; Deeba, S.R. Improvement of system strength under high wind penetration: A techno-economic assessment using synchronous condenser and SVC. Energy 2022, 246, 123426. [Google Scholar] [CrossRef]
- De Marco, F.; Gómez, J.; Bolz, V.; Fernández, F. Identifying optimal combinations of synchronous condensers for minimum grid strength compliance. Int. J. Electr. Power Energy Syst. 2024, 156, 109756. [Google Scholar] [CrossRef]
- Govind, D.; Suryawanshi, H.M.; Nachankar, P.; Narayana, C.L.; Singhal, A. A modified voltage controller with advanced droop control for load sharing in standalone AC microgrid under different load conditions. IEEE Trans. Ind. Appl. 2023, 59, 5818–5831. [Google Scholar] [CrossRef]
- Zhang, N.; Yan, J.; Hu, C.; Sun, Q.; Yang, L.; Gao, D.W.; Guerrero, J.M.; Li, Y. Price-Matching-Based regional energy Market with hierarchical reinforcement learning algorithm. IEEE Trans. Ind. Inform. 2024, 20, 11103–11114. [Google Scholar] [CrossRef]
- Teleke, S.; Abdulahovic, T.; Thiringer, T.; Svensson, J. Dynamic performance comparison of synchronous condenser and SVC. IEEE Trans. Power Del. 2008, 23, 1606–1612. [Google Scholar] [CrossRef]
- Grudinin, N.; Roytelman, I. Heading off emergencies in large electric grids. IEEE Spectr. 1997, 34, 43–47. [Google Scholar] [CrossRef]
- Taylor, W. Improving grid behaviour. IEEE Spectr. 1999, 36, 40–45. [Google Scholar] [CrossRef]
- IEEE 1204-1997; IEEE Guide for Planning DC Links Terminating at AC Locations Having Low Short-Circuit Capacities Transmission and Distribution Committee of the IEEE Power Engineering Society. IEEE: Piscataway, NJ, USA, 1997.
- IEC 60909; Short-Circuit Currents in Three-Phase a.c. Systems. IEC: Genewa, Switzerland, 2016.
- Nedd, M.; Booth, C.; Bell, K. Potential solutions to the challenges of low inertia power systems with a case study concerning synchronous condensers. In Proceedings of the 2017 52nd International Universities Power Engineering Conference (UPEC), Heraklion, Greece, 28–31 August 2017; pp. 1–4. [Google Scholar]
- Tielens, P.; Van Hertem, D. The relevance of inertia in power systems. Renew. Sustain. Energy Rev. 2016, 55, 999–1009. [Google Scholar] [CrossRef]
- Igbinovia, F.O.; Fandi, G.; Muller, Z.; Tlusty, J. Reputation of the synchronous condenser technology in modern power grid. In Proceedings of the 2018 International Conference on Power System Technology (POWERCON), Guangzhou, China, 6–8 November 2018; pp. 2108–2115. [Google Scholar]
- Marazzi, E. Short Circuit Power Planning for Renewable Energy Systems via Synchronous Condensers. Master’s Thesis, Technical University of Denmark, Kongens Lyngby, Denmark, 2015. [Google Scholar]
- Tielens, P. Operation and Control of Power Systems with Low Synchronous Inertia. Ph.D. Thesis, KU Leuven, Leuven, Belgium, 2017. [Google Scholar]
- Banks, J.; Bruce, A.; Macgill, I. Fast frequency response markets for high renewable energy penetrations in the future Australian NEM. In Proceedings of the Asia Pacific Solar Research Conference 2017, Melbourne, Australia, 5–7 December 2017. [Google Scholar]
- NE Market. National Transmission Network Development Plan for the National Electricity Market. Aust. Energy Mark. Oper. 2018. Available online: https://aemo.com.au/en/energy-systems/major-publications/integrated-system-plan-isp/national-transmission-network-development-plan-ntndp (accessed on 8 October 2024).
- Yan, R.; Saha, T.K. Frequency response and its enhancement using synchronous condensers in presence of high wind penetration. In Proceedings of the 2015 IEEE Power & Energy Society General Meeting, Denver, CO, USA, 26–30 July 2015; pp. 1–5. [Google Scholar] [CrossRef]
- Gu, H.; Yan, R.; Saha, T.K. Minimum synchronous inertia requirement of renewable power systems. IEEE Trans. Power Syst. 2018, 33, 6083–6091. [Google Scholar] [CrossRef]
Disclaimer/Publisher’s Note: The statements, opinions and data contained in all publications are solely those of the individual author(s) and contributor(s) and not of MDPI and/or the editor(s). MDPI and/or the editor(s) disclaim responsibility for any injury to people or property resulting from any ideas, methods, instructions or products referred to in the content. |
© 2025 by the authors. Licensee MDPI, Basel, Switzerland. This article is an open access article distributed under the terms and conditions of the Creative Commons Attribution (CC BY) license (https://creativecommons.org/licenses/by/4.0/).











