A Comprehensive Characteristic Modeling Method for Francis Turbine Based on Image Digitization and RBF Neural Network
Abstract
1. Introduction
2. Discrete Sampling of Turbine Characteristics Based on Image Processing
2.1. Image Preprocessing
2.2. Image Discretization
2.3. Automatic Curve Recognition
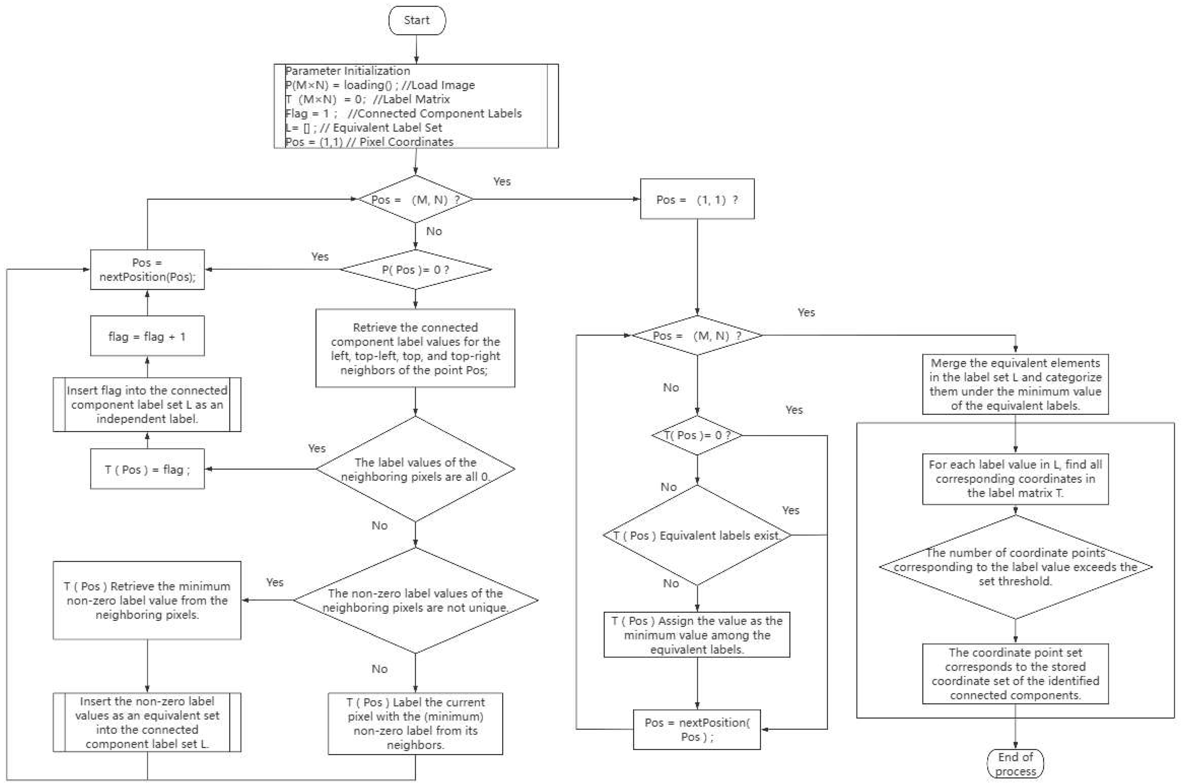
- (1)
- Load the characteristic curve image and initialize the connected domain set and the mark matrix with the same size as the image to be detected.
- (2)
- Scan the pixel points one by one in the direction from left to right and top to bottom, and perform the following operations:
- (a)
- If the current pixel point is a background pixel (pixel value is 255), skip it directly, and the corresponding mark matrix is marked as 0.
- (b)
- If the current pixel point is a foreground pixel (pixel value is 0, detect whether there is a neighborhood mark in the left, upper left, upper, and upper right adjacent points of the point according to the 8-neighborhood connectivity principle. If there is no neighborhood mark in the above adjacent points, the corresponding mark of the point is a new neighborhood mark (the value is increased by 1); if there is a neighborhood mark and the value is the same in the above adjacent points, the corresponding mark of the point is assigned as the adjacent mark value. If there is a conflict in the neighborhood mark values existing in the adjacent points, the corresponding mark of the point is assigned as the minimum value among them, and at the same time, it is recorded that all the neighborhood mark values in the adjacent points are equivalent.
- (3)
- Merge the mark values with equivalent relations into the same set and clarify that the minimum value in the same set is the root mark.
- (4)
- Traverse all pixel points again, and replace the temporary mark values in the mark matrix with root marks.
- (5)
- According to the final mark matrix, classify and extract the pixel point coordinates with the same mark, that is, obtain the connected component set in the image.
- (6)
- According to the set threshold of the area block size, screen the identified connected components to exclude the blurred noise point blocks existing in the image.
- (7)
- Finally, the identified connected components are classified and stored as characteristic curve pixel coordinate point sets according to the order of characteristic parameters (such as opening value, efficiency value).
2.4. Curve Morphology Thinning
2.5. Coordinate Shape-Value Transformation
2.6. Comparison with Existing Research Findings
3. Full Characteristic Modeling Based on RBF Neural Network
3.1. Sample Point Collection
3.2. Sample Point Expansion
3.3. Construction of RBF Neural Network Model
4. Conclusions
Author Contributions
Funding
Data Availability Statement
Conflicts of Interest
References
- Men, C.S.; Nan, H.P. Improvement of Internal Characteristic Model of Francis Turbine and Its Application in the Extension of External Characteristic Curves. Trans. Chin. Soc. Agric. Eng. 2017, 33, 58–66. [Google Scholar] [CrossRef]
- Zhu, Y.P.; Shi, X.Y.; Zhou, L.J. Complete Composite Characteristic Curves of Hydraulic Turbines Based on Internal Characteristic Method. J. China Agric. Univ. 2006, 11, 88–91. [Google Scholar]
- Ma, W.C.; Yang, J.B.; Zhao, Z.G.; Yang, W.J.; Yang, J.D. Zoning Method for Characteristic Curves of Francis Turbine under Multiple Boundary Conditions. Trans. Chin. Soc. Agric. Eng. 2021, 37, 31–39. [Google Scholar]
- Zhang, R.S.; Liu, Z.; Wang, L.C.; Zhang, Y.C. Data Interpolation of Turbine Composite Characteristic Curves Based on Delaunay Triangulation. J. Hydroelectr. Eng. 2011, 30, 197–201+221. [Google Scholar]
- Wang, Y.H.; Shen, Z.Y.; Sun, Y. Numerical Fitting of Turbine Characteristic Curves Based on Principal Curves Method. J. Hydroelectr. Eng. 2009, 28, 181–186+151. [Google Scholar]
- Liu, D.; Hu, X.; Zeng, Q.; Zhou, H.K.; Xiao, Z.H. A Refined Model of Turbine Characteristic Curves Based on Input-Output Correction. J. Hydraul. Eng. 2019, 50, 555–564. [Google Scholar]
- Sun, Z.; Yao, Q.; Jin, H.; Xu, Y.; Hang, W.; Chen, H.; Li, K.; Shi, L.; Gu, J.; Zhang, Q.; et al. A novel in-situ sensor calibration method for building thermal systems based on virtual samples and autoencoder. Energy 2024, 297, 131314. [Google Scholar] [CrossRef]
- Wu, Q.Q.; Zhang, L.K.; Ma, Z.Y. Extension and Reconstruction of Hydraulic Turbine Composite Characteristic Curves Based on Engineering Experience and RBF Neural Network. J. Basic. Sci. Eng. 2019, 27, 996–1007. [Google Scholar]
- Li, J.Y.; Chen, Q.J.; Chen, G.D. Research on Fitting Method of Turbine Composite Characteristic Curves Using BP Neural Network. J. Hydroelectr. Eng. 2015, 34, 182–188. [Google Scholar]
- Zhu, Y.; Luo, J.; Pan, K. Reconstruction of Integrated Hydraulic Turbine Characteristics Curve Based on Classification Weight Neural Network. Energy Rep. 2023, 9, 884–896. [Google Scholar] [CrossRef]
- Wang, H.Y.; Yang, H.T.; Wang, J.Y.; Zhou, X.X.; Zhang, H.G.; Xu, Y.F. A Survey of Remote Sensing Image Denoising Methods. Comput. Eng. Appl. 2024, 60, 55–65. [Google Scholar] [CrossRef]
- Li, L.; Xu, P.; Li, Q.; Zheng, R.; Xu, X.; Wu, J.; He, B.; Bao, J.; Tan, D. A coupled LBM-LES-DEM particle flow modeling for microfluidic chip and ultrasonic-based particle aggregation control method. Appl. Math. Model. 2025, 143, 116025. [Google Scholar] [CrossRef]
- Sehgal, R.; Kaushik, D.V. ST Bilateral-Deep Filter: Shearlet Transform Based Bilateral Filter and Deep Learning Approach for Noise Reduction in CT Images. Int. J. Bio-Inspired Comput. 2025, 25, 226–238. [Google Scholar] [CrossRef]
- Qi, X.; Chen, J.F.; Luo, W.L. FPGA Implementation of Image Preprocessing Algorithm. Foreign Electron. Meas. Technol. 2021, 40, 102–107. [Google Scholar]
- Li, X.; Zheng, X.; Song, T.; Fang, H.; Jiang, K. Automatic Extraction Method of Microtremor Surface-Wave Dispersion Curves Based on Connected Domain Analysis. Oil Geophys. Prospect. 2025, 60, 679–688. [Google Scholar]
- Zhang, Y.; Xia, Y.F.; Wang, Z.Q.; Liu, Y. Light Stripe Center Extraction Method Based on Skeleton Adjacent Pixel Matching. J. Northeast. Univ. Nat. Sci. 2023, 44, 1529–1536. [Google Scholar]
- Liu, R.; Liu, H.; Sun, X.; Chen, Z. Automatic Recognition Method for RQD Value of Core Images Based on Connected Components. Min. Metall. Explor. 2025, 42, 705–717. [Google Scholar] [CrossRef]
- Zhang, P.; Chen, G.D.; Zhang, X. Comparison of BP and RBF Neural Networks in Fitting Nonlinear Characteristics of Hydraulic Turbines. China Rural. Water Hydropower 2011, 11, 125–128+131. [Google Scholar]
- Babes, B.; Boutaghane, A.; Reddaf, A.; Boudjerda, M.; Amar, H.; Hamouda, N.; Ghoneim, S.S. An RBF neural network–based parameter tuning for an ADRC regulator of electrode wire feed mechanism: Arc welding Applications. Weld. World 2024, 68, 987–999. [Google Scholar] [CrossRef]
- Dai, Y.; Wu, Q.; Zhang, Y. Generalized sparse radial basis function networks for Multi-classification Problems. Appl. Soft Comput. 2024, 154, 111361. [Google Scholar] [CrossRef]
- Sun, C.; Wang, Z.; Wang, Y.; Sun, H.; Liu, T. Flutter Suppression of Wind Turbine Blade Based on RBF Neural Network Compensation Backstepping Control. J. Phys. Conf. Ser. 2022, 2173, 012030. [Google Scholar] [CrossRef]
- Sai, B.K.; Mayer, Y.T.; Bauernhansl, T. Dynamic Data Acquisition and Preprocessing for Automatic Behavioral Modeling of Cyber-physical Systems. Procedia CIRP 2021, 104, 363–369. [Google Scholar] [CrossRef]












| Parameter Type | Parameter Value |
|---|---|
| Rated Flow (m3/s) | 27.54 |
| Rated Output (MW) | 27.0 |
| Rated Speed (r/min) | 375 |
| Rated Head (m) | 107 |
| Method | Manual Graph Reading | Software Tracing | Proposed Method |
|---|---|---|---|
| Processing Efficiency | Relatively low | Faster than manual extraction | High |
| Sample Size | 234 sets total | 576 sets total | 20,897 sets total |
| Sample Precision | Low (typically to two decimal places) | Relatively high (human-induced errors during tracing) | High |
| Feature | BP Neural Network | RBF Neural Network |
|---|---|---|
| Training Speed | Slow | Fast |
| Convergence Reliability | Prone to local minima | More reliable |
| Architectural Complexity | Complex | Simpler |
| Generalization Ability | Standard | Stronger |
| Unit Flow Network | Unit Torque Network | |||||
|---|---|---|---|---|---|---|
| Training | Validation | Testing | Training | Validation | Testing | |
| Number of Samples | 8543 | 1831 | 1831 | 6084 | 1304 | 1304 |
| MSE | 1.66 × 10−6 | 1.70 × 10−6 | 1.95 × 10−6 | 2.16 × 10−6 | 3.02 × 10−6 | 2.94 × 10−6 |
| R2 | 0.9999 | 0.9997 | 0.9998 | 0.9999 | 0.9998 | 0.9996 |
| Iterations | 6 | - | - | 7 | - | - |
Disclaimer/Publisher’s Note: The statements, opinions and data contained in all publications are solely those of the individual author(s) and contributor(s) and not of MDPI and/or the editor(s). MDPI and/or the editor(s) disclaim responsibility for any injury to people or property resulting from any ideas, methods, instructions or products referred to in the content. |
© 2025 by the authors. Licensee MDPI, Basel, Switzerland. This article is an open access article distributed under the terms and conditions of the Creative Commons Attribution (CC BY) license (https://creativecommons.org/licenses/by/4.0/).
Share and Cite
Deng, Y.; Li, Y.; Hua, X.; Lyu, R.; Li, Y.; Wang, L.; Yao, W.; Gu, Y.; Zhang, F.; Guo, J. A Comprehensive Characteristic Modeling Method for Francis Turbine Based on Image Digitization and RBF Neural Network. Energies 2025, 18, 6380. https://doi.org/10.3390/en18246380
Deng Y, Li Y, Hua X, Lyu R, Li Y, Wang L, Yao W, Gu Y, Zhang F, Guo J. A Comprehensive Characteristic Modeling Method for Francis Turbine Based on Image Digitization and RBF Neural Network. Energies. 2025; 18(24):6380. https://doi.org/10.3390/en18246380
Chicago/Turabian StyleDeng, Youhan, Youping Li, Xiaojun Hua, Rui Lyu, Yushu Li, Lei Wang, Weiwei Yao, Yifeng Gu, Fangqing Zhang, and Jiang Guo. 2025. "A Comprehensive Characteristic Modeling Method for Francis Turbine Based on Image Digitization and RBF Neural Network" Energies 18, no. 24: 6380. https://doi.org/10.3390/en18246380
APA StyleDeng, Y., Li, Y., Hua, X., Lyu, R., Li, Y., Wang, L., Yao, W., Gu, Y., Zhang, F., & Guo, J. (2025). A Comprehensive Characteristic Modeling Method for Francis Turbine Based on Image Digitization and RBF Neural Network. Energies, 18(24), 6380. https://doi.org/10.3390/en18246380

