Abstract
Prosumer energy storage behavior alongside national rooftop photovoltaics (RTPV) penetration metrics is essential for decarbonization pathways in buildings. A research gap persists in quantitatively assessing storage strategies under varying regulatory frameworks that integrate both technical and financial dimensions while accounting for behavioral heterogeneity and policy feedback. This study introduces a novel degradation-aware, feedback-preserving framework that optimizes behind-the-meter storage design and operation, enabling realistic modeling of prosumer responses on large-scale RTPV adoption scenarios. Long Short-Term Memory (LSTM) and Compound Annual Growth (CAGR) models applied for the RTPV penetration rates projections in European urban contexts. The increasing rates in the Netherlands, Spain, and Italy respond to second-order regression behavior, with the former to emit signals of saturation and the latter to perform mixed anelastic and reverse elastic curves of elasticities. Accordingly, Germany, France, the United Kingdom (UK), and Greece remain in an inelastic area by 2030. The building RTPV energy storage arbitrage formulation is treated as a linear programming (LP) problem using a convex and piecewise linear cost function, a Model Predictive Control (MPC), Auto Regressive Moving Average (ARMA) and Auto Regressive Integrated Moving Average (ARIMA) statistical forecasts and rolling horizon in order to address the uncertainty of the load and the ratio κ of the sold to purchased electricity price. Weekly arbitrage gains may drop by up to 9.1% due to stochasticity, with maximized gains achieved at battery capacities between 1C and 2C. The weekly gain per cycle performs elastic, anelastic, and reverse behavior of the prosumer across the range of κ values responding to different regulatory mechanisms of pricing. The variability of economic incentives suggests the necessity of flexible energy management strategies.
1. Introduction
The penetration of rooftop photovoltaic (RTPV) systems in Europe is a key indicator of the energy transition towards clean energy in the European Union and an important part of decentralized electricity generation, especially in urban areas, while offering energy independence, CO2 emission reduction, and cost savings for consumers [1]. The European Solar Rooftops Initiative provides for the mandatory installation of photovoltaics in new public and commercial buildings from 2026 and in new residential buildings from 2029 [2]. From an energy performance perspective, the current nearly Zero Energy Building (nZEB) standards for new buildings up to 2030 become mandatory, while the recast Energy Performance of Buildings Directive (EPBD) has set more ambitious goals for the period ahead. In this context, the energy performance and the contribution of renewables between countries significantly vary across European Union (EU) countries, and more efforts are required [3], considering the differences in support policies, schemes, capital subsidies, building density, land availability, sunshine, and energy market structure. In 2023, the EU installed 55.9 Giga Watt (GW) of new PV capacity, of which 37 GW (66%) was rooftop solar [4], and the trend remains in favor of the decentralized rooftop energy production [5].
1.1. The Penetration of Rooftop Photovoltaics in Europe
The distribution of Gross Value Added (GVA) at each stage of the photovoltaic (PV) value chain, as well as the comparative contribution of the EU to the rest of the world (ROW), is depicted in Figure 1.
Figure 1.
Distribution of the Gross Value Added (GVA) at each stage of the photovoltaic (PV) value chain and the contribution of the EU [2].
A major proportion of the economic value is produced outside the EU, due to the global dominance of Asian countries in solar panel production. This can substantiate the need to strengthen domestic production and EU technological dominance in the context of energy self-sufficiency.
In the era of high renewable energy penetration in the energy mix, the electricity flows present new challenges and needs [6]. Global warming mitigation efforts have focused on researching rooftop PV electricity generation and its innovative technologies as a tool to meet the increasing energy needs in cities [7,8]. The new role of the active consumer, also known as prosumer, is becoming demanded within a dynamic framework of flexibility, resilience, storage, and balancing [9,10]. The wholesale and retail organization of the markets is based on forecasting electricity prices and volume differences, under the technical constraints of the system, which offers opportunities to compensate for economic benefits through electricity pricing arbitrage. The policies used to manage technical and financial distortions aim to smooth the peak values and coincide with the fluctuations of the demand and supply curves, under different regulated frameworks. The optimal strategy may involve a progressive adjustment of the factor values depending on the level of Renewable Energy Systems (RES) penetration, technological developments, and grid needs [11,12]. The energy policy makers and regulators, through their assessment of the economic efficiency of existing, contribute to the evidence-based design of strategies that enhance the penetration of RES and the sustainability of the energy system [13,14,15].
Penetration rates and the value of storage assets in buildings have been investigated in [16]. In this study, they directly correlate the controlled load dispatched and the optimized storage to improve the wholesale value of RTPV and battery with the dynamic pricing framework included. In another study, low rates in PV penetration decreased volatility, and the existence of a feed-in model with no PV depicted lower storage revenues than a corresponding one with PV, under a share even greater than 10% [17]. A PV storage system for trading in the market has been developed in [18]. They analyze the sensitivity of households to market signals and the multi-scale parameters to achieve energy savings against the non-distributed energy generation. Finally, in [19], they consider the growing deployment of photovoltaic (PV) systems in EU member states and apply these insights to a comprehensive life cycle assessment (LCA).
It is worth mentioning that market penetration scenarios are related to the building-level arbitrage, while the increasing rate of PV penetration in urban areas results in significant changes in the electricity market dynamics. High rates of RTPV in the system increase price volatility and decrease the marginal value of self-consumption, creating opportunities for energy storage asset management. The latter profitability also depended on local volatility and forecasting quality [20].
Penetration Studies and Forecasting Methods
In a series of studies, refs. [21,22] simulate and explore the changing values of hybrid RTPV-plus-battery storage systems under different scenarios of increasing market penetration. In another study, they provide a Support Vector Machine (SVM) forecasting framework to upscale the local PV generation level into a regional market pricing signal [23]. Useful metric evaluations and forecast methods of PV production in high penetration rates, and simulation of price volatility can be found in [1]. Other machine learning techniques, such as LSTM and Convolution Neural Networks (CNN), are widely used, while newer methods emerge and highlight advances in deep learning and forecasting applications [24,25]. In [26], the optimal dispatching problem is addressed using LSTM or eXtreme Gradient Boosting (XGBoost) to enhance the forecast marginal prices of the system.
1.2. Energy Storage in RTPV Applied Systems
RES reinforces the need for advanced storage technologies due to the stochastic nature and intermittent production of these sources. Storage systems allow the shift of generated energy to periods of higher demand, thus offering the possibility of improving the reliability, flexibility, and stability of the grid. Energy storage technologies present distinct technical characteristics, capabilities, and limitations, different from each other [27], for example, electrochemical [28], mechanical [29,30], thermal [31], or chemical storage [29], to name some. For instance, the RTPV system is utilized in [32] on an nZEB framework with an arbitrage mechanism, where photovoltaic (PV) systems installed on buildings decide whether to sell electricity to the grid or convert it into hydrogen for storage. The stored hydrogen is later utilized to generate electricity through a hydrogen-powered generator, enhancing energy autonomy and flexibility.
The critical characteristics of battery energy storage systems [33] mainly refer to the energy capacity and density, the round-trip efficiency (denoting the power discharge to charge ratio), the lifetime and degradation, the response time, and the installation and maintenance costs, under different projected PV levelized cost of electricity (LCOE) [34], besides the stochasticity and intermittent production [35,36,37].
As energy storage becomes a critical component of RTPV-designed and applied systems, it becomes necessary to define and understand the appropriate evaluation parameters, as well as the technical limits of the available technologies in space-constrained applications, such as building applications, towards a decarbonized energy transition [38]. The efficient cycling operation [39], the aging characteristics [40], the ramp rating, and the C-rate of the battery storage applications (denotes cascaded capacities) are important parameters to be considered [41]. The energy storage systems play an important and multifaceted role in the operation of distribution networks. They provide flexible loads [42], shave peaks, increase self-consumption, support ancillary services, and improve power quality. Their effective utilization requires addressing the relevant technical and institutional challenges, which necessitate the further development of control techniques and optimal energy management strategies for viable investments [43,44,45,46,47]. In parallel, reduced-order dynamic modeling approaches in other multi-energy domains, such as integrated electricity–gas systems, have been proposed to capture system coupling and ensure stable, computationally efficient operation [48], sharing conceptual similarities with control-oriented optimization in RTPV–storage systems. Similarly, resilient control and load frequency regulation strategies have been investigated in microgrids integrating distributed renewable energy sources, where Model Predictive Control and hierarchical architectures enhance stability under intermittent generation and communication uncertainty [49].
1.2.1. Energy Arbitrage in Energy Storage Systems
The concept of energy arbitrage concerns the exploitation of the difference in electricity prices at various times to achieve economic benefit through the storage and shifting of energy consumption or production [50]. The basic principle of energy arbitrage is based on the volatility of electricity prices, which is observed in both the wholesale and retail markets, due to fluctuations in energy demand and supply. Energy prices tend to be lower during hours of reduced demand (e.g., evening hours), when there is a surplus of available energy, while they increase during hours of high demand (e.g., afternoon or evening peak hours), when generation may have difficulty meeting consumption requirements [51,52].
Arbitrage is distinguished into two main forms: the grid and the self-consumption. The former stores purchased energy from the grid at low prices and returned it at higher values [53]. The latter stores energy during hours of high local RES production and uses it to cover local consumption when grid prices are higher or the RES production is reduced. Each form is appropriate for different pricing models (e.g., net metering, net billing, Time of Use (ToU), and dynamic pricing) [54,55,56]. An approach that expands on local consumption is suggested by [57]. The suggested approach analyses multiple cases combining local storage, community storage, and internal trading, showing that community storage coupled with trading maximizes renewable consumption, reduces grid dependence, and achieves cost savings in residential communities.
In net metering schemes, the injected and absorbed volume of energy into and by the grid is offset at an almost equivalent price to that of the energy consumed; therefore, the economic incentives are missed due to the low grid parity [58,59]. In net billing schemes, the price of energy returned to the grid is compensated at a lower value than that purchased from it, which essentially strengthens the incentives for the use of storage systems and the increase in self-consumption [60]. In other dynamic pricing models, such as ToU, the billing of energy depends on the time of the day; thus, it is related to the demand and self-consumption, leading to a stronger economic incentive for energy storage arbitrage [61]. The stored energy at valley hours at low prices is consumed or sold at peak hours when the price is higher [62].
Besides the financial point of view, certain technical parameters are to be optimized for the best operational results in storage systems [63]. The energy storage arbitrage can balance the continuous demand and supply loads and manage critical events such as outages or sudden drifts of RES, providing resilience and reliability of the system [64], long-term ancillary services [65,66], and integrated value stacking for multimodal power systems [67], or frequency reserve [68]. The way it is used to control the process of energy storage units under arbitrage is a trade-off between scalable complexity and accuracy between the automation techniques levels and the specific goals of the predicted data [69,70,71,72,73,74].
1.2.2. Optimization in Energy Storage Systems Applications
Linear programming (LP) is widely used in the field of energy optimization and in particular problems, such as generation and consumption scheduling, energy storage management, economic network management, and renewable energy (RES) integration, and generation unit operation scheduling [75], energy arbitrage and storage management, distributed generation management from RES [76], management of energy networks and infrastructures [77] and financial management and energy market planning [78]. To account for the stochastic nature of renewable energy output, a scenario-driven optimization method has been proposed. For example, ref. [79] uses a Deep Belief Network (DBN) to generate time-series PV scenarios and incorporates demand-side response and dynamic reconfiguration, improving PV absorption and reducing planning costs. In energy arbitrage and storage applications, they combined with advanced linearization techniques, Model Predictive Control (MPC) [80,81], and advanced econometric analysis [82] to manage the nonlinearities and the stochastic nature of the optimal control problems. Day-ahead optimization incorporating feedback correction via MPC is proposed in [83] to address uncertainty and predict the performance of energy storage systems in a radial distribution network. The need for a sufficient number of breakpoints and the increase in variables and constraints are also considered to increase the complexity of the process [84,85]. The implementation of the Model Predictive Control (MPC) toolbox, based on rolling horizon optimization, has also been used [86]. Mixed Integer Linear Programming-based and nature-inspired optimization approaches have been employed in [87,88], where Electric Vehicle (EV) battery storage is modeled as a flexible load from the system operator’s perspective.
1.3. Motivation and Research Gaps
The motivation is reinforced by the real need to make informed decisions in an ever-changing energy landscape, where the accuracy of the forecast and the sensitivity of the models play a decisive role. Analysis of the energy storage behavior of prosumers with national-level metrics on RTPV penetration is a necessity for advancing decarbonization strategies in the building sector.
There is a research gap in the quantitative analysis of storage strategies under various regulatory electricity market policies. This includes consideration of technical and financial modeling with both short-term optimization and forecasting, as well as long-term penetration prediction. Heterogeneity in prosumer storage attitudes in conjunction with feedback fidelity under evolving tariff frameworks is rarely represented while remaining computationally tractable for country-scale sensitivity analyses.
The main research questions posed here are:
- What are the estimated penetration rates of rooftop PV capacity up to 2030 across different European countries? (4.1)
- How are the rooftop PV storage dispatch, the capacity of storage, and the arbitrage gain in urban areas affected by the electricity pricing framework? (4.2)
- How can uncertainty be effectively quantified regarding technical and economic optimization? (4.3)
1.3.1. Structure of the Work
The structure of this work presents the theoretical understanding of the problems, the results, and the drawing of conclusions. The paper is organized into the following sections: Section 1 introduces a brief literature review and the research questions. Section 2 provides methodology, mathematical formulations, and the structure of the optimization models. Section 3 presents the results of the different model parameters and the discussion on the research questions. Section 4 sets forth an extensive discussion, and Section 5 summarizes the main conclusions.
1.3.2. Contribution of This Study
The increasing penetration of PV creates challenges in production variability, impacts on the wholesale market volatilities, and flexible pricing policies, making optimization at the building level necessary.
The predicting models bridge the importance of integrating large-scale penetration forecasts with localized optimization strategies to capture the full spectrum of value creation and gain novel insights into the role of distributed storage assets in both grid stability and economic efficiency in urban energy systems.
2. Materials and Methods
The concept of multi-scale prediction in this study refers to the use of two distinct temporal horizons—short-term and long-term forecasting—to support energy management and policy assessment. The short-term prediction focuses on forecasting building load and the electricity market for both purchasing and selling prices. These forecasts serve as inputs to a stochastic arbitrage optimization framework, which enables several key insights: (a) it verifies the validity of the proposed behind-the-meter formulation that integrates building load, battery storage, and RTPV systems—since, if the formulation were suboptimal, the battery would remain inactive; (b) it identifies the most suitable battery type for the given operational context; and (c) it determines the profitability conditions under varying ratios κ.
On the other hand, the long-term prediction concerns the expected penetration of RTPV systems, providing a tool to evaluate the effectiveness of national energy policies, where positive trends indicate a supportive environment for such investments. Together, these two forecasting layers constitute a multi-scale prediction framework, encompassing both operational and policy-level analyses.
2.1. Penetration Forecast
The forecasting of the penetration of photovoltaic systems on rooftops requires the use of appropriate methods, which can incorporate the uncertainty, the heterogeneity of the data, and the complexity of the development of RES at the national and regional levels [89,90].
LSTM-type Neural Networks and Mathematical Growth (CAGR) models are chosen to explore the penetration rates in certain EU countries. The former can incorporate complex and nonlinear relationships, memorize significant temporal patterns, and have proven success in related problems of energy demand, load, or renewable energy generation forecasting [91,92]. The latter provided interpretable prediction curves and are used as a point of comparison with the results of LSTMs, to assess the coherence between statistical and machine learning.
The implementation is conducted using MATLAB tools [93], adapting curves to historical data for each country based on the combined sources [94,95,96,97,98] and the tables in Appendix A.
2.1.1. LSTM Model
The internal structure of an LSTM block is shown in Appendix B and describes how LSTM can better manage long-term correlations in sequential data [99].
An LSTM memory layer with 50 units, a fully connected layer leading to the output via a regression layer, and a sequence input layer constitute the three main layers of the implemented LSTM model, using the Adam optimizer method for training in 300 epochs, with gradient clipping to avoid model instability.
After training, the next six years (2025–2030) are predicted to use a rolling forecasting system, with the next value predicted by the model using the last five observations of the normalized series as input. The process was repeated for each subsequent year, and after this added to the input, which was smoothed, using the inverse of the normalization to convert the predicted values back to the original power series.
The 50 LSTM units that make up the neural network are selected based on relevant research and experiments, with long-term dependencies in the time-series being preserved and learned with a sufficiently substantial number of LSTM units, but short-term correlations can still be learned. The Adam optimization technique is used for training, which is considered a fast and reliable method for converging neural networks, and a threshold of 300 epochs is chosen to ensure sufficient learning time without overfitting. The balance between learning speed and stability is achieved with an initial learning rate of 0.005, with the model gradients also subject to a constraint (Gradient Threshold) in order to avoid explosive levels that could lead to instability during training (Figure 2).
Figure 2.
Root Mean Squared Error (RMSE) (blue) and Loss function (red) of the LSTM training and forecasting process.
2.1.2. Growth Model
The Mathematical Growth Models are based on simplified assumptions about the shape of the growth curve and use historical data to approximate the future evolution of the phenomenon. Although they do not consider complex socioeconomic or technological factors, they offer an interpretable and often sufficiently accurate approach, especially in environments with stable trends. They are simple but effective approaches for modeling the temporal evolution of phenomena such as the development of photovoltaic installations. They include exponential, logarithmic, and logistic models, which are widely used when the data shows a clear trend of increase with saturation. These models are widespread in technological forecasting and the study of dynamic markets. The Compound Annual Growth Rate (CAGR) model is used here in comparison with the LSTM model results.
2.2. Building RTPV with Storage Formulation
The energy storage arbitrage optimization problem is formulated and briefly described in Figure 3 in both deterministic and stochastic modes. The energy flows are referred to as the building behind the meter. This is where the energy storage arbitrage is optimized using only the electricity prices from the grid. More details are found in [12], where the original code and data for this work are motivated and validated for a two-step solution. Then, the formulation was extended to N steps with piecewise linearization and combined with stochastic consideration.
Figure 3.
(a) Boundaries of the RTPV system and the energy flow. (b) Graphical analysis: The cost of storage is piecewise linear and convex and consists of two parts, discharging at negative values of xi and charging at positive values of . Each region corresponds to a different physical function of the battery (buying/selling energy). Each part has a different slope due to charging/discharging efficiency. Interpretation of gradients for zi > 0 and zi < 0 modes. Segment 1 & slope pb(i)/nch): Energy market & battery charging gradient, Segment 2 & slope ps(i)/ndis: Battery discharging & selling gradient: Segment 3 & slope (pb(i)/ndis): Switching between buying and selling gradient, Segment 4 & slope ps(i)/nch: Selling with charging or buying with discharging gradient.
A linear mathematical model of the RTPV system is formulated through the epigraph linearization technique. Then, the Model Predictive Control (MPC) with rolling horizon is combined with ARMA/ARIMA to capture the uncertainty in prices and loads is implemented. The MATLAB software (Version: 9.14.0 (R2023a)) is used. The function linprog uses the simplex duality method, and the MPC controller solves an optimization problem at each time step, using information about the current state of the system and forecasts for its future behavior. For the detailed training and control of the model, econometrics of ARMA and ARIMA techniques have been inserted in each step, considering the compromise between the predictive and the control horizon related to energy management and arbitrage applications. The total time horizon or duration has been partitioned into N steps, (1, …, N), with duration , and the electricity price and correspond to consumption, purchasing price pb(i) when it is greater than or equal to zero, or selling price ps(i) less than zero. A particularly crucial factor for evaluating the economic efficiency of energy arbitrage is the ratio of sale to purchase price (κi = ps(i)/pb(i)).
2.2.1. Graphical Analysis
The cost function consists of four linear segments, each with a different slope, which change at the intersection points and depending on the sign of the net load (zi). The sign of the net load (zi) determines the form and position of the slope changes. The slopes are directly influenced by the buying/selling prices and the charging/discharging efficiencies. Each segment corresponds to a different operational state: buying/selling and charging/discharging. The piecewise linear and convex structure of the function ensures a unique optimum and allows for efficient resolution using linear programming. The intersection points define the boundaries, where the economic benefit from charging or discharging changes determines the operational strategy. In Figure 3b, the definition of the segments is depicted.
2.2.2. Intersection Points and Their Economic Interpretation
The diagram is characterized by two critical intersection points, referring to the intersections with the vertical (y-intercept) and the horizontal axis (x-intercept). The former represents the cost when the battery activity is zero, and it indicates the cost of covering the net load exclusively from the grid without the involvement of the battery. The latter shows the value of the change in charging , where the total economic interaction with the grid is zeroed out, meaning there is a balance between purchased and sold energy.
This is a critical point for the economic analysis of the system’s operation. The objective function of the problem is, by definition, piecewise linear and convex, which are fundamental characteristics for the linear programming (LP) algorithms to solve it. Convexity ensures the uniqueness of the optimal solution, eliminating the possibility of a local minimum. To leverage this convexity and enable the use of powerful LP solvers, the epigraph formulation is applied. This transformation introduces auxiliary variables , which envelop the actual cost at each time step, thus converting the original convex but nonlinear function into a set of linear constraints (segments) (Appendix C).
2.2.3. Optimization Problem and Epigraph Formulation
The optimization problem for the time horizon, N, in our graphical analysis, is related as
where the decision variables vector, , includes the energy flows from and to the battery in each time step. The equivalent epigraph problem is written as
Constraints
1. Epigraph linearization for each segment
The auxiliary variable defines the actual cost at each step, allowing for resolution with LP. The introduction of this constraint into the cost function replaces the nonlinear formulation with a linear piecewise approach.
2. Energy balance
The energy balance requires the remaining energy after the usage of PV or the storage to be covered or injected into the grid.
3. Ramping rate
Replacing the quantity by the (to include the losses), we introduce the range for the battery ramp rate,
were
the maximum discharging to the grid and
the maximum charging from the grid and
denotes the ramp rate.
The ramping rate defines the limitation of the changes in the battery and the inverter due to technical specifications.
4. Capacity
with the battery energy storage state, to remain in the range 0–100% at every step.
The capacity constraints ensure realistic operation of the battery between the limits of the state of charge (SoC). In every step, battery energy is that of the previous state plus the change.
5. Energy prices come from the convexity condition of the system
6. Non-negativity for auxiliary and decision variables
2.2.4. Simulation Strategy
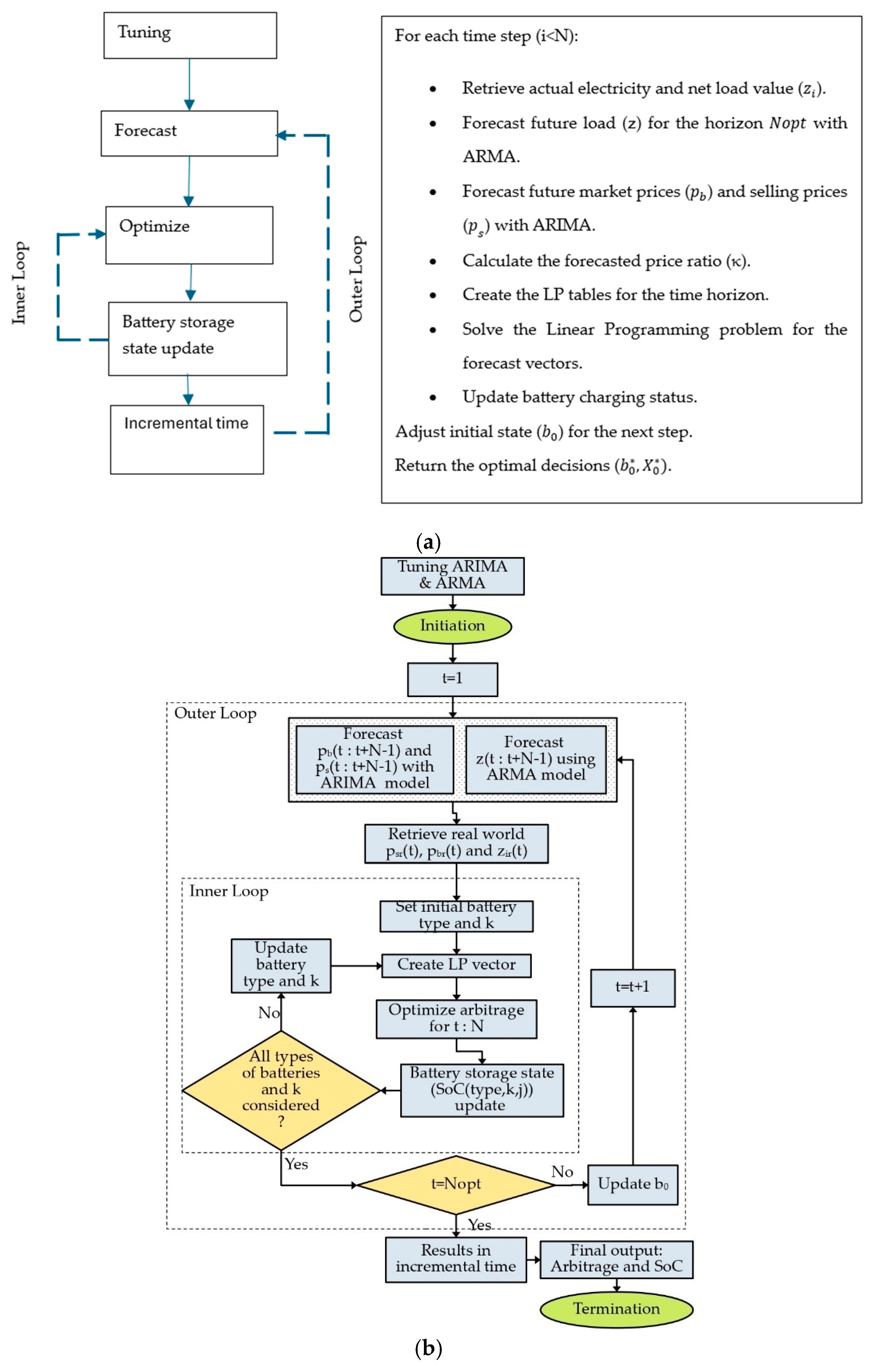
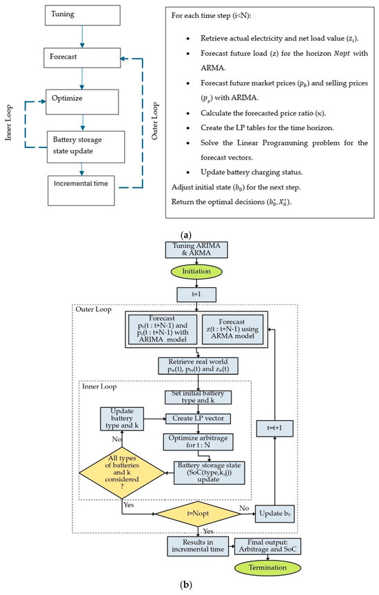
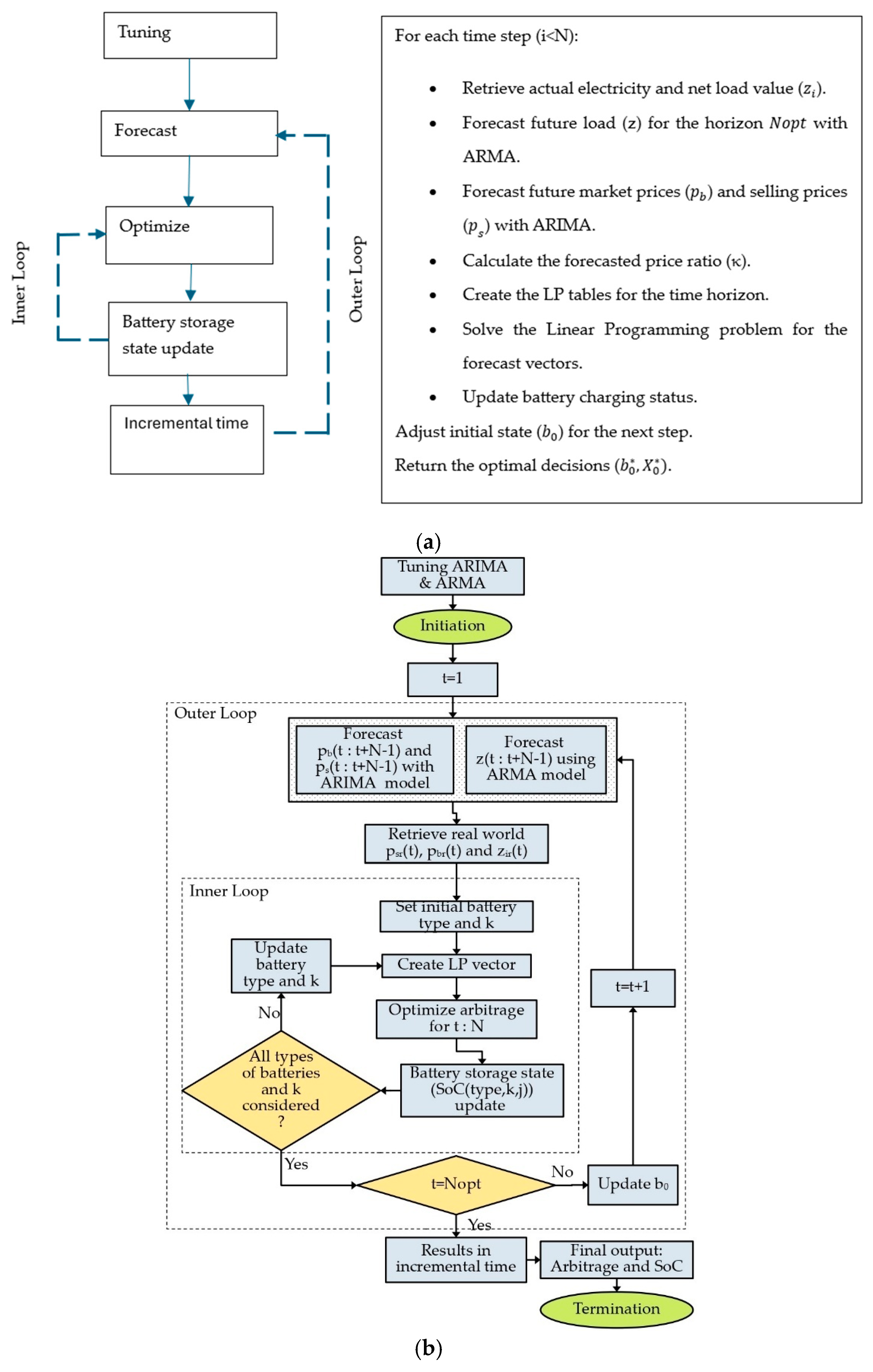
The algorithm implements an MPC (Model Predictive Control) model: at every moment in time, it recalculates the optimal strategy based on new forecasts. It combines stochastic forecasting and optimal linear programming. It allows for dynamic adjustment to real and future market/consumption conditions. The basic steps and a detailed flowchart are depicted in Figure 4.
Figure 4.
(a) Implementation of forecasting models via Epigraph LP—MPC—ARMA/ARIMA stochastic model (b) Detailed flowchart.
2.2.5. Horizon Time Limits, and Basic Indices of Performance Evaluation
Parametric analysis of the coefficient κ is an important procedure for assessing its impact on the performance and sustainability of energy systems with storage [18]. The analysis of the parameter κ, which has already been denoted as the ratio of sale to purchase price, is studied under the impact of different pricing policies (net metering—net billing), battery C rates (maximum charging/discharging rate as a percentage of capacity) and the equivalent (normalized) cycle operation defined according to the full depth of discharge (DoD). The relationship between the prediction horizon, , and control horizon, , directly affects the performance and behavior of the MPC and usually is . The use of a large prediction horizon combined with a small control horizon provides an ideal trade-off between adaptability, accuracy, and computational efficiency, as it allows the system to respond immediately to added information while having a broader view of its future behavior. Implementation of scenarios is made both with full knowledge of future prices (deterministic optimization) and with uncertain forecasting (forecast-based MPC), to capture the impact of forecast error on decision-making, an element that is the subject of increasing interest in relevant literature. The economic benefit from arbitrage expresses the net reduction in total energy costs achieved through the strategy of storing and transporting energy at different time periods, taking advantage of the volatility of electricity prices.
The basic parameters for the evaluation of prediction errors are:
In Table 1, the basic originating conditions of the mode are summarized.
Table 1.
Basic originating conditions for battery models.
The cost of batteries depicts the range from C0.25 to C2 storage rates of the simulations per nominal pack supply power. Accordingly, the electricity prices denote the data fluctuation range.
3. Results
3.1. Evolution of RTPV Penetration
The long short-term memory (LSTM) artificial neural network, trained using historical time-series data from 2015 to 2024, was used to predict the installed photovoltaic capacity on rooftops by country in the future, using the built-in MATLAB time-series processing and neural network training functions.
The future development of installed photovoltaic capacity on rooftops in selected European countries up to 2030 is depicted in Figure 5, through the application of LSTM-type neural networks and the CAGR model. The comparative evaluation of the two approaches is useful for interpretability and adaptability to understand the behavior of the models under conditions of uncertainty.


Figure 5.
Predictive evolution of the RTPV in seven countries (a–g) and the cumulative trend of them (h). The trend with the best is depicted in each LSTM series of data and refers to an exponential or polyonymic equation rather than a linear one. The elasticity curves are depicted in (i).
In the Netherlands, there is a strong and increasing growth in the photovoltaic sector, due to the limited available space and the favorable policy for rooftop installations. The LSTM forecast shows steady growth in rooftop installations, reflecting a market that is gradually approaching saturation. The LSTM model accurately utilizes the characteristics of the country’s development path, adapting the forecast curve to mature market conditions. The CAGR model predicts a rapid acceleration in installed capacity until 2030, reflecting both a mature market and increasing public and private investment in the sector. The exponential shape of the forecast curve reinforces the image of a country with robust growth potential in the decentralized RES sector.
In France, the curve shows a steady and gradually increasing trend in installed PV capacity in France, with the forecast showing an acceleration of growth after 2024. The LSTM forecast reflects the increasing support provided by the French state to self-generation and net metering programs, as well as the strategic target of total installed capacity by 2030. The model’s response to historical data demonstrates its ability to accurately capture the underlying growth dynamics, predicting a significant increase from around 2025 to 2030 in the rooftop PV sector. The CAGR model shows a steady exponential growth path over the period 2025–2030. The curve follows the dynamics of previous years, confirming the accelerating trend of solar development in the country.
In Greece, both models show a steady acceleration trend towards 2030, reflecting the increase in self-generation applications and support through the net metering scheme, the European average more quickly. The LSTM exploits the underlying historical dynamics, considering institutional stability, investments in small-scale projects, and technological developments, and produces an optimistic but well-documented forecast for the penetration of rooftop PV in the Greek energy strategy. The CAGR model indicates institutional strengthening, the push for self-production systems, and the fall in installation costs. The model does not explicitly incorporate the effects of political or social variables; it adequately captures the need for the expected policy dynamics that affect the electricity sector, as previous periods have shown.
In the United Kingdom, the curves initially show a saturation phase between 2018 and 2021, reflecting the relative inertia of the market after the cessation of feed-in tariff subsidies. However, after 2020, 2021, a recovery trend is evident again, with an increase in installed capacity, which is attributed to innovative programs and the priorities of the Net Zero Strategy. The LSTM forecast captures this dynamic, with a continuous increase until 2030, reflecting the increase in self-consumption, the fall in installation costs, and the improvement of storage technologies. The projected trend records moderate but steady growth, suggesting a more mature and stable policy framework. The forecast based on the Compound Annual Growth Rate (CAGR) also shows a robust growth momentum until 2030. After a period of relative stagnation between 2016 and 2022, the trend accelerates from 2023 onwards. This is in line with government efforts to boost decentralized energy generation and initiatives. Although the CAGR model does not incorporate political or technological factors, it offers a clear picture of long-term market trends.
In Italy, after a mild increase until 2020, the Italian market shows obvious signs of acceleration from 2021 onwards, probably as a result of supportive tax incentives and subsidies (such as Super bonus 110%). The LSTM model identifies this changing pattern and predicts robust growth by 2030. The LSTM forecast highlights the momentum that self-generation has gained, as well as detecting changes in the growth trend related to external interventions or technological developments. The curve resulting from the CAGR model indicates steady future growth, which, although based on average annual growth and not on dynamic characteristics, is in line with observed trends.
In Spain, the curves demonstrate a clear growth phase, with a strong upward trend from 2020 onwards. The abolition of the sun tax and reforms in favor of self-generation with net metering have contributed to the rapid growth of rooftop PV. The LSTM network, trained on historical data, captures this transition and predicts continued growth in installed capacity at a slower pace than in other countries. The forecast suggests a steady strengthening of the market, in line with the policy focus on boosting decentralized generation. The use of the CAGR model demonstrates a growth rate that reflects the removal of political barriers (such as the sun tax) and the gradual strengthening of measures in favor of self-consumption. The projected trend is realistic and consistent with Spain’s policy agenda to boost RES.
In Germany, a pioneer in solar energy, the LSTM model captures the continuous upward trend of the last decade and predicts a significant acceleration in growth after 2025. The projected capacity is almost triple by 2030. This response reflects the success of support policies through the Renewable Energy Sources Act law, feed-in-tariff, and net metering schemes that favor self-generation. The LSTM accurately exploits historical trends and time dependencies, offering a realistic projection for the German rooftop PV market, which is considered the most mature in Europe. The projection based on the CAGR model also shows a continued acceleration in growth during the period 2025–2030, reflecting the ongoing support policies, technological innovations, and increasing social acceptance.
Summarizing, it has a strong relationship of policy incentives with the acceleration or the decline of the penetration rates in each country and different states of saturation regarding the sensitivity of policy mechanisms adoption due to anelastic or elastic range of the curves. Netherlands, Spain, and Italy penetration rates respond to second-order regression behavior, with the former to emit signals of saturation and the latter to perform a mixed anelastic and reverse elastic curve. Germany, France, the UK, and Greece remain in an inelastic area by 2030.
3.2. Evolution of Price and Net Load
Before presenting the aggregated results of the energy storage arbitrage analysis, it is necessary to present the basic characteristics of the input signals used, as well as the key performance indicators of the system. In this way, a clear framework of reference is formed for the results that follow, in Figure 6, and the interpretation of the trends observed in the subsequent technical-economic analysis becomes possible.
Figure 6.
(a) Evolution of the price (in cents/kWh) per hour for one day. It shows fluctuations/peaks that affect arbitrage. (b) Hourly evolution of net load (consumption—PV production). Positive value: need to purchase from the grid. Negative value: surplus/injection.
3.2.1. Arbitrage Gain per Battery Model and Coefficient κ
The difference in performance between the models is pronounced for high , highlighting the importance of battery C-rate in maximizing profit. In the stochastic scenario (MPC), arbitrage returns retain their dependence on the pricing factor and the technical parameters. The rapidly responding battery models (C2, C1) clearly perform better responses. The performance of all models, at low values (<0.25), is nearly neutralized regardless of technical flexibility (Figure 7).
Figure 7.
Deterministic vs. Stochastic weekly arbitrage gain.
3.2.2. Cycles of Operation per Battery Model and Coefficient κ
The difference between the models remains noticeable for high κ but tends to disappear as the price spread decreases. The activity of all batteries is automatically filtered by the market environment: if there are not enough arbitrage incentives, battery degradation is limited regardless of its technical capabilities. The weekly analysis reveals how pricing policy can affect the long-term sustainability of the system. The Model Predictive Control (MPC) operation under uncertainty can lead to slightly increased activity, especially for the faster models. The actual price spread remains the κey factor; when κ is low, the number of cycles is significantly limited. The difference in the number of cycles between deterministic and stochastic becomes more pronounced only in favorable markets. Under favorable pricing policies (high κ), MPC can lead to slightly more cycles due to a more sensitive response to dynamic signals. The differences in the number of cycles are more evident in fast battery models and when arbitrage has a strong economic incentive. In restrictive environments with low κ, the results of the two approaches converge, with minimal cycles, and all models eliminate the incentives (Figure 8).
Figure 8.
Deterministic vs. Stochastic weekly battery cycles.
3.2.3. Arbitrage Gain per Cycle per Battery Model and Coefficient κ
The gain per cycle increases sharply as the number of cycles decreases (low κ), because few arbitrage events accumulate all the profit. For high κ, the index values stabilize and diversify across battery models, reflecting the diverse ways of exploiting each technical configuration. The extreme high gain per cycle for exceptionally low κ reflects the rarity of opportunities. The deterministic strategy, with perfect knowledge of future prices and load, always yields slightly higher profits compared to stochastic MPC—especially for high κ and flexible batteries. The difference decreases as κ approaches zero, which means when the market does not provide real arbitrage opportunities, or the type of algorithm has little to no significant impact. Uncertainty affects fast battery models, which are based on dynamic responses, more intensely, while slow ones are affected less. (Figure 9).
Figure 9.
Deterministic vs. Stochastic weekly gains per battery cycle (USD/kWh.cycle).
3.3. Overall Techno-Economic Interpretation of Uncertainty and Flexibility Response
The synthesis of the results for the number of charge/discharge cycles, as presented in the previous sections for all battery models and pricing scenarios, highlights crucial aspects of the sustainability and resilience of energy storage systems to arbitrage management. Overall, this study demonstrates that the number of battery cycles operating is not just a technical quantity but fully incorporates the effects of economic incentives and market policy. The correct design of a storage system should therefore be based on a balance between maximizing arbitrage gain and limiting long-term degradation, guided by real market signals and the technical requirements of each application.
A comparison is made between the proposed stochastic approach and its deterministic counterpart, as illustrated in Figure 7, Figure 8 and Figure 9. The weekly arbitrage gains for different batteries’ C rates may reach up to about 26 USD/kWh for high κ values and neutralized for κ < 0.25. The stochasticity reduces the gains to 9.1%. The full cycles are increased up to 50 cycles and decreased to zero for κ values below 0.25. The gains per cycle are minimized by around 0.5 to 0.6 USD/kWh.cycle, increased in the range of 2 to 3.6 USD/kWh.cycle for κ approaching zero, and stabilized for high κ values in the range of 0.5 to 1 USD/kWh.cycle. The window curve of Figure 9 performs the sensitivity evolution for the C0.25s rate, as a representative result to explore the anelastic, the reversed, and the elastic zone of the weekly gains per cycle in the range of κ from zero to one. It indicates the response of prosumer flexibility to the market policy incentives at scale.
4. Discussion
The analysis of the results of the storage system clearly highlighted the decisive role of pricing policy in the actual exploitation of arbitrage opportunities. The pricing coefficient (κ) acts as a determining factor for the economic incentive, directly affecting both the frequency of operational cycles and the potential profit of the system.
In the short term, provide information relevant to decision-making for aggregators, building owners, businesses, and potential investors. These decisions concern the viability of the investment. In the long term, it offers a tool to assess the effectiveness of national energy policies, where positive trends reflect a favorable environment for such investments.
4.1. The Estimated Rooftop PV Capacity up to 2030 in Selected European Countries
The curves of both models show a steady and gradually increasing trend in installed PV capacity in all countries, but with variable acceleration between models and countries. These variations reflect the varying rate of adopting the strategic targets capacity by 2030. Surprisingly, the underlying growth dynamics of each country are homogenized at an exponential rate when the total penetration of the seven countries is considered.
LSTM models captured the declining rates in each country due to a shortage of regulatory policies and the accelerating rates within the periods of policy changes. The CAGR gives a clear picture of the general trend; it does not consider dynamic variables (technological progress, regulatory changes, for example), which makes it limited compared to more flexible approaches such as LSTMs, and it is used for comparison.
The degree to which national markets respond to policy mechanisms varies significantly, depending on whether their respective adoption curves fall within elastic, anelastic, or inelastic ranges. For instance, the penetration rates in the Netherlands, Spain, and Italy display sensitivity characterized by second-order regression behavior. In the case of the Netherlands, the data suggest the emergence of saturation effects, indicating that further policy incentives may lead to diminishing returns in terms of increased penetration. Spain and Italy, on the other hand, exhibit a combination of anelastic and reverse elastic responses, reflecting a mix of limited responsiveness and potential for rebound effects as market conditions evolve.
In contrast, Germany, France, the United Kingdom, and Greece are projected to remain within inelastic regions of their adoption curves through 2030. This suggests that, for these countries, variations in policy mechanisms may have minimal influence on further increasing penetration rates during this period. The persistence of inelasticity in these markets highlights the need for alternative strategies or structural changes to stimulate further growth in adoption.
4.2. Electricity Pricing Framework Impacts RTPV–Storage Policies
The value of the compensation factor directly affects the economic incentives to increase self-consumption and the use of storage. For values of , users do not have a strong economic incentive to store and self-consume the energy they produce, as selling directly to the grid is economically equivalent to consuming it. For values of , there is a clear economic incentive for users to increase self-consumption through storage, in order to maximize their economic efficiency and reduce their dependence on the grid. For exceptionally low k, extremely high values of gain per cycle are observed, due to the minimum number of cycles performed in a week.
In markets with high κ, the efficiency per cycle is uniform and stable, with small variations between technologies, making them more effective in the initial stages to encourage the initial deployment of RES systems. The convergence of values between battery models at extreme κ values indicates that the operating rate plays a smaller role when arbitrage does not have sufficient financial incentive. When κ approaches unity (ideal net metering policies), arbitrage becomes more attractive, resulting in the maximization of both the arbitrage gain and the operational load of the battery.
Low κ values are more suitable for promoting self-consumption and storage. In restrictive environments where the selling price is a small percentage of the purchasing price (low κ), the economic benefit from arbitrage is almost nullified, regardless of technical flexibility, control, the strategy of the structure of the market, and existing policies. For κ lower than 0.25, all configurations converge to zero returns. The buy-selling spread effectively acts as a natural filter, activating or deactivating the dynamics of the storage system.
Market policy incentives affect the degradation rates of battery storage, and the weekly gain per cycle performs elastic, anelastic, and reverse behavior of the prosumer across the range of κ values. According to the results, for κ < 0.25, there is no motivation for arbitrage. As the κ value becomes higher, we need a larger battery capacity. The increase in capacity from 0.25C to 2C increases the gains by 161%, while the corresponding change from 1C to 2C leads to 6% increase. The capacity between 1C and 2C maximizes profit.
4.3. Effect of Deterministic and Stochastic Applied Models on Technical and Economic Management and Efficiency
4.3.1. The Impact of Forecasting Uncertainty and Operating Cycles
Forecasting uncertainty in energy prices and load is one of the most significant challenges in the realistic operation of storage systems with arbitrage. Unlike theoretical deterministic scenarios, where the system has complete knowledge of the future, every real application relies on forecasting algorithms that exhibit error, both in the short term and the long term. This uncertainty has a direct and measurable impact on both the economic benefits and the operational wear of the battery.
In the context of the analysis, it is observed that the presence of uncertainty in forecasts leads to a slightly reduced overall arbitrage gain per cycle, compared to the ideal scenario. The MPC algorithm, attempting to offset the risk of forecasting errors, tends to have low or highly corrective behavior during the control horizon. This results, especially for the more dynamic battery models, in an increase in the number of charging/discharging cycles. However, the increased frequency of cycles does not necessarily imply greater profit for the system.
On the contrary, it may lead to increased wear of the battery, with direct consequences on maintenance costs and the lifespan of the equipment. This phenomenon highlights the importance of choosing an appropriate management strategy in order to achieve the optimal balance between capitalizing on trading opportunities and protecting the technical reliability of the system.
Of particular interest is the fact that, in environments with limited financial incentives (low price spread), the impact of uncertainty is minimized. The system itself, through optimization equations, filters the decisions, drastically reducing cycles and operational intensity, regardless of the accuracy of the forecast. This constitutes a form of automatic adjustment to the market structure, as the system learns to act only when the opportunity is hugely beneficial.
Overall, the analysis shows that uncertainty in forecasting is not just a mathematical or computational problem, but a practical limitation that directly affects both the economic viability and the long-term technical behavior of energy storage systems. Systematic monitoring and recording of operational cycles, combined with continuous improvement of forecasting algorithms, are necessary prerequisites for realistic design and successful operation of RTPV and battery storage in real environments.
4.3.2. Effects on Operating Cycles and Technical Battery Management
The choice of battery models (C2, C1, C0.5, C0.25) and, consequently, the C-rate measurably affect performance only when there is a real economic signal justifying it. Flexible battery models with high C-rate perform better when the market environment offers enough arbitrage opportunities—primarily due to their ability to react faster to fluctuations. In the opposite case, i.e., in markets with low spread or low κ, the choice of technical configuration does not result in significant differentiation in performance. This finding is of particular value for optimal sizing and investment choice, as oversizing a storage system without a corresponding economic signal leads to low utilization and excessive costs. Therefore, it is critical to adjust the technical parameterization (size, C-rate, depth of cycles) to the actual conditions of each market and the corresponding pricing framework. The weekly arbitrage gains can be reduced to 9.1%.
4.4. Limitations and Future Research
The relationship with the macro RTPV penetration level and the micro storage optimization in nZEB buildings is of paramount multiparameter importance to further analyze, since it delves into the limits of the operational constraints of the electricity system. The present research work offers a first framework for a comparative quantification of the penetration of rooftop photovoltaics in European selective countries, and the building storage optimization effects on the electricity market policies, but leaves many fields open for further deepening. The development of more complex forecasting tools, the integration of additional parameters. Demographic data, climatic data, local support measures, regulatory changes, impacts on utilities or prosumer behavior data, may allow the construction of multifactorial forecasting models that better reflect the complexity of the market. Value stacking adds multiple revenue flows, even for low κ values, contributing to the higher rates of penetration and viability. However, a trade-off between them, the technical confinement of the system and the increased curtailment costs, needs awareness is limited.
5. Conclusions
The predicting model highlights the importance of integrating large-scale penetration forecasts with localized optimization strategies to capture the full spectrum of value creation. National markets differ in how they respond to policy mechanisms, with countries like the Netherlands, Spain, and Italy showing varying degrees of elasticity and sensitivity to incentives, including signs of saturation or rebound effects. In contrast, Germany, France, the UK, and Greece are expected to remain largely inelastic through 2030, indicating limited responsiveness to policy changes and the need for alternative strategies to drive further adoption.
By analyzing RTPV and storage optimization with the building arbitrage strategies, novel insights into the role of distributed storage assets in both grid stability and economic efficiency in urban energy systems are found. Weekly arbitrage gains are limited to 9.1%, with battery degradation and profitability showing elastic, anelastic, and reverse responses to policy incentives across different κ values. For κ < 0.25, arbitrage is unprofitable, while increasing battery capacity from 0.25C to 2C boosts gains by 161%, with optimal profits achieved between 1C and 2C.
Arbitrage revenues are overly sensitive to storage capacity sizing, cycles, and control strategies, and the market conditions, which, in turn, quantify expected impacts on electricity pricing and volatility.
The strategic choice and sizing of the battery model and the gains should not be based on theoretically maximized functionality but should consider the actual economic environment and the desired degree of utilization. RTPV and battery storage provide critical multimodal services, enhancing the flexibility and security of the system.
These challenges make the integration of storage at the building level crucial for maximizing assets and revenues, and at the same time, reduce the pressure on the grid depending on the corresponding pricing model.
Author Contributions
Conceptualization, A.I.T. and V.K.; methodology, A.I.T. and V.K.; software, D.S.; validation, A.I.T., V.K. and G.M.; formal analysis, V.K.; investigation, G.M. and D.S.; resources, V.K.; data curation, V.K. and D.S.; writing—original draft preparation, V.K.; writing—review and editing, V.K., A.I.T. and D.S.; visualization, G.M.; supervision, A.I.T.; project administration, A.I.T. and V.K.; funding acquisition, A.I.T. All authors have read and agreed to the published version of the manuscript.
Funding
This research project (no.: 14812, BIPV-City) is implemented in the framework of H.F.R.I call “Basic Research Financing (Horizontal support of all Sciences)” under the National Recovery and Resilience Plan “Greece 2.0″ funded by the European Union—NextGenerationEU.
Data Availability Statement
The raw data supporting the conclusions of this article will be made available by the authors on request. The data are not publicly available due to [insert reason here].
Conflicts of Interest
The authors declare no conflicts of interest.
Abbreviations
The following abbreviations are used in this manuscript:
| RTPV | Rooftop Photovoltaics |
| LSTM | Long Short-Term Memory |
| CAGR | Compound Annual Growth Rate |
| LP | Linear Programming |
| MPC | Model Predictive Control |
| ARIMA | Auto Regressive Integrated Moving Average |
| ARMA | Auto Regressive Moving Average |
| UK | United Kingdom |
| nZEB | nearly Zero Energy Building |
| EU | European Union |
| GW | Giga Watt |
| GVA | Gross Value Added |
| ROW | Rest of the World |
| RES | Renewable Energy Systems |
| LCA | Life Cycle Assessment |
| CNN | Convolution Neural Networks |
| XGBoost | eXtreme Gradient Boosting |
| LCOE | Leveraged Cost of Energy |
| MAE | Mean Absolute Error |
| MSE | Mean Squared Error |
| RMSE | Root Mean Squared Error |
| MAPE | Mean Absolute Percentage Error |
| SoC | State of Charge |
| DoD | Depth of Discharge |
Appendix A
Table A1.
Estimated installed PV and RTPV power (GW) and penetration percentage ratio in European Countries. Missing data are filled with verified estimations.
Table A1.
Estimated installed PV and RTPV power (GW) and penetration percentage ratio in European Countries. Missing data are filled with verified estimations.
| Country | PV Installed Power (GW) | RTPV Installed Power (GW) | Percentage (%) |
|---|---|---|---|
| Germany | 82.4 | 51.0 | 62 |
| Spain | 39.5 | 8.4 | 21 |
| Italy | 30.3 | 21.1 | 70 |
| Netherlands | 23.9 | 19.0 | 80 |
| France | 24.6 | 12.2 | 50 |
| UK | 16.2 | 5.7 | 35 |
| Greece | ~5 (2022) | ~2.5 | 50 |
Table A2.
Total installed RTPV power per country per year in MW (est.).
Table A2.
Total installed RTPV power per country per year in MW (est.).
| Country | 2015 | 2016 | 2017 | 2018 | 2019 | 2020 | 2021 | 2022 | 2023 | 2024 | |
|---|---|---|---|---|---|---|---|---|---|---|---|
| 1 | Germany | 23,533 | 24,406 | 25,374 | 27,093 | 29,347 | 32,201 | 36,021 | 40,486 | 49,042 | 59,242 |
| 2 | Spain | 1411 | 1413 | 1416 | 1429 | 2642 | 3040 | 4114 | 6993 | 8613 | 10,530 |
| 3 | Italy | 13,230 | 13,498 | 13,777 | 14,075 | 14,605 | 15,155 | 15,815 | 17,188 | 20,852 | 25,872 |
| 4 | The Netherlands | 1220 | 1708 | 2328 | 3686 | 5782 | 8888 | 11,858 | 15,680 | 19,123 | 20,848 |
| 5 | France | 3569 | 3851 | 4305 | 4814 | 5364 | 5958 | 7301 | 8670 | 10,271 | 12,621 |
| 6 | UK | 3840 | 4765 | 5104 | 5224 | 5338 | 5420 | 5566 | 5860 | 6367 | 7048 |
| 7 | Greece | 1171 | 1171 | 1172 | 1192 | 1275 | 1479 | 19,245 | 2443 | 3163 | 4333 |
Appendix B
Figure A1.
Structure of a network unit LSTM.
Figure A1.
Structure of a network unit LSTM.

Each unit includes interactive layers which consist of gates, : input gate, : output gate, : forget gate, : cell gate. They filter information from the previous step (t − 1) and transfer it to the next step (t + 1) according to appropriate functions ( and weights (, able to modulate input and hidden states , through adjustments within the training process. The forgetting gate decides what piece of information to keep or forget from the cell state.
: activation function (logistic)
: bias of forget gate.
: input at time t,
The input gate determines and decides the input values to be updated, and the cell gate is calculated as:
: activation function (hyperbolic tangent)
In the final state, the output gate decides the part of the cell to be output, such as:
Appendix C
For any optimization problem of the form
The epigraph form of the above is the equivalent optimization problem.
where the auxiliary optimization variable . The combination of the above results into the following
References
- IEA-PVPS. State of the Art Reports on PV Forecast. Task 14; IEA-PVPS: Paris, France, 2013. [Google Scholar]
- European Commission EU Solar Energy Strategy; EU: Spain, Italy, 2022.
- Maduta, C.; D’Agostino, D.; Tsemekidi-Tzeiranaki, S.; Castellazzi, L. From Nearly Zero-Energy Buildings (NZEBs) to Zero-Emission Buildings (ZEBs): Current Status and Future Perspectives. Energy Build. 2025, 328, 115133. [Google Scholar] [CrossRef]
- Solar Power Europe EU Market Outlook for Solar Power 2023–2027; Solar Power Europe: Brussels, Belgium, 2023.
- Solar Power Europe EU Market Outlook for Solar Power 2024–2028; Solar Power Europe: Brussels, Belgium, 2024.
- Abbas, M.; Zhang, Y.; Koura, Y.H.; Su, Y.; Iqbal, W. The Dynamics of Renewable Energy Diffusion Considering Adoption Delay. Sustain. Prod. Consum. 2022, 30, 387–395. [Google Scholar] [CrossRef]
- Mitsopoulos, G.; Kapsalis, V.; Tolis, A.; Karamanis, D. Innovative Photovoltaic Technologies Aiming to Design Zero-Energy Buildings in Different Climate Conditions. Appl. Sci. 2024, 14, 8950. [Google Scholar] [CrossRef]
- Zhang, Z.; Qian, Z.; Chen, M.; Zhu, R.; Zhang, F.; Zhong, T.; Lin, J.; Ning, L.; Xie, W.; Creutzig, F.; et al. Worldwide Rooftop Photovoltaic Electricity Generation May Mitigate Global Warming. Nat. Clim. Change 2025, 15, 393–402. [Google Scholar] [CrossRef]
- Díaz-González, F.; Sumper, A.; Gomis-Bellmunt, O.; Villafáfila-Robles, R. A Review of Energy Storage Technologies for Wind Power Applications. Renew. Sustain. Energy Rev. 2012, 16, 2154–2171. [Google Scholar] [CrossRef]
- Hashmi, M.U.; Mukhopadhyay, A.; Busic, A.; Elias, J. Optimal Control of Storage under Time Varying Electricity Prices. In Proceedings of the 2017 IEEE International Conference on Smart Grid Communications (SmartGridComm), Dresden, Germany, 23–27 October 2017; IEEE: New York, NY, USA, 2017; pp. 134–140. [Google Scholar]
- Talavera, D.L.; Muñoz-Cerón, E.; Ferrer-Rodríguez, J.P.; Nofuentes, G. Evolution of the Cost and Economic Profitability of Grid-Connected PV Investments in Spain: Long-Term Review According to the Different Regulatory Frameworks Approved. Renew. Sustain. Energy Rev. 2016, 66, 233–247. [Google Scholar] [CrossRef]
- Hashmi, M.U.; Mukhopadhyay, A.; Busic, A.; Elias, J.; Kiedanski, D. Optimal Storage Arbitrage under Net Metering Using Linear Programming. In Proceedings of the 2019 IEEE International Conference on Communications, Control, and Computing Technologies for Smart Grids (SmartGridComm), Beijing, China, 21–23 October 2019; IEEE: New York, NY, USA, 2019; pp. 1–7. [Google Scholar]
- Box, G.E.P.; Jenkins, G.M.; Reinsel, G.C. Time Series Analysis; Wiley: Hoboken, NJ, USA, 2008; ISBN 9780470272848. [Google Scholar]
- Luo, X.; Wang, J.; Dooner, M.; Clarke, J. Overview of Current Development in Electrical Energy Storage Technologies and the Application Potential in Power System Operation. Appl. Energy 2015, 137, 511–536. [Google Scholar] [CrossRef]
- Acosta-Banda, A.; Aguilar-Esteva, V.; Hechavarría Difur, L.; Campos-Mercado, E.; Cortés-Martínez, B.; Patiño-Ortiz, M. Grid-Connected Photovoltaic Systems as an Alternative for Sustainable Urbanization in Southeastern Mexico. Urban Sci. 2025, 9, 329. [Google Scholar] [CrossRef]
- O’Shaughnessy, E.; Cutler, D.; Ardani, K.; Margolis, R. Solar plus: Optimization of Distributed Solar PV through Battery Storage and Dispatchable Load in Residential Buildings. Appl. Energy 2018, 213, 11–21. [Google Scholar] [CrossRef]
- Hartner, M.; Permoser, A. Through the Valley: The Impact of PV Penetration Levels on Price Volatility and Resulting Revenues for Storage Plants. Renew. Energy 2018, 115, 1184–1195. [Google Scholar] [CrossRef]
- Nguyen, S.; Peng, W.; Sokolowski, P.; Alahakoon, D.; Yu, X. Optimizing Rooftop Photovoltaic Distributed Generation with Battery Storage for Peer-to-Peer Energy Trading. Appl. Energy 2018, 228, 2567–2580. [Google Scholar] [CrossRef]
- Dimnik, J.; Topić Božič, J.; Čikić, A.; Muhič, S. Impacts of High PV Penetration on Slovenia’s Electricity Grid: Energy Modeling and Life Cycle Assessment. Energies 2024, 17, 3170. [Google Scholar] [CrossRef]
- Antweiler, W. Microeconomic Models of Electricity Storage: Price Forecasting, Arbitrage Limits, Curtailment Insurance, and Transmission Line Utilization. Energy Econ. 2021, 101, 105390. [Google Scholar] [CrossRef]
- Schleifer, A.H.; Murphy, C.A.; Cole, W.J.; Denholm, P.L. The Evolving Energy and Capacity Values of Utility-Scale PV-plus-Battery Hybrid System Architectures. Adv. Appl. Energy 2021, 2, 100015. [Google Scholar] [CrossRef]
- Schleifer, A.H.; Murphy, C.A.; Cole, W.J.; Denholm, P. Exploring the Design Space of PV-plus-Battery System Configurations under Evolving Grid Conditions. Appl. Energy 2022, 308, 118339. [Google Scholar] [CrossRef]
- Kim, T.; Kim, J. A Regional Day-Ahead Rooftop Photovoltaic Generation Forecasting Model Considering Unauthorized Photovoltaic Installation. Energies 2021, 14, 4256. [Google Scholar] [CrossRef]
- Miraftabzadeh, S.M.; Di Martino, A.; Longo, M.; Zaninelli, D. Deep Learning in Power Systems: A Bibliometric Analysis and Future Trends. IEEE Access 2024, 12, 163172–163196. [Google Scholar] [CrossRef]
- Singh, U.; Singh, S.; Gupta, S.; Alotaibi, M.A.; Malik, H. Forecasting Rooftop Photovoltaic Solar Power Using Machine Learning Techniques. Energy Rep. 2025, 13, 3616–3630. [Google Scholar] [CrossRef]
- Wu, W.; Chou, S.-C.; Viswanathan, K. Optimal Dispatching of Smart Hybrid Energy Systems for Addressing a Low-Carbon Community. Energies 2023, 16, 3698. [Google Scholar] [CrossRef]
- Kapsalis, V.C. Multi Energy Systems of the Future; Elsevier: Amsterdam, The Netherlands, 2021; ISBN 9780128228975. [Google Scholar]
- Schimpe, M.; Naumann, M.; Truong, N.; Hesse, H.C.; Santhanagopalan, S.; Saxon, A.; Jossen, A. Energy Efficiency Evaluation of a Stationary Lithium-Ion Battery Container Storage System via Electro-Thermal Modeling and Detailed Component Analysis. Appl. Energy 2018, 210, 211–229. [Google Scholar] [CrossRef]
- Beaudin, M.; Zareipour, H.; Schellenberglabe, A.; Rosehart, W. Energy Storage for Mitigating the Variability of Renewable Electricity Sources: An Updated Review. Energy Sustain. Dev. 2010, 14, 302–314. [Google Scholar] [CrossRef]
- Hannan, M.A.; Lipu, M.S.H.; Hussain, A.; Mohamed, A. A Review of Lithium-Ion Battery State of Charge Estimation and Management System in Electric Vehicle Applications: Challenges and Recommendations. Renew. Sustain. Energy Rev. 2017, 78, 834–854. [Google Scholar] [CrossRef]
- Denholm, P.; Jorgenson, J.; Hummon, M.; Jenkin, T.; Palchak, D. The Value of Energy Storage for Grid Applications (Report Summary) (Presentation), NREL (National Renewable Energy Laboratory); National Renewable Energy Lab: Golden, CO, USA, 2013.
- Stamatellos, G.; Stamatellou, A.-M. The Interaction between Short- and Long-Term Energy Storage in an NZEB Office Building. Energies 2024, 17, 1441. [Google Scholar] [CrossRef]
- Chen, X.; Li, C.; Tang, Y.; Li, L.; Du, Y.; Li, L. Integrated Optimization of Cutting Tool and Cutting Parameters in Face Milling for Minimizing Energy Footprint and Production Time. Energy 2019, 175, 1021–1037. [Google Scholar] [CrossRef]
- Lebedeva, K.; Borodinecs, A.; Palcikovskis, A.; Wawerka, R.; Skandalos, N. Estimation of LCOE for PV Electricity Production in the Baltic States—Latvia, Lithuania and Estonia until 2050. Renew. Sustain. Energy Transit. 2025, 7, 100110. [Google Scholar] [CrossRef]
- Gungor, V.C.; Sahin, D.; Kocak, T.; Ergut, S.; Buccella, C.; Cecati, C.; Hancke, G.P. Smart Grid Technologies: Communication Technologies and Standards. IEEE Trans. Ind. Inform. 2011, 7, 529–539. [Google Scholar] [CrossRef]
- Ghiani, E.; Galici, M.; Mureddu, M.; Pilo, F. Impact on Electricity Consumption and Market Pricing of Energy and Ancillary Services during Pandemic of COVID-19 in Italy. Energies 2020, 13, 3357. [Google Scholar] [CrossRef]
- Najafi, M.; Mobarez, M.D.; Vahidi, B.; Hosseinian, S.H.; Gharehpetian, G.B. Stochastic Techno-Economic Assessment of a Grid-Connected Rooftop Photovoltaic in Iran. Renew. Sustain. Energy Rev. 2025, 219, 115808. [Google Scholar] [CrossRef]
- Kapsalis, V.; Maduta, C.; Skandalos, N.; Bhuvad, S.S.; D’Agostino, D.; Yang, R.J.; Udayraj; Parker, D.; Karamanis, D. Bottom-up Energy Transition through Rooftop PV Upscaling: Remaining Issues and Emerging Upgrades towards NZEBs at Different Climatic Conditions. Renew. Sustain. Energy Transit. 2024, 5, 100083. [Google Scholar] [CrossRef]
- Lee, M.; Park, J.; Na, S.-I.; Choi, H.S.; Bu, B.-S.; Kim, J. An Analysis of Battery Degradation in the Integrated Energy Storage System with Solar Photovoltaic Generation. Electronics 2020, 9, 701. [Google Scholar] [CrossRef]
- Schmalstieg, J.; Käbitz, S.; Ecker, M.; Sauer, D.U. A Holistic Aging Model for Li(NiMnCo)O2 Based 18650 Lithium-Ion Batteries. J. Power Sources 2014, 257, 325–334. [Google Scholar] [CrossRef]
- Berrueta, A.; Heck, M.; Jantsch, M.; Ursúa, A.; Sanchis, P. Combined Dynamic Programming and Region-Elimination Technique Algorithm for Optimal Sizing and Management of Lithium-Ion Batteries for Photovoltaic Plants. Appl. Energy 2018, 228, 1–11. [Google Scholar] [CrossRef]
- Mears, A.; Martin, J. Fully Flexible Loads in Distributed Energy Management: PV, Batteries, Loads, and Value Stacking in Virtual Power Plants. Engineering 2020, 6, 736–738. [Google Scholar] [CrossRef]
- Couture, T.; Gagnon, Y. An Analysis of Feed-in Tariff Remuneration Models: Implications for Renewable Energy Investment. Energy Policy 2010, 38, 955–965. [Google Scholar] [CrossRef]
- Campoccia, A.; Dusonchet, L.; Telaretti, E.; Zizzo, G. Comparative Analysis of Different Supporting Measures for the Production of Electrical Energy by Solar PV and Wind Systems: Four Representative European Cases. Solar Energy 2009, 83, 287–297. [Google Scholar] [CrossRef]
- Burns, J.E.; Kang, J.S. Comparative Economic Analysis of Supporting Policies for Residential Solar PV in the United States: Solar Renewable Energy Credit (SREC) Potential. Energy Policy 2012, 44, 217–225. [Google Scholar] [CrossRef]
- Kazempour, S.J.; Conejo, A.J.; Ruiz, C. Strategic Generation Investment Using a Complementarity Approach. IEEE Trans. Power Syst. 2011, 26, 940–948. [Google Scholar] [CrossRef]
- Long, P.D.; Tram, N.H.M.; Ngoc, P.T.B. Financial Mechanisms for Energy Transitions: A Review Article. Fulbright Rev. Econ. Policy 2024, 4, 126–153. [Google Scholar] [CrossRef]
- Huang, Y.; Sun, Q.; Chen, Z.; Wenzhong Gao, D.; Bach Pedersen, T.; Guldstrand Larsen, K.; Li, Y. Dynamic Modeling and Analysis for Electricity-Gas Systems with Electric-Driven Compressors. IEEE Trans. Smart Grid 2025, 16, 2144–2155. [Google Scholar] [CrossRef]
- Hu, Z.; Su, R.; Veerasamy, V.; Huang, L.; Ma, R. Resilient Frequency Regulation for Microgrids Under Phasor Measurement Unit Faults and Communication Intermittency. IEEE Trans. Ind. Inform. 2025, 21, 1941–1949. [Google Scholar] [CrossRef]
- Sioshansi, R.; Denholm, P.; Jenkin, T.; Weiss, J. Estimating the Value of Electricity Storage in PJM: Arbitrage and Some Welfare Effects. Energy Econ. 2009, 31, 269–277. [Google Scholar] [CrossRef]
- Conejo, A.J.; Carrión, M.; Morales, J.M. Decision Making Under Uncertainty in Electricity Markets; Springer: Boston, MA, USA, 2010; Volume 153, ISBN 978-1-4419-7420-4. [Google Scholar]
- Weron, R. Electricity Price Forecasting: A Review of the State-of-the-Art with a Look into the Future. Int. J. Forecast. 2014, 30, 1030–1081. [Google Scholar] [CrossRef]
- Darghouth, N.R.; Barbose, G.; Wiser, R. The Impact of Rate Design and Net Metering on the Bill Savings from Distributed PV for Residential Customers in California. Energy Policy 2011, 39, 5243–5253. [Google Scholar] [CrossRef]
- Luthander, R.; Widén, J.; Nilsson, D.; Palm, J. Photovoltaic Self-Consumption in Buildings: A Review. Appl. Energy 2015, 142, 80–94. [Google Scholar] [CrossRef]
- Sebestyén, V. Renewable and Sustainable Energy Reviews: Environmental Impact Networks of Renewable Energy Power Plants. Renew. Sustain. Energy Rev. 2021, 151, 111626. [Google Scholar] [CrossRef]
- Bai, Y.; Wang, J.; He, W. Energy Arbitrage Optimization of Lithium-Ion Battery Considering Short-Term Revenue and Long-Term Battery Life Loss. Energy Rep. 2022, 8, 364–371. [Google Scholar] [CrossRef]
- Hussain, A.; Kim, H.-M. Enhancing Renewable Energy Use in Residential Communities: Analyzing Storage, Trading, and Combinations. Sustainability 2024, 16, 891. [Google Scholar] [CrossRef]
- Eid, C.; Reneses Guillén, J.; Frías Marín, P.; Hakvoort, R. The Economic Effect of Electricity Net-Metering with Solar PV: Consequences for Network Cost Recovery, Cross Subsidies and Policy Objectives. Energy Policy 2014, 75, 244–254. [Google Scholar] [CrossRef]
- García-Suso, F.; Molina-García, A.; Fernández-Guillamón, A.; Bueso, M.C. Alternative Non-Optimal Orientations in Highly PV Self-Consumption Integration: Exploring Spanish Prosumers as a Case Study. Renew. Energy 2026, 256, 123987. [Google Scholar] [CrossRef]
- Hashemi, M.; Jenkins, G.; Milne, F. Rooftop Solar with Net Metering: An Integrated Investment Appraisal. Renew. Sustain. Energy Rev. 2023, 188, 113803. [Google Scholar] [CrossRef]
- Sriyono; Aditya Pramana, P.A.; Kusumadinata, A. Mitigating the Impact of Photovoltaic Penetration on the Electricity System Using Advanced Metering Infrastructure. In Proceedings of the 2024 International Seminar on Intelligent Technology and Its Applications (ISITIA), Mataram, Indonesia, 10–12 July 2024; IEEE: New York, NY, USA, 2024; pp. 82–86. [Google Scholar]
- Hoppmann, J.; Volland, J.; Schmidt, T.S.; Hoffmann, V.H. The Economic Viability of Battery Storage for Residential Solar Photovoltaic Systems—A Review and a Simulation Model. Renew. Sustain. Energy Rev. 2014, 39, 1101–1118. [Google Scholar] [CrossRef]
- Obi, M.; Jensen, S.M.; Ferris, J.B.; Bass, R.B. Calculation of Levelized Costs of Electricity for Various Electrical Energy Storage Systems. Renew. Sustain. Energy Rev. 2017, 67, 908–920. [Google Scholar] [CrossRef]
- Denholm, P.; Margolis, R.M. Evaluating the Limits of Solar Photovoltaics (PV) in Traditional Electric Power Systems. Energy Policy 2007, 35, 2852–2861. [Google Scholar] [CrossRef]
- Hashmi, M.U.; Labidi, W.; Busic, A.; Elayoubi, S.-E.; Chahed, T. Long-Term Revenue Estimation for Battery Performing Arbitrage and Ancillary Services. In Proceedings of the 2018 IEEE International Conference on Communications, Control, and Computing Technologies for Smart Grids (SmartGridComm), Aalborg, Denmark, 29–31 October 2018; IEEE: New York, NY, USA, 2018; pp. 1–7. [Google Scholar]
- Biggins, F.A.V.; Homan, S.; Ejeh, J.O.; Brown, S. To Trade or Not to Trade: Simultaneously Optimising Battery Storage for Arbitrage and Ancillary Services. J. Energy Storage 2022, 50, 104234. [Google Scholar] [CrossRef]
- Schwidtal, J.; Agostini, M.; Coppo, M.; Bignucolo, F.; Lorenzoni, A. Integrating Distributed Energy: Value Stacking for PV with Power-to-Gas 2022. Energy Proc. 2021, 20, 765. [Google Scholar]
- Dufo-López, R.; Lujano-Rojas, J.M.; Artal-Sevil, J.S.; Bernal-Agustín, J.L. Optimising Grid-Connected PV-Battery Systems for Energy Arbitrage and Frequency Containment Reserve. Batteries 2024, 10, 427. [Google Scholar] [CrossRef]
- Oudalov, A.; Chartouni, D.; Ohler, C. Optimizing a Battery Energy Storage System for Primary Frequency Control. IEEE Trans. Power Syst. 2007, 22, 1259–1266. [Google Scholar] [CrossRef]
- Xu, Y.; Tong, L. Optimal Operation and Economic Value of Energy Storage at Consumer Locations. IEEE Trans. Autom. Control. 2017, 62, 792–807. [Google Scholar] [CrossRef]
- Castillo-Cagigal, M.; Caamaño-Martín, E.; Matallanas, E.; Masa-Bote, D.; Gutiérrez, A.; Monasterio-Huelin, F.; Jiménez-Leube, J. PV Self-Consumption Optimization with Storage and Active DSM for the Residential Sector. Solar Energy 2011, 85, 2338–2348. [Google Scholar] [CrossRef]
- Khalilpour, R.; Vassallo, A. Planning and Operation Scheduling of PV-Battery Systems: A Novel Methodology. Renew. Sustain. Energy Rev. 2016, 53, 194–208. [Google Scholar] [CrossRef]
- Higgins, A.; Grozev, G.; Ren, Z.; Garner, S.; Walden, G.; Taylor, M. Modelling Future Uptake of Distributed Energy Resources under Alternative Tariff Structures. Energy 2014, 74, 455–463. [Google Scholar] [CrossRef]
- Seward, W.; Qadrdan, M.; Jenkins, N. Revenue Stacking for behind the Meter Battery Storage in Energy and Ancillary Services Markets. Electr. Power Syst. Res. 2022, 211, 108292. [Google Scholar] [CrossRef]
- Kou, P.; Liang, D.; Gao, L. Distributed EMPC of Multiple Microgrids for Coordinated Stochastic Energy Management. Appl. Energy 2017, 185, 939–952. [Google Scholar] [CrossRef]
- Fang, X.; Yang, Q.; Wang, J.; Yan, W. Coordinated Dispatch in Multiple Cooperative Autonomous Islanded Microgrids. Appl. Energy 2016, 162, 40–48. [Google Scholar] [CrossRef]
- Zakaria, A.; Ismail, F.B.; Lipu, M.S.H.; Hannan, M.A. Uncertainty Models for Stochastic Optimization in Renewable Energy Applications. Renew. Energy 2020, 145, 1543–1571. [Google Scholar] [CrossRef]
- Hu, J.; Shan, Y.; Guerrero, J.M.; Ioinovici, A.; Chan, K.W.; Rodriguez, J. Model Predictive Control of Microgrids—An Overview. Renew. Sustain. Energy Rev. 2021, 136, 110422. [Google Scholar] [CrossRef]
- Yang, H.; Liu, Q.; Xiao, K.; Guo, L.; Yang, L.; Zou, H. Scenario-Driven Optimization Strategy for Energy Storage Configuration in High-Proportion Renewable Energy Power Systems. Processes 2024, 12, 1721. [Google Scholar] [CrossRef]
- Gomez-Exposito, A.; Conejo, A.J.; Cañizares, C. (Eds.) Electric Energy Systems: Analysis and Operation, 2nd ed.; CRC Press: Boca Raton, FL, USA, 2018; ISBN 9781315192246. [Google Scholar]
- Birge, J.R.; Louveaux, F. Introduction to Stochastic Programming; Springer: New York, NY, USA, 2011; ISBN 978-1-4614-0236-7. [Google Scholar]
- Shobande, O.A.; Ogbeifun, L.; Tiwari, A.K. Net-Zero Transitions: Advancing Dynamic Econometric Analysis of Carbon Tax, Renewable Energy, and Circular Economy on Government Actions. J. Environ. Manag. 2025, 378, 124761. [Google Scholar] [CrossRef]
- Pan, P.; Wang, Z.; Chen, G.; Shi, H.; Zha, X. Multi-Time Scale Optimal Dispatch of Distribution Network with Pumped Storage Station Based on Model Predictive Control. Appl. Sci. 2024, 14, 11122. [Google Scholar] [CrossRef]
- Parisio, A.; Rikos, E.; Glielmo, L. Stochastic Model Predictive Control for Economic/Environmental Operation Management of Microgrids: An Experimental Case Study. J. Process Control. 2016, 43, 24–37. [Google Scholar] [CrossRef]
- Hashmi, M.U.; Van Hertem, D.; van der Meer, A.; Keane, A. Linear Energy Storage and Flexibility Model with Ramp Rate, Ramping, Deadline and Capacity Constraints. In Proceedings of the 2024 IEEE PES Innovative Smart Grid Technologies Europe (ISGT EUROPE), Dubrovnik, Croatia, 14–17 October 2024; IEEE: New York, NY, USA, 2024; pp. 1–6. [Google Scholar]
- Camacho, E.F.; Bordons Alba, C. Model Predictive Control; Springer: London, UK, 2013; ISBN 9780857293985. [Google Scholar]
- Stamatakis, D.; Tolis, A.I. Coordinated Electric Vehicle Demand Management in the Unit Commitment Problem Integrated with Transmission Constraints. Energies 2025, 18, 4293. [Google Scholar] [CrossRef]
- Semertzidis, G.; Stamatakis, D.; Tsalavoutis, V.; Tolis, A.I. Optimized Electric Vehicle Charging Integrated in the Unit Commitment Problem. Oper. Res. 2022, 22, 5137–5204. [Google Scholar] [CrossRef]
- Antonanzas, J.; Osorio, N.; Escobar, R.; Urraca, R.; Martinez-de-Pison, F.J.; Antonanzas-Torres, F. Review of Photovoltaic Power Forecasting. Solar Energy 2016, 136, 78–111. [Google Scholar] [CrossRef]
- Sulaiman, M.H.; Jadin, M.S.; Mustaffa, Z.; Daniyal, H.; Mohd Azlan, M.N. Short-Term Forecasting of Rooftop Retrofitted Photovoltaic Power Generation Using Machine Learning. J. Build. Eng. 2024, 94, 109948. [Google Scholar] [CrossRef]
- Gulkowski, S.; Krawczak, E. Long-Term Energy Yield Analysis of the Rooftop PV System in Climate Conditions of Poland. Sustainability 2024, 16, 3348. [Google Scholar] [CrossRef]
- Liu, C.-H.; Gu, J.-C.; Yang, M.-T. A Simplified LSTM Neural Networks for One Day-Ahead Solar Power Forecasting. IEEE Access 2021, 9, 17174–17195. [Google Scholar] [CrossRef]
- The MathWorks Inc. MATLAB, version: 9.14.0 (R2023a); The MathWorks Inc.: Natick, MA, USA, 2023.
- Fraunhofer Institute. Available online: www.Ise.Fraunhofer.de/Dam/Ise/de/Documents/Publications/Studies/Photovoltaics-Report.Pdf (accessed on 12 September 2025).
- CBS. Available online: https://www.cbs.nl/ (accessed on 10 October 2025).
- UK Statistics. Available online: www.gov.uk/search/research-and-statistics/ (accessed on 12 September 2025).
- IRENA Renewable Energy Statistics. Available online: https://www.irena.org/-/media/Files/IRENA/Agency/Publication/2025/Mar/IRENA_DAT_RE_Capacity_Statistics_2025.pdf (accessed on 10 October 2025).
- IEA-PVPS. Snapshot of Global PV Markets 2023. International Energy Agency—Photovoltaic Power Systems Programme; IEA-PVPS: Paris, France, 2023. [Google Scholar]
- Nguyen, M.H.; Braeye, T.; Hens, N.; Faes, C. Multivariate Phenomenological Models for Real-Time Short-Term Forecasts of Hospital Capacity for COVID-19 in Belgium from March to June 2020. Epidemiol. Infect. 2022, 150, e12. [Google Scholar] [CrossRef]
Disclaimer/Publisher’s Note: The statements, opinions and data contained in all publications are solely those of the individual author(s) and contributor(s) and not of MDPI and/or the editor(s). MDPI and/or the editor(s) disclaim responsibility for any injury to people or property resulting from any ideas, methods, instructions or products referred to in the content. |
© 2025 by the authors. Licensee MDPI, Basel, Switzerland. This article is an open access article distributed under the terms and conditions of the Creative Commons Attribution (CC BY) license (https://creativecommons.org/licenses/by/4.0/).










