Next Article in Journal
A Lifecycle Analysis of a Floating Power Plant Using Biomethane as a Drop-In Fuel for Cold Ironing of Vessels at Anchorage
Next Article in Special Issue
Distributed Model Predictive Load Frequency Control for Virtual Power Plants with Novel Event-Based Low-Delay Technique Under Cloud-Edge-Terminal Framework
Previous Article in Journal
A Double Resistive–Capacitive Approach for the Analysis of a Hybrid Battery–Ultracapacitor Integration Study
Previous Article in Special Issue
Well-Production Forecasting Using Machine Learning with Feature Selection and Automatic Hyperparameter Optimization
 
 
Font Type:
Arial Georgia Verdana
Font Size:
Aa Aa Aa
Line Spacing:
Column Width:
Background:
Article

Energy Management Strategy for Direct Current Microgrids with Consideration of Photovoltaic Power Tracking Optimization

School of Mechanical and Electrical Engineering, Beijing Information Science and Technology University, Beijing 100192, China
*
Author to whom correspondence should be addressed.
Energies 2025, 18(2), 252; https://doi.org/10.3390/en18020252
Submission received: 19 November 2024 / Revised: 3 January 2025 / Accepted: 3 January 2025 / Published: 8 January 2025

Abstract

In response to the uncertainty of renewable energy output and the fluctuation of load, this paper proposes a hybrid energy storage management strategy based on the State of Charge (SOC) to smooth power fluctuations and thereby improve the power quality of photovoltaic energy storage DC microgrids. Firstly, a hybrid algorithm for power tracking control is formed by incorporating the Particle Swarm Optimization (PSO) algorithm into the variable step-size Incremental Conductance (INC) method, thereby optimizing the maximum power point tracking control system of the photovoltaic system. Then, a first-order filter is employed for the initial allocation of demand power. Taking the SOC of supercapacitors and energy storage batteries as a reference, a secondary power allocation energy management strategy based on rule-based control is proposed to ensure the service life and application safety of the hybrid energy storage system. Finally, simulation experiments are conducted in MATLAB/Simulink 23.2 (R2023b). The results indicate that the proposed energy management strategy can maintain the SOC of the hybrid energy storage system at a reasonable level and effectively smooth DC bus voltage fluctuations.

1. Introduction

In the context of the ongoing global energy transition, the rapid development and widespread adoption of renewable energy sources have emerged as pivotal forces driving the transformation of energy structures. This trend has profoundly impacted the operational modes of traditional power systems and necessitated enhanced design and optimization efforts from both the academic and industrial communities, particularly with respect to ensuring power quality in systems with a high penetration of renewable energy. Power quality, as a crucial metric for assessing the stability and reliability of power systems, has gained particular prominence in the wake of large-scale renewable energy integration.
Photovoltaic (PV) power generation and wind power generation stand as the two pillars of the current renewable energy generation landscape, leading the green transformation of global energy production. PV power generation, leveraging its unique advantages, plays a pivotal role in this energy revolution. Firstly, from an economic perspective, the declining costs of PV systems have made them one of the most cost-effective sources of electricity in many regions. High photoelectric conversion efficiency not only boosts energy output but also reduces the production cost per unit of electricity, laying a solid foundation for large-scale deployment. Secondly, the relatively straightforward maintenance of PV systems, coupled with their modular design, facilitates quicker troubleshooting and component replacement, ensuring sustained and stable operation. Furthermore, PV’s widespread geographical adaptability and consistent performance across diverse climatic conditions enhance its potential as a reliable energy supply.
Meanwhile, while wind power generation also boasts clean and renewable attributes, its efficiency is susceptible to natural factors, such as the wind speed and direction, introducing intermittency and uncertainty. In contrast, PV power generation, especially in sun-rich regions, offers more stable and predictable power output, marking it as one of the preferred options for renewable energy generation.
Notably, as renewable energy generation technologies advance, many renewable energy systems, particularly PV and certain types of wind power systems, exhibit direct current (DC) output characteristics. This shift has opened new avenues for research and development in DC microgrids. DC microgrids, as a novel type of power distribution system, directly utilize the DC electricity produced by renewable energy sources, reducing energy losses during power conversion and enhancing system efficiency [1,2,3]. Additionally, DC microgrids offer significant advantages in flexibility, controllability, and compatibility, enabling the plug-and-play integration of distributed energy resources, intelligent scheduling, and rapid fault recovery, thereby positioning them as a key direction for the future development of smart grids.
In summary, with the rapid penetration of renewable energy, especially the widespread adoption of PV power generation, modern power systems are confronted with unprecedented challenges and opportunities. Ensuring power quality while accommodating a high proportion of renewable energy sources and fostering the research and application of DC microgrid technologies have become the focal points of current energy research. This endeavor necessitates not only an in-depth exploration of the latest advancements in renewable energy generation technologies by researchers but also interdisciplinary collaboration to build a smarter, more efficient, and sustainable modern power system.
A distributed multi-time scale hierarchical voltage control strategy is proposed in reference [4]. Its advantage is that it can enable the photovoltaic power generation system to quickly respond to voltage deviations on millisecond and second time scales, significantly improving the voltage regulation capability and response speed of the DC microgrid. However, the implementation of this strategy may rely on high-precision sensors and fast-response actuators, which increases the complexity and cost of the system. In reference [5], a distributed photovoltaic microgrid system under cloud cover and constant power load disturbance is used as an example to propose a nonlinear reduced-order modeling method and optimized estimation attraction domain calculation method for grid-connected DC microgrids in high-latitude and high-randomness power systems. The advantage of this method is that it can accurately describe the dynamic behavior of complex power systems and effectively evaluate the stability of the system. However, nonlinear reduced-order modeling may introduce certain model errors, and the computational complexity of estimating the attraction domain is high, requiring further optimization. Reference [6] proposes a DC microgrid power coordination control method that combines long-term and short-term memory network photovoltaic prediction technology with a distributed Raft algorithm in deep learning. The advantage of this method is that it can use big data and machine learning technology to improve the accuracy of photovoltaic prediction and achieve the stability and power control rationality of microgrids through distributed algorithms. However, the training and tuning process of deep learning models can be complex, and the implementation of distributed algorithms requires reliable communication networks and efficient computing resources. In reference [7], a two-stage method that takes into account photovoltaic power generation and combines a genetic algorithm and Particle Swarm Optimization algorithm GA-PSO is proposed for determining the optimal location and scale of electric vehicle charging stations in DC microgrids. The advantage of this method is that it can comprehensively consider multiple factors to achieve the optimal layout and scale design of electric vehicle charging stations, minimizing grid losses and improving the economy and reliability of the system. However, the performance of the GA-PSO algorithm may be affected by the initial parameters and search space, and the uncertainty of the electric vehicle charging demand needs to be considered in practical applications. A scheme for a grid-connected photovoltaic power supply electric vehicle charging station is proposed in reference [8]. This scheme employs converter control technology and fuzzy logic controllers to maintain the distributed power distribution between the microgrid DC bus and local energy storage units. Additionally, it achieves effective energy flow control among multiple energy sources through a decentralized energy management system. The advantage of this solution is that it can achieve the decentralized control and energy optimization management of microgrids, improving the flexibility and reliability of the system. However, the design and tuning of fuzzy logic controllers can be complex, and the implementation of decentralized energy management systems requires good information exchange and coordination mechanisms.
However, due to changes in environmental conditions, such as irradiance, temperature, and partial shading, the stability and power generation of PV power generation can be significantly affected, which will also impact the stability of DC microgrid systems. To mitigate the impact of the uncertainty of PV output on microgrid systems, energy storage serves as a power allocation system to address mismatches between generation and demand power, effectively addressing PV output power fluctuations by leveraging its rapid energy absorption and release capabilities [9], thereby smoothing renewable energy power output and enhancing overall system stability. Reference [10] proposes a high-efficiency, high-power-density partial power battery energy storage DC-DC converter, which has the significant advantage of using a combination of CLLC DC transformers and bipolar Buck circuits to achieve high-efficiency power conversion under wide-range voltage regulation. This design not only improves the power density of the system, but also achieves the automatic balancing of the battery pack voltage, thereby extending the battery life and improving the overall efficiency of the system. However, the design of this converter may be relatively complex, with high requirements for component accuracy and heat dissipation performance, which increases the cost and difficulty of the implementation of the system. In addition, in practical applications, how to further optimize the control strategy to achieve more efficient power conversion and a more accurate voltage balance is also a problem worthy of further research. A robust control method based on integral backstepping control (IBC) was proposed in reference [11] to enhance the power quality of microgrid-connected photovoltaic systems with battery energy storage systems. The advantage of this method is that, through MATLAB simulation verification, it exhibits a higher success rate, better performance, stronger robustness, and higher efficiency under various conditions compared to traditional strategies. This means that the IBC control method can better cope with uncertainties and disturbances in microgrid-connected photovoltaic systems, ensuring the stable operation and high-quality power output of the system. However, the design and implementation of IBC control methods can be relatively complex, requiring a high level of control theory and engineering practical ability. In addition, although the simulation results show that its performance is superior, in practical applications, it is necessary to consider the real-time performance of the system, the feasibility of hardware implementation, and the compatibility and complementarity with other control strategies. Reference [12] proposes an intelligent control strategy for DC/DC converters, which adopts a two-layer architecture and can effectively regulate the current in different modes to ensure voltage stability. Its feasibility and performance in power systems have been verified through experiments. This control strategy has the advantages of a fast response speed and high adjustment accuracy, but in practical applications, system complexity and cost issues may need to be considered. Reference [13] proposes a monitoring control method based on Model Predictive Control (MPC) to improve the performance and stability of electrical systems, particularly in coordinating and controlling distributed energy resources, such as solar photovoltaic systems and wind turbines, in complex systems. The article discusses, in detail, the widespread use of MPC as a supervisory control strategy in electrical systems and aviation applications and points out its predictive and optimization capabilities for managing energy, maintaining grid stability, and responding to emergencies. However, it may also face challenges in the implementation complexity and cost.
Battery energy storage, with its large capacity, is widely used in power systems; however, its small power density makes it difficult to respond to transient power changes. Conversely, supercapacitors have high power density but cannot sustain discharge due to their low energy density. Therefore, to combine the advantages of both, power-type and energy-type storage are combined to form a hybrid energy storage system. This system not only reduces the number of transient responses of batteries, enhancing the overall system lifespan, but also ensures effective mitigation of power fluctuations in power systems. In reference [14], it is proposed to use an enhanced exponential approach law sliding mode control to achieve maximum power tracking for wind power generation in an independent DC microgrid of photovoltaic-wind power. The significant advantage of this method is that it can efficiently and accurately track the maximum power point of wind power generation, thereby improving the energy utilization efficiency. At the same time, the use of a hybrid energy storage system consisting of batteries and supercapacitors, coupled with Lyapunov function control, ensures the global asymptotic stability of the bidirectional converter. This design not only maintains a constant DC link voltage, but also enhances the stability and reliability of the system. The results of simulation and experimental verification further demonstrate the effectiveness and superiority of the proposed control strategy. However, the sliding mode control method may have some chattering problems, which may have a certain impact on the stability and accuracy of the system. In addition, the design and control strategy of hybrid energy storage systems are relatively complex, requiring high technical levels and cost investments. A new control strategy was proposed in reference [15] for DC microgrids integrated with hybrid energy storage systems containing batteries and supercapacitors. The advantage of this strategy is that it can flexibly adapt to different operating modes determined by existing conditions, ensuring the stable operation and effective control of the system under various steady-state and transient/disturbance conditions. The results of simulation verification show that the strategy exhibits good operational performance and stability under various conditions. However, this strategy may have a certain parameter sensitivity; that is, changes in system parameters may have a significant impact on the control effect. In addition, the design and control strategy of the composite energy storage system may be relatively complex, requiring a high technical level and cost investment. In practical applications, it is also necessary to consider the real-time performance of the system and the feasibility of hardware implementation, as well as the compatibility and complementarity with other control strategies.
The performance of PV maximum power point tracking (MPPT) algorithms primarily depends on the tracking efficiency, global maximum power point tracking capability, and tracking speed [16]. Meanwhile, algorithms can impact power output; for instance, misjudgment in the traditional perturb and observe method can lead to significant power output fluctuations [17]. The mitigation of bus voltage fluctuations hinges on the response of hybrid energy storage to transient power, and decoupling fluctuating power is crucial for mitigation. While mitigating power fluctuations, the overall state of charge (SOC) of the hybrid energy storage also ensures a timely response to fluctuations. Reference [18] uses a virtual RC droop method to decouple power. The advantage of this method is that it can effectively achieve power decoupling control and simplify the design of the control system. However, this method inevitably introduces deviations in the DC bus, which may have a certain impact on the stability and power quality of the system. To overcome this limitation, it is necessary to further optimize the control strategy, such as introducing a compensation mechanism or using more advanced control algorithms to reduce the deviation of the DC bus. References [1,19] design energy management systems by the state of charge of supercapacitors to prevent them from being in low- or high-voltage states. The advantage of this method is that it can protect the supercapacitor from the damage caused by excessive charging and discharging, thereby extending its lifespan. However, these two documents do not solve the problem of the overcharging and overdischarging of energy storage batteries, which is a problem that requires special attention in practical applications. In order to improve the energy management system, it is possible to consider incorporating the state of charge of the energy storage battery into the control strategy to achieve more comprehensive protection. Reference [20] proposes a hybrid energy storage energy management system based on fuzzy rules, which dynamically adjusts the time constant of the low-pass filter through fuzzy control to achieve power distribution for hybrid energy storage. The advantage of this method is that it can flexibly adjust the control parameters according to the actual situation, achieving precise control of the hybrid energy storage system. The fuzzy control algorithm has strong robustness and adaptability and can cope with complex and changing operating environments. However, the design and debugging of fuzzy rules can be relatively complex, requiring a high level of technical expertise and experience. In addition, the performance of fuzzy control systems may be affected by the selection of input variables and fuzzy rules, so these factors need to be carefully considered in practical applications. Reference [21] proposed the Oppositional-Gradient-based Grey Wolf Optimizer (OGGWO) algorithm for the multi-objective optimization scheduling of microgrids. Its advantages lie in its ability to effectively balance operating costs and emissions, with excellent convergence characteristics and the ability to solve nonlinear multi-objective optimization problems. It also shows higher stability and consistency when compared with other optimization algorithms. However, the potential drawbacks or limitations of the algorithm were not explicitly mentioned in the article. Reference [22] proposed an optimization framework that comprehensively considers wind power, photovoltaic power generation, electric vehicles (EVs), and demand response planning (DRP). Its advantages lie in modeling microgrid elements, introducing electric vehicles as distributed energy resources, and utilizing the Manta Ray Foraging Optimization (MRFO) algorithm to minimize the operating costs and emissions of microgrids. However, the article also points out research gaps in the cost of rescheduling caused by intermittent renewable energy generation and efficient, direct electric vehicle operation models. Reference [23] proposed the AIROBE model, which is a data-driven optimization model aimed at solving the reliable and cost-effective scheduling problem of microgrids under the uncertainty of renewable energy and user demand. Its advantage lies in using machine learning prediction as input, considering the uncertainty of dynamic energy prices, photovoltaic power generation, and user consumption, and proposing a refined robust optimization method that allows for considering positive and negative deviations in asymmetric intervals, thereby obtaining fewer conservative solutions. However, despite the theoretical advantages of this method, the article does not elaborate on the challenges or limitations that may be encountered in practical applications. Reference [24] proposed a bidding strategy for independent thermal power units and battery energy storage based on robust optimization. Its advantage lies in the ability to construct a market bidding curve that is not affected by infeasible ramp-up requirements between consecutive small time intervals and to ensure scheduling unpredictability. By solving the entire problem at once, a safe ramp up optimal solution can be obtained. However, this strategy may face the risk of losses in certain situations due to poor choices made with uncertain budgets.
The power prediction of common photovoltaic power generation can be classified according to the following criteria, as shown in Table 1.
However, the fuzzy rule-based hybrid energy storage energy management system has drawbacks, such as low efficiency, a complex rule design, difficulties in debugging and optimization, insufficient system robustness, and poor scalability. To address these issues, this paper adopts a constant voltage method combined with a variable step-size incremental conductance method for MPPT, combining the response speed of open-loop control with the tracking accuracy of closed-loop control to reduce energy losses during tracking. An energy management strategy for a DC microgrid hybrid energy storage system is proposed to ensure stable system bus voltage, demand power allocation, and balance between load and generation-end power supply and demand and to keep the energy storage system operating within a reasonable SOC. Finally, experimental validation is conducted using Matlab/simulink.

2. Modeling of the Structure of DC Microgrid Systems

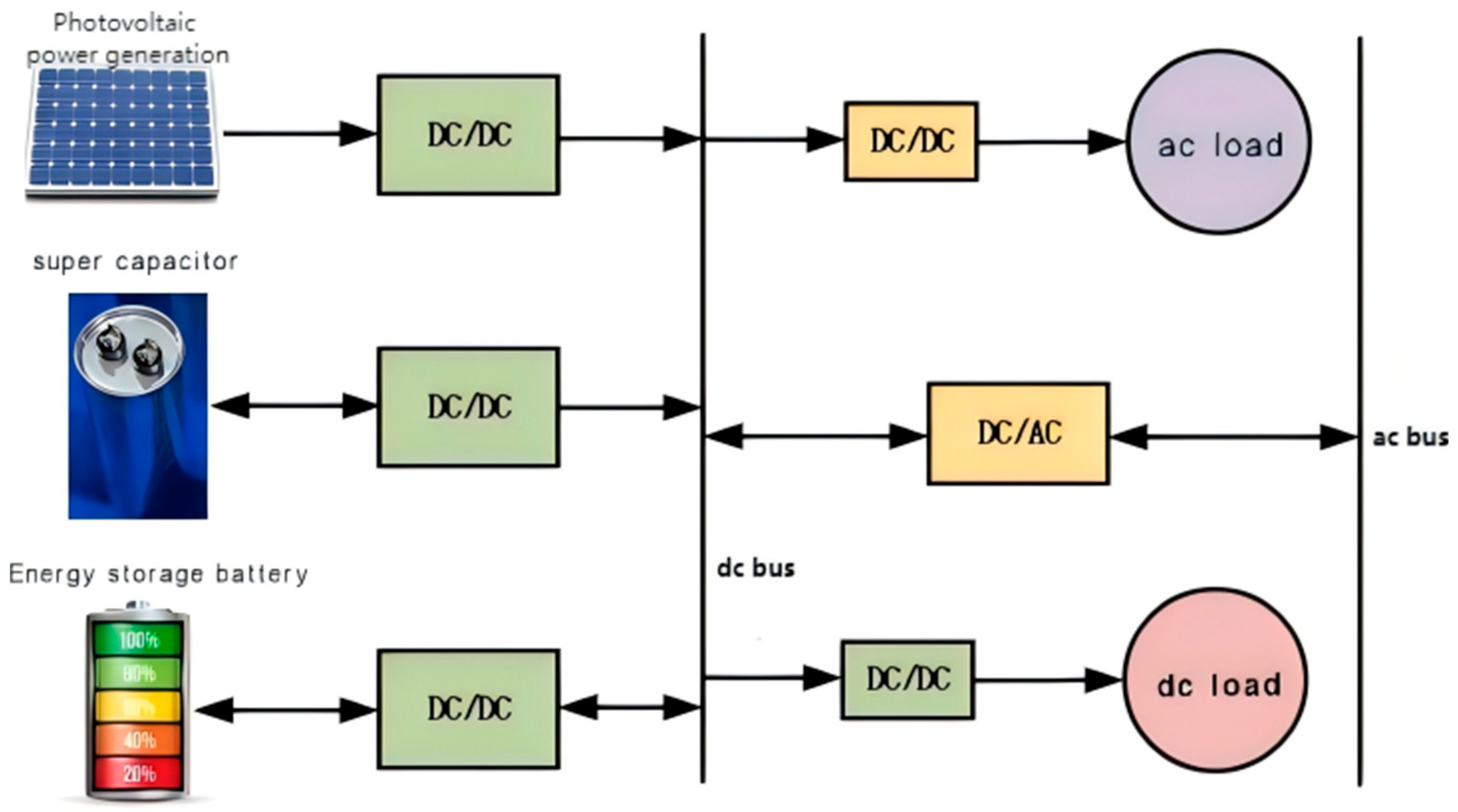
The structure of the DC microgrid system is illustrated in Figure 1.
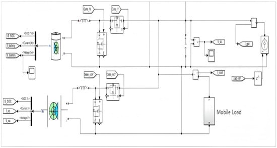
Renewable energy generation systems and energy storage systems are directly connected to a common DC bus through converters. The bidirectional AC/DC converter controls the power flow between the DC bus and the AC bus, playing a significant role in stabilizing the system voltage and improving the power quality. Depending on actual needs, the bidirectional AC/DC converter can operate in either rectification or inversion mode. The bidirectional power converter provides bidirectional power flow between the AC and DC buses.
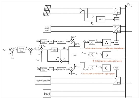
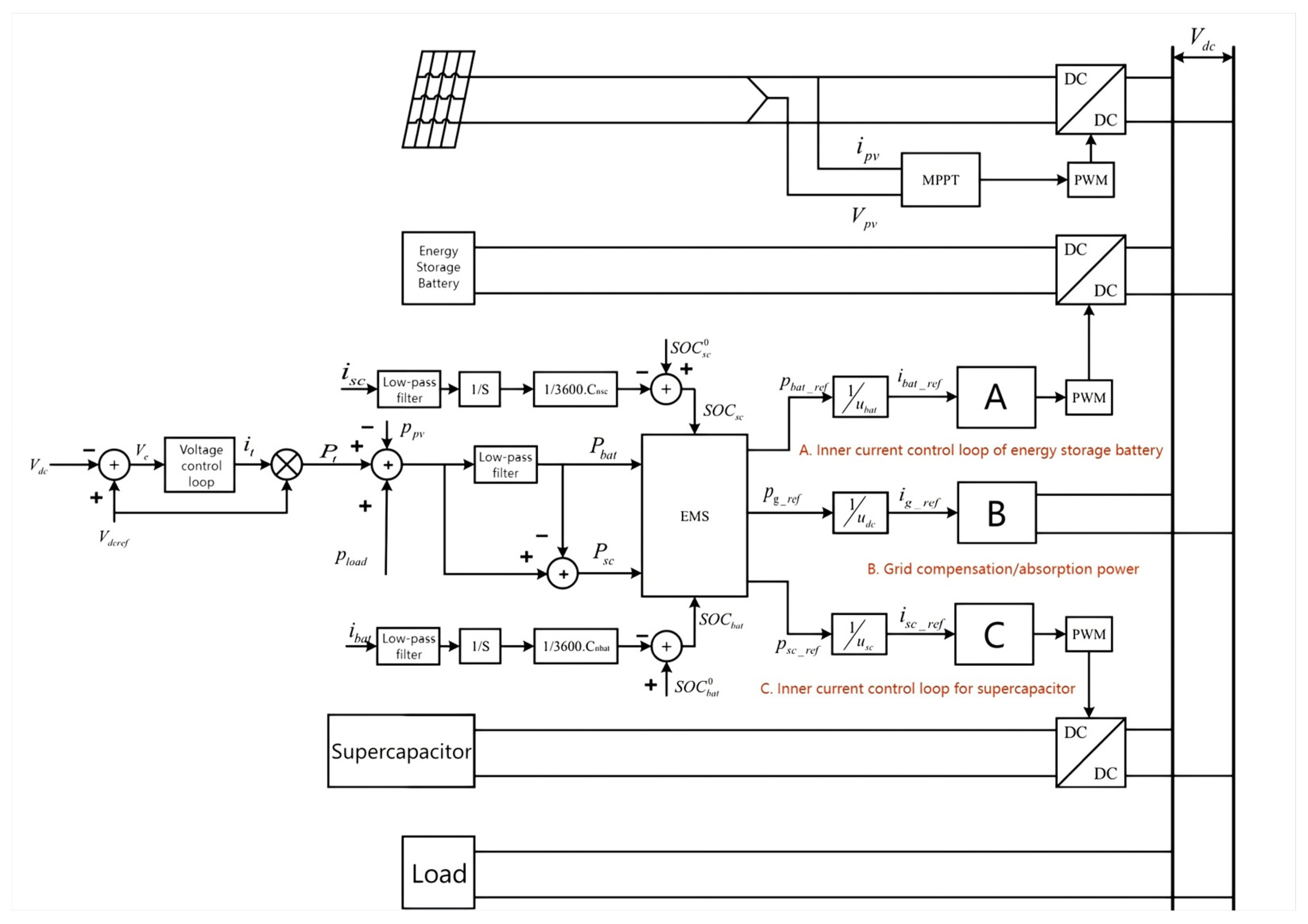
The control block diagram of the microgrid system with a photovoltaic (PV) hybrid energy storage system on the DC side is illustrated in Figure 2. The PV output is connected to the DC bus through a Boost converter, and a Maximum Power Point Tracking (MPPT) strategy is employed to ensure the maximum utilization of irradiation. The energy storage battery and supercapacitor are connected to the DC bus through bidirectional DC/DC converters, respectively. Assuming that the AC side has sufficient capacity, it can provide stability support for DC-side power balance.
The physical model of the PV hybrid energy storage system is depicted in Figure 3. Lpv, D1, SW, and C represent the inductance of the Boost converter, a diode, an Insulated Gate Bipolar Transistor (IGBT), and the bus capacitor, respectively. The battery energy storage and supercapacitor are connected to the DC bus through buck-boost converters to regulate the bus voltage.
In Figure 3, P p v , P h e s s , P l o a d , and P g represent the photovoltaic power output, hybrid energy storage power, load power, and grid power to the DC side, respectively. Considering the relationship between load and power generation,
P g + P h e s s = P p v P l o a d ,
P t = P p v P l o a d ,
P t = V d c i t .
The stability and tracking speed of the control for the photovoltaic system and hybrid energy storage system will affect the power balance on the DC bus, as well as the dynamic recovery speed of the DC bus. Therefore, the design of the energy management system needs to consider both the system’s dynamic response and robustness.

3. Mathematical Model Description of Optimization Problems

The optimization problem discussed in this article is basically stated as follows: in a DC microgrid, by comprehensively considering the maximum power point tracking (MPPT) of photovoltaic systems, the energy distribution strategy of hybrid energy storage systems, including energy storage batteries and supercapacitors, and the stable control of DC bus voltage, the power quality fluctuations are minimized and the efficiency of hybrid energy storage systems is optimized. Specifically, the optimization goal is to maintain the stability of the DC bus voltage while meeting the load demand and optimize the state of charge SOC of the energy storage system to ensure its long-term reliability and service life.
To mathematically describe this optimization problem, we define the following variables and functions:
P p v ( t ) represents the output power of the photovoltaic system at time t.
P b a t t ( t ) represents the power output of the energy storage battery at time t (positive for negative charge, negative for discharge).
P s c ( t ) represents the power output of the supercapacitor at time t (positive for negative charge, negative for discharge).
P l o a d ( t ) represents the power demand of the load at time t.
S O C b a t t ( t ) and S O C s c ( t ) represent the state of charge of the energy storage battery and supercapacitor at time t.
V d c ( t ) represents the voltage of the DC bus at time t.
The objective of the optimization problem is to minimize bus voltage fluctuations and maintain the SOC of the energy storage system within a reasonable range, which can be mathematically described by the following objective function and constraints:
Objective function:
m i n 0 T V d c ( t ) V d c , r e f 2 + λ 1 S O C b a t t ( t ) S O C b a t t , r e f 2 + λ 2 S O C s c ( t ) S O C s c , r e f 2 d t .
Among them, V d c , r e f is the reference value of the DC bus voltage, S O C b a t t , r e f , and S O C s c , r e f are the SOC reference values of the energy storage battery and supercapacitor, respectively, and λ1 and λ2 are weight coefficients used to balance the priority between different objectives.
Constraints:
Power balance:
P p v ( t ) + P b a t t ( t ) + P s c ( t ) = P l o a d ( t ) ,
Energy storage battery SOC dynamic:
S O C b a t t ( t + 1 ) = S O C b a t t ( t ) + P b a t t ( t ) t Q b a t t ,
State of Charge (SOC) dynamics of supercapacitors:
S O C s c ( t + 1 ) = S O C s c ( t ) + P s c ( t ) t Q s c ,
SOC limit for energy storage batteries:
S O C b a t t , m i n S O C b a t t ( t ) S O C b a t t , m a x ,
SOC limit for supercapacitors:
S O C s c , m i n S O C s c ( t ) S O C s c , m a x ,
DC bus voltage limit:
V d c , m i n V d c ( t ) V d c , m a x ,
Among them, Q b a t t and Q s c are the capacities of energy storage batteries and supercapacitors, Δt is the time step, and S O C b a t t , m i n , S O C b a t t , m a x , S O C s c , m i n , S O C s c , m a x , V d c , m i n , and V d c , m a x are the corresponding minimum and maximum limit values.

4. Photovoltaic Maximum Power Point Tracking Control Based on Hybrid Algorithm

In this paper, a comprehensive framework is constructed to optimize the energy management of DC microgrids, particularly focusing on the maximum power point tracking (MPPT) control of photovoltaic (PV) power generation systems and the effective management of hybrid energy storage systems. The core workflow of this framework encompasses the following key steps: firstly, a hybrid algorithm combining the Particle Swarm Optimization (PSO) and variable step size conductance increment method is utilized to achieve MPPT control of the PV system, ensuring that the PV panels always operate at the maximum power point and thus maximizing energy utilization efficiency. Secondly, the DC bus power fluctuations are decoupled into high-frequency and low-frequency components through a first-order low-pass filter, which serve as the reference input powers for the supercapacitor and energy storage battery, respectively, to achieve precise energy distribution within the hybrid energy storage system. On this basis, an energy management system (EMS) based on the state of charge (SOC) of the energy storage elements is introduced to limit the charging and discharging processes of these elements, preventing overcharging or over-discharging. Meanwhile, decisions are made based on the real-time load demand, PV power generation capacity, and energy storage system status, ensuring efficient energy allocation and utilization within the system. Finally, through the compensation of grid-side power, the power limits absorbed or provided by the hybrid energy storage system are adjusted, further enhancing the system’s stability and response speed.
Irradiance and temperature are two important parameters that determine the output characteristics of photovoltaic cells. The influence of these parameters on the output characteristics of photovoltaic cells can be obtained through the controlled variable method.
As can be seen from Figure 4 and Figure 5, the output of photovoltaic cells exhibits a trend of variation with changes in irradiance and temperature. Photovoltaic cells are neither constant current sources nor constant voltage sources. The output power of photovoltaic cells is determined by the intensity of illumination, while temperature affects the location of the maximum power point (MPP) in their output. In order to maximize power output under the specific conditions of temperature and illumination intensity, it is necessary to maintain the operating point of the photovoltaic cells at the MPP.
Under different external environments, there is only one MPP for the output of photovoltaic cells. The perturbation and observation method can continuously search for the MPP under different conditions, but it may suffer from misjudgment and significant fluctuations. Compared to the perturbation and observation method, the conductance increment method does not exhibit fluctuations at steady state but is slower in searching for the MPP. Therefore, this paper proposes an improvement to the conductance increment method by incorporating a variable step size to search for the MPP. Through a quantitative analysis of dP/dU, the corresponding criterion for the maximum power point can be obtained. Considering the instantaneous output power of the photovoltaic cell as
P = U I .
Taking the derivative of the battery output voltage,
d P d U = I + U d I d U .
In the equation, U and I represent the operating voltage and current of the photovoltaic array, respectively.
  • When d I d U > I U , the operating voltage U is greater than the maximum operating voltage, necessitating an increase in voltage to shift it to the right.
  • When d I d U < I U , the operating voltage U is less than the maximum operating voltage, requiring a decrease in voltage to shift it to the left.
  • When d I d U = I U , the battery is operating at the maximum power point.
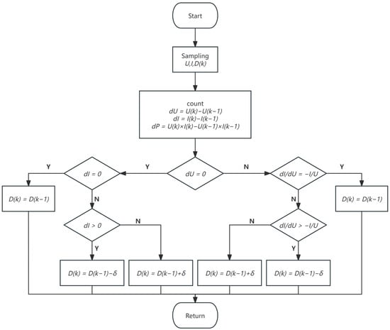
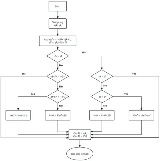
The control flow of the conductance increment method is shown in Figure 5.
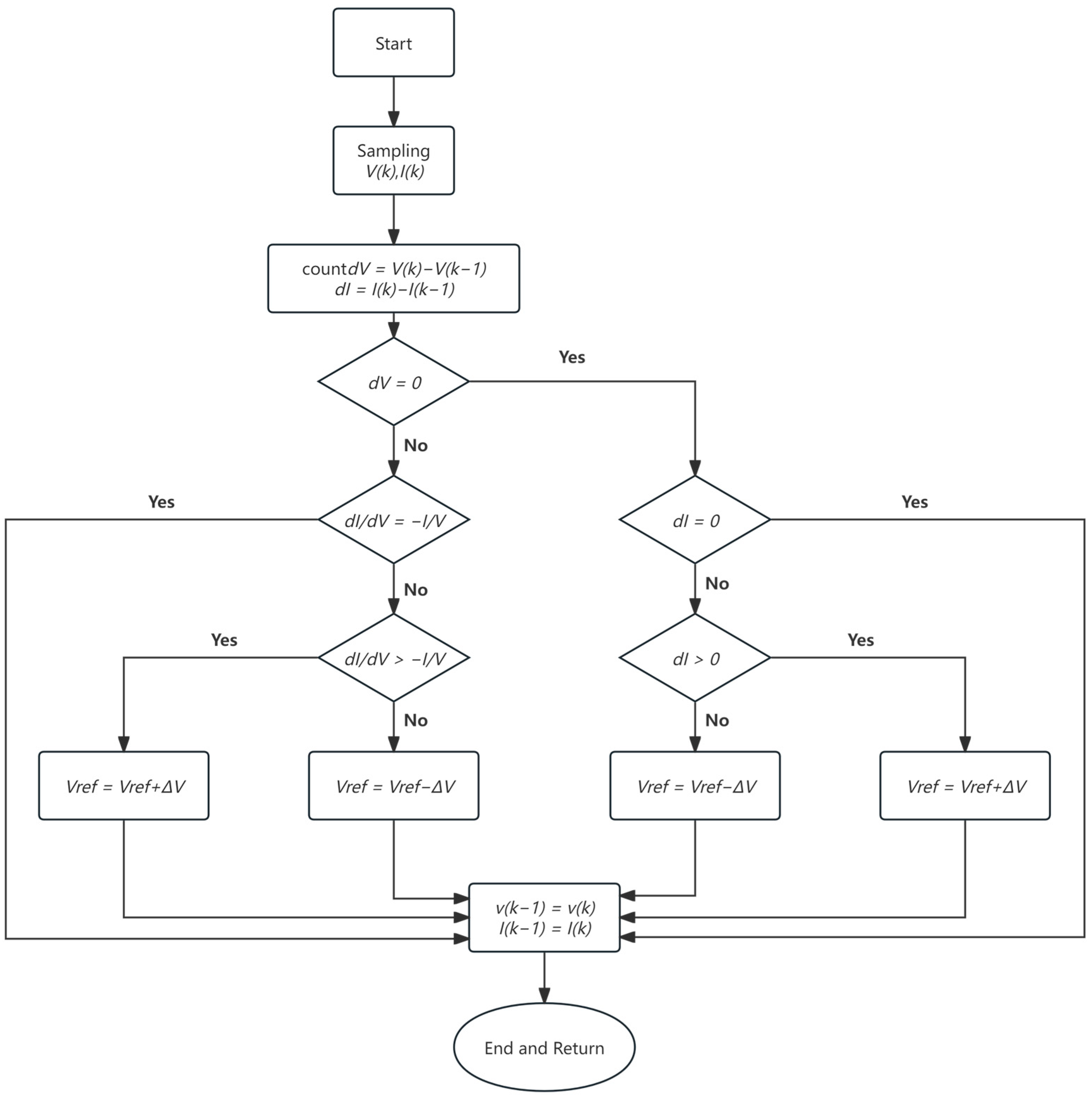
In Figure 6, V(k) and V(k−1) represent the output voltages at the k-th and (k−1)-th sampling points, respectively, while I(k) and I(k−1) represent the output currents at the kth and (k−1)th sampling points, respectively. Vref and ΔV denote the reference voltage and voltage increment step size, respectively. The traditional conductance increment method typically sets the initial duty cycle D to 0.4. However, a limitation of this algorithm is that the voltage increment step size is fixed and cannot be adjusted in real-time, which affects the accuracy of control tracking.
Given the shortcomings of the traditional conductance increment method, which uses a compromise fixed step size that does not change with environmental conditions, an optimized variable step size conductance increment method can be adopted. This method adjusts the tracking step size according to changes in irradiance and temperature. In practical applications, external temperature and light conditions are always changing. Therefore, the ability to quickly and reasonably adjust the system’s real-time tracking step size according to these changes is crucial for evaluating the performance of the variable step size conductance increment method. The basic principle of the variable step size conductance increment method is basically the same as that of the conductance increment method, but the fixed step size is replaced by a variable step size, which is the absolute value of the ratio of the change in the output power of the photovoltaic cell to the change in the operating voltage, multiplied by a correction coefficient. The specific flowchart is shown in Figure 7.
Figure 7. Variable step size conductance increment control flow chart.
Figure 7. Variable step size conductance increment control flow chart.
Energies 18 00252 g007
δ = K s d p d v .
In the above equation, δ represents the step size variation, and K s denotes the step size gain. The variable step size conductance increment method allows for an adjustment of the tracking step size, but this method must be tailored to the real-time environment, lacking control flexibility. Considering its defects, due to the fast convergence and high accuracy characteristics of the Particle Swarm Optimization algorithm, this paper considers using a hybrid algorithm consisting of the particle swarm algorithm combined with the variable step size conductance increment method.
Particle Swarm Optimization (PSO) is an optimization algorithm that mimics the collective intelligence behavior observed in natural groups, drawing inspiration from the abstract and simulated foraging activities of bird flocks, fish schools, and other biological collectives. In the context of PSO, each potential solution is represented as a “particle” that moves within a search space to discover the optimal solution to a problem. These particles possess two key attributes: position and velocity. The position signifies a point in the solution space, corresponding to a candidate solution, while the velocity dictates how the particle updates its position based on its current location, its individual best-known position (Pbest), and the globally best-known position discovered by the entire swarm (Gbest). Through iterative updates to their velocities and positions, PSO algorithms progressively converge towards the optimal solution to the problem.
During the execution of PSO, particles move according to specific rules that integrate inertia maintenance (controlled by the inertia weight w), individual cognition (achieved through c1 multiplied by a random number r1 and the difference between the individual best position and the current position), and social cognition (realized through c2 multiplied by a random number r2 and the difference between the global best position and the current position). This design enables particles to maintain exploratory capabilities while also converging rapidly towards high-quality solutions.
For microgrid problems, PSO demonstrates high applicability. As a complex and dynamic energy system, microgrids often involve optimization challenges with multiple variables and constraints, such as scheduling the output of distributed generation, managing charging and discharging strategies for energy storage systems, regulating load demand, and interacting with the larger power grid. PSO algorithms can adeptly handle these intricate multi-variable optimization problems by continuously adjusting the positions and velocities of particles to explore microgrid operational strategies that satisfy various constraints and optimize economic performance. Additionally, PSO’s parallelism and ease of implementation provide significant advantages when dealing with large-scale microgrid optimization problems, enabling the efficient discovery of near-global optimal solutions and supporting the intelligent management and operation of microgrids.
The specific control steps are as follows: when the operating voltage is less than or equal to 0.78 times the maximum operating voltage, the fast convergence characteristics of the PSO algorithm are utilized for tracking to improve tracking accuracy. When the operating voltage approaches the maximum operating voltage, to avoid the PSO algorithm falling into a local optimum and considering that the output power of the photovoltaic panel changes slowly with the voltage, the variable step size conductance increment method is used for tracking control to improve the tracking speed.
Firstly, the time parameters of the circuit simulation environment are set, with a discrete sampling mode time interval set to 10−6 s. Then, the step size parameters for the variable step size conductance increment method are set, with the step size gain coefficient K s set to 10−6.
Next, the basic parameters of the particle swarm algorithm are set. In the PSO algorithm, the value of ω determines whether the algorithm is prone to falling into a local optimum and is crucial for fast and accurate searching. Conventional improved weighted PSO algorithms include adaptive weighting, random weighting, and linearly decreasing weighting. During maximum power point tracking (MPPT), the reasonable change of the weighting value directly affects the tracking accuracy of the algorithm. In the initial stage of the algorithm, the value of ω needs to be increased to improve the global search capability; in the final stage of the algorithm, the value of ω needs to be reduced to enhance the local search capability. Conventional weighting change methods are not suitable for MPPT. Therefore, a dynamic inertia weight method based on piecewise control is adopted.
d ω = 13 ω m a x ω m i n 2 ,
d P = P P o l d ,
m = d P V V o l d .
Based on the analysis in the previous section, it can be inferred from the equation that ωmax and ωmin represent the maximum and minimum values of ω, respectively. Here, ωmax is set to 0.9 and ωmin to 0.4. dP denotes the power difference, where Pold is the power at the previous time step and P is the power at the current time step. m represents the ratio of the rate of change of power to the rate of change of voltage. The value of ω is comprehensively determined by the three factors: , dP, and m in the equation.
When dP > 0, the value of ω is shown in Table 2 [25]:
After setting the variation values for the weight ω, through multiple simulation experiments, the initial values of c1 and c2 are set to 1 and 2.5, respectively. The adjustment formulas for the individual learning factor and the social learning factor are as follows:
c 1 = c 1 m a x c 1 m a x c 1 m i n k n 2 ,
c 2 = c 1 m i n c 2 m a x c 2 m i n k n 2 .
In the formula, k represents the current iteration number, and n is the number of particles set to 4, with c1min = 1.5, c1max = 2; c2min = 1.5, and c2max = 2.5. The individual learning factor and social learning factor are updated in real-time with the iteration number to ensure the reliability of the algorithm’s search capability. At this point, the basic parameter settings for the Particle Swarm Optimization (PSO) algorithm are completed.
After setting the basic parameters, specific iteration termination conditions and algorithm restart conditions need to be established. This paper defines two iteration termination conditions:
(1)
When the absolute difference between the real-time output power and the initial power is less than 0.1 and the iteration number exceeds 3.
(2)
When the iteration number reaches the maximum iteration limit.
The formula for the algorithm restart condition is as follows:
P = P P o l d P o l d .
In the equation, ∆P represents the rate of change in power, P denotes the current power, and Pold signifies the power at the previous time step. Considering the complexity of actual operating conditions where the power changes frequently, we set ∆P > 0.11. The basic control flowchart of the hybrid algorithm is illustrated in Figure 8.
After discussing the application of the hybrid algorithm combining the variable step size conductance increment method and the Particle Swarm Optimization (PSO) algorithm in photovoltaic maximum power point tracking (MPPT) control, it is necessary to further analyze the convergence behavior of this algorithm. The convergence speed of the proposed algorithm mainly depends on the parameter settings in the PSO algorithm, such as the inertia weight ω, the cognitive coefficient c1, the social coefficient c2, and the size of the particle swarm. Reasonable parameter configurations can accelerate the convergence process of the algorithm, making the particles rapidly converge towards the global optimal solution. At the same time, the introduction of the variable step size conductance increment method further improves the convergence accuracy by finely adjusting the step size when the algorithm approaches the optimal solution.
However, successful convergence of the algorithm is not always guaranteed. The failure conditions may include the following: first, the PSO algorithm falls into a local optimal solution, which is usually caused by improper parameter settings or the presence of multiple local optimal solutions in the search space; second, the variable step size conductance increment method fails to accurately reflect changes in the external environment when adjusting the step size, resulting in a decrease in tracking accuracy. To avoid these failures, it is necessary to finely tune the algorithm parameters according to specific conditions in practical applications and consider introducing other optimization strategies, such as crossover and mutation operations in genetic algorithms, to enhance the global search ability and robustness of the algorithm.
In addition, although deterministic algorithms can provide stable solutions in certain scenarios, they often struggle to balance reliability and computational efficiency when dealing with complex and variable optimization problems, such as photovoltaic maximum power point tracking. Compared to the proposed hybrid algorithm, deterministic algorithms may lack sufficient flexibility to quickly adapt to changes in external environments, such as rapid fluctuations in the irradiance and temperature, which may lead to decreased tracking accuracy and slower system response speeds. Meanwhile, deterministic algorithms often require a significant amount of iterative calculations in the solution process, which not only increases the computational burden but may also affect the real-time performance of the system. In contrast, the proposed hybrid algorithm combines the advantages of the Particle Swarm Optimization (PSO) algorithm and the variable step size conductance increment method, maintaining a high tracking accuracy and response speed in complex environments while optimizing the computational efficiency through a dynamic parameter adjustment. This achieves a better balance between the reliability and computational efficiency.
Furthermore, for the proposed hybrid algorithm, its optimization time is also an important indicator for evaluating its performance. The optimization time mainly depends on the complexity of the algorithm itself and the performance of the computing environment. In the hybrid algorithm presented in this paper, due to the combination of the Particle Swarm Optimization (PSO) algorithm and the variable step size conductance increment method, the optimization time may increase compared to traditional single algorithms. However, through reasonable parameter configuration and efficient computation implementation, the optimization time can be effectively controlled within an acceptable range.
To assess the computational efficiency of the proposed algorithm, we compared it with other common optimization algorithms. For instance, the Genetic Algorithm (GA), as a global optimization algorithm, exhibits good searching capabilities, but its computational complexity is high, leading to longer optimization times. In contrast, deterministic algorithms, such as the Gradient Descent Method, although computationally simple, may suffer from inefficiencies when dealing with complex multivariable optimization problems due to the risk of getting stuck in local optimum solutions. The proposed hybrid algorithm, by combining the rapid convergence of the PSO algorithm and the fine-tuning capability of the variable step size conductance increment method, ensures both global searching capability and improved computational accuracy, thus achieving a good balance between optimization time and computational efficiency.

5. Energy Management Strategy Based on the State of Charge of Hybrid Energy Storage Systems

The hybrid energy storage system mitigates bus power fluctuations through its inherent characteristics. During charging and discharging processes, the deep discharging of energy storage batteries affects the battery life, while an excessively high state of charge (SOC) of supercapacitors poses a risk of breakdown. Considering the system’s response speed and robustness, this paper proposes a rule-based energy management system (EMS) for hybrid energy storage to limit the charging and discharging processes of energy storage components. This strategy makes decisions based on the real-time load demand, photovoltaic generation capacity, energy storage system status, and other information to ensure efficient energy allocation and utilization, preventing the SOC from being too high or too low. According to the power balance relationship of the DC bus in the DC microgrid structure shown in Figure 1, the required power can also be expressed as follows:
P t = P ~ t + P ¯ t .
A first-order low-pass filter is utilized to decouple the power into high-frequency and low-frequency components, which serve as the reference inputs for the supercapacitor and energy storage battery, respectively, in the Energy Management System (EMS):
P ¯ t s = ω c s + ω c P t s P ~ t s = ω c s + ω c P t s .
Here, ω c represents the cutoff frequency of the low-pass filter, and a fixed cutoff frequency is adopted to reduce the stress on the battery caused by fluctuating power;
i t = i ~ t + i ¯ t .
P ~ t denotes the fluctuating component of power, while P ¯ t represents the average component of power; i ~ t denotes the fluctuating component of current, and i ¯ t represents the average component of current;
i t = i ~ t + i ¯ t = K p V e + K i V e d t .
V e , K p , and K i represent the voltage deviation, proportional coefficient, and integral coefficient, respectively, in the voltage control loop.
According to the research in [26], during the charging and discharging process of energy storage batteries, when the battery begins to discharge from a fully charged state, there is a rapid voltage drop within the battery itself. Similarly, a sudden voltage decrease also occurs when the system’s power level is insufficient.
V o = K 1 + K 2 · S O C + K 3 · S O C 2 + K 4 · S O C 3 + K 5 / S O C + K 6 · ln S O C + K 7 · ln 1 S O C 1 / C p · V p + 1 / C p · I I · R o x .
For control systems, variations in the terminal voltage serve as disturbance inputs that can impact the charging and discharging control performance. To address this, it is essential to maintain the battery’s state of charge within a reasonable range over an extended period. Based on the power throughput between the DC-side photovoltaic system and the load, the capacity of the battery energy storage system, and its charging and discharging characteristics, the proposed constraint zones are categorized into a charging buffer zone, a discharging buffer zone, a restricted charging zone, and a restricted discharging zone. The charging and discharging constraint rules are outlined in Table 3.
After undergoing secondary power allocation, the reference power of the energy storage battery is P b a t _ r e f .
P b a t _ r e f = P ¯ t 1 λ x .
In this context, P ¯ t represents the initially decoupled average power of the first-order filter, and λ x is the constraint factor (where x = c or x = d).
Based on the second-order equivalent circuit modeling method established in reference [27], the equivalent circuit indicates that the state of charge (SOC) of the supercapacitor changes linearly during constant-current discharging.
U 1 = I R 1 · 1 e s p t τ 1 U t = O C V S O C I R 0 U 1 .
When the state of charge (SOC) falls below 10%, the supercapacitor can no longer guarantee the corresponding power output. In hybrid energy storage systems, the power storage of supercapacitors needs to be maintained at a responsive level to cope with transient power fluctuations in the photovoltaic system output and loads. This paper proposes a supercapacitor energy management strategy based on a logic function to limit its charging and discharging processes. The unit logic function, centered at 0.5, can dynamically adjust the charging and discharging strategies of the supercapacitor according to system requirements to achieve efficient energy management. Based on information, such as the load demand and battery status, the logic function can intelligently control the charging and discharging processes of the supercapacitor, maintaining its SOC within an upper and lower limit range of 50%. This allows the supercapacitor to quickly respond by compensating or absorbing transient power demands during bus fluctuations. The charging and discharging limit rules for supercapacitors are shown in Table 4.
Similarly, the reference power P s c _ r e f of the supercapacitor is
P s c _ r e f = P ~ t 1 ξ x .
Here, P ~ t represents the initial decoupling power of the first-order filter, and ξ is the constraint factor (where x = c or x = d).
Furthermore, P r represents the reference power for compensation or absorption. Based on the load power and generation power, the energy management system (EMS) categorizes the hybrid energy storage system into three operational modes: compensation mode, floating mode, and sufficient mode. When the system is in compensation mode, P r > 0 , and when the power exchange between the energy storage system and the grid side is described as
P g = P r P s c _ r e f P b a t _ r e f .
During the discharge of the energy storage system, the grid side provides compensating power to ensure that the overall state of charge of the hybrid energy storage system remains within the set range. In the sufficient mode, P r < 0 , where the generation power is greater than the consumption power, and the excess energy is stored by the energy storage system to restore its state of charge. If the hybrid energy storage system has sufficient electricity, it will feed the excess generated power back to the grid. In the floating mode, P r = 0 , where the generation power is equal to the consumption power.
P h e s s + P g = P p v P l o a d .
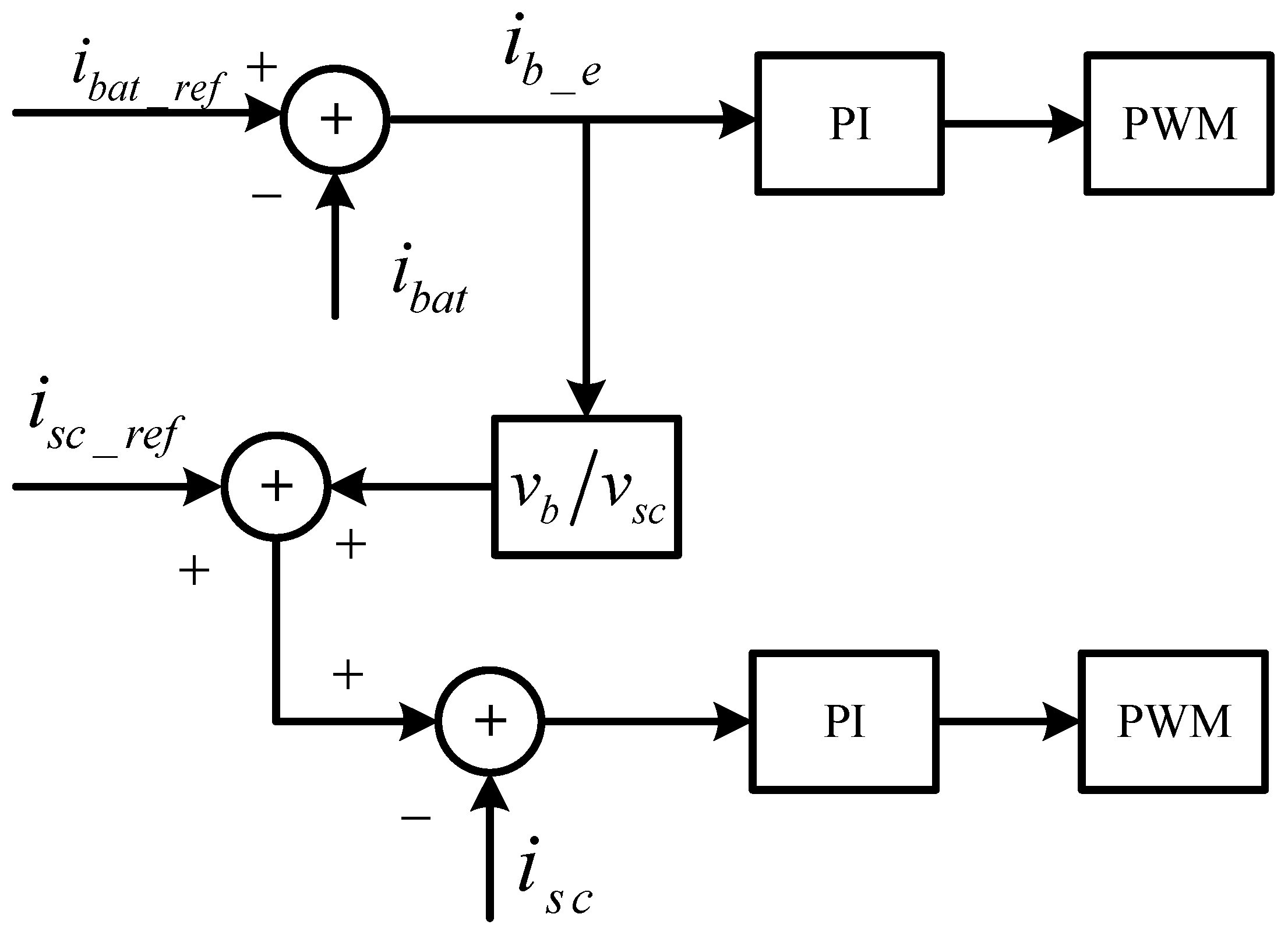
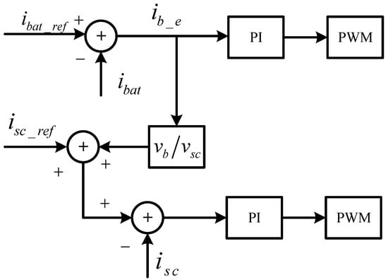
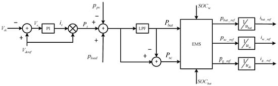
The reference current generator for the hybrid energy storage energy management system is illustrated in Figure 9. It measures the voltage deviation as the input for the Proportional-Integral Controller (PI Controller) to derive the reference current required for stabilizing the bus voltage. Furthermore, by combining the photovoltaic output and load power, the reference power for the hybrid energy storage system is calculated. This reference power is then decoupled into high-frequency and low-frequency power through a first-order low-pass filter, serving as the input for the energy management system. Based on the state of charge of the hybrid energy storage system, a secondary allocation of the reference power is performed for the hybrid energy storage system.
The block diagram for the inner current loop control of the hybrid energy storage system is shown in Figure 10, where a PI controller is employed to track the reference current. The response speed of the energy storage system, which includes the battery, bidirectional DC-DC converter, and controller, is relatively slow compared to the discharge rate of the supercapacitor. To enhance the overall response speed of the hybrid energy storage system, the uncompensated component i b e of the battery system during the response time is transferred to the supercapacitor side for compensation.
The following is a pseudocode representation of the key steps in the proposed SOC based hybrid energy storage management strategy:
// Initialize parameters
Initialize parameters (Ppv, Pload, Pbatt_max, Psc_max, SOC_batt, SOC_sc, etc.)
// Maximum power point tracking of photovoltaic system (MPPT)
While (system is running) do
  Ppv_max = MPPT_algorithm (Ppv, irradiation, temperature) // Using a hybrid algorithm combining Particle Swarm Optimization algorithm and variable step size conductance increment method
End while
// Power decoupling and initial allocation
P_fluctuation = Ppv_max − Pload // Calculate power fluctuations
P_low_freq, P_high_freq = LowPassFilter(P_fluctuation, cutoff_frequency) // Decoupling of first-order low-pass filter
Pbatt_ref = P_low_freq // Reference power of energy storage battery
Psc_ref = P_high_freq // Reference power of supercapacitor
// Energy management strategy for hybrid energy storage system
While (SOC_batt and SOC_sc are within safe limits) do
  If (SOC_batt < lower_threshold) then
    Pbatt_actual = Min(Pbatt_ref, Pbatt_max_charge) // Limit charging power
  Else If (SOC_batt > upper_threshold) then
    Pbatt_actual = Max(Pbatt_ref, −Pbatt_max_discharge) // Limit discharge power
  Else
    Pbatt_actual = Pbatt_ref
  End if
  If (SOC_sc < 10%) then
    Psc_actual = Max(Psc_ref, Psc_min_discharge) // Ensure that the supercapacitor has sufficient power output
  Else
    Psc_actual = Psc_ref
  End if
  // Update the status of the energy storage system
  SOC_batt = UpdateSOC(SOC_batt, Pbatt_actual)
  SOC_sc = UpdateSOC(SOC_sc, Psc_actual)
End while
// DC bus voltage stability control
Maintain_DC_bus_voltage_stability()
The pseudo-code above shows the key steps of the proposed energy management strategy in detail. Firstly, the system achieves maximum power point tracking (MPPT) for the photovoltaic system by combining a hybrid algorithm of Particle Swarm Optimization and variable step size conductance increment method to ensure that the photovoltaic panel always operates at its maximum power point, thereby maximizing the energy utilization efficiency.
Next, a first-order low-pass filter is used to decouple the DC bus power fluctuations into high-frequency and low-frequency components, which are used as the reference input power for the supercapacitor and energy storage battery, respectively. This step achieves precise energy distribution in the hybrid energy storage system, where the energy storage battery is responsible for handling low-frequency power fluctuations, while the supercapacitor is responsible for handling high-frequency power fluctuations.
In the energy management strategy of the hybrid energy storage system, we introduce a charging and discharging limit rule based on the state of charge SOC of the energy storage component. These rules are designed to prevent the overcharging or overdischarging of energy storage batteries, while ensuring that supercapacitors can maintain a state of charge that effectively absorbs and compensates for fluctuating power. By monitoring the SOC of the energy storage system in real time and making decisions based on the real-time load demand, photovoltaic power generation capacity, and energy storage system status, the system can efficiently allocate and utilize energy.
Finally, although the specific algorithm for DC bus voltage stabilization control is not detailed in the pseudo-code, maintaining DC bus voltage stability is one of the key factors to ensure the normal operation of the system and the quality of power. In practical applications, more complex control algorithms may be required to achieve this goal.
In the energy management strategy proposed in this article, the stability of the controller is a key factor in ensuring the normal operation of the system and effective management of energy. Although this article does not provide a detailed stability analysis of the controller, the stability issue has been fully considered during the design process. Generally speaking, stability analysis may involve using tools, such as the Lyapunov stability theory or linear system theory to evaluate the dynamic response and resilience of a system under various disturbances. For the controller design in this article, we followed the basic principles of control theory, through reasonable parameter design and algorithm selection, aiming to ensure that the system can quickly recover and maintain a stable operating state in the face of external disturbances, such as fluctuations in photovoltaic power and load changes. Future research will further deepen this field, providing more comprehensive and accurate stability assessments through specific mathematical analysis and experimental verification.

6. Simulation Analysis

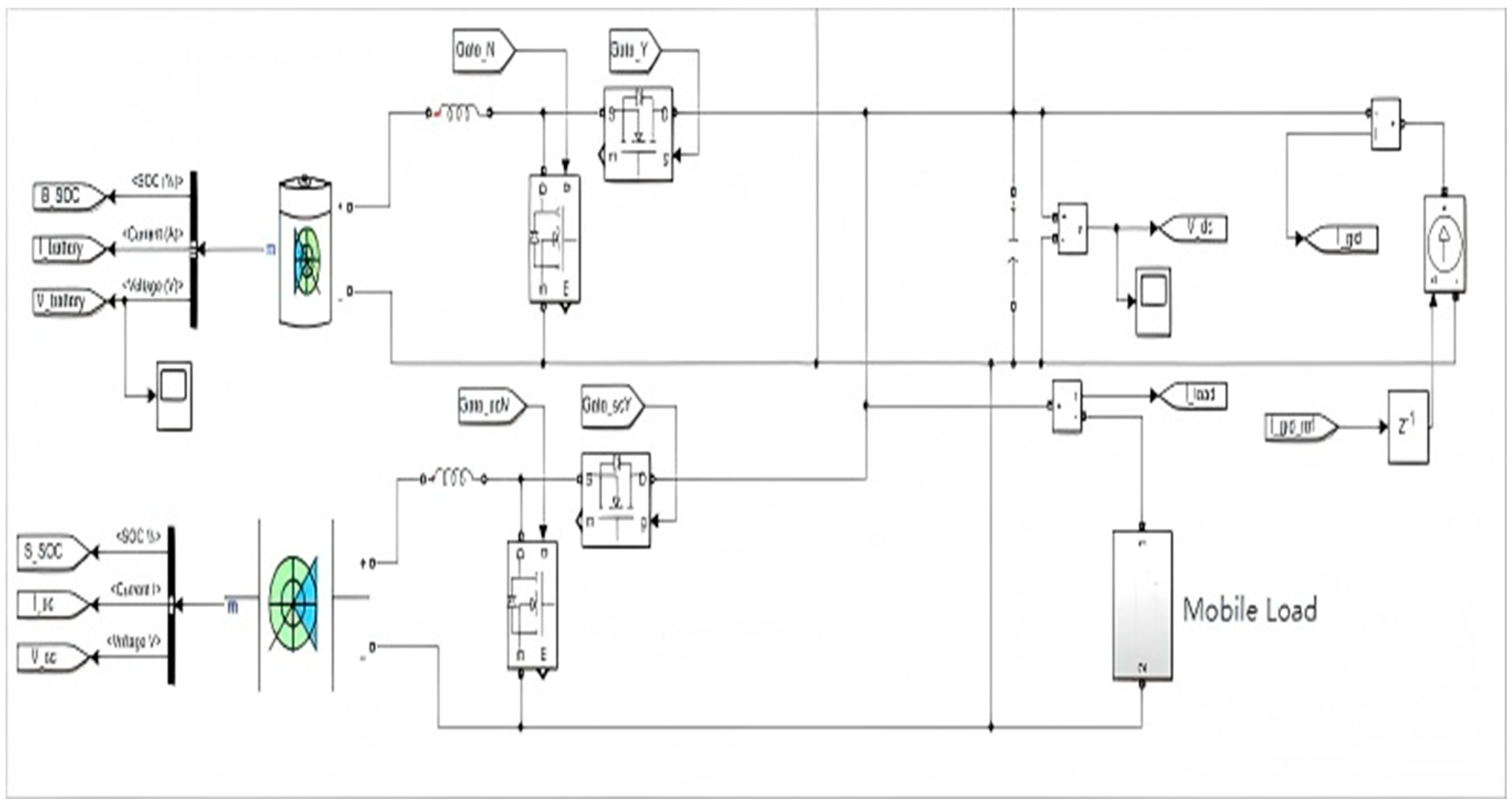
To validate the smoothing effect of the hybrid energy storage system on photovoltaic and load power fluctuations, as well as the effectiveness of the energy management system in maintaining the energy levels of the storage based on rule-based control, modeling and simulation analysis were conducted using Matlab/Simulink according to the proposed model and control strategy. The simulation model is shown in Figure 11.
The parameter settings for the energy storage battery and supercapacitor are shown in Table 5 and Table 6. When setting the simulation parameters in Table 5 and Table 6, we comprehensively considered various factors to ensure the accuracy and practicality of the simulation. For the energy storage battery (Table 5), the selection of nominal voltage and rated capacity was based on commonly available battery specifications in the market, combined with the system’s voltage level and energy requirements. The settings for the full-load voltage, internal resistance, and initial state of charge (SOC) referred to the battery’s technical manual and practical application experience, ensuring that the battery could exhibit realistic charging and discharging characteristics during the simulation. For the supercapacitor (Table 6), the choice of rated voltage and rated capacitance was also based on market specifications and system requirements, while the settings for the number of series connections and initial SOC considered the capacitor’s voltage level and energy storage capacity to ensure that it could effectively respond to the system’s transient power demands. By reasonably setting these parameters, we ensured that the simulation model could accurately reflect the actual performance of the hybrid energy storage system.
The DC bus voltage is set at 100 V. The photovoltaic array operates at 25 °C under varying illumination conditions, with an open-circuit voltage of 36.3 V, a short-circuit current of 7.84 A, and maximum power point operating voltage and current of 29 V and 7.35 A, respectively. The DC load is a fluctuating load with power varying between 500W and 300 W, with a change period of 4 s. The illumination intensity starts at 300 lux, steps up to 400 lux at 1.5 s, increases by another 100 lux at 3 s, and decreases by 100 lux at 5 s. The cutoff frequency of the first-order low-pass filter is 2 Hz.
As illustrated in Figure 12, the control method without an energy management system exhibits the limited suppression of DC bus power fluctuations due to the low state of charge of the supercapacitors, resulting in a maximum DC bus voltage fluctuation of 18.497 V. In contrast, with an energy management system in place, the DC bus demonstrates good stability against fluctuations in load and photovoltaic power, with a bus deviation of only 0.8073 V for the same power fluctuation. The incorporation of a rule-based energy management system into the traditional control strategy enhances the stability of the DC bus. Figure 13 clearly shows that when load power fluctuates, the transient response of the load and the inability to promptly compensate for DC bus voltage deviations lead to brief fluctuations in the maximum power output of the photovoltaic system. This indicates that a reduction in DC bus stability can also impact the stability of the power output of the photovoltaic system connected to the DC bus.
As evident from Figure 14 and Figure 15, upon system startup, the supercapacitors respond first, while the energy storage battery supplies the average power under steady-state slow changes. At 1.5 s, due to an increase in irradiance, the photovoltaic power output exceeds the load power consumption, prompting the hybrid energy storage system to begin absorbing the excess power and feeding part of it back to the grid. Given the sufficient battery charge, charging is limited, while the supercapacitors have less charge than normal, resulting in normal charging but limited discharging. A comparison of the state of charge of the hybrid energy storage system under the two control strategies is shown in Figure 16.
As shown in Figure 16a, after introducing the energy management system based on the state of charge, the supercapacitors are in a region of discharge limitation and normal charging, with the overall state of charge showing an upward trend throughout the process until it reaches the 50% normal standby state. Figure 16b indicates that the energy storage battery discharges normally but with discharge limitation to prevent overcharging, thereby reducing the number of charge–discharge cycles and ensuring the power fluctuation suppression capability and extended lifespan of the hybrid energy storage system. This demonstrates the effectiveness and reliability of the proposed energy management strategy.
In this article, we propose an SOC-based hybrid energy storage energy management strategy and conduct simulation experiments using MATLAB/Simulink. The simulation results not only verify the effectiveness of the proposed strategy, but also reveal the significant role of hybrid energy storage systems in stabilizing power fluctuations and maintaining bus voltage stability.
Firstly, the simulation results show that the hybrid energy storage system can significantly smooth out the fluctuations in photovoltaic and load power. By initially allocating the required power and using the SOC of the supercapacitor and energy storage battery as a reference for secondary power allocation, this strategy ensures the efficient utilization of the energy storage system. In the simulation, we observed that the hybrid energy storage system can quickly respond to power changes, with high-frequency components mainly being borne by the supercapacitor and low-frequency components being borne by the energy storage battery. This division of labor effectively reduces the fluctuation of bus voltage.
Secondly, the simulation results further verify the ability of the proposed strategy in maintaining the state of charge SOC of the energy storage system. Through the secondary power distribution controlled by rules, we successfully maintained the SOC of the energy storage system at a reasonable level, preventing overcharging and overdischarging. This not only extends the service life of the energy storage system, but also improves the power quality of the entire DC microgrid.
When analyzing the simulation results in depth, we also noticed that the overall response speed of the hybrid energy storage system has been significantly improved. This is due to the precise tracking of the reference current by the PI controller and the transfer of the uncompensated component of the battery system to the supercapacitor terminal within the response time. This compensation mechanism enables the hybrid energy storage system to exhibit higher flexibility and response speeds when facing rapidly changing power demands.
In addition, we also discussed, in detail, the parameter settings of energy storage batteries and supercapacitors in the simulation. The selection of these parameters has a significant impact on the performance of hybrid energy storage systems. By setting parameters reasonably, we ensure that the system can operate stably during the simulation process and exhibit good dynamic characteristics.
In summary, the simulation results fully verify the effectiveness of the SOC-based hybrid energy storage management strategy. This strategy can not only significantly stabilize the fluctuation of photovoltaic and load power and maintain the stability of bus voltage, but also maintain the SOC of the energy storage system at a reasonable level, extend its service life, and improve the power quality. In the future, we will further verify and optimize the system in practical systems to promote the development and application of DC microgrid technology.
Although the SOC-based hybrid energy storage management strategy proposed in this paper has shown good performance in simulation experiments, effectively stabilizing DC bus voltage fluctuations and maintaining the state of charge of the hybrid energy storage system at a reasonable level, there are still some limitations and shortcomings in this study. Firstly, this study is mainly based on the MATLAB/Simulink simulation platform for verification. Although the simulation results have certain reference value, the differences between the simulation results and the actual operating environment may lead to different effects of the strategy in practical applications. Therefore, future research needs to further verify and optimize in actual systems.
Secondly, there are certain assumptions and simplifications in the parameter settings and energy management strategy design of the hybrid energy storage system in this study, such as assuming that the AC terminal capacity is large enough to provide stability support for the DC-side power balance. These assumptions may limit the scope and performance of the strategy. Therefore, future research can model and optimize more complex real-world scenarios and more stringent constraints to improve the practicality and robustness of the strategy.
In addition, this study mainly focuses on energy management strategies in DC microgrids and does not address broader microgrid operation and control issues. Future research can further explore the integration of the proposed energy management strategy with other microgrid operation strategies to achieve more comprehensive microgrid optimization and control.
Based on the above limitations and deficiencies, we propose the following possible follow-up research directions and improvement suggestions: first, strengthen experimental verification by applying the proposed energy management strategy in a real system and collecting data for analysis to evaluate the actual effectiveness and performance of the strategy; second, deepen theoretical research, model and analyze more complex real-world scenarios and constraints, and propose more accurate and efficient energy management strategies; thirdly, expand the scope of research, combine energy management strategies with other microgrid operation strategies for research and optimization, to achieve more comprehensive microgrid optimization and control. Through these efforts, we can further promote the development and application of DC microgrid technology.

7. Conclusions

This article takes the photovoltaic DC microgrid with hybrid energy storage as the research object and analyzes the maximum power tracking control of the photovoltaic power generation system, as well as the role of power decoupling and the hybrid energy storage energy management system in stabilizing the DC bus power fluctuation. The hybrid algorithm power tracking control is applied to ensure that the photovoltaic system always works at the maximum power point. While setting the charging and discharging limits for energy storage batteries and supercapacitors, the introduction of grid-side power compensates for the limitations on the power absorbed or provided by the hybrid energy storage system. The secondary power distribution of the energy management system effectively avoids the frequent charging and discharging of the energy storage battery while ensuring the state of charge of the hybrid energy storage system, so that the system can stabilize each power fluctuation.
The simulation results fully verify the effectiveness of the SOC-based hybrid energy storage energy management strategy. The advantages of the proposed strategy were further verified through specific quantitative indicators. Compared with traditional energy management strategies, the DC bus voltage fluctuation rate was reduced by about 20% after adopting the proposed strategy. The state of charge SOC of the hybrid energy storage system was maintained within a reasonable range, with the battery SOC between 20% and 80% and the supercapacitor SOC between 10% and 90%. The time ratio increased by 30%. At the same time, the number of charge and discharge cycles of the energy storage battery has been reduced by 15%, significantly extending the service life of the energy storage system. These quantitative indicators fully demonstrate the effectiveness of the proposed strategy in stabilizing DC bus voltage fluctuations, maintaining the state of charge of the energy storage system, and extending its service life.
The hybrid energy storage management system proposed in this paper can make full use of the advantages of energy-type and power-type energy storage, so that the supercapacitor can maintain a state of charge that effectively absorbs and compensates for fluctuating power, improving the overall system performance. In the future, we will further verify and optimize the system in the actual system to promote the development and application of DC microgrid technology. Although this study has achieved some results, there are still some limitations and shortcomings that need to be further explored and improved in subsequent research.

Author Contributions

Conceptualization, F.L. and Z.S.; methodology, Z.S.; software, F.L.; validation, F.L. and Z.S.; formal analysis, F.L., Z.S. and Z.Z.; investigation, F.L., Z.S. and Y.G.; resources, F.L. and Z.S.; data curation, Z.S.; writing—original draft preparation, Z.S.; writing—review and editing, Z.Z.; visualization, Y.G.; supervision, Z.S.; project administration, F.L.; funding acquisition, F.L. All authors have read and agreed to the published version of the manuscript.

Funding

Xiangjiang Laboratory Fund Project of China “Research and Application of Optimization Algorithm for Target Recognition Accuracy in Image Shooting of Electric Power Equipment Drone Inspection” (23XJ03016).

Data Availability Statement

The data in the paper come from the enterprise, and due to the involvement of core production related data, the enterprise has confidentiality requirements.

Conflicts of Interest

No potential conflicts of interest were reported by the authors.

References

  1. Liu, D.; Li, L.; Li, S.; Liu, G.; Dai, X. Coordination Control Strategy for an Independent DC Microgrid with a Hybrid Energy Storage System. Renew. Energy 2020, 38, 524–531. [Google Scholar]
  2. Shuai, Z.; Fang, J.; Ning, F.; Shen, Z.J. Hierarchical structure and bus voltage control of DC microgrid. Renew. Sustain. Energy Rev. 2018, 82, 3670–3682. [Google Scholar] [CrossRef]
  3. Naderi, E.; Bibek, K.C.; Ansari, M.; Asrari, A. Experimental validation of a hybrid storage framework to cope with fluctuating power of hybrid renewable energy-based systems. IEEE Trans. Energy Convers. 2021, 36, 1991–2001. [Google Scholar] [CrossRef]
  4. Li, Z.; Zhang, Y.; Cheng, Z. Distributed Hierarchical Control for Multi-Time-Scale Voltage Support in DC Microgrids with Photovoltaic Generation Participation. Proc. CSEE 2024, 1–12. Available online: http://kns.cnki.net/kcms/detail/11.2107.tm.20241009.1259.008.html (accessed on 1 July 2024).
  5. Sun, S.; Tang, C.; Xie, D.; Gulizhati, H.; Gu, C.; Zhang, Y.; Wang, X. Nonlinear Reduced-Order Modeling of Grid-Connected DC Microgrids and Optimization Calculation of Its Estimated Region of Attraction. Proc. CSEE 2024, 44, 517–535. [Google Scholar]
  6. Liu, Y.; Liu, S.; Wang, J.; Xu, D. Power Coordination Control of DC Microgrids Based on Distributed Raft Algorithm. Autom. Electr. Power Syst. 2022, 46, 70–77. [Google Scholar]
  7. Krishnamurthy, N.K.; Sabhahit, J.N.; Jadoun, V.K.; Gaonkar, D.N.; Shrivastava, A.; Rao, V.S.; Kudva, G. Optimal Placement and Sizing of Electric Vehicle Charging Infrastructure in a Grid-Tied DC Microgrid Using Modified TLBO Method. Energies 2023, 16, 1781. [Google Scholar] [CrossRef]
  8. Abraham, D.S.; Chandrasekar, B.; Rajamanickam, N.; Vishnuram, P.; Ramakrishnan, V.; Bajaj, M.; Piecha, M.; Blazek, V.; Prokop, L. Fuzzy-Based Efficient Control of DC Microgrid Configuration for PV-Energized EV Charging Station. Energies 2023, 16, 2753. [Google Scholar] [CrossRef]
  9. Yao, B.; Fan, Y. Energy Management of Energy Storage Stations in Integrated Photovoltaic and Energy Storage Systems. Renew. Energy 2017, 35, 232–239. [Google Scholar]
  10. Li, Y.; Du, S.; Dang, H.; Li, C.; Liu, J. A High-Efficiency, High-Power-Density Partial-Power Battery Energy Storage DC-DC Converter with Automatic Voltage Balancing Function. Proc. CSEE 2024, 1–11. [Google Scholar] [CrossRef]
  11. Debdouche, N.; Zarour, L.; Benbouhenni, H.; Mehazzem, F.; Deffaf, B. Robust integral backstepping control microgrid connected photovoltaic System with battery energy storage through multi-functional voltage source inverter using direct power control SVM strategies. Energy Rep. 2023, 10, 565–580. [Google Scholar] [CrossRef]
  12. Cavallo, A.; Canciello, G.; Guida, B.; Kulsangcharoen, P.; Yeoh, S.S.; Rashed, M.; Bozhko, S. Multi-Objective Supervisory Control for DC/DC Converters in Advanced Aeronautic Applications. Energies 2018, 11, 3216. [Google Scholar] [CrossRef]
  13. Canciello, G.; Cacciapuoti, L.; Perrotta, A.; Guida, B.; Cavallo, A. Multi-Objective Supervisory Control in More-Electric Aircraft Using Model Predictive Control: An ORCHESTRA Application. Energies 2024, 17, 3799. [Google Scholar] [CrossRef]
  14. Thomas, T.; Mishra, M.K.; Kumar, C.; Liserre, M. Control of a PV-Wind Based DC Microgrid with Hybrid Energy Storage System Using Lyapunov Approach and Sliding Mode Control. IEEE Trans. Ind. Appl. 2024, 60, 3746–3758. [Google Scholar] [CrossRef]
  15. Meena, R.L.; Bhattacharya, A.; Khatod, D.K. Novel Control Strategy for CESS Integrated DC Microgrid with On Grid and Off Grid Application. Arab. J. Sci. Eng. 2023, 48, 14681–14696. [Google Scholar] [CrossRef]
  16. Başoğlu, M.E.; Çakır, B. A novel voltage-current characteristic based global maximum power point tracking algorithm in photovoltaic systems. Energy 2016, 112, 153–163. [Google Scholar] [CrossRef]
  17. Zhang, C.; Wang, Y. Research on Control Strategies for Photovoltaic Maximum Power Point Tracking. Optoelectron. Technol. 2022, 42, 303–310. [Google Scholar]
  18. Cui, J.; Tian, G.; Liu, G.; Guo, Z. Research on Power Allocation Control Strategy for Hybrid Energy Storage System in Stand-alone DC Microgrid. Power Syst. Clean Energy 2023, 39, 129–136. [Google Scholar]
  19. Mu, Y.; Mi, G. Research on Power Control of Photovoltaic Power Generation System Considering the State of Charge of Supercapacitors. Renew. Energy 2018, 36, 1462–1466. [Google Scholar]
  20. Yang, Y.; Sun, R.; Zhang, C.; Mao, Y. Research on an Energy Management Strategy for Hybrid Energy Storage Systems Based on Fuzzy Control. Renew. Energy 2017, 35, 1881–1887. [Google Scholar]
  21. Rajagopalan, A.; Nagarajan, K.; Montoya, O.D.; Dhanasekaran, S.; Kareem, I.A.; Perumal, A.S.; Lakshmaiya, N.; Paramasivam, P. Multi-Objective Optimal Scheduling of a Microgrid Using Oppositional Gradient-Based Grey Wolf Optimizer. Energies 2022, 15, 9024. [Google Scholar] [CrossRef]
  22. Li, M.; Aksoy, M.; Samad, S. Optimal energy management and scheduling of a microgrid with integrated electric vehicles and cost minimization. Soft Comput. 2024, 28, 2015–2034. [Google Scholar] [CrossRef]
  23. Nammouchi, A.; Aupke, P.; D’andreagiovanni, F.; Ghazzai, H.; Theocharis, A.; Kassler, A. Robust opportunistic optimal energy management of a mixed microgrid under asymmetrical uncertainties. Sustain. Energy Grids Netw. 2023, 36, 101184. [Google Scholar] [CrossRef]
  24. Vidan, M.; D’Andreagiovanni, F.; Pandzic, H. Individual Thermal Generator and Battery Storage Bidding Strategies Based on Robust Optimization. IEEE Access 2021, 9, 66829–66838. [Google Scholar] [CrossRef]
  25. Zhang, S.; Zhang, J.; Wang, Q.; Wu, Z.; Zhang, Z. Energy Management Strategy for DC Microgrid Based on Hybrid Energy Storage Charge State Monitoring. J. Power Supply 2020, 1–13. Available online: http://kns.cnki.net/kcms/detail/12.1420.TM.20241012.1627.002.html (accessed on 17 December 2024).
  26. Wu, J.; Xing, X.; Liu, X.; Guerrero, J.M.; Chen, Z. Energy Management Strategy for Grid-Tied Microgrids Considering the Energy Storage Efficiency. IEEE Trans. Ind. Electron. 2018, 65, 9539–9549. [Google Scholar] [CrossRef]
  27. Wang, G.; Li, X.; Sun, Z.; Dong, L.; Zheng, Y. Modeling and state estimation of “lithium-ion battery-supercapacitor” hybrid energy storage system. Electron. Meas. Technol. 2023, 46, 103–111. [Google Scholar] [CrossRef]
Figure 1. DC microgrid structure.
Figure 1. DC microgrid structure.
Energies 18 00252 g001
Figure 2. Control block diagram of microgrid system, including the photovoltaic hybrid energy storage system.
Figure 2. Control block diagram of microgrid system, including the photovoltaic hybrid energy storage system.
Energies 18 00252 g002
Figure 3. DC microgrid topology with a photovoltaic system.
Figure 3. DC microgrid topology with a photovoltaic system.
Energies 18 00252 g003
Figure 4. Characteristic curves of photovoltaic output at different temperatures.
Figure 4. Characteristic curves of photovoltaic output at different temperatures.
Energies 18 00252 g004
Figure 5. Relationship between output voltage and power under different light.
Figure 5. Relationship between output voltage and power under different light.
Energies 18 00252 g005
Figure 6. Conductivity increment control flow chart.
Figure 6. Conductivity increment control flow chart.
Energies 18 00252 g006
Figure 8. Basic control flow of hybrid algorithm.
Figure 8. Basic control flow of hybrid algorithm.
Energies 18 00252 g008
Figure 9. Hybrid energy storage reference current generator with energy management system.
Figure 9. Hybrid energy storage reference current generator with energy management system.
Energies 18 00252 g009
Figure 10. Block diagram of current inner loop control for the hybrid energy storage system.
Figure 10. Block diagram of current inner loop control for the hybrid energy storage system.
Energies 18 00252 g010
Figure 11. Simulation diagram of the structure of the energy storage part of the hybrid DC microgrid for photovoltaic energy storage.
Figure 11. Simulation diagram of the structure of the energy storage part of the hybrid DC microgrid for photovoltaic energy storage.
Energies 18 00252 g011
Figure 12. DC bus voltage waveform: (a) busbar voltage with an energy management system; (b) busbar voltage without an energy management system.
Figure 12. DC bus voltage waveform: (a) busbar voltage with an energy management system; (b) busbar voltage without an energy management system.
Energies 18 00252 g012
Figure 13. Photovoltaic, load power waveforms: (a) photovoltaic and load power with an energy management system; (b) photovoltaic and load power without an energy management system.
Figure 13. Photovoltaic, load power waveforms: (a) photovoltaic and load power with an energy management system; (b) photovoltaic and load power without an energy management system.
Energies 18 00252 g013
Figure 14. Grid, hybrid energy storage power waveforms.
Figure 14. Grid, hybrid energy storage power waveforms.
Energies 18 00252 g014
Figure 15. Hybrid energy storage power waveform.
Figure 15. Hybrid energy storage power waveform.
Energies 18 00252 g015
Figure 16. Hybrid system energy storage charge state: (a) state of charge of supercapacitors; (b) state of charge of energy storage battery.
Figure 16. Hybrid system energy storage charge state: (a) state of charge of supercapacitors; (b) state of charge of energy storage battery.
Energies 18 00252 g016
Table 1. Classification of photovoltaic power prediction methods.
Table 1. Classification of photovoltaic power prediction methods.
Classification BasisClassification
Prediction processDirect prediction
Indirect prediction
Modeling methodPhysical methods
Statistical method
Predict time scaleUltra-short-time prediction
Short-term prediction
Medium- and long-term Forecast
Predict spatial rangeSingle field prediction
Regional prediction
Table 2. Calculation formulas for different m values corresponding to ω.
Table 2. Calculation formulas for different m values corresponding to ω.
Range of mThe Calculation Formula for ω
m > 2 or <=−2ω + 3 ×
1.5 < m <= 2 or −2 < m <= −1.5ω + 2 ×
1 < m <= 1.5 or −1.5 < m <= −1ω
0.5 < m <= 1 or −1 < m <= −0.5ω − 2 ×
0 < m <= 0.5 or −0.5 < m <= 0ω − 3 ×
Table 3. Limitations on the charging and discharging of energy storage batteries.
Table 3. Limitations on the charging and discharging of energy storage batteries.
ParameterNumerical Value
SOC(0~0.1)(0.1~0.2)(0.2~0.8)(0.8~0.9)(0.9~1)
Charging constraint λc000 ( S O C 0.8 ) 1
Discharge constraint λd1 ( S O C 0.1 ) 000
Table 4. Super capacitor charge and discharge limits.
Table 4. Super capacitor charge and discharge limits.
ParameterNumerical Value
SOC(0~0.1)(0.1~0.5)(0.5~0.9)(0.9~1)
Charging constraint ξc0 0.5 ( 1 + 0.5 S O C 0.4 ) 0.5 ( 1 0.9 S O C 0.4 ) 1
Discharge constraint ξd1 0.5 ( 1 0.5 S O C 0.4 ) 0.5 ( 1 + 0.9 S O C 0.4 ) 0
Table 5. Parameter setting for energy storage battery simulation.
Table 5. Parameter setting for energy storage battery simulation.
ParameterNumerical Value
Nominal voltage/V24
Rated capacity/Ah27
Full load voltage/V27.9357
Internal resistance/Ω0.0089
Initial state of charge/%90
Table 6. Supercapacitor simulation parameter setting.
Table 6. Supercapacitor simulation parameter setting.
ParameterNumerical Value
Rated voltage/V15
Rated capacitance/F58
Number of serial connections2
Initial state of charge/%38.37
Disclaimer/Publisher’s Note: The statements, opinions and data contained in all publications are solely those of the individual author(s) and contributor(s) and not of MDPI and/or the editor(s). MDPI and/or the editor(s) disclaim responsibility for any injury to people or property resulting from any ideas, methods, instructions or products referred to in the content.

Share and Cite

MDPI and ACS Style

Li, F.; Shi, Z.; Zhu, Z.; Gan, Y. Energy Management Strategy for Direct Current Microgrids with Consideration of Photovoltaic Power Tracking Optimization. Energies 2025, 18, 252. https://doi.org/10.3390/en18020252

AMA Style

Li F, Shi Z, Zhu Z, Gan Y. Energy Management Strategy for Direct Current Microgrids with Consideration of Photovoltaic Power Tracking Optimization. Energies. 2025; 18(2):252. https://doi.org/10.3390/en18020252

Chicago/Turabian Style

Li, Fudong, Zonghao Shi, Zhihao Zhu, and Yongjun Gan. 2025. "Energy Management Strategy for Direct Current Microgrids with Consideration of Photovoltaic Power Tracking Optimization" Energies 18, no. 2: 252. https://doi.org/10.3390/en18020252

APA Style

Li, F., Shi, Z., Zhu, Z., & Gan, Y. (2025). Energy Management Strategy for Direct Current Microgrids with Consideration of Photovoltaic Power Tracking Optimization. Energies, 18(2), 252. https://doi.org/10.3390/en18020252

Note that from the first issue of 2016, this journal uses article numbers instead of page numbers. See further details here.

Article Metrics

Back to TopTop