Next Article in Journal
Driver-Oriented Adaptive Equivalent Consumption Minimization Strategy for Plug-in Hybrid Electric Buses
Previous Article in Journal
Numerical Simulation and Theoretical Analysis of Wave Loads on Truss Legs for Offshore Energy Platforms
 
 
Font Type:
Arial Georgia Verdana
Font Size:
Aa Aa Aa
Line Spacing:
Column Width:
Background:
Article

Maximum Efficiency Power Point Tracking in Reconfigurable S-LCC Compensated Wireless EV Charging Systems with Inherent CC and CV Modes Across Wide Operating Conditions

by
Pabba Ramesh
1,
Pongiannan Rakkiya Goundar Komarasamy
2,*,
Ali ELrashidi
3,*,
Mohammed Alruwaili
4 and
Narayanamoorthi Rajamanickam
1
1
Wireless Charging Research Centre, Department of Electrical and Electronics Engineering, SRM Institute of Science and Technology, Kattankulathur, Chennai 603 203, India
2
Department of Computing Technology, SRM Institute of Science and Technology, Kattankulathur, Chennai 603 203, India
3
Electrical Engineering Department, University of Business and Technology, Jeddah 23435, Saudi Arabia
4
Department of Electrical Engineering, College of Engineering, Northern Border University, Arar 73222, Saudi Arabia
*
Authors to whom correspondence should be addressed.
Energies 2025, 18(18), 5031; https://doi.org/10.3390/en18185031
Submission received: 22 June 2025 / Revised: 6 September 2025 / Accepted: 19 September 2025 / Published: 22 September 2025

Abstract

The wireless charging of electric vehicles (EVs) has drawn much attention as it can ease the charging process under different charging situations and environmental conditions. However, power transfer rate and efficiency are the critical parameters for the wide adaptation of wireless charging systems. Different investigations are presented in the literature that have aimed to improve power transfer efficiency and to maintain constant power at the load side. This paper introduces a Maximum Efficiency Point Tracking (MEPT) system designed specifically for a reconfigurable S-LCC compensated wireless charging system. The reconfigurable nature of the S-LCC system supports the constant current (CC) and constant voltage (CV) mode of operation by operating S-LCC and S-SP mode. The proposed system enhances power transfer efficiency under load fluctuations, coil misalignments, and a wide range of operating conditions. The developed S-LCC compensated system inherently maintains the power transfer rate constantly under a majority of load variations. Meanwhile, the inclusion of the MEPT method with the S-LCC system provides stable and maximum output under different coupling and load variations. The proposed MEPT approach uses a feedback mechanism to track and maintain the maximum efficiency point by iteratively adjusting the DC-DC converter duty ratio and by monitoring load power. The proposed approach was designed and tested in a 3.3 kW laboratory scale prototype module at an operating frequency of 85 kHz. The simulation and hardware results show that the developed system provides stable maximum power under a wider range of load and coupling variations.

1. Introduction

Electric vehicles are becoming an important mobility solution in minimizing pollution in the transportation sector. In recent years, the adaptation of EV and investment towards the EV charging infrastructure has increased. However, the creation of practical and effective charging infrastructure, which eases human intervention, and free fast charging are crucial components of EV adoption [1]. The conventional plug-in charging techniques have drawbacks including user annoyance, physical wear, and safety issues under extreme environmental conditions [2]. On the other hand, emerging Wireless Power Transfer (WPT) technology provides the inherent benefits of ease of handling, human-intervention-free energy transmission, and suitability for bidirectional and dynamic charging applications [3,4,5]. Slow chargers, fast chargers, and high-speed chargers are the EV industry plug-in charging systems currently in use [6]. The WPT systems have been developing recently to meet consumer need for automated and easy charging options. The WPT system’s charging efficiency and system reliability are crucial factors in improving the overall performance of the system [7]. Wireless charging systems for EVs usually work based on electromagnetic induction or resonance coupling, which allows energy transfer between a transmitter and a receiver coil [8,9]. The resonant-based WPT devices have shown enhanced energy transfer capabilities in misalignment situations over wider air gaps. However, coil misalignment, environmental effects, and load fluctuations restrict the system from reaching high efficiency [10]. Hence, adaptive power transfer approaches are needed to handle load fluctuations brought on by shifting load, misalignment, and battery states of charge (SOC).
In WPT systems, compensatory elements are crucial for maintaining voltage regulation, increasing efficiency, and lowering reactive power losses. To address challenges such as operational needs, load changes, and misalignment, different compensation topologies are proposed, each with unique benefits and drawbacks [11]. Series (S) and parallel (P) compensations constitute fundamental topologies. While P compensation works well for constant current loads, it introduces complexity; the S compensation network is outstanding for its simplicity but it is sensitive to load fluctuations [12]. Combining the benefits of both in topologies like Series-Parallel (SP) and Parallel-Series (PS), which offer more flexibility and have a small tolerance for misalignment [13,14], yields The Series-Series (SS) topology. SS has been extensively investigated in high-power systems despite its misalignment problems—a byproduct of its straightforward construction and efficiency [15]. Sophisticated designs include S-LCC, LCC-S, LCL, and LCC-LCC [16,17], all of which provide excellent performance in dynamic and misalignment conditions. While LCC-LCC performs rather well in high-power and bidirectional transmission applications [18], S-LCC shows great tolerance to misalignment. Emerging designs that maximize WPT performance include multi-resonant, cascaded, adaptive compensating circuits. Conversely, the adaptive methods, combining machine learning with real-time control, have produced interesting results [19]. These developments indicate that compensator design is a crucial factor in improving the scalability and dependability of WPT systems in a variety of applications. Improvements in compensatory design, control schemes, and real-time optimization methods are required to meet these challenges [20]. Meanwhile, reconfigurable compensation networks have been studied recently in order to meet the CC and CV mode of operation. The S-LCC compensation has drawn interest among other compensation topologies due to its capability to minimize reactive power losses and to obtain high efficiency under dynamic load conditions. WPT systems can benefit from the S-LCC design since it provides voltage regulation, is easier to implement, and offers superior misalignment tolerance [20]. On the other hand, the reliable power delivery and peak system performance of the WPT system depends on efficient control techniques. For controlling voltage and current, traditional techniques like proportional-integral-derivative (PID) or PI controllers are frequently employed [21]. By considering system non-linearities and dynamic conditions, advanced control approaches, such as adaptive control and model predictive control (MPC), provide better performance [22]. Even though these approaches make it possible to precisely modify operating parameters, guaranteeing stability and efficiency, the implementation complexity is the major obstacle. Hence, to simplify the controller design and to make it suitable for real-time implementation with optimal power transfer efficiency, Maximum Power Point Tracking (MPPT) control is a proven method in renewable energy systems. MPPT has been modified for WPT applications [23]. Hence, to take into consideration changes in coupling circumstances and load needs, MPPT algorithms dynamically modify the system operating conditions. Particle Swarm Optimization (PSO), Perturb and Observe (P&O), and Incremental Conductance (IC) are examples of popular MPPT techniques [24,25,26]. Meanwhile, Maximum Efficiency Tracking (MET) is crucial for optimizing energy transmission efficiency; researchers have developed various approaches to achieve MET for SS compensated systems [27]. The most widely used techniques include P&O, constant proportion, and coupling coefficient estimation, each of which has its own limitations and strengths [28]. The P&O technique iteratively perturbs energy transmission by monitoring parameter variations to determine an optimal control variable. It is classified into current observation or phase control and power observation or duty cycle control [29]. The constant proportion approach obtains the efficiency expression from mutual inductance and optimal load value; it is further categorized into phase and voltage constant techniques [30]. These approaches offer improved real-time execution by eliminating iteration but require a dual side converter and a wireless communication channel, resulting in a slower response time of over 10 milliseconds. The estimation of coupling coefficient approach finds the optimal load by finding k and tuning the impedance accordingly. Although it theoretically enables real-time tracking, accurately tracking k requires extensive computations. Each MET method presents trade-offs between complexity, accuracy, and response time, emphasizing the need for real-time efficiency tracking. Despite their effectiveness, these approaches need to be further studied and optimized to meet the unique requirements of S-LCC compensated WPT systems for EVs. This paper presents a MEPT system designed especially for an S-LCC compensated WPT system. The proposed system aims to achieve maximum efficiency point tracking with voltage and current stability under dynamic load conditions. The system is also capable of achieving CC and CV mode of operation with simple reconfiguration. The contributions of the proposed work are as follows:
  • Development of the MEPT control approach design for the S-LCC compensated WPT system to achieve higher efficiency under load and coupling variations.
  • Development of reconfigurable S-LCC compensation to operate in CC and CV modes of operation, with MEPT control, to operate under a wider range of parameter variations.
  • The mathematical modeling, simulation validation, and experimental testing of the proposed system under 3.3 kW of power.
The rest of the paper is organized as follows: Section 2 presents the modeling of the S-LCC compensated system with optimal MEPT point derivations; Also, it presents the simulation and analysis of CC and CV modes of operation; Section 3 and Section 4 present the experimental study and conclusion, respectively.

2. S-LCC Compensated WPT System

The S-LCC compensated WPT system is a hybrid compensated configuration used for the efficient and reliable charging of electric vehicles. This system uses the combination of an inductor and capacitors for impedance compensation, ensuring efficient power transfer and resonance stability. The S-LCC topology consists of a series capacitor (CP) on the primary side and an LCC network (inductor Lf1 and capacitors CR and CPR) on the receiver side as shown in Figure 1. This arrangement simplifies the tuning of the system to the operating frequency, minimizes the volt-ampere rating of the power converter, and reduces reactive power demand. During operation, the primary side generates an alternating magnetic field, which induces a voltage in the secondary coil, and the S-LCC compensation network ensures impedance matching, reducing reactive power losses and improving power factor. Key merits of the S-LCC compensated WPT system include high efficiency, robustness to coil misalignment, constant current or voltage output characteristics, and reduced electromagnetic interference (EMI). These features make it highly suitable for dynamic and static EV charging, offering a reliable and flexible solution for modern electric mobility.
The critical parameter for power transfer in the S-LCC system is mutual inductance ( M ), which is given by
M   =   k L P L S
where L p is the primary coil inductance, k is the coupling coefficient, and L S is the secondary coil inductance. Consider the following assumptions for simplification,
j ω L P   +   1 j ω C P   =   j X L P     j X C P   =   j X P
j ω L S   +   1 j ω C S   =   j X L S     j X C S   =   j X S
1 j ω C f   =   j X C f
j ω L f   =   j X L f
j ω M   =   j X M
By applying KVL to the equivalent circuit shown in Figure 2:
V A B ˙ 0 0   =   Z 11 Z 12 Z 13 Z 21 Z 22 Z 23 Z 31 Z 32 Z 33 I A B ˙ I S ˙ I o ˙
where, Z 11   =   j X P , Z 12   =   Z 21   =   j X M , Z 13   =   Z 31   =   0 , Z 22   =   j X S j X c f , Z 23   =   Z 32   =   j X c f , and Z 33   =   R L     j X c f   +   j X L f . V A B ,   I A B ,   I S , and I o are the voltage across the primary, the current in the primary, secondary current, and load current, respectively.
From the third row of the matrix:
0   =   Z 32 I S   +   Z 33 I o I o   =   Z 33 Z 32 I S
0   =   Z 21 I A B   +   Z 22 I S   +   Z 23 I o   =   Z 21 I A B   +   Z 22     Z 33 Z 23 Z 32 I S
I S   =   Z 22     Z 33 Z 23 Z 32 Z 21 I A B
From the above equation, the output current and voltage are expressed as follows:
I o   =   Z 22 Z 33     Z 23 Z 32 Z 21 Z 32 I A B
Substituting the values of impedances:
Z 21 Z 32   =   j X M j X C f   =   X M X C f X M C f
Finding the denominator of the expression:
D Z 22 Z 33     Z 23 Z 32     =   j X S     X C f R L   +   j X L f     X C f     j X C f 2   =   j R L X S     X C f     X S     X C f X L f     X C f   +   X C f 2
Rearranging the real and imaginary parts:
B X S     X C f R L
D   =   X S C L f   +   j B
Substituting the B and D values:
I o   =   X M X C f X S C L f   +   j B I A B
I o   =   X S C L f 2   +   B 2 X M X C f X S C L f I A B     j X S C L f 2   +   B 2 X M X C f B I A B
Similarly, the output voltage equations are expressed as follows:
V o   =   R L I o
The input impedance seen at the primary is given as
Z r e   =   Z 11     Z 22 Z 33     Z 23 Z 32 Z 12 Z 21 Z 33
Z r e   =   j X P   +   X M 2 Z 33 X S C L f   +   j B
Let us consider that A X S C L f , Δ A 2   +   B 2 ; the real part of the expression is given as
R { Z r e }   =   X M 2 X C f 2 R L A 2   +   B 2
Similarly, the imaginary part is given as
I { Z r e }   =   X P   +   X M 2 A 2   +   B 2 X L f     X C f A     X S X C f R L 2 2
The output power equation is expressed as
P o u t   =   I A B 2 X S C L f 2   +   X S X C f R L 2 X M 2 X C f 2 R L   =   I A B 2 R { Z r e }
Whereas
I A B   =   V A B R 1   +   Z r e
P i n   =   I A B 2 R { R 1   +   Z r e }   =   I A B 2 R 1   +   R { Z r e }
η   =   P o u t P i n   =   R { Z r e } R 1   +   R { Z r e }
where, I P , R S , R e q , and R represent the primary current, secondary side series resistance, equivalent resistance seen at the primary side, and load resistance, respectively. The above equations indicate that, assuming all other system parameters remain constant, variations in the compensating inductance do not influence the output power or system tuning. However, they do impact the overall power transfer efficiency. This highlights the critical importance of accurately designing the compensating inductance to maintain stable system performance and to avoid efficiency losses due to detuning. Figure 3 represents the receiver side DC-DC converter with MEPT control. The proposed MEPT algorithm is very different from the existing MPPT algorithm in terms of both its goal and operation. The goal of MPPT is to obtain the maximum power to the load, while the goal of MEPT is to ensure the system runs at the point of highest energy transfer efficiency. This difference is very essential in WPT systems, where it is just as vital to maximize power throughput as it is to minimize losses in compensation networks, switching devices, and magnetic components. This is especially true when the load and coupling are not aligned.

2.1. Load Optimization for Maximum Efficient Power Transfer (MEPT)

The load optimal point corresponding to the point of maximum efficiency can be determined by rearranging the efficiency expression:
η   =   Z r e R e q ( R P   +   Z r e ) 2 ω 2 C r 2 R P   +   Z r e 2   +   R e q
To identify the value of R e q , which maximizes efficiency, the derivative of η with respect to R e q is taken and set to zero:
d d R e q Z r e R e q ( R P   +   Z r e ) 2 ω 2 C r 2 R P   +   Z r e 2   +   R e q   =   0
Solving this equation yields the optimal equivalent load R e q , which is typically
R e q   =   ω C r R P   +   Z r e
This condition reflects the point at which the load impedance is matched to maximize power transfer efficiency, thereby ensuring optimal system performance within the given constraints.

2.2. Load Optimization for Maximum Power Point Tracking (MPPT)

Maximizing the output power P o u t will help one to ascertain the ideal load for obtaining maximum power transfer in a WPT system with LCC correction. Let us substitute Z r e into the output power equation:
P o u t   =   I P 2 ω 2 M 2 R e q R e q   +   R s R e q R e q   +   R s
This simplifies as follows:
P o u t   =   I P 2 ω 2 M 2 R e q 2 ( R e q   +   R s ) 2
Differentiate the equation with regard to R e q to determine the value of R e q , which maximizes P o u t ; then, set the derivative to zero:
P o u t R e q   =   I P 2 ω 2 M 2 R e q R e q 2 ( R e q   +   R s ) 2
Using the quotient rule,
Let u   =   R e q 2 and v   =   ( R e q   +   R s ) 2
u R e q   =   2 R e q
v R e q   =   2 ( R e q   +   R s )
Applying the quotient rule:
R e q R e q 2 ( R e q   +   R s ) 2   =   ( R e q   +   R s ) 2 . 2 R e q     R e q 2 2 ( R e q   +   R s ) ( R e q   +   R s ) 4   =   0
2 R e q R e q R s   +   R e q 2   =   0
R e q   =   R s
Since R e q   =   0 or R e q   =   R s are non-physical in practical systems, the valid condition for maximum power transfer is
R e q   =   R s

2.3. Optimal Load Conditions Comparison

In a WPT system, the ideal load differs depending on the design goal, that of maximizing output power or efficiency. Reaching ideal performance calls for careful tuning of internal resistance, compensatory inductance, and resonant frequency.
The equivalent load resistance R e q must satisfy the following requirement for best efficiency:
R e q   =   R L r ω 2 C r 2 ( R P   +   Z r e ) 2 R P   +   Z r e
This condition guarantees the appropriate matching of the reactive elements and impedance of the system, therefore enabling the maximum efficiency of the WPT system. By contrast, the ideal load is far simpler. The equivalent load resistance should be equal to the series resistance of the receiver coil to maximize output power:
R e q   =   R s
Since it concentrates just on optimizing the load power without considering energy losses or reactive effects, this arrangement favors power transfer over efficiency. The critical load condition for maximum power is to match with the R s ; the ideal load for efficiency calls for more complicated tuning to balance reactive components. These two goals sometimes contradict each other; that is, when the components are tuned for maximum power, they might not run at optimum efficiency, and vice versa. The proposed system combines MEPT with a reconfigurable S-LCC compensation network. It makes it possible to switch between CC and CV charging modes without any problems throughout different stages of the battery charging cycle. At the same time, the system keeps track of and maintains the peak efficiency, even when the load and alignment change.
The reconfigurable compensation network lets the S-LCC topology work adaptively under both low and high load conditions by changing the resonance path on the fly. A programmable switching matrix or MOSFET network makes this reconfiguration possible by changing the circuit characteristics in real time. The system has real-time efficiency estimates using voltage and current sensors at both the transmitter and receiver ends to calculate the input and output power on a per-cycle basis. Then, the instantaneous efficiency is computed, which is used as a feedback parameter for optimization. Finally, a dual-loop digital control architecture controls the system operation. The outer control loop ensures that the voltage or current is regulated according to the battery’s charging profile. It can work in either CV or CC mode as needed. The inner control loop runs the MEPT algorithm at the same time by constantly changing the switching frequency or the reactive parts of the compensation network. It helps the system reach the operating point that gives it the best performance, which reduces energy losses and improves the overall performance of the wireless charging system.
The efficiency equation emphasizes how much changes in the compensating inductance affect the general transfer efficiency rather than directly impacting output power or system tuning. Changes in the compensating inductor value (ΔLr) could cause detuning effects, therefore lowering system stability and efficiency. Therefore, obtaining the best performance depends on exact design and tuning of the compensating inductor. Figure 4 represents the MEPT algorithm control approach with the proposed WPT system and Figure 5 represents the CC and CV modes of operation(the red line represent the battery current and green indicated battery voltage). System performance depends much on the choice of compensatory inductors—air-core or magnetic-core. Though they are larger and more sensitive to EMI, air-core inductors resist saturation effects. Particularly ferrite-based ones, magnetic-core inductors provide small designs but are susceptible to temperature fluctuations, which can affect resonance and efficiency. To keep strong and effective wireless charging, the S-LCC system’s design must thus take trade-offs between physical limits, thermal management, and electromagnetic performance into account.

CC Mode of Operation

Figure 6 presents the S-LCC equivalent circuit in CC mode, referred to the transmitter side. The two-stage LC and π resonant network ensure a stable current without oscillations. The CC mode operates at the resonant frequency ( ω c c ) by satisfying the following expressions:
Figure 6. Representation of CC Mode of S-LCC Compensation.
Figure 6. Representation of CC Mode of S-LCC Compensation.
Energies 18 05031 g006
ω c c   =   1 C P   ×   L P M   =   1 L S M C S   +   1 L S M C P S
At resonant condition,
j ω c c L S M   +   1 j ω c c C S   +   1 j ω c c C P S   =   0
1 j ω c c C P   +   j ω c c L P M   =   0
j ω c c L M   =   j ω c c L P M L S M L P M   +   L S M
Since the system is designed to maintain a constant current, the total mutual inductance LM is treated as a parallel combination of LPM and LRM. The system operates at ωcc in CC mode to satisfy the resonant condition:
1 j ω C P   =   1 j ω C P   +   j ω L P M
1 j ω C S   =   1 j ω C S   +   j ω L S M  
where IP,rms and IR.rms are the rms current flowing through the primary and receiver pad, respectively. The current transfer ratio of the circuit is expressed as
G I   =   j ω c c C P   C S   +   C P S C S
Z i n _ c c   =   1 j ω c c C P   +   j ω c c L M 1 j ω c c C S   +   1 j ω c c C P S j ω c c L S   +   R L
Equation (47) defines the transconductance ( G I ), while Equation (38) represents the total input inductance ( Z i n _ c c ) of the CC mode circuit. For this analysis, the quality factor ( Q R ) is assumed to be 5. The receiver pad inductance is proportional to Q R   ×   R L and is inversely proportional to the resonant frequency, as described in Equation (41). The mutual inductance is divided into two components, enabling the network modification for constant current delivery. The CC mode remains effective up to the rated equivalent resistance of the developed system.

2.4. Analysis of Load-Independent CV Mode

Figure 7 shows the CV mode equivalent circuit referred to the transmitter side of the S-SP compensated DWC system. An A.SW. closes in CV mode, eliminating (bypassing) the L f 1 . The controller drives the switch concerning the voltage feedback signal. The charging system must satisfy (49) to achieve CV mode. Equations (49) and (50) represent the resonant conditions for achieving the load-independent transfer ratio of the S-SP compensated system. The ωcv represents the operating resonant frequency at CV mode.
The resonant frequency in CV mode of operation is given as
  ω c v   =   1 L M C P   +   L M C S
Voltage transfer ratio:
G V   =   C P C S
Z i n _ c v   =   1 j ω c v C P   +   j ω c v L M 1 j ω c v C S   +   1 j ω c v C P S R L
Equation (50) helps to determine the transconductance of the system during CV mode. Equation (51) represents the total input impedance of CV mode, Zin_CV of Figure 6. A single-stage T-network (V-V) assists in developing the CV mode equivalent circuit. The reconfigurable S-LCC system operates in CC mode with the S-LCC configuration and in CV mode with the S-SP configuration. Figure 7 illustrate the frequency sweep characteristics of the S-LCC network under both modes. Figure 7 presents frequency response curves for varying load resistances and coupling coefficients (k), highlighting the total input impedance behavior. For optimal performance, the coupling coefficient must remain below the critical threshold of 0.247 to prevent bifurcation effects. The load resistance is directly influenced by the coupling coefficient. Key takeaways from the analysis include the following:
  • Maintaining k slightly below the critical limit prevents bifurcation.
  • High-Q coils exhibit lower internal resistance relative to the load.
  • The ON-state resistance loss of switches is minimized.
  • Hybrid compensators help to stabilize load variations in both CC and CV modes.
The S-LCC system ensures efficient and stable operation under varying load conditions by leveraging its impedance characteristics and power transfer dynamics. The impedance curve and power transfer ratio exhibit bifurcation at two distinct frequencies, enabling peak voltage gain. Variations in load resistance and coupling coefficient (k) impact these bifurcation sites. The phase angle at the resonant frequency is zero, in line with SAE criteria, which define an operational resonance frequency of 85 kHz for wireless charging systems. The input impedance (∣Zin∣) finds its lowest at this frequency for several k values. Especially, a single minimum impedance arises at the lowest coupling coefficient, say, k = 0.1. Soft switching requires a phase angle kept somewhat above the resonant frequency to guarantee a positive phase shift. The phase graphs matching various values draw attention to the need of appropriate coupling coefficient control in maximizing system performance and reducing energy losses. For dynamic wireless charging uses, the S-LCC system is quite efficient because of its adaptability when operating in both CC and CV modes. The system effectively controls power transfer by including hybrid compensators, restricting the coupling coefficient below the critical threshold, and by lowering internal resistance and ON-state losses, therefore allowing for load changes. Further understanding of system behavior throughout several operating situations comes from examining bifurcation frequencies and their effects on voltage gain and impedance characteristics. Designing strong and effective dynamic wireless charging systems able to adapt to different loads and coupling situations depends on a complete awareness of these ideas. In dynamic wireless charging applications, the S-LCC system finally best illustrates improved power transfer control. The system achieves best efficiency by using frequency sweep analysis and following fundamental design criteria, therefore guaranteeing dependable and efficient wireless charging over several use scenarios.
Operating at a resonance frequency of 85 kHz and with a 3.3 kW power rating, the designed circuit measurement of load voltage and current under several load resistance settings confirmed its behavior. Measurements were made at 25%, 50%, 75%, and 100% of the rated load resistance in CC mode; in CV mode, they were taken at 125%, 150%, 175%, and 200%. The study shows that, whilst the load current is constant at 8.85 A, the load voltage rises with increasing resistance in CC mode. In CV mode, on the other hand, the load voltage is kept at 350 V and the load current drops with increasing resistance. Figure 8 shows these voltage and current waveforms under varying resistance situations. Measurements are obtained on the receiver side after the compensators and rectifier confirm that the proposed hybrid compensation efficiently controls several battery state of charge (SOC) values. A straightforward auxiliary switch allows one to effectively move between CC and CV modes. Figure 9f–h illustrate that, in CC mode, the load voltage increases while the current stays constant as the equivalent resistance approaches the rated value. Figure 9a–e show that, in CV mode, the load voltage stays constant while the current fluctuates with respect to resistance. The results demonstrate that the hybrid compensatory approach guarantees steady performance in both CC and CV modes. The system is ideal for dynamic wireless charging uses since it responds effortlessly to changing battery SOC levels. Particularly for EV charging, its dependability and efficiency are shown by its capacity to sustain constant performance under different load situations.

3. Experimental Analysis

To analyze the developed wireless EV charging system with maximum efficiency point tracking and integrated CC and CV regulation, a 3.3 kW prototype was developed. The setup was designed to emulate realistic grid and EV-side conditions and to verify system performance across varied operating scenarios. The input power is sourced from a 230 V AC grid and passed through an autotransformer that permits adjustment of voltage levels to simulate grid fluctuations. The transformed AC is rectified using a high-power diode bridge mounted on a heatsink. A capacitor bank rated at 1 kV smoothens the rectified output, creating a robust DC bus of approximately 200 V. A full-bridge inverter topology, utilizing four C2M0080120D Silicon Carbide (SiC) MOSFETs, is implemented to convert the DC link to high-frequency AC. The inverter is driven by a fast half-bridge gate driver receiving complementary PWM signals from an ESP32 microcontroller. Operating at 85 kHz with a 50% duty cycle and a 200 ns dead time, the gate signals are amplified to ±12 V levels to ensure proper switching and zero-voltage switching (ZVS) operation. Series-series compensation is achieved using precision-tuned KEMET capacitors and ferrite-core inductors. Both primary and secondary sides are equipped with resonant networks designed to operate optimally at 85 kHz. Power transfer is facilitated through DD-type, magnetically coupled Litz-wire coils, strategically aligned to maintain high coupling efficiency and to reduce AC losses.
On the receiver side, the high-frequency AC is rectified using a high-speed SiC diode bridge, followed by filtering and delivery to a programmable DC load. This allows real-time adjustment and evaluation under varying load conditions. The assembled test bench showcases all major subsystems. The leftmost section houses the autotransformer and rectification components. The inverter, positioned centrally, includes SiC MOSFETs attached to aluminum finned heat sinks and driven by a gate driver board interfaced with the ESP32. Adjacent to it is the primary coil mounted above a non-conductive medium, mimicking spatial separation. The receiver coil is mounted across this gap and connected to the rectifier and programmable load on the far end. Figure 10 shows the experimental setup of the proposed WPT system.
Voltage and current waveforms are captured using a mixed-signal oscilloscope (MSO) equipped with high-voltage differential probes and Rogowski coils. A power analyzer is employed to assess input and output power metrics. Screenshots from the MSO reveal clean, high-frequency gate pulses with minimal jitter and appropriate dead-time gaps, verifying reliable inverter control. Figure 11 displays the amplified PWM gate signals: a symmetrical 85 kHz signal pair with sub-10 ns rise/fall times and a clearly defined 200 ns dead-time. This ensures shoot-through protection and precise inverter timing. Figure 11b shows the voltage across the primary coil and the corresponding current waveform. The coil voltage reaches approximately 110 V peak-to-peak and is nearly sinusoidal. The current waveform exhibits a ~2 µs lead over voltage, confirming a high-Q resonant network with minimal detuning.
The system consistently delivers 350 V at 8.85 A under dynamic loading, proving its ability to maintain power transfer across a wide range of operating conditions. The FPGA-controlled relay ensures seamless transitions between CC and CV modes based on real-time voltage feedback. Safety is ensured as charging is terminated automatically once the battery voltage exceeds preset thresholds. The use of SiC devices, tuned compensation components, and precision control enables high system efficiency and robust performance. The hardware demonstration affirms the practicality of the proposed design in achieving efficient wireless power transfer for EV applications. Table 1 shows the design parameters used in the experimental setup.
Experimental validation was conducted using a laboratory prototype of the proposed wireless EV charging system incorporating the S-LCC compensation topology. Critical electrical parameters including input/output voltage, coil currents, and secondary-side rectified voltage were monitored using high-bandwidth voltage and current probes. The assessment included both open-loop and closed-loop scenarios, with particular emphasis on the performance of the integrated MEPT algorithm. In the open-loop configuration, the system was tested under varying load conditions and power transfer distances of up to 20 cm. The load was emulated using a programmable DC electronic load, and input voltage was supplied through a controlled AC-DC stage. Efficiency was calculated using time-synchronized measurements of voltage and current across both transmitter and receiver sections. For closed-loop analysis, the system operated with a regulated 350 V input while dynamically adjusting to variations in coil alignment and load resistance. The MEPT control scheme actively tuned the operating point by adjusting the equivalent load impedance to maximize power transfer efficiency. This was achieved through real-time tracking and adjustment of resonant conditions without the need for low-frequency post-regulation, thus preserving ZVS and minimizing converter switching losses. In one key test, the system maintained a 12 Ω load while varying the transfer distance from 4 cm to 20 cm. Both static and dynamic load scenarios were evaluated, with real-time voltage and current readings recorded. A follow-up test was performed with fixed load parameters while adjusting the coil separation between 4 cm and 12 cm. Efficiency values were calculated from the measured data, with an estimated accuracy margin of ±1% due to sensor resolution and digital sampling limitations. The MEPT-enabled closed-loop system achieved a peak efficiency of 93.12% at a transfer distance of 15 cm, outperforming the open-loop baseline, which peaked at 85% under similar load conditions. A measured power loss of 3.1% at the DC-DC stages was observed, attributed primarily to inherent converter switching and conduction losses. Furthermore, the use of input-side pre-regulation eliminated the necessity of a receiving-side boost stage, thereby reducing component count and improving thermal performance. The adaptive MEPT scheme exhibited robust tracking behavior across a wide spectrum of coupling conditions, dynamically aligning the load impedance for optimal energy transfer. Notably, at a 13 cm separation, the MEPT algorithm converged on the ideal load condition that maximized system efficiency, as shown in Figure 12a,b. These findings validate the superiority of the proposed control strategy in maintaining high-efficiency operation across diverse real-world scenarios.
A detailed comparative assessment of the proposed approach with existing state-of-the-art wireless charging systems is presented in Table 2. This study distinguishes itself through the integration of a reconfigurable S-LCC compensation network combined with a MEPT algorithm, aimed at enhancing power transfer efficiency and output stability across a wide range of operating conditions. Unlike conventional compensation strategies, the proposed LCC-S topology ensures regulated output voltage and current even under dynamic variations in load and misalignment between coils. This makes it especially advantageous for real-world EV charging scenarios where precise coil alignment is not always guaranteed. The core advancement lies in the dynamic real-time tuning of the system’s key parameters such as the coupling coefficient, operating frequency, and effective load impedance to ensure optimal energy transfer. The MEPT strategy addresses the limitations of static or pre-defined compensation methods by adaptively optimizing the operating point in response to fluctuating conditions. This results in significantly improved system efficiency and power delivery consistency. Simulations and experimental tests conducted on an 85 kHz, 3.3 kW WPT system demonstrate the superior performance of the proposed architecture. Compared to earlier systems, the MEPT-integrated S-LCC solution exhibited higher efficiency levels, particularly under challenging scenarios involving coil misalignment and load disturbances. The system maintained robust operation and consistent performance even as transfer distance and load resistance varied. Additionally, the modular design of the magnetic coupler, power electronics interface, and sensing circuitry contributes to the scalability of the proposed system, making it adaptable for future high-power EV applications. The flexible and reconfigurable nature of the MEPT-enabled system reaffirms its potential for deployment in next-generation wireless charging infrastructures, where efficiency, reliability, and adaptability are critical.

4. Conclusions

This study offers a complete design and implementation of a reconfigurable S-LCC compensated wireless EV charging system including inherent CC and CV modes integrated with an MEPPT strategy. While preserving ideal power transfer efficiency, the suggested system dynamically adjusts to changing operational conditions including coil misalignments, coupling fluctuations, and load variations. The system efficiently moves between CC and CV charging profiles using a reconfigurable compensation architecture, therefore saving complex feedback mechanisms or extra hardware from necessity. By means of MEPPT, the WPT technology guarantees maximal efficiency throughout a large spectrum of alignment and load conditions. Highly appropriate for real EV charging applications, simulation and experimental validations demonstrate that the suggested approach delivers excellent end-to-end efficiency, increased charging stability, and enhanced energy use. Combining the topological inherent robustness with the MEPPT method’s simplicity of control provides a scalable and dependable option for next-generation wireless EV charging infrastructure. Extending the method to dynamic charging settings, further miniaturizing receiver components, and application in multi-vehicle charging setups will be the main emphasis of future study.

Author Contributions

Conceptualization, P.R. and P.R.G.K.; methodology, P.R.; software, P.R.; validation, P.R., P.R.G.K., and N.R.; formal analysis, A.E.; investigation, N.R.; resources, M.A.; data curation, M.A.; writing—original draft preparation, P.R.; writing—review and editing, P.R.G.K.; visualization, N.R.; supervision, P.R.G.K.; project administration, A.E.; funding acquisition, M.A. All authors have read and agreed to the published version of the manuscript.

Funding

This research was funded by the Deanship of Scientific Research at Northern Border University, Arar, KSA, for funding this research (through the project number NBU-FFR-2025-2124-05.

Data Availability Statement

Upon reasonable request, the data will be shared by the corresponding authors.

Acknowledgments

The authors extend their appreciation to the Deanship of Scientific Research at Northern Border University, Arar, KSA, for funding this research (through the project number NBU-FFR-2025-2124-05).

Conflicts of Interest

The authors declare no conflicts of interest.

References

  1. Zhang, M.; Lou, S.; Wu, Y.; Wang, Y.; Chen, R. Research on Charging Station Planning Method Considering Electric Vehicle Charging Queuing. In Proceedings of the 2022 IEEE 3rd China International Youth Conference on Electrical Engineering (CIYCEE), Wuhan, China, 3–5 November 2022; pp. 1–5. [Google Scholar] [CrossRef]
  2. Zhang, J.; Yan, H.; Ding, N.; Zhang, J.; Li, T.; Su, S. Electric Vehicle Charging Network Development Characteristics and Policy Suggestions. In Proceedings of the 2018 International Symposium on Computer, Consumer and Control (IS3C), Taichung, Taiwan, 6–8 December 2018; pp. 469–472. [Google Scholar] [CrossRef]
  3. Sagar, A.; Kashyap, A.; Nasab, M.A.; Padmanaban, S.; Bertoluzzo, M.; Kumar, A.; Blaabjerg, F. A Comprehensive Review of the Recent Development of Wireless Power Transfer Technologies for Electric Vehicle Charging Systems. IEEE Access 2023, 11, 83703–83751. [Google Scholar] [CrossRef]
  4. Zhang, Y.; Chen, S.; Li, X.; Tang, Y. Design of high-power static wireless power transfer via magnetic induction: An overview. CPSS Trans. Power Electron. Appl. 2021, 6, 281–297. [Google Scholar] [CrossRef]
  5. Choi, S.Y.; Gu, B.W.; Jeong, S.Y.; Rim, C.T. Advances in Wireless Power Transfer Systems for Roadway-Powered Electric Vehicles. IEEE J. Emerg. Sel. Top. Power Electron. 2015, 3, 18–36. [Google Scholar] [CrossRef]
  6. Meraj, S.; Mekhilef, S.; Mubin, M.B.; Ramiah, H.; Seyedmahmoudian, M.; Stojcevski, A. Bidirectional Wireless Charging System for Electric Vehicles: A Review of Power Converters and Control Techniques in V2G Application. IEEE Access 2025, 13, 75246–75264. [Google Scholar] [CrossRef]
  7. Li, S.; Mi, C.C. Wireless Power Transfer for Electric Vehicle Applications. IEEE J. Emerg. Sel. Top. Power Electron. 2015, 3, 4–17. [Google Scholar] [CrossRef]
  8. Behnamfar, M.; Olowu, T.O.; Tariq, M.; Sarwat, A. Comprehensive Review on Power Pulsation in Dynamic Wireless Charging of Electric Vehicles. IEEE Access 2024, 12, 66858–66882. [Google Scholar] [CrossRef]
  9. Ali, A.; Mousa, H.H.H.; Shaaban, M.F.; Azzouz, M.A.; Awad, A.S.A. A Comprehensive Review on Charging Topologies and Power Electronic Converter Solutions for Electric Vehicles. J. Mod. Power Syst. Clean Energy 2024, 12, 675–694. [Google Scholar] [CrossRef]
  10. Ahmed, M.M.; Enany, M.A.; Shaier, A.A.; Bawayan, H.M.; Hussien, S.A. An Extensive Overview of Inductive Charging Technologies for Stationary and In-Motion Electric Vehicles. IEEE Access 2024, 12, 69875–69894. [Google Scholar] [CrossRef]
  11. Covic, G.A.; Boys, J.T. Modern Trends in Inductive Power Transfer for Transportation Applications. IEEE J. Emerg. Sel. Top. Power Electron. 2013, 1, 28–41. [Google Scholar] [CrossRef]
  12. Shi, L.; Yin, Z.; Jiang, L.; Li, Y. Advances in inductively coupled power transfer technology for rail transit. CES Trans. Electr. Mach. Syst. 2017, 1, 383–396. [Google Scholar] [CrossRef]
  13. Purushothaman, D.; Narayanamoorthi, R.; Elrashidi, A.; Kotb, H. A Comprehensive Review on Single-Stage WPT Converter Topologies and Power Factor Correction Methodologies in EV Charging. IEEE Access 2023, 11, 135529–135555. [Google Scholar] [CrossRef]
  14. Song, S.; Zhang, W.; Jin, Z.; Geng, Q. Analysis of S-S Resonance Compensation Circuit of Electric Vehicle Wireless Power Transfer System. In Proceedings of the 2020 IEEE 4th Conference on Energy Internet and Energy System Integration (EI2), Wuhan, China, 30 October–1 November 2020; pp. 619–622. [Google Scholar] [CrossRef]
  15. Zhang, Y.; Guo, Y.; Wang, L. Design of the Primary Side LCC Compensation Network Based on ZVS for Wireless Power Transfer Systems. In Proceedings of the 2019 IEEE PELS Workshop on Emerging Technologies: Wireless Power Transfer (WoW), London, UK, 18–21 June 2019; pp. 279–282. [Google Scholar] [CrossRef]
  16. Chowdary, K.V.V.S.R.; Kumar, K.; Banerjee, S.; Kumar, R.R. Comparative Analysis between High-order Compensation and SS-compensation for Dynamic Wireless Power Transfer System. In Proceedings of the 2020 IEEE International Conference on Power Electronics, Drives and Energy Systems (PEDES), Jaipur, India, 16–19 December 2020; pp. 1–6. [Google Scholar] [CrossRef]
  17. Zhu, G.; Gao, D.; Wang, S.; Chen, S. Misalignment tolerance improvement in wireless power transfer using LCC compensation topology. In Proceedings of the 2017 IEEE PELS Workshop on Emerging Technologies: Wireless Power Transfer (WoW), Chongqing, China, 20–22 May 2017; pp. 1–7. [Google Scholar] [CrossRef]
  18. Mude, K.N.; Aditya, K. Comprehensive review and analysis of two-element resonant compensation topologies for wireless inductive power transfer systems. Chin. J. Electr. Eng. 2019, 5, 14–31. [Google Scholar] [CrossRef]
  19. Mo, Y.; Xiao, J.; Wu, X.; Liu, Q.; Chen, S. An Electric-Field Coupled Wireless Power Transfer System with Anti-Misalignment Characteristics Based on Hybrid Compensation. In Proceedings of the 2024 IEEE 6th International Conference on Power, Intelligent Computing and Systems (ICPICS), Shenyang, China, 26–28 July 2024; pp. 272–276. [Google Scholar] [CrossRef]
  20. Liu, Z.; Tao, C.; Wang, L.; Zhang, Y.; Li, F. A Research on Characteristics of Wireless Power Transfer System Based on LCC/N Magnetic Integration Compensation Circuit. In Proceedings of the 2021 IEEE PELS Workshop on Emerging Technologies: Wireless Power Transfer (WoW), San Diego, CA, USA, 1–4 June 2021; pp. 1–5. [Google Scholar] [CrossRef]
  21. Luo, S.; Li, S.; Zhao, H. Reactive power comparison of four-coil, LCC and CLC compensation network for wireless power transfer. In Proceedings of the 2017 IEEE PELS Workshop on Emerging Technologies: Wireless Power Transfer (WoW), Chongqing, China, 20–22 May 2017; pp. 268–271. [Google Scholar] [CrossRef]
  22. Abdolkhani, A. Single-switch soft-switched power flow controller for wireless power transfer applications. In Proceedings of the 2017 IEEE Wireless Power Transfer Conference (WPTC), Taipei, Taiwan, 10–12 May 2017; pp. 1–4. [Google Scholar] [CrossRef]
  23. Song, K.; Li, Z.; Du, Z.; Wei, G.; Zhu, C. Design for constant output voltage and current controllability of primary side controlled wireless power transfer system. In Proceedings of the 2017 IEEE PELS Workshop on Emerging Technologies: Wireless Power Transfer (WoW), Chongqing, China, 20–22 May 2017; pp. 1–6. [Google Scholar] [CrossRef]
  24. Tao, R.; Sun, C.; Yang, K.; Yang, C.; Guo, J.; Zhu, X. An Adaptive Controlled Chip-Level Wireless Power Transfer System with DPID Controller for Wireless 3-D Stacked Chips. In Proceedings of the 2023 China Semiconductor Technology International Conference (CSTIC), Shanghai, China, 26–27 June 2023; pp. 1–3. [Google Scholar] [CrossRef]
  25. Mohan, V.; Czarkowski, D. Controller Design and Robustness Analysis for Multi-phase Wireless Power Transfer System Using H-infinity Mixed Sensitivity Approach. In Proceedings of the 2021 IEEE World AI IoT Congress (AIIoT), Seattle, WA, USA, 10–13 May 2021; pp. 0440–0445. [Google Scholar] [CrossRef]
  26. Weng, Y.; Li, R.-Q.; Li, X. A Review of Research on Fractional-order Circuits and Fractional-order Wireless Power Transfer System. In Proceedings of the 2023 10th International Forum on Electrical Engineering and Automation (IFEEA), Nanjing, China, 3–5 November 2023; pp. 744–748. [Google Scholar] [CrossRef]
  27. Zhu, Z.; Zhou, W.; Mai, R. Dual-Frequency Wireless Power Transfer System Based on Asymmetric Phase-shift Following Control. In Proceedings of the 2024 IEEE 5th International Conference on Advanced Electrical and Energy Systems (AEES), Lanzhou, China, 29 November–1 December 2024; pp. 74–77. [Google Scholar] [CrossRef]
  28. Ghosh, A.; Mishra, S.; Pati, A.K.; Nayak, U.; Mishra, S.K. A Model Predictive Control for Output Power Smoothing of Dynamic Wireless Power Charging. In Proceedings of the 2024 International Conference on Sustainable Power & Energy (ICSPE), Raigarh, India, 28–29 November 2024; pp. 1–6. [Google Scholar] [CrossRef]
  29. Bilbao, A.V.; Bayne, S.B. Maximum Power Point Tracking of Inductive Resonant Wireless Power Transfer Systems Using a Buck Converter on the Receiving Side to Mitigate the Effects of Coil Misalignment. In Proceedings of the 2021 IEEE Pulsed Power Conference (PPC), Denver, CO, USA, 12–16 December 2021; pp. 1–4. [Google Scholar] [CrossRef]
  30. Yang, Y.; Liu, F.; Chen, X. A maximum power point tracking control scheme for magnetically coupled resonant wireless power transfer system by cascading SEPIC converter at the receiving side. In Proceedings of the 2017 IEEE Applied Power Electronics Conference and Exposition (APEC), Tampa, FL, USA, 26–30 March 2017; pp. 3702–3707. [Google Scholar] [CrossRef]
  31. Rahulkumar, J.; Narayanamoorthi, R. Power Control and Efficiency Enhancement Topology for Dual Receiver Wireless Power Transfer EV Quasi-Dynamic Charging. In Proceedings of the 2023 IEEE International Transportation Electrification Conference (ITEC-India), Chennai, India, 12–15 December 2023; pp. 1–6. [Google Scholar] [CrossRef]
  32. Gholipour, M.; Farhangi, S.; Saradarzadeh, M.; Asadi, E. Implementation of Burp Pulse Charging in Inductive Power Transfer Systems with LCC-Series Compensating Topology for Electric Vehicle Charger Application. In Proceedings of the 2021 12th Power Electronics, Drive Systems, and Technologies Conference (PEDSTC), Tabriz, Iran, 2–4 February 2021; pp. 1–7. [Google Scholar] [CrossRef]
  33. Pamungkas, L.; Tampubolon, M.; Lin, Q.; Chiu, H.-J. Performance Comparison of Primary Side PFM and Secondary Side PWM for SS Wireless Power Transfer CC/CV Control Strategy. In Proceedings of the 2018 IEEE International Power Electronics and Application Conference and Exposition (PEAC), Shenzhen, China, 4–7 November 2018; pp. 1–5. [Google Scholar] [CrossRef]
  34. Kuroda, S.; Imura, T. Resonant circuit topology Comparison and CC/CV Characteristic Evaluation Considering the Difference in Power Supply in Capacitive Wireless Power Transfer circuits. In Proceedings of the IECON 2021—47th Annual Conference of the IEEE Industrial Electronics Society, Toronto, ON, Canada, 13–16 October 2021; pp. 1–5. [Google Scholar] [CrossRef]
  35. Meshram, V.S.; Corti, F.; Solimene, L.; Musumeci, S.; Ragusa, C.S.; Reatti, A. Variable Inductor Control Strategy in LCC-S Compensated Wireless Power Transfer Application. In Proceedings of the 2023 AEIT International Annual Conference (AEIT), Rome, Italy, 5–7 October 2023; pp. 1–6. [Google Scholar] [CrossRef]
  36. Solimene, L.; Corti, F.; Musumeci, S.; Reatti, A.; Ragusa, C.S. A controlled variable inductor for an LCC-S compensated Wireless Power Transfer system. In Proceedings of the IECON 2022—48th Annual Conference of the IEEE Industrial Electronics Society, Brussels, Belgium, 17–20 October 2022; pp. 1–6. [Google Scholar] [CrossRef]
  37. Pahlavan, S.; Shooshtari, M.; Ashtiani, J.S. Star-Shaped Coils in the Transmitter Array for Receiver Rotation Tolerance in Free-Moving Wireless Power Transfer Applications. Energies 2022, 15, 8643. [Google Scholar] [CrossRef]
  38. Fu, N.; Deng, J.; Wang, Z.; Chen, D. An LCC–LCC Compensated WPT System With Switch-Controlled Capacitor for Improving Efficiency at Wide Output Voltages. IEEE Trans. Power Electron. 2023, 38, 9183–9194. [Google Scholar] [CrossRef]
Figure 1. S-LCC Compensated WPT System with Inherent CC-CV and MEPT.
Figure 1. S-LCC Compensated WPT System with Inherent CC-CV and MEPT.
Energies 18 05031 g001
Figure 2. Equivalent Circuit of S-LCC WPT System.
Figure 2. Equivalent Circuit of S-LCC WPT System.
Energies 18 05031 g002
Figure 3. Receiver Side DC-DC Converter with MEPT Control.
Figure 3. Receiver Side DC-DC Converter with MEPT Control.
Energies 18 05031 g003
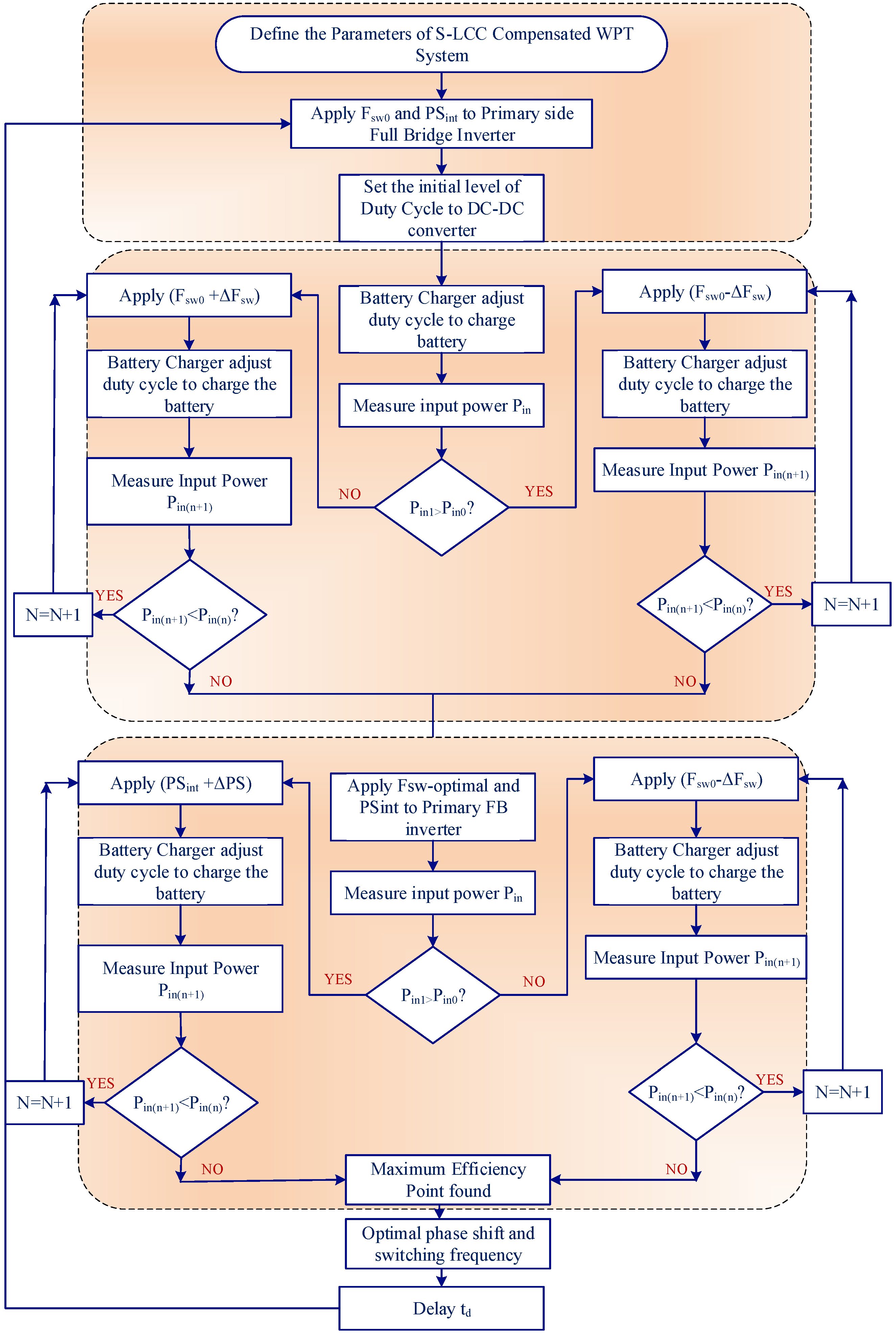
Figure 4. MEPT Control Process Flow Diagram.
Figure 4. MEPT Control Process Flow Diagram.
Energies 18 05031 g004
Figure 5. CC and CV Mode of Operation under Load Variation.
Figure 5. CC and CV Mode of Operation under Load Variation.
Energies 18 05031 g005
Figure 7. Representation of CV Mode of S-SP Compensation.
Figure 7. Representation of CV Mode of S-SP Compensation.
Energies 18 05031 g007
Figure 8. Frequency Response of the CC and CV Modes: (a) Magnitude and phase response 25% RL, K = 0.25; (b) Magnitude and phase response 50% RL, K = 0.25; (c) Magnitude and phase response 75% RL, K = 0.25; (d) Magnitude and phase response 100% RL, K = 0.25; (e) Magnitude and phase response 125% RL, K = 0.25; (f) Magnitude and phase response 150% RL, K = 0.25; (g) Magnitude and phase response 175% RL, K = 0.25; (h) Magnitude and phase response 200% RL, K = 0.25; (i) Magnitude and phase response 100% RL, K = 0.15; (j) Magnitude and phase response 100% RL, K = 0.35.
Figure 8. Frequency Response of the CC and CV Modes: (a) Magnitude and phase response 25% RL, K = 0.25; (b) Magnitude and phase response 50% RL, K = 0.25; (c) Magnitude and phase response 75% RL, K = 0.25; (d) Magnitude and phase response 100% RL, K = 0.25; (e) Magnitude and phase response 125% RL, K = 0.25; (f) Magnitude and phase response 150% RL, K = 0.25; (g) Magnitude and phase response 175% RL, K = 0.25; (h) Magnitude and phase response 200% RL, K = 0.25; (i) Magnitude and phase response 100% RL, K = 0.15; (j) Magnitude and phase response 100% RL, K = 0.35.
Energies 18 05031 g008aEnergies 18 05031 g008bEnergies 18 05031 g008c
Figure 9. Time Response Analysis of Output Voltage and Current at Different Load Conditions: (a) 100% load; (b) 125% load; (c) 150% load; (d) 175% load; (e) 200% load; (f) 25% of load; (g) 50% load; (h) 75% load.
Figure 9. Time Response Analysis of Output Voltage and Current at Different Load Conditions: (a) 100% load; (b) 125% load; (c) 150% load; (d) 175% load; (e) 200% load; (f) 25% of load; (g) 50% load; (h) 75% load.
Energies 18 05031 g009aEnergies 18 05031 g009b
Figure 10. S-LCC Compensated System Experimental Setup.
Figure 10. S-LCC Compensated System Experimental Setup.
Energies 18 05031 g010
Figure 11. Experimental Setup Measurement Results: (a) Inverter output voltage and current, secondary voltage and current, load voltage and current under static conditions; (b) Inverter output voltage and current, secondary voltage and current, load voltage and current under CC mode; (c) Inverter output voltage and current, secondary voltage and current, load voltage and current under CV mode; (d) Output voltage at different load conditions; (e) Output current at different load conditions.
Figure 11. Experimental Setup Measurement Results: (a) Inverter output voltage and current, secondary voltage and current, load voltage and current under static conditions; (b) Inverter output voltage and current, secondary voltage and current, load voltage and current under CC mode; (c) Inverter output voltage and current, secondary voltage and current, load voltage and current under CV mode; (d) Output voltage at different load conditions; (e) Output current at different load conditions.
Energies 18 05031 g011aEnergies 18 05031 g011b
Figure 12. Measurements and Simulation Results: (a) Output power vs load; (b) Output power vs coupling; (c) Efficiency vs load; (d) Efficiency vs coupling; (e) Comparison of experimental and simulation load power; (f) Comparison of experimental and simulation efficiency.
Figure 12. Measurements and Simulation Results: (a) Output power vs load; (b) Output power vs coupling; (c) Efficiency vs load; (d) Efficiency vs coupling; (e) Comparison of experimental and simulation load power; (f) Comparison of experimental and simulation efficiency.
Energies 18 05031 g012
Table 1. Design Parameters.
Table 1. Design Parameters.
ParameterValue/SpecificationDescription
Input AC Voltage230 V (adjustable via autotransformer)Simulates grid variations
DC Link Voltage~200 V DCObtained after rectification and filtering
Output Voltage (CV Mode)350 VConstant voltage regulation threshold
Output Current (CC Mode)8.85 AMaximum constant current output
Power Rating3.3 kWMaximum system output power
Switching Frequency85 kHzResonant frequency of the inverter and compensation network
Switching DevicesSiC MOSFETs (C2M0080120D)1.2 kV/36 A devices, used in full-bridge configuration
Gate Driver Voltage+12 V/−5 VIsolated driver output for SiC MOSFET control
Control PlatformESP32 + FPGA (Spartan-6)PWM generation and mode switching logic
Resonant CapacitorsKEMET, tuned for 85 kHzUsed in both primary and secondary compensation networks
Resonant InductorsFerrite-corePart of the resonant tank circuit
Primary and Secondary CoilsLitz wire, DD-shapedMagnetically coupled structure with high Q and low loss
Rectifier (Secondary Side)High-speed SiC DiodesConverts high-frequency AC to DC efficiently
Load TypeProgrammable DC Electronic LoadFor dynamic load testing and performance evaluation
Current Probe Bandwidth50 MHz (Rogowski coil)Measures coil current waveform
Voltage Probe Rating1 kV/100 MHzMeasures high-voltage waveforms across coils
Cooling MechanismFinned aluminum heat sinksEnsures thermal management of MOSFETs
Dead-Time Between Switching Devices200 nsPrevents shoot-through in inverter operation
PI Controller Gain SettingsKP = 1.5, KI = 0.001, TI = 1For tuning the MPPT output
Table 2. Literature Comparison.
Table 2. Literature Comparison.
Ref.Key FeaturePower Level Operating Frequency (kHz)Compensation TopologyCC/CV SupportZPA AchievedCommunication TypeMax Efficiency (%)
[31]Dual Rx + SD-RIWPT with PIDNot SpecifiedNot SpecifiedMulti-Tx Dual Rx + RMFCInherent CC & CVYesPID ControllerHigh (not quantified)
[32]Weak Comm. Estimation SchemeNot SpecifiedNot SpecifiedMutual Inductance EstimationCC & CVImpliedWeak communicationNot mentioned
[33]Switching Hybrid LCC-S2.5 kWNot SpecifiedLCC-S with AC SwitchesCC & CVYesWeak communication89.28 (CC), 88.33 (CV)
[34]Simplified LCC-S with Soft Switching3.3 kWFixed frequencyReconfigurable LCC-S/SSCC & CVYesNo92.5
[35]Unified Methodology for High-Order Resonance3.3 kWSAE J2954 compliantLCC-SeriesLoad-independent CC & CVYesNot specifiedNot specified
[36]S-CLCC Topology with Double Bandpass2.7 A, 80 V (≈0.216 kW)Not specifiedS-CLCCLoad-independent CC & CVYesNoNot specified
[37]SS Compensation with Multi Transmitter10 W 10 MHzSSCC mode of operationNoExternal Communication Required18.2%
[38]LCC-LCC + MPPT1 kW85 kHzDouble side LCCCC and CV modeYesNo90.45% at MPPT
(Proposed MEPT)MEPT + S-LCC + Reconfigurable3.3 kW85 kHzS-LCC/S-SPInherent CC & CVYesNo external comm., feedback loop92.5 (approx.)
Disclaimer/Publisher’s Note: The statements, opinions and data contained in all publications are solely those of the individual author(s) and contributor(s) and not of MDPI and/or the editor(s). MDPI and/or the editor(s) disclaim responsibility for any injury to people or property resulting from any ideas, methods, instructions or products referred to in the content.

Share and Cite

MDPI and ACS Style

Ramesh, P.; Komarasamy, P.R.G.; ELrashidi, A.; Alruwaili, M.; Rajamanickam, N. Maximum Efficiency Power Point Tracking in Reconfigurable S-LCC Compensated Wireless EV Charging Systems with Inherent CC and CV Modes Across Wide Operating Conditions. Energies 2025, 18, 5031. https://doi.org/10.3390/en18185031

AMA Style

Ramesh P, Komarasamy PRG, ELrashidi A, Alruwaili M, Rajamanickam N. Maximum Efficiency Power Point Tracking in Reconfigurable S-LCC Compensated Wireless EV Charging Systems with Inherent CC and CV Modes Across Wide Operating Conditions. Energies. 2025; 18(18):5031. https://doi.org/10.3390/en18185031

Chicago/Turabian Style

Ramesh, Pabba, Pongiannan Rakkiya Goundar Komarasamy, Ali ELrashidi, Mohammed Alruwaili, and Narayanamoorthi Rajamanickam. 2025. "Maximum Efficiency Power Point Tracking in Reconfigurable S-LCC Compensated Wireless EV Charging Systems with Inherent CC and CV Modes Across Wide Operating Conditions" Energies 18, no. 18: 5031. https://doi.org/10.3390/en18185031

APA Style

Ramesh, P., Komarasamy, P. R. G., ELrashidi, A., Alruwaili, M., & Rajamanickam, N. (2025). Maximum Efficiency Power Point Tracking in Reconfigurable S-LCC Compensated Wireless EV Charging Systems with Inherent CC and CV Modes Across Wide Operating Conditions. Energies, 18(18), 5031. https://doi.org/10.3390/en18185031

Note that from the first issue of 2016, this journal uses article numbers instead of page numbers. See further details here.

Article Metrics

Back to TopTop