Next Article in Journal
Evidence-Based Optimization of Urban Block Morphology for Enhanced Photovoltaic Potential
Previous Article in Journal
Prioritizing BESS Selection to Improve System Contingency Responses: Results of a Case Study Conducted Using the SRP Power System
Previous Article in Special Issue
A Data-Driven Observer for Wind Farm Power Gain Potential: A Sparse Koopman Operator Approach
 
 
Font Type:
Arial Georgia Verdana
Font Size:
Aa Aa Aa
Line Spacing:
Column Width:
Background:
Article

Wind Turbine Electric Signals Simulator

1
Electrical Engineering Department, Faculty of Marine Engineering, Constanta Maritime University, 900663 Constanta, Romania
2
ENERCON Services Carpathians SRL, 011471 Bucharest, Romania
3
Electronic Engineering Department, Faculty of Marine Engineering, Constanta Maritime University, 900663 Constanta, Romania
*
Author to whom correspondence should be addressed.
Energies 2025, 18(18), 4951; https://doi.org/10.3390/en18184951
Submission received: 6 August 2025 / Revised: 1 September 2025 / Accepted: 11 September 2025 / Published: 17 September 2025
(This article belongs to the Special Issue Modeling, Control and Optimization of Wind Power Systems)

Abstract

The development of green technologies in recent years in the field of wind energy conversion into electricity implies a technology transfer from the static switching field to the energy field. This paper presents a wind turbine simulator using a hardware solution following the energy conversion of a real turbine. We implemented this solution for educational and research purposes to train students in the process of electrical conversion in wind turbines. For the simulation, we chose an E82/2300 turbine, installed by ENERCON in a nearby geographical area. The turbine has the capacity to generate 2300 kW of electricity into grids. It has a direct coupling structure of the propeller to the generator. The solution is implemented on a multi-processor architecture with analog signal processing. The structure of a wind turbine is divided into three consecutive blocks, namely TUGEN, DCDC4X, and SIN3F. Each block of the simulator is designed with electronic components. The input and output signals of these blocks have similar waveforms to real signals, and their succession is interconditioned by process parameters. The innovation of the proposed solution is provided by software engineering applied to a hardware structure. The ratio between the simulated and real values is 1:60 in order to visualize the signals on a digital oscilloscope, mainly for educational purposes.

1. Introduction

The development of green technologies in recent years in the field of wind energy conversion into electricity implies a technology transfer from the static switching field to the energy field. New electrical energy conversion technologies involve optimal energy conversion solutions. These solutions are currently implemented in new wind turbines. This simulator is designed in partnership with ENERCON, a major wind turbine manufacturer in Europe.
We are witnessing continuous development in the study, development, and research of equipment and new technologies in the field of wind energy. Remarkable research has been carried out in the field of electrical energy conversion [1], in the field of optimizing the point of production of electricity from wind energy [2,3], and in the field of modeling and simulating processes in energy production facilities [4,5].
Also, this simulator was built in order to update the energy education system with new technologies used in electricity conversion equipment. The proposed system constitutes the simulation of a real wind turbine [6], similar to the ENERCON E82/2300 turbine [7].
The architecture of this simulator is modular. Each module is implemented based on the structure of the wind turbine. The hardware structure is carefully designed in order to produce identical signals to the measured signals from the wind turbine cabinets. These modules are independently implemented based on single or multi-processor structures. All these modules use ESP32-type microcontrollers [8].
The E82/2300 wind turbine is a modern turbine produced by ENERCON [7,9]. The turbine has three blades that reach a diameter of 82 m [9]. The maximum wind speed at which the turbine can operate is 25 m/s. The cut-in wind speed is about 2 m/s. The rated wind speed is 14 m/s [7].
The E82/2300 turbine has its propeller shaft directly coupled to its generator; it does not have an interposed gearbox [7,9]. The turbine is equipped with a 2300 kW synchronous generator. This is composed of two independent stator windings, each capable of generating half of the generator’s overall power. The turbine diagram is presented in Figure 1 [9].
For the wind turbine modeling, each constituent submodule was analyzed. Finally, three basic modules were developed [6]. The first module generates a three-phase signal of linearly variable amplitude and frequency, which is rectified. The second represents a voltage stabilizer having both a variable DC voltage at the input and a fixed DC voltage at the output. The last block is responsible for producing the three-phase sinusoidal voltage through a DC/AC inverter.

2. Wind Turbine Electric Simulator Design

The design of the wind turbine electric simulator is shown in Figure 2 [6,10]. Each described module is implemented as an electronic module. Signals generated by the simulator have reduced amplitude compared to electrical signals in the real environment.
Using this method, we obtain the following three modules for the simulator:
  • TUGEN for turbine electrical generator signals and the three-phase controlled bridge rectifier. This module generates continuous voltage on output DC-LINK;
  • DCDC4x—this module is powered by the DC-LINK bus and will output a fixed voltage to power the sinusoidal inverter;
  • SIN3F—this module implements the three-phase sinusoidal inverter.

2.1. TUGEN Simulation Module Design

This module is responsible for the simulation of the synchronous generator and controlled bridge rectifier operation. For its implementation, a sub-modular schematic was used (see Figure 3) [11]. The module uses a base board that integrates three submodules (MODSIM1-TUGEN; items 1, 2, and 3 in Figure 3), a digital signal processor DSP1 used for data communication, and an analog processing block (item 12 and 13 in Figure 3). The simulation is controlled from the potentiometer n, which represents the wind speed (item 4). The wind speed is applied in the diagram as a reference signal to the simulator. All output signals are reported in terms of this n reference.
Each submodule (MODSIM1-TUGEN), with the schematic presented in Figure 4, generates signals for one phase of the three-phase system and is initialized with reference signal given by the wind speed. To generate signals that are 120° out of phase, cascade synchronization was implemented.
The basic schematic of MODSIM1-TUGEN was implemented using an ESP32 DSP core [8] and an analog signal processing diagram.
The module MODSIM1-TUGEN has fwind analog voltage input, representing the wind speed level in the [0…100)% domain. The fwind signal is applied on the DSP1 processor input. The signal is converted into a digital value using the internal 12 bit analog–digital converter (ADC1 item 1 in Figure 4), and then it is translated into the [0…1) domain, thus obtaining the value for Nfwind. The signal is filtered using item 2 and then amplified to obtain the generator voltage amplitude Ua by using item 3 and frequency fa by using item 4, in accordance with relation 1 [6,11,12,13].
U a = k A   ×   N fwind ,               k A = 1 f a = k f   ×   N fwind ,                    k f = 100   ,
For the next step, continuous UDC-LINK voltage is applied to a voltage stabilizer. The voltage stabilizer raises or lowers the UDC-LINK to a fixed value so that voltage is applied to the three-phase DC/AC inverter.

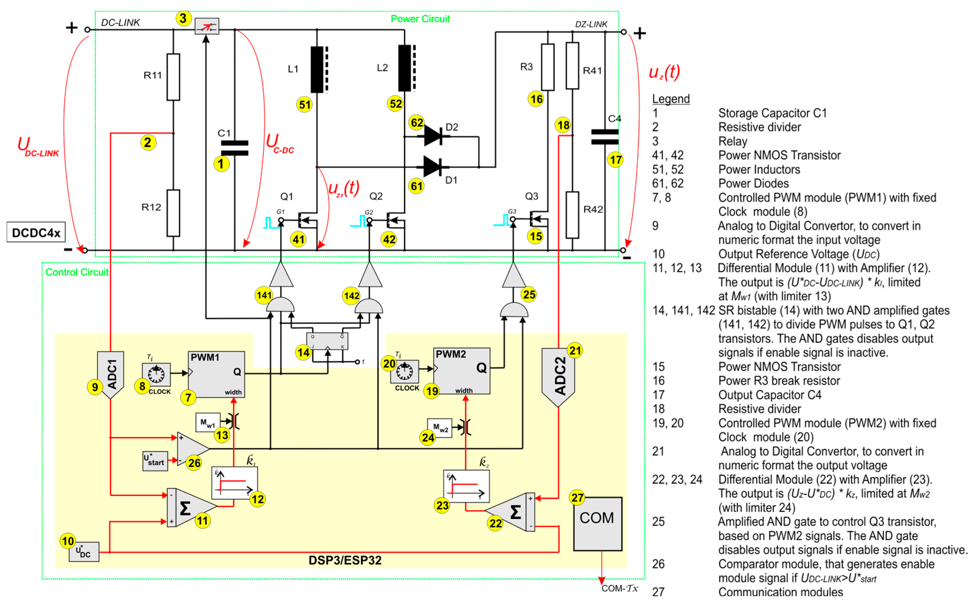
2.2. DCDC4X Simulation Module Design

This module is responsible for simulating the voltage filtering, a four-time step-up converter [13,14], and a controlled variable resistor [15,16]. This module is implemented on a separate circuit board. The schematic has a power circuit and a control circuit, as represented in Figure 5.
The electronic switching circuit is composed of two MOSFET transistors working in antiphase and two inductors for storing switching energy. The voltage produced individually by transistor circuits is summed using the D1 and D2 diodes. The power circuit elements are controlled from a control circuit. The control circuit is based on the DSP3 processor [17] that uses an ESP32 processor and some additional digital integrated circuits [8].

2.3. SIN3F Simulation Module Design

This module is responsible for generating three-phase sinusoidal voltage waveforms [18,19,20,21]. This design uses three identical submodules (MODSIM1-SIN3F)—items 1, 2, and 3 from Figure 6. Each submodule is responsible for generating the signal for a single phase [19,20,22,23].
The DSP4 block is a based on an ESP32 microcontroller [8] for communication and simulation of the main switch; see items 12 and 13. Any submodule from Figure 6 has its detailed structure shown in Figure 7 [19,20,21,22,23].
The MODSIM1-SIN3F is a DSP (DSP5)-based submodule for generating one-phase sinusoidal inverter signals. DSP5 is based on an ESP32 microcontroller [8].

3. Experimental Results of the Simulator

Following the hardware implementation and programming of the simulator CPUs, the system’s response to input variables was measured. According to the designed structure (see Figure 2), the responses of the modules must be verified. The analysis process is based on measurements taken by using four channels of a GW-INSTEK GDS-1104B digital oscilloscope.

3.1. Simulated Generator Measurements

To measure the turbine generator characteristics, TUGEN, the oscilloscope’s four channels are connected to ua (t), ub (t), uc (t), and n signals—see Figure 3. The results are presented in Figure 8.
Measured values are presented in Table 1 below.
In Table 1, the reported wind speed n [%] is determined from the measured wind speed n [V] and reported according to the maximum value 3V (see relation 2).
n   [ % ] = n   V 3   V   ×   100   %
Also, the maximum output voltage (UaM) and output signal period (Ta) are measured from the oscilloscope screen using the measuring tools option. In Table 1, output voltage RMS (Ua) and output signal frequency (fa) are calculated according to relation (3).
U a   [ V ] = 1 T a   ×   0 T a u a 2 t   ×   d t   [ V ] = U a M 2   [ V ]   ,   f a = 1 T a   [ Hz ]
By analyzing Table 1 data, the relation between RMS voltage and frequency is
U G   V = 0.758   V V   ×   n   V + 3.652   V ,     f a     16.87   Hz V   n   [ V ] ,
Based on relation 2, we can observe the linear dependence between the voltage at the generator output and the frequency of its signals in relation to the wind speed. The relationship demonstrates that the simulated signals at the TUGEN output are consistent with the operating equation of the synchronous electric machine.
Using the time measurement function of the oscilloscope, we measured the time difference between CH2-CH1 (td21) and CH3-CH1 (td31), respectively, at different time speeds (n). We also measured the period of the CH1 signal (Ta). The measured phase shift between generator phases is illustrated in Table 2.
Phase shift delay between phases b-a (φd21) and phases c-a (φd31) are calculated based on relation 5.
φ d 21 = 2 × π × t d 21 T a φ d 31 = 2 × π × t d 31 T a
As we note from Table 2, the average phase shift between phases b and a is 120°, and the average phase shift between phases c and a is 240°. We express that the output-simulated generator voltages respect a three-phase direct voltage system.

3.2. Simulated Bridge Rectifier Measurements

An important correlation is imposed by the relation between the rectifier DC voltage output (UDC) and the wind speed (n). In order to measure this, one, two, and four oscilloscope input channels are connected with ua (t), uDC (t), and n according to Figure 3. In Figure 9 are some results concerning the measurements of turbine speed, and Table 3 presents these measured values.
By using the option to measure the maximum value and the DC value of a signal, we used the CH2 channel in relation to the wind speed value (n), as well as the CH4 channel; see the values presented in Table 3 in the columns “Maximum Output Voltage Amplitude” and “Rectified Output Voltage”. Also, using the oscilloscope’s option to measure the time difference, we measured the period of the CH2 signal and noted it in Table 3 in the column “Output Signal Period” (Trd).
The “Output Signal Frequency” (frd) column is obtained by applying relation 6 to the signal period (Trd) in Table 3 above.
f r d   [ Hz ] = 1 T r d   [ s ]
By analyzing rectified output voltage (UDC) data from Table 3, a linear relation between the rectified voltage of the TUGEN simulated bridge rectifier and the wind speed can be obtained.
U DC   [ V ]   = 1.132   [ V ] [ V ]   ×   n   [ V ]   + 3.168   [ V ]
The bridge rectifier operation for one phase is presented in Figure 10. For this, the oscilloscope inputs are connected to the output generator voltage ua (t), the current waveform passes through T1, the T1 gate pulses, and the wind level is equivalent to the speed of the generator, n.

3.3. Simulated Voltage Stabilizer Measurements

To measure DCDC4X module functionality, one, two, and four inputs from the oscilloscope are connected to UDC-LINK signal, UC-DC (see Figure 5), and wind speed signal (n). The capacitor effect can be observed by measuring UC-DC voltage (see Figure 11 below).
In this case, we measured with the oscilloscope the DC voltage related to the wind speed at the terminals of the UC-DC capacitor bank. The measured data are presented in Table 4.
The relation between the filtered DC-LINK, UDC-LINK, and wind speed is presented in the table above (Table 4).
The filtered DC-LINK voltage—UC-DC—powers the DC-DC step-up convertor; see Figure 5. The step-up converter is composed by two units (L1-Q1-D1 and L2-Q2-D2), with each unit being activated alternately [8]. To analyze the DC-DC operation and measure the Q1 and Q2 gate signals, the oscilloscope’s first input is connected to the Q1 gate control signal (G1) and the third oscilloscope channel input is connected to the Q2 gate control signal (G2); see Figure 5. The wind speed is measured on oscilloscope channel 4. Measured signals are displayed in Figure 12a.
The applied pulses to the Q1 and Q2 transistors determine a switching process in DC-DC circuits. To monitor the switching effect, the Q1 gate control (G1) is connected to oscilloscope input 1, and the drain voltage of Q1, called uz1 (t), is monitored on oscilloscope input 2. The same goes for transistor Q2—the gate signal is connected to oscilloscope input 3, and the drain signal is connected to input 4. The measured results are presented in Figure 12b.
To obtain the DC-DC step-up converter, the characteristic oscilloscope input channels are connected to the Q1 gate signal, uG1 (t), output uz (t) voltage—named DZ-LINK—Q1 drain signal, and the wind speed n. The control of the output voltage uz (t) is monitored by the DSP3 processor—see Figure 5. The results are shown in Figure 13a. Overvoltage control is achieved by changing the converter output impedance [15,16]. Operation is monitored by connecting one, two, and four oscilloscope inputs to the Q3 gate control (G3), output voltage uz (t), and wind speed level. The results are displayed in Figure 13b.
The gate control pulses have a 6 kHz switching frequency, and the PWM duty cycle can vary between 10% and 50% depending on the output voltage value. Analyzing the oscilloscope data, the DCDC4X input and output characteristic curves via turbine speed are presented in Figure 14a, and the output characteristic is shown in Figure 14b.
In Figure 14, we can observe the constant output values of the Udc and Uz voltages in response to the DCDC4X block at values above 83.3% of the maximum wind speed value. Also, the Uz voltage remains constant when the Uc-dc voltage exceeds a value of 4.86 V.

3.4. Simulated Three-Phase Sinusoidal Inverter Measurements

To measure the functionality of the SIN3F inverter, the oscilloscope’s first probe is connected to uGT1 (t), the second probe to uGT4 (t), the third probe to the first phase output, uR2 (t), and the fourth channel is connected to uR1 (t); see Figure 6. The oscilloscope-measured data are shown in Figure 15.
According to Figure 15, each power transistor is controlled during half a period, producing positive or negative pulses [18,19]. Pulses have the same period (chopping frequency is 6 kHz), but the pulse width is modulated with a sinusoidal signal. The pulse level is imposed by the input voltage (UZ).
By connecting oscilloscope channel 3 to uR2 (t), channel 1 to uR1 (t), channel 2 to uR (t), and channel 4 to input Uz, we obtain one-phase signal processing from the SIN3F output to the load. Measured data is presented in Figure 16a.
In order to observe the three-phase functionality, the oscilloscope probes are connected to uR (t), uS (t), and uT (t). The signals are shown in Figure 16b.
We remark that the generated signals have the same amplitude, same frequency (50 Hz), and a phase shift of 120° [18,19,21]. The output inverter values do not depend on wind speed, and the inverter input voltage is fixed by the DCDC4X module.

4. Conclusions

The described simulator reproduces all the electrical signals from a wind turbine at lower amplitude but retains the same shape. Therefore, it can be used both for educational and research purposes by simulating some operating limit situations. The simulator is structured on three main component blocks. including the generator and the controlled rectifier, the voltage conditioning block, and the inverter and network switching.
The system architecture is modular. The modules are electrically chained. Each module simulates a part of a wind turbine. The three-phase modules (TUGEN and SIN3F) are designed using three submodules (MODSIM1-TUGEN, respective MODSIM1-SIN3F) that operate in parallel. The submodules are based on ESP32 microcontrollers that are synchronized between them using a chained architecture. The ESP32 processors are used as DSP units, each one programmed according to the described signal processing algorithm presented.
The construction design of the simulator is achieved using common electronic components such as transistors, diodes, resistors, integrated circuits, and microcontrollers. The integrated circuits are used as comparators and simple mathematical functions such as addition, subtraction, constant multiplication. The generation and conditioning of sinusoidal or continuous waveforms, respectively the communication of signals between functional blocks is performed by ESP32 microcontrollers.
The innovative solution of this work consists of the implementation mechanism of the simulator and the signal processing mode. The solution approached by the authors consists of the creation of simulated equipment with a real interface at a reduced scale of the electrical part of a wind turbine. The simulator generates signals similar to the electrical signals generated by the equivalent blocks in the real turbine. The solution presented in the study generates signals only for operation under normal or limiting conditions.

Author Contributions

Conceptualization, S.S., B.H. and M.T.; methodology, S.S. and M.H.; software, S.S. and C.P. (Catalin Pomazan); validation, M.T.; formal analysis, S.S. and C.P. (Cornel Panait); investigation, C.P. (Cornel Panait); resources, S.S. and C.P. (Cornel Panait); data curation, C.P. (Catalin Pomazan); writing—original draft preparation, S.S. and B.H.; writing—review and editing, M.T., C.P. (Catalin Pomazan) and M.H.; visualization, M.T., C.P. (Catalin Pomazan) and M.H.; supervision, M.H.; project administration, C.P. (Cornel Panait) and B.H.; funding acquisition, C.P. (Cornel Panait). All authors have read and agreed to the published version of the manuscript.

Funding

This study was supported by a grant from the Romanian National Recovery and Resilience Plan, PNRR-III-C9-2022-I8, project code CF 48/14.11.2022. MAXIMIZING THE RENEWABLE ENERGY HOSTING CAPACITY OF DISTRIBUTION NETWOK, MAREHC. The authors would also like to thank ENERCON Services Carpathians SRL for their technical support.

Data Availability Statement

The original contributions presented in this study are included in the article material. Further inquiries can be directed to the corresponding author.

Conflicts of Interest

The authors declare no conflict of interest.

References

  1. Serban, I.; Marinescu, C. Control strategy of three-phase battery energy storage systems for frequency support in microgrids and with uninterrupted supply of local loads. IEEE Trans. Power Electron. 2013, 29, 5010–5020. [Google Scholar] [CrossRef]
  2. Vlad, C.; Bratcu, A.I.; Munteanu, I.; Epure, S. Real-time replication of a stand-alone wind energy conversion system: Error analysis. Int. J. Electr. Power Energy Syst. 2014, 55, 562–571. [Google Scholar] [CrossRef]
  3. Vlad, C.; Munteanu, I.; Bratcu, A.I.; Ceanga, E. Anticipative Control of Low-Power Wind Energy Conversion Systems for Optimal Power Regime. Control Eng. Appl. Inform. 2009, 11, 26–35. [Google Scholar]
  4. Vlad, C.; Burlibasa, A.; Paduraru, R.; Epure, S.; Dache, C.; Lungu, C.V.; Georgescu, L.P.; Murariu, G. Wind turbine emulation using permanent magnet synchronous generator. In Proceedings of the 2018 22nd International Conference on System Theory, Control and Computing (ICSTCC), Sinaia, Romania, 10–12 October 2018; pp. 46–52, ISSN: 2372-1618. [Google Scholar]
  5. Barote, L.; Marinescu, C.; Georgescu, M. VRB modeling for storage in stand-alone wind energy systems. In Proceedings of the 2009 IEEE Bucharest PowerTech, Bucharest, Romania, 28 June 2009. [Google Scholar] [CrossRef]
  6. Hussain, J.; Mishra, M.K. Design and development of real-time small-scale wind turbine simulator. In Proceedings of the 2014 IEEE 6th India International Conference on Power Electronics (IICPE), Kurukshetra, India, 8–10 December 2014. [Google Scholar] [CrossRef]
  7. Enercon E-82. Available online: https://en.wind-turbine-models.com/turbines/5-enercon-e-82 (accessed on 2 April 2025).
  8. ESP32-WROOM-32. Available online: https://www.espressif.com/sites/default/files/documentation/esp32-wroom-32_datasheet_en.pdf (accessed on 4 March 2025).
  9. ENERCON E-82. Technical Description. Available online: https://archives.bape.gouv.qc.ca/sections/mandats/eole-mrc-erable/documents/PR1_ann-1.pdf (accessed on 2 April 2025).
  10. Rajendran, S.; Diaz, M.; Devi, V.S.K.; Jena, D.; Travieso, J.C.; Rodriguez, J. Wind Turbine Emulators—A Review. Processes 2023, 11, 747. [Google Scholar] [CrossRef]
  11. IEEE Std 1110™-2019; IEEE Guide for Synchronous Generator Modeling Practices and Parameter Verification with Applications in Power System Stability Analyses. IEEE Power and Energy Society: Piscataway, NJ, USA, 2019.
  12. Peqquena Suni, J.C.; Filho, E.R.; Fajoni, F. A guide for synchronous generator parameters determination using dynamic simulations based on IEEE standards. In Proceedings of the XIX International Conference on Electrical Machines (ICEM), Rome, Italy, 6–8 September 2010. [Google Scholar] [CrossRef]
  13. Schmitz, L.; Martins, D.C.; Coelho, R.F. Conception of high step-up DC-DC boost-based converters. In Proceedings of the 2017 Brazilian Power Electronics Conference (COBEP), Juiz de Fora, Brazil, 19–22 November 2017. Electronic ISBN:978-1-5090-6248-5. [Google Scholar] [CrossRef]
  14. Romaneli, E.F.R.; Barbi, I. A new DC-DC converter with low current ripple characteristics, in INTELEC. In Proceedings of the Twenty-Second International Telecommunications Energy Conference, Phoenix, AZ, USA, 10–14 September 2000; pp. 560–566. [Google Scholar]
  15. Guo, Y.; Biswas, S.; Wang, L. Bilinear Control of DC-DC Boost Converter in the Presence of Gaussian Disturbance of Load. In Proceedings of the 2019 IEEE 28th International Symposium on Industrial Electronics (ISIE), Vancouver, BC, Canada, 12–14 June 2019. Electronic ISBN 978-1-7281-3666-0. [Google Scholar] [CrossRef]
  16. Hassan, M.A.; Su, C.-L.; Chen, F.-Z.; Lo, K.-Y. Adaptive Passivity-Based Control of DC-DC Boost Power Converter Supplying Constant Power and Constant Voltage Loads. IEEE Trans. Ind. Electron. 2021, 69, 6204–6214. [Google Scholar] [CrossRef]
  17. Xi, F. Design of DC-DC Converters, IEEE SSCS Dallas Chapter, October 2007, Monolithic Power Systems Inc. Available online: https://ewh.ieee.org/r5/dallas/sscs/slides/DCDC_Design_Slides_Ver2.pdf (accessed on 25 June 2025).
  18. Taniguchi, K.; Kaku, S.; Irie, H. A Three-Phase Sinusoidal PWM Inverter. In Proceedings of the 1985 Annual Meeting Industry Applications Society, Toronto, ON, Canada, 6–11 October 1985. Print ISBN:978-1-5090-3190-0. [Google Scholar]
  19. Mahbub, M.; Hossain, M.A. Design, Simulation and Comparison of Three-phase Symmetrical Hybrid Sinusoidal PWM fed Inverter with Different PWM Techniques. In Proceedings of the 2021 2nd International Conference on Robotics, Electrical and Signal Processing Techniques (ICREST), Dhaka, Bangladesh, 5–7 January 2021. [Google Scholar] [CrossRef]
  20. Mehrnami, S.; Mazumder, S.K.; Soni, H. Modulation Scheme for Three-Phase Differential-Mode Ćuk Inverter, IEEE Transactions on Power Electronics. Available online: https://mazumder.lab.uic.edu/wp-content/uploads/sites/504/2021/03/TPEL2442157.pdf (accessed on 25 June 2025).
  21. Prasun, M.; Ramkrishan, M. Design, analysis, and impacts of sinusoidal LC filter on pulse-width modulated inverter fed induction motor drive. IEEE Trans. Ind. Electron. 2019, 67, 2678–2688. [Google Scholar] [CrossRef]
  22. Kumar, P.V.; Singh, S. Design of Sinusoidal Pulse Width Modulation 3 Phase Bridge Inverter. Int. Res. J. Eng. Technol. (IRJET) 2020, 7, 4935–4938, e-ISSN 2395-0056. [Google Scholar]
  23. Oriti, G. Common Mode EMI Analysis and Mitigation Methods in Three-Phase Inverters, Naval Postgraduate School. Available online: https://r6.ieee.org/scv-pels/wp-content/uploads/sites/108/dec2022_Oriti.pdf (accessed on 25 June 2025).
Figure 1. ENERCON E82/2300 turbine structure [9].
Figure 1. ENERCON E82/2300 turbine structure [9].
Energies 18 04951 g001
Figure 2. Wind turbine modules.
Figure 2. Wind turbine modules.
Energies 18 04951 g002
Figure 3. TUGEN modular schematic.
Figure 3. TUGEN modular schematic.
Energies 18 04951 g003
Figure 4. MODSIM1-TUGEN module diagram.
Figure 4. MODSIM1-TUGEN module diagram.
Energies 18 04951 g004
Figure 5. DCDC4x module diagram.
Figure 5. DCDC4x module diagram.
Energies 18 04951 g005
Figure 6. SIN3F module diagram.
Figure 6. SIN3F module diagram.
Energies 18 04951 g006
Figure 7. MODSIM1-SIN3F module diagram.
Figure 7. MODSIM1-SIN3F module diagram.
Energies 18 04951 g007
Figure 8. TUGEN three-phase generator voltage outputs reported according to wind speed (CH4). (a) Results for n = 1 V. (b) Results for n = 3 V.
Figure 8. TUGEN three-phase generator voltage outputs reported according to wind speed (CH4). (a) Results for n = 1 V. (b) Results for n = 3 V.
Energies 18 04951 g008
Figure 9. TUGEN-rectified voltage reported according to wind speed (CH4). (a) Results for n = 1 V and (b) results for n = 3 V.
Figure 9. TUGEN-rectified voltage reported according to wind speed (CH4). (a) Results for n = 1 V and (b) results for n = 3 V.
Energies 18 04951 g009
Figure 10. TUGEN-rectified bridge operation.
Figure 10. TUGEN-rectified bridge operation.
Energies 18 04951 g010
Figure 11. DCDC4X capacitor effect reported according to wind speed (CH4). (a) Results for n = 1 V and (b) results for n = 3 V.
Figure 11. DCDC4X capacitor effect reported according to wind speed (CH4). (a) Results for n = 1 V and (b) results for n = 3 V.
Energies 18 04951 g011
Figure 12. DCDC4X step-up converter operation and gate control signals. (a) Gate control signals for Q1 and Q2 transistors and (b) each pair gate–grain signal for Q1 and Q2 transistors.
Figure 12. DCDC4X step-up converter operation and gate control signals. (a) Gate control signals for Q1 and Q2 transistors and (b) each pair gate–grain signal for Q1 and Q2 transistors.
Energies 18 04951 g012
Figure 13. DCDC4X converter operation and gate control signals in step-down mode. (a) The Q3 gate (CH1) and drain signals (CH3) and (b) output voltage control uz (t) (CH2) reported according to Q3 gate control signal (CH1).
Figure 13. DCDC4X converter operation and gate control signals in step-down mode. (a) The Q3 gate (CH1) and drain signals (CH3) and (b) output voltage control uz (t) (CH2) reported according to Q3 gate control signal (CH1).
Energies 18 04951 g013
Figure 14. DCDC4X characteristic. (a) Input and output characteristics reported according to wind speed. (b) Convertor characteristics.
Figure 14. DCDC4X characteristic. (a) Input and output characteristics reported according to wind speed. (b) Convertor characteristics.
Energies 18 04951 g014
Figure 15. SIN3F PWM one-phase operation.
Figure 15. SIN3F PWM one-phase operation.
Energies 18 04951 g015
Figure 16. SIN3F sinusoidal inverter operation. (a) R phase oscillograms uR2 (t), uR1 (t), and uR (t). (b) Three-phase inverter line outputs uR (t), uS (t), and uT (t).
Figure 16. SIN3F sinusoidal inverter operation. (a) R phase oscillograms uR2 (t), uR1 (t), and uR (t). (b) Three-phase inverter line outputs uR (t), uS (t), and uT (t).
Energies 18 04951 g016
Table 1. TUGEN three-phase generator simulated signals reported according to wind speed.
Table 1. TUGEN three-phase generator simulated signals reported according to wind speed.
CaseCH4
Wind Speed
(n)
[V]
Reported Wind
Speed
(n)
[%]
CH1
Maximum Output Voltage
Amplitude
[V]
CH1
Output Voltage RMS
[V]
CH1
Output
Signal
Period
[ms]
CH1
Output
Signal
Frequency
[Hz]
(a)1.033.335.203.8653.9218.55
1.550.006.585.4934.6628.85
2.066.677.375.1225.4439.31
2.583.337.795.7420.0949.78
(b)3.0100.08.025.6319.8950.28
Table 2. TUGEN three-phase generator simulated phase delays.
Table 2. TUGEN three-phase generator simulated phase delays.
CaseCH4
Wind Speed
(n)
[V]
CH2-CH1 Time
Delay
[ms]
CH3-CH1 Time
Delay
[ms]
CH1
Period
[ms]
CH2-CH1
Phase
Delay
[rad]
CH3-CH1 Phase
Delay
[rad]
(a)1.018.0036.0053.920.3338280.667656
1.511.5023.0034.660.3317950.663589
2.08.5017.0025.440.3341190.668239
2.56.7013.5020.090.3334990.671976
(b)3.06.6013.3019.890.3318250.668678
120°240°
Table 3. TUGEN rectified output voltage according to wind speed.
Table 3. TUGEN rectified output voltage according to wind speed.
CaseCH4
Wind Speed
(n)
[V]
CH2
Maximum Output Voltage
Amplitude
[V]
CH2
Rectified
Output Voltage
[V]
CH2
Output
Signal
Period
[ms]
CH2
Output
Signal
Frequency
[Hz]
(a)1.004.324.1410.6394.04
1.505.044.855.78173.16
2.005.805.624.23236.31
2.506.606.313.33299.85
(b)3.006.566.243.32301.20
Table 4. DCDC4X-filtered DC-LINK relation reported according to wind speed.
Table 4. DCDC4X-filtered DC-LINK relation reported according to wind speed.
CaseCH4/Wind Speed (n)
[V]
CH2/Filtered DC-LINK (UC-DC) [V]
(a)1.004.34
1.504.86
2.005.41
2.506.30
(b)3.006.30
Disclaimer/Publisher’s Note: The statements, opinions and data contained in all publications are solely those of the individual author(s) and contributor(s) and not of MDPI and/or the editor(s). MDPI and/or the editor(s) disclaim responsibility for any injury to people or property resulting from any ideas, methods, instructions or products referred to in the content.

Share and Cite

MDPI and ACS Style

Sintea, S.; Panait, C.; Hnatiuc, B.; Tirpan, M.; Pomazan, C.; Hnatiuc, M. Wind Turbine Electric Signals Simulator. Energies 2025, 18, 4951. https://doi.org/10.3390/en18184951

AMA Style

Sintea S, Panait C, Hnatiuc B, Tirpan M, Pomazan C, Hnatiuc M. Wind Turbine Electric Signals Simulator. Energies. 2025; 18(18):4951. https://doi.org/10.3390/en18184951

Chicago/Turabian Style

Sintea, Sorin, Cornel Panait, Bogdan Hnatiuc, Marian Tirpan, Catalin Pomazan, and Mihaela Hnatiuc. 2025. "Wind Turbine Electric Signals Simulator" Energies 18, no. 18: 4951. https://doi.org/10.3390/en18184951

APA Style

Sintea, S., Panait, C., Hnatiuc, B., Tirpan, M., Pomazan, C., & Hnatiuc, M. (2025). Wind Turbine Electric Signals Simulator. Energies, 18(18), 4951. https://doi.org/10.3390/en18184951

Note that from the first issue of 2016, this journal uses article numbers instead of page numbers. See further details here.

Article Metrics

Back to TopTop