Development Analysis of China’s New-Type Power System Based on Governmental and Media Texts via Multi-Label BERT Classification
Abstract
1. Introduction
2. Literature Review and Algorithm Design
2.1. Review of Traditional Policy Analysis Methods and Their Constraints
2.2. Theoretical Innovation and Positioning of This Study
2.3. Algorithm Design
2.3.1. Algorithm Framework and Design Principles
2.3.2. Specifications of the Policy Document Harvesting Algorithm
2.3.3. Specifications of the PDF Extraction Algorithm for Technical Documents
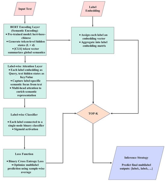
2.3.4. Specifications of the BERT-Driven Multi-Label Classification Framework
3. Methodology
3.1. Data Acquisition and Preprocessing Techniques
- (1)
- Text Acquisition: News articles are collected via web scraping (requests + BeautifulSoup), and PDF documents are parsed using PyPDF2.
- (2)
- Content Extraction: Paragraphs are extracted from tags in HTML; tables of contents are skipped in PDFs to isolate the main content.
- (3)
- Cleaning and Standardization: Regular expressions are used to merge whitespace and remove invalid characters, headers, footers, and noise; the first chapter title marks the start of the main body.
- (4)
- Segmentation and Formatting: Text is split into 512-character samples with empty “label” fields, and stored in structured Excel files for downstream BERT training.
3.1.1. Web-Based Text Data Collection and Cleaning
| Algorithm 1. Web-based text data collection and cleaning |
| Function FetchTextFromWebpage(url): Try: response = DownloadWebpage(url) paragraph_list = Extract <p> Tags from HTML TEXT = Join all paragraphs as a single string Clean TEXT by: - Character filtering - Whitespace normalization Return cleaned TEXT Except: Return empty string |
3.1.2. Structured Data Extraction and Cleaning for PDF-Based Policy Documents
| Algorithm 2. Structured data extraction and cleaning for PDF-based policy documents |
| Function ExtractTextFromPDF(pdf_path): Initialize empty string TEXT For each page in PDF document: Extract page_text = GetTextFromPage(page) Append page_text to TEXT Clean TEXT by: - Removing special symbols - Replacing multiple whitespace with single space Return cleaned TEXT |
3.2. BERT Model Training and Ablation Study
3.2.1. Training of the BERT Model
| Algorithm 3. Domain-optimized BERT for multi-label classification |
| Input: - Labeled training set (texts + multi-labels) - Unlabeled test set (texts) - Pretrained BERT model (e.g., “bert-base-chinese”) Output: - Trained multi-label classifier - Top-N predicted labels for each test text - Dynamic threshold file - Final label frequency visualization ------------------------------------------------------------ Training Stage 1. Load labeled dataset from Excel - Clean empty labels - Convert multi-label strings to binary indicator matrix 2. Initialize tokenizer and inject custom tokens - Tokens include domain-specific phrases (e.g., “virtual power plant”) 3. Tokenize text with max_length = 512 - Return PyTorch[2.3.1]-compatible tensors - Construct dataset for training/validation 4. Initialize LabelAttentionClassifier: - BERT encoder → token embeddings - Learnable label embeddings - Multi-head attention: label embedding as query - Output: sigmoid score for each label 5. Compute positive class weights (inverse label frequency) - Assign to BCEWithLogitsLoss (weighted binary cross entropy) 6. Train model using HuggingFace Trainer - Monitor macro-F1 on validation set - Use standard Adam optimizer and learning rate schedule 7. Save: - Trained model weights - Tokenizer config - Label encoder (MultiLabelBinarizer class list) - Dynamic threshold file (JSON) ------------------------------------------------------------ Threshold Scanning (Validation) 8. For each label: a. Predict probability scores on validation set b. For thresholds t ∈ [0.1, 0.9] step 0.02: - Compute binary predictions using threshold t - Evaluate F1 score c. Select t that yields highest F1 → save as label-specific optimal threshold 9. Save all best thresholds into JSON (dynamic_thresholds.json) ------------------------------------------------------------ Inference and Prediction 10. Load new test set from Excel 11. Tokenize using same tokenizer 12. Perform forward pass to get logits 13. Apply sigmoid to get probabilities 14. For each sample: a. Adjust label probabilities if label is in penalty list b. Compare with dynamic thresholds: - If prob > threshold: label is selected c. Enforce label count control: - If selected > 3 → only retain top-3 probs - If selected == 0 → fallback to top-1 prediction 15. Store: - Top-N predicted labels - Main label (highest probability) - Full probability vector 16. Save results to Excel and plot label frequency histogram |
3.2.2. Ablation Study Configuration
3.2.3. Baseline Methods
3.3. Evaluation and Analysis of Predicted Labels
3.3.1. Analysis of the Popularity Structure of Labels
3.3.2. Analysis of Label Co-Occurrence Relationships
3.3.3. Evaluation of Label Priorities
4. Results and Discussion
4.1. Performance Analysis of BERT Model Training
4.2. Performance Analysis of Ablation Study
4.3. Comparison with Baselines
4.4. Performance Analysis of Label Prediction
4.4.1. Results of Structural Analysis of Label Popularity
4.4.2. Results of the Analysis of Label Co-Occurrence Relationships
4.4.3. Evaluation Results of Label Priorities
5. Conclusions and Future Directions
5.1. Conclusions
- (1)
- Policy tasks exhibit clear differences in expression across text types, reflecting a multi-layered transmission mechanism of “planning orientation to “media reinforcement” to “policy formalization.” For example, the label Build system-friendly new energy power stations appears 107 times in strategic planning documents, 80 times in energy news reports, and only 24 times in official government policies. Similarly, Optimize and strengthen the main grid framework and Increase the proportion of renewable energy transmission appear 80 and 65 times in news sources, compared to just 29 and 17 times in government texts, respectively. These figures suggest that top-level plans focus on forward-looking system deployment, media texts emphasize implementation progress and public dissemination, while official policies adopt more standardized and cautious expressions. The structural distribution of tasks across sources reveals the functional division and coordination inherent in policy communication pathways.
- (2)
- High-frequency task labels form well-defined co-occurrence structures, building a multi-level task subnetwork covering generation, transmission, storage, regulation, and end-use. As shown in the co-occurrence matrix, Build system-friendly new energy power stations and Optimize and strengthen the main grid framework co-occur 81 times—one of the thickest links in the entire network. This label also frequently co-occurs with Increase the proportion of renewable energy transmission (63 times) and Apply advanced technologies in transmission channels (35 times). These relationships demonstrate that power station deployment, grid optimization, and transmission capacity enhancement are tightly interlinked in policy discourse, jointly forming a source–grid interaction pathway. Meanwhile, low-frequency labels such as Build shared energy storage power stations and Coordinate computing and electricity are connected to multiple high-frequency nodes, indicating their structural importance as embedded components within multi-task policy flows.
- (3)
- The integrated priority evaluation reveals a dual-layer strategic backbone, composed of “high-frequency & high-connectivity” core tasks and “low-frequency & high-centrality” latent hub tasks. Specifically, Build system-friendly new energy power stations and Optimize and strengthen the main grid framework rank first and second in both PEI scores (0.88 and 0.83) and network centrality (0.50 and 0.54). In contrast, Build shared energy storage power stations holds the highest centrality score (0.71) but a lower PEI value (0.52). This indicates that the former are dominant drivers in current policy deployment, combining semantic salience with structural importance. The latter, while less emphasized textually, functions as a key cross-cutting node in the task network, with the potential to evolve into a “medium- to long-term strategic coordination hub” and should be given increased policy attention.
5.2. Engineering Applications and Strategic Implications
5.3. Future Directions
Author Contributions
Funding
Institutional Review Board Statement
Informed Consent Statement
Data Availability Statement
Conflicts of Interest
Appendix A
| Model | Macro-F1 | Macro-F1 | Samples-F1 |
|---|---|---|---|
| (B1) Linear SVM (TF-IDF) | 0.748 | 0.741 | 0.752 |
| (B2) RoBERTa-wwm-ext (fine-tuned) | 0.804 | 0.812 | 0.817 |
| Full-Scale Model | 0.831 | 0.849 | 0.855 |
References
- IEA. An Energy Sector Roadmap to Carbon Neutrality in China; IEA: Paris, France, 2021. [Google Scholar]
- National DARC. The 14th Five-Year Plan for a Modern Energy System; National Development and Reform Commission: Beijing, China, 2022.
- National EA. Guiding Opinions on Accelerating the Construction of a New-Type Power System; National Energy Administration: Beijing, China, 2021.
- Wang, X.; Huang, L.; Daim, T.; Li, X.; Li, Z. Evaluation of China’s new energy vehicle policy texts with quantitative and qualitative analysis. Technol. Soc. 2021, 67, 101770. [Google Scholar] [CrossRef]
- The CCOT; The SC. Opinions on Fully and Accurately Implementing the New Development Philosophy to Achieve Carbon Peak and Carbon Neutrality; General Office of the CPC Central Committee and the State Council: Beijing, China, 2021. [Google Scholar]
- Wang, Y.; Chen, X. Development Analysis and Prospective Research for New Type Power Systems. In Proceedings of the 2023 IEEE 7th Conference on Energy Internet and Energy System Integration (EI2), Hangzhou, China, 15–18 December 2023; pp. 2969–2974. [Google Scholar]
- Chalkidis, I.; Fergadiotis, M.; Malakasiotis, P.; Aletras, N.; Androutsopoulos, I. LEGAL-BERT: The Muppets straight out of law school. In Findings of the Association for Computational Linguistics: EMNLP 2020; Association for Computational Linguistics: Kerrville, TX, USA, 2020. [Google Scholar]
- Nam, J.; Kim, J.; Loza Mencía, E.; Gurevych, I.; Fürnkranz, J. Large-Scale Multi-label Text Classification—Revisiting Neural Networks; Calders, T., Esposito, F., Hüllermeier, E., Meo, R., Eds.; Springer: Berlin/Heidelberg, Germany, 2014; pp. 437–452. [Google Scholar]
- Mohammed, H.H.; Dogdu, E.; Görür, A.K.; Choupani, R. Multi-Label Classification of Text Documents Using Deep Learning. In Proceedings of the 2020 IEEE International Conference on Big Data (Big Data), Atlanta, GA, USA, 10–13 December 2020; pp. 4681–4689. [Google Scholar]
- Liu, Z.; Grau-Bove, J.; Orr, S. BERT-Flow-VAE: A Weakly-supervised Model for Multi-Label Text Classification. In Proceedings of the 29th International Conference on Computational Linguistics, Gyeongju, Republic of Korea, 12–17 October 2022. [Google Scholar]
- Schonlau, M.; Weiß, J.; Marquardt, J. Multi-label classification of open-ended questions with BERT. In Proceedings of the 2023 Big Data Meets Survey Science (BigSurv), Quito, Ecuador, 26–29 October 2023; pp. 1–8. [Google Scholar]
- Zhang, W.; Jiang, Y.; Fang, Y.; Pan, S. Hierarchical contrastive learning for multi-label text classification. Sci. Rep. 2025, 15, 14101. [Google Scholar] [CrossRef]
- Liu, Y.; Xu, F.; Zhao, Y.; Ma, Z.; Wang, T.; Zhang, S.; Tian, Y. Hierarchical multi-instance multi-label learning for Chinese patent text classification. Connect. Sci. 2024, 36, 2295818. [Google Scholar] [CrossRef]
- Yarullin, R.; Serdyukov, P. BERT for Sequence-to-Sequence Multi-label Text Classification; van der Aalst, W.M.P., Batagelj, V., Ignatov, D.I., Khachay, M., Koltsova, O., Kutuzov, A., Kuznetsov, S.O., Lomazova, I.A., Loukachevitch, N., Napoli, A., et al., Eds.; Springer International Publishing: Cham, Switzerland, 2021; pp. 187–198. [Google Scholar]
- Veeranki, S.P.K.; Abdulnazar, A.; Kramer, D.; Kreuzthaler, M.; Lumenta, D.B. Multi-label text classification via secondary use of large clinical real-world data sets. Sci. Rep. 2024, 14, 26972. [Google Scholar] [CrossRef]
- Singh, D. Building a Multi-Label Multi-Class Text Classifier with BERT: A Step-by-Step Guide with Code; Medium: San Francisco, CA, USA, 2024. [Google Scholar]
- Yang, B.; Zhang, B.; Cutsforth, K.; Yu, S.; Yu, X. Emerging industry classification based on BERT model. Inf. Syst. 2025, 128, 102484. [Google Scholar] [CrossRef]
- Corringham TASD. BERT Classification of Paris Agreement Climate Action Plans. In Proceedings of the Icml 2021 Workshop On Tackling Climate Change with Machine Learning, Virtually, 23 July 2021. [Google Scholar]
- Jamshidi, S.; Mohammadi, M.; Bagheri, S.; Najafabadi, H.E.; Rezvanian, A.; Gheisari, M.; Ghaderzadeh, M.; Shahabi, A.S.; Wu, Z. Effective text classification using BERT, MTM LSTM, and DT. Data Knowl. Eng. 2024, 151, 102306. [Google Scholar] [CrossRef]
- Bondarenko, I.; Campisi, T.; Tesoriere, G.; Neduzha, L. Using Detailing Concept to Assess Railway Functional Safety. Sustainability 2023, 15, 18. [Google Scholar] [CrossRef]
- Dietz, T. Narrowing the US energy efficiency gap. Proc. Natl. Acad. Sci. USA 2010, 107, 16007–16008. [Google Scholar] [CrossRef]
- Campbell, H.F.; Brown, R.P.C. Benefit–Cost Analysis: Financial and Economic Appraisal Using Spreadsheets; Cambridge University Press: Cambridge, UK, 2018. [Google Scholar]
- Jaffe, A.B.; Stavins, R.N. The energy-efficiency gap What does it mean? Energy Policy 1994, 22, 804–810. [Google Scholar] [CrossRef]
- Keppo, I.; Butnar, I.; Bauer, N.; Caspani, M.; Edelenbosch, O.; Emmerling, J.; Fragkos, P.; Guivarch, C.; Harmsen, M.; Lefèvre, J.; et al. Exploring the possibility space: Taking stock of the diverse capabilities and gaps in integrated assessment models. Environ. Res. Lett. 2021, 16, 53006. [Google Scholar] [CrossRef]
- Ackerman, F.; DeCanio, S.J.; Howarth, R.B.; Sheeran, K. Limitations of integrated assessment models of climate change. Clim. Change 2009, 95, 297–315. [Google Scholar] [CrossRef]
- Sharpe, S. Five Times Faster: Rethinking the Science, Economics, and Diplomacy of Climate Change; Cambridge University Press: Cambridge, UK, 2023. [Google Scholar]
- Hughes, N.; Strachan, N. Methodological review of UK and international low carbon scenarios. Energy Policy 2010, 38, 6056–6065. [Google Scholar] [CrossRef]
- Bataille, C.; Waisman, H.; Colombier, M.; Segafredo, L.; Williams, J. The Deep Decarbonization Pathways Project (DDPP): Insights and emerging issues. Clim. Policy 2016, 16, S1–S6. [Google Scholar] [CrossRef]
- Sovacool, B.K.; Dworkin, M.H. Energy justice: Conceptual insights and practical applications. Appl. Energy 2015, 142, 435–444. [Google Scholar] [CrossRef]
- Heffron, R.J.; McCauley, D. The ‘just transition’ threat to our Energy and Climate 2030 targets. Energy Policy 2022, 165, 112949. [Google Scholar] [CrossRef]
- Liu, B.; Blekas, K.; Tsoumakas, G. Multi-label sampling based on local label imbalance. Pattern Recognit. 2022, 122, 108294. [Google Scholar] [CrossRef]
- Zhang, M.L.; Zhou, Z.H. A Review on Multi-Label Learning Algorithms. IEEE Trans. Knowl. Data Eng. 2014, 26, 1819–1837. [Google Scholar] [CrossRef]
- Liao, W.; Wang, Y.; Yin, Y.; Zhang, X.; Ma, P. Improved sequence generation model for multi-label classification via CNN and initialized fully connection. Neurocomputing 2020, 382, 188–195. [Google Scholar] [CrossRef]
- Yu, Y.; Zhou, Z.; Zheng, X.; Gou, J.; Ou, W.; Yuan, F. Enhancing Label Correlations in multi-label classification through global-local label specific feature learning to Fill Missing labels. Comput. Electr. Eng. 2024, 113, 109037. [Google Scholar] [CrossRef]
- Li, Y.; Shen, J.; Mao, Z. CoocNet: A novel approach to multi-label text classification with improved label co-occurrence modeling. Appl. Intell. 2024, 54, 8702–8718. [Google Scholar] [CrossRef]
- Doukas, H.C.; Andreas, B.M.; Psarras, J.E. Multi-criteria decision aid for the formulation of sustainable technological energy priorities using linguistic variables. Eur. J. Oper. Res. 2007, 182, 844–855. [Google Scholar] [CrossRef]
- Wang, J.; Jing, Y.; Zhang, C.; Zhao, J. Review on multi-criteria decision analysis aid in sustainable energy decision-making. Renew. Sustain. Energy Rev. 2009, 13, 2263–2278. [Google Scholar] [CrossRef]
- Mardani, A.; Zavadskas, E.K.; Khalifah, Z.; Zakuan, N.; Jusoh, A.; Nor, K.M.; Khoshnoudi, M. A review of multi-criteria decision-making applications to solve energy management problems: Two decades from 1995 to 2015. Renew. Sustain. Energy Rev. 2017, 71, 216–256. [Google Scholar] [CrossRef]
- Shao, M.; Han, Z.; Sun, J.; Xiao, C.; Zhang, S.; Zhao, Y. A review of multi-criteria decision making applications for renewable energy site selection. Renew. Energy 2020, 157, 377–403. [Google Scholar] [CrossRef]
- Meng, F.; An, Q. A new approach for group decision making method with hesitant fuzzy preference relations. Knowl.-Based Syst. 2017, 127, 1–15. [Google Scholar] [CrossRef]
- Tijssen, R.J.W. A quantitative assessment of interdisciplinary structures in science and technology: Co-classification analysis of energy research. Res. Policy 1992, 21, 27–44. [Google Scholar] [CrossRef]
- Han, B.; Chen, L.; Tian, X. Knowledge based collection selection for distributed information retrieval. Inf. Process. Manag. 2018, 54, 116–128. [Google Scholar] [CrossRef]
- Wang, Z.; Hou, H.; Wei, R.; Li, Z. A Distributed Market-Aided Restoration Approach of Multi-Energy Distribution Systems Considering Comprehensive Uncertainties From Typhoon Disaster. IEEE Trans. Smart Grid 2025, 16, 3743–3757. [Google Scholar] [CrossRef]
- Tiwari, R.S.; Sharma, J.P.; Gupta, O.H.; Ahmed Abdullah Sufyan, M. Extension of pole differential current based relaying for bipolar LCC HVDC lines. Sci. Rep. 2025, 15, 16142. [Google Scholar] [CrossRef] [PubMed]










| Parameter | Setting Value or Method | Function Description |
|---|---|---|
| Request Method | requests.get(url, timeout = 10) | Initiate a web page request |
| Web Page Parser | BeautifulSoup(response.text, ‘html.parser’) | Extract main body content from HTML |
| Target Tag | <p> tag | Focus on the central content region |
| Automatic Retry Mechanism | Retry 3 times with 2-s intervals | Improve crawling stability |
| Encoding Recognition | response.apparent_encoding | Avoid garbled characters |
| Text Sanitization | Unified with PDF extraction model | Ensure format consistency across web and PDF texts |
| Output Format | Excel (.xlsx) | Structure output fields consistent with the PDF extraction module |
| Parameter | Setting Value or Method | Function Description |
|---|---|---|
| Extraction Library | PyPDF2 | Implement page-by-page text extraction |
| Page Iteration Method | for page in reader.pages | Iteratively retrieve content from each page |
| Directory Page Skipping Logic | If page contains Table of Contents or “Chapter X” more than twice → skip page | Automatically skip front matter pages in policy documents |
| Main Text Extraction Rule | re.search(r‘([-1])’, text) | Locate the starting point of the main text; trim forewords and non-main body pages |
| Whitespace Cleaning | re.sub(r‘\s+’, ‘ ’, text) | Merge multiple consecutive spaces into a single space |
| Character Cleaning | re.sub(r‘[^ \u4e00-\u9fa5a-zA-Z0-9\s.,;:?!()<>\"\’%\u300A\u300B±+\-]’, ‘ ’, text) | Remove garbled and invalid characters; retain valid Chinese, English characters, and punctuation |
| Text Slice Length | Segment: ≤512 characters | Adapt to BERT input length limit and generate multi-sample training data |
| Output Format | Excel (.xlsx), fields: text + label (optional) | Structured storage for convenient annotation and subsequent model training |
| Parameter | Setting Value or Method | Function Description |
|---|---|---|
| Base Model | bert-base-chinese | Chinese pretrained model |
| Maximum Input Length | 512 characters | Ensure semantic integrity for long policy texts |
| Label Embedding Mode | Label embedding + Multi-head attention mechanism | Capture label-text contextual dependencies |
| Loss Function | BCEWithLogitsLoss + pos_weight | Mitigate label imbalance |
| Label Weight Setting | 1/(label_freq)^1.5 | Inversely proportional weighting to enhance low-frequency labels |
| Training Epochs | 10 epochs | Stabilize model fine-tuning |
| Optimizer | AdamW | Avoid overfitting |
| Learning Rate | 2 × 10−5 | Controlled learning step size |
| Dynamic Threshold Strategy | Scan range [0.1, 0.6], step size 0.05 | Improve macro-F1 performance |
| Top-k Compensation | If all predictions = 0, fill Top-1 label | Prevent empty predictions |
| Validation Plan | Train/validation split = 8:2 | Independent evaluation |
| Evaluation Metrics | Macro-F1, Micro-F1, Samples-F1 | Multi-dimensional performance evaluation |
| Configuration No. | Model Configuration Name | Model Feature Description |
|---|---|---|
| Config 1 | Full-Scale Model | Label embedding + Multi-head attention + Dynamic thresholding + Weighted BCE + Top-k fallback |
| Config 2 | Disabling Terminology Injection | Remove add_tokens; model uses only the original pretrained vocabulary to evaluate the impact of domain terminology loss |
| Config 3 | Fixed Threshold (0.5) | Disable dynamic threshold scanning; apply a fixed threshold of 0.5 for all labels |
| Config 4 | Unweighted Loss Function | Set all label weights equal in the loss function to evaluate the importance of imbalance handling |
| Config 5 | Top-k Prediction Strategy Only | Remove the sigmoid-thresholding structure; retain only the top-k prediction mechanism |
| Config 6 | Terminology-Free + Weight-Free + Fixed Threshold | Simultaneously remove domain terminology injection, label weighting, and dynamic thresholding, forming a “degraded baseline model” |
| Config 7 | Attention Mechanism Deactivation | Remove the label-text attention layer; retain only the [CLS] token pooled output from BERT |
| Epoch | Validation Loss | Macro F1 | Micro F1 | Samples F1 |
|---|---|---|---|---|
| 1 | 1.36 | 0.08 | 0.09 | 0.09 |
| 2 | 1.27 | 0.11 | 0.10 | 0.10 |
| 3 | 1.08 | 0.19 | 0.18 | 0.19 |
| 4 | 0.85 | 0.25 | 0.26 | 0.30 |
| 5 | 0.64 | 0.37 | 0.35 | 0.37 |
| 6 | 0.44 | 0.53 | 0.53 | 0.56 |
| 7 | 0.34 | 0.74 | 0.71 | 0.74 |
| 8 | 0.29 | 0.79 | 0.80 | 0.82 |
| 9 | 0.26 | 0.81 | 0.81 | 0.83 |
| 10 | 0.25 | 0.83 | 0.85 | 0.86 |
| Configuration Name | Label Attention | Terminology Injection | Dynamic Threshold | Label Weighting | Top-k Compensation | Macro-F1 | Micro-F1 | Samples-F1 |
|---|---|---|---|---|---|---|---|---|
| Config 1 | √ | √ | √ | √ | √ | 0.831 | 0.849 | 0.855 |
| Config 2 | √ | × | √ | √ | √ | 0.723 | 0.717 | 0.729 |
| Config 3 | √ | √ | × | √ | × | 0.802 | 0.795 | 0.801 |
| Config 4 | √ | √ | √ | × | √ | 0.768 | 0.762 | 0.776 |
| Config 5 | √ | √ | × | √ | × | 0.740 | 0.738 | 0.741 |
| Config 6 | √ | × | × | × | × | 0.698 | 0.690 | 0.693 |
| Config 7 | × | √ | √ | √ | √ | 0.755 | 0.752 | 0.761 |
| Label | Strategic Energy Planning Documents | Digital Energy News Platforms | Official Policy Directives on Government Portals |
|---|---|---|---|
| Build system-friendly new energy power stations | 107 | 80 | 24 |
| Optimize and strengthen the main grid framework | 48 | 80 | 29 |
| Explore application of new energy storage technologies | 61 | 55 | 14 |
| Increase the proportion of renewable energy transmission | 66 | 25 | 17 |
| Apply advanced technologies in transmission channels | 28 | 40 | 11 |
| Build shared energy storage power stations | 7 | 34 | 30 |
| Improve full-process management of distribution grids | 51 | 6 | 9 |
| Implement coordination between computing power and electricity | 47 | 14 | 2 |
| Improve the standard system for charging infrastructure | 21 | 26 | 15 |
| Promote application of grid-forming technology | 26 | 29 | 5 |
| Conduct trial demonstrations of next-generation coal power | 46 | 9 | 3 |
| Design intelligent scheduling systems | 34 | 8 | 4 |
| Establish dedicated working mechanisms | 19 | 6 | 17 |
| Develop virtual power plants | 25 | 13 | 2 |
| Enhance integration between electric vehicles and the grid | 21 | 12 | 7 |
| Revise distribution grid standards | 12 | 13 | 9 |
| Upgrade grid-connected performance of new energy entities | 2 | 17 | 15 |
| Advance standardization of next-generation coal power | 11 | 10 | 11 |
| Implement high-penetration demand-side response in pilot regions | 20 | 5 | 5 |
| Innovate scheduling modes for active distribution networks | 10 | 17 | 1 |
| Label | Centrality | PEI |
|---|---|---|
| Build system-friendly new energy power stations | 0.50 | 0.88 |
| Optimize and strengthen the main grid framework | 0.54 | 0.83 |
| Explore application of new energy storage technologies | 0.67 | 0.67 |
| Increase the proportion of renewable energy transmission | 0.58 | 0.66 |
| Promote application of grid-forming technology | 0.58 | 0.62 |
| Build shared energy storage power stations | 0.71 | 0.52 |
| Apply advanced technologies in transmission channels | 0.58 | 0.48 |
| Design intelligent scheduling systems | 0.58 | 0.47 |
| Improve full-process management of distribution grids | 0.50 | 0.39 |
| Improve the standard system for charging infrastructure | 0.42 | 0.36 |
| Develop virtual power plants | 0.38 | 0.35 |
| Implement coordination between computing power and electricity | 0.46 | 0.34 |
| Conduct trial demonstrations of next-generation coal power | 0.38 | 0.24 |
| Implement high-penetration demand-side response in pilot regions | 0.38 | 0.23 |
| Upgrade grid-connected performance of new energy entities | 0.29 | 0.18 |
| Advance standardization of next-generation coal power | 0.21 | 0.13 |
| Revise distribution grid standards | 0.21 | 0.13 |
| Innovate scheduling modes for active distribution networks | 0.21 | 0.13 |
| Enhance integration between electric vehicles and the grid | 0.21 | 0.12 |
| Establish dedicated working mechanisms | 0.17 | 0.10 |
Disclaimer/Publisher’s Note: The statements, opinions and data contained in all publications are solely those of the individual author(s) and contributor(s) and not of MDPI and/or the editor(s). MDPI and/or the editor(s) disclaim responsibility for any injury to people or property resulting from any ideas, methods, instructions or products referred to in the content. |
© 2025 by the authors. Licensee MDPI, Basel, Switzerland. This article is an open access article distributed under the terms and conditions of the Creative Commons Attribution (CC BY) license (https://creativecommons.org/licenses/by/4.0/).
Share and Cite
Zhou, M.; Chen, H.; Liu, M.; Wang, Y.; Liu, L.; Zhang, Y. Development Analysis of China’s New-Type Power System Based on Governmental and Media Texts via Multi-Label BERT Classification. Energies 2025, 18, 4650. https://doi.org/10.3390/en18174650
Zhou M, Chen H, Liu M, Wang Y, Liu L, Zhang Y. Development Analysis of China’s New-Type Power System Based on Governmental and Media Texts via Multi-Label BERT Classification. Energies. 2025; 18(17):4650. https://doi.org/10.3390/en18174650
Chicago/Turabian StyleZhou, Mingyuan, Heng Chen, Minghong Liu, Yinan Wang, Lingshuang Liu, and Yan Zhang. 2025. "Development Analysis of China’s New-Type Power System Based on Governmental and Media Texts via Multi-Label BERT Classification" Energies 18, no. 17: 4650. https://doi.org/10.3390/en18174650
APA StyleZhou, M., Chen, H., Liu, M., Wang, Y., Liu, L., & Zhang, Y. (2025). Development Analysis of China’s New-Type Power System Based on Governmental and Media Texts via Multi-Label BERT Classification. Energies, 18(17), 4650. https://doi.org/10.3390/en18174650

