An Optimization Control Method of IEH Considering User Thermal Comfort
Abstract
1. Introduction
- For the specificity of the IEH, user thermal comfort is introduced, which can promote the consumption of renewable energy in the IEH, enhance the efficiency of energy use while taking into account user thermal comfort and system operating costs, and significantly improve the user’s environmental quality.
- A three-layer optimization model based on user thermal comfort is developed. User thermal comfort requirements, IEH operating costs, and energy network constraints are considered in the optimization model.
- To solve the MOBO problem of the IEH, an improved multilayer nested quantum genetic algorithm is proposed. The algorithm has better performance and applicability for an IEH with a complex structure.
2. Structure of the IEH
2.1. Operation Strategy of the PR
2.2. Energy Conversion Model
3. The Model of User Thermal Comfort
4. Optimization Model
4.1. User Thermal Comfort Layer
4.2. EH Optimization Layer
4.3. PR Optimization Layer
- If the PR is in operating condition 1 or 2 at time t, then y(t) = Csell(t) − Cbat(t).
- If the PR is in operating condition 3 at time t, then y(t) = Csell(t) − Cbat(t) − Cbuy(t).
4.4. Constraints
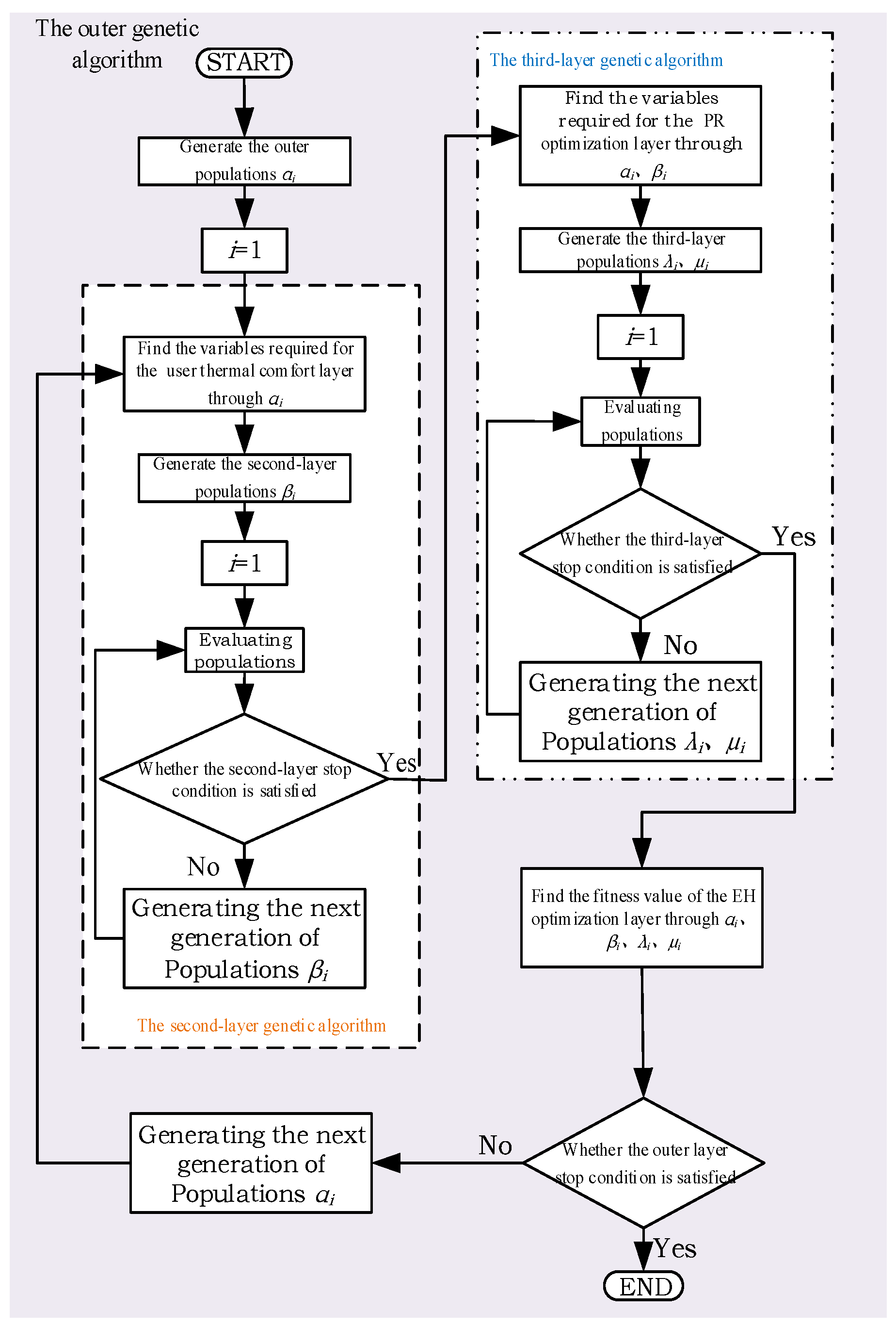
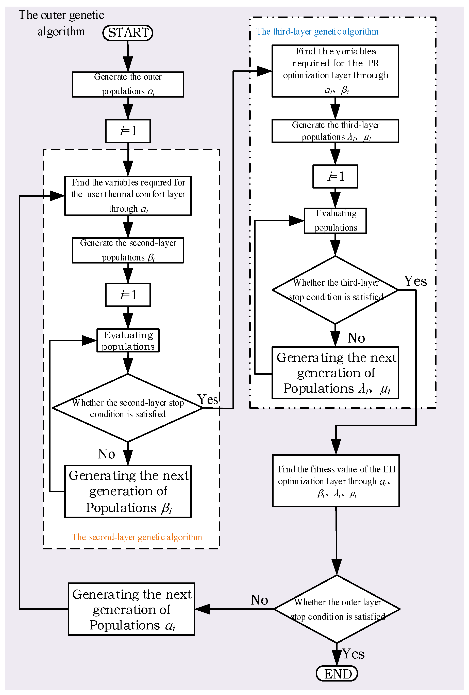
5. Algorithm Flow
6. Example Analysis
7. Conclusions
Author Contributions
Funding
Data Availability Statement
Conflicts of Interest
Nomenclature
| PG | Purchased natural gas power (kW) |
| PA | AC power (kW) |
| PD | DC power supplied by renewable energy (kW) |
| LQ | Heat load (kW) |
| LA | AC load (kW) |
| LD | DC load (kW) |
| Psell,A | AC power sold to the grid (kW) |
| Psell,D | DC power sold to the grid (kW) |
| AC power output from the PR (kW) | |
| DC power output from the PR (kW) | |
| α | Ratio of natural gas power input to CHP to total natural gas power |
| β | Ratio of the electric power input to the electric heater equipment to the electric power remaining after the AC power output from the PR is sold to the grid |
| λ | Ratio of electrical power input to the DC side after passing through a DC/DC converter |
| μ | Ratio of electrical power input to the AC side after passing through the DC/DC converter |
| Electrical power supplied by CHP (kW) | |
| Thermal power provided by CHP (kW) | |
| ηPR | Efficiency of PR conversion level |
| gPR | Efficiency of PR isolation level |
| ηeh | Heating efficiency of electric heater equipment |
| PA transformed through the storage module (kW) | |
| PD transformed through the storage module (kW) | |
| PcA | Charging power on the upper side of the storage module (kW) |
| PcD | Charging power on the lower side of the storage module (kW) |
| PfA | Discharging power on the upper side of the storage module (kW) |
| PfD | Discharging power on the lower side of the storage module (kW) |
| ηGB | Heating efficiency of the gas boiler |
| Efficiency of natural gas converted to heat power through the CHP | |
| Tin,t | Indoor temperature of the building at time t (°C) |
| T0 | Indoor comfort temperature value; 26 °C is taken in this paper |
| (t) | Heat load of the building at the time t (kW) |
| C | Specific heat capacity of the building |
| R | Thermal resistance of the building |
| Tout,t | Outdoor temperature of the building at the time t (°C) |
| Thermal inertia constant | |
| Price of natural gas (CNY/kWh) | |
| Qgas | Low calorific value of natural gas; 9.97 kWh/m3 is taken in this paper |
| Real-time price of ac electricity (CNY/kWh) | |
| User-side unit heat price (CNY/kWh) | |
| User-side unit electricity price (CNY/kWh) | |
| CGB | Cost of pollutant treatment for gas-fired boilers (CNY/kWh) |
| CCHP | Cost of pollutant treatment for CHP (CNY/kWh) |
| CA | Cost of pollutant treatment for the production of ac electricity (CNY/kWh) |
| CD | Cost of pollutant treatment for renewable energy generation (CNY/kWh) |
| Unit price of ac electricity sold (CNY/kWh) | |
| Unit price of dc electricity sold (CNY/kWh) | |
| CB | Price of the battery pack (CNY) |
| WB | Rated capacity of the battery pack (kW) |
| N | Number of times the battery pack has been used for charging and discharging cycles |
| ηb | Charging and discharging efficiency |
| Pcmin | Minimal limit value of charging power (kW) |
| Pfmin | Minimal limit value of discharging power (kW) |
| Pcmax | Maximum limit value of charging power (kW) |
| Pfmax | Maximum limit value of discharging power (kW) |
| SOC | State of charge of storage module |
| SOCmin | Minimum state of charge of storage module |
| SOCmax | Maximum state of charge of storage module |
| Ppv | PV operating power (kW) |
| Pwt | Wind turbine operating power (kW) |
| Ppvmin | PV operating power minimum (kW) |
| Pwtmin | Wind turbine operating power minimum (kW) |
| Ppvmax | PV operating power maximum (kW) |
| Pwtmax | Wind turbine operating power maximum (kW) |
| PAtmax | Maximum limit of transmission capacity of electric equipment (kW) |
| PGtmax | Maximum limit of transmission capacity of natural gas equipment (kW) |
| Psell.Atmax | Maximum limit of sold ac power (kW) |
| Psell.Dtmax | Maximum limit of sold dc power (kW) |
Appendix A



Appendix B



References
- Cao, J.; Meng, K.; Wang, J.; Yang, M.; Chen, Z.; Li, W.; Lin, C. An energy internet and energy routers. Sci. China (Inf. Sci.) 2014, 44, 714–727. [Google Scholar]
- Yu, X.; Xu, X.; Chen, S.; Wu, J.; Jia, H. A brief review to IES and energy internet. Trans. China Electrotech. Soc. 2016, 31, 1–13. [Google Scholar]
- Geidl, M.; Andersson, G. Optimal power flow of multiple energy carriers. IEEE Trans. Power Syst. 2007, 22, 145–155. [Google Scholar] [CrossRef]
- Huang, Y.; Wu, S.; Xu, J.; Chen, J.; Yang, M.; Xie, J.; Zhang, D. Game Optimal scheduling among multiple EHs considering environmental cost with incomplete information. Autom. Electr. Power Syst. 2022, 46, 109–118. [Google Scholar]
- Xu, X.; Jia, H.; Jin, X.; Yu, X.; Mu, Y. Study on hybrid heat-gas-power flow algorithm for integrated community energy system. Proc. CSEE 2015, 35, 3634–3642. [Google Scholar]
- Chen, L.; Lin, X.; Xu, Y.; Li, T.; Lin, L.; Huang, C. Modeling and multi-objective optimal dispatch of micro energy grid based on EH. Power Syst. Prot. Control. 2019, 47, 9–16. [Google Scholar]
- Ma, T.; Wu, J.; Hao, L.; Li, Y. Energy flow modeling and optimal operation analysis of micro energy grid based on EH. Power Syst. Technol. 2018, 42, 179–186. [Google Scholar]
- Mokaramian, E.; Shayeghi, H.; Sedaghati, F.; Safari, A.; Alhelou, H.H. A C-VaR-robust-based multi-objective optimization model for EH considering uncertainty and e-fuel energy storage in energy and reserve markets. IEEE Access 2021, 9, 109447–109464. [Google Scholar] [CrossRef]
- Hu, J.; Liu, X.; Shahidehpour, M.; Xia, S. Optimal operation of EHs with large-scale distributed energy resources for distribution network congestion management. IEEE Trans. Sustain. Energy 2021, 12, 1755–1765. [Google Scholar] [CrossRef]
- Cheng, E.; Wei, Z.; Ji, W.; Ye, T.; Chen, S.; Zhou, Y.; Sun, G. Distributed optimization of integrated electricity-heat energy system considering multiple EHs. Electr. Power Autom. Equip. 2022, 42, 37–44. [Google Scholar]
- Yang, Y.; Li, J. Blockchain-based energy transaction model for multiple EHs. In Proceedings of the 2021 IEEE 10th Data Driven Control and Learning Systems Conference, Suzhou, China, 14–16 May 2021; pp. 1235–1240. [Google Scholar]
- Ni, W.; Lin, L.; Xiang, Y.; Liu, J.Y.; Yang, Y.F.; Zhang, W.T. Optimal gas-Electricity purchase model for EH system based on chance-constrained programming. Power Syst. Technol. 2018, 42, 2477–2487. [Google Scholar]
- Yang, L.; Li, X.; Sun, M.; Sun, C. Hybrid Policy-Based Reinforcement Learning of Adaptive Energy Management for the Energy Transmission-Constrained Island Group. IEEE Trans. Ind. Inform. 2023, 19, 10751–10762. [Google Scholar] [CrossRef]
- Tajalli, S.Z.; Mardaneh, M.; Taherian-Fard, E.; Izadian, A.; Kavousi-Fard, A.; Dabbaghjamanesh, M.; Niknam, T. DoS-Resilient Distributed Optimal Scheduling in a Fog Supporting IIoT-Based Smart Microgrid. IEEE Trans. Ind. Appl. 2020, 56, 2968–2977. [Google Scholar] [CrossRef]
- Amirioun, M.H.; Aminifar, F.; Lesani, H. Towards Proactive Scheduling of Microgrids Against Extreme Floods. IEEE Trans. Smart Grid 2018, 9, 3900–3902. [Google Scholar] [CrossRef]
- Huang, A.Q.; Crow, M.L.; Heydt, G.T.; Zheng, J.P.; Dale, S.J. The Future Renewable Electric Energy Delivery and Management (FREEDM) System: The Energy Internet. Proc. Proc. IEEE 2011, 99, 133–148. [Google Scholar] [CrossRef]
- GB/T 40097-2021; Functional Specifications and Technical Requirements of Energy Router. China Electricity Council: Beijing, China, 2021.
- Li, P.; Sheng, W.; Duan, Q.; Li, Z.; Zhu, C.; Zhang, X. A lyapunov optimization-based energy management strategy for EH with energy router. IEEE Trans. Smart Grid 2020, 11, 4860–4870. [Google Scholar] [CrossRef]
- Shi, X.; Xia, H. Interactive bilevel multi-objective decision making. J. Oper. Res. Soc. 1997, 48, 943–949. [Google Scholar] [CrossRef]
- Lv, Y.; Wan, Z. Linear bilevel multiobjective optimization problem: Penalty approach. J. Ind. Manag. Optim. 2019, 15, 1213–1223. [Google Scholar] [CrossRef]
- Ji, Y.; Ma, G.; Wei, J.; Dai, Y. A hybrid approach for uncertain multi-criteria bilevel programs with a supply chain competition application. Intell. Fuzzy Syst. 2017, 33, 2999–3008. [Google Scholar] [CrossRef]
- Pieume, C.O.; Marcotte, P.; Fotso, L.P.; Siarry, P. Solving Bilevel Linear Multiobjective Programming Problems. Am. J. Oper. Res. 2011, 1, 214–219. [Google Scholar] [CrossRef]
- Mejía-de-Dios, J.A.; Rodríguez-Molina, A.; Mezura-Montes, E. Multiobjective Bilevel Optimization: A Survey of the State-of-the-Art. IEEE Trans. Syst. Man Cybern. Syst. 2023, 53, 5478–5490. [Google Scholar] [CrossRef]
- Cai, X.; Sun, Q.; Li, Z.; Xiao, Y.; Mei, Y.; Zhang, Q.; Li, X. Cooperative Coevolution with Knowledge-Based Dynamic Variable Decomposition for Bilevel Multiobjective Optimization. IEEE Trans. Evol. Comput. 2022, 26, 1553–1565. [Google Scholar] [CrossRef]
- Wang, B.; Zhao, W.; Lin, S.; Ke, J.; Wu, H. Integrated energy management of highway service area based on improved multi-objective quantum genetic algorithm. Power Syst. Technol. 2022, 46, 1742–1751. [Google Scholar]
- Dong, Y.; Wang, Y.; Ni, C. Dispatch of a combined heat-power system considering elasticity with thermal comfort. Dispatch of a combined heat-power system considering elasticity with thermal comfort. Power Syst. Prot. Control. 2021, 49, 26–34. [Google Scholar]
- Wang, S.; Zhang, S.; Cheng, H.; Yuan, K.; Song, Y.; Han, F. Reliability indices and evaluation method of IES considering thermal comfort level of customers. Autom. Electr. Power Syst. 2023, 47, 86–95. [Google Scholar]
- Asghari, M.; Teimori, G.; Abbasinia, M.; Shakeri, F.; Tajik, R.; Ghannadzadeh, M.J.; Ghalhari, G.F. T-hermal discomfort analysis using UTCI and MEMI (PET and PMV) in outdoor environments: Case study of two climates in Iran (Arak & Bandar Abbas). Weather 2019, 74, 57–64. [Google Scholar]
- Fanger, P.O. Thermal Comfort: Analysis and Application in Environmental Engineering; McGraw-Hill: New York, NY, USA, 1972. [Google Scholar]
- ANSI/ASHARE Standard 55-2013; Thermal Environmental Conditions for Human Occupancy. ASHARE: Peachtree Corners, GA, USA, 2013.
- Yang, X.; Fu, G.; Liu, F.; Tian, Y.; Xu, Y.; Chai, Z. Potential Evaluation and Control Strategy of Air Conditioning Load Aggregation Response Considering Multiple Factors. Power Syst. Technol. 2022, 46, 699–708. [Google Scholar]
- Liu, C.; Yu, Z.; Yu, J.; Guo, L. A scheduling algorithm for distributed hybrid flow-shop production scheduling problem. Mod. Manuf. Eng. 2020, 27–35+12. [Google Scholar]
- Hao, R.; Ai, Q.; Zhu, Y.; Wu, H.; Liang, Z. Hierarchical optimal dispatch based on EH for regional IES. Electr. Power Autom. Equip. 2017, 37, 171–178. [Google Scholar]









| Price of Electricity | Time | CNY/kWh |
|---|---|---|
| Time-sharing tariff | 1:00–5:00, 23:00–24:00 | 0.5 |
| 13:00–18:00 | 0.73 | |
| 6:00–12:00, 19:00–22:00 | 1.21 |
| Parameters | Value | Parameters | Value |
|---|---|---|---|
| ηPR | 0.984 | CGB | 0.107 CNY/kWh |
| gPR | 0.968 | CCHP | 0.018 CNY/kWh |
| ηGB | 0.916 | CA | 0.197 CNY/kWh |
| ηeh | 0.45 | CD | 0.156 CNY/kWh |
| 0.897 | 500 kW | ||
| 0.36 | 500 kW | ||
| ηb | 0.9 |
| √: Better Than; ×: Worse Than; ⚪: About the Same as | Mode 2 | Mode 3 | Mode 4 | |
|---|---|---|---|---|
| Mode 1 | Operating cost | √ | × | √ |
| Energy-use efficiency | √ | ⚪ | √ | |
| User thermal comfort | ⚪ | √ | √ | |
| Mode 2 | Operating cost | × | × | |
| Energy-use efficiency | × | ⚪ | ||
| User thermal comfort | √ | √ | ||
| Mode 3 | Operating cost | √ | ||
| Energy-use efficiency | √ | |||
| User thermal comfort | ⚪ | |||
Disclaimer/Publisher’s Note: The statements, opinions and data contained in all publications are solely those of the individual author(s) and contributor(s) and not of MDPI and/or the editor(s). MDPI and/or the editor(s) disclaim responsibility for any injury to people or property resulting from any ideas, methods, instructions or products referred to in the content. |
© 2024 by the authors. Licensee MDPI, Basel, Switzerland. This article is an open access article distributed under the terms and conditions of the Creative Commons Attribution (CC BY) license (https://creativecommons.org/licenses/by/4.0/).
Share and Cite
Zheng, H.; Yu, K. An Optimization Control Method of IEH Considering User Thermal Comfort. Energies 2024, 17, 948. https://doi.org/10.3390/en17040948
Zheng H, Yu K. An Optimization Control Method of IEH Considering User Thermal Comfort. Energies. 2024; 17(4):948. https://doi.org/10.3390/en17040948
Chicago/Turabian StyleZheng, Huankun, and Kaidi Yu. 2024. "An Optimization Control Method of IEH Considering User Thermal Comfort" Energies 17, no. 4: 948. https://doi.org/10.3390/en17040948
APA StyleZheng, H., & Yu, K. (2024). An Optimization Control Method of IEH Considering User Thermal Comfort. Energies, 17(4), 948. https://doi.org/10.3390/en17040948
