Next Article in Journal
Three-Dimensional CFD Analysis of a Hot Water Storage Tank with Various Inlet/Outlet Configurations
Next Article in Special Issue
The Concept of Spatial Reliability Across Renewable Energy Systems—An Application to Decentralized Solar PV Energy
Previous Article in Journal
The Impact of Financial Support Mechanisms and Geopolitical Factors on the Profitability of Investments in Solar Power Plants in Slovenia
Previous Article in Special Issue
Wall Shading Losses of Photovoltaic Systems
 
 
Font Type:
Arial Georgia Verdana
Font Size:
Aa Aa Aa
Line Spacing:
Column Width:
Background:
Review

Integrative Review-Based Conceptual Modeling: An Agent-Based Modeling Synthesis of Dynamic Energy Tariff Research and Models

1
Institute for Infrastructure & Resource Management, Leipzig University, 04109 Leipzig, Germany
2
Copernicus Institute of Sustainable Development, Utrecht University, 3584 CS Utrecht, The Netherlands
*
Author to whom correspondence should be addressed.
Energies 2024, 17(22), 5715; https://doi.org/10.3390/en17225715
Submission received: 30 September 2024 / Revised: 31 October 2024 / Accepted: 4 November 2024 / Published: 15 November 2024

Abstract

Adoption of dynamic energy tariffs by households is crucial for the transition to carbon-neutral energy systems. Influencing the adoption patterns of these tariffs necessitates an examination of the drivers, decision components, and contextual factors influencing household decisions. Few computational models address this comprehensively, often omitting non-financial decision variables. Moreover, methodologically robust integrative reviews on this topic are scarce. To address this gap, this paper develops a concept-centered integrative review methodology aimed at deriving computer models for socio-techno-economic simulations of household adoption of sustainable technologies. The methodology encompasses five sequential phases: Setup, Literature Search, Analysis, Synthesis and Conceptual Model, and Discussion. To illustrate the methodology, it is applied to the case of household adoption of dynamic energy tariffs, resulting in an abstract conceptual model adaptable to local contexts. The review reveals a lack of consensus on modeled tariffs but highlights the significance of tariff complexity, relative advantage, household heterogeneity, and various agent properties. It also identifies potential improvements in model fundamentals, particularly spatial modeling. The developed process model focuses on the stages ‘knowledge’, ‘decision’, and ‘reevaluation’. The article contributes by presenting a comprehensive review scheme and delivering a concept-centered integrative review along with an explicit conceptual model derived from it.

1. Introduction

1.1. Motivation and Research Interest

Integrating large quantities of volatile renewable energy generation is vital in transforming electricity systems to sustainable energy systems that are in line with the Paris Agreement and subsequent international agreements [1]. This transformation is part of a broader energy transition, in which fossil fuels are to be phased out in favor of renewable energies, such as wind and solar. With households contributing to roughly one-quarter of the overall primary energy demand in the EU [2], they play an important role in this transformation. Part of this transition is the electrification of household appliances that currently are powered by fossil fuels [3]. Further transformation pressure comes from the need of electrical grids to cope with growing fluctuations of energy demand, both in quantity and timing of the demand [4], particularly grid overload during peak demand [5]. To alleviate pressure on the electrical grid, demand needs to be shifted to periods of high renewable generation.
Influencing energy demand can be tackled from a supply and demand perspective. The concept of Demand-Side Management (DSM) covers technologies and initiatives that aim to decrease overall energy use from a demand perspective. While DSM has become commonplace for commercial customers, household-level demand response (DR) and, more specifically, variable tariffs in the domestic context are a relatively new concept for electricity suppliers and households, requiring modern infrastructure with smart grids and smart meters installed in households on a large scale [6]. These price alterations, bundled under the term dynamic energy tariffs (or DETs), can entice energy consumers to change energy consumption behavior when energy supply is high and price is low [7]. This can be achieved through static (Time of Use (ToU)) and dynamic (DR) price alterations [8]. Both are based on the principle of setting differing energy rates based on the time in which the energy is being consumed. Thus, for periods where generation exceeds consumption, lower electricity prices are offered to incentivize shifting deferrable electricity consumption to these times from periods where demand would exceed scheduled generation and where fossil marginal power plants would otherwise be invoked. This consumption behavior is aimed primarily at reducing peak load in periods of high (residual) consumption.
These time-varying tariffs have a long-standing tradition in multiple countries in Europe, such as a price distinction between ‘day’ and ‘night’ electricity as in Italy; dynamic real-time pricing (RTP) in Estonia and Spain; critical peak pricing (CPP) in the UK, Lithuania, Portugal, Romania, and France [6]; and dynamic pricing in Finland [9]. These examples are part of a bigger European directive for increased digitization of the energy system of European countries, with Germany being one of the first countries to adopt this directive into national legislation [10,11]. One of its goals is to increase the distribution and installation of smart meters in residential homes, enabling the integration of smart homes and opening up the option for dynamic energy tariffs, while at the same time prioritizing data security [12]. To underscore the importance of DETs within the energy transition, the German government has enacted the GNDEW law, demanding that all energy providers have to offer contracts with dynamic energy tariffs in their portfolio [13]. The benefits of these measures are to decrease the overall and time-dependent energy demand, particularly in peak load. At the same time, it enables consumers to save money by shifting energy consumption to achieve higher energy use efficiency.
For the transition to carbon-neutral energy systems, the adaptation of household energy consumption behavior is paramount, and more adaptive consumption patterns, particularly dynamic energy tariffs, are required. However, household decisions and behavior patterns are hard to steer from a public policy perspective and are complex and inter-dependent, as households are not homogeneous in their electricity demand and consumption habits. Differences in socio-economic or attitudinal factors, as well as household composition, can influence electricity consumption and attitudes towards shifting electricity usage [13].
Even where they are readily available and economically favorable, the adoption of DETs among households is still uncommon, indicating a need to study the adoption patterns of this innovation [6]. As studies on the adoption of DETs are scarce, with the notable exception of [7], the diffusion of other energy innovations on the household level could be instructive in their understanding. Examples for this include smart meters [13], green electricity tariffs [14], and household-level energy storage in combination with DET [15], energy efficiency [16], or DR [17,18].
Influencing the adoption patterns of these tariffs requires an examination of the drivers, decision components, and contextual factors influencing household decisions. However, extant research focuses on economic drivers for adoption by households, and little attention is given to non-financial decision variables. Behavioral dynamics of different social systems and the use of communication channels are vital for a comprehensive assessment of decision variables that could affect behavior and adoption [19]. Adoption behavior is further influenced by technology-specific uses, information availability (e.g., energy saving and shifting options), and consumer preferences. The focus on monetary aspects is mirrored in the state of modeling and simulation; few computational models address the complexity of adoption decision drivers, and non-financial decision variables are commonly omitted.
While empirical investigation and domain theories provide valuable insights into how various factors impact adoption, there is also a need for computer simulations to evaluate the coherence and interdependence of these influences on consumer decision-making. Simulation approaches, particularly system dynamics and agent-based modeling (ABM), can represent the complex dynamics seen in real socio-techno-economic systems and thus be informative for policymaking [20]. Given this studies’ focus on the adoption of DET at the household level, ABMs are especially promising due to their focus on heterogeneous entities, behavior and their interactions. In the context of DET adoption this allows to understand varied adoption patterns seen based on different household characteristics, preferences and the interactions between households.
To develop an agent-based model, all relevant variables and dynamics need to be specified and operationalized. For providing an appropriate foundation, justified decisions should be based on existing theoretical and empirical work as well as extant models. However, methodologically robust integrative reviews on this topic are scarce. The literature on household DET adoption is spread throughout different fields and methodologies. Relevant articles are found in engineering, economics, and social sciences and include computer models with diverse theoretical foundations as well as qualitative and quantitative empirical research. Simultaneously, little discussion of methodology for deriving computer simulation models exists in energy economics.
Due to the lack of a thoroughly grounded knowledge base for decision options on these decisions, this study develops and applies an integrative review methodology as a basis for the choice of decision variables and processes for household adoption of DET from an interdisciplinary perspective, providing a robust method that contributes to the transparency of the choices made. While review methodologies from different fields within economical disciplines exist, to our knowledge, integrative reviews for deriving conceptual models have not yet been applied within ABM-based energy economics. While the field of marketing offers a good discourse on conceptual articles, information science (IS) features mature discussions on theorizing and theory development. As both address consumer behavior and choices, we believe that results transfer well to simulating social systems in energy economics. To address the identified research gap, this paper develops a concept-centered integrative review methodology aimed at deriving computer models for socio-techno-economic simulations of household adoption of sustainable technologies. First, this article derives and synthesizes the respective steps of the integrative review based on existing review schemes in marketing and IS, enriched with the commonly used Preferred Reporting Items for Systematic reviews and Meta-Analyses (PRISMA) review method [21]. To demonstrate the applicability of the method and critically reflect on it, it then develops a conceptual model for household DET adoption.
Given the need for robust methodological choices and documentation of ABMs, this approach could guide future agent-based modeling of different scenarios of innovation diffusion and their derived computer simulations in the renewable energy sector. The review is important for understanding the state of research and to inform theory development [22] as an important part of the modeling process (modeling as theorizing). This strengthens the theorizing elements in future reviews that are imperative for advancing their field. This requires focused reviews on concepts which move beyond their often-descriptive nature. Especially for fields that exhibit a thin and diverse literature basis, integrative methods for knowledge synthesis are needed.

1.2. Research Aim and Research Question

This article sets out to develop an integrative literature review methodology for deriving conceptual models suitable for building socio-techno-economical computer simulations in energy economics. The goal of this article is two-fold: First, it develops a concept-based review methodology integrating empirical research, computer models, and theoretical frameworks based on existing approaches for literature reviews from diverse fields. Through this, it discusses how conceptual models for the application to specific model contexts can be developed based on integrated reviews in the synthesis step. Second, to illustrate this methodology, we apply it to the adoption of DETs by households, developing the DETact conceptual model to illustrate its application for the residential adoption of DETs in agent-based models, calling for further empirical investigation in the topic.
For the development of the conceptual agent-based model, relevant components, such as decision variables, model foundations, and social structures that are consistent with empirical research or existing models, need to be identified (grounding). This article gives an overview of the literature by analyzing studies and models on residential DETs and related energy technologies to develop a conceptual model of their diffusion. The article addresses the following research questions:
  • What steps should an integrative methodology for review-based development of a conceptual model in residential innovation diffusion contain, and what should they entail?
  • How can the existing literature on DET adoption be synthesized in a conceptual model for residential DET adoption?
This research thus contributes both to the scientific understanding of the behavior of energy consumers and how choices and influences shape the decision to adopt DETs and to the development of models capable of investigating policy instruments and behavioral influences.

2. Methodology

In order to tackle the issue of the spread-out knowledge base and integrate existing research from different fields and approaches, this paper starts out with developing a five-step integrative methodology for concept-centric reviews. Such a review requires a methodology capable of integrating both the wide span of literature on the topic of DET modeling and methodological approaches. For the field of IS, [23] remarked on the challenge of integrating theories across different fields. They suggested reviewing emerging issues in need of foundations, which is the case in this article, as the thin literature basis suggests. The authors of [23] further encouraged conceptually structuring the field, supporting the need for a clearly structured review methodology.
Whereas [22] saw every review with an explicit method as a systematic review, for the field of health care, [24] differentiated between systematic reviews (combining evidence of multiple studies about specific clinical problems) and integrative reviews (including both experimental and non-experimental research). While energy economics differs significantly from health care, we see the necessity to integrate very heterogeneous sources to depict the complex concepts and relationships in this research. Similarly, the PRISMA methodology was designed for supporting systematic reviews studying the effects of health interventions. The authors stressed, however, that it generalizes to other interventions and reviews with goals other than studying interventions [21]. We aimed for the developed review methodology to be valuable for constructing conceptual models for diverse complex socio-economic systems. Thus, combining the methodology of [24,25] and enriching it with the PRISMA methodology [21] can be insightful for concept-centered review articles in socio-techno-economical contexts in energy economics.
After a brief narrative review on conceptual models, we focus on the process and product of theorizing and requirements for conceptual articles, followed by the development of an integrative review scheme for conceptual models of technology adoption in (residential) socio-economic systems in a five-step model.
Ref. [26] observed a tendency of descriptive reviews and conceptual papers to present disjointed ideas due to the lack of accepted templates for writing conceptual papers and developed guidelines for four types of conceptual papers. One type, conceptual models, are particularly suitable when data cannot directly be derived from empirical sources. They should combine evidence from existing concepts and theories that ideally are tested through empirical research [26].
For the field of marketing, [27] saw the primary focus of conceptual articles in theory development without the need for the inclusion of data or analyses for theory testing. These articles profit from the freedom not to be restricted by data-related limitations and are suited for conceiving new ideas or creatively synthesizing existing ideas (justification).
Ref. [28] distinguished between seven types of conceptual methods. In this framework, conceptual models merely link concepts in an unspecified fashion, indicating a relation between the concepts. Due to the importance to explicitly state the relationships between concepts, we aimed to go beyond the level of maturity implied by [28]. Within his framework, the concept of conceptual induction is more aligned with this goal. It is defined as an induction from existing knowledge where occurrences of interest are analyzed to describe the system through the relationships in the systems’ elements. In order to be more consistent with [26,27], we used the term conceptual model throughout this article but understood it in the sense of a conceptual induction as a symbolic model (based on equations and logical statements and allowing for simulation) in the terms of [28] due to its suitability for analysis.
A requirement that the authors of [26] poses to conceptual papers is to provide explicit justification and explanation about the decisions made during theorizing. Similarly, [28] remarked that operations management would profit from theory-building methodologies; while theorizing and model building improved somewhat, many modeling papers have still failed to appropriately justify their modeling decisions. Ref. [23] argued that justifying model relationships is the most crucial part of theory development. In their view, reasoning can come from theoretical explanations, past empirical findings, and experience. Explanation is an important part in explanatory and EP (explanation and prediction) theories in [29]. As with the conceptual models discussed above, testable predictions are not the chief concern of explanation theories, and they serve to understand a system [29]. The theoretical perspective was also crucial for [23]; they remarked that while theorizing is the most important part of a review, it is often the weakest part, indicating the need to be explicit about theorizing.
Ref. [27] stressed the importance of addressing gaps in extant conceptualizations for theory assessment and enhancement. While many model aspects can be identified in existing models, others (such as modeling space) are left unspecified and need to be filled in. Additionally, different solutions (e.g., for constructing the social network) are identified in the existing literature, suggesting addressing different possibilities or parameter ranges and advising modelers on how to resolve these conflicts.
In summary, conceptual models as inductions/combinations from existing evidence and theories are concept-centric tools for theory development where empirical data are scarce. They require explicit justification and explanation about decisions and relationships as reasoned theorizing coming from theoretical explanations, past empirical findings, existing models, and experience. Conceptual models should synthesize existing models, fill unaddressed gaps, and suggest advice on how to resolve conflicts on model structure and parameter choices.
The conceptual model developed in this article is based on an integrative literature review that comprises extant empirical work on DETs and related ABMs of domestic energy innovations. The review identifies the decision variables and contextual factors that relate to the diffusion of DETs. As mentioned in [22], differing research designs involve different forms of literature reviews. Following [25], the review process was structured in different phases and made explicitly through different tools. While the literature search was a common element in both [24,25], both approaches differed in their classification of the other phases. Reconciling the different process models, we suggested structuring the review in the five sequential phases: (i) Setup, (ii) Literature Search, (iii) Analysis, (iv) Synthesis and Conceptual Model, (v) Discussion (see Figure 1). We split the analysis and synthesis phase of [25] into two distinct phases to clearly distinguish the more analytical activity of collecting approaches and justification for model decisions (analysis) from the more creative activity of conceptualization (synthesis) based on this structured collection.
This methodology section details the respective phases and describes the approach for this review of DET adoption by households.

2.1. Setup Phase

Prior to searching and identifying relevant literature, Ref. [25] suggested to explicitly define the scope, flavor, and purpose of the research and conceptualize the terms and concepts of interest. Similarly, Ref. [24] suggested the problem identification step where the problem, relevant variables, and the sampling frame are identified. In addition to stating the problem clearly with the definition of the research aim and questions (as has been done in Section 1.2), relevant terms, variables, and concepts should be presented. Ref. [21] suggested including a textual description of the rationale and objectives in the review, which would be appropriately included in the setup phase or the introduction (for the illustrative review provided in this article, this was done in the introduction). Ref. [26] saw the interest in a focal phenomenon (here, the adoption of DETs) as a starting point for model development. For this, differing conceptualizations should be identified inductively with a discussion on how concepts or theories can be combined (‘conceptual ingredients of the empirical phenomenon in question’). While we agree on the importance of the focal phenomenon, varying conceptualizations are discussed in analysis phase, with choices made in the synthesis phase, leaving this activity to phase (iii) and (iv).
Based on Cooper’s criticism of the narrow scope of literature reviews focusing on the focus and goal of the review, he developed a taxonomy of the literature review process by extending these conventional characteristics with perspective, coverage, organization, and audience [30]. Each of these characteristics bundles a range of categories to specify the scope of a literature review. While this is a good starting point, we believe that for presenting the research scope of model-based reviews, this scheme should be extended in focus, goal, and perspective. For this, the description of research outcomes in the focus category was extended by empirical studies and models and framework to allow for reviews that analyzed empirical studies for inductively developing models and those reviewing existing models and frameworks for deductive model construction. Together with theories, these possible foci contained the domain and method theory in grounded modeling approaches. Similarly, the goal of integration was refined by distinguishing between the goal to integrate and synthesize for developing conceptual models and theorize and conceptualize for more theoretical articles. Finally, we extended the perspectives of neutral representation (presenting arguments for/against different interpretations in the literature) and espousal of position (accumulating and synthesizing literature to illustrate a point of view) by a critical evaluation of existing approaches to capture modeling activity more appropriately. This was done since the development of a conceptual model is a creative endeavor including choices between conflicting approaches, disqualifying neutral representation; however, it does not necessarily represent a position of the researchers. Rather, evidence and existing model choices should be evaluated critically, with the modeler making a choice for their implementation into a model. While the presentation of literature should be done from a neutral perspective, the model process involves possibly subjective and biased activities. Instead of defending a viewpoint, it is grounded in the critical evaluation of arguments for modeling choices. As a perspective, critical evaluation relies on the discussions of benefits and shortcomings of different modeling choices for model aspects or submodels and the justification of a choice.
Other characteristics in the taxonomy of Cooper [30] easily transfer to behavioral energy economic modeling. This developed extended scheme is visualized in Figure 2. In this visualization, the characteristics of [30] were extended by the categories explained in the text above (i.e., empirical studies and models and frameworks for focusing, integrating and synthesizing, and theorizing and conceptualizing for goal and critical evaluation for perspective).
Subsequently, we applied this schema to the illustrative literature review done in this article.
This review aimed at identifying relevant variables for modeling the adoption of DETs. It should include existing models and frameworks to reflect the modeling state of the art, but also empirical factors that were found to have an influence on consumers’ decisions. Finally, behavioral theories might contribute underlying constructs for consumers decisions, while methods and applications were not thought to identify significant factors to the model. We assumed that all chosen foci were relevant in many conceptual modeling approaches; for fields with a wider literature basis or more specific conceptual models, a narrower focus might be relevant, however. Due to the more theoretical nature of this article in developing a conceptual model, the goal lies both in the integration and synthesis of the reviewed literature and in theorizing and conceptualizing the review scheme. We understand modeling as critical evaluation of reviewed evidence involving possibly subjective and biased activities grounded in evaluation and justification of arguments. Due to the small literature basis, we chose exhaustive coverage that we organized conceptually to ease the discussion of model development. Aiming to suggest a conceptual model for the application in concrete case studies and stimulating empirical investigation in the topic, the article is directed at scholars. Insight into the phenomenon can profit greatly from different perspectives. Thus, we aimed at general and specialized scholars as the audience.
These choices are summarized in Figure 3.
In addition to defining the scope, the relevant terms, variables, and concepts should be identified. These concepts provide the basis for the conceptual matrix discussed in Section 2.3, which forms the basis of the analytical process step. For this review, these concepts were identified inductively through a preliminary literature review and grouped into the categories dynamic energy tariffs, households, decision process, and global model characteristics. This was done by identifying core articles on the topic and screening them for relevant concepts. These concepts were then semantically grouped, and the categories were derived. The concepts and categories for the exemplary case are illustrated in Figure 4 as a conceptual map.

2.2. Literature Search

In the step of literature search, both [24,25] agree, although they differed in details of the process. The authors of [25] focused on forward and backward search and the search in journals or databases based on keywords, with [24] adding registries as sources. Similarly, Ref. [25] discussed screening, while [21,24] focused more on the in- and exclusion criteria.
In the search phase, review-based conceptual model articles should explicitly discuss all sources (databases or integrated sources, journals and registries) [21], as well as whether and where they engage in forward and backward search and transparent inclusion and exclusion criteria in article screening. Ref. [21] remarked that the search strategy should be presented in full.
For the conceptual model, we looked at the databases Google Scholar, Scopus, and Web of Science. The search was conducted on 17th of April (Scopus and Web of Science) and 24th of April 2023 (Google Scholar)). Due to the small literature basis, we decided not to limit the search to specific journals and registries. Relevant articles were found in engineering, economics, and social sciences and included computer models with diverse theoretical foundations and qualitative and quantitative empirical research. The systematic review was conducted based on a search protocol (see Appendix A).
The search in the databases combined different search terms relevant to modeling (ABMs and decisions), tariffs and the application context, as shown in Table 1.
Initial inclusion criteria for screening were the usage of ABMs and other models to study DETs and the coverage of households and electricity innovation adoption in empirical studies or theoretical articles. Preliminary results indicated little literature on ABMs for DET diffusion. Thus, we used a sequential review approach, with broader inclusion criteria for a second round, including articles on household electricity consumption behavior adaptation (green energy tariffs, smart homes, and smart meters). Similarly, articles that focused on the adoption of residential energy technologies (solar panels or LED lighting) were included, enabling the analysis of a wider body of research, as demanded by [25] for the field of marketing. Articles not describing household behavior or decision factors and articles published in languages other than English, German, or Dutch were furthermore excluded. Articles from computer science were excluded due to their primary focus on formal modeling and problem solving, whereas this article focused on explanatory modeling and socio-economic approaches.
Key articles were found in the first round of indicated publications that were missed by the literature search but seemed relevant. These articles were added to the literature sample and the screening process to enrich the literature sample.
The retrieved sourced were exported to Zotero, where duplicates were filtered out, and articles were screened by their keywords and abstracts. The literature search resulted in 257 articles of potential interest, with 38 articles retrieved from Web of Science, 44 from Scopus, and 176 articles found through Google Scholar. Based on the screening, 223 articles were excluded (see Figure 5, indicating the results of the search and selection process as required by [21]).
The systematic literature review focused on articles matching the predefined search terms explicitly instead of engaging in forward or backward search that is common in scoping reviews. Through this, we aimed to prevent selection bias and circular reasoning. The articles included in the review were recorded in a table featuring the reference, year, title, studied area, the type of paper (empirical/conceptual), the innovation or appliance featured (see Appendix A), whether a survey was carried out (including some information if so), the number of interviews (if present), and the type of model (if present, see Appendix A)) as shown in Figure 6.
The literature search was thus conducted through the schema described in Table 2.

2.3. Analysis

While [25] joined the analysis step and synthesis step, Ref. [24] had a more granular view, differentiating the data evaluation and data analysis step. In their work, the analysis step was further structured into data reduction, data display, data comparison, and conclusion drawing and verification. The iterative identification of patterns, themes and relationships of data, and conclusion drawing [24] can be seen as synthesis of the analyzed data. Similarly, Ref. [21] blended analysis (data collection process and data items) and synthesis methods. To clearly delineate previous work in models, empirical work, and theories from the creative and justificatory work of modeling choices, we split analysis and synthesis into two separate phases. This aimed to increase modeling transparency and clarify which modeling choice was based on data and which was motivated by other factors [24].
Ref. [24] required ordering, coding, categorizing, and summarizing data for the respective steps. For data display, they suggested using matrices, graphs, charts, or networks. Identifying concepts is an important step in the analysis step, allowing for the systemic comparison of studies demanded by [25]. Ref. [21] required reviews to list the outcomes for collected data and other variables. While this is aimed at more homogeneous research contexts than socio-techno-economic models involving different technologies, stakeholders, and psycho-demographic variables, it can be transferred to conceptual models as comprehensive and structured data analysis and clearness in assumptions.
For a concept-centric review, Refs. [23,25] suggested using a concept matrix, indicating the presence of concepts. In our experience, many concepts in model development require more conceptualization details from existing models, theories, and studies. We therefore suggest using binary (present/not present), categorical/numerical, or free-text fields depending on the modeled concepts. As conceptual models usually comprise many factors, we suggest grouping the concepts in overarching concept groups (see Section 2.1), with each group offering a partial concept matrix. This choice was made due to its consistency with the construction of the conceptual map in the setup phase as well as the aforementioned literature suggesting the use of concept matrices for concept-centric reviews.
Due to the qualitative nature of the concept modeling process, no summary statistics could be provided for the studies as required by [21]; in order to keep studies comparable, the respective concepts were structured in a comparable way, with each study as a row in the concept matrices as the result of individual studies.
This qualitative activity is necessarily subjective and biased; this is particularly problematic for articles that were conceptualized from the perspective of neutral representation (see Section 2.1). While the bias and subjectivity is as much of an issue in espousal of position or critical evaluation, a certain subjectivity is explicit in the design and thus less problematic. To reduce bias and subjectivity, the conceptual matrix can be created independently by different researchers and subsequently synthesized. Concepts that were identified identically between researchers are in less risk of subjectivity, while contested categorization should be unanimously reconciled. In reporting the results and development of the conceptual model, these differences need to be reported transparently. For unresolvable differences, alternative versions of the model can be developed. Through careful evaluation, model choices can be resolved based on model purpose.
Our concept-focused analysis scheme grouped articles based on the concept groups global model characteristics, decision process, households, and dynamic energy tariffs (as conceptualized in Figure 4). The conceptual matrices were constructed inductively by preliminary research. After coding, redundant or irrelevant categories were removed.
Decision variables or parameters and barriers and enablers were recorded in free text, with the communication channel (social network), knowledge of energy consumption, environmental awareness, government policies and mass media, and attitude-based theories (see Appendix C for a full list of potential values) as categorical variables (see Figure 7).
For modeling households, we recorded whether heterogeneity played a role and what dwelling type and housing factors were modeled (binary). Socio-economic differences and smart appliances were recorded categorically, with household reference groups, composition, and appliance usage or energy consumption as free text (Figure 8).
Relevant aspects for DET modeling were the free-text attributes DET types and preferences, the reasons reported for making the choice, and how the preferred DET adoption rate was determined (see Figure 9).
For (agent-based) modeling articles, modeling details were recorded. The process steps, including scenarios and the length of timesteps, were recorded as free text, with the number of model runs as numerical information (see Figure 10).
For detailed results of the analysis step, see Appendix B. An integrative discussion of these model aspects is joined with a discussion of the synthesis in Section 3.

2.4. Synthesis and Conceptual Model

Review methodologies often focus on literature search and analysis, discussing tools for these steps. For the synthesis, however, they commonly defer to the researcher’s creativity, skill, and experience. Combined with the analysis step, Ref. [25] solely referred to the concept matrix, while [24] placed the presentation of conclusions in the respective step. Ref. [21] presented six relevant points to synthesis; of these, we see synthesis eligibility and data preparation as an analytical aspect addressed above and tabulation and displaying data as presentation. They further required transparency in the synthesis method, heterogeneity exploration, and sensitivity analysis. Due to the heterogeneous nature of studied models, the causes of heterogeneity are fundamental to the investigation context and prevent a thorough sensitivity analysis.
Fortunately, the literature on theorizing is more instructive for synthesis. Since this consists of identifying more general and less article-specific concepts and their relationships, it can be seen as theorizing without deriving explicit sets of hypotheses/predictions. For relating the review and model development, Ref. [26] discussed a typical model paper by the literature synthesis followed by theory construction.
Gregor classified theories by their goal and level of generalization and abstraction [29]. With an inclusive view on theory, she noted that it must at least contain abstraction and generalization about phenomena, interactions, and causation (i.e., going beyond just data) to be considered a theory. Ref. [25] further called for diversity in styles and approaches to theory and theorizing. While the authors remarked that propositions are valuable in theory development, formal propositions for empirical testing should not be required for developing theorizing arguments. This can be extended by the remarks of [29], that, at least for explanatory or predictive theories, some level of causation is needed. A developed conceptual model should (explicitly) document causal relationships between constructs (e.g., through explicit equations). Where this is done, testable propositions about this influence can be derived; where this is omitted, a need for more research can be indicated.
In [26], the author differentiated between domain and method theories based on the discussion for management accounting in [31] and demanded to be explicit about their role within the conceptual model. Based on the insight that knowledge cannot be confined to narrow disciplinary scopes, the authors defined a domain theory by knowledge on substantive areas in the field of investigation (here DET, demand response, or more general household energy management technology and behaviors), whereas a method theory is a meta-level conceptual system stemming from another field [31]. In contrast to a method or methodology, focusing on how to conduct research and its underlying assumptions, method theories (e.g., behavioral theories) are assumed to transfer to the context of investigation (id.).
For conceptual articles, theories should be selected and justified carefully [26]. Ref. [26] also noted that theory types could be combined. While the structure of a conceptual model is suitable, a combination with theory synthesis might be valuable for review-based model construction. For theory synthesis, previously unconnected concepts are linked in a novel way by summarizing and integrating existing knowledge. This approach is particularly suitable where the literature basis is fragmented. Theory synthesis reasons narratively, unveiling larger patterns, going beyond existing conceptual and theoretical boundaries by unraveling the components of a concept. For application contexts where the literature is fragmented or existing models or theoretical boundaries should be overcome, extending the conceptual model by this structure should be considered. This should particularly inform modeling choices and situations when ambiguity needs to be resolved. For these cases, we suggest choosing the more grounded version, with empirical grounding taking precedence over (transferred) theoretical grounding.
Ref. [26] saw a conceptual model as a theoretical framework, both as an object or process description and as a framework to predict concept relations. Theorizing is done by a nomological network around the central concept by examining and detailing novel causal linkages and mechanisms, the introduction of new constructs, or an explanation for process outcome. This provides a good opportunity for visualizing the model and all steps involved in the adoption process with explicit details for phase transitions.
While structured theorizing and theoretical grounding of the model can be used as tools to reduce subjectivity and bias, modeling as a creative activity is necessarily subjective. Through basing model generation on grounded conceptual matrices, this is mitigated somewhat. For situations where several modeling alternatives exist, alternative model instances can be created. With an evaluation scheme specified beforehand, different model alternatives can be evaluated to align the model and further reduce subjectivity and bias.
As the literature basis on residential DET is fragmented, we believe that through combining the conceptual model with theory synthesis, different theories could be integrated within the model. Borrowing terms from the authors of [31], method theories such diffusion of innovation [19], utility theory, or the theory of planned behavior [32] could be suitable where the domain theories fall short in identifying concepts or relationships.
The development of the conceptual model started out with an integrative discussion of the extended concept matrix discussed in Section 2.3. For model fundamentals, the respective concepts were discussed, and commonalities, differences, and gaps were identified. Commonalities were transformed into variables, and differences and gaps were consolidated where possible. As will be shown in Section 3.1, no common process model exists; thus, an underlying process model was derived. Analogous to the PVact model [33], underlying method theories were evaluated. Due to its importance in ABM of innovation diffusion processes, DET diffusion was based on the process model of [19] and model development schemes in the scientific [34,35,36] and grey literature [37,38].
The used theory of innovation (DOI) features a five-step process model to account for generic products or ideas diffusing within the population. Due to their non-sequentiality, the steps of knowledge and persuasion can be combined; persuasion is independent of knowledge and information gathering. Moreover, persuasion can be seen as the result of knowledge sharing, after which a household starts considering the innovation’s usefulness. Additionally, the literature did not provide an accurate representation of the actual persuasion step. No article in the literature review employed persuasion as a separate step in the diffusion process with explicitly stated mechanisms.
The third step of decision-making (decision) simulates the process of deliberation by the agent, considering different personal factors together with information acquired during the knowledge step. The fourth step in the DOI process model (innovation implementation) is important for innovations whose implementation is an involved process. As DET adoption is straightforward and requires little work from the household, and it can easily be omitted without a strong impact on the model. In this, adapting behavioral patterns is more central to the implementation of the innovation than its formal adoption.
The fifth step (re-evaluation) was barely mentioned in the reviewed literature but included in the model as a part of the DOI theory (there named confirmation). This step seems particularly important for DETs, as re-evaluation can lead to a switch back to a static energy tariff (or an alternative dynamic tariff) if the agent is not satisfied by the DET.
Thus, the synthesis focused on the three diffusion steps of knowledge, decision, and re-evaluation (named confirmation in the DOI), as shown in Figure 11.
The conceptual model is synthesized from the analysis based on modeling and conceptualization of DETs, households, modeling details, and the decision process. As the decision process is the most detailed and integrative part of the conceptual model, the concept structure from Section 2.1 and Section 3.1 was integrated in a discussion of the model foundations (Section 3.2.1) and the respective phases of the decision process of the household agents discussed individually (Section 3.2.2, Section 3.2.3 and Section 3.2.4).

2.5. Discussion

The final step of their review model [24] presented conclusions that contributed to a new understanding. For this, they suggested using visualizations of the findings, e.g., in diagrammatic form.
Ref. [25] suggested ending with the research agenda, focusing on a synthesis-based presentation of questions for future research. A need for extending research was indicated by empty cells in the concept matrix, i.e., where no knowledge could be derived on the concept of interest.
While we agree with model visualization in diagrammatic form, parameters and equation-based relationships should also play a major part in this presentation. Where the concept matrix indicated gaps unaddressed by method theories or more general theories, avenues for future work should be shown. Furthermore, where disagreement between evidence was found or parameters could not be derived, empirical research should clarify how these relationships or parameters could be filled.
Ref. [21] furthermore suggested providing a general interpretation, discussing the implication of the results, and detailing the limitations of the review process and evidence of the review.
Future research should focus on how specific aspects of the model could be strengthened or parameterized and where the discourse could be strengthened. For the conceptual model developed in this article, limitations and future research will be addressed in Section 5, while the model will comprehensively be presented in Section 3.2. Section 4 discusses the interpretation of the reviewed articles and their implications by reflecting on the review process model, the reviewed literature, and the contribution that this article makes to the discourse.

3. Results

3.1. Results of the Literature Review

The literature was reviewed based on concept modeling and conceptualization in existing models or empirical studies. The results were structured by modeling and conceptualization of DETs (Section 3.1.1), households (Section 3.1.2), global model characteristics (Section 3.1.3), and the adoption decision process (Section 3.1.4). They are thus presented based on the different conceptual matrices rather than the risk of bias, statistical syntheses, heterogeneity, and robustness as required by [21] for the results of syntheses. This was due to the nature of the conceptual data and the omission of discussing bias and statistics for concept-centered model presentation.

3.1.1. Dynamic Electricity Tariffs

DETs are conceptualized differently in the analyzed literature, including ToU, CPP, and RTP tariffs, thus varying in predictability and announcement period (see Figure 12).
ToUs are predictable and easy to understand where prices are set in advance and vary in specific time periods. This predictability is valued by risk-averse customers, with almost one-third of respondents [39] favoring ToU. In CPP, consumers pay a higher price during a few short periods per year. The supplier’s main goal is to react to extraordinary but rare events. Sudden pricing deviations increase the complexity of CPP for some households [40], reducing their popularity due to uncertainty [41], since abruptly changing consumption behavior patterns is difficult for households. Even households with high flexibility to suddenly shift electricity consumption did not always pick CPP [42], showing that the perceived lack of control in CPP tariffs is an important factor.
The most dynamic program is RTP, where prices follow market prices more closely, either freely or through pre-defined rates, e.g., on an hourly basis [43]. Ref. [39] reported that, based on their survey, this tariff was the preferred option. The literature review showed a balanced distribution of these tariffs in the selected literature; however, many articles did not differentiate between different DETs. Therefore, based on the papers analyzed, no clear picture emerges. Furthermore, the tariff varies regionally, based on the legal and economic framework of the modeled context [6].

3.1.2. Household Modeling and Conceptualization

While several studies (e.g., [44,45]) have viewed the household as homogeneous entity, other studies have noted the importance of household heterogeneity. Overall, 16 articles conducted surveys, showing the importance of difference between households, with six surveys aimed at DETs, whereas the others focused on different concepts.
One central aspect of household heterogeneity beyond demographics is in handling complexity. The authors of [46] investigated tariff complexity as a comprehension and prediction of the financial effects, which does not necessarily relate to their level of cognition. Their survey showed that respondents required a higher discount for switching from a fixed rate to a CPP contract than to a ToU contract. In the debriefing questions, respondents explained this higher preference for ToU over CPP by the inconvenience of substantial electricity usage changes within CPP. The results further showed heterogeneity in the willingness-to-accept (WTA), particularly for respondents’ gender.
Ref. [40] investigated perceived price complexity and its influence on decision-making, conceptualizing the ‘need for cognition’ (NFC) as the degree to which people differ in information comprehension. They found that households with high NFC perceived the standard tariff and ToU to have a lower price complexity, as compared to households with a low NFC, who found all tariffs equally complex.
Furthermore, whether the presence of automatic or remotely controlled appliances can increase user acceptance of DETs has been studied [47]. Similar things have been observed with home energy management systems (HEMS), as in [48]. Compatibility of the innovation with household devices thus seem to be important as well.
Household demographics also seem to matter in the adoption of DETs. The income level has shown to influence the willingness for tariff adoption. The authors of [39] found that households with different income levels differed in their willingness to adopt certain DETs. They showed that lower-income households tended to favor ToU and CPP, whereas higher-income households preferred RTP, although their data were not conclusive on their reasons. Furthermore, they suggested that households with more residents are more inclined to accept DETs.
In addition to demographics, attitudes seem to have an influence. Affluence, legislative solutions, climate, and infrastructure differ between countries, inducing different attitudes. Ref. [44] found significant differences between Polish and Dutch citizens, suggesting that socio-economic and climatological conditions affect the way in which households arrange their electricity consumption. Due to these differences of habitual electricity consumption, adoption behavior of households can differ, stressing the local model context.
Other articles subdivided households in groups by theoretical groundings. Ref. [49] linked households to values derived from the goal-framing theory in their social simulation software. Groups were not assigned specifically to a household, but households had differing degrees of hedonistic, egoistic and biospheric values.
Ref. [50] used similar categories, looking at hedonistic, egoistic, biospheric, and altruistic values as determinants of household behavior. The author based these groups on the Value–Belief–Norm theory that was introduced by [51]. Ref. [52] grouped the population in a Post-materialist, Leading, Traditional, Mainstream, and Hedonistic milieu, which differed by preference parameters (such as cost minimization, social conformity, or ecological aspects). Similarly, Ref. [53] used 10 milieus, differing in values, number of social connections, communication behavior, and spatio-economic parameters. Furthermore, Ref. [54] used milieu groups featuring different consumption patterns, social conformity, and environmental awareness to incorporate household heterogeneity in their model.

3.1.3. Global Model Characteristics

  • Social Network
An important characteristic for innovation diffusion is the communication structure, particularly the network model. Common network models in the literature [44,45,55] are Spinson-based networks, where agents have a binary state variable (classical vs. variable tariff), and lattice-based network models, where they interact with their neighbors. Within the model, their decision is influenced by a neighborhood of four Spinsons that are at most two spaces away within the lattice [7], based on the conformity/independence of the agent in question.
Ref. [56] also used Spinsons in their model but used a randomized small-world network, allowing for clustering dynamics. Small-worlds networks [57] include randomness with the social network, indicating an increasing variability of the number links per agent as well as a more randomized selection of links between agents.
Networks do not only vary by topology. Ref. [58] differentiated between segregated and integrated networks. In segregated networks, agents with the same attributes are more likely to be connected to each other, whereas in integrated networks, connection probabilities are independent of their attributes. Through this, they incorporated homophily into these networks and provide more depth to the social system, which is a key characteristic in the DOI. In [54], the authors set the number of connected agents to 5 and 15 other agents, depending on their milieu. Similarly, in [59], the number varied between 13 and 16.
  • Temporal Modeling
A temporal context is essential for model dynamics. The literature used different timesteps according to the subject of study. These have ranged from 24 h [60] and one month [54] up to quarterly steps [49]. Other articles did not mention the length of their timestep and referred to a generic ‘timestep’.
Temporal aspects can also be addressed through Monte Carlo timesteps. While [44,56,61] left the temporal dimension open and spoke of simple steps where Spinsons changed, Ref. [61] also suggested Monte Carlo steps that corresponded to days (or other time intervals).
A different aspect of the temporal model is the simulation length. These are intimately tied to the simulation step length (in discrete models) and often expressed as number of timesteps. The models assessed showed varying simulation lengths, with [55] choosing 720 timesteps of one day, whereas other studies ran their model for up to 10 years [49,54].
  • Model Size
While the number of agents depends strongly on the modeled context, some cornerstones can be derived from the literature. The reviewed studies used different methods to determine the model population size (see Table 3).
While two articles based their population size on a survey [39,64], most articles that gave an explanation [45,55,61,63] were Spinson-based ABMs using a lattice of 100 × 100 Spinsons to create a sufficiently large field of agents to accommodate a structured spatial and visual workflow for the Spinson-based ABMs, resulting in a population size of 10,000 agents. However, the other sources either gave no explanation or did not even specify the population size.
  • Space
Most articles including a model leave the concept ‘space’ unaddressed. Where mentioned, it depicts and illustrates agent interactions, not adding information to the model. The Spinson-type models [45,55,61,62,63] are somewhat different, since the use of a lattice implies explicit space for agent interactions. However, the spatial characteristics of their positions is inconsequential, and the lattice is used to determine the agent interaction.
The geographical context of the model shows signs of being important, too. However, only one study [44] found that inter-country differences translate to different habits related to domestic chores, household assets, and attitude towards energy savings and the environment. In this way, a clear definition a ‘space’ and, more specifically, the relevant cultural context and differences between contexts, can be used to make a model more specific.

3.1.4. Adoption Decision Process

At the core of the adoption process of DETs are household decisions. Decisions on sustainable products are complex processes influenced by numerous factors [45,54,67]. While some decision variables relate to geographic and economic factors, most identified factors are psycho-social.
Independence is a decision factor primarily used in Spinson-based models (e.g., [55,56,61,62,63], operationalizing an agent’s resistance to group pressure or external influences such as advertisement and mass media (as in the case of [56,63]). Its opposite, conformity, is seen as agreement with a consensus opinion of neighboring households by the same models. A less common view of conformity is in the social endorsement to switch to green energy, understood as the ‘perceived assessment of green electricity consumption by friends and family members’ [67].
While environmental awareness is not mentioned by DET adoption models, it is seen as a significant positive determinant towards the adoption behavior of green electricity by [67] as well as in the willingness to pay (WTP) for smart meters [68]. The WTP has been used by studies on sustainable products but not by DET-specific studies [67,68]. The WTA uses the marginal utility and marginal rate of substitution to measure whether households would switch to a ToU tariff [69] and might thus also play a role in DET in more general. The scarce literature on the topic has often used model-inherent decision variables such as environmental awareness and attitude towards ToU tariffs [69].
To leverage DETs, devices must use electricity in times of low prices. Ref. [47] reported that smart washing machines improved the demand-shifting capabilities of households and improved their satisfaction with DETs. The availability of smart devices is thus another important decision factor.
Similarly, household size increases flexibility and a positive perception of DETs [7,39,42,67]. While the household composition plays a major role, its exact composition is barely addressed.
For smart meter adoption, [68] found that data protection and privacy were important determinants for the WTP and thus indirectly imperative to the adoption of DETs, with smart meters being a pre-requisite for DETs.
While product features play a major role in DOI, they are rarely used in the literature and have only been used by [45,61,62,70] as a decision factor as a global field for external influence affecting all agents equally, incorporating potential savings and (dis)comfort of use as well as advertisement strength.

3.2. Synthesis and Development of Conceptual Model

Based on the results from the literature presented above, this section develops the conceptual DET adoption and diffusion model DETact (‘Dynamic Electricity Tariffs Adoption and agent interaction’). This model is aimed at individual households in specific municipal contexts that fulfil the technical pre-requisites for adopting DETs (having smart meters and the freedom to choose their electricity provider). While suggestions are made to incorporate multiple tariffs, it assumes a generic DET and socio-geographical structure since it is agnostic to the local context.
This section suggests model fundamentals, before discussing the development of the process model, consisting of the knowledge, decision, and re-evaluation stage. In this focus on the process model, it deviates from the structure of the review in Section 3.1, discussing fundamental model structure aspects in Section 3.2.1, focusing on the three phases of the process (knowledge, decision, and re-evaluation stage) in the subsequent sections.
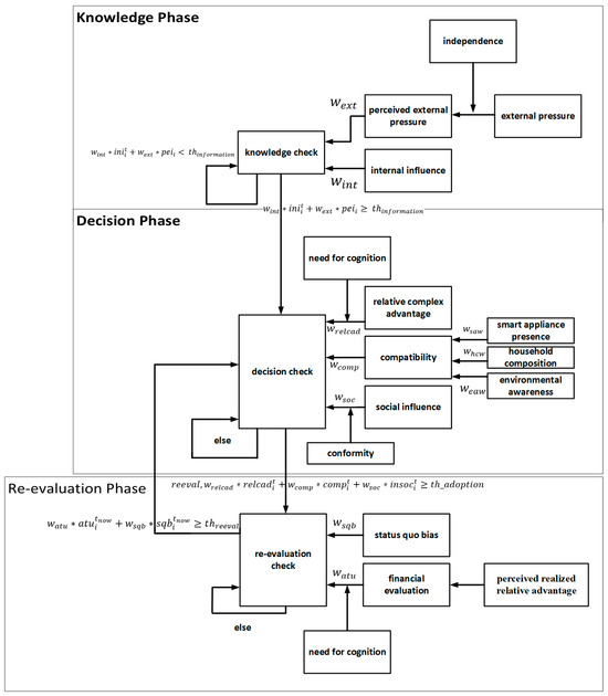
The process model was based on the theory of DOI and suggests consecutive adoption steps. As noted in Section 2.4, we chose to limit the DOI process to the steps knowledge, decision, and usage and re-evaluation (see Section 2.4 for a justification of this selection), which were formalized as the phase states s t a t e i t { k n o w l e d g e ,   d e c i s i o n ,   r e e v a l } for agent i at time t . Due to repeated adoption, agents could go back to a previous step after adoption to re-decide for the adoption of DETs. The decision itself was based on weighing different decision dimensions for the agents. The decision step was based on weighted utility models [71], which model the (relative) influence of the most salient decision factors on the adoption decision.
In the model, agents progress from the knowledge phase (developing awareness and knowledge about DETs) to a decision stage from which they progress to a stage used for re-evaluating their adoption decision.

3.2.1. Model Foundations

Specifying the model foundations includes decisions on the structure of the agent population, the social network, and the temporal and spatial model.
For the temporal frame, Section 3.1.3 indicates discrete simulation steps ranging between a day and three months. The length of necessary activities for impacting households (meeting other households from their social circle, receiving information and advertisements, and going through the decision-making process) make the choice of monthly timesteps a feasible option, as done in [54]. The simulation length in the literature varies between 2 and 10 years. For the conceptual model, it should be flexible and depend on the research design and interest and the availability of empirical data. However, the simulation should run for multiple years to reflect changes in annual data and give diffusion effects, repeated tariff switches, and feedback loops a chance to influence the system. To calculate electricity savings, a higher time granularity was used to determine the costs of a particular time slice of the electricity tariff, depending on the specific tariff or in the case of several tariffs the lowest common denominator.
The empirical research in Section 3.1.2 showed the importance of heterogeneity in the model and between modeling approaches. For the conceptual model, aggregating different elements of heterogeneous household variables could reduce model complexity by limiting household heterogeneity to a smaller number of distinct groups. Thus, population structure should offer the potential for heterogeneous groups. As in [49,50,52,72], grouping agents by social milieus promises to be effective to include heterogeneity. Social milieus often reflect income differences that can be important to the decision processes. For concrete applications, this should be explicitly discussed based on data availability.
While intra-household dynamics are important for the decision process, all studies discussed in the review aggregated the household into one homogeneous decision-making unit. Thus, agents need to be parameterized on the level of household categories. DETact models the household as a single unit, with the property of the household size.
In line with the percentage of households in Germany using DET [48], the fraction of initial adopters was set to 0.05 for municipal context in Germany, which could be randomly distributed if no context-specific adopter distribution is available in specific model instances. Additionally, households and their respective milieus need to be parameterized with the level of smart devices and their environmental awareness based on the modeled municipality.
The agent network provides the infrastructure for social interactions between households and their communication channels. As discussed in Section 3.1.3, the two main approaches feature the Spinson approach and the small-world topology. Small-world networks give rise to properties that are consistent with networks observed in the real-world and are suitable for modeling social systems [57]. Thus, we chose the small-world network topology. As discussed in Section 3.1.3, the number of connections between agents varies between 5 and 15 per agent, depending on the milieu. In line with [53], we chose a number of ties from 13 to 15 according to the milieu of the households. The exact composition should depend on the sociographic composition of the investigated area.
For the number of agents, the literature showed two approaches. Since the repeated adoption of DETs is indicated to be cognitively more involved, a survey-based approach seems more promising than Spinsons; the number of agents should thus be chosen based on geographical and/or empirical data.
The discussion of DETs schemes (ToU, CPP, and RTP tariffs) showed no clear picture, giving no justification to restrict the tariff within the conceptual model. Also, many studies used a generic tariff, which made the choice for a specific tariff unjustified as well. The conceptual model thus does not specify the structure and pricing of the electricity tariff, which should be adapted to concrete model contexts, particularly for municipal and regional contexts due to tariff variance by country and region (see Section 3.1).
Finally, for the spatio-geographical model, little information could be derived from the literature. While the lattice-based geography of Spinson-centered models [44,55,61,62,70] was the only explicit spatial representation found in the literature, it was functionally employed as the social network and contained no spatio-geographical information. Thus, in line with [73], we suggest an address-specific, coordinate-based spatial representation if geographical (e.g., GIS-based) data are available. If no data are obtainable, the spatial submodel can be done minimally, since no model dynamics are linked to the geographical attributes of the model.

3.2.2. Knowledge Stage

The knowledge stage symbolizes an agent’s lack of knowledge or curiosity to make an informed decision about DETs. In this stage, communication between agents and with third parties is central, and it operationalizes knowledge sharing and the diffusion of information within the network. Based on the literature (e.g., [55]), communication can be decomposed in perceived internal (within the social network) and external influences (outside sources). Heterogeneity in outside influences on decisions is included through the level of independence (as in [56]).
The strength of the external pressure as a parameter in the unit interval p r e s e x t 0 ,   1 is constant for each agent (c.f. [56,61]) but influenced by the agents’ independence p r e s e x t 0 ,   1 , resulting in the perceived external influence p e i i = i n d i p r e s e x t 0 ,   1 .
While the external influence is a global parameter, the internal influence i n i i t 0 ,   1 is agent-specific and depends on the relative number of adopters among the agents in their social network N i j |   j   i s   n e i g h b o r   o f   i , so that n i t ( i ) = j N i 1 j A t | N i | , with A t being the set of adopters at time t , i.e., the agents that currently use a DET.
The agent then checks whether the weighted influence (with w i n t for the weight of the internal influence and w e x t for the external influence, s.t. w i n t + w e x t = 1 ) is large enough for the agent to proceed to the next stage by checking it against a threshold t h i n f o r m a t i o n that needs to be exceeded in order to proceed:
s t a t e i t n o w + 1 = d e c i s i o n , w i n t i n i t ( i ) + w e x t p e i i t h i n f o r m a t i o n k n o w l e d g e ,     e l s e
The overall knowledge phase is visualized in Figure 13.

3.2.3. Decision Stage

The decision stage models the timestep where the agent actively decides on whether they adopt a DET. As the literature did not indicate a common domain-specific theory on adoption decisions, we decided to model the decision stage in line with the DOI theory, in order to be consistent with the grounding of the process model. Thus, the product characteristics relative advantage, compatibility, and complexity, as described in [19], were used, with the model-specific detail being filled in by the reviewed empirical literature. The characteristics trialability and observability as part of DOI do not apply to DETs since their trialability is limited as of now and they were omitted in the literature. Furthermore, DETs are not observable to non-adopters, excluding observability.
  • Relative Advantage and Complexity
The relative advantage describes whether the agent deems an innovation better than the status quo (i.e., whether the DET is seen more favorably than the static tariff or vice versa, if they already adopted a DET); see [19]. Different DETs were compared pairwise regarding their advantage w.r.t. the other. In line with weighted utility theory [71], the conceptual model operationalizes this as the expected utility, i.e., the expected willingness of a household to change its consumption behavior for a certain amount of money [74]. This translates to the willingness to shift electricity to low-price periods, trading in comfort for cost savings.
In the literature, relative advantage is commonly operationalized through the WTP or WTA (c.f. [69] for ToU adoption). Predicting cost savings through DETs requires an understanding of own consumption, capacity for shifting, and price mechanisms of DETs. This is intimately intertwined with the tariff complexity, the agents’ cognition and cognitive abilities, and their consumption habits. Thus, product attributes of relative advantage and complexity are conceptualized jointly.
For this, the concept of need for cognition [40] seems promising. It describes the amount of information agents need to acquire to obtain full information about their consumption behavior. A high value in the need for cognition (NFC) means that agents have an easy time understanding how they can benefit from the DET. For the model, NFC was used to diminish the perception of relative advantage for agents with lower NFC. It thus limited the difference between the static and dynamic tariffs by reducing the perception of the expected differences (i.e., agents that need a lot of cognition for estimating cost savings perceive the cost savings to be smaller). While a high need of cognition could also overestimate the savings made by a switch, it was used as a relativizing factor in the conceptual model because DETs are a novel concept that most households are inexperienced with (i.e., that households are first-time adopters).
The relative advantage r e l a d v is determined as the (scaled) difference between the yearly savings of the static t a r i f f s s t a t i c = { t a r s t a t 0 , t a r s t a t 1 , , t a r s t a t t e n d } , where t a r s t a t k = t a r s t a t i i , k 0 , , t e n d and the dynamic tariffs t a r i f f s d y n a m i c = { t a r d y n 0 , t a r d y n 1 , , t a r d y n t e n d } with projected consumption p r o j c o n s s for invoicing timestep s of the tariff, moderated by the NFC n f c i , resulting in the moderated perceived cost savings p c s = n f c i s = t t e n d p r o j c o n s s ( t a r s t a t s t a r d y n s ) . These cost savings are scaled to the unit interval based on a logistic function (as in [75]) as the perception of price differences is unlikely to be linear and small price differences are more salient per unit. The relative complex advantage r e l c a d i t of agent i at time t is thus calculated through:
r e l c a d i t = 1 1 + e ( k p c s ) = 1 1 + e ( k n f c i s = t t e n d p r o j c o n s s ( t a r s t a t s t a r d y n s )   ) [ 0 ,   1 ]
Here, k stands for the scaling factor of the logistic function. In a model incorporating different DET options, the relative complex advantage should be calculated for every option pair (potentially depending on the complexity of this comparison and the agents’ NFC) in order to derive a suitable score for each option.
  • Compatibility
A second decision factor is the innovation’s compatibility, understood as the practical compatibility (e.g., flexibility to change use) and attitudinal alignment of the agent (e.g., environmental awareness). For practical compatibility, both the presence of smart appliances and the household composition influence the decision factor, as argued in Section 3.1.2. In a model implementation, this could be parameterized with an agent-specific level of smart appliance maturity s a m i [ 0 ,   1 ] of agent i , with a s a m i of 0 corresponding to no smart appliances and 1 corresponding to all relevant appliances being smart in combination with a HEMS.
Similarly, household composition has been shown to have a big impact on compatibility with DETs [7,39,42,67], since more household members increase the chance that members are present in time of low (or high) electricity prices to adjust consumption behavior. For model implementation households could be grouped by their composition during parameterization, e.g., single or multi person households, age of adult inhabitants, and the presence of (in)dependent children, as done in [76] for ToU tariffs. For these groups, different levels of compatibility c o m p h h t y p e i could be assigned based on household type h h t y p e i of agent i .
Finally, environmental awareness is seen as a decision factor for attitudinal compatibility on related innovations, such as green electricity, residential lighting, and smart meters [54,67,68], making it likely to be a relevant factor. Similar to [53], it could be modeled as a milieu-specific attitude e n v i = e n v j , m i l i e u i = m i l i e u ( j ) .
In order to mediate between the importance of these factors, we suggest the use of component weights w s a w for the weight of the smart appliances factor, w h c w for household composition weight and w e a w for environmental awareness weight, so that w s a w + w h c w + w e a w = 1 . It is expected that these weights are set to be in the unit interval; however, they should be set according to an empirical survey, which could yield negative weights for singular components.
The compatibility c o m p i t of agent i at time t could thus be expressed as
c o m p i t = w s a w s a m i + w h c w c o m p h h t y p e i + w e a w e n v i t [ 0 ,   1 ]
While these factors’ operationalization and their respective weights depend strongly on the design of the empirical study they are based upon, it should be scaled to the unit interval.
  • Social Influence
Finally, social influence plays an important role in the adoption for DETs [55,58,60]. However, these models operationalize social influence rather differently. Both [55,58] combined the model construct of conformity with the component social influence, with the notable difference that, for [55], the influencing agents needed to agree unanimously for influencing the agent. While a unanimous attitude of reference agents should weigh strongly on conformity-oriented agent decisions, we believe that the presence of some adopters still influences the deciding agent. Thus, we chose to operationalize conformity as in [58]. Serving the same function of normative peer pressure as the perceived internal influence in the knowledge step, social pressure p r e s s o c i t of agent i at time t is seen as the fraction of households in the agents’ social network that already adopted (the respective) DETs. With an agent’s conformity c o n f i [ 0 ,   1 ] , the social influence i n s o c is
i n s o c i t = c o n f i p r e s s o c i t = c o n f i j N i 1 j A t | N i |
  • Adoption Decision
In line with weighted utility theory, the adoption decision is comprised of the comparison of the weighted partial utilities of the decision factors described above against an adoption decision threshold t h a d o p t i o n , based on the (empirically derivable) weights of the three factors relative complex advantage w r e l c a d , compatibility w c o m p , and social influence w s o c , with w r e l c a d + w c o m p + w s o c = 1 , such that
s t a t e i t n o w + 1 = r e e v a l ,   w r e l c a d r e l c a d i t + w c o m p c o m p i t + w s o c i n s o c i t t h _ a d o p t i o n s t a t e i t n o w + 1 = d e c i s i o n ,   e l s e  
Since switching tariffs showed to be perceived as a barrier and deviation of the status quo, a sufficient incentive is needed, which is often conceptualized as the WTA. As this differs between agents, the model includes an agent-specific threshold w t a t a r i f f ( i ) for how much the relative complex advantage r e l c a d i t < w t a t a r i f f ( i ) needs to exceed the default solution for each tariff. If this threshold is not met for any considered tariff, i.e., r e l c a d i t < w t a t a r i f f ( i ) , the agent will remain in the decision stage s t a t e i t n o w + 1 = d e c i s i o n ,   r e l c a d i t < w t a t a r i f f i .
This process model step is visualized in the following Figure 14.

3.2.4. Usage and Re-Evaluation Stage

The third stage in the process model corresponds to the re-evaluation stage of the DOI. This process step was barely addressed in the existing literature on DETs. In his model on biofuel adoption, the author of [77] scheduled re-evaluation of the innovation to occur after a random amount of time steps x X drawn from a random variable X set according to the modeled context; this seems somewhat realistic, as it is infeasible that households evaluate their tariff after a single timestep. Setting the random scheduling function depends on the setting and context of the model and should be decided by the modelers. The decision for re-evaluation depends on the financial evaluation of the tariff and the agent’s bias for the status quo.
  • Financial evaluation of the tariffs
The financial aspects of the decision to switch back to a static or another dynamic tariff should include two aspects. First, it will likely be relevant in how far the agent’s expectations were met, i.e., in how far the expected relative complex advantage really results in cost savings. Secondly, an evaluation of alternatives seems to be relevant.
For determining the first aspect, the projected savings are compared with the realized saving to calculate the perceived realized relative advantage p r r a of the tariff switch that occurred at time t s w i t c h up to the current time t n o w with actual consumption c o n s s :
p r r a i ( t s w i t c h ,   t n o w ) = n f c i s = t s w i t c h t n o w c o n s s ( o l d t a r i f f s n e w t a r i f f s )
This difference will inform the agent (based on their cognitive abilities) on the realized cost savings switching from o l d t a r i f f to n e w t a r i f f . For the evaluation of alternatives, the same formula can be used with substituting o l d t a r i f f with the current tariff and n e w t a r i f f with the tariff that is evaluated. However, the evaluation of the alternative should also take into account future cost savings based on the perceived projected alternative cost savings p p a c s :
p p a c s = n f c i s = t n o w t e n d p r o j c o n s s ( o l d t a r i f f s n e w t a r i f f s )
This financial calculation then needs to be transformed to the unit interval to be comparable to other decision factors. Again, a logistical function seems to be a good option to scale this monetary benefit to the unit interval for the alternative tariff utility a t u :
a t u t n o w ( i ) = 1 1 + e ( k p p a c s ) = 1 1 + e ( k n f c i s = t n o w t e n d p r o j c o n s s o l d t a r i f f s n e w t a r i f f s )
  • Status-quo bias
In deciding to adopt after a decision to adopt has been taken before, behavioral-economic pitfalls might play a significant role [78]. Of these, the status-quo bias seems the most important and readily to adapt to DETs. It represents a household’s reluctance to switch back to an older tariff once they switched. Since [78] did not link it to DETs and this bias was not mentioned in the literature on DETs, it should be evaluated within the framework of adapting this model to the concrete empirical context of interest. This bias, however, should decline over time, since resistance to switch should be higher right after a switch, e.g., through an exponentially decaying component b i a s d e c a y = k ^ e l ( t s w i t c h t n o w ) . How exactly the status-quo bias s q b t n o w ( i ) of agent i at time t n o w is operationalized requires further study and adjustment with the context of interest.
  • Re-evaluation Utility
For the context of interest, these two influences on the re-adoption need to be weighted based on the investigated agent population with the respective weights w a t u and w s q b (with w a t u + w s q b = 1 ). If the weighted utility equals or exceeds a set re-evaluation threshold t h r e e v a l , the agents are put back into the decision phase:
s t a t e i = d e c i s i o n ,   w a t u a t u t n o w ( i ) + w s q b s q b t n o w ( i )   t h r e e v a l s t a t e i t n o w + 1 = r e e v a l u a t i o n ,     e l s e
The re-evaluation phase is conceptualized in Figure 15.
The entire process model is visualized in Figure 16.

4. Discussion

The discussion is mentioned as the fifth step of the review process in [24]. It gives an overview of the work done, relates it to existing literature, reflects on its contribution and limitations, and indicates future work. This is done in this chapter, as well as in the conclusion in Section 5.

4.1. Summary of the Review Process Model

This article developed a five-step process model for concept-centered integrative reviews comprising the setup, literature search, analysis, synthesis and conceptual model, and discussion phase. It was based on the synthesis and adoption of the review methodologies by [21,24,25]. The setup phase developed the focus of the review and the conceptualization of the topics. For this, the scheme by [30], as presented by [25], was extended with the categories focus, goal, and perspective. Topical conceptualization was done by the conceptual map with the example of DET adoption.
The literature search phase featured minor changes, with the addition of a clear presentation scheme of the general article information and search strategy, comprising databases, journals and registries, forward and backward search, and the inclusion and exclusion criteria. The analysis phase adopted the format of concept matrices and extended it by going beyond binary data and specifying the structure beforehand.
For the synthesis and conceptual model, we suggest using formal modeling tools and specifying relationships between variables and the process model explicitly. The discussion phase should clearly communicate the model and indicate room for model and modeling process improvement (future work).

4.2. Summary of the Literature and Conceptual Model Design

In the reviewed literature, different tariff models (fixed, ToU, CPP, RTP) were discussed, but no clear consensus was reached, and generic tariffs were often used. Furthermore, the literature indicates that complexity plays a role in the decision process. Thus, a generic tariff was chosen for the model, allowing concrete models based on this conceptual model to refine the tariffs under investigation. For these tariffs, their complexity and the relative advantage should be considered as a decision factor.
The literature furthermore showed the importance of heterogeneity. Variation was primarily seen in how consumers deal with complexity, income, attitudes, values, and the communication behavior households engage in. Using milieus and income as important factors seems favorable. In concrete models, household groups could be derived proportionally by milieu composition of the context of the model. The local context showed to furthermore be important for regulation, available tariffs, and attitudes, requiring the adaptation of the conceptual model to a specific local context.
For the social network used in existing studies and models, two network types were most common, namely Spinson and small-world networks. Due to their ability to deal with complexity, we recommend small-world networks with 13–15 links.
Recommendations for model fundamentals were hard to derive from the literature. Existing work used timesteps varying between 24 h and 3 months with an overall length of 2–10 years. As a compromise and due to decision frequency and intensity of DETs, we based the conceptual model on monthly steps for several years. The population size in existing models varied considerably by three orders of magnitude (100 and 300 k). This model aspect particularly depends on the local context and should be based on geographical and empirical data, with the potential for scaling up. Geographical space was barely modeled in the existing literature and depends even more on data availability. If data are available, then address-specific, coordinate-based spatial representation is favorable; if no data are available, a minimal spatial submodel should suffice.
Finally, the modeled agents featured a rich set of properties, such as independence/conformity, the agent’s environmental awareness, their willingness to pay/accept, their household composition, and the availability of smart devices and data protection/privacy. For the model, the latter was set as an assumption, used as compatibility factor. Household size, environmental attitude, and smartification were operationalized as properties for conformity. Independence was used for the influence in the knowledge phase and conformity as susceptibility to social influence. The agent’s WTP was put in the model as a combination of NFC and complexity, and WTA was incorporated as an adoption barrier.
The conceptual model was based on the DOI theory, condensing the steps into the knowledge, adoption, and re-evaluation phase, with the decision based on weighted utility.
The knowledge stage was developed to be communication-centered with the concept of internal and external influence based on the level of independence. To transition to the decision stage, agents needed to reach a threshold of pressure.
In the decision stage, the weighted utility of tariff options was determined by the compatibility, complexity, and relative advantage as the comparison between alternative tariffs. Complexity and relative advantage were intertwined through the NFC. The relative advantage itself was determined as the expected cost savings, transformed by a logistic function. Compatibility was calculated as the weighted utility sum of the level of smartification, household composition, and environmental awareness. Finally, social influence was used as decision factor for the decision.
In the re-evaluation stage, agents reconsidered their decision after a randomly determined time by evaluating whether their expectations were met (difference of savings between tariffs, moderated by NFC) and by evaluating different alternatives (expectations of current and new tariff). As with the decision, this was transformed by a logistic function. As second partial utility, an exponentially declining status quo bias was used.

4.3. Contribution

The article contributed to the discourse in three ways; firstly, it integrated different review methodologies in developing a concept-centric integrative review methodology for socio-techno-economical simulation models in energy economics. The main contribution of the methodology is to separate the analysis and synthesis stage to allow for differentiated, concept-centric synthesis of empirical and theoretical studies, as well as existing models, to identify and fill gaps in the literature basis. This explicit research design allowed for thorough consideration and justification, which is particularly important for conceptual papers due to their impact on the field [26]. Addressing the criticism from the author of [25] on the limited methodological variety of theorizing in the field of management due to the lack of legitimate approaches to theorizing, this methodology provided a structured process grounded in theorizing that strengthens these methodological bases.
Secondly, the article conducted a systematic review of existing literature on the diffusion of DETs and related energy innovations. Due to the thin literature basis, it was necessary to survey a wide scope and integrate very diverse articles in a conceptual matrix based on the innovation of interest. Going beyond conceptual matrices indicating the presence or absence of concepts in the reviewed articles and providing more extensive information in a structured manner allowed for a quick overview of the literature on the concepts of interests as well as more in-depth understanding of the modeling considerations and decisions extracted from the literature. Combining the conceptual model with a theory synthesis as suggested in [26] allowed for the narrative reasoning that unveiled larger patterns within and between existing research, going beyond the conceptual and theoretical boundaries shown by the review. Unraveling the components of the concept of DET adoption extended the model basis found in the literature, contributing a richer model to the discourse.
Finally, the article contributed by developing the conceptual model based on the reviewed literature. The conceptual model discussed relevant model fundamentals and gave reasonable and justified bounds for modeling decisions that a case-specific model instance of the model would have to make, as well as specifying the process model. For this, a three-step decision process was suggested for the model agents, specifying the decision variables and their effect on one another, as well as clearly laying out the parameters that would need to be parameterized by a model instance. Through this, it clearly delineated and justified the model entity, as demanded by [26]. Through its explicit nature, it provided the logic of knowledge creation, the choice of information sources, and their analysis, as well as the role of theories [26]. Through its strong basis in the reviewed literature and its explicit process, as well as their synthesis and the conception of new ideas where extant literature did not address necessary model elements, it fulfilled both the discovery and justification stages of knowledge development sketched by [27]. By combining the conceptual model with theory synthesis from innovation diffusion, theory of planned behavior, utility theory, and domain theories in various fields addressing DET, the phenomenon of DET adoption by households was integrated under one theoretical umbrella as suggested by [26].
While the development of the methodology, the systematic review of the literature, and the development of the conceptual model are all important contributions that are relevant for an integral perspective on the matter, the core contribution of the article is the development of the methodology. Based on existing approaches in related fields and demands for theoretical validity, we developed a five-step literature review process that can be applied to derive conceptual models. Herein lies the biggest innovation of the article, as conceptual models are commonly created based on the intuition and experience of researchers and often follow implicit or tacit activities. While not providing an explicit step-by-step approach, the synthesis step uses a grounded basis in an extended conceptual matrix and theoretical guidance to structure the concepts. Through the illustration of the DETact model, a template for the synthesis step is presented.
Overall, the contribution of this article is not to provide a theory or mature methodology to develop conceptual models based on integrative conceptual literature reviews but should be seen as a step in theorizing and adding to the discourse on developing conceptual models in a more grounded fashion. The article should be seen as a contribution to the methodological debate as well as an exercise in applying the developed methodology to illustrate the approach and as an invitation for an active methodological discourse in agent-based modeling in energy economics.
Ref. [79] saw a benefit of review papers in the description of research insights, gaps, and directions for future research, particularly when an integrated, synthesized overview of the state-of-the-art is given, and this is synthesized and extended by conceptual frameworks. This article aimed to contribute this to the discourse.

5. Conclusions and Future Work

This research set out to understand how DETs are modeled in the existing literature and to develop a conceptual model on this basis. Unfortunately, the agent-based model landscape on DET was very sparse and did not provide a solid basis for a grounded conceptual model. Thus, by broadening the search criteria and including theoretical articles, we collected a wider basis of related models and empirical studies that informed model mechanics of interest to develop a conceptual model usable by researchers investigating concrete modeling contexts to adapt the model to their area of study.
The research questions addressed in this article aimed to identify the decision variables and model components relevant for DETs and to use them to build a conceptual model.
The first question was addressed through a systematic literature review that analyzed 35 articles mentioning relevant model aspects. Based on a synthesis of this analysis, a conceptual model was developed, specifying foundational aspects of the model structure, the characteristics of the modeled agents and a three-stage process model based on weighted utility theory. The derived model was thus grounded in existing models, empirical work, and theoretical frameworks used in the adoption of technologies.
Through this, the research contributes both to the scientific understanding of the behavior of electricity consumers, their choices, and what influences shape the decision to adopt DETs, as well as to the practical modeling discourse by providing a conceptual model backbone for future models. Due to its compatibility with the IRPact modeling framework (https://github.com/IRPsim/IRPact, accessed 5 November 2024), it comes with a software basis that makes the implementation of concrete model instances straight-forward.
With this conceptual model, researchers in ABM of the municipal energy system transformation towards low-carbon districts have a basis allowing them to dive deeper into the local circumstances and household population. Through this, we hope to accelerate research in the area and tackle the energy transition on a local level. While the state of the discourse on modeling DETs made it hard to model all system aspect satisfactorily, we believe this research comes at the right time to indicate further research and discussion in how to model municipal adoption of DETs. Furthering modeling on DETs aims to stimulate models indicating how adoption can be supported and what changes in practices can be achieved through which means.
  • Limitations
A first set of limitations lie in the developed methodology. The review methodology was derived by integrating two extant review methodologies from rather disparate fields and enriching them with a commonly known methodology from yet another context. It was further extended by separating the analysis and synthesis phase, a distinction that neither method made this explicitly. All three methodologies were developed to give an overview of the reviewed literature rather than to form the basis to develop a conceptual (agent-based) model. How well the individual methodologies generalize and transfer to the field of energy management and the development of conceptual models could only be determined after a thorough evaluation and potential adjustment of the methodology, requiring future work.
An additional methodological limitation is how the reviewed studies deal with bias, an important point in the PRISMA methodology, which includes the selection process, and studying and reporting risk of bias assessment as well as certainty assessment in the methodology. Bias was barely addressed in the agent-based modeling of energy systems. This is a blind spot that should be addressed in the scientific discourse before it can be systematically included and assessed in reviews. This would strengthen both the respective models and simulation results and future reviews.
As can be expected from modeling research on a topic that received little attention, this research came with numerous limitations due to the state of the literature.
The small number of retrieved articles made it hard to derive decision variables and model details in a uniform way, giving a very heterogeneous picture of model components. This was particularly the case for re-evaluation and spatiality, which were barely addressed and were arguably the weakest and most under-specified components of the conceptual model.
The scant literature basis was also seen in the lack of a suitable theory on the adoption of DETs. While the DOI is suitable for most innovations, it only provides a suboptimal starting point for DETs. Furthermore, the lack of the model foundation means that many aspects of the model were not deeply substantiated. The lack of articles that have performed both empirical work and create a model further takes from the empirical and theoretical grounding of the model. Furthermore, the literature showed no consensus of parameters, implying the need for further empirical work.
Moreover, several model mechanics exhibited issues. Firstly, the mechanic for dealing with cognition might be unrealistic; within the model, perceived cost savings decreased with a higher need for cognition; however, low cognition abilities could also result in the overestimation of savings, resulting in swift switching behavior. How cognitive capabilities and need for further cognition interacts with perceived cost savings requires further research which results should be integrated in an updated conceptual model. Secondly, factors that might be important to the model, such as information, awareness of own energy consumption, energy saving, and shifting energy options were only implicitly part of the model through the NFC factor. A more explicit investigation and operationalization into model variables might improve the model. Finally, the degree of comfort was not discussed in the reviewed literature on DETs, and the literature was strongly focused on cost savings. However, the degree of comfort plays an important role for the willingness to shift consumption in the literature on demand response (DR) and Demand-Side Management (DSM). This suggests that for an improvement of the conceptual model, the DR and DSM literature should be reviewed and insights included in the model.
  • Future Work
The article developed a review methodology based on existing methodologies and applied it to an application context, providing a first validation of the developed framework. However, subsequent applications are expected to reveal opportunities for improvement or refinement. Successful application of the methodology would contribute to the validation of the methodology and show its usefulness. Research in this area would be very valuable methodologically. Furthermore, developing the conceptual model identified a lacking basis for model decisions in the existing literature, requiring more work.
To address this, three additional strands of future work should be addressed; first, we identified gaps regarding model concepts left unaddressed by existing data. For this, future empirical studies are needed to inform parameter choices, find the relative influence of model variables, and determine whether model influences are significant as well as finding whether influence is moderated or mediated by variables of interest. Second, little theoretical work exists in ABM in energy economics, and many model aspects had to be filled by method theories. We thus plead for researchers to develop theories or to engage in theorizing about domain theories to focus on the identified gaps and to develop more mature theories. Finally, many variables could not be specified without setting a model context. To address this, the model should be applied to a concrete application context, requiring context-specific research to apply the conceptual model to the case-study and acquire all relevant data.
As mentioned with the limitations above, some model aspects and parameters are empirically weakly grounded. Furthermore, the relative influences of the model components in the process step and the weight parameters could not be determined based on the literature. Other issues addressed in the limitations are the model components of cognition and comfort. While the problems with these components are different in nature, both are equally important areas where the model could be improved and should be substantiated by empirical research. Ref. [23] furthermore called for testing developed theories empirically.
Future work on theoretical development would be most valuable in extending the maturity of the developed (nascent) theory and in developing testable hypotheses/predictions about the theoretical statements implied in the conceptual model. Ref. [29] saw explanatory theories as a possible step towards a theory of explanation and prediction; the conceptual model could thus be the basis for a more mature theory that could generate predictions that could be tested by an applied model. The notion of testable (or tested) propositions is essential for theories in stricter definitions of theorizing and what constitutes a theory. A tight link between theoretical development and empirical testing of model aspects is thus valuable for future research.
The most obvious next step would be to investigate a concrete modeling context (such as a municipality, tariff structures, etc.) and to apply this conceptual model to the modeling context in order to derive an executable model. While this requires a significant amount of grounded data, a more explorative model could investigate model behavior corridors based on parameter spreads. Due to its research design, the focus of this article was on the discovery stage. Future work on the contextualization, implementation and application of this conceptual model to concrete contexts could focus on data and analytic processes to strengthen the justification stage of the research or on the economic implications of the agents’ decisions to (re-)adopt dynamic electricity tariffs.
All three research avenues (empirical, theoretical, and model application) would contribute to the validation of the model. The model should be validated conceptually and theoretically, which could be addressed by the empirical and theoretical work mentioned above. Data and operational validation would be an important part of the application of the model to a specific model context.
Yet another avenue of future work lies in improving model aspects and extending the model. After successful implementation, testing, and validation, the model could be expanded. While many directions would be suitable, a promising extension would be to focus on the actual shifting behavior and flexibility potential of individual households. This would include modeling the interaction behavior with individual appliances and the households’ willingness to shift their usage to other timeframes in order to create a daily schedule of shifting potential and actual shifting behavior. This would be of foremost importance for the evaluation of flexible tariffs and for computing the expected shifting behavior within the scope of a potential analysis. Additionally, there are several aspects in which the model could be improved. While the financial situation of households might be important for the consideration to adopt, it has been left out. Furthermore, the product attributes observability and trialability from the theory of DOI were left out. Further research on their influence on household decision-making towards DETs and its operationalization would lead to higher theoretical consistency with DOI. Finally, the re-evaluation step of the process model could be investigated further. Little research addresses this phase; looking into other application contexts with a focus on how this phase is modeled could strengthen the model. Specifically, future work could compare the expectation and realization of savings in the re-evaluation phase instead of solely looking at realized savings. In the application of the model, the rich economic aspects that can be obtained both for the agent and for the modeled system overall might be of particular interest in individual model studies.
Ref. [23] viewed an ideal review article as one that develops a model for guiding further research. With the developed methodology, need for theoretical development, empirical research, and applying the developed model, we believe that this article has the potential to further research in diverse manners and hope for an active discourse within energy economics.

Supplementary Materials

The list of reviewed articles within the analysis scheme used in this article can be downloaded as an excel sheet under https://zenodo.org/records/13654355, accessed 5 November 2024.

Author Contributions

Conceptualization: P.B., S.J. and O.E.; methodology: P.B. and S.J.; analysis: P.B. and S.J.; investigation: S.J. and P.B.; data curation: P.B.; writing—original draft preparation: S.J. and P.B.; writing—review and editing: O.E., T.B., S.J. and P.B.; visualization: S.J. and P.B.; supervision: T.B. and O.E.; project administration: T.B. and O.E.; funding acquisition: T.B. All authors have read and agreed to the published version of the manuscript.

Funding

This research was funded by the European Union’s Horizon 2020 research and innovation programme under Grant Agreement No. 864242/Topic: LC-SC3-SCC-1-2018-2019-2020: Smart Cities and Communities.

Conflicts of Interest

The authors declare no conflicts of interest. The funders had no role in the design of the study; in the collection, analyses, or interpretation of data; in the writing of the manuscript; or in the decision to publish the results.

Appendix A

The search protocol describes the approach of this thesis towards the systematic literature review that is done as part of the research.
  • Selection Criteria
The selection criteria of the literature search are described in the following:
  • Language: The main language of this research was English. However, scientific articles that were in Dutch or German could be included due to the proficiency of the researchers in those languages.
  • Types of studies: Any type of study, including research on ABM in a context of the energy sector, diffusion of innovations, dynamic energy tariffs, and households, was considered to be viable for this literature review.
  • Publication date: No limit on the publication date was set, as the expectation was that most literature would be from a relatively recent date because of the novelty of the subject. The relevance of certain older papers for ABMs can also still mean that this literature can be used for a better understanding of ABMs.
  • Type of literature: Peer-reviewed articles from scientific publishers, as well as grey literature if deemed relevant and useful, were included.
  • Search Strategy
Databases for the literature search were Scopus, Web of Science, and Google Scholar. The choice for these three was made to widen the reach of the review by choosing one free and openly accessible database and two databases hosted by a scientific publisher that were paywall-protected but accessible to the researchers. This yielded different results due to the different nature of the search engine and two distinct pools of scientific papers. Within the databases, no restriction was made for the journals and registries that potential papers were published in. The amount of initial hits was documented, along with the date of the search for both databases. The retrieved articles were included with Zotero to ease the process of filtering out duplicates. After having filtered out duplicates, an initial screening with the inclusion and exclusion criteria was done by reading through the keywords and abstracts to determine which articles might contain information that can be used to answer the research questions.
In the first phase, only papers documenting models of DET adoption of households and empirical studies or theoretical articles on households and electricity innovation adoption were considered. Since this yielded a limited set of articles, the search criteria were widened to include articles on household electricity consumption behavior adaptation and adoption of residential energy technologies. Articles that did not describe household behavior or decision factors and articles in languages other than English, German, and Dutch were excluded. In case of doubt concerning the usability of an article, a quick scan of the full text was done to see if any additional information could be found in-text that might be useful.
  • Choosing and organizing the search terms
The search words were chosen with the goal of being able to cover as many relevant papers as possible. Therefore, the search words were selected to include the most important concepts of this article: “agent-based modelling”, “decision variables”, and “households”. Variations on these search words were also included to increase the precision of the search. An assembled overview of the search words can be seen in the following table:
Table A1. Overview of the search terms for the literature search. * is used as wildcard for the databases where applicable.
Table A1. Overview of the search terms for the literature search. * is used as wildcard for the databases where applicable.
Modeling Terms Domain Terms Application Context
“agent-based model*” OR “decision variable*” OR “decision factor*”AND“dynamic energy tariff*” OR “dynamic energy pric*” OR “dynamic electricity tariff*” OR “dynamic electricity pric*” AND“household*” OR “residential”
The input for the search written out fully, as adapted to the idiosyncrasies of the respective databases was as follows:
(“agent-based model*” OR “decision variable*” OR “decision factor*”) AND (“dynamic energy tariff*” OR “dynamic energy pric*” OR “dynamic electricity tariff*” OR “dynamic electricity pric*”) AND “household*” OR “residential”.

Appendix B

Appendix B contains the list of reviewed articles in the analysis scheme specified in Section 2.3. The list is provided as an excel sheet in the Supplement Material and on Zenodo under https://zenodo.org/records/13654355.

Appendix C

This appendix details the categories of the conceptual maps with discrete data that contain multiple values.
Innovation or applicance: Energy Management Systems; Rooftop Solar Photovoltaics; Dynamic Energy Tariffs, LED lighting for households; Time-based DR (day ahead planning); green electricity; smart meters; Domestic Energy Demand (more efficient appliances); smart appliances for shifting energy demand; green energy and DET; innovative energy services; price-responsive demand; the role of energy behavior and behavioral change and carbon emissions; none; ToU tariffs; demand-side response and domestic task shifting; electricity tariffs; and direct load control
Type of model: ABM, Linear Regression Model; conditional and mixed logit model; discrete choice model; binary logistic model; spatially explicit ABM; MAMM; BENCH model; load shares model of household energy consumption; and mixed logit model
Theories: theory of planned behavior, goal-framing theory, value–behavior relationship, new environmental paradigm (NEP), value-belief-norm model, Social Network Theory, norm activation theory, and protection motivation theory, as well as the discussion of behavioral-economic pitfalls

References

  1. United Nations and Framework Convention on Climate Change. Adoption of the Paris Agreement. In Proceedings of the 21st Conference of the Parties, Paris, France, 30 November–11 December 2015.
  2. Eurostat. Energy Consumption in Households—Statistics Explained. Available online: https://ec.europa.eu/eurostat/statistics-explained/index.php?title=Energy_consumption_in_households (accessed on 10 July 2024).
  3. Aklin, M.; Harish, S.; Urpelainen, J. A global analysis of progress in household electrification. Energy Policy 2018, 122, 421–428. [Google Scholar] [CrossRef]
  4. Sandhu, M.; Thakur, T. Issues, Challenges, Causes, Impacts and Utilization of Renewable Energy Sources-Grid Integration. Int. J. Eng. Res. Appl. 2014, 4, 636–643. [Google Scholar]
  5. Tulabing, R.; Mitchell, B.; James, J.; Park, H.; Boys, J.; Salcic, Z.; Covic, G. Integration of Distributed Energy Resources and Enhancing Local Grid Load Factor using Localized Demand Control. In Proceedings of the 2020 IEEE/PES Transmission and Distribution Conference and Exposition (T&D), Chicago, IL, USA, 12–15 October 2020; pp. 1–5. [Google Scholar]
  6. IRENA. Innovation Landscape Brief: Time-of-Use Tariffs; IRENA: Abu Dhabi, United Arab Emirates, 2019. [Google Scholar]
  7. Freier, J.; von Loessl, V. Dynamic electricity tariffs: Designing reasonable pricing schemes for private households. Energy Econ. 2022, 112, 106146. [Google Scholar] [CrossRef]
  8. Palensky, P.; Dietrich, D. Demand Side Management: Demand Response, Intelligent Energy Systems, and Smart Loads. IEEE Trans. Ind. Inform. 2011, 7, 381–388. [Google Scholar] [CrossRef]
  9. EURELECTRIC. Dynamic Pricing in Electricity Supply; EURELECTRIC: Brussels, Belgium, 2017. [Google Scholar]
  10. Council of European Energy Regulators asbl. Recommendations on Dynamic Price Implementation. Available online: https://www.ceer.eu/wp-content/uploads/2024/04/GA152-04-2-Recommendations-on-dynamic-price-implementation_final.pdf (accessed on 10 July 2024).
  11. Council of European Energy Regulators asbl. CEER Consultation on Dynamic Regulation to Enable Digitalisation of the Energy System. Available online: https://www.ceer.eu/public-consultation/ceer-consultation-on-dynamic-regulation-to-enable-digitalisation-of-the-energy-system/ (accessed on 19 January 2024).
  12. Sung, J.; Huang, A.; Kamiya, G.; Kim, D.; Lane, K.; Mayer, A.; Ritchie, J.; Rozite, V.; Scheffer, S.; Villari, B. Energy Efficiency 2019. 2019. Available online: https://iea.blob.core.windows.net/assets/8441ab46-9d86-47eb-b1fc-cb36fc3e7143/Energy_Efficiency_2019.pdf (accessed on 3 November 2024).
  13. Cayla, J.-M.; Maizi, N.; Marchand, C. The role of income in energy consumption behaviour: Evidence from French households data. Energy Policy 2011, 39, 7874–7883. [Google Scholar] [CrossRef]
  14. Diaz-Rainey, I.; Tzavara, D. Financing the decarbonized energy system through green electricity tariffs: A diffusion model of an induced consumer environmental market. Technol. Forecast. Soc. Change 2012, 79, 1693–1704. [Google Scholar] [CrossRef]
  15. Zheng, M.; Meinrenken, C.J.; Lackner, K.S. Agent-based model for electricity consumption and storage to evaluate economic viability of tariff arbitrage for residential sector demand response. Appl. Energy 2014, 126, 297–306. [Google Scholar] [CrossRef]
  16. Moglia, M.; Cook, S.; McGregor, J. A review of Agent-Based Modelling of technology diffusion with special reference to residential energy efficiency. Sustain. Cities Soc. 2017, 31, 173–182. [Google Scholar] [CrossRef]
  17. Dehghanpour, K.; Nehrir, M.H.; Sheppard, J.W.; Kelly, N.C. Agent-Based Modeling of Retail Electrical Energy Markets with Demand Response. IEEE Trans. Smart Grid 2018, 9, 3465–3475. [Google Scholar] [CrossRef]
  18. Liu, H.; Vain, J. An Agent-based Modeling for Price-responsive Demand Simulation. In Proceedings of the ICEIS 2013—Proceedings of the 15th International Conference on Enterprise Information Systems, Angers, France, 4–7 July 2013; pp. 436–443. [Google Scholar]
  19. Rogers, E.M. Diffusion of Innovations, 5th ed.; Free Press: New York, NY, USA, 2003. [Google Scholar]
  20. Schünemann, C.; Johanning, S.; Reger, E.; Herold, H.; Bruckner, T. Complex System Policy Modelling Approaches for Policy Advice—Comparing Systems Thinking, System Dynamics and Agent-based Modelling. Political Res. Exch. 2024, 6, 2387438. [Google Scholar] [CrossRef]
  21. Page, M.J.; McKenzie, J.E.; Bossuyt, P.M.; Boutron, I.; Hoffmann, T.C.; Mulrow, C.D.; Shamseer, L.; Tetzlaff, J.M.; Akl, E.A.; Brennan, S.E.; et al. The PRISMA 2020 statement: An updated guideline for reporting systematic reviews. BMJ 2021, 372, 71. [Google Scholar] [CrossRef] [PubMed]
  22. Brocke, J.V.; Simons, A.; Riemer, K.; Niehaves, B.; Plattfaut, R.; Cleven, A. Standing on the Shoulders of Giants: Challenges and Recommendations of Literature Search in Information Systems Research. Commun. Assoc. Inf. Syst. 2015, 37, 9. [Google Scholar] [CrossRef]
  23. Webster, J.; Watson, R.T. Analyzing the Past to Prepare for the Future: Writing a Literature Review. MIS Q. 2002, 26, xiii–xxiii. [Google Scholar]
  24. Whittemore, R.; Knafl, K. The integrative review: Updated methodology. J. Adv. Nurs. 2005, 52, 546–553. [Google Scholar] [CrossRef] [PubMed]
  25. vom Brocke, J.; Simons, A.; Niehaves, B.; Niehaves, B.; Reimer, K.; Plattfaut, R.; Cleven, A. Reconstructing the Giant: On the Importance of Rigour in Documenting the Literature Search Process. ECIS 2009 Proceedings, 161. 2009. Available online: http://aisel.aisnet.org/ecis2009/161 (accessed on 10 October 2023).
  26. Jaakkola, E. Designing conceptual articles: Four approaches. AMS Rev. 2020, 10, 18–26. [Google Scholar] [CrossRef]
  27. Yadav, M.S. The Decline of Conceptual Articles and Implications for Knowledge Development. J. Mark. 2010, 74, 1–19. [Google Scholar] [CrossRef]
  28. Meredith, J. Theory Building through Conceptual Methods. Int. J. Oper. Prod. Manag. 1993, 15, 3–11. Available online: https://www.emerald.com/insight/content/doi/10.1108/01443579310028120/full/html (accessed on 5 March 2024). [CrossRef]
  29. Gregor, S. The Nature of Theory in Information Systems. MIS Q. 2006, 30, 611–642. [Google Scholar] [CrossRef]
  30. Cooper, H.M. Organizing knowledge syntheses: A taxonomy of literature reviews. Knowl. Technol. Policy 1988, 1, 104–126. [Google Scholar] [CrossRef]
  31. Lukka, K.; Vinnari, E. Domain theory and method theory in management accounting research. Account. Audit. Account. J. 2014, 27, 1308–1338. [Google Scholar] [CrossRef]
  32. Ajzen, I. From intentions to actions: A theory of planned behavior. In Action Control: From Cognition to Behavior; Kuhl, I.J., Beckmann, J., Eds.; Springer: Berlin/Heidelberg, Germany; New York, NY, USA, 1985; pp. 11–39. [Google Scholar]
  33. Schulte, E.; Scheller, F.; Johanning, S. Modellierung von haushaltsseitigen Entscheidungsprozessen zur Adoption von Aufdach-Photovoltaik: Theorie und Umsetzung. In Agentenbasierte Modellierung urbaner Transformationsprozesse; Logos Verlag Berlin GmbH: Berlin, Germany, 2022; pp. 39–50. [Google Scholar]
  34. Bonabeau, E. Agent-based modeling: Methods and techniques for simulating human systems. Proc. Natl. Acad. Sci. USA 2002, 99, 7280–7287. [Google Scholar] [CrossRef] [PubMed]
  35. Salgado, M.; Gilbert, N. Agent Based Modeling. In Handbook of Quantitative Methods for Educational Research; Brill: Leiden, The Netherlands, 2013. [Google Scholar]
  36. Sayama, H. Introduction to the Modelling and Analysis of Complex Systems; Open SUNY Textbooks: Geneseo, NY, USA, 2015. [Google Scholar]
  37. Karami, B. Intro to Agent Based Modelling—Towards Data Science. Available online: https://towardsdatascience.com/intro-to-agent-based-modeling-3eea6a070b72 (accessed on 27 May 2024).
  38. Borshchev, A.; Grigoryev, I. The Big Book of Simulation Modelling: Multimethod Modelling with AnyLogic 6. Available online: https://www.anylogic.com/upload/books/new-big-book/4-how-to-build-agent-based-models.pdf (accessed on 27 May 2024).
  39. Kim, E.; Kim, Y.; Ko, W. A dynamic electricity tariff survey for smart grid in South Korea. In Proceedings of the WMSCI 2016—20th World Multi-Conference on Systemics, Cybernetics and Informatics, Proceedings, Orlando, FL, USA, 5–8 July 2016. [Google Scholar]
  40. Layer, P.; Feurer, S.; Jochem, P. Perceived price complexity of dynamic energy tariffs: An investigation of antecedents and consequences. Energy Policy 2017, 106, 244–254. [Google Scholar] [CrossRef]
  41. Neenan, B.; Boisvert, R.N.; Cappers, P.A. What Makes a Customer Price Responsive? Electr. J. 2002, 15, 52–59. [Google Scholar] [CrossRef]
  42. Ericson, T. Households’ self-selection of dynamic electricity tariffs. Appl. Energy 2011, 88, 2541–2547. [Google Scholar] [CrossRef]
  43. Dütschke, E.; Paetz, A.-G. Dynamic electricity pricing—Which programs do consumers prefer? Energy Policy 2013, 59, 226–234. [Google Scholar] [CrossRef]
  44. Byrka, K.; Jȩdrzejewski, A.; Sznajd-Weron, K.; Weron, R. Difficulty is critical: The importance of social factors in modeling diffusion of green products and practices. Renew. Sustain. Energy Rev. 2016, 62, 723–735. [Google Scholar] [CrossRef]
  45. Kowalska-Pyzalska, A.; Maciejowska, K.; Weron, R.; Weron, K.S. Diffusion and adoption of dynamic electricity tariffs. In Proceedings of the 2015 IEEE/ACM International Conference on Advances in Social Networks Analysis and Mining 2015, Paris, France, 25–28 August 2015; ACM: New York, NY, USA, 2015; pp. 1277–1283. [Google Scholar] [CrossRef]
  46. Buryk, S.; Mead, D.; Mourato, S.; Torriti, J. Investigating preferences for dynamic electricity tariffs: The effect of environmental and system benefit disclosure. Energy Policy 2015, 80, 190–195. [Google Scholar] [CrossRef]
  47. Kobus, C.B.; Klaassen, E.A.; Mugge, R.; Schoormans, J.P. A real-life assessment on the effect of smart appliances for shifting households’ electricity demand. Appl. Energy 2015, 147, 335–343. [Google Scholar] [CrossRef]
  48. Stute, J.; Kühnbach, M. Dynamic pricing and the flexible consumer—Investigating grid and financial implications: A case study for Germany. Energy Strat. Rev. 2022, 45, 100987. [Google Scholar] [CrossRef]
  49. Gotts, N.M.; Polhill, J.G. Experiments with a Model of Domestic Energy Demand. J. Artif. Soc. Soc. Simul. 2017, 20, 11. [Google Scholar] [CrossRef]
  50. Mengolini, A.M. Prosumer Behaviour in Emerging Electricity Systems. Ph.D. Thesis, Politecnico di Torino, Torino, Italy, 2017. Available online: https://iris.polito.it/handle/11583/2675327 (accessed on 27 May 2024).
  51. Stern, P. A Value-Belief-Norm Theory of Support for Social Movements: The Case of Environmentalism. Res. Hum. Ecol. 1999, 6, 81–97. [Google Scholar]
  52. Krebs, F. An Empirically Grounded Model of Green Electricity Adoption in Germany: Calibration, Validation and Insights into Patterns of Diffusion. J. Artif. Soc. Soc. Simul. 2017, 20, 10. [Google Scholar] [CrossRef]
  53. Schulte, E.; Scheller, F. Empirische Verankerung der Haushaltsagenten und ihres Photovoltaik-Investitionsverhaltens. Berlin. 2022. Available online: https://www.sinus-institut.de/ (accessed on 27 May 2024).
  54. Ernst, A.; Briegel, R. A dynamic and spatially explicit psychological model of the diffusion of green electricity across Germany. J. Environ. Psychol. 2017, 52, 183–193. [Google Scholar] [CrossRef]
  55. Kowalska-Pyzalska, A.; Maciejowska, K.; Sznajd-Weron, K.; Weron, R. Going Green: Agent-Based Modeling of the Diffusion of Dynamic Electricity Tariffs ✩. 2013. Available online: https://prac.im.pwr.edu.pl/~hugo/RePEc/wuu/wpaper/HSC_13_05.pdf (accessed on 4 December 2023).
  56. Sznajd-Weron, K.; Szwabiński, J.; Weron, R.; Weron, T. Rewiring the network. What helps an innovation to diffuse? J. Stat. Mech. Theory Exp. 2014, 2014, P03007. [Google Scholar] [CrossRef]
  57. Watts, D.J.; Strogatz, S.H. Collective dynamics of ‘small-world’ networks. Nature 1998, 393, 440–442. [Google Scholar] [CrossRef]
  58. Brugger, H.I.; Henry, A.D. Equity of Incentives: Agent-Based Explorations of How Social Networks Influence the Efficacy of Programs to Promote Solar Adoption. Complexity 2019, 2019, 4349823. [Google Scholar] [CrossRef]
  59. Abitz, D.; Johanning, S. Architektur und Umsetzung des Multi-Agenten-Modells zur Diffusion von Nachhaltigkeitsinnovationen. In Agentenbasierte Modellierung Urbaner Transformationsprozesse; Logos Verlag Berlin GmbH: Berlin, Germany, 2022. [Google Scholar]
  60. Cao, J.; Choi, C.H.; Zhao, F. Agent-based modeling of the adoption of high-efficiency lighting in the residential sector. Sustain. Energy Technol. Assess. 2017, 19, 70–78. [Google Scholar] [CrossRef]
  61. Kowalska-Pyzalska, A.; Maciejowska, K.; Suszczyński, K.; Sznajd-Weron, K.; Weron, R. Turning green: Agent-based modeling of the adoption of dynamic electricity tariffs. Energy Policy 2014, 72, 164–174. [Google Scholar] [CrossRef]
  62. Kowalska-Pyzalska, A.; Maciejowska, K.; Sznajd-Weron, K.; Weron, R. Modeling consumer opinions towards dynamic pricing: An agent-based approach. In Proceedings of the 11th International Conference on the European Energy Market (EEM14), Krakow, Poland, 28–30 May 2014; pp. 1–5. [Google Scholar]
  63. Przybyła, P.; Sznajd-Weron, K.; Weron, R.; Przybyy, P. Diffusion of Innovation Within an Agent-Based Model: Spinsons, Independence and Advertising. 2013. Available online: https://www.worldscientific.com/doi/abs/10.1142/S0219525914500040 (accessed on 20 October 2023).
  64. Niamir, L.; Kiesewetter, G.; Wagner, F.; Schöpp, W.; Filatova, T.; Voinov, A.; Bressers, H. Assessing the macroeconomic impacts of individual behavioral changes on carbon emissions. Clim. Change 2020, 158, 141–160. [Google Scholar] [CrossRef]
  65. Niamir, L.; Filatova, T.; Voinov, A.; Bressers, H. Transition to low-carbon economy: Assessing cumulative impacts of individual behavioral changes. Energy Policy 2018, 118, 325–345. [Google Scholar] [CrossRef]
  66. Wang, H.; Fang, H.; Yu, X.; Liang, S. How real time pricing modifies Chinese households’ electricity consumption. J. Clean. Prod. 2018, 178, 776–790. [Google Scholar] [CrossRef]
  67. Gerpott, T.J.; Mahmudova, I. Determinants of green electricity adoption among residential customers in Germany. Int. J. Consum. Stud. 2010, 34, 464–473. [Google Scholar] [CrossRef]
  68. Gerpott, T.J.; Paukert, M. Determinants of willingness to pay for smart meters: An empirical analysis of household customers in Germany. Energy Policy 2013, 61, 483–495. [Google Scholar] [CrossRef]
  69. Sundt, S.; Rehdanz, K.; Meyerhoff, J. Consumers’ Willingness to Accept Time-of-Use Tariffs for Shifting Electricity Demand. Energies 2020, 13, 1895. [Google Scholar] [CrossRef]
  70. Kowalska-Pyzalska, A. Social acceptance of green energy and dynamic electricity tariffs—A short review. In Proceedings of the 2015 Modern Electric Power Systems (MEPS), Wroclaw, Poland, 6–9 July 2015; pp. 1–7. [Google Scholar] [CrossRef]
  71. Hong, C.S.; Waller, W.S. Empirical tests of weighted utility theory. J. Math. Psychol. 1986, 30, 55–72. [Google Scholar] [CrossRef]
  72. Johanning, S.; Scheller, F.; Abitz, D.; Wehner, C.; Bruckner, T. A modular multi-agent framework for innovation diffusion in changing business environments: Conceptualization, formalization and implementation. Complex Adapt. Syst. Model. 2020, 8, 8. [Google Scholar] [CrossRef]
  73. Scheller, F.; Schulte, E.; Johanning, S.; Geyler, S.; Moritz, M.; Bruckner, T. Beschreibung der realen Fallstudien als Forschungsobjekt für die modellbezogenen Analysen. In Agentenbasierte Modellierung urbaner Transformationsprozesse; Logos Verlag Berlin GmbH: Berlin, Germany, 2022; pp. 21–38. [Google Scholar] [CrossRef]
  74. Schoemaker, P.J.H. The Expected Utility Model: Its Variants, Purposes, Evidence and Limitations. J. Econ. Lit. 1982, 20, 529–563. [Google Scholar]
  75. Abitz, D.; Voigt, E.; Johanning, S.; Scheller, F.; Bruckner, T. ODD+D Protocol for Agent Based Simulation Model PVact. 2024. Available online: https://zenodo.org/records/12818346. (accessed on 12 August 2024).
  76. Yunusov, T.; Torriti, J. Distributional effects of Time of Use tariffs based on electricity demand and time use. Energy Policy 2021, 156, 112412. [Google Scholar] [CrossRef]
  77. Kiesling, E. Planning the Market Introduction of New Products. Ph.D. Thesis, Universität Wien, Fakultät für Wirtschaftswissenschaften, Wien, Austria, 2011. Available online: http://othes.univie.ac.at/16743/ (accessed on 4 December 2023).
  78. Dijkstra, P.T. Gedragseconomische valkuilen bij de energietransitie. Mens Maatsch. 2020, 95, 213–239. [Google Scholar] [CrossRef]
  79. Palmatier, R.W.; Houston, M.B.; Hulland, J. Review articles: Purpose, process, and structure. J. Acad. Mark. Sci. 2017, 46, 1–5. [Google Scholar] [CrossRef]
Figure 1. Suggested literature review process model.
Figure 1. Suggested literature review process model.
Energies 17 05715 g001
Figure 2. Specification scheme for the scope of the review based on the visualization in [25]. Grey cells indicate deviation from and extension of the scheme in [25].
Figure 2. Specification scheme for the scope of the review based on the visualization in [25]. Grey cells indicate deviation from and extension of the scheme in [25].
Energies 17 05715 g002
Figure 3. Chosen review scope for the exemplary review on DETs. Grey cells indicate choices made for this review.
Figure 3. Chosen review scope for the exemplary review on DETs. Grey cells indicate choices made for this review.
Energies 17 05715 g003
Figure 4. Conceptual map of the concepts used for the review.
Figure 4. Conceptual map of the concepts used for the review.
Energies 17 05715 g004
Figure 5. Flow diagram of the different steps of the literature selection. Based on [21].
Figure 5. Flow diagram of the different steps of the literature selection. Based on [21].
Energies 17 05715 g005
Figure 6. Structure for recording general information of the reviewed articles.
Figure 6. Structure for recording general information of the reviewed articles.
Energies 17 05715 g006
Figure 7. Concepts and data schema for the decision process.
Figure 7. Concepts and data schema for the decision process.
Energies 17 05715 g007
Figure 8. Concepts and data schema for household aspects.
Figure 8. Concepts and data schema for household aspects.
Energies 17 05715 g008
Figure 9. Concepts and data schema for dynamic energy tariffs.
Figure 9. Concepts and data schema for dynamic energy tariffs.
Energies 17 05715 g009
Figure 10. Concepts and data schema for global model characteristics.
Figure 10. Concepts and data schema for global model characteristics.
Energies 17 05715 g010
Figure 11. Process model used in the conceptual model, based on [19].
Figure 11. Process model used in the conceptual model, based on [19].
Energies 17 05715 g011
Figure 12. Visualization of the tariff distribution in the reviewed literature.
Figure 12. Visualization of the tariff distribution in the reviewed literature.
Energies 17 05715 g012
Figure 13. Graphical representation of the knowledge phase submodel for DETact.
Figure 13. Graphical representation of the knowledge phase submodel for DETact.
Energies 17 05715 g013
Figure 14. Graphical representation of the decision phase submodel for DETact.
Figure 14. Graphical representation of the decision phase submodel for DETact.
Energies 17 05715 g014
Figure 15. Graphical representation of the re-evaluation phase submodel for DETact.
Figure 15. Graphical representation of the re-evaluation phase submodel for DETact.
Energies 17 05715 g015
Figure 16. Graphical representation of the entire process model for DETact.
Figure 16. Graphical representation of the entire process model for DETact.
Energies 17 05715 g016
Table 1. Overview of the search terms for the literature search. * is used as wildcard for the databases where applicable.
Table 1. Overview of the search terms for the literature search. * is used as wildcard for the databases where applicable.
Modeling Terms Domain Terms Application Context
“agent-based model*” OR “decision variable*” OR “decision factor*”AND“dynamic energy tariff*” OR “dynamic energy pric*” OR “dynamic electricity tariff*” OR “dynamic electricity pric*”AND“household*” OR “residential”
Table 2. Overview of the literature search decisions.
Table 2. Overview of the literature search decisions.
Literature Search AspectRealization
DatabasesGoogle Scholar, Scopus, Web of Science
In-/excluded journals and registriesAny
Forward search-
Backward search-
Inclusion criteriaEmpirical or theoretical articles and ABM/simulation articles with the following scope:
  • 1st phase: DET adoption of households (models); households and electricity innovation adoption (empirical studies or theoretical articles)
  • 2nd phase: household electricity consumption behavior adaptation; adoption of residential energy technologies
Exclusion criteria
  • Articles not describing household behavior or decision factors
    Models focusing on interplay between consumers and producers
    Optimization models focusing on price/energy efficiency
  • Formal modeling and problem solving
  • Articles in languages other than English, German, and Dutch
Table 3. Population size in the reviewed literature.
Table 3. Population size in the reviewed literature.
SourcePopulation SizePopulation Size Rationale
[55]10,000Based on lattice size
[61]10,000Based on lattice size
[62]10,000Based on lattice size
[45]10,000Based on lattice size
[63]10,000Based on lattice size
[64]1383Survey based
[39]1000Survey based
[54]300,000No Explanation Given
[65]3468No Explanation Given
[56]500No Explanation Given
[60]500No Explanation Given
[50]200–280No Explanation Given
[17]200No Explanation Given
[58]100No Explanation Given
[49]-Not specified
[18]-Not specified
[66]-Not specified
[42]-Not specified
Disclaimer/Publisher’s Note: The statements, opinions and data contained in all publications are solely those of the individual author(s) and contributor(s) and not of MDPI and/or the editor(s). MDPI and/or the editor(s) disclaim responsibility for any injury to people or property resulting from any ideas, methods, instructions or products referred to in the content.

Share and Cite

MDPI and ACS Style

Johanning, S.; Bruggemans, P.; Edelenbosch, O.; Bruckner, T. Integrative Review-Based Conceptual Modeling: An Agent-Based Modeling Synthesis of Dynamic Energy Tariff Research and Models. Energies 2024, 17, 5715. https://doi.org/10.3390/en17225715

AMA Style

Johanning S, Bruggemans P, Edelenbosch O, Bruckner T. Integrative Review-Based Conceptual Modeling: An Agent-Based Modeling Synthesis of Dynamic Energy Tariff Research and Models. Energies. 2024; 17(22):5715. https://doi.org/10.3390/en17225715

Chicago/Turabian Style

Johanning, Simon, Paul Bruggemans, Oreane Edelenbosch, and Thomas Bruckner. 2024. "Integrative Review-Based Conceptual Modeling: An Agent-Based Modeling Synthesis of Dynamic Energy Tariff Research and Models" Energies 17, no. 22: 5715. https://doi.org/10.3390/en17225715

APA Style

Johanning, S., Bruggemans, P., Edelenbosch, O., & Bruckner, T. (2024). Integrative Review-Based Conceptual Modeling: An Agent-Based Modeling Synthesis of Dynamic Energy Tariff Research and Models. Energies, 17(22), 5715. https://doi.org/10.3390/en17225715

Note that from the first issue of 2016, this journal uses article numbers instead of page numbers. See further details here.

Article Metrics

Back to TopTop