Load Day-Ahead Automatic Generation Control Reserve Capacity Demand Prediction Based on the Attention-BiLSTM Network Model Optimized by Improved Whale Algorithm
Abstract
1. Introduction
- (1)
- The dispatcher’s experiential method refers to the approach where the system operator, based on their extensive operational experience, directly determines the AGC reserve requirements of the system by considering the electric load levels and the periodic patterns of load consumption. Alternatively, based on their operational experience, the dispatcher may calculate the AGC reserve requirements using pre-defined computational formulas and actual operational data [21]. Although this method is simple and fast, it still has the disadvantage of being insufficiently objective to be generalized on a large scale, and it is not well adapted to new power systems.
- (2)
- Research paper [22,23] models the load forecast error with a probability density function and calculates the AGC reserve capacity demand under a certain confidence space. Paper [24] proposes a method to control the AGC reserve capacity in the region based on the evaluation criteria correction background. Paper [25] first separates the load components and then uses statistical and other methods to determine the demand for AGC reserve capacity. However, this mathematical description is inadequate whether a normal distribution function or a t-distribution function is used.
- (3)
- The data-driven approach utilizes the characteristics of big data in the power system and employs a neural network model to predict the regulation capability of the AGC. Paper [26] calculates the initial capacity of the AGC from line, load, new energy and unit perspectives and predicts the capacity of the AGC using long short-term memory neural networks (LSTM). However, it still has the disadvantages that the calculation time scales are too coarse. So, it is unable to conduct a fine analysis of reserve demand, and the adaptability with the new type of power system is not good.
- This paper combines the discrete Fourier transform and Parseval’s theorem, and a method to analyze the load AGC reserve capacity requirement in fine time division is proposed.
- The method of maximizing the information coefficient is used to explore the influencing factors of AGC reserve capacity demand sequences such as meteorology and load’s change factors, and the factors with large correlation coefficients are used as the input features of the neural network prediction model.
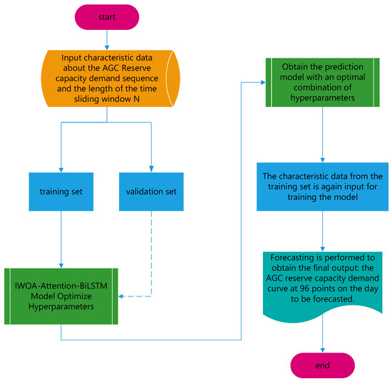
- A prediction model for day-ahead AGC reserve capacity demand is constructed using the IWOA-Attention-BiLSTM neural network. BiLSTM is used to extract the time-series information, the attention mechanism is used to focus on the key feature factors and the improved whale optimization algorithm (IWOA) is used to optimize the hyperparameters to obtain better prediction results.
2. Load AGC Reserve Capacity Determination Method
2.1. Frequency Domain Analysis Method
2.2. AGC Reserve Capacity Calculation Method
3. Analysis of Factors Associated with Load AGC Reserve Capacity Demand Sequence
3.1. Maximum Mutual Information Coefficient Method
3.2. Data Correlation Analysis
- (1)
- Using actual loads that comply with Shannon’s sampling theorem as raw data inputs.
- (2)
- The time-domain signal is converted to the frequency domain according to Equation (1).
- (3)
- Determine the spectral classification corresponding to the AGC reserve according to the frequency domain segmentation criteria and zero out any other spectral information that does not belong to this frequency segmentation.
- (4)
- Calculate the AGC reserve capacity at that time scale using Equation (5).
4. IWOA-Attention-BiLSTM Modeling
4.1. Bilstm Network
4.2. Attention Mechanism
4.3. Improved Whale Algorithm
4.4. IWOA-Attention-BiLSTM Model Design and Forecasting Process
- (1)
- Setting the whale population size, search space dimension, maximum number of iterations and the Attention-BiLSTM hyperparameters for the optimization range to achieve the initialization of the whale population;
- (2)
- Calculating and recording the optimal fitness of each whale group under the current hyperparameters;
- (3)
- Constant updating of individual whale positions and optimization of hyperparameters;
- (4)
- Comparing the fitness of the new position of the whale; if the new value is better than the current optimal value, update the individual optimal fitness of the whale group, if the current value is still better than the new value, keep it unchanged and continue training;
- (5)
- Determining whether the termination condition is met; if it is met, the optimal hyperparameters are given to Attention-BiLSTM; if not, return to (3);
- (6)
- Using the optimized hyperparameters to build a load day-ahead AGC reserve capacity demand forecasting model and perform load day-ahead AGC reserve capacity demand forecasting.
4.5. Selection of Evaluation Indicators
5. Case Study
5.1. Preprocessing of Reserve Capacity Data
5.2. Model Structure and Hyperparameter Optimization
5.3. Load AGC Reserve Capacity Demand Forecast
6. Conclusions
- (1)
- With the goal of fine-grained analysis of reserve demand, the load curves are decomposed using Fourier transform at a finer time scale. This, combined with Parseval’s theorem, enables the extraction of load AGC reserve demand curves for sub-times of the day, effectively supporting curve-level reserve forecasting.
- (2)
- By comparing the load AGC reserve capacity demand curve with the load curve, the maximum mutual information coefficient method quantifies the relationship between the fluctuating characteristics of the load curve and the load AGC reserve capacity demand. This information is then used to integrate the historical daily AGC reserve capacity sequence and the historical daily load fluctuating characteristics sequence as inputs to the forecasting model, enhancing its accuracy and predictive capabilities.
- (3)
- The improved whale optimization algorithm automatically optimizes the hyperparameters of the Attention-BiLSTM model, eliminating the limitations of manual parameter tuning. This optimization leads to improved accuracy in model predictions. Comparisons with other models, such as LSTM, BiLSTM, BP, Attention-BiLSTM, PSO-Attention-BiLSTM and GA-Attention-BiLSTM reveal that the proposed method improves prediction accuracy by 3.89%, 3.54%, 16.53%, 3.01%, 2.16% and 1.00%, respectively. These results highlight the superior predictive capabilities of the models proposed in this paper.
- (4)
- The main contribution of this paper is that it adopts a more refined method to analyze load reserve on a more refined time scale and combines IWOA-Attention-BiLSTM into a neural network to build a load day-ahead AGC reserve capacity demand prediction model, which can realize the reserve capacity demand prediction of 96 points a day just like load prediction. The predicted results are of guiding significance for AGC demand assessment in the backup auxiliary service market and can also be used for day-ahead scheduling and generation plan designation. According to the predicted results, various types of units can reasonably allocate the AGC reserve demand of the system at various periods, which ensures the safety and stability of the system and at the same time can make more efficient use of various types of power supplies.
Author Contributions
Funding
Data Availability Statement
Conflicts of Interest
Appendix A




References
- Ullah, Z.; Ullah, K.; Diaz-Londono, C.; Gruosso, G.; Basit, A. Enhancing Grid Operation with Electric Vehicle Integration in Automatic Generation Control. Energies 2023, 16, 7118. [Google Scholar] [CrossRef]
- Ullah, K.; Ullah, Z.; Aslam, S.; Salam, M.S.; Salahuddin, M.A.; Umer, M.F.; Humayon, M.; Shaheer, H. Wind Farms and Flexible Loads Contribution in Automatic Generation Control: An Extensive Review and Simulation. Energies 2023, 16, 5498. [Google Scholar] [CrossRef]
- Yang, C.; Wu, Z.; Li, X.; Fars, A. Risk-constrained stochastic scheduling for energy hub: Integrating renewables, demand response, and electric vehicles. Energy 2024, 288, 129680. [Google Scholar] [CrossRef]
- Yao, L.; Wang, Y.; Xiao, X. Concentrated Solar Power Plant Modeling for Power System Studies. IEEE Trans. Power Syst. 2023, 1–12. [Google Scholar] [CrossRef]
- Yang, M.; Wang, Y.; Xiao, X.; Li, Y. A Robust Damping Control for Virtual Synchronous Generators Based on Energy Reshaping. IEEE Trans. Energy Convers. 2023, 38, 2146–2159. [Google Scholar] [CrossRef]
- Borunda, M.; Ramírez, A.; Garduno, R.; García-Beltrán, C.; Mijarez, R. Enhancing Long-Term Wind Power Forecasting by Using an Intelligent Statistical Treatment for Wind Resource Data. Energies 2023, 16, 7915. [Google Scholar] [CrossRef]
- Hao, C.H.; Wesseh, P.K.; Okorie, D.I.; Abudu, H. Implications of Growing Wind and Solar Penetration in Retail Electricity Markets with Gradual Demand Response. Energies 2023, 16, 7895. [Google Scholar] [CrossRef]
- Finamore, A.R.; Calderaro, V.; Galdi, V.; Graber, G.; Ippolito, L.; Conio, G. Improving Wind Power Generation Forecasts: A Hybrid ANN-Clustering-PSO Approach. Energies 2023, 16, 7522. [Google Scholar] [CrossRef]
- Benitez, I.B.; Ibañez, J.A.; Lumabad, C.I.D.; Cañete, J.M.; Principe, J.A. Day-Ahead Hourly Solar Photovoltaic Output Forecasting Using SARIMAX, Long Short-Term Memory, and Extreme Gradient Boosting: Case of the Philippines. Energies 2023, 16, 7823. [Google Scholar] [CrossRef]
- LÜ, M.; Lou, S.; Liu, J.; Wu, Y.; Wang, Z. Coordinated Optimization of Multi-type Reserve in Virtual Power Plant Accommodated High Shares of Wind Power. Proc. CSEE 2018, 38, 2874–2882+3138. [Google Scholar] [CrossRef]
- Wang, B.; Tang, N.; Fang, X.; Yang, S.; Ji, W. A Multi Time Scales Reserve Rolling Revision Model of Power System With Large Scale Wind Power. Proc. CSEE 2017, 37, 1645–1657. [Google Scholar] [CrossRef]
- Zhang, X.; Wang, Z.; Lu, Z. Multi-objective load dispatch for microgrid with electric vehicles using modified gravitational search and particle swarm optimization algorithm. Appl. Energy 2022, 306, 118018. [Google Scholar] [CrossRef]
- Zhao, L.; Zeng, Y.; Li, Y.; Peng, D.; Wang, Y. Coordinated Planning of Power Systems under Uncertain Characteristics Based on the Multilinear Monte Carlo Method. Energies 2023, 16, 7761. [Google Scholar] [CrossRef]
- Liu, Y.; Su, T.; Qiu, G.; Gao, H.; Liu, J.; Shui, Y. Analytic Deep Learning and Stepwise Integrated Gradients-based Power System Transient Stability Preventive Control. IEEE Trans. Power Syst. 2023, 38, 1771–1774. [Google Scholar] [CrossRef]
- Liu, Y.; Gao, S.; Qiu, G.; Liu, T.; Ding, L.; Liu, J. A Physics-Informed Action Network for Transient Stability Preventive Control. IEEE Trans. Power Syst. 2023, 38, 1771–1774. [Google Scholar] [CrossRef]
- Oureilidis, K.; Malamaki, K.-N.; Gallos, K.; Tsitsimelis, A.; Dikaiakos, C.; Gkavanoudis, S.; Cvetkovic, M.; Mauricio, J.M.; Maza Ortega, J.M.; Ramos, J.L.M.; et al. Ancillary services market design in distribution networks: Review and identification of barriers. Energies 2020, 13, 917. [Google Scholar] [CrossRef]
- Jay, D.; Swarup, K.S. A comprehensive survey on reactive power ancillary service markets. Renew. Sustain. Energy Rev. 2021, 144, 110967. [Google Scholar] [CrossRef]
- Park, M.-S.; Chun, Y.-H. Introduction of Generator Unit Controller and Its Tuning for Automatic Generation Control in Korean Energy Management System (K-EMS). J. Electr. Eng. Technol. 2011, 6, 42–47. [Google Scholar] [CrossRef]
- Yang, X.; Wang, N.; Pan, Z.; Meng, L.; Hu, W. Research on auxiliary automatic generator control marketing system in Hebei Grid. In Communications, Signal Processing, and Systems: Proceedings of the 2017 International Conference on Communications, Signal Processing, and Systems, Harbin, China, 14–17 July 2017; Springer: Berlin/Heidelberg, Germany, 2019; pp. 1888–1894. [Google Scholar]
- Teng, X.; Gao, Z.; Zhu, B.; Wu, J.; Peng, D.; Xu, R.; Zhang, X. Requirements analysis and key technologies for automatic generation control for smart grid dispatching and control systems. Autom. Electr. Power Syst. 2015, 39, 81–87. [Google Scholar]
- Zhao, X.; Wang, Z.; Wen, F. New framework for forecasting and procuring automatic generation control capacity. J. Zhejiang Univ. Eng. Sci. 2005, 39, 685. [Google Scholar]
- Torres, M.E.; Colominas, M.A.; Schlotthauer, G.; Flandrin, P. A complete ensemble empirical mode decomposition with adaptive noise. In Proceedings of the 2011 IEEE International Conference on Acoustics, Speech and Signal Processing (ICASSP), Prague, Czech Republic, 22–27 May 2011; pp. 4144–4147. [Google Scholar]
- Bessa, R.J.; Matos, M.A.; Costa, I.C.; Bremermann, L.; Franchin, I.G.; Pestana, R.; Machado, N.; Waldl, H.-P.; Wichmann, C. Reserve setting and steady-state security assessment using wind power uncertainty forecast: A case study. IEEE Trans. Sustain. Energy 2012, 3, 827–836. [Google Scholar] [CrossRef]
- Wang, N.; Li, Z.; Zhou, X.; Liu, C.; An, K.; Cong, L. Characteristics research on combined frequency modulation of AGC and energy storage in power plant and the simulation. Therm. Power Gener. 2021, 50, 148–156. [Google Scholar]
- Ye, L.; Chen, C.; Zhang, C.; Sun, B.; Tang, Y.; Zhong, W.; Zhai, B.; Lan, H.; Wu, L. Wind farm participating in AGC based on distributed model predictive control. Power Syst. Technol. 2019, 43, 3261–3270. [Google Scholar]
- Wang, S.; Kong, X.; Liu, M.; Shi, H.; Wang, X.; Dai, Q. Data-driven automatic generation control capacity prediction method. In Proceedings of the 25th International Conference on Electrical Machines and Systems (ICEMS), Chiang Mai, Thailand, 29 December–2 January 2022; pp. 1–5. [Google Scholar]
- Chen, S.-Z.; Zhang, S.-Y.; Feng, D.-C.; Taciroglu, E. Embedding prior knowledge into data-driven structural performance prediction to extrapolate from training domains. J. Eng. Mech. 2023, 149, 4023099. [Google Scholar] [CrossRef]
- Diffenbaugh, N.S.; Barnes, E.A. Data-driven predictions of the time remaining until critical global warming thresholds are reached. Proc. Natl. Acad. Sci. USA 2023, 120, e2207183120. [Google Scholar] [CrossRef] [PubMed]
- Kong, J.-L.; Fan, X.-M.; Jin, X.-B.; Su, T.-L.; Bai, Y.-T.; Ma, H.-J.; Zuo, M. BMAE-Net: A data-driven weather prediction network for smart agriculture. Agronomy 2023, 13, 625. [Google Scholar] [CrossRef]
- He, R.; Zhang, L.; Chew, A.W.Z. Data-driven multi-step prediction and analysis of monthly rainfall using explainable deep learning. Expert Syst. Appl. 2024, 235, 121160. [Google Scholar] [CrossRef]
- Guo, Y.; Li, Y.; Qiao, X.; Zhang, Z.; Zhou, W.; Mei, Y.; Lin, J.; Zhou, Y.; Nakanishi, Y. BiLSTM Multitask Learning-Based Combined Load Forecasting Considering the Loads Coupling Relationship for Multienergy System. IEEE Trans. Smart Grid 2022, 13, 3481–3492. [Google Scholar] [CrossRef]
- Wang, S. A Stock Price Prediction Method Based on BiLSTM and Improved Transformer. IEEE Access 2023, 11, 104211–104223. [Google Scholar] [CrossRef]
- Huang, C.; Tu, Y.; Han, Z.; Jiang, F.; Wu, F.; Jiang, Y. Examining the relationship between peer feedback classified by deep learning and online learning burnout. Comput. Educ. 2023, 207, 104910. [Google Scholar] [CrossRef]
- Liu, B.; Cao, X.; Zhao, S.; Xu, Y. Prediction and lag analysis of public concern about air pollution based on gray relation analysis and bidirectional long short-term memory. Air Qual. Atmos. Health 2023, 16, 1037–1049. [Google Scholar] [CrossRef]
- Li, H.; Wang, S.; Islam, M.; Bobobee, E.D.; Zou, C.; Fernandez, C. A novel state of charge estimation method of lithium-ion batteries based on the IWOA-AdaBoost-Elman algorithm. Int. J. Energy Res. 2022, 46, 5134–5151. [Google Scholar] [CrossRef]
- Xu, N.; Wang, X.; Meng, X.; Chang, H. Gas concentration prediction based on IWOA-LSTM-CEEMDAN residual correction model. Sensors 2022, 22, 4412. [Google Scholar] [CrossRef] [PubMed]
- Zhang, B.; Wang, S.; Deng, L.; Jia, M.; Xu, J. Ship motion attitude prediction model based on IWOA-TCN-Attention. Ocean Eng. 2023, 272, 113911. [Google Scholar] [CrossRef]
- Zhuang, Z.; Zheng, X.; Chen, Z.; Jin, T. A reliable short-term power load forecasting method based on VMD-IWOA-LSTM algorithm. IEEJ Trans. Electr. Electron. Eng. 2022, 17, 1121–1132. [Google Scholar] [CrossRef]
- Liu, F.; Liu, Y.; Yang, C.; Lai, R. A new precipitation prediction method based on CEEMDAN-IWOA-BP coupling. Water Resour. Manag. 2022, 36, 4785–4797. [Google Scholar] [CrossRef]
- Zhang, X. Image denoising and segmentation model construction based on IWOA-PCNN. Sci. Rep. 2023, 13, 19848. [Google Scholar] [CrossRef]
- Luo, J.; Chen, Y.; Huang, Q.; Zhang, S.; Zhang, X. Joint application of VMD and IWOA-PNN for Gearbox Fault Classification via Current Signal. IEEE Sens. J. 2023, 23, 13155–13164. [Google Scholar] [CrossRef]
- Xin, Z.; Wang, X. Research on transformer oil kinematic viscosity detection method based on IWOA-RBF and multi-frequency ultrasonic technology. In Proceedings of the 2020 3rd International Conference on Control and Robots (ICCR), Tokyo, Japan, 26–29 December 2020; pp. 199–203. [Google Scholar]
- Wirsing, K. Time frequency analysis of wavelet and Fourier transform. In Wavelet Theory; IntechOpen: London, UK, 2020. [Google Scholar]
- Li, L.; Hu, B.; Xie, K.; Jiang, Z.; Ma, C. Capacity optimization of hybrid energy storage systems in isolated microgrids based on discrete Fourier transform. Autom. Electr. Power Syst. 2016, 40, 108–116. [Google Scholar]
- Tang, S.; Wang, J.; Zheng, R.; Wang, D.; Yin, X.; Shuai, Z.; Shen, Z.J. Detection and Identification of Power Switch Failures Using Discrete Fourier Transform for DC–DC Flying Capacitor Buck Converters. IEEE J. Emerg. Sel. Top. Power Electron. 2021, 9, 4062–4071. [Google Scholar] [CrossRef]
- Xiao, Y.; Guan, W.; Wen, S.; Li, J.; Li, Z.; Liu, M. The Optical Bar Code Detection Method Based on Optical Camera Communication Using Discrete Fourier Transform. IEEE Access 2020, 8, 123238–123252. [Google Scholar] [CrossRef]
- Frunt, J.; Kling, W.L.; Myrzik, J.M.A. Classification of reserve capacity in future power systems. In Proceedings of the 2009 6th International Conference on the European Energy Market, Piscataway, NJ, USA, 26–29 December 2009; pp. 1–6. [Google Scholar]
- Gargoom, A.M.; Ertugrul, N.; Soong, W.L. Automatic classification and characterization of power quality events. IEEE Trans. Power Deliv. 2008, 23, 2417–2425. [Google Scholar] [CrossRef]
- Rahadian, H.; Bandong, S.; Widyotriatmo, A.; Joelianto, E. Image encoding selection based on Pearson correlation coefficient for time series anomaly detection. Alex. Eng. J. 2023, 82, 304–322. [Google Scholar] [CrossRef]
- Dhiman, R. Electroencephalogram channel selection based on Pearson correlation coefficient for motor imagery-brain-computer interface. Meas. Sens. 2023, 25, 100616. [Google Scholar]
- Wang, H.; Yan, J.; Yan, X. Spearman rank correlation screening for ultrahigh-dimensional censored data. In Proceedings of the AAAI Conference on Artificial Intelligence, Washington, DC, USA, 7–14 February 2023; AAAI Press: Washington, DC, USA, 2023; Volume 37, pp. 10104–10112. [Google Scholar]
- Zhang, L.; Wang, L. Optimization of site investigation program for reliability assessment of undrained slope using Spearman rank correlation coefficient. Comput. Geotech. 2023, 155, 105208. [Google Scholar] [CrossRef]
- Tamanaka, F.G.; Carlini, L.P.; Heiderich, T.M.; Balda, R.C.X.; Barros, M.C.M.; Guinsburg, R.; Thomaz, C.E. Neonatal pain assessment: A Kendall analysis between clinical and visually perceived facial features. Comput. Methods Biomech. Biomed. Eng. Imaging Vis. 2023, 11, 331–340. [Google Scholar] [CrossRef]
- Yang, J.; Wang, S.; Wu, T. Maximum mutual information for feature extraction from graph-structured data: Application to Alzheimer’s disease classification. Appl. Intell. 2023, 53, 1870–1886. [Google Scholar] [CrossRef]
- Nikbakhsh, N.; Baleghi, Y.; Agahi, H. Maximum mutual information and Tsallis entropy for unsupervised segmentation of tree leaves in natural scenes. Comput. Electron. Agric. 2019, 162, 440–449. [Google Scholar] [CrossRef]
- Reshef, D.N.; Reshef, Y.A.; Finucane, H.K.; Grossman, S.R.; McVean, G.; Turnbaugh, P.J.; Lander, E.S.; Mitzenmacher, M.; Sabeti, P.C. Detecting novel associations in large datasets. Science 2011, 334, 1518–1524. [Google Scholar] [CrossRef]
- Wen, Y.; Zhao, R.; Xiao, Y.; Liu, Z. Frequency safety assessment of power system based on multi-layer extreme learning machine. Autom. Electr. Power Syst. 2019, 43, 133–140. [Google Scholar]
- Guo, W.; Sun, S.; Tang, C.; Li, G.; Bai, X.; Zhao, Z. Classification of Anomaly Patterns in Integrated Energy Systems Based on Conditional Variational Autoencoder and Attention Mechanism. Energies 2023, 16, 4367. [Google Scholar] [CrossRef]
- Niu, Z.; Zhong, G.; Yu, H. A review on the attention mechanism of deep learning. Neurocomputing 2021, 452, 48–62. [Google Scholar] [CrossRef]
- Chen, Y.; Peng, G.; Zhu, Z.; Li, S. A novel deep learning method based on attention mechanism for bearing remaining useful life prediction. Appl. Soft Comput. 2020, 86, 105919. [Google Scholar] [CrossRef]
- Roy, S.; Mehera, R.; Pal, R.K.; Bandyopadhyay, S.K. Hyperparameter Optimization for Deep Neural Network Models: A Comprehensive Study on Methods and Techniques. Inov. Syst. Softw. Eng. 2023, 2023, 67. [Google Scholar] [CrossRef]










| Methodology | Source | Vantage | Drawback |
|---|---|---|---|
| Dispatcher’s empirical method | [21] | Simple and fast | Not well adapted to new power systems |
| Probabilistic statistical method | [22,23,24,25] | Comprehensive and accurate calculations | Insufficient mathematical description |
| Data-driven method | [26] | Based on big data and higher credibility | Time scales are too loose |
| Sample Inputs | Correlation Coefficient | Sample Inputs | Correlation Coefficient | Sample Inputs | Correlation Coefficient |
|---|---|---|---|---|---|
| 0.4232 | 0.3012 | 0.2878 | |||
| 0.4715 | 0.3530 | 0.3029 | |||
| 0.5068 | 0.3919 | 0.3554 | |||
| 0.6771 | 0.5403 | 0.5021 | |||
| 0.5524 | 0.4238 | 0.3969 | |||
| 0.6311 | 0.4997 | 0.3630 | |||
| 0.5844 | 0.4552 | 0.4076 | |||
| 0.6584 | 0.4336 | 0.4271 | |||
| 0.6831 | 0.5359 | 0.5331 | |||
| 0.6919 | 0.5709 | 0.5429 |
| Parameter Name | Parameter Value | Parameter Name | Parameter Value |
|---|---|---|---|
| Dimension of input features | 7 × 96 × 3 | Learning rate | awaiting optimization |
| Number of neurons in the input layer | 288 | Number of training iterations | awaiting optimization |
| Number of BiLSTM neurons in the first layer | awaiting optimization | Batchsize | awaiting optimization |
| Number of BiLSTM neurons in the second layer | awaiting optimization | Number of neurons in the output layer | 96 |
| Number of neurons in the fully connected layer | awaiting optimization | / | / |
| Hyperparameterization | Setting Range | Post-Optimization |
|---|---|---|
| Number of BiLSTM neurons in the first layer | [10, 100] | 9 |
| Number of BiLSTM neurons in the second layer | [10, 100] | 12 |
| Number of neurons in the fully connected layer | [10, 100] | 46 |
| learning rate | [0.0001, 0.01] | 0.000476 |
| Number of training iterations | [10, 100] | 38 |
| Batchsize | [16, 128] | 52 |
| Categories | Criteria | Prediction Model | ||||||
|---|---|---|---|---|---|---|---|---|
| LSTM | BiLSTM | BP | Att-BiLSTM | GA-Att-BiLSTM | PSO-Att-BiLSTM | IWOA-Att-BiLSTM | ||
| each mo- nth | 33.9 | 33.4 | 38.1 | 33.2 | 33.6 | 32.9 | 32.6 | |
| /MW | 34.5 | 33.9 | 40.6 | 34.0 | 33.2 | 33.5 | 32.2 | |
| 0.772 | 0.775 | 0.689 | 0.780 | 0.792 | 0.784 | 0.804 | ||
| half year | /% | 33.5 | 33.0 | 38.1 | 33.2 | 32.9 | 32.8 | 32.6 |
| /MW | 33.9 | 34.5 | 40.6 | 34.2 | 33.2 | 33.1 | 32.2 | |
| 0.775 | 0.776 | 0.690 | 0.781 | 0.788 | 0.797 | 0.805 | ||
| Categories | LSTM | BiLSTM | BP | Att-BiLSTM | GA-Att-BiLSTM | PSO-Att-BiLSTM | IWOA-Att-BiLSTM |
|---|---|---|---|---|---|---|---|
| maximum value of | 0.8732 | 0.8546 | 0.8434 | 0.8542 | 0.8762 | 0.8748 | 0.8810 |
| correspon- ding date | 17 October | 17 October | 8 December | 5 August | 26 December | 15 September | 29 December |
| minimum value of | 0.5994 | 0.5936 | 0.4512 | 0.6664 | 0.6533 | 0.6542 | 0.6651 |
| correspon- ding date | 1 August | 11 October | 21 September | 11 August | 8 July | 7 December | 18 July |
Disclaimer/Publisher’s Note: The statements, opinions and data contained in all publications are solely those of the individual author(s) and contributor(s) and not of MDPI and/or the editor(s). MDPI and/or the editor(s) disclaim responsibility for any injury to people or property resulting from any ideas, methods, instructions or products referred to in the content. |
© 2024 by the authors. Licensee MDPI, Basel, Switzerland. This article is an open access article distributed under the terms and conditions of the Creative Commons Attribution (CC BY) license (https://creativecommons.org/licenses/by/4.0/).
Share and Cite
Li, B.; Li, H.; Liang, Z.; Bai, X. Load Day-Ahead Automatic Generation Control Reserve Capacity Demand Prediction Based on the Attention-BiLSTM Network Model Optimized by Improved Whale Algorithm. Energies 2024, 17, 415. https://doi.org/10.3390/en17020415
Li B, Li H, Liang Z, Bai X. Load Day-Ahead Automatic Generation Control Reserve Capacity Demand Prediction Based on the Attention-BiLSTM Network Model Optimized by Improved Whale Algorithm. Energies. 2024; 17(2):415. https://doi.org/10.3390/en17020415
Chicago/Turabian StyleLi, Bin, Haoran Li, Zhencheng Liang, and Xiaoqing Bai. 2024. "Load Day-Ahead Automatic Generation Control Reserve Capacity Demand Prediction Based on the Attention-BiLSTM Network Model Optimized by Improved Whale Algorithm" Energies 17, no. 2: 415. https://doi.org/10.3390/en17020415
APA StyleLi, B., Li, H., Liang, Z., & Bai, X. (2024). Load Day-Ahead Automatic Generation Control Reserve Capacity Demand Prediction Based on the Attention-BiLSTM Network Model Optimized by Improved Whale Algorithm. Energies, 17(2), 415. https://doi.org/10.3390/en17020415

