Regional Breakthrough Innovation Change Strategies, Ecological Location Suitability of High-Tech Industry Innovation Ecosystems, and Green Energy
Abstract
1. Introduction
2. Literature Review
2.1. Dynamics of Green Energy Efficiency Research
2.2. A Review of Energy Efficiency Research from a Regional Innovation Perspective
2.2.1. Regional Industrial R&D Funding and Input Intensity in Relation to Green Energy Efficiency
2.2.2. The Relationship between Patent Applications in Regional Industries and Green Energy Efficiency
2.2.3. Labor Productivity in Regional Industries and Green Energy Efficiency
2.2.4. Other Innovation-Related Factors and Green Energy Efficiency Research
2.3. Literature Critique
- (1)
- While previous research has established the positive effects of regional industrial innovation on green energy efficiency, much of it has focused on the impacts of individual innovation factors on energy without comprehensively assessing the complexity and dynamics of regional industrial innovation ecosystems. Therefore, it is imperative to analyze the influence of the interrelationships and synergistic evolution of various innovation factors within the region through a systems theory perspective, thereby rendering the conclusions more universally applicable.
- (2)
- Existing research has investigated the mechanisms through which the evolution of regional industrial innovation ecosystems affects green development variables, yet few studies have examined these mechanisms from the perspective of ecological niche adaptability transformations within regional innovation ecosystems and their effects on regional green energy efficiency. Although some research has analyzed the causes, spatiotemporal evolution, and optimization paths of ecological niche adaptability within regional innovation ecosystems, an in-depth analysis of the interaction between adaptability and energy efficiency remains largely unexplored. Consequently, studying the influencing factors on regional green energy efficiency from the viewpoint of ecological niche adaptability transformations within innovation ecosystems will reveal the potential impacts of regional industrial innovation disparities on energy efficiency.
- (3)
- While prior research has highlighted the driving role of regional innovation policies in enhancing green energy efficiency, few investigations have considered the comprehensive policy effects of regional breakthrough innovation reform strategies on the overall regional innovation ecosystem. The existing evidence indicates that such strategies indeed exert green developmental effects on specific factors, such as green innovation and the industrial structure. Thus, exploring the mechanisms through which regional innovation ecosystems influence green energy efficiency under these policy effects holds significant importance.
3. Research Design
3.1. Research Hypothesis
3.1.1. The Direct Effect of Innovation Reform-Driven Transformation of Innovation Ecological Niche Suitability of High-Tech Industries on Green Energy Efficiency
3.1.2. Mechanism Effects Based on the Sub-Dimensions of the Niche Suitability of High-Tech Industry Innovation Ecosystems
- (1)
- Regional Breakthrough Innovation Strategy → Innovation Entities → Regional Green Energy Efficiency
- (2)
- Regional Breakthrough Innovation Strategy → Innovation Support → Regional Green Energy Efficiency
- (3)
- Regional Breakthrough Innovation Strategy → Innovation Vitality → Regional Green Energy Efficiency
- (4)
- Regional Breakthrough Innovation Strategy → Innovation Resources → Regional Green Energy Efficiency
- (5)
- Regional Breakthrough Innovation Strategy → Innovation Environment → Regional Green Energy Efficiency
3.1.3. Mechanism Effect of Industrial Structure
3.1.4. Spatial Effect Mechanism of Regional Breakthrough Innovation Strategies Driving the Transformation of Innovation Ecological Location Suitability of High-Tech Industries
3.2. Experimental Design and Modeling
3.2.1. Spatial Double-Difference Model Construction
3.2.2. Construction of the Dual Machine Learning Model
3.3. Interpretation of Variables and Sources
3.3.1. Interpreted Variable
- (1)
- Model Establishment
- (2)
- Classification Indicators of the Super-SBM Model
- (3)
- Analysis of Input Redundancy and Output Insufficiency
3.3.2. Interpreted Variable
- (1)
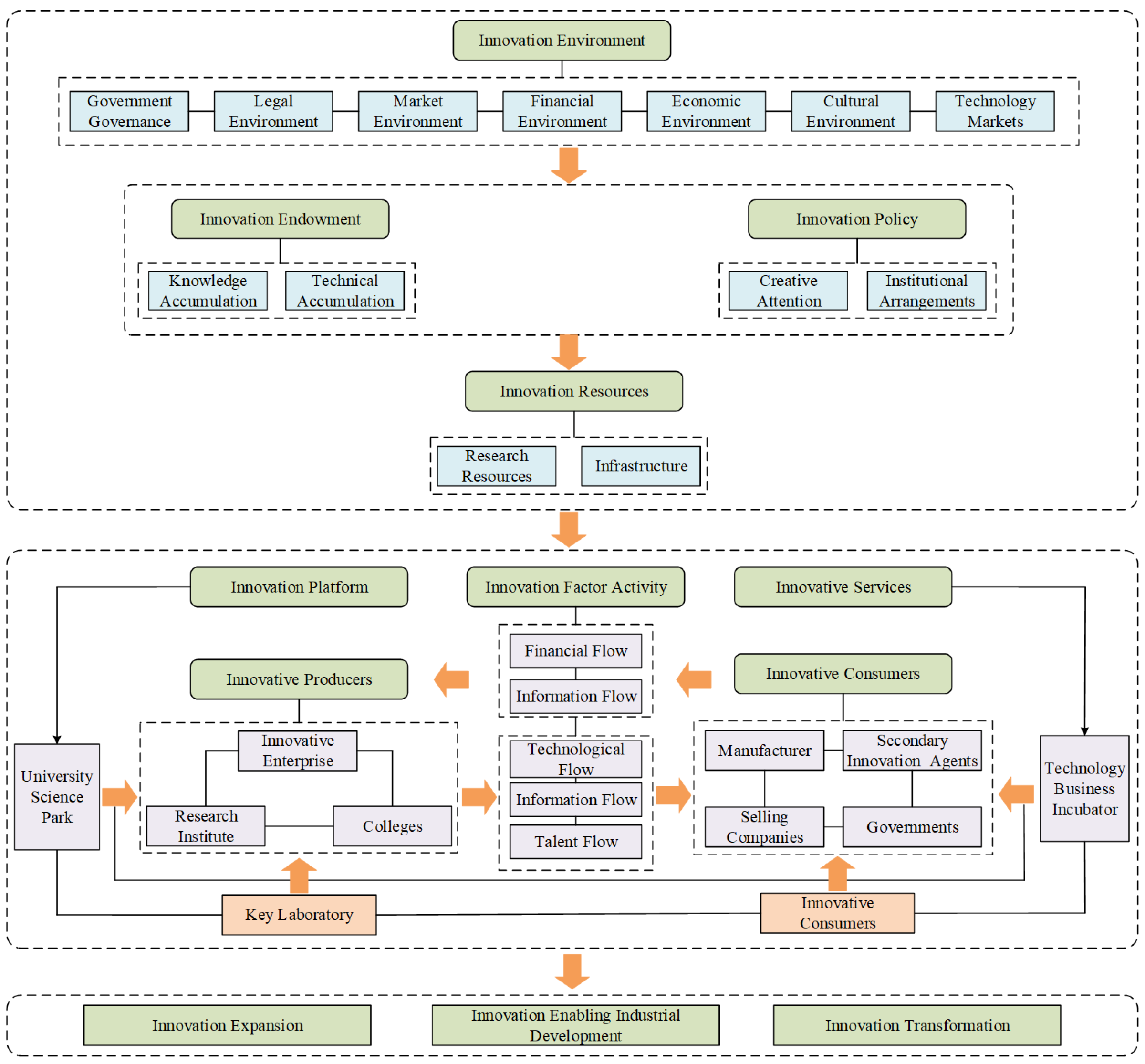
- Subject of Innovation (Sub): Innovation producers, such as enterprises, universities, and research institutions, are the creators and disseminators of new knowledge, technologies, and products, driving the expansion of technological frontiers and industrial upgrades through research and development activities. Conversely, innovation consumers, including end users and downstream enterprises, are the recipients and applicators of innovative outcomes, with their demands significantly influencing the direction of innovation activities [76]. Therefore, this study defines two tertiary indicators—innovation producers and innovation consumers—to concretely represent subject of innovation.
- (2)
- Innovation Support (Sur): Innovation platforms serve as critical vehicles for resource integration and sharing; they encompass research platforms, technology transfer platforms, and innovation incubators. The construction quality and service efficacy of these platforms directly impact the efficiency and quality of innovation activities. Innovation services cover various aspects, including policy consultation, financing support, and talent training, providing comprehensive assistance to innovation entities. Innovation endowments refer to the inherent advantages, such as natural conditions, economic foundations, and cultural legacies within a region that facilitate innovation activities. Innovation policies are crucial instruments for guiding and supporting innovation activities, with their formulation and implementation directly affecting the enthusiasm of innovation entities and the sustainability of innovation endeavors [77]. Hence, this study incorporates three tertiary indicators—innovation platforms, innovation services, innovation endowments, and innovation policies—to specifically characterize innovation support.
- (3)
- Innovation Vitality (Vit): Innovation expansion represents the scale and domain growth of innovation activities, serving as a vital expression of innovation vitality. Innovation transformation refers to the process by which innovative outcomes transition from laboratories to markets, with its efficiency directly influencing the economic benefits and social value of innovations. The role of innovation in enabling industrial development pertains to its capacity to drive industry upgrades and transformations. Through the application and promotion of new technologies and products, innovation can empower traditional industries, steering them towards higher-end and intelligent development. The activity of innovation factors reflects the flow and collaboration of innovation resources and entities within innovation activities [78]. Consequently, this study defines five tertiary indicators—innovation expansion, innovation transformation, innovation enabling industrial development, and the activity of innovation factors—to thoroughly represent innovation vitality.
- (4)
- Innovation Resources (Res): Research and development resources are the core driving forces behind innovation activities, with the quality and quantity of human knowledge and technological resources directly impacting the efficiency and outcome quality of innovation endeavors. Physical infrastructure also constitutes a significant material foundation for the smooth conduct of innovation activities, providing essential conditions and technical support for innovation entities [79]. Thus, this study introduces two tertiary indicators—R&D resources and facility resources—to specifically represent innovation resources.
- (5)
- Innovation Environment (Env): The governance environment reflects the government’s capacity and efficiency in formulating, implementing, and supervising innovation policies, playing a dominant role in the successful execution of innovation activities. The legal environment encompasses the construction of laws and regulations pertaining to intellectual property protection, antitrust measures, and fair competition, thereby providing legal support and assurance for innovation activities. The market environment facilitates the optimization and efficient utilization of innovation resources through market mechanisms. The financial environment signifies the extent and efficiency of support from capital markets and venture investments for innovation activities. The economic environment embodies factors such as the regional economic development level, industrial structure, and economic growth potential, which underpin innovation activities. The cultural environment profoundly influences innovation endeavors by shaping an innovative atmosphere and inspiring innovative spirit, including aspects like innovation culture and conceptual frameworks. Lastly, the technological market environment focuses on the maturity of the technological market, the activity level of technology transactions, and the efficiency of technology transfers, thereby offering technical support for the conversion and application of innovative outcomes [80]. Accordingly, this study establishes seven tertiary indicators—governance environment, legal environment, market environment, financial environment, economic environment, cultural environment, and technological market environment—to comprehensively represent the innovation environment.
3.3.3. Mechanism Variables
3.3.4. Control Variables
3.3.5. Spatial Weighting Matrix
3.3.6. Data Sources
4. Empirical Analysis
4.1. Analysis of Spatial Double-Difference Models
4.1.1. Spatial Autocorrelation and Model Applicability Tests
4.1.2. Spatial Double-Difference Model Parameter Estimation
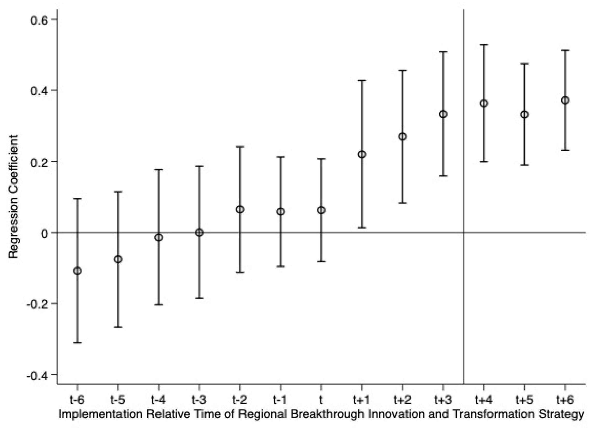
4.1.3. Parallel Trend Test
4.2. Mechanism Analysis Based on Dual Machine Learning
4.2.1. Analysis of Mechanisms of Regional Breakthrough Innovation Strategies Driving Suitability Transformation
4.2.2. Robustness Check
- (1)
- Eliminate interfering samples
- (2)
- Change the sample split ratio
- (3)
- Replacement of machine learning algorithms
4.2.3. Extended Analyses: Tests of Group Mediation Effect Mechanisms
4.2.4. Test of the Mechanism Effect of Industrial Structure Optimization
5. Conclusions and Policy Recommendations
6. Research Contributions, Limitations, and Future Directions
6.1. Potential Marginal Contributions of the Study
6.2. Limitations and Future Prospects
Author Contributions
Funding
Data Availability Statement
Acknowledgments
Conflicts of Interest
References
- Zhang, D.; Zheng, M.; Feng, G.-F.; Chang, C.-P. Does an environmental policy bring to green innovation in renewable energy? Renew. Energy 2022, 195, 1113–1124. [Google Scholar] [CrossRef]
- Dutt, A.K. Aggregate demand, aggregate supply and economic growth. Int. Rev. Appl. Econ. 2006, 20, 319–336. [Google Scholar] [CrossRef]
- Chen, C.; Zhang, T.; Chen, H.; Qi, X. Regional financial reform and corporate green innovation–Evidence based on the establishment of China National Financial Comprehensive Reform Pilot Zones. Financ. Res. Lett. 2024, 60, 104849. [Google Scholar] [CrossRef]
- Vargas-Hernández, J.G. Urban Green Innovation: Public Interest, Territory Democratization, and Institutional Design. In Handbook of Research on Cultural Heritage and Its Impact on Territory Innovation and Development; IGI Global: Hershey, PA, USA, 2021; pp. 138–153. [Google Scholar]
- Zhang, H.; Geng, C.; Cao, D.; Wei, J. Can high-tech industrial convergence promote green innovation efficiency? Evidence from 30 Chinese provinces. Environ. Dev. Sustain. 2023, 1–33. [Google Scholar] [CrossRef]
- Xiao, J.; Liao, Y.; Hou, R.; Peng, W.; Dan, H. Evaluation and Prediction of Regional Innovation Ecosystem from the Perspective of Ecological Niche: Nine Cities in Hubei Province, China as the Cases. Sustainability 2024, 16, 4489. [Google Scholar] [CrossRef]
- Noseleit, F. Entrepreneurship, structural change, and economic growth. J. Evol. Econ. 2013, 23, 735–766. [Google Scholar] [CrossRef]
- Li, Y.; Zhang, M. Green manufacturing and environmental productivity growth. Ind. Manag. Data Syst. 2018, 118, 1303–1319. [Google Scholar] [CrossRef]
- Granstrand, O.; Holgersson, M. Innovation ecosystems: A conceptual review and a new definition. Technovation 2020, 90, 102098. [Google Scholar] [CrossRef]
- Wang, J.; Jin, F.; Lyu, W.; Liu, Y.; Zhou, X.; Sun, Y.; Yang, Y.; Shi, J.; Ma, L. Innovation and Reform, Cultivation of New Growth Drivers in Northeast China: Academic Review of the 256th Shuangqing Forum. Sci. Found. China 2022, 36, 329–338. [Google Scholar]
- Bhowmik, C.; Bhowmik, S.; Ray, A.; Pandey, K.M. Optimal green energy planning for sustainable development: A review. Renew. Sustain. Energy Rev. 2017, 71, 796–813. [Google Scholar] [CrossRef]
- Du, L.; Tian, M.; Cheng, J.; Chen, W.; Zhao, Z. Environmental regulation and green energy efficiency: An analysis of spatial Durbin model from 30 provinces in China. Environ. Sci. Pollut. Res. 2022, 29, 67046–67062. [Google Scholar] [CrossRef]
- Wu, H.; Wang, L.; Peng, D.; Liu, B. Input–output efficiency model of urban green-energy development from the perspective of a low-carbon economy. Clean Energy 2022, 6, 141–152. [Google Scholar] [CrossRef]
- Bertoldi, P.; Mosconi, R. Do energy efficiency policies save energy? A new approach based on energy policy indicators (in the EU Member States). Energy Policy 2020, 139, 111320. [Google Scholar] [CrossRef]
- Meng, M.; Qu, D. Understanding the green energy efficiencies of provinces in China: A Super-SBM and GML analysis. Energy 2022, 239, 121912. [Google Scholar] [CrossRef]
- Kolosok, S.I.; Pimonenko, T.V.; Yevdokymova, A.V.; Hajiyev, N.O.; Palienko, M.; Prasol, L. Energy efficiency policy: Impact of green innovations. Mark. Manag. Innov. 2020, 4, 50–60. [Google Scholar] [CrossRef]
- Wu, H.; Hao, Y.; Ren, S. How do environmental regulation and environmental decentralization affect green total factor energy efficiency: Evidence from China. Energy Econ. 2020, 91, 104880. [Google Scholar] [CrossRef]
- Jiang, Z.; Lyu, P.; Ye, L.; Zhou, Y.W. Green innovation transformation, economic sustainability and energy consumption during China’s new normal stage. J. Clean. Prod. 2020, 273, 123044. [Google Scholar] [CrossRef]
- Zhao, G.; Zhou, P.; Wen, W. What cause regional inequality of technology innovation in renewable energy? Evidence from China. Appl. Energy 2022, 310, 118464. [Google Scholar] [CrossRef]
- Lin, S.; Lin, R.; Sun, J.; Wang, F.; Wu, W. Dynamically evaluating technological innovation efficiency of high-tech industry in China: Provincial, regional and industrial perspective. Socio-Econ. Plan. Sci. 2021, 74, 100939. [Google Scholar] [CrossRef]
- Hong, Y.; Niu, D.; Xiao, B.; Wu, L. Comprehensive evaluation of the technology innovation capability of China’s high-tech industries based on fuzzy borda combination method. Int. J. Innov. Sci. 2015, 7, 215–230. [Google Scholar] [CrossRef]
- Caglar, A.E.; Ulug, M. The role of government spending on energy efficiency R&D budgets in the green transformation process: Insight from the top-five countries. Environ. Sci. Pollut. Res. 2022, 29, 76472–76484. [Google Scholar]
- Jin, X.; Ahmed, Z.; Pata, U.K.; Kartal, M.T.; Erdogan, S. Do investments in green energy, energy efficiency, and nuclear energy R&D improve the load capacity factor? An augmented ARDL approach. Geosci. Front. 2024, 15, 101646. [Google Scholar]
- Wang, Q.; Li, S.; Pisarenko, Z. Heterogeneous effects of energy efficiency, oil price, environmental pressure, R&D investment, and policy on renewable energy-evidence from the G20 countries. Energy 2020, 209, 118322. [Google Scholar]
- Sun, H.; Edziah, B.K.; Kporsu, A.K.; Sarkodie, S.A.; Taghizadeh-Hesary, F. Energy efficiency: The role of technological innovation and knowledge spillover. Technol. Forecast. Soc. Change 2021, 167, 120659. [Google Scholar] [CrossRef]
- Li, J.; Zhang, H. Can pollution regulations enable key industries to reduce CO2 emissions?—Empirical evidence from China, based on green innovative technology patents and energy efficiency perspectives. Atmosphere 2022, 14, 33. [Google Scholar] [CrossRef]
- Esmaeilpour Moghadam, H.; Karami, A. Green innovation: Exploring the impact of environmental patents on the adoption and advancement of renewable energy. Manag. Environ. Qual. Int. J. 2024. [Google Scholar] [CrossRef]
- Li, J.; Dong, K.; Dong, X. Green energy as a new determinant of green growth in China: The role of green technological innovation. Energy Econ. 2022, 114, 106260. [Google Scholar] [CrossRef]
- Crespi, G.; Zuniga, P. Innovation and productivity: Evidence from six Latin American countries. World Dev. 2012, 40, 273–290. [Google Scholar] [CrossRef]
- Yu, X.; Dilanchiev, A.; Bibi, S. Enhancing labor productivity as a key strategy for fostering green economic growth and resource efficiency. Heliyon 2024, 10, e24640. [Google Scholar] [CrossRef]
- Zhang, H.; Chen, S.; Wang, S. Impact of economic growth and labor productivity dispersion on energy intensity in China. Energy 2022, 242, 123004. [Google Scholar] [CrossRef]
- Qian, W.; Wang, Y. How do rising labor costs affect green total factor productivity? based on the industrial intelligence perspective. Sustainability 2022, 14, 13653. [Google Scholar] [CrossRef]
- Yang, J.; Xiong, G.; Shi, D. Innovation and sustainable: Can innovative city improve energy efficiency? Sustain. Cities Soc. 2022, 80, 103761. [Google Scholar] [CrossRef]
- Zhang, Y. The sustainability of regional innovation in China: Insights from regional innovation values and their spatial distribution. Sustainability 2023, 15, 10398. [Google Scholar] [CrossRef]
- He, Z.; Wang, H.; Ma, X.; Hu, Y.; Zhao, H. Research on the suitability and spatial and temporal evolution of innovation environment niche suitability of regional innovation ecosystem under digitalization. Front. Phys. 2024, 12, 1425130. [Google Scholar] [CrossRef]
- He, W.; Dong, Y.; Lv, J. The Impact of Digital Transformation on the Niche Fitness of Regional Innovation Ecosystem. Sci. Technol. Prog. Policy 2024, 1–10. [Google Scholar]
- Sun, Y.; Xu, J. Evaluation model and empirical research on the green innovation capability of manufacturing enterprises from the perspective of ecological niche. Sustainability 2021, 13, 11710. [Google Scholar] [CrossRef]
- Pahle, M.; Schaeffer, R.; Pachauri, S.; Eom, J.; Awasthy, A.; Chen, W. The crucial role of complementarity, transparency and adaptability for designing energy policies for sustainable development. TIDEE TERI Inf. Dig. Energy Environ. 2022, 21, 55–56. [Google Scholar] [CrossRef]
- Bandera, C.; Thomas, E. The role of innovation ecosystems and social capital in startup survival. IEEE Trans. Eng. Manag. 2018, 66, 542–551. [Google Scholar] [CrossRef]
- De Vasconcelos Gomes, L.A.; Facin, A.L.F.; Salerno, M.S.; Ikenami, R.K. Unpacking the innovation ecosystem construct: Evolution, gaps and trends. Technol. Forecast. Soc. Change 2018, 136, 30–48. [Google Scholar] [CrossRef]
- Yi, H.; Zeng, Z.; Yang, B. Research on the Spatial Relationship Between Niche Suitability and Innovation Performance of High-Tech Industry Innovation Ecosystem. Forum Sci. Technol. China 2022, 82–92. [Google Scholar] [CrossRef]
- Xu, W. Research on the driving mechanisms and control factors of ecological innovation in high-tech enterprises. Fresenius Environ. Bull. 2020, 29, 8237–8243. [Google Scholar]
- Benitez, G.B.; Ayala, N.F.; Frank, A.G. Industry 4.0 innovation ecosystems: An evolutionary perspective on value cocreation. Int. J. Prod. Econ. 2020, 228, 107735. [Google Scholar] [CrossRef]
- Liu, S.; Xu, P.; Chen, X. Green fiscal policy and enterprise green innovation: Evidence from quasi-natural experiment of China. Environ. Sci. Pollut. Res. 2023, 30, 94576–94593. [Google Scholar] [CrossRef] [PubMed]
- García-Quevedo, J.; Jové-Llopis, E. Environmental policies and energy efficiency investments. An industry-level analysis. Energy Policy 2021, 156, 112461. [Google Scholar] [CrossRef]
- Woo, J.; Kim, Y. A Study on the Influence of the Government’s Innovation Promotion Policy on the Innovation Performance of the Service Industry. J. Korea Acad. -Ind. Coop. Soc. 2019, 20, 469–482. [Google Scholar]
- Murakami, N. Changes in Japanese industrial structure and urbanization: Evidence from prefectural data. J. Asia Pac. Econ. 2015, 20, 385–403. [Google Scholar] [CrossRef]
- Shen, C.; Li, S.; Wang, X.; Liao, Z. The effect of environmental policy tools on regional green innovation: Evidence from China. J. Clean. Prod. 2020, 254, 120122. [Google Scholar] [CrossRef]
- Zhu, L.; Luo, J.; Dong, Q.; Zhao, Y.; Wang, Y.; Wang, Y. Green technology innovation efficiency of energy-intensive industries in China from the perspective of shared resources: Dynamic change and improvement path. Technol. Forecast. Soc. Change 2021, 170, 120890. [Google Scholar] [CrossRef]
- Xie, X.; Liu, X.; Blanco, C. Evaluating and forecasting the niche fitness of regional innovation ecosystems: A comparative evaluation of different optimized grey models. Technol. Forecast. Soc. Change 2023, 191, 122473. [Google Scholar] [CrossRef]
- Xu, D.; Yu, B. How can regional innovation ecosystem affect innovation level? an Fs QCA analysis. Technol. Anal. Strateg. Manag. 2023, 1–17. [Google Scholar] [CrossRef]
- Dutta, S.; Lanvin, B.; Wunsch-Vincent, S. The Global Innovation Index 2018: Energizing the World with Innovation; WIPO: Geneva, Switzerland, 2018; pp. 3–55. [Google Scholar]
- Zameer, H.; Wang, Y.; Yasmeen, H. Reinforcing green competitive advantage through green production, creativity and green brand image: Implications for cleaner production in China. J. Clean. Prod. 2020, 247, 119119. [Google Scholar] [CrossRef]
- Lin, Y.-H.; Chen, Y.-S. Determinants of green competitive advantage: The roles of green knowledge sharing, green dynamic capabilities, and green service innovation. Qual. Quant. 2017, 51, 1663–1685. [Google Scholar] [CrossRef]
- Zhou, W.; Li, H.; Zhang, L.; Tian, H.; Fu, M. Evaluation analysis and promotion paths of regional green innovation vitality in China. Grey Syst. Theory Appl. 2023, 13, 747–766. [Google Scholar] [CrossRef]
- Zhao, W.; Yi, L. Product innovation logic under the open innovation ecosystem: A case study of Xiaomi (China). Technol. Anal. Strateg. Manag. 2023, 35, 659–675. [Google Scholar] [CrossRef]
- Klemetsen, M.E.; Bye, B.; Raknerud, A. Can direct regulations spur innovations in environmental technologies? A study on firm-level patenting. Scand. J. Econ. 2018, 120, 338–371. [Google Scholar] [CrossRef]
- Ostapenko, O.; Savina, N.; Mamatova, L.; Zienina-Bilichenko, A.; Selezneva, O. Perspectives of Application of Innovative Resource-Saving Technologies in the Concepts of Green Logistics and Sustainable Development. 2020. Available online: http://natal.uern.br/periodicos/index.php/RTEP/article/view/1261/1202 (accessed on 3 October 2020).
- Cao, Y.; Liu, J.; Yang, Y.; Liu, X.; Liu, Z.; Lv, N.; Ma, H.; Wang, Z.; Li, H. Construct a Regional Innovation Ecosystem: A Case Study of the Beijing-Tianjin-Hebei Region in China. Sustainability 2023, 15, 7099. [Google Scholar] [CrossRef]
- Zeng, W.; Li, L.; Huang, Y. Industrial collaborative agglomeration, marketization, and green innovation: Evidence from China’s provincial panel data. J. Clean. Prod. 2021, 279, 123598. [Google Scholar] [CrossRef]
- Wang, S.; Fan, J.; Zhao, D.; Wang, S. Regional innovation environment and innovation efficiency: The Chinese case. Technol. Anal. Strateg. Manag. 2016, 28, 396–410. [Google Scholar] [CrossRef]
- Hu, J.; Zhang, H. Has green finance optimized the industrial structure in China? Environ. Sci. Pollut. Res. 2023, 30, 32926–32941. [Google Scholar] [CrossRef]
- Dai, S.; Zhang, W.; Wang, Y.; Wang, G. Examining the impact of regional development policy on industrial structure upgrading: Quasi-experimental evidence from China. Int. J. Environ. Res. Public Health 2022, 19, 5042. [Google Scholar] [CrossRef]
- Tao, J.; Ho, C.-Y.; Luo, S.; Sheng, Y. Agglomeration economies in creative industries. Reg. Sci. Urban Econ. 2019, 77, 141–154. [Google Scholar] [CrossRef]
- Wang, D.; Xu, D.; Zhou, N.; Cheng, Y. The asymmetric relationship between sustainable innovation and industrial transformation and upgrading: Evidence from China’s provincial panel data. J. Clean. Prod. 2022, 378, 134453. [Google Scholar] [CrossRef]
- Fang, Z.; Razzaq, A.; Mohsin, M.; Irfan, M. Spatial spillovers and threshold effects of internet development and entrepreneurship on green innovation efficiency in China. Technol. Soc. 2022, 68, 101844. [Google Scholar] [CrossRef]
- Wang, H.; Cui, H.; Zhao, Q. Effect of green technology innovation on green total factor productivity in China: Evidence from spatial durbin model analysis. J. Clean. Prod. 2021, 288, 125624. [Google Scholar] [CrossRef]
- Li, J.; Du, Y. Spatial effect of environmental regulation on green innovation efficiency: Evidence from prefectural-level cities in China. J. Clean. Prod. 2021, 286, 125032. [Google Scholar] [CrossRef]
- Xing, H.; Jiang, Y.; Chen, Y. Carbon trading and green total factor productivity in manufacturing industry under the “double carbon” goal: A mechanism test based on heterogeneous technology innovation model. Sci. Technol. Prog. Policy 2022, 39, 76–86. [Google Scholar]
- Zhang, S.; Wang, X. Does innovative city construction improve the industry–university–research knowledge flow in urban China? Technol. Forecast. Soc. Change 2022, 174, 121200. [Google Scholar] [CrossRef]
- Chernozhukov, V.; Chetverikov, D.; Demirer, M.; Duflo, E.; Hansen, C.; Newey, W.; Robins, J. Double/debiased machine learning for treatment and structural parameters. Econom. J. 2018, 21, 1–68. [Google Scholar] [CrossRef]
- He, J.; Peng, F.; Xie, X. Mixed-ownership reform, political connection and enterprise innovation: Based on the double/unbiased machine learning method. Sci. Technol. Manag. Res. 2022, 42, 116–126. [Google Scholar]
- Li, C.; Meng, B. Research on the Evaluation of the Input-Output Efficiency of Vocational Education Project Construction Based on the Super-SBM Model. Soc. Sci. Guangxi 2023, 154–160. [Google Scholar] [CrossRef]
- Yin, J.; Liu, P.; Li, F. Suitability Evaluation and Improvement Strategy of Innovation Ecosystem of High-tech Shipbuilding Industry in China. Strategy Innov. Dev. Sci. Technol. 2023, 7, 1–12. [Google Scholar]
- Todtling, F.; Trippl, M. Knowledge links in high-technology industries: Markets, Networks or Milieu? The case of the Vienna biotechnology cluster. Int. J. Entrep. Innov. Manag. 2007, 7, 345–365. [Google Scholar] [CrossRef]
- Zhai, Z.; Wu, N.; Zhu, Y.; Gao, B.; Pan, Z. A new construction algorithm of the digital economy innovation system. J. Phys. Conf. Ser. 2020, 1656, 012006. [Google Scholar] [CrossRef]
- Albis, N.; Marín, R.; Sánchez, E.; Bayona-Rodríguez, H.; García, J.M. The impacts of public support for innovation on firm productivity and on private investment in R&D in manufacturing and services in Colombia. Innov. Dev. 2024, 14, 47–66. [Google Scholar]
- Wang, W.; Wang, J.; Wulaer, S.; Chen, B.; Yang, X. The effect of innovative entrepreneurial vitality on economic resilience based on a spatial perspective: Economic policy uncertainty as a moderating variable. Sustainability 2021, 13, 10677. [Google Scholar] [CrossRef]
- Yao, J.; Li, H.; Shang, D.; Ding, L. Evolution of the industrial innovation ecosystem of resource-based cities (RBCs): A case study of Shanxi Province, China. Sustainability 2021, 13, 11350. [Google Scholar] [CrossRef]
- Ma, J.; Seong, Y.-H.; Lee, M.-K. Evaluation of resource-based provincial innovation environment index system based on open innovation theory. Innov. Stud. 2021, 16, 77–96. [Google Scholar] [CrossRef]
- Xu, M.; Jiang, Y. Can the China’s industrial structure upgrading narrow the gap between urban and rural consumption. J. Quant. Tech. Econ 2015, 32, 3–21. [Google Scholar]
- Hu, L.; Yuan, W.; Jiang, J.; Ma, T.; Zhu, S. Asymmetric effects of industrial structure rationalization on carbon emissions: Evidence from thirty Chinese provinces. J. Clean. Prod. 2023, 428, 139347. [Google Scholar] [CrossRef]
- Tu, C.; Liang, Y.; Fu, Y. How does the environmental attention of local governments affect regional green development? Empirical evidence from local governments in China. Humanit. Soc. Sci. Commun. 2024, 11, 1–14. [Google Scholar] [CrossRef]
- Li, Q.; Kovacs, J.F.; Choi, G.H. High-technology employment growth in China: Geographic disparities in economic structure and sectoral performance. Econ. Change Restruct. 2021, 54, 1025–1064. [Google Scholar] [CrossRef]
- Tao, C.; Xu, Y.; Peng, Y.; Li, H. Driving mechanism and spatial effect of technological potential energy agglomeration promoting the development of high-tech industry. Econ. Res. -Ekon. Istraživanja 2022, 35, 5924–5946. [Google Scholar] [CrossRef]
- Xu, J.; Hong, J.; Zhou, Z. Local attention to environment and green innovation: Evidence from listed manufacturing companies in 120 cities in China. Emerg. Mark. Financ. Trade 2023, 59, 1062–1073. [Google Scholar] [CrossRef]
- Bi, M.; Wang, C.; Fu, D.; Tan, X.; Yu, S.; Pan, J.; Lv, K. Chinese-style fiscal decentralization, ecological attention of Government, and regional energy intensity. Energies 2022, 15, 8408. [Google Scholar] [CrossRef]
- Jin, H.; Liu, C.; Chen, S. Why is COD pollution from Chinese manufacturing declining?—The role of environmental regulation. J. Clean. Prod. 2022, 373, 133808. [Google Scholar] [CrossRef]
- Yan, W.; Jing, G.; Bangfan, L. Hi-tech Industrial Agglomeration, Scientific and Technological Innovation, and Economic Growth. East China Econ. Manag. 2023, 37, 56–64. [Google Scholar]
- Floch, J.-M.; Le Saout, R. Spatial econometrics-common models. Handb. Spat. Anal. Theory Pract. Appl. R 2018, 149–177. [Google Scholar]
- Zhu, C.; Lee, C.-C. The effects of low-carbon pilot policy on technological innovation: Evidence from prefecture-level data in China. Technol. Forecast. Soc. Change 2022, 183, 121955. [Google Scholar] [CrossRef]
- Farbmacher, H.; Huber, M.; Lafférs, L.; Langen, H.; Spindler, M. Causal mediation analysis with double machine learning. Econom. J. 2022, 25, 277–300. [Google Scholar] [CrossRef]




| Level II Evaluation Projects | Level III Evaluation Projects | Proxy Data | Indicator Attributes |
|---|---|---|---|
| Subject of Innovation (Sub) | Innovative Producers | Number of Scientific Institutions | positive |
| Number of Full-Time Teachers in General Higher Education | positive | ||
| Innovative Consumers | Number of High-Tech Enterprises | positive | |
| Number of Industrial Enterprises above Designated Size | positive | ||
| Innovation Support (Sur) | Innovation Platform | Number of University Science and Technology Parks | positive |
| Number of Technology Business Incubators | positive | ||
| Innovative Services | Application of R&D Results in Terms of Full-Time Equivalents of S&T Service personnel | positive | |
| Funding for Local Tertiary Institutions’ Results Application and Technology Service Projects | positive | ||
| Total Technology Business Incubator Incubation Fund | positive | ||
| Innovation Endowment | Cumulative Number of Scientific and Technical Papers from Research Institutions | positive | |
| Cumulative Number of Scientific and Technical Papers in Higher Education | positive | ||
| Cumulative Number of Active Inventions | positive | ||
| Innovation Policy | Attention to Innovation in Government | positive | |
| Innovation Vitality (Vit) | Innovation Expansion | Number of Enterprises Graduated from Technology Business Incubators | positive |
| Number of Enterprises Graduated from University Science and Technology Parks | positive | ||
| Innovation Transformation | Sales Revenue of New Products of Industrial Enterprises above the Designated Size | positive | |
| Revenue from Sales of New Products in High-Tech Industries | positive | ||
| Innovation Enabling Industrial Development | Total Power of Agricultural Mechanisation | positive | |
| Development of Services and New Technology Industries | positive | ||
| Density of Industrial Robots | positive | ||
| Innovation Factor Activity | Number of University Students Enrolled (Brain Drain) | positive | |
| Broadband Access Port (Information Flow) | positive | ||
| Geographical Amount of Technology Inflows to Technology Markets (Technology Flows) | positive | ||
| Geographical Amount of Technology Exports from Technology Markets (Technology Flows) | positive | ||
| Innovation Resources (Res) | R & D Resources | Full-Time Equivalent of R&D Personnel | positive |
| R&D Funding Internally Noted | positive | ||
| Government Expenditure On Science and Technology | positive | ||
| Facility Resources | Instrument and Equipment Expenditure/Full-Time Equivalent of R&D personnel | positive | |
| Investment in Fixed Assets in Research and Technology Services/Full-Time Equivalent of R&D personnel | positive | ||
| Fixed Asset Investment in IT Services/Full-Time Equivalent of R&D Personnel | positive | ||
| Environment for Innovation (Env) | Government Governance Environment | Fiscal Expenditure/Total Population of Provinces | positive |
| Completed Investment/Total Output in Industrial Pollution Control | positive | ||
| Traffic Accident Casualties/Total Population of Each Province | positive | ||
| Legal Environment | Number of Local IP-Related Legislation/Total Legislation | positive | |
| Number of Patent Disputes Settled/Number of Patent Disputes Filed in Each Region | positive | ||
| Number of Patents Granted per Region/National Number of Patents Granted | positive | ||
| Market Environment | Real Foreign Direct Investment | positive | |
| Taxes and Surcharges On Main Business Operations of Enterprises/Total Profits | positive | ||
| Financial Environment | Balance of Loans from Financial Institutions at the End of the Year | positive | |
| Economic Environment | GDP per Capita | positive | |
| Consumption Expenditure per Capita for the Population As a Whole | positive | ||
| Per Capita Disposable income of the Population as a Whole | positive | ||
| Cultural Environment | Per Capita Expenditure on Education | positive | |
| Library Holdings per Capita | positive | ||
| Technology Market Environment | Technology Market Turnover | positive | |
| Number of Patent Applications | positive |
| Sub-Indicators | Evaluation Projects |
|---|---|
| Policy Planning Attention | Green Development Concerns |
| Strength of the “Five-in-One” Ecological Civilization Layout | |
| Resource Allocation Attention | Intensity of Environmental Governance |
| Intensity of Environmental Infrastructure Development | |
| Legislative Attention | Regional Legislation on Ecological Civilization |
| Decision-Making Units | Decision-Making Units | … | Decision-Making Units | ||
|---|---|---|---|---|---|
| … | |||||
| … | |||||
| … | … | … | … | … | |
| … | |||||
| … | |||||
| … | |||||
| … | … | … | … | … | |
| … |
| Factor Items | Indicators | Characterisation Variables |
|---|---|---|
| Input Factors | Labor Input | Employed Population (10,000 persons) |
| Capital Input | Fixed Assets (billion yuan) | |
| Energy Input | Total Energy Consumption (tonnes) | |
| Output Factor | Level of Regional Economic Development | Real GDP (billion yuan) |
| Undesirable Output | Carbon Emissions | Carbon Dioxide Emissions (million tonnes) |
| Pollution Emissions | Industrial Sulphur Dioxide Emissions (million tonnes) | |
| Wastewater Emissions (million tonnes) | ||
| General Industrial Waste (million tonnes) |
| Year | Moran’s I | p-Value | Year | Moran’s I | p-Value |
|---|---|---|---|---|---|
| 2009 | 0.265 *** | 0.001 | 2016 | 0.341 *** | 0.000 |
| 2010 | 0.293 *** | 0.000 | 2017 | 0.327 *** | 0.000 |
| 2011 | 0.315 *** | 0.000 | 2018 | 0.318 *** | 0.000 |
| 2012 | 0.329 *** | 0.000 | 2019 | 0.305 *** | 0.000 |
| 2013 | 0.333 *** | 0.000 | 2020 | 0.268 *** | 0.000 |
| 2014 | 0.338 *** | 0.000 | 2021 | 0.197 ** | 0.014 |
| 2015 | 0.345 *** | 0.000 |
| GTFP | |||
|---|---|---|---|
| Local Effect | Neighborhood Effect | Aggregate Effect | |
| DID × Fit | 0.239 *** | 0.696 *** | 0.936 *** |
| (6.02) | (3.19) | (4.03) | |
| AIS | 0.185 | 0.188 | 0.373 |
| (1.37) | (1.22) | (1.32) | |
| RIS | 0.000432 | 0.000430 | 0.000861 |
| (0.95) | (0.84) | (0.91) | |
| GS | 0.421 *** | 0.421 ** | 0.842 *** |
| (3.15) | (2.39) | (2.94) | |
| ER | 0.156 *** | 0.157 ** | 0.313 ** |
| (2.91) | (2.03) | (2.55) | |
| AIP | 0.0944 *** | 0.0950 ** | 0.189 *** |
| (3.06) | (2.20) | (2.75) | |
| AIE | −0.125 *** | −0.125 ** | −0.250 *** |
| (−3.99) | (−2.57) | (−3.46) | |
| ρ | 0.532 *** | ||
| (7.12) | |||
| Variance | |||
| sigma2_e | 0.00333 *** | ||
| (13.64) | |||
| N | 390 | ||
| 0.118 | |||
| Intermediary Path | Implicit Variable | DID | Intermediary Variable | Covariate | Fixed Area | Fixed Time | Intermediary Ratio | Sobel (Z-Statistics) | Aroian (Z-Statistics) | Goodman (Z-Statistics) |
|---|---|---|---|---|---|---|---|---|---|---|
| DID → Fit → GTFP | GTFP | 0.143 *** | yes | yes | yes | 45.0% | 3.928 *** | 3.897 *** | 3.960 *** | |
| (4.57) | ||||||||||
| Fit | 0.0862 *** | yes | yes | yes | ||||||
| (5.36) | ||||||||||
| GTFP | 0.0793 *** | 0.746 *** | yes | yes | yes | |||||
| (2.83) | (5.78) | |||||||||
| DID → Sub → GTFP | GTFP | 0.143 *** | yes | yes | yes | 11.7% | 1.861 * | 1.800 * | 1.928 * | |
| (4.57) | ||||||||||
| Sub | 0.0253 *** | yes | yes | yes | ||||||
| (2.98) | ||||||||||
| GTFP | 0.126 *** | 0.659 ** | yes | yes | yes | |||||
| (4.15) | (2.38) | |||||||||
| GTFP → Sur → GTFP | GTFP | 0.143 *** | yes | yes | yes | 36.8% | 3.762 *** | 3.730 *** | 3.796 *** | |
| (4.57) | ||||||||||
| Sur | 0.0846 *** | yes | yes | yes | ||||||
| (5.00) | ||||||||||
| GTFP | 0.0914 *** | 0.621 *** | yes | yes | yes | |||||
| (3.42) | (5.72) | |||||||||
| DID → Vit → GTFP | GTFP | 0.143 *** | yes | yes | yes | 28.4% | 2.999 *** | 2.958 *** | 3.041 *** | |
| (4.57) | ||||||||||
| Vit | 0.0607 *** | yes | yes | yes | ||||||
| (4.54) | ||||||||||
| GTFP | 0.101 *** | 0.668 *** | yes | yes | yes | |||||
| (3.55) | (4.00) | |||||||||
| DID → Res → GTFP | GTFP | 0.143 *** | yes | yes | yes | 15.2% | 2.664 *** | 2.619 *** | 2.713 *** | |
| (4.57) | ||||||||||
| Res | 0.0460 *** | yes | yes | yes | ||||||
| (3.72) | ||||||||||
| GTFP | 0.122 *** | 0.472 *** | yes | yes | yes | |||||
| (4.18) | (3.82) | |||||||||
| DID → Env → GTFP | GTFP | 0.143 *** | yes | yes | yes | 53.8% | 4.438 *** | 4.410 *** | 4.466 *** | |
| (4.57) | ||||||||||
| Env | 0.100 *** | yes | yes | yes | ||||||
| (6.60) | ||||||||||
| GTFP | 0.0652 ** | 0.769 *** | yes | yes | yes | |||||
| (2.40) | (6.00) |
| Intermediary Path | Implicit Variable | DID | Intermediary Variable | Covariate | Fixed Area | Fixed Time | Intermediary Ratio | Sobel (Z-Statistics) | Aroian (Z-Statistics) | Goodman (Z-Statistics) |
|---|---|---|---|---|---|---|---|---|---|---|
| Removal of interfering samples | GTFP | 0.126 *** | yes | yes | yes | 44.0% | 3.380 *** | 3.360 *** | 3.400 *** | |
| (4.83) | ||||||||||
| Fit | 0.0884 *** | yes | yes | yes | ||||||
| (3.70) | ||||||||||
| GTFP | 0.0665 *** | 0.626 *** | yes | yes | yes | |||||
| (3.24) | (8.28) | |||||||||
| Changing the sample split ratio I (1:7) | GTFP | 0.161 *** | yes | yes | yes | 40.5% | 3.640 *** | 3.607 *** | 3.673 *** | |
| (4.59) | ||||||||||
| Fit | 0.0902 *** | yes | yes | yes | ||||||
| (4.75) | ||||||||||
| GTFP | 0.0975 *** | 0.723 *** | yes | yes | yes | |||||
| (3.22) | (5.66) | |||||||||
| Changing the sample split ratio II (1:3) | GTFP | 0.167 *** | yes | yes | yes | 45.0% | 4.186 *** | 4.157 *** | 4.215 *** | |
| (4.79) | ||||||||||
| Fit | 0.0980 *** | yes | yes | yes | ||||||
| (5.52) | ||||||||||
| GTFP | 0.0923 *** | 0.764 *** | yes | yes | yes | |||||
| (3.12) | (6.43) | |||||||||
| Replacement of Machine Learning Algorithm I (Neural Networks) | GTFP | 0.191 *** | yes | yes | yes | 26.9% | 2.480 ** | 2.443 ** | 2.520 ** | |
| (3.78) | ||||||||||
| Fit | 0.100 *** | yes | yes | yes | ||||||
| (2.88) | ||||||||||
| GTFP | 0.152 *** | 0.513 *** | yes | yes | yes | |||||
| (3.70) | (4.9) | |||||||||
| Replacement of Machine Learning Algorithm II (Gradient Boosting Tree) | GTFP | 0.148 *** | yes | yes | yes | 44.2% | 3.713 *** | 3.682 *** | 3.746 *** | |
| (4.48) | ||||||||||
| Fit | 0.0863 *** | yes | yes | yes | ||||||
| (4.75) | ||||||||||
| GTFP | 0.0831 *** | 0.761 *** | yes | yes | yes | |||||
| (3.17) | (5.96) |
| Intermediary Variable | Aggregate Effect | Disposal Group Direct Effect | Control Group Direct Effect | Disposal Group Indirect Effects | Control Group Indirect Effects |
|---|---|---|---|---|---|
| Fit | 0.181 *** | 0.142 *** | 0.139 *** | 0.043 *** | 0.040 *** |
| Sub | 0.181 *** | 0.181 *** | 0.186 *** | −0.005 | −0.001 |
| Sur | 0.154 *** | 0.095 *** | 0.051 * | 0.103 *** | 0.059 *** |
| Vit | 0.183 *** | 0.150 *** | 0.152 *** | 0.031 * | 0.033 *** |
| Res | 0.179 *** | 0.164 *** | 0.152 *** | 0.026 ** | 0.015 *** |
| Env | 0.173 *** | 0.141 *** | 0.105 *** | 0.068 *** | 0.032 *** |
| Intermediary Paths | ||||||
|---|---|---|---|---|---|---|
| DID × Fit → AIS → GTFP | DID × Fit → RIS → GTFP | |||||
| GTFP | AIS | GTFP | GTFP | RIS | GTFP | |
| DID × Fit | 0.488 *** | 0.463 *** | 0.218 *** | 0.488 *** | 47.35 *** | 0.276 *** |
| (4.37) | (5.18) | (2.70) | (4.37) | (4.83) | (2.76) | |
| AIS | 0.591 *** | |||||
| (8.33) | ||||||
| RIS | 0.00447 *** | |||||
| (2.89) | ||||||
| covariate | yes | yes | yes | yes | yes | yes |
| Fixed area | yes | yes | yes | yes | yes | yes |
| fixed time | yes | yes | yes | yes | yes | yes |
| Percentage of intermediaries | 56.0% | 43.3% | ||||
| Sobel (Z-statistics) | 4.396 *** | 2.482 ** | ||||
| Aroian (Z-statistics) | 4.374 *** | 2.444 ** | ||||
| Goodman (Z-statistics) | 4.420 *** | 2.522 ** | ||||
| N | 390 | 390 | ||||
| - | - | |||||
Disclaimer/Publisher’s Note: The statements, opinions and data contained in all publications are solely those of the individual author(s) and contributor(s) and not of MDPI and/or the editor(s). MDPI and/or the editor(s) disclaim responsibility for any injury to people or property resulting from any ideas, methods, instructions or products referred to in the content. |
© 2024 by the authors. Licensee MDPI, Basel, Switzerland. This article is an open access article distributed under the terms and conditions of the Creative Commons Attribution (CC BY) license (https://creativecommons.org/licenses/by/4.0/).
Share and Cite
Bao, Z.; Lin, Z.; Jin, T.; Lv, K. Regional Breakthrough Innovation Change Strategies, Ecological Location Suitability of High-Tech Industry Innovation Ecosystems, and Green Energy. Energies 2024, 17, 3938. https://doi.org/10.3390/en17163938
Bao Z, Lin Z, Jin T, Lv K. Regional Breakthrough Innovation Change Strategies, Ecological Location Suitability of High-Tech Industry Innovation Ecosystems, and Green Energy. Energies. 2024; 17(16):3938. https://doi.org/10.3390/en17163938
Chicago/Turabian StyleBao, Zemenghong, Zhisen Lin, Tiantian Jin, and Kun Lv. 2024. "Regional Breakthrough Innovation Change Strategies, Ecological Location Suitability of High-Tech Industry Innovation Ecosystems, and Green Energy" Energies 17, no. 16: 3938. https://doi.org/10.3390/en17163938
APA StyleBao, Z., Lin, Z., Jin, T., & Lv, K. (2024). Regional Breakthrough Innovation Change Strategies, Ecological Location Suitability of High-Tech Industry Innovation Ecosystems, and Green Energy. Energies, 17(16), 3938. https://doi.org/10.3390/en17163938

