Next Article in Journal
Numerical Calculation and Application for Crushing Rate and Fracture Conductivity of Combined Proppants
Previous Article in Journal
Effects of Oxygen Concentration on Soot Formation in Ethylene and Ethane Fuel Laminar Diffusion Flames
 
 
Font Type:
Arial Georgia Verdana
Font Size:
Aa Aa Aa
Line Spacing:
Column Width:
Background:
Article

Effect of Heat Exchange Area Margins on Thermal Characteristics of the Heat Exchange System in the Pressurized Water Test Loop during Fuel Assembly Irradiation

Reactor Operation and Application Research Sub-Institute, Nuclear Power Institute of China, Chengdu 610213, China
*
Authors to whom correspondence should be addressed.
Energies 2024, 17(16), 3867; https://doi.org/10.3390/en17163867
Submission received: 8 July 2024 / Revised: 24 July 2024 / Accepted: 31 July 2024 / Published: 6 August 2024
(This article belongs to the Section B4: Nuclear Energy)

Abstract

The performance of heat exchangers in the pressurized water test loop is a critical factor in ensuring the achievement of irradiation parameters for fuel assemblies and the safety of experimental operations. The effect of the heat exchange area margin on the heat exchangers in the pressurized water test loop for the fuel assembly during the steady-state irradiation is analyzed. Additionally, optimization methods for determining the margin of heat exchange area and corresponding design strategies are further investigated. It shows that the effect of the heat exchange area margin on the heat exchange power is less affected by the inlet temperature of the primary water and is primarily influenced by the flow rate of the primary water. A decrease in the flow rate of the primary water reduces the compensatory effect of the cooling section on power and enhances the weakening effect of the regeneration section on power. Meanwhile, the correspondence between the margin of the regeneration section and the cooling section, established based on design conditions, can be applicable when there are changes in the inlet temperature of the primary water, but it is not suitable when there are changes in the flow rate of the primary water. When the flow rate of the primary water decreases, the cooling section margin required to compensate for the decrease in power caused by the regeneration section margin will increase significantly. In addition, short-circuiting the heat exchange tubes in the regeneration section can effectively enhance the heat transfer capability. Furthermore, setting the heat exchange area margins of the regeneration and cooling sections to zero can serve as a termination condition for iterative calculations in the verification of regenerative heat exchangers under off-design conditions.

1. Introduction

Conducting irradiation experiments on nuclear fuel and materials is an essential field in reactor applications [1,2,3,4]. Irradiation experiments involve utilizing neutrons and various types of radiation generated by the test reactor and relying on irradiation rigs and test loops to control the irradiation environment. This process induces nuclear reactions or irradiation effects on test specimens, achieving specified objectives and ensuring the safety of the experiments. In the process of developing a new nuclear fuel or material, a series of irradiation tests are needed to assess whether the irradiation resistance of the fuel or material meets the standards [5,6,7,8,9]. A comprehensive irradiation test involves the irradiation test and an examination of objects such as fuel phases, cladding materials, fuel pellets, fuel elements, and fuel assemblies [10,11,12,13,14,15].
The irradiation test of fuel assemblies is a crucial step before the engineering application of a new reactor fuel [16,17,18]. Taking accident-tolerant fuel (ATF) development as an example, new ATF assemblies typically undergo the steady-state irradiation test in the pressurized water test loop with high temperature before being deployed in power reactors [19,20,21,22]. In this test, the test reactor is utilized to provide a neutron field and other nuclear environments, while the test loop primarily provides non-nuclear environments, such as thermal-hydraulic conditions and water quality. The irradiation rig is used to accommodate the fuel assembly and serves as a link between the reactor and the test loop.
The irradiation test of a fuel assembly in a simulated pressurized water environment is a process with highly coupled physical and thermal parameters. In the test loop, the primary heat sources come from the nuclear fission heat of the fuel assembly as well as the gamma heating of various materials within the irradiation rig located in the reactor’s active zone. To ensure effective heat dissipation in the irradiation test process, apart from the limited self-cooling capacity of the loop system itself, the main cooling is primarily provided by the heat exchange system in the test loop. The performance of heat exchangers is a critical factor in ensuring the achievement of irradiation parameters for fuel assemblies and the safety of experimental operations. During the stable operation of the reactor, the heat generated by the tested fuel assembly remains relatively constant over a certain period. However, if the performance of the heat exchanger is inadequate, it will lead to an increase in the inlet temperature of the tested fuel assembly. This will cause the localized hotspot temperature of the fuel cladding to rise and may even result in the formation of voids in the cladding. Such conditions are highly detrimental to the service life of the cladding material primarily because high temperatures adversely affect the properties of materials. The occurrence of overheating during the irradiation testing process not only impacts the achievement of irradiation test parameters but also poses a threat to the safety of the fuel assembly in cases of severe overheating. Therefore, ensuring that the performance of heat exchangers meets the required standards is a crucial element in the design of irradiation experiments. Considering the significant temperature difference between primary and secondary water, regenerative heat exchangers are employed in the pressurized water test loop in order to mitigate the thermal stresses caused by the temperature difference and avoid heat transfer instability due to secondary water vaporization. In the design of regenerative heat exchangers in the system, considerations such as tube damage, blockage, and fouling, as well as coping with operational fluctuations are taken into account. Therefore, it is typically necessary to allocate a certain margin in the heat exchange area to mitigate potential degradation in heat transfer performance resulting from adverse conditions [23,24,25]. However, the retention of the margin for the heat exchange area is a complex issue primarily because, if no heat transfer deterioration or other abnormal conditions occur, these reserved heat exchange areas would actually participate in the heat exchange process, thereby affecting the operation of the test loop.
In this study, the effect of the heat exchange area margin on the heat exchangers in the pressurized water test loop during the fuel assembly steady-state irradiation is analyzed. Additionally, optimization methods for determining the margin of the heat exchange area and corresponding design strategies are further investigated. This study can provide a basis for optimizing the design of the pressurized water test loop heat exchange systems in test reactors.

2. Study Object and Thermal Calculation Method

2.1. Study Object

This study is primarily based on the pressurized water test loop of the High Flux Engineering Test Reactor (HFETR) in China. The HFETR is a pressurized water reactor with a design power of 125 MW, utilizing light water as a coolant and moderator and featuring beryllium as a reflector. The maximum thermal neutron flux can reach 6.2 × 1014 n/(cm2.s), and the maximum fast neutron flux can reach 1.7 × 1015 n/(cm2.s). The maximum available height of the active zone is 1000 mm. Its core structure is shown in Figure 1. The HFETR adopts U3Si2-Al, dispersed, multi-layer, thin-walled, tube-type fuel components with a 19.75% enrichment of 235U. Its unique multi-lobed grid design provides greater flexibility in core loading design, allowing for the core loading to be adjusted according to changes in irradiation tasks. Each fuel assembly, beryllium component, and aluminum component occupies one grid and can be interchangeable. The HFETR has 11 irradiation channels that can accommodate guide tube-type irradiation rigs, as shown in Figure 2.
For the irradiation test of the pressurized water reactor fuel assembly, the HFETR is equipped with pressurized water test loops, which include multiple subsystems, such as the main loop system, purification system, rupture detection system, secondary cooling water system, injection system, replenishment system, leak detection system, cleaning system, electrical system, and instrumentation and control system. Figure 3 shows the basic composition of the main loop system of the pressurized water test loop, mainly consisting of the irradiation rig, stabilizer, main heat exchanger, and feedwater pump. Among them, the irradiation device and the main heat exchange system are the core components of the main loop system. The irradiation rig is a high-pressure test vessel (as shown in Figure 4), used to accommodate the fuel assembly and isolate the irradiation test environment from the reactor. Its cooling primarily relies on the test loop. The parameters within the irradiation rig should be matched with those of the heat exchanger. In irradiation tests, the form of the fuel assembly (including assembly size, the load and enrichment of 235U, and the mechanical properties of the cladding at high temperatures), the linear power requirements, and the thermal conductivity of the materials collectively determine the surface flow velocity of the fuel assembly and the required inlet temperature of the coolant. Given that the size of the irradiation device is constrained by the irradiation channel, the flow velocity requirement for the fuel assembly over a specific flow area determines the operational flow rate of the loop. Under the premise of suppressing void formation and with an additional pressure margin, the final operating pressure of the loop is determined. During operation, the pressure drop across the irradiation rig is monitored to assess whether any blockage has occurred in the flow channel. Overall, the operational parameters of the test loop strictly meet the testing requirements of the fuel assembly, with thermal parameters being regulated by the main heat exchanger. The thermal balance in the test loop system is highly complex. The primary heat source is the nuclear heat generated by the fuel assembly (heat from rotating components such as the main pump can be neglected). The primary heat loss occurs through the secondary water cooling of the main heat exchanger, heat dissipation from the pipes and loop auxiliary systems, and the heat carried away by the loop purification system. Since the heat dissipation from the pipes and loop auxiliary systems and the heat carried away by the loop purification system are significantly less than the heat removed by the secondary water cooling of the main heat exchanger, in practical thermal analysis, the thermal parameters of the main heat exchanger can be directly matched with those of the irradiation rig [14].
The main heat exchange system consists of four regenerative heat exchangers. The structure and internal flow of the regenerative heat exchanger are shown in Figure 5 and Figure 6. The main purpose of setting up four heat exchangers is to avoid heat exchanger failures during irradiation tests that may lead to reactor shutdown. The regenerative heat exchanger is divided into regeneration and cooling sections, and there is a coupling relationship between the regeneration and cooling sections, with the outlet of the primary side of the regeneration section connected to the inlet of the primary side of the cooling section and the outlet of the primary side of the cooling section connected to the inlet of the secondary side of the regeneration section. For high-temperature primary water, it enters from the inlet of the primary side of the regeneration section; passes through the primary side of the regeneration section, primary side of the cooling section, and secondary side of the regeneration section sequentially; while low-temperature secondary water only passes through the secondary side of the cooling section. From the flow of hot and cold fluids in the regenerative heat exchanger, it can be observed that the main heat exchange occurs in the cooling section externally, while the regeneration section mainly involves heat exchange between primary waters. The design parameters of the main heat exchanger are as follows: primary water pressure of 15.5 MPa, flow rate of 6 t/h, inlet temperature of 330 °C, secondary water pressure of 0.6 MPa, flow rate of 14 t/h, inlet temperature of 25 °C, and heat exchange power of approximately 500 kW. At the same time, during operation, the maximum adjustment of secondary water is 140% of the design condition, and the outlet temperature of secondary water is required not to exceed 70 °C. Simultaneously, during the fuel assembly irradiation in the test loop, primary water is typically neutral deionized water or weakly alkaline high-purity water. Due to the excellent water quality characteristics, the fouling factor is neglected in the thermal calculations of the heat exchange area through which the primary water flows. The temperature, pressure and flow rate during loop operation can be measured using platinum resistance temperature sensors, capacitive pressure transmitters, and orifice flow meters, respectively.

2.2. Thermal Calculation Method

For the main heat exchanger structured as a regenerative heat exchanger, the heat exchanger structure is configured based on design conditions. When deviating from these conditions, the heat exchanger’s verification calculation is conducted by considering the coupling relationship between the regenerative and cooling sections. Detailed calculation methods for the thermal analysis of regenerative heat exchangers can be found in the literature [26]. Particularly, since the test loop operates under a wide range of conditions, when conducting a thermal analysis of the heat exchanger, it is necessary to consider the flow correction coefficient φ and the property correction coefficient ct, as shown in Equations (1) and (2) [27,28]:
φ = 1 6 × 10 5 / R e 1.8
c t = ( μ m / μ w ) m
where
Re—Reynolds number of the flow;
μm—Dynamic viscosity of the fluid at the average fluid temperature;
μw—Dynamic viscosity of the fluid corresponding to the average wall temperature;
m—For fluid heating, m = 0.11; for fluid cooling, m = 0.25.
In the design of the heat exchanger, a certain margin of heat exchange area is usually reserved for both the regeneration and cooling sections to address adverse situations, such as heat exchange tube damage, blockage, and operating condition fluctuations. However, increasing the heat exchange area margin will result in longer heat exchange tubes, which will lead to higher material costs during the manufacturing process of the heat exchanger. Therefore, the selection of the heat exchange area margin requires a careful balance. Taking the regeneration section as an example, the design margin of the regeneration section heat exchange area is defined as follows:
φ r = A r d A r A r × 100 %
where Ard is the heat exchange area considering a certain margin and Ar is the heat exchange area calculated based on design condition parameters.

3. Results and Discussion

3.1. Performance of Heat Exchanger Power under Different Heat Exchange Area Margins

Affected by different types of fuel and different stage test requirements, the irradiation test indicators are not constant. In order to make the pressurized high-temperature water test loop have a certain degree of versatility, the heat exchange system of the pressurized high-temperature test loop generally adopts the highest temperature and pressure for design and conducts verification analysis for other conditions deviating from the design. Meanwhile, considering adverse factors such as pipe blockage, a certain margin of the heat exchange area is usually reserved in the heat exchanger design. The heat exchange system of the pressurized high-temperature test loop adopts a regenerative heat exchanger, which is structurally composed of regeneration and cooling sections, and the heat exchange area margins of both sections will participate in the heat exchange process, even without abnormal conditions. Figure 7 shows the variation in heat exchanger power under different heat exchange area margins of the regeneration and cooling sections under the design condition and off-design conditions. It can be observed that the heat exchange area margins of the regeneration and cooling sections have different effects on the heat exchanger power. Taking the design condition as an example, when the heat exchange area margin of the cooling section increases from 0 to 12%, the power of the heat exchanger increases by 3.5%; however, under the same conditions, increasing the margin of the regenerative section heat exchange area leads to a 5.9% decrease in heat exchanger power, indicating that the presence of a margin in the cooling section enhances the heat transfer capacity of the heat exchanger, whereas the presence of the heat exchange area margin of the regeneration section weakens the heat exchange capacity of the heat exchanger. The regeneration section and the cooling section of the regenerative heat exchanger are highly coupled, with the outlet of the primary side of the regeneration section connected to the inlet of the cooling section. The external heat exchange of the regenerative heat exchanger is mainly performed by the cooling section. An increase in the heat exchange area margin of the cooling section will undoubtedly increase the external heat exchange power of the heat exchanger. However, an increase in the heat exchange area margin of the regeneration section will increase the heat exchange capacity of the regeneration section, leading to a decrease in the outlet temperature of the primary side of the regeneration section. This temperature is approximately the inlet temperature of the primary side of the cooling section, and its decrease will lead to a decrease in the heat exchange temperature difference of the cooling section, thereby causing a decrease in the power of the heat exchanger.
Since the test loop does not always operate under design conditions and is influenced by different irradiation test parameters and the heat generation of fuel components, the temperature and flow rate of primary water in the test loop may deviate from the design conditions. This mainly manifests in the flow rate of primary water entering the heat exchanger and the inlet temperature being lower than the design parameters. Figure 7 also compares the effect of different heat exchange area margins on the variation in heat exchanger power when the temperature and flow rate of primary water deviate. From the comparisons in Figure 7a–c, it can be observed that, with the base power without a margin as a reference, the variation in heat exchanger power with the change in heat exchange area margin is basically unaffected by the change in inlet temperature of primary water. At three temperatures of 330 °C, 290 °C, and 250 °C, for a 12% margin of both cooling and regeneration sections, the power of the heat exchanger increases by approximately 3.5% and decreases by 6.0%, respectively. However, from the comparisons in Figure 7a,d,e, it can be observed that the effect of the heat exchange area margin on the heat exchanger power is different under different flow rates of primary water. As the flow rate of primary water decreases from 100% to 55%, under a 12% margin of the cooling section heat exchange area, the magnitude of power increase changes from 3.5% to 2.2%, while under a 12% margin of the regeneration section heat exchange area, the magnitude of power decrease changes from 5.9% to 7.0%. These data indicate that, under conditions deviating from the design, the effect of the heat exchange area margin on the heat exchange power is less affected by the change in the inlet temperature of primary water and is mainly affected by the flow rate of primary water. Moreover, the decrease in flow rate of primary water reduces the compensatory effect of the cooling section on power while enhancing the weakening effect of the regeneration section on power.
Considering the stability of the test object’s environment, the flow rate and temperature of primary water should be kept as stable as possible. At this time, due to the limitation of the regulation capability of the secondary water feed pump and the requirement that the outlet temperature of the secondary water cannot exceed 70 °C, the regulation power of the regenerative heat exchanger can only be within a certain range. With the flow rate and inlet temperature of primary water limited, adjusting the secondary water flow to the maximum of 140% can only achieve the upper boundary of the regulation power; while under the premise that the outlet temperature of secondary water must not exceed 70 °C, the corresponding power of the heat exchanger is the lower boundary of the regulation power. Figure 8 shows the power regulation range of the heat exchanger under different heat exchange area margins of the regeneration and cooling sections. It can be observed that, with the increase in the heat exchange area margin of the regeneration section, the span of the power regulation range does not change significantly, but both the upper and lower boundaries of power regulation move downward. With a 3% margin of the regeneration section, the power regulation range of the regenerative heat exchanger is from 67.5% to 100.4% of the design power, with a span of 32.9%. Furthermore, when the margin of the regeneration section increases to 12%, the span of power regulation only changes slightly to 33.9%, but the power regulation range moves downward to 62.1% to 96.0%, and when the margin is greater than 4%, there is a situation where the heat exchange power cannot reach the design power.
However, the impact of the cooling section on the power regulation range of the regenerative heat exchanger exhibits a different trend from the regeneration section. With the increase in the heat exchange area margin of the cooling section, the power regulation range of the regenerative heat exchanger gradually moves upward, and there is a slight trend of narrowing the regulation range. When the margin of the cooling section heat exchange area increases from 3% to 12%, the span of power regulation of the heat exchanger changes from 30.9% to 26.8%. These data indicate that, although measures have been taken to improve the secondary water conditions to enhance the power of the heat exchanger, the effect of these measures is limited when the heat exchange area margin of the regeneration section exceeds a certain value, and there is a situation where the heat exchange power is insufficient.
When the inlet temperature of primary water remains unchanged and further reduction in heat transfer power is required, it becomes unfeasible to achieve this by adjusting the flow rate of the secondary water. Instead, adjustment of the flow rate of the primary water becomes necessary. When the outlet temperature of the secondary water is set at 70 °C, there exists a maximum flow rate of the primary water corresponding to a specified power. A larger maximum flow rate implies a lower likelihood of intervention in the secondary water flow rate adjustment. Figure 9 demonstrates the maximum adjustment flow rate of the primary water under different margins of heat exchange area for the regenerative section when the power is below the lower boundary of the adjustment range. It can be observed that, under the same flow rate, a smaller margin of heat exchange area in the regenerative section corresponds to higher power of the heat exchanger. This suggests that, under conditions of low flow rate and temperature parameters, a smaller margin of heat exchange area in the regenerative section is disadvantageous for enhancing the power of the heat exchanger. However, it is noteworthy that, if the heat transfer power requirements are met, a larger margin of heat exchange area in the regenerative section, leading to a larger maximum flow rate of the primary water, is advantageous for reducing the likelihood of intervention in the adjustment of the secondary water flow rate. For example, with a heat transfer power of 60%, when the margin is 3%, the maximum flow rate of the primary water is 93.4% of the design flow rate. If further enhancement of heat transfer power is required, the flow rate of the secondary water must be increased. In comparison, with a 12% margin, the flow rate of primary water needs to reach 98.1% before increasing the flow rate of secondary water to enhance heat transfer power becomes necessary.

3.2. Measures to Address the Heat Exchange Area Margin of the Regeneration Section

From the previous discussion, it is evident that the existence of excess heat exchange area margin in the regeneration section has a detrimental effect on the heat transfer power of the heat exchanger. In practical design, it is not intentional to retain a margin of the heat exchange area in the regeneration section. However, due to factors such as calculation deviations and fouling coefficient deviations, the heat exchange power of the regeneration section will differ from the actual heat exchange power, and the heat exchange area margin can be understood as the excess heat exchange capacity during actual operation. Because of the presence of this margin, it is necessary to take necessary measures in the design of the heat exchanger to overcome the weakening effect of the heat exchange area margin of the regeneration section on the heat exchanger power. One important measure is to reserve a corresponding heat exchange area margin in the cooling section for power compensation.
Figure 10 illustrates the corresponding relationship between the heat exchange area margins of the regeneration and cooling sections under various operating conditions to maintain constant heat exchange power. It can be observed that, for a certain heat exchange area margin of the regeneration section, the cooling section must have a minimum heat exchange area margin to match; otherwise, there will be insufficient heat exchange power. At the same time, this corresponding minimum margin value of the cooling section is also affected by the inlet temperature and flow rate of primary water. From Figure 10, it can be observed that, for the design condition, when the heat exchange area margin of the regeneration section is 6%, the cooling section needs to match at least 10.9% margin, and when the inlet temperature of primary water changes, this matching value does not change significantly.
However, when the flow rate of primary water changes, the heat exchange area margin of the cooling section will increase significantly. When the flow rate of primary water decreases to 85% and 55%, the heat exchange area margin of the cooling section needs to be retained at least 13.1% and 22.3%, respectively. This indicates that the correspondence relationship between the heat exchange area margins of the regeneration and cooling sections established based on the design conditions can be applied when the inlet temperature of primary water changes but not when the flow rate of primary water changes. When the flow rate of primary water decreases, the required heat exchange area margin of the cooling section to compensate for the power decrease caused by the margin of the regeneration section will increase significantly.
From the perspective of the impact of the heat exchange area margins of the regeneration and cooling sections on the theoretical power of the regenerative heat exchanger, adopting a larger design margin in the regeneration section is not always wise. To achieve the design power of the regenerative heat exchanger at the design flow rate, a slightly larger design margin can be used for the cooling section, whereas the design margin for the regenerative section should not be too large.
At the same time, considering that the heat exchange system will face various test conditions, the optimal choice to address the insufficient power caused by the heat exchange area margin of the regeneration section is to design the regeneration section as a structure with an adjustable heat exchange area. Figure 11 shows the design structure of a regenerative heat exchanger with a variable regenerative section heat exchange area by directly leading some of the primary water in the heat transfer section out and skipping the secondary side cooling in the intermediate heat transfer section. Under different short-circuiting methods in the regenerative section, the heat exchange area of the regenerative section can be reduced by varying proportions. For example, a 10% reduction in the heat exchange area can be achieved by closing valves V1, V4, and V5, coupling with opening valves V2 and V3. Figure 12 illustrates the variation in heat transfer power of the heat exchanger with a reduced heat exchange area in the regeneration section at lower primary water inlet temperatures. It can be clearly observed that, with the reduction in the heat exchange area of the regeneration section, the maximum heat transfer capacity at lower inlet temperatures of primary water increases significantly, especially when the flow rate of primary water is low. When the primary water inlet temperature is 230 °C and the flow rate is 85%, reducing the regenerative section heat exchange area by 10%, 20%, and 30% results in an increase in the power of the heat exchanger by 5.8%, 12.5%, and 20.1%, respectively. If the flow rate is further decreased to 40%, the power increases further by 7.3%, 15.9%, and 26.0%, respectively. It can be found that the dynamic adjustment of the heat exchange area of the regeneration section also mainly depends on the flow rate of primary water and is less affected by the inlet temperature of primary water.

3.3. Application of Heat Exchange Area Margin in Iterative Calculation

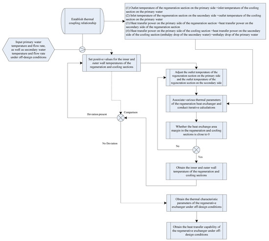
In this study, an extensive thermal analysis of regenerative heat exchangers was conducted, and it was found that, when the heat exchange area margins of the regeneration and cooling sections are not close to zero, it is difficult to match the thermal parameters in the regenerative heat exchanger. It is found that, when the heat exchange area margin in the regeneration and cooling sections is calculated to be less than 0.1% (considered to be approximately zero), the power deviation of the heat exchanger is less than 0.1%. Therefore, it is recommended to use the heat exchange area margin as a termination condition for iterative calculation. By employing this iterative calculation method, irradiation tests with varying test parameters can be quickly verified through computer programming, achieving high calculation accuracy. This approach allows for the assessment of whether the heat exchanger meets performance standards and the determination of its operating parameters, such as the secondary water flow rate. Figure 13 illustrates the calculation process of this method, which is particularly suitable for the verification calculation of regenerative heat exchangers under conditions deviating from the design conditions. In this method, it is necessary to establish the internal thermal coupling relationship based on the internal thermal balance of the regenerative heat exchanger and its structure. This coupling relationship includes the following: the outlet temperature of the primary side of the regeneration section equals the inlet temperature of the primary side of the cooling section, the inlet temperature of the secondary side of the regeneration section equals the outlet temperature of the primary side of the cooling section, the heat exchange power of the primary side of the regeneration section equals the heat exchange power of the secondary side of the regeneration section, and the heat exchange power of the primary side of the cooling section equals the heat exchange power of the secondary side of the cooling section (the enthalpy increase of the secondary water equals the enthalpy decrease of the primary water). To calculate the heat transfer power under off-design conditions, involving deviations in the inlet temperature and flow rate of the primary water as well as the temperature and flow rate of the secondary water, a nested iterative calculation with two iterations is required, with the first iteration nested as a sub-loop in the second iteration. In the first iteration calculation, the wall temperatures of the regeneration and cooling sections are arbitrarily set as positive values, and the outlet temperature of the primary side of the regeneration section and the outlet temperature of the secondary side of the regeneration section are adjusted. Then, coupled iterative calculations of the thermal parameters of the regenerative heat exchanger are carried out based on the internal thermal coupling relationship of the regenerative heat exchanger, and whether the heat exchange area margins of the regeneration and cooling sections are close to zero is set as the termination condition for the iteration.
When the heat exchange area margins of the regeneration and cooling sections cannot be close to zero, the outlet temperature of the primary side of the regeneration section and the outlet temperature of the secondary side of the regeneration section need to be adjusted to make the heat exchange area margins of the regeneration and cooling sections close to zero. When the heat exchange area margins of the regeneration and cooling sections are close to zero, the wall temperatures of the regeneration and cooling sections at this time are obtained and compared with the wall temperatures of the regeneration and cooling sections set earlier. The second iteration calculation is then carried out. The termination of the second iteration is based on whether the wall temperatures of the regeneration and cooling sections set and obtained in the first iteration are consistent. When the set temperature and the obtained temperature are consistent, the second iteration calculation is terminated. After the termination of the second iteration calculation, the thermal characteristic parameters of the regenerative heat exchanger under conditions deviating from the design conditions can be obtained through the nested iterative calculation, and finally, the heat exchange capacity of the regenerative heat exchanger under off-design conditions can be obtained.

4. Conclusions

In this study, the effect of the heat exchange area margin on the heat exchangers in the pressurized water test loop during the fuel assembly steady-state irradiation is analyzed. Additionally, optimization methods for determining the margin of heat exchange area and corresponding design strategies are further investigated. The main conclusions drawn from this study are as follows:
(1) The effect of the heat exchange area margin on the heat exchange power is less affected by the inlet temperature of the primary water and is primarily influenced by the flow rate of the primary water. A decrease in the flow rate of the primary water reduces the compensatory effect of the cooling section on power and enhances the weakening effect of the regeneration section on power.
(2) The correspondence between the margin of the regeneration section and the cooling section, established based on design conditions, can be applicable when there are changes in the inlet temperature of the primary water, but it is not suitable when there are changes in the flow rate of the primary water. When the flow rate of the primary water decreases, the cooling section margin required to compensate for the decrease in power caused by the regeneration section margin will increase significantly.
(3) Short-circuiting the heat exchange tubes in the regeneration section can effectively enhance the heat transfer capability. Additionally, dynamically adjusting the heat exchange area of the regeneration section to increase heat transfer power is mainly influenced by the flow rate of the primary water, with a lower influence from the inlet temperature of the primary water.
(4) Setting the heat exchange area margins of the regeneration and cooling sections to zero can serve as a termination condition for iterative calculations in the verification of regenerative heat exchangers under off-design conditions.

Author Contributions

Conceptualization, Methodology, and Writing, J.S.; Supervision, G.Z.; Project administration, Y.W.; Validation, S.S.; Investigation, M.T.; Formal analysis, W.Z.; Data Curation, J.L., J.C. and Y.S.; Visualization, M.L. All authors have read and agreed to the published version of the manuscript.

Funding

This research was funded by the Nuclear Power Institute of China Basic Research Fund, grant number KJCX-2022-YC2-19.

Data Availability Statement

Data are contained within the article.

Conflicts of Interest

Authors Junping Si, Guang Zhao, Yun Wang, Sheng Sun, Mingyan Tong, Wei Zhu, Jin Lei, Jinkang Cheng, Yueyan Song and Mengkang Lu were employed by the company Nuclear Power Institute of China. The authors declare that this study received funding from Nuclear Power Institute of China. The authors declare that the research was conducted in the absence of any commercial or financial relationships that could be construed as a potential conflict of interest.

References

  1. Arshi, S.S.; Mozafari, M.A.; Jozvaziri, A.; Mirvakili, S.M. Investigation of safety aspects during steady state operation of Tehran research reactor fuel test loop. Prog. Nucl. Energy 2021, 40, 103895. [Google Scholar] [CrossRef]
  2. Shaimerdenov, A.; Sairanbayev, D.; Kulsartov, T.; Gizatulin, S.; Akhanov, A.; Zaurbekova, Z.; Askerbekov, S.; Dikov, A.; Larionov, A.; Udartsev, S.; et al. Irradiation experiments of titanium beryllide samples in the WWR-K reactor. Ann. Nucl. Energy 2023, 194, 110120. [Google Scholar] [CrossRef]
  3. Feinroth, H.; Ales, M.; Barringer, E.; Kohse, G.; Carpenter, D.; Jaramillo, R. Mechanical strength of CTP Triplex SiC fuel clad tubes after irradiation in MIT research reactor under PWR coolant conditions. Ceram. Eng. Sci. Proc 2009, 30, 47. [Google Scholar]
  4. Jenssen, H.K.; Oberlander, B.C.; Beenhouwer, J.D.; Sijbers, J.; Verwerft, M. Neutron radiography and tomography applied to fuel degradation during ramp tests and loss of coolant accident tests in a research reactor. Prog. Nucl. Energy 2014, 72, 55–62. [Google Scholar] [CrossRef]
  5. Rempe, J.L.; Knudson, D.L.; Daw, J.E. Status Report on Efforts to Enhance Instrumentation to Support Advanced Test Reactor Irradiations; No. INL/EXT-11-21231; Idaho National Lab. (INL): Idaho Falls, ID, USA, 2011. [Google Scholar]
  6. Kim, B.G.; Sohn, J.M.; Choo, K.N. Development status of irradiation devices and instrumentation for material and nuclear fuel irradiation tests in HANARO. Nucl. Eng. Technol. 2010, 42, 203–210. [Google Scholar] [CrossRef]
  7. Jensen, C.; Fleming, A. Development of Advanced Instrumentation for Transient Testing. Nucl. Technol 2019, 205, 1354–1368. [Google Scholar] [CrossRef]
  8. Jin, J.H.; Kim, T.K. Neutron irradiation performance of Zircaloy-4 under research reactor operating conditions. Ann. Nucl. Energy 2015, 75, 309–315. [Google Scholar] [CrossRef]
  9. Migdal, M.; Balcer, E.; Bartosik, Ł.; Bąk, Ł.; Celińska, A.; Cybowska, J.; Dobrzelewski, K.; Jaroszewicz, J.; Jezierski, K.; Knake, N.; et al. MARIA reactor irradiation technology capabilities towards advanced applications. Energies 2021, 14, 8153. [Google Scholar] [CrossRef]
  10. Markelov, V.A.; Novikov, V.V.; Saburov, N.S.; Gusev, A.Y.; Kon, V.F.; Peregud, M.M.; Dolgov, A.B.; Volkov, B.Y.; Andersson, V. Irradiation test under advanced PWR conditions in the Halden reactor and post-irradiation examination of fuel rod claddings from different zirconium alloys. In Proceedings of the TopFuel 2018, Prague, Czech Republic, 30 September–4 October 2018. [Google Scholar]
  11. Suh, J.K.; Kim, J.W.; Kwon, S.G.; Lee, J.Y.; Cho, H.K.; Park, G.C. Experimental study of pressure drops through LOCA-generated debris deposited on a fuel assembly. Nucl. Eng. Des. 2015, 289, 49–59. [Google Scholar] [CrossRef]
  12. Ahn, K.; Joo, K.; Park, S.-P. Safety evaluation of silicon carbide and zircaloy-4 cladding during a large-break loss-of-coolant accident. Energies 2018, 11, 3324. [Google Scholar] [CrossRef]
  13. Ruzickova, M.; Hajek, P.; Smida, S.; Vsolak, R.; Pětr, J.; Kysela, J. Supercritical water loop design for corrosion and water chemistry tests under irradiation. Nucl. Eng. Technol. 2008, 40, 127–132. [Google Scholar] [CrossRef]
  14. Si, J.; Liu, X.; Zhao, W.; Xu, Y.; Lei, J.; Cheng, J.; Song, Y.; Huang, G. Thermal analysis and optimization of the heat exchange system in the test loop for the fuel assembly steady-state irradiation based on a re-evaluation method. Nucl. Eng. Des. 2023, 415, 112685. [Google Scholar]
  15. Crawford, D.C.; Porter, D.L.; Hayes, S.L.; Meyer, M.K.; Petti, D.A.; Pasamehmetoglu, K. An approach to fuel development and qualification. J. Nucl. Mater. 2007, 371, 232–242. [Google Scholar] [CrossRef]
  16. Thomas, G.R. The Studsvik inter ramp project: An international power ramp experimental program. J. Nucl. Mater. 1979, 87, 215–226. [Google Scholar] [CrossRef]
  17. Niu, X.; Liu, J.; Dong, Z.; Wei, J.; Zhou, W. Research on Neutronics Safety Parameters of the AP1000 Nuclear Reactor under Different Conditions. Energies 2023, 16, 7549. [Google Scholar] [CrossRef]
  18. Barrett, K.; Ellis, K.; Glass, C.; Roth, G.; Teague, M.; Johns, J. Critical processes and parameters in the development of Accident Tolerant Fuel drop-in capsule irradiation tests. Nucl. Eng. Des. 2015, 294, 38–51. [Google Scholar] [CrossRef]
  19. Stempien, J.D.; Carpenter, D.M.; Kohse, G.; Kazimi, M.S. Characteristics of composite silicon carbide fuel cladding after irradiation under simulated PWR conditions. Nucl. Technol. 2013, 183, 13–29. [Google Scholar] [CrossRef]
  20. Carmack, J.; Goldner, F.; Bragg-Sitton, S.M.; Snead, L.L. Overview of the US DOE Accident Tolerant Fuel Development Program; No. INL/CON-13-29288; Idaho National Lab. (INL): Idaho Falls, ID, USA, 2013. [Google Scholar]
  21. Kim, D.; Lee, H.G.; Park, J.Y.; Park, J.-Y.; Kim, W.-J. Effect of dissolved hydrogen on the corrosion behavior of chemically vapor deposited SiC in a simulated pressurized water reactor environment. Corros. Sci. 2015, 98, 304–309. [Google Scholar] [CrossRef]
  22. Alrwashdeh, M.; Alameri, S.A. Chromium-coated zirconium cladding neutronics impact for APR-1400 reactor core. Energies 2022, 15, 8008. [Google Scholar] [CrossRef]
  23. Bennett, C.A.; Kistler, R.S.; Lestina, T.G.; King, D.C. Improving heat exchanger designs. Chem. Eng. Prog. 2007, 103, 40–45. [Google Scholar]
  24. Shilling, R.L. Fouling and uncertainty margins in tubular heat exchanger design: An alternative. Heat Transfer Eng. 2012, 33, 1094–1104. [Google Scholar] [CrossRef]
  25. Taborek, J. In Two-Phase Flow Heat Exchangers: Thermal-Hydraulic Fundamentals and Design; Strategy of Heat Exchanger Design; Springer: Dordrecht, The Netherlands, 1988; pp. 473–493. [Google Scholar]
  26. Si, J.; Tong, M.; Yang, W.; Huang, G. Study on Thermal Characteristics of the Regenerative Heat Exchanger. In Proceedings of the International Conference on Nuclear Engineering, American Society of Mechanical Engineers, Charlotte, NC, USA, 26–30 June 2016; Volume 50039. [Google Scholar]
  27. Gnielinski, V. Single-Phase Convective Heat Transfer: Forced Convection in Ducts. Heat Exch. Des. Updates 1999, 6, 21. [Google Scholar] [CrossRef]
  28. Sleicher, C.A.; Rouse, M.W. A convenient correlation for heat transfer to constant and variable property fluids in turbulent pipe flow. Int. J. Heat Mass Transfer 1975, 18, 677–683. [Google Scholar] [CrossRef]
Figure 1. Structural diagram of the main body of the HFETR.
Figure 1. Structural diagram of the main body of the HFETR.
Energies 17 03867 g001
Figure 2. Core cross-section and channel position schematic of the HFETR (Different numbers and letters represent different positions).
Figure 2. Core cross-section and channel position schematic of the HFETR (Different numbers and letters represent different positions).
Energies 17 03867 g002
Figure 3. Schematic diagram of the main system in the high-temperature pressurized water test loop.
Figure 3. Schematic diagram of the main system in the high-temperature pressurized water test loop.
Energies 17 03867 g003
Figure 4. Irradiation rig in the pressurized water test loop during fuel assembly irradiation (Arrows indicate the direction of coolant flow).
Figure 4. Irradiation rig in the pressurized water test loop during fuel assembly irradiation (Arrows indicate the direction of coolant flow).
Energies 17 03867 g004
Figure 5. Structure and fluid inlet/outlet diagram of the regenerative heat exchanger.
Figure 5. Structure and fluid inlet/outlet diagram of the regenerative heat exchanger.
Energies 17 03867 g005
Figure 6. The flow paths of primary water and secondary water in the regenerative section and cooling section of the regenerative heat exchanger.
Figure 6. The flow paths of primary water and secondary water in the regenerative section and cooling section of the regenerative heat exchanger.
Energies 17 03867 g006
Figure 7. The heat transfer power of the main heat exchanger with different heat exchange area margins.
Figure 7. The heat transfer power of the main heat exchanger with different heat exchange area margins.
Energies 17 03867 g007
Figure 8. Power regulation range of the heat exchanger under different heat exchange area margins in the regeneration and cooling sections under design primary water conditions.
Figure 8. Power regulation range of the heat exchanger under different heat exchange area margins in the regeneration and cooling sections under design primary water conditions.
Energies 17 03867 g008
Figure 9. Below the lower boundary of power regulation, the maximum relative adjustment flow of the primary water under different heat exchange area margins in the regeneration section.
Figure 9. Below the lower boundary of power regulation, the maximum relative adjustment flow of the primary water under different heat exchange area margins in the regeneration section.
Energies 17 03867 g009
Figure 10. When the heat transfer power remains constant, the relationship between the minimum heat exchange area margin in the cooling section and the heat exchange area margin in the regeneration section.
Figure 10. When the heat transfer power remains constant, the relationship between the minimum heat exchange area margin in the cooling section and the heat exchange area margin in the regeneration section.
Energies 17 03867 g010
Figure 11. The design structure of a regenerative heat exchanger with variable regenerative section heat exchange area.
Figure 11. The design structure of a regenerative heat exchanger with variable regenerative section heat exchange area.
Energies 17 03867 g011
Figure 12. The variation in heat transfer power of the heat exchanger with reduced heat exchange area in the regeneration section at lower primary water inlet temperatures.
Figure 12. The variation in heat transfer power of the heat exchanger with reduced heat exchange area in the regeneration section at lower primary water inlet temperatures.
Energies 17 03867 g012
Figure 13. Calculation process using the heat exchange area margin of 0 as the termination conditions for iterative calculations.
Figure 13. Calculation process using the heat exchange area margin of 0 as the termination conditions for iterative calculations.
Energies 17 03867 g013
Disclaimer/Publisher’s Note: The statements, opinions and data contained in all publications are solely those of the individual author(s) and contributor(s) and not of MDPI and/or the editor(s). MDPI and/or the editor(s) disclaim responsibility for any injury to people or property resulting from any ideas, methods, instructions or products referred to in the content.

Share and Cite

MDPI and ACS Style

Si, J.; Zhao, G.; Wang, Y.; Sun, S.; Tong, M.; Zhu, W.; Lei, J.; Cheng, J.; Song, Y.; Lu, M. Effect of Heat Exchange Area Margins on Thermal Characteristics of the Heat Exchange System in the Pressurized Water Test Loop during Fuel Assembly Irradiation. Energies 2024, 17, 3867. https://doi.org/10.3390/en17163867

AMA Style

Si J, Zhao G, Wang Y, Sun S, Tong M, Zhu W, Lei J, Cheng J, Song Y, Lu M. Effect of Heat Exchange Area Margins on Thermal Characteristics of the Heat Exchange System in the Pressurized Water Test Loop during Fuel Assembly Irradiation. Energies. 2024; 17(16):3867. https://doi.org/10.3390/en17163867

Chicago/Turabian Style

Si, Junping, Guang Zhao, Yun Wang, Sheng Sun, Mingyan Tong, Wei Zhu, Jin Lei, Jinkang Cheng, Yueyan Song, and Mengkang Lu. 2024. "Effect of Heat Exchange Area Margins on Thermal Characteristics of the Heat Exchange System in the Pressurized Water Test Loop during Fuel Assembly Irradiation" Energies 17, no. 16: 3867. https://doi.org/10.3390/en17163867

APA Style

Si, J., Zhao, G., Wang, Y., Sun, S., Tong, M., Zhu, W., Lei, J., Cheng, J., Song, Y., & Lu, M. (2024). Effect of Heat Exchange Area Margins on Thermal Characteristics of the Heat Exchange System in the Pressurized Water Test Loop during Fuel Assembly Irradiation. Energies, 17(16), 3867. https://doi.org/10.3390/en17163867

Note that from the first issue of 2016, this journal uses article numbers instead of page numbers. See further details here.

Article Metrics

Back to TopTop