Next Article in Journal
Research on Optimization of Profile Parameters in Screw Compressor Based on BP Neural Network and Genetic Algorithm
Previous Article in Journal
Economic Analysis of Methanating CO2 and Hydrogen-Rich Industrial Waste Gas in Depleted Natural Gas Reservoirs
 
 
Font Type:
Arial Georgia Verdana
Font Size:
Aa Aa Aa
Line Spacing:
Column Width:
Background:
Article

The Design and Fabrication of Multiple-Transmitter Coils and Single-Receiver Coils for a Wireless Power Transfer System to Charge a 3s LiPo Drone’s Battery

1
Research Centre for Human-Machine Collaboration, Department of Computing and Information Systems, School of Engineering and Technology, Suway University, Bandar Sunway, Petaling Jaya 47500, Malaysia
2
Department of Electrical and Electronics Engineering, School of Engineering, University of Wollongong (UOW) Malaysia University College, Utropolis, Glenmarie, Shah Alam 40150, Malaysia
3
Department of Electrical and Electronics Engineering, School of Engineering, University of Wollongong (UOW) Malaysia Penang University College, Jalan Anson, George Town 10400, Malaysia
*
Authors to whom correspondence should be addressed.
Energies 2023, 16(9), 3629; https://doi.org/10.3390/en16093629
Submission received: 6 March 2023 / Revised: 10 April 2023 / Accepted: 17 April 2023 / Published: 23 April 2023
(This article belongs to the Section B: Energy and Environment)

Abstract

Recent research has shown an increasing interest in wireless power transfer (WPT) technology for drone batteries. The inconvenience of wired charging, especially for drones, is a huge obstacle. In this research project, a WPT platform was proposed by applying four transmitting coils and a single receiving coil. To meet the industrial standards required for transmitter Tx and receiver Rx, a calculation of the parameters was implemented. An H-bridge MOSFET was used as a DC–AC inverter, a bridge diode was used as an AC–DC rectifier, and a Pi low pass filter was added to the receiver circuit design to filter the high-frequency noise. Experimental investigations were conducted to study the maximum power and power efficiency of the coil’s alignment. The focus of this article was to design and fabricate workable multiple-transmitter coils and a single-receiver coil for a wireless power transfer system, in order to charge a 3S LiPo drone’s battery. It not only covers an overview of wireless power transfer but also includes the method for charging a 3S LiPo drone’s battery, a misalignment study on the X and Y axes of the wireless charging system, and a stable charging of the battery that does not exceed the maximum current of 1.26 A for healthy charging. An efficiency of 58.29% was achieved at a power of 14.924 W and the minimum value was found to be 0.008 W. The efficiency of the typical coil design and the proposed coil design were 55.04% and 12.06%, respectively. The charging current obtained was 1.27 A, which gives an estimated charging time of 3.31 h based on the calculation. The actual charging time of the 3s 4200 mAh 11.1 V LiPo battery was 2 h.

1. Introduction

In recent years, semi-autonomous drones have become popular for leisure flying and photography [1] and their application has expanded from military use to civilian use [2]. However, drones are machines that use a huge amount of power during their operation, which works against gravity and usually depletes the battery within 30 min [3]. This is because the drone is powered by a high-density lithium battery [4]. When the battery is depleted, a common way to recharge it is through wired charging, whereby the lithium polymer battery uses solar energy as its power supply [5]. Battery swapping [6] is another method used to replace a depleted battery. The usage of drones in delivery and monitoring will soon be managed by countless drones, and wired charging will become tedious and inconvenient. Moreover, the battery swapping method is not practical due to its high complexity and excessive cost, while the wired charging of the battery will be affected by environmental issues [2]. Wireless power transfer (WPT) is a promising technology because it is cordless, safe during charging, and works in wet and harsh environments [7]. This technology has gained global approval and has great advantages as a power supply within various applications such as electrical vehicles (EVs) [8], consumer electronics [9], and superconducting magnetic levitation trains [10]. In the WPT system, the receiving and transmitting coils must be aligned properly for efficient power transmission, because a misalignment of the coils will seriously impact its efficiency and cause power loss. A problem encountered is that the alignment between the multiple transmitting coils and single receiving coil will provide different output power values based on the angle, distance, and placement of the single receiving coil. Thus, the aim of this research project is to design and construct a wireless power transfer platform with four transmitting coils and a single receiving coil, determining the maximum power and power efficiency for the alignment of the coils to charge a 3s LiPo battery for a medium-sized drone [11].
WPTs are categorized into two categories, far-field wireless transmission and near-field wireless power transfer. Far-field wireless transmission is known as electromagnetic radiation wireless power transmission. This includes laser power transfer [12], microwave power transfer [13,14], and solar power satellites [15]. Near-field WPT is the focus of this research, which is suitable and commonly used for the wireless charging of drones. This transmission category can be subdivided into two main groups, capacitive power transfer (CPT) [16] and inductive power transfer (IPT) [17]. In the drone charging application, power can be transferred over metal barriers with the benefit of CPT, which also results in minimal power losses in the metal surroundings and is typically only suitable for lower power applications [18]. IPT has the advantage of convenient operation, safety, and ease of implementation. IPT generally operates at the frequency of kHz [19]. There are some IPT systems that can achieve a larger than 90% efficiency for high-power transmission over distances of several centimeters. However, this efficiency will drop significantly for longer distances [20].
The wireless charging platform using a WPT system is related to the type of wireless transmission, type of compensation topology, and electronic circuit design components of the transmitter, receiver, and coil design [8]. All these parameters affect power transfer efficiency, so a consideration of each of the parameters is essential to this research. The shortcomings represent three fundamental aspects that need to be considered for wireless power transfer technology, including the misalignment tolerance, the efficiency with which adequate power is successfully delivered to the drone battery, and the weight of the coils [2].
This research project proposes a wireless charging station with multiple transmitters Tx and one receiver Rx for charging a 3s LiPo battery used for drone applications. Many studies have focused on improving the transmission distance and coils inductance of the WPT system [21,22,23]; nevertheless, in this research project, a new application of wireless charging for drones has been introduced to charge a 3s LiPo battery for a medium-size drone, where the WPT system was designed and fabricated to meet the industrial standards required. In total, four transmitters’ coils were proposed to cover a larger area for the drone’s battery to be charged efficiently. A single-layer wireless power receiver coil was designed and fabricated in a circular shape to fit in the drone frame. Section 2 illustrates the overall design of the WPT circuit: the transmitter and receiver coils are designed, and calculations are conducted to determine the optimum values for the coils. A comparison of the two coils’ designs was conducted by measuring the output power of the Rx in Section 2.1 based on the quality factor of the coils. A wireless charging platform is presented in Section 3, where a z–x–y alignment is proposed to find the maximum output power that can be received by the Rx.

2. WPT Circuit Design

Figure 1 shows the overall circuit design of the WPT system with a series–series topology (SS). On the transmitter side is a full-bridge inverter with a series LC load circuit, which comprises four metal–oxide–semiconductor field-effect transistors (MOSFET). All the switching components are N-channel MOSFET transistors. To compensate for the reactance at the resonant frequency, the inductor L and capacitor C are connected in a series. This makes a load circuit with a high-power factor in this inverter, compared to the power factor of the load in non-resonant inverters [24]. The main advantages of this inverter are that the efficiency is increased by placing the LC load, the electromagnetic interference is decreased, and the switching losses are minimized.
On the transmitting side of the circuit, the primary transmitting coil Tx is induced by the AC source converted into a DC source, which is fed into a high-frequency inverter. The other function of the inverter is to eliminate the noise and convert the signal into a high-frequency signal [25]. The H-bridge MOSFET inverter converts the DC into a high-frequency AC to induce the receiving coil.
On the receiver side, the high-frequency voltage induced from the transmitter side passes through the series–series compensation network and is rectified by a full-bridge rectifier, constructed using four diodes. This rectifier circuit is used to deliver power and converts the high-frequency AC voltage into DC to charge the battery or electronic circuit on the receiver side. Table 1 illustrates the function and value of each element in the WPT circuit design.

2.1. Transmitter and Receiver Coil Design Specification

In total, two coil designs were constructed and compared in terms of their output power efficiencies. Figure 2 illustrates the coil loss vs. number of turns and transmitter dimeter where the range of dimeter is between 600mm to 800mm [24]. Compact and light windings were constructed by fixing the external diameter of the coils and the spacing between the coils, as shown in Figure 3. The first was a typical double-layer coil, as shown in Figure 4. The second coil was the single-layer proposed design for this project, as shown in Figure 5. The transmitter coil’s diameter was 8 cm, the receiver coil’s diameter was 8 cm, and the spacing between the coils was around 1 cm [3]. A Litz wire with a magneto-plated wire (MPW) was proposed in [20]; this type of wire is a copper wire plated with a thin iron film and a Litz wire with a copper wire. A Served Litz wire was used in the design, which is a high-frequency Litz wire that is served with nylon to increase the mechanical protection and increase the dimensional stability. An improvement of the transmission efficiency is required for the WPT. Thus, it is necessary to improve the coupling coefficients and quality factors of the coils. The quality factor is proportional to the inductance of the coils and the angular frequency and is inversely proportional to the resistance of the coils in the system. The resistance of the coils can be reduced to improve the quality factor [26]. The best performance and maximum efficiency of the series–series topology (SS) compensation is when the number of turns in the primary and secondary coils are the same [27]. The number of turns should not exceed 10. This will lead to a saturated mutual inductance and the volume of the coil will be too large. The ratio of several turns of the transmitting and receiving coils is assumed to be 1:1 [2]. The authors of [23] presented the coil loss under different diameters and numbers of turns. As the outer diameter was set to 8 cm, the number of turns was 10, as shown in Figure 5. When constructing a coil winding with an inner diameter and an outer diameter of 4 cm and 8 cm, respectively, the number of turns was precisely 10. In comparison to other diameters, a coil winding with a diameter of 800 mm/8 cm and 10 turns had the lowest coil loss in Watts. The design of the coil was then chosen to have 10 turns and an outer diameter of 8 cm. Table 2 represents the parameters and values of the coils for the transmitter and receiver; Table 3 illustrates the calculated values of the coil design. The same sequence of calculation was implemented for the typical double-layer and proposed design.
The outer diameter of the coil is fixed during the preliminary stage, as the common type of coil on the market typically has a diameter of 4 cm. Thus, in this project, a bigger size of coil was proposed to facilitate the wireless charging between the transmitter coil and receiver coil. Based on [28], when the outer diameter of the coil is fixed to a specific value, the inner diameter cannot be smaller than half of the outer diameter. The inner diameter, fixed at 0.04 m, was exactly half of the proposed outer diameter. This was a reasonable size for the coil, and the magnetic field and magnetic flux would provide a high-power transfer between the transmitter and receiver coils. As shown in Figure 4 and Figure 5, p was 0 and the distance between two turns of the coil, whereas the Litz wire in each of the turns was held tight in position to make sure that the coil was rigid. The self-inductance of the proposed coil can be calculated using Equation (1) [6]:
L = N 2 D o u t N w + p 2 16 D o u t + 28 N w + p × 39.37 10 6 H ,          
where N , D o u t , w , and p represent the number of turns, the outer diameter, the width, and the distance between the turns, respectively.
L = 7.16   u H
The resistance of the proposed coil was calculated using Equation (2):
R = ρ l A ,
where ρ is the resistivity   of   annealed   copper ,     ρ = 1.72 × 10 8   m ; and A represents the area, which was calculated based on Equation (3):
A = π r 2 ,  
where r is the radius, which was calculated using Equation (4):
r a d i u s = 0.00215 2 = 0.001075   m
A = 3.63   um 2
R = 9.85   m
The capacitance C of the proposed coil at a 150 kHz resonant frequency was calculated using Equation (6):
ω = 1 L C
C = 1 4 π 2 f 2 L
C = 157.24   nF
The quality factor Q of the proposed coil was calculated using Equation (7):
  Q = 1 R L C
Q = 685.08 .

2.1.1. Comparison between Typical Coils and Proposed Coils Based on the Quality Factor

The quality factor or coil quality Q is the most important parameter, which indicates the quality of the coil for a better wireless transmission. The quality factors of the proposed and typical design coil were found to be 685.08 and 400.06, respectively. This wide variation or noticeable difference in the Q factors between both the coils indicated the difference in the coil performances. The high Q factor and low resistance of the proposed coil allow for an efficient wireless transmission between the transmitter coil and receiver coil. As shown in Table 4, the proposed coil had an efficiency of 55.04% and the typical design coil had an efficiency of 12.06%. As shown in Table 4, the output powers presented in the results were calculated based on the measured voltage and current values, by using a multimeter and digital storage oscilloscope. The multimeter model used in this research was a GW Instek GDM-394 Digit Multimeter and the model of the digital storage oscilloscope was a GW Instek GDS-1102A-U. The multimeter and oscilloscope datasheets provided the specifications, which included the best accuracy for measuring the AC and DC [21] in both the voltage and current. The error tolerance for the measurements was 3%.

2.1.2. Aperiodic System for the Proposed Coil

A system with a transmitting–receiving surface composed of coil winding in different directions is called an aperiodic system. The results of [22] have demonstrated that, while using a circular planar coil system, the aperiodic model outperformed the periodic one in terms of its efficiency, since its output power was higher. No matter how close together the coils were, the aperiodic form produced the maximum system efficiency. To obtain a better result in a misalignment study of the X-axis and Y-axis, the orientations of the front and back of the coil winding were predetermined. The paper affixed to the coil’s back served to identify the coil as the transmitter coil during wireless transmission in a clockwise manner. Due to the visibility between the coils during wireless transmission, the paper was not affixed to the receiver coil. The configuration during wireless transmission formed an aperiodic orientation, as illustrated in Figure 6. The transmitter coils are represented by the blue arrows winding in a clockwise orientation. The receiver coil is represented by the green arrow pointing anticlockwise.

2.1.3. Effect of Proposed Coil Winding

The power losses of the transmitter coil and receiver coil for the single-layer proposed design were determined to calculate the power transfer in the system and the system’s efficiency. The power loss of the coil winding was mainly calculated by using P = I 2 R . The power loss of the transmitter coil was 0.059 W and that of the receiver coil was 0.079 W. With these power/heat losses, the coil winding was heated to a warm temperature when the alignment of the transmitter and receiver coils were perfectly aligned with the maximum power transfer. This shows that the power losses generated in the coil winding dissipated in the form of heat. The heat losses of the double-layer coil winding were not included in this power loss calculation, since it is in the preliminary stage of coil design consideration, and this was just to compare the overall efficiency instead of the wireless transmission efficiency. The measurements of the current were taken using a GW Instek GDS-1102A-U.
R = 9.85   m
P o w e r   l o s t   i n   t h e   t r a n s m i t t e r   c o i l = I 2 R
P o w e r   l o s t   i n   t h e   t r a n s m i t t e r   c o i l = 2.45 2 9.85   m
P l o s s _ T = 0.059   W
P o w e r   l o s t   i n   t h e   r e c e i v e r   c o i l = I 2 R
P o w e r   l o s t   i n   t h e   r e c e i v e r   c o i l = 2.83 2 9.85   m
P l o s s _ R = 0.079   W

2.2. Transmitter Hardware Fabrication

The fabrication of the transmitter circuit went through several steps, and two PCB circuit designs were developed to meet the required standards; for the first design and final design, refer to Figure A1. The transmitter circuit was built using DipTrace software. In the final design, two layers of the circuit route were implemented to avoid overlapping with the ground connection. The width of the circuit route was intended to support a current of up to four amps.
Improvements were made to the final design to enhance the overall circuit performance and ease the assembling of the components into a complete circuit via soldering. Table 5 illustrates the components of the transmitter circuit. Compared to the first prototype, five terminal blocks were added to the final prototype design to connect the input wire to the circuit effortlessly, which saved time. It was redesigned to fit a compact size; all the components were soldered into the PCB without clashing with the others, as the space was predefined and measured. The first prototype was printed with a copper PCB and the soldering process was difficult due to the print quality.
A full-wave configuration inverter was implemented to convert the DC to AC [29]. IRLZ44N was used. VDSS was the maximum voltage that could be applied across the source and drain terminals of the MOSFET. The static Rds were as low as 0.022 Ω. The maximum continuous drain current could be up to 47 A. IR2210 was used as a gate driver for the MOSFET, which could withstand a voltage of up to 500 volts (offset voltage). Its output pins could deliver up to two amps of peak current [30].

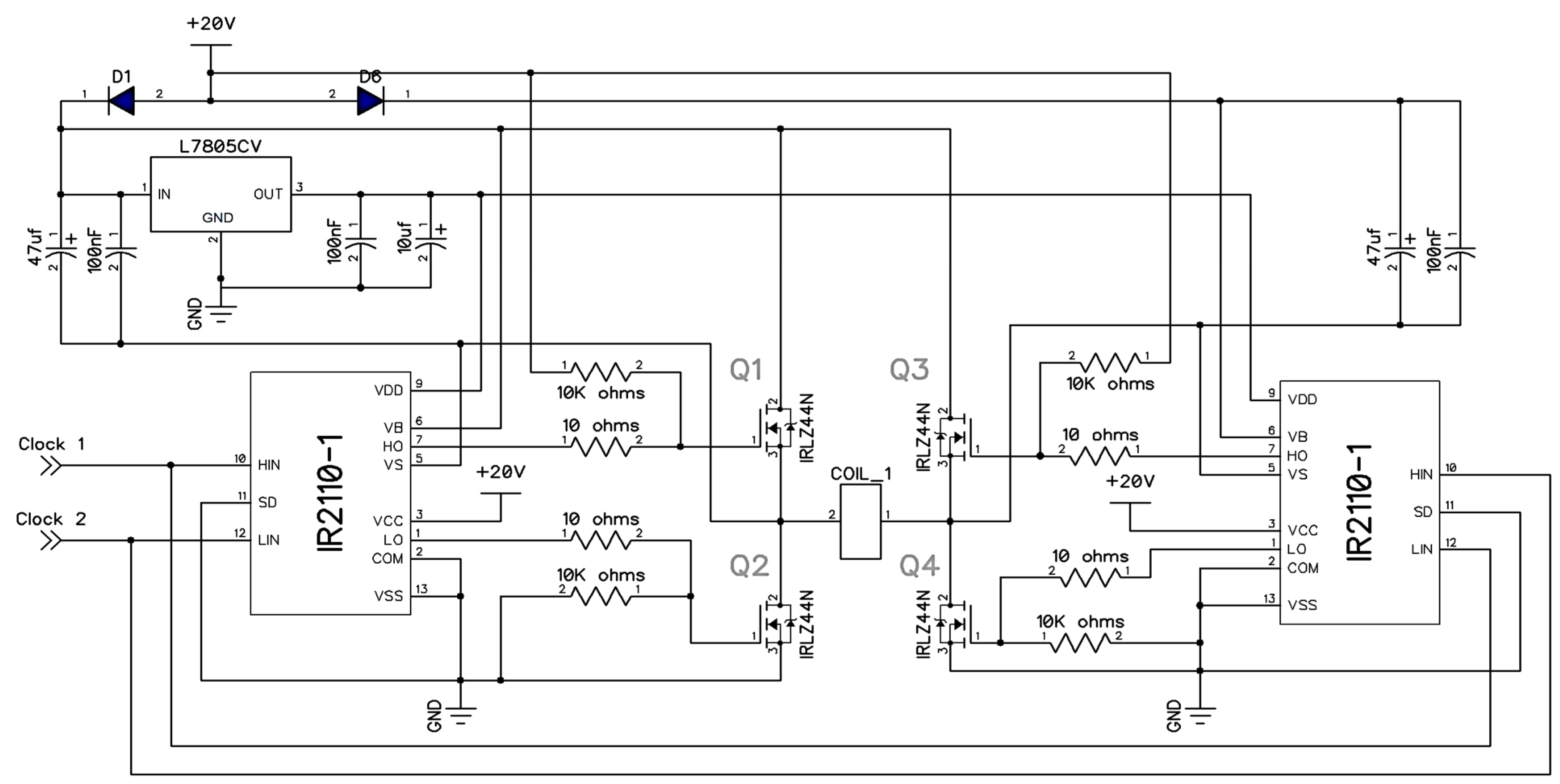
2.2.1. Clock Input of the Transmitter Circuit

During the preliminary design stage, the clock inputs were generated using Raspberry Pi Pico, but the voltage value of the clock inputs did not reach the required rated voltage. There was a major problem with generating an inverted clock signal using Raspberry Pi Pico, because an additional NOT gate IC was needed and both clock signals were not stable. Figure 7 illustrates the complete design system of the wireless charging station, where it displays the wireless power receiver placed inside the drone and the four transmitters in the wireless charging station. The power wireless receiver was placed at the highest efficiency point. Two function generators were used if the clock signals generated by the function generator were used, as shown in Figure 7, and both clock signals were stable and easy to feed into the IR2110 MOSFET driver IC. In total, two clock inputs in the transmitter circuit were used for the switching of the MOSFET: the Clock 1 signal for MOSFET 1 and MOSFET 4 and Clock 2 for MOSFET 2 and MOSFET 3, as shown in Figure 8. The clock parameters are shown in Table 6. Figure 8 illustrates the values of the resistance used in the circuit, the IR2110-1 (gate driver) output pins connection, and the clocks input connection.

2.2.2. DC Power Supply Parameters

A total of three pieces of DC supply equipment were used to supply the four transmitter circuits. The VCC supply of 20 V and 2 A had a rated power input of 40 W to the transmitter circuits, whereas Vin was the actual input voltage supply for powering the IC2110 driver. The rated power input was not the real power input to the transmitter circuit, but the maximum available rated power for this DC power supply. Each of the transmitter circuits needed a separate VCC supply and Vin supply. The first set of transmitter circuits included the first and second transmitter circuits, while the second set included the third and fourth.

2.3. Receiver Hardware Fabrication

The receiver PCB circuit design and the final prototype of the receiver hardware design are presented in Figure A2 and Figure A3, respectively. The circuit consists of a bridge diode rectifier used to convert an AC signal into a rectified DC signal, followed by the Pi low-pass filter. The components of the final prototype of the receiver circuit have been shown in Table 7. The primary function of the Pi low-pass filter is to smooth the rectified signal into a constant DC signal and filter out the high-frequency signal, which is possibly considered to be a noise signal. The working frequency for the wireless transmission was set to 150 kHz. During the preliminary design stage, a low-frequency type of 1n4001 diode was used, but a high-frequency signal could not be easily rectified, and the maximum current was only 1 A. Therefore, a receiver with a high switching rectification needs to be considered to convert the alternating current in the coil into a direct current to charge the battery. A Schottky diode is the standard option for this, as it has features of extremely fast switching with low forward voltage drops and can operate at a high frequency. These features make the Schottky diode rectifier effective for wave-shaping applications and power delivery. As compared to a conventional diode that has a voltage drop of 0.6 to 0.7 V, Schottky diodes have a voltage drop of 0.15 to 0.45 V. This is what allows Schottky diodes to flip quickly and contributes to a system’s increased efficiency.

Bridge Rectification with Low-Pass Filter

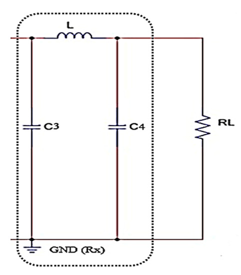
In the circuit design of the receiver, a Pi filter was set as a low-pass filter, as shown in Figure 9. These filters are third order in nature and give a substantial roll-off over the cut-off (20 dB/decade) since they contain three L or C components. The hardware design of the Pi filter has been shown in Figure A4.
The circuit is often implemented as a low-pass filter, but it may also be utilized as a higher-order filter for the input to the DC power supply. The high-frequency components in the input signal are passed to the ground when the capacitors are used as shunt elements. The value of the inductance was calculated using Equation (8).
f c = 1 2 π L C 3
5000 = 1 2 π L 10 u
L = 1   uH

2.4. Regulator Wireless Receiver Circuit Design and Fabrication

A custom design board was fabricated to regulate the output voltage coming from the receiver side to 12.6 Vdc by using LM317, as shown in Figure 10. The regulated voltage was supplied to the balancer (18,650) to charge the 3s LiPo battery, as shown in Figure 11. This illustrates the design of the regulator charging circuit design, where Vdc represents the power input pins and the output pins for the 3s LiPo battery are designed to fit into the LiPo battery pins. The LiPo battery single cell voltage is 3.7 V and can go up to 4.2 V when fully charged. The battery must be charged in a balanced manner so that the battery health can be maintained. Some of the elements in the circuit design are not available in other software libraries, such as the LiPo balancer circuit. The Dip Trace software was used because of its flexibility for the custom design of any elements, based on the requirements of the design.
The AC voltage was induced toward the receiver through the coils. At the receiver, the AC voltage was converted back into DC voltage through the bridge rectifier in the receiver module. In total, three load resistances were used to find the maximum power: 25 Ω, 20 Ω, and 5 Ω. The load resistor was added to the circuit to stabilize the current drawn by the battery, which was calculated using Ohm’s Law. The 20 Ω load resistor was found to be the optimum one for the system. The load could be adjusted to manipulate the current value, which would affect the charging time: the higher the charging current, the faster the charging time. Nevertheless, the maximum charging current could not exceed 1.26 A to achieve the healthy charging of a 3S LiPo battery. Figure A5 illustrates the PCB layout for the regulator and balancer.
A diode D1 (IN5408) was used to ensure that the current flowed only in the desired direction. A total of two resistors were placed into the circuit, one with a fixed value, R 1 , and the other was a variable resistor, R 2 . The variable resistor was placed to adjust the output voltage of the circuit using Equation (9). The equation is based on the output voltage of an LM317 voltage regulator. Equation (10) calculates the output voltage of the balancer circuit, where V o u t represents the output voltage of the circuit, while R 1 and R 2 represent the load resistor.
V o u t = 1.25 × 1 + R 2 R 1
The efficiency of the wireless power transceiver was calculated using Equation (12), where P o u t is the output power at the receiver side and P i n is the input power of the transmitter module. The input power is defined as the supply voltage multiplied by the supply current. The output power can be determined by multiplying the output voltage at the receiver side by the charging current [32].
P i n = V i n × I i n
P o u t = V o u t × I o u t  
n = P o u t P i n

Load Resistor Selection

We observed the changes in the different loads, with their respective rated powers and their effects on the changes in the transmission efficiency. Based on Table 8, the 50 W/20 Ω load in the receiver had the highest wireless transmission efficiency of 60.73%, which shows promising wireless transmission, whereas the efficiency of the 20 W/5 Ω and 100 W/25 Ω loads were 55.04% and 51.86%, respectively.
The power of the 20 W/5 Ω load was not large enough to draw the current from the low-pass filter. By increasing the load resistance through a higher power rating, more current could be drawn from the low-pass filter. Increasing the load in this experiment showed that, by increasing the load resistance, the output power was increased. However, there was a maximum load and high-power rating in the receiver circuit of 70 W/20 Ω; a further increase in the power rating and resistance of the load would gradually decrease the efficiency. The second thing to be compared is the output power. Although the 20 W/5 Ω load had 55.04% efficiency, which was in the middle of the loads, the DC output power was the highest, at 14 W.

3. Wireless Charging Platform with zxy Axis Alignment

Figure 12 illustrates the overall design of the wireless charging station platform. The mechanical structure of the wireless charging station platform was designed and constructed in a way that allowed for the free movement of the transmitter coils’ z-axis and receiver coil’s xy axis. The transmitters Tx were placed in the bottom layer. The transmitter coils moved along the z-axis in a range of 30 cm. As shown in Figure 13, the green box illustrates the bottom layer in the z-axis, while the blue box illustrates the transmitter Tx holder. The receiver coil was placed in the top layer and could move along the x-axis and y-axis in a range of 50 cm. All the transmitters were turned on at the same time by the power supplies. The wireless power transmission could be achieved when all the transmitters were on, and the data collected in Table 9, Table 10 and Table 11 are mainly based on this theory. The intention of this study was to investigate the positioning of the receiver coil on the four transmitter coils when the wireless power transmission took place, as all four transmitter coils could perform wireless power transmission to the receiver coil at the same time. However, the output power level of the receiver coil was based on its positioning.

Alignment Setup

Figure 14 illustrates the arrangement of the transmitter coils and receiver coil, which starts at the origin (0, 0). The position of the receiver was determined by how many times it moved from the origin (0, 0). Each of the steps moved was 1 cm; if the receiver coil moved four steps to the right and four steps upward, that meant that the receiver coil was at the (3, 3) position. The difference in the second row between positions 3 and 4 was that, in position 3, the receiver coil was at the positioning of (0, 2), as in (X, Y). The output power of the second row, in position 3, was 6.96 W. While in position 4, the receiver coil was at the position of (0, 3), as in (X, Y). The output power of the second row, in position 4, was 2.327 W. The output power in the second row, in position 3, was higher than the output power in position 4. The output current, voltage, and power can be referred to in Table 8, Table 9 and Table 10, and all these data are comparable with the different receiver positionings. This process is shown in Figure 15. An analysis can be conducted through the power data, as these were the products of the output voltages and currents.

4. Results and Discussion

4.1. Misalignment Study in X-Axis and Y-Axis

In this section, the misalignment is studied, as all the currents and voltages are collected and arranged in a table. These data can be referred to based on the X- and Y-axes. The z-axis distance between the transmitter and receiver coils was set to 5 mm. The current data are shown in Table 9, the voltage data are shown in Table 10, and the calculated output powers are shown in Table 11. An analysis was conducted through the power data, as these are the product of the output voltage and current of the 20 W/5 Ω load. The error tolerance for the measurements is 3%. The data shown in Table 9, Table 10 and Table 11 are based on measurements from using two multimeters. The output power was calculated using the formula P = IV.
Figure 16 represents the levels of power with various combinations, based on the X-axis and Y-axis. This 3D view shows a clearer view of the changes in the power levels due to the positions. These power levels were calculated based on the voltage and current measurements of the load in the receiver circuit. The changing position of the receiver coil on the static 16 cm × 16 cm square of the four transmitter circuits affected the wireless power transmission. This is a major problem in wireless transmission technology called lateral misalignment, in which the transmitting and receiving coils are in the parallel plane but are offset in the x-direction or y-direction.
The first condition was when the X-axis was constant, and the Y-axis varied. For instance, the X-axis of 0 was fixed, with an increased value on the Y-axis. It was observed that the power was the highest when the receiver coil was placed at the position of (0, 0) and (0, 8). This meant that the receiver coil was coupled perfectly with the transmitter coils and the voltage was successfully induced to the receiver coil due to a stronger magnetic field. The power output decreased gradually when the coil moved from (0, 0) to (0, 4). Then, when the coil moved from (0, 5) to (0, 8), the output power increased. This showed a V wave-shaped pattern of the output power, and the theory justified the fact that both coils were coupled perfectly at the positions of (0, 0) and (0, 8).
A similar pattern of the power level was observed at the four corner positions, (0, 0), (0, 8), (8, 0), and (8, 8), which had the highest output power; the power was reduced when both coils started to misalign. The output power dropped when the coils misaligned because the voltage induced to the receiver coil was based on its position. When the receiver coil lay between two transmitter coils, the voltage could only be induced from one transmitter coil that had a greater area coverage than the receiver coil. The output power at the (4, 4) position showed a sudden increase due to the better area coverage for the transmitter to induce the voltage into the receiver coil. As shown in Figure 17, the maximum value was 14.924 W at (8, 0) and the minimum value was 0.008 W at (4, 2).

4.2. Efficiency of the WPT Design

In this experiment, an efficiency of 55.04% for the IPT design was achieved, which proved that this system is feasible. The efficiency of the wireless power transceiver was calculated based on Equation (12), where the input voltage and current were measured from the transmitter side, and the output voltage and current were measured from the receiver side. The estimated charging time of the 3s LiPo battery was 3.3 h. At the initial stage, the voltage of the LiPo battery was 10.1 V, and it took 120 min to reach 11.69 V. The charging currents were lower than expected, due to the loss in the circuit and the alignment of the transmitter and receiver coils. This could be improved by adjusting the positions of the coils. Figure 18 illustrates the battery charging voltage and current vs. time, where V(DC) is the input-supplied voltage to the wireless power transmitter circuit and V(RL) represents the measured output voltage of the battery during the charging process. I(DC) represents the input-supplied current to the wireless power transmitter circuit and I (RL) is the output-measured current that flows into the battery during the charging time.
The distance between the coils will also affect the power transmission, with 3–8 mm giving the highest efficiency. However, it is important that the charging current does not exceed the maximum current of 1.26 A for the healthy charging of the battery. The charging current of the battery and the estimated charging time were calculated using Equations (13) and (14), respectively:
I c h a r g i n g = P b a t V b a t
I c h a r g i n g = 1.27   A
τ = V b a t c a p a c i t y b a t   P b a t
τ = 3.31   h

4.3. Comparison between the Proposed WPT Design and Related Studies

Table 12, Table 13 and Table 14 represent comparisons of this study and examples of similar available and presented WPT systems, where the term N/A stands for (not applicable data). Table 11 and Table 12 represent a comparison between the related specifications of the Rx and Tx design, respectively. Table 13 illustrates the important parameters of the other studies for WPT and the distance between the coils in comparison to this study. The innovation in this article is to design and fabricate workable multiple-transmitter coils and a single-receiver coil for a wireless power transfer system to charge a 3S LiPo drone’s battery. It not only covers an overview of wireless power transfer, but also includes the method for charging the 3S LiPo drone battery, a misalignment study on the X and Y axes of the wireless charging system, and a stable charging of the battery that did not exceed the maximum current of 1.26 A for the healthy charging of the battery. The selection of the coil design was based on [23]. This was to ensure fewer coil losses and reduce the weight of the coil on the receiver side of the drone. The shape of the circular coil with an outer diameter of 0.08 m is also a suitable size to be carried by a drone. To enhance the wireless transmission in this circular array coil, an aperiodic system of the coils [22] was adopted in this study. In [2], the author addressed the need for a high-quality factor to tackle the misalignment problem between the loosely coupled coils. Thus, a comparison of the coil design in the market and the proposed design is presented. The quality factor of the proposed coil was 685.08, which is relatively higher than those in [2,33]. There are two types of transmitters that are used for this comparison: coils of circular and rectangular shapes.
In [34], the author proposed an intelligent drone battery charging system based on WPT using the Hill Climbing algorithm. In this paper, four transmitters and one receiver were used for the wireless charging system. The shape of the array was the same as that in this study, which is a circular shape. However, this research work only focused on a method for eliminating the misalignment issue, which used the Hill Climbing algorithm, but the coil design specifications and battery charging were not mentioned. The battery was replaced by a load resistor. From the observations, the transmitter coil was made from a Litz wire, but the receiver was made from a copper wire. The transfer efficiency reached 85%, with 52 W of power transfer.
In [35], the author proposed an overlap of the coil design used in the transmitter in the form of an array. The array was formed by a few rectangular-shaped coils and was able to supply an output current of 4 A, with 64 W of power and an efficiency of up to 79%. The battery was modelled as having an equivalent resistance of 3.24 Ω.

5. Conclusions

In this research project, a WPT platform was designed and constructed. The maximum power and efficiency were investigated based on the lateral misalignment, which showed that both coils needed to be coupled perfectly to obtain a high magnetic flux, which would induce the voltage from the transmitter coil to the receiver coil. The proposed coil had a higher efficiency (55.04%) than the typical design coil with a double layer. The efficiency of the typical design coil was found to be 12.06% and we proved that the proposed coil was better. Based on the results collected, to obtain the maximum power and power efficiency, the alignment of the transmitter coil and receiver coil needed to be coupled perfectly to produce a high magnetic flux, which would induce the voltage from the transmitter coil to the receiver coil and, thus, the current flow. However, due to its high misalignment tolerance compared to the types of wireless transmission, compact design, and power transmission capabilities of a sufficient range, inductive power transfer, which was the design in this project, was the best choice for drone charging applications. In total, three loads’ resistors were compared to study the maximum power that could be drawn from the Pi filter; the maximum load was found to be 70 W/20 Ω.
An experimental investigation was conducted and an efficiency of 58.29% was achieved at power of 14.924 W at (8, 0); the minimum value was found to be 0.008 W at (4, 2). An estimation of a 3.31 h charging time for a 3s LiPo battery was calculated based on the measured output current of 1.27 A. However, the actual charging time of the LiPo battery was found to be 2 h.

Author Contributions

Conceptualization, H.C., K.Y. and A.O.M.; methodology, A.O.M. and L.W.H.; software, H.C. and L.W.H.; validation, H.C., K.Y. and A.O.M.; formal analysis, A.O.M., H.C. and L.W.H.; investigation, A.O.M. and L.W.H.; resources, H.C., K.Y. and L.K.B.; data curation, L.K.B. and L.W.H.; writing—original draft preparation, A.O.M., L.W.H. and L.K.B.; writing—review and editing, H.C., A.O.M. and K.Y.; supervision, K.Y. and H.C.; funding acquisition, K.Y. and H.C. All authors have read and agreed to the published version of the manuscript.

Funding

This research was funded by [Sunway University postgraduate studentship and School of Engineering UOW Malaysia University College, Postgraduate & Research Centre (PGRC)]. The APC was funded by [Sunway University postgraduate studentship and School of Engineering UOW Malaysia University College, Postgraduate & Research Centre (PGRC)].

Data Availability Statement

Not applicable.

Acknowledgments

We would like to acknowledge the support of Sunway University postgraduate studentship and School of Engineering UOW Malaysia KDU University College, Postgraduate & Research Centre (PGRC). Additionally, we would like to acknowledge the help in the editing process by Lim Han Shen, Simon Anandaraj Doss and Seerla Kanagarajoo for helping in process of experimental.

Conflicts of Interest

The authors declare no conflict of interest.

Appendix A

Figure A1. Transmitter hardware circuit design.
Figure A1. Transmitter hardware circuit design.
Energies 16 03629 g0a1
Figure A2. Receiver PCB circuit design.
Figure A2. Receiver PCB circuit design.
Energies 16 03629 g0a2
Figure A3. Final prototype of the receiver circuit.
Figure A3. Final prototype of the receiver circuit.
Energies 16 03629 g0a3
Figure A4. Pi low-pass filter.
Figure A4. Pi low-pass filter.
Energies 16 03629 g0a4
Figure A5. PCB board design for regulator and balancer.
Figure A5. PCB board design for regulator and balancer.
Energies 16 03629 g0a5

References

  1. Liao, K.-C.; Wu, H.-Y.; Wen, H.-T. Using Drones for Thermal Imaging Photography and Building 3D Images to Analyze the Defects of Solar Modules. Inventions 2022, 7, 67. [Google Scholar] [CrossRef]
  2. Yan, Y.; Shi, W.; Zhang, X. Design of UAV wireless power transmission system based on coupling coil structure optimization. EURASIP J. Wirel. Commun. Netw. 2020, 2020, 67. [Google Scholar] [CrossRef]
  3. Campi, T.; Cruciani, S.; Feliziani, M.; Maradei, F. High Efficiency and Lightweight Wireless Charging System for Drone Batteries. In Proceedings of the 2017 AEIT International Annual Conference, Cagliari, Italy, 20–22 September 2017. [Google Scholar] [CrossRef]
  4. Moraes, L.; Carmo, L.C.; Campos, R.F.; Jucá, M.A.; Moreira, L.S.; Carvalho, J.P.; Texeira, A.M.; Silveira, D.D.; Coelho, T.V.N.; Luis, A.; et al. Autonomous Quadrotor for accurate positioning. IEEE Aerosp. Electron. Syst. Mag. 2017, 32, 58–62. [Google Scholar] [CrossRef]
  5. Zain, A.O.M.; Shen, C.H.; Govinda, S.; Albert, F.Y.C.; Al-Talib, A.A.M. Matlab Design and Power Analysis of MPPT Controller for Solar PV Using Perturb and Observation Algorithm. Adv. Sci. Lett. 2018, 24, 9001–9005. [Google Scholar] [CrossRef]
  6. Chittoor, P.K.; Chokkalingam, B.; Mihet-Popa, L. A Review on UAV Wireless Charging: Fundamentals, Applications, Charging Techniques and Standards. IEEE Access 2021, 9, 69235–69266. [Google Scholar] [CrossRef]
  7. Liu, F.; Yang, Y.; Jiang, D.; Ruan, X.; Chen, X. Modeling and Optimization of Magnetically Coupled Resonant Wireless Power Transfer System with Varying Spatial Scales. IEEE Trans. Power Electron. 2016, 32, 3240–3250. [Google Scholar] [CrossRef]
  8. Houran, M.A.; Yang, X.; Chen, W. Magnetically Coupled Resonance WPT: Review of Compensation Topologies, Resonator Structures with Misalignment, and EMI Diagnostics. Electronics 2018, 7, 296. [Google Scholar] [CrossRef]
  9. Van Thuan, N.; Kang, S.H.; Choi, J.H.; Jung, C.W. Magnetic Resonance Wireless Power Transfer using Three-Coil System with Single Planar Receiver for Laptop Applications. IEEE Trans. Consum. Electron. 2015, 61, 160–166. [Google Scholar] [CrossRef]
  10. Dai, J.; Ludois, D.C. Capacitive Power Transfer Through a Conformal Bumper for Electric Vehicle Charging. IEEE J. Emerg. Sel. Top. Power Electron. 2016, 4, 1015–1025. [Google Scholar] [CrossRef]
  11. MohamedZain, A.O.; Chua, H.; Yap, K.; Uthayasurian, P.; Jiehan, T. Novel Drone Design Using an Optimization Software with 3D Model, Simulation, and Fabrication in Drone Systems Research. Drones 2022, 6, 97. [Google Scholar] [CrossRef]
  12. Zhou, W.; Jin, K. Optimal Photovoltaic Array Configuration Under Gaussian Laser Beam Condition for Wireless Power Transmission. IEEE Trans. Power Electron. 2017, 32, 3662–3672. [Google Scholar] [CrossRef]
  13. Nariman, M.; Shirinfar, F.; Toda, A.P.; Pamarti, S.; Rofougaran, A.; De Flaviis, F. A Compact 60-GHz Wireless Power Transfer System. IEEE Trans. Microw. Theory Tech. 2016, 64, 2664–2677. [Google Scholar] [CrossRef]
  14. Li, X.; Xiao, H.; Zhang, H.; Liu, Z.; Peng, W. A 5.8 GHz π-Stub Decoupling Network for Receiving Antenna Arrays in Microwave Wireless Power Transmission. Energies 2022, 15, 8703. [Google Scholar] [CrossRef]
  15. Wang, R.; Ye, D.; Dong, S.; Peng, Z.; Salamin, Y.; Shen, F.; Huangfu, J.; Li, C.; Ran, L. Optimal Matched Rectifying Surface for Space Solar Power Satellite Applications. IEEE Trans. Microw. Theory Tech. 2014, 62, 1080–1089. [Google Scholar] [CrossRef]
  16. Estevez-Encarnacion, E.S.; Hernandez-Gonzalez, L.; Sanchez-Garcia, J.C.; Ramirez-Hernandez, J.; Cortes, D.; Ponce-Silva, M.; Juarez-Sandoval, O.U. Analysis and Design of a Multi-Resonant Circuit for Applications of Wireless Capacitive Power Transmission. Energies 2022, 15, 2252. [Google Scholar] [CrossRef]
  17. Chen, P.-H.; Li, C.; Dong, Z.; Priestley, M. Inductive Power Transfer Battery Charger with IR-Based Closed-Loop Control. Energies 2022, 15, 8319. [Google Scholar] [CrossRef]
  18. Minnaert, B.; Mastri, F.; Mongiardo, M.; Costanzo, A.; Stevens, N. Constant Capacitive Wireless Power Transfer at Variable Coupling. In Proceedings of the 2018 IEEE MTT-S International Wireless Symposium (IWS), Chengdu, China, 6–10 May 2018. [Google Scholar]
  19. Ustun, D.; Balci, S.; Sabanci, K. A parametric simulation of the wireless power transfer with inductive coupling for electric vehicles, and modelling with artificial bee colony algorithm. Measurement 2020, 150, 107082. [Google Scholar] [CrossRef]
  20. Abdolkhani, A.; Hu, A.P.; Tian, J.; Hu, A. Autonomous Polyphase Current-Fed Push–Pull Resonant Converter Based on Ring Coupled Oscillators. IEEE J. Emerg. Sel. Top. Power Electron. 2015, 3, 568–576. [Google Scholar] [CrossRef]
  21. Pahlavan, S.; Shooshtari, M.; Maleki, M.; Ashtiani, S.J. Using Overlapped Resonators in Wireless Power Transfer for Uniform Electromagnetic Field and Removing Blank Spots in Free Moving Applications. Electronics 2022, 11, 1204. [Google Scholar] [CrossRef]
  22. Stankiewicz, J.M.; Choroszucho, A. Efficiency of the Wireless Power Transfer System with Planar Coils in the Periodic and Aperiodic Systems. Energies 2022, 15, 115. [Google Scholar] [CrossRef]
  23. Yang, F.; Jiang, J.; Sun, C.; He, A.; Chen, W.; Lan, Y.; Song, K. Efficiency Improvement of Magnetic Coupler with Nanocrystalline Alloy Film for UAV Wireless Charging System with a Carbon Fiber Fuselage. Energies 2022, 15, 8363. [Google Scholar] [CrossRef]
  24. Zlatev, D.T.; Georgiev, A.S.; Papanchev, T.H.; Garipova, J.G.; Stefanova, T.S. Reliability Modeling of MOSFETs in Resonant Full Bridge Inverter. In 2018 IEEE 27th International Scientific Conference Electronics, ET; Institute of Electrical and Electronics Engineers Inc.: New York, NY, USA, 2018. [Google Scholar] [CrossRef]
  25. Ji, L.; Zhang, C.; Ge, F.; Qian, B.; Sun, H. A Parameter Design Method for a Wireless Power Transmission System with a Uniform Magnetic Field. Energies 2022, 15, 8829. [Google Scholar] [CrossRef]
  26. Mizuno, T.; Ueda, T.; Yachi, S.; Ohtomo, R.; Goto, Y. Dependence of Efficiency on Wire Type and Number of Strands of Litz Wire for Wireless Power Transfer of Magnetic Resonant Coupling. IEEJ J. Ind. Appl. 2014, 3, 35–40. [Google Scholar] [CrossRef]
  27. Campi, T.; Dionisi, F.; Cruciani, S.; de Santis, V.; Feliziani, M.; Maradei, F. Magnetic field levels in drones equipped with Wireless Power Transfer technology. In 2016 Asia-Pacific International Symposium on Electromagnetic Compatibility, APEMC 2016; IEEE: New York, NY, USA, 2016; pp. 544–547. [Google Scholar] [CrossRef]
  28. Zaini, S.A.; Yusoff, S.H.; Abdullah, A.A.; Khan, S.; Rahman, F.A.; Nanda, N.N. Investigation of magnetic properties for different coil sizes of dynamic wireless charging pads for electric vehicles (EV). IIUM Eng. J. 2020, 21, 23–32. [Google Scholar] [CrossRef]
  29. Hamid, N.F.A.; Jalil, M.A.A.; Mohamed, N.S.S. Design and simulation of single phase inverter using SPWM unipolar technique. J. Phys. Conf. Ser. 2020, 1432, 012021. [Google Scholar] [CrossRef]
  30. Design of a Driver IC-IR2110 for MOSFET in Half Bridge Drive IMASTERS OF ENGINEERING. 2016. Available online: https://www.academia.edu/23420416/Design_of_a_Driver_IC_IR2110_for_MOSFET_in_Half_Bridge_Drive (accessed on 1 June 2022).
  31. Gupta, S. Pi Filter—Overview, Working, Construction, Application and Design Tips. December 2019. Available online: https://circuitdigest.com/tutorial/pi-filter-working-application-circuit-design-tips (accessed on 1 May 2022).
  32. Wang, N.; Liu, Z.X.; Ding, C.; Zhang, J.-N.; Sui, G.-R.; Jia, H.-Z.; Gao, X.-M. High Efficiency Thermoelectric Temperature Control System with Improved Proportional Integral Differential Algorithm Using Energy Feedback Technique. IEEE Trans. Ind. Electron. 2022, 69, 5225–5234. [Google Scholar] [CrossRef]
  33. Aldhaher, S.; Mitcheson, P.D.; Arteaga, J.M.; Kkelis, G.; Yates, D.C. Light-weight wireless power transfer for mid-air charging of drones. In Proceedings of the 2017 11th European Conference on Antennas and Propagation (EUCAP), Paris, France, 19–24 March 2017; pp. 336–340. [Google Scholar] [CrossRef]
  34. Rohan, A.; Rabah, M.; Talha, M.; Kim, S.-H. Development of Intelligent Drone Battery Charging System Based on Wireless Power Transmission Using Hill Climbing Algorithm. Appl. Syst. Innov. 2018, 1, 44. [Google Scholar] [CrossRef]
  35. Campi, T.; Cruciani, S.; Feliziani, M. Wireless Power Transfer Technology Applied to an Autonomous Electric UAV with a Small Secondary Coil. Energies 2018, 11, 352. [Google Scholar] [CrossRef]
  36. Han, W.; Chau, K.T.; Jiang, C.; Liu, W.; Lam, W.H. Design and Analysis of Quasi-Omnidirectional Dynamic Wireless Power Transfer for Fly-and-Charge. IEEE Trans. Magn. 2019, 55, 8001709. [Google Scholar] [CrossRef]
  37. Bin Junaid, A.; Lee, Y.; Kim, Y. Design and implementation of autonomous wireless charging station for rotary-wing UAVs. Aerosp. Sci. Technol. 2016, 54, 253–266. [Google Scholar] [CrossRef]
  38. Mostafa, T.M.; Muharam, A.; Hattori, R. Wireless battery charging system for drones via capacitive power transfer. In Proceedings of the 2017 IEEE PELS Workshop on Emerging Technologies: Wireless Power Transfer (WoW), Chongqing, China, 20–22 May 2017. [Google Scholar] [CrossRef]
Figure 1. WPT circuit design.
Figure 1. WPT circuit design.
Energies 16 03629 g001
Figure 2. Coil loss vs. number of turns and transmitter diameter [23].
Figure 2. Coil loss vs. number of turns and transmitter diameter [23].
Energies 16 03629 g002
Figure 3. Cross-section of the planar circular coil and parameters [6].
Figure 3. Cross-section of the planar circular coil and parameters [6].
Energies 16 03629 g003
Figure 4. Typical double-layer coil design for transmitter and receiver.
Figure 4. Typical double-layer coil design for transmitter and receiver.
Energies 16 03629 g004
Figure 5. Proposed single-layer coil design for transmitter and receiver coils.
Figure 5. Proposed single-layer coil design for transmitter and receiver coils.
Energies 16 03629 g005
Figure 6. Illustration of aperiodic system.
Figure 6. Illustration of aperiodic system.
Energies 16 03629 g006
Figure 7. Overall charging station system.
Figure 7. Overall charging station system.
Energies 16 03629 g007
Figure 8. Schematic diagram of the transmitter circuit.
Figure 8. Schematic diagram of the transmitter circuit.
Energies 16 03629 g008
Figure 9. Pi low-pass filter [31].
Figure 9. Pi low-pass filter [31].
Energies 16 03629 g009
Figure 10. Block diagram of regulator wireless transceiver.
Figure 10. Block diagram of regulator wireless transceiver.
Energies 16 03629 g010
Figure 11. Regulator and balancer schematic circuit diagram.
Figure 11. Regulator and balancer schematic circuit diagram.
Energies 16 03629 g011
Figure 12. Wireless charging station platform.
Figure 12. Wireless charging station platform.
Energies 16 03629 g012
Figure 13. Side view of the wireless charging platform.
Figure 13. Side view of the wireless charging platform.
Energies 16 03629 g013
Figure 14. Explanation of the positionings of the receiver coil.
Figure 14. Explanation of the positionings of the receiver coil.
Energies 16 03629 g014
Figure 15. Hardware positioning of the receiver coil.
Figure 15. Hardware positioning of the receiver coil.
Energies 16 03629 g015
Figure 16. Presentation of power data in 3D view in X-axis and Y-axis planes.
Figure 16. Presentation of power data in 3D view in X-axis and Y-axis planes.
Energies 16 03629 g016
Figure 17. Presentation of data in 2D view.
Figure 17. Presentation of data in 2D view.
Energies 16 03629 g017
Figure 18. LiPo battery charging voltage and current vs. time.
Figure 18. LiPo battery charging voltage and current vs. time.
Energies 16 03629 g018
Table 1. Purpose and values of the elements in the WPT circuit design.
Table 1. Purpose and values of the elements in the WPT circuit design.
ElementValueFunction
VDC20 VDC voltage source
MOS1–MOS4-Full-bridge inverter with four MOSFET
G1–G4150 kHzClock signal input supply to MOSFET
C1 and C2157.24 nFC1 and C2 are compensation capacitors for the coil
R cable9.85 mΩResistance value of the transmitter and receiver coils
Inductance of the coils (L)7.16 µHInductance value of the transmitter and receiver coils
D1–D4-Full-bridge rectifier with four diodes
L1 µHLow-pass filter inductance
C3 and C410 µFLow-pass filter capacitors
RL5 ΩEquivalent load resistance of drone battery
Table 2. Parameters and values of the coil.
Table 2. Parameters and values of the coil.
ParametersValues for Proposed DesignValues for Typical Double-Layer Design
Length of the wire (m)2.084.5
Width of the wire, w (m)0.002150.00215
Number of turns, N turns1014
Distance between two turns of the coil, p (m)00
Inner diameter, D i n   (m)0.040.02
Outer diameter, D o u t (m)0.080.08
Table 3. Calculated values of the coil design.
Table 3. Calculated values of the coil design.
ParametersValues for Proposed Single Layer DesignValues for Typical Double-Layer Design
Resonant frequency, f (Hz)150,00015,000
Inductance, L (H)7.16 µ9.05 µ
Mutual inductance (H)5.73 µ7.24 µ
Resistance, R (Ω)9.85 m21.32 m
Capacitance, C (F)157.24 n124.4 n
Quality factor, Q 685.08400.6
Shape of the coilsCircularCircular
Table 4. The efficiency of power transfer of two types of coils.
Table 4. The efficiency of power transfer of two types of coils.
ParameterProposed Single-Layer CoilTypical Double-Layer Design Coil
Power (w)InputOutputInputOutput
25.614.0925.63.08
Efficiency (%) n = 14.09 25.6 × 100 % = 55.04 % n = 3.08 25.6 × 100 % = 12.06 %
Table 5. Components of the transmitter circuit.
Table 5. Components of the transmitter circuit.
ItemsNumber of ItemsValues
IRLZ44N MOSFET4-
Heatsink4-
IR2110 MOSFET Driver IC2-
7805 Voltage Regulator2-
1n4001 Diode2-
Capacitor A447 µF
Capacitor B210 µf
Capacitor C2100 nF
Capacitor D1200 nF
Resistor A410 Ω
Resistor B410 kΩ
Terminal block5-
Table 6. Clock input parameters.
Table 6. Clock input parameters.
ItemValue
Voltage5 V
Clock frequency150 kHz
ShapeRectangular
SignalNormal and inverted
Table 7. Components of the receiver circuit.
Table 7. Components of the receiver circuit.
ItemsNumber of ItemsValues
Capacitor A1200 nF
Schottky diode4-
Capacitor B210 uF
Inductor11 uH
20 W Load25 Ω
Terminal block1-
Table 8. Comparison of efficiency based on several types of loads.
Table 8. Comparison of efficiency based on several types of loads.
Parameter20 W/5 Ω70 W/20 Ω100 W/25 Ω
Power (w)InputOutputInputOutputInputOutput
25.614.0913.78.3214.07.26
Efficiency (%) n = 14.09 25.6 × 100 % = 55.04 % n = 8.32 13.7 × 100 % = 60.73 % n = 7.26 14.0 × 100 % = 51.86 %
Table 9. Current data collected based on the X- and Y-axes.
Table 9. Current data collected based on the X- and Y-axes.
X(A)
Y(A) 012345678
01.6081.3680.8860.6670.6550.6470.8131.4111.583
11.5431.2120.7620.5770.5650.5050.7331.2331.555
21.1340.9790.6350.5010.4330.5010.7130.9931.266
30.7480.4210.4170.2620.4020.2600.4230.5210.831
40.3860.2090.0350.2360.6030.2460.0460.2130.413
50.8090.5570.4650.2480.4140.4010.5110.5230.808
61.3820.9860.6600.5170.3410.5310.6770.9371.193
71.6551.2570.8610.5550.4340.4370.8831.2431.667
81.6751.4881.0770.5920.4430.5391.1001.4631.633
Table 10. Voltage data collected based on the X- and Y-axes.
Table 10. Voltage data collected based on the X- and Y-axes.
X(V)
Y(A) 012345678
08.8707.5705.0303.1343.0603.3675.0807.3608.780
18.5106.4404.8802.2703.1702.4564.7606.3708.490
26.145.5403.6511.9112.5692.0763.4655.3606.230
33.1112.3852.1441.5272.5351.6872.2572.4493.930
41.6531.2250.2411.4553.2002.0130.3771.3761.563
53.1412.3122.2221.5362.2901.5302.3102.4103.214
66.2205.4503.8302.0531.8701.4033.7305.5306.430
78.9106.8005.2802.5132.3992.3165.4306.8308.880
88.917.8505.8803.4222.5903.1335.7707.6608.98
Table 11. Power data calculated based on the X- and Y-axes.
Table 11. Power data calculated based on the X- and Y-axes.
X(W)
Y(W) 012345678
014.26310.3564.4572.0902.0042.1784.13010.38413.899
113.137.8053.7191.3091.7911.2403.4897.85413.202
26.9605.4232.3180.9571.1121.0402.4715.3607.819
32.3271.0040.8940.4001.0190.4390.9551.2763.266
40.6380.2560.0080.3431.9290.4950.0170.2930.646
52.5411.2881.0330.3810.9480.6131.1801.2602.597
68.5965.3732.5281.0610.6380.7452.5255.1828.314
714.7468.5484.5461.3951.0411.0124.7958.49014.803
814.92411.6816.3332.0261.1471.6896.34711.20714.664
Table 12. Comparison between the proposed transmitter coil and similar studies specifications.
Table 12. Comparison between the proposed transmitter coil and similar studies specifications.
Ref.Coil ShapeNumber of TurnsInner Diameter (m)Outer Diameter (m)Type of Wire
[34]Circular (Array)15N/AN/ALitz wire
[35]Rectangular (Array)8N/ADimension (Length = 0.4, Width = 0.15)Litz wire
[3]Circular5N/A0.08Litz wire
[2]Circular (Asymmetrical)250.15 & 0.260.21 & 0.32Leeds wire
[36]3D designN/AN/AN/AN/A
[37]Rectangular6N/AWidth = 0.19Litz wire
[38]N/A4N/AN/AN/A
[33]Irregular shape2N/AN/ACopper
This studyCircular (Array)100.040.08Litz wire
Table 13. Comparison between the proposed receiver coil and similar studies specifications.
Table 13. Comparison between the proposed receiver coil and similar studies specifications.
Ref.Coil ShapeNumber of TurnsInner Diameter (m)Outer Diameter (m)Type of Wire
[34]Circular40N/AN/ACopper wire
[36]Rectangular2N/ADimension (Length = 0.02, Width = 0.05)Litz wire
[3]Circular2N/A0.08Litz wire
[2]Circular250.150.21Leeds wire
[36]3D designN/AN/AN/AN/A
[37]Rectangular6N/AWidth = 0.19Litz wire
[38]N/A4N/AN/AN/A
[33]Irregular shape1N/AN/ACopper
This studyCircular100.040.08Litz wire
Table 14. Comparison between the proposed WPT design and similar studies specifications.
Table 14. Comparison between the proposed WPT design and similar studies specifications.
Ref.Transfer Distance (mm)Quality Factor of the CoilPower Transfer (W)Transfer Efficiency (%)
[34]N/AN/A5285
[35]10N/A6479
[3]10N/A14490
[2]40204.1 & 134.465.7762.44
[36]400N/A51.791.13
[37]200N/A5–5228–63
[38]0N/A1250
[33]12040010-
This study5685.0814.92458.29
Disclaimer/Publisher’s Note: The statements, opinions and data contained in all publications are solely those of the individual author(s) and contributor(s) and not of MDPI and/or the editor(s). MDPI and/or the editor(s) disclaim responsibility for any injury to people or property resulting from any ideas, methods, instructions or products referred to in the content.

Share and Cite

MDPI and ACS Style

MohamedZain, A.O.; Hou, L.W.; Chua, H.; Yap, K.; Boon, L.K. The Design and Fabrication of Multiple-Transmitter Coils and Single-Receiver Coils for a Wireless Power Transfer System to Charge a 3s LiPo Drone’s Battery. Energies 2023, 16, 3629. https://doi.org/10.3390/en16093629

AMA Style

MohamedZain AO, Hou LW, Chua H, Yap K, Boon LK. The Design and Fabrication of Multiple-Transmitter Coils and Single-Receiver Coils for a Wireless Power Transfer System to Charge a 3s LiPo Drone’s Battery. Energies. 2023; 16(9):3629. https://doi.org/10.3390/en16093629

Chicago/Turabian Style

MohamedZain, Ahmed O., Lee Wei Hou, Huangshen Chua, Kianmeng Yap, and Lau Kim Boon. 2023. "The Design and Fabrication of Multiple-Transmitter Coils and Single-Receiver Coils for a Wireless Power Transfer System to Charge a 3s LiPo Drone’s Battery" Energies 16, no. 9: 3629. https://doi.org/10.3390/en16093629

APA Style

MohamedZain, A. O., Hou, L. W., Chua, H., Yap, K., & Boon, L. K. (2023). The Design and Fabrication of Multiple-Transmitter Coils and Single-Receiver Coils for a Wireless Power Transfer System to Charge a 3s LiPo Drone’s Battery. Energies, 16(9), 3629. https://doi.org/10.3390/en16093629

Note that from the first issue of 2016, this journal uses article numbers instead of page numbers. See further details here.

Article Metrics

Back to TopTop