A Survey on Energy Storage: Techniques and Challenges
Abstract
1. Introduction
- The share of renewable energies in the production of electrical energy will increase sharply to meet the objectives of reducing greenhouse gas emissions (mainly water vapor (H2O), carbon dioxide (CO2), methane (CH4), nitrous oxide (or N2O), and ozone (O3), whose increased concentrations in the Earth’s atmosphere are considered to constitute the major cause of global warming). Among these renewable energies, wind and solar are intermittent; hydro, geothermal, and biomass can provide production on demand in most cases [16,17].
2. Issues and Objectives
- Network Managers:
- The existing infrastructure should be maximally harnessed, and the investments needed to strengthen the networks should be postponed until the latest possible verification: A network of electrical distribution has many sources and recipients. An ideal network must adhere to a number of requirements, including minimizing ohmic losses, lowering building costs, and providing recipients the power they require even in the case of a partial anomaly in the network. The optimization of existing infrastructures to develop their networks, increase their lifespan, lower their costs, and limit their environmental impacts are the main priorities in this regard.
- Intermittent energy production must be incorporated while ensuring that users are receiving a stable supply of electricity: The states of intermittent energy sources can vary greatly and rapidly; in a few minutes, the production of a wind or solar farm can be transformed from operating at maximal levels to producing almost no power. Note that on this level, wind power is more erratic than solar power. Critics of renewables blame intermittency for energy wastage, wearing out grids more rapidly (which increases maintenance costs), and, overall, being too complex to manage. It is in this context that the question of storage in the modern day generates new interest as an additional tool given to operators to manage production.
- The balance between supply and demand must be secured by optimizing peak and demand response capacities: Electricity, for the moment, is characterized by the particularity of being unable to be stored in large quantities economically; thus, the quantity of electricity produced and injected into the network must be equal at all times to the quantity of electricity consumed. Otherwise, local imbalances can be created and spread to an entire electrical grid, resulting in widespread blackouts that would be extremely disruptive and costly for a country’s economy.
- For Producers with Intermittent Installations:
- Optimize the sizing of installations by coupling intermittent production and energy storage: An increase in energy storage capacity is required to accommodate the growth of renewable energies (solar and wind), whose production is unpredictable and decentralized. However, there are still several economic, legal, and technical barriers preventing the widespread use of novel storage systems. This is why considerable research efforts are being undertaken globally.
- Use storage as an arbitrage tool in the energy markets and hedge against medium and long-term economic risks: A severe economic catastrophe is being brought about by the scarcity of gas and electricity and their astronomical costs. Businesses are struggling to pay their bills, and worldwide power outages pose a threat to everyone’s health and safety. In the affected neighbourhoods, power outages also mean that traffic lights at intersections, elevators in buildings, heating, computers, and telephones will not operate. Trains are also stopped, as are schools and companies that depend on electricity to run their machines. In other words, this situation constitutes a large, unpredictable mess.
- Industrial Consumers:
- Electricity supply should be conserved in quantitative and qualitative terms: The foundation of the economy is the manufacturing sector. It consumes raw materials and energy to change them into compounds and goods. In addition to the indirect advantages of producing goods for human comfort, companies use a great deal of energy. Thus, the trends in energy consumption in the industry also significantly influence trends in overall energy consumption. Manufacturers are aware of the installations’ inefficiency, but they are unsure of how to start and what steps to take to improve their overall situation.
- Electrical energy storage must be integrated into activities and processes to generate load-shedding revenues: Solutions conducive to the achievement of energy intelligence are required to improve the energy characteristics of businesses. The contextualization of these data with organizational and production models is possible. For judgments to be made regarding energy use, these data are more valuable and more pertinent. To increase productivity and profitability, businesses need to determine the expenses associated with producing each product and alter their production accordingly.
- Territories:
- Integrate energy storage as a component of a renewable energy development strategy: One of the essential elements of the integration of intermittent renewable energy sources such as solar and wind is energy storage. With the help of a reserve that fills up during periods of high output and empties during periods of low production, these renewables’ fluctuations can be compensated. Globalizing energy storage also increases the prevalence of self-consumption scenarios, in which a home or community directly stores and uses the energy it generates.
- Secure a territory’s energy supply and reduce its dependence: The energy independence of a country or territory refers to its ability to meet all its energy needs without relying on imports in the form of primary sources or final energy. For many nations, renewable energy sources and their storage are the only options that are likely to progressively wean such nations off their reliance on foreign energy sources.
3. Why and How Should Energy Be Stored?
3.1. Selection Criteria for Storage Techniques
3.1.1. Technical Criteria
- Available power and energy capacity. Combining these two criteria facilitates the definition of the energy/power ratio corresponding to the possible discharge time, which is often characteristic of a particular application.
- The reaction time is an indicator of the reactivity of the storage medium. Occasionally, it is preferable to define the speed of the rise and fall under load, which characterizes the reactive behaviour of the system more comprehensively.
- Efficiency, which is the ratio between stored and restored energy (expressed as MWh-OUT/MWh-IN).
- Lifespan is sometimes preferable to define in terms of the number of charge/discharge cycles admissible for technologies such as batteries.
- For other uses, other criteria must be considered, such as energy density (in MWh/kg or MWh/m3) for mobility.
3.1.2. Economic and Societal Criteria
- Investment and operating costs.
- Performance and environmental constraints.
- Geographical location and losses induced by transport.
3.1.3. Maturity Level
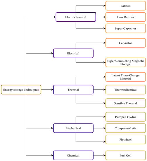
3.2. Energy Storage Approaches
3.2.1. Mechanical Storage of Electricity
Pumped Energy Transfer Stations
Flywheels
Compressed Air
- The heating of gas during compression. Currently, thermal storage systems are being developed to recover heat (adiabatic storage).
- The number of sites (caves, old mines, etc.) for which good sealing performance is necessary versus the existing natural gas storage facilities.
3.2.2. Thermal Solutions
- Thermal inertia (sand, concrete, ceramics, etc.);
- The ability to withstand very high temperatures.
3.2.3. Supercapacitor-Based Energy Storage
3.2.4. Hydrogen Storage
3.2.5. Electrochemical Energy Storage
4. Batteries
4.1. Uses of Batteries
- Home Battery Use: Many household appliances depend on batteries; for instance, disposable batteries power items such as torches and remote controls. Rechargeable batteries, such as alkaline batteries, are used in various devices, including mobile phones, handheld video game consoles, digital cameras, and many more. Modern batteries such as lithium batteries power excessively power-hungry appliances such as computers and other gadgets.
- Battery Use in Medical Devices: Batteries are used in various forms of medical equipment. Such battery-operated devices include artificial limbs, insulin pumps, hearing aids, and valve support devices. Electronic gadgets such as real-time appliance clocks and photographic light meters also benefit from the use of mercury batteries.
- Battery Use in the Medical Industry: Batteries are utilized extensively in the medical industry. The battery-operated electrocardiogram (ECG) heart monitor may move with the patient and is always on to display the patient’s vital signs. Hospitals typically use rechargeable batteries such as lithium-ion and nickel–cadmium batteries.
- Battery Applications in Construction and Logistics: Heavy-duty batteries are used to power machinery such as forklifts because combustion, which produces carbon monoxide and exhaust fumes, can be hazardous in small areas. Lead–acid batteries are the type of batteries used in autos.
- Battery Use in Emergency Response and Firefighting: Radios that are essential for emergency response require batteries. These radios cannot store oversized charges without hefty batteries. ECGs, lamps, and even metal and fire detectors utilize batteries. These tools save lives daily.
- The Use of Batteries in Military Operations: High-energy and power-density-batteries are frequently used in military activities. Radios, which are used for communication, consume batteries. Batteries are used to power various field devices, including infrared goggles. While silver oxide batteries are utilized in missiles and submarines, lithium batteries have a significantly longer lifespan for electronic equipment.
- Using Batteries in Vehicles: Electric vehicle batteries (EVs) are extensively utilized in automobiles. This type of battery powers the electric motors in electric vehicles. Batteries for electric cars are frequently rechargeable. Lithium-ion batteries are usually used in electric vehicles.
- Using Batteries in Wearable Electronic Devices: Sensory, communication, and digital entertainment functions can be applied to clothing and accessories. There are various typical examples, including smart watches, smart glasses, smart clothing, heart rate monitors, fitness trackers, and so on [107].
4.2. Different Types of Batteries
4.3. Batteries for Electricity Storage
4.4. Environmental Impact of Batteries
4.5. Battery Management System (BMS)
5. Discussion
- Environmental gain linked to the possibilities of the large-scale deployment of intermittent energies;
- The ability to provide and adapt centralized or decentralized responses on a case-by-case basis for local or global constraints;
- The achievement of economic, political, and environmental Independence from fossil resources.
- For WWTPs, the optimization of pump turbines and infrastructures (the limitation of corrosion by salt water, the assessment of sites and environmental impacts, etc.).
- For the CAES, the improvement of the compression systems under high pressures and high temperatures, as well as the improvement of the mechanical strength and conductivity of the materials used for the exchangers.
- For chemical processes, more efficient materials and chemical compounds, particularly with respect to thermic and manufacturing-related implementation, and management processes likely to increase the lifespan, autonomy, and recycling of the system.
- For heat storage, materials that increase service life and improve yields are required. A reduction in bulk volumes is also sought.
- For hydrogen storage, the development of new concepts and new materials offers maximum safety at an acceptable cost.
6. Conclusions
Author Contributions
Funding
Data Availability Statement
Acknowledgments
Conflicts of Interest
References
- Baigrie, P.; Scott, B. Electricity and Magnetism: A Historical Perspective; Greenwood Publishing Group: Santa Barbara, CA, USA, 2007; ISBN 0313333580. [Google Scholar]
- Lin, J.; Magnago, F.H. Electricity Markets: Theories and Applications; John Wiley & Sons: Hoboken, NJ, USA, 2017. [Google Scholar]
- Wang, C.-N.; Chou, M.-T.; Hsu, H.-P.; Wang, J.-W.; Selvaraj, S. The Efficiency Improvement by Combining HHO Gas, Coal and Oil in Boiler for Electricity Generation. Energies 2017, 10, 251. [Google Scholar] [CrossRef]
- Hore-Lacy, I. Nuclear Electricity, 5th ed.; Uranium Information Centre, Ltd.: Melbourne, Australian, 1999. Available online: https://eric.ed.gov/?id=ED439019 (accessed on 22 November 2022).
- Mari, C. The costs of generating electricity and the competitiveness of nuclear power. Prog. Nucl. Energy 2014, 73, 153–161. [Google Scholar] [CrossRef]
- Haas, R.; Panzer, C.; Resch, G.; Ragwitz, M.; Reece, G.; Held, A. A historical review of promotion strategies for electricity from renewable energy sources in EU countries. Renew. Sustain. Energy 2011, 15, 1003–1034. [Google Scholar] [CrossRef]
- Carley, S. State renewable energy electricity policies: An empirical evaluation of effectiveness. Energy Policy 2009, 37, 3071–3081. [Google Scholar] [CrossRef]
- Mian, S. Qaisar Event-driven coulomb counting for effective online approximation of Li-ion battery state of charge. Energies 2020, 13, 5600. [Google Scholar] [CrossRef]
- Staffell, I.; Rustomji, M. Maximising the value of electricity storage. J. Energy Storage 2016, 8, 212–225. [Google Scholar] [CrossRef]
- Poullikkas, A. A comparative overview of large-scale battery systems for electricity storage. Renew. Sustain. Energy Rev. 2013, 27, 778–788. [Google Scholar] [CrossRef]
- Albertus, P.; Manser, J.S.; Litzelman, S. Long-Duration Electricity Storage Applications, Economics, and Technologies. Joule 2022, 4, 21–32. [Google Scholar] [CrossRef]
- Graves, F.; Jenkin, T.; Murphy, D. Opportunities for Electricity Storage in Deregulating Markets. Electr. J. 1999, 12, 46–56. [Google Scholar] [CrossRef]
- Mian, S. Qaisar A proficient Li-ion battery state of charge estimation based on event-driven processing. J. Electr. Eng. Technol. 2020, 15, 1871–1877. [Google Scholar] [CrossRef]
- Ortiz-Imedio, R.; Caglayan, D.G.; Ortiz, A.; Heinrichs, H.; Robinius, M.; Stolten, D.; Ortiz, I. Power-to-Ships: Future electricity and hydrogen demands for shipping on the Atlantic coast of Europe in 2050. Energy 2021, 228, 120660. [Google Scholar] [CrossRef]
- Hampton, H.; Foley, A. A review of current analytical methods, modelling tools and development frameworks applicable for future retail electricity market design. Energy 2022, 260, 124861. [Google Scholar] [CrossRef]
- Olczak, P.; Żelazna, A.; Matuszewska, D.; Olek, M.O. The “My Electricity” Program as One of the Ways to Reduce CO2 Emissions in Poland. Energies 2021, 14, 7679. [Google Scholar] [CrossRef]
- Hamels, S.; Himpe, E.; Laverge, J.; Delghust, M.; Van den Brande, K.; Janssens, A.; Albrecht, J. The use of primary energy factors and CO2 intensities for electricity in the European context—A systematic methodological review and critical evaluation of the contemporary literature. Renew. Sustain. Energy Rev. 2021, 146, 111182. [Google Scholar] [CrossRef]
- Schneider, N. Population growth, electricity demand and environmental sustainability in Nigeria: Insights from a vector auto-regressive approach. Int. J. Environ. Stud. 2022, 79, 149–176. [Google Scholar] [CrossRef]
- Khan, R. Beta decoupling relationship between CO2 emissions by GDP, energy consumption, electricity production, value-added industries, and population in China. PLoS ONE 2021, 16, e0249444. [Google Scholar] [CrossRef]
- Kan, X.; Reichenberg, L.; Hedenus, F. The impacts of the electricity demand pattern on electricity system cost and the electricity supply mix: A comprehensive modeling analysis for Europe. Energy 2021, 235, 121329. [Google Scholar] [CrossRef]
- Kockel, C.; Nolting, L.; Priesmann, J.; Praktiknjo, A. Does renewable electricity supply match with energy demand?—A spatio-temporal analysis for the German case. Appl. Energy 2022, 308, 118226. [Google Scholar] [CrossRef]
- Mousavi, N.; Kothapalli, G.; Habibi, D.; Khiadani, M.; Das, C.K. An improved mathematical model for a pumped hydro storage system considering electrical, mechanical, and hydraulic losses. Appl. Energy 2019, 247, 228–236. [Google Scholar] [CrossRef]
- Rehman, S.; Al-Hadhrami, L.M.; Alam, M.M. Pumped hydro energy storage system: A technological review. Renew. Sustain. Energy Rev. 2015, 44, 586–598. [Google Scholar] [CrossRef]
- Zhao, Z.; Yu, W.; Shang, W.; He, Y.; Ma, Y.; Zhang, Z.; Tan, P. Rigorous assessment of electrochemical rechargeability of alkaline Zn-air batteries. J. Power Sources 2022, 543, 231844. [Google Scholar] [CrossRef]
- Jiang, B.; Zhu, J.; Wang, X.; Wei, X.; Shang, W.; Dai, H. A comparative study of different features extracted from electrochemical impedance spectroscopy in state of health estimation for lithium-ion batteries. Appl. Energy 2022, 322, 119502. [Google Scholar] [CrossRef]
- Malkovich, O.B.; Grychkin, S.E.; Stroganova, E.P. Investigation of Portable Communication Devices with Electrochemical Power Sources Application Features. In Proceedings of the 2022 Systems of Signals Generating and Processing in the Field of on Board Communications, Moscow, Russia, 15–17 March 2022; pp. 1–5. [Google Scholar] [CrossRef]
- Bassyouni, Z.; Allagui, A.; Ziki, J.D.A. Microsized Electrochemical Energy Storage Devices and Their Fabrication Techniques For Portable Applications. Adv. Mater. Technol. 2022, 8, 2200459. [Google Scholar] [CrossRef]
- Zhang, C.; Qiu, Y.; Chen, J.; Li, Y.; Liu, Z.; Liu, Y.; Zhang, J.; Hwa, C.S. A comprehensive review of electrochemical hybrid power supply systems and intelligent energy managements for unmanned aerial vehicles in public services. Energy AI 2022, 9, 100175. [Google Scholar] [CrossRef]
- Wassiliadis, N.; Ank, M.; Bach, A.; Wanzel, M.; Zollner, A.-S.; Gamra, K.A.; Lienkamp, M. A systematic approach for the parameter identification of electrochemical battery models enabling health-aware fast charging control of battery electric vehicles. J. Energy Storage 2022, 56, 105951. [Google Scholar] [CrossRef]
- Fang, S.; Bresser, D.; Passerini, S. Transition Metal Oxide Anodes for Electrochemical Energy Storage in Lithium- and Sodium-Ion Batteries*. In Transition Metal Oxides for Electrochemical Energy Storage; John Wiley & Sons, Ltd.: Hoboken, NJ, USA, 2022; pp. 55–99. [Google Scholar] [CrossRef]
- Wu, J.; Pan, Z.; Zhang, Y.; Wang, B.; Peng, H. The recent progress of nitrogen-doped carbon nanomaterials for electrochemical batteries. J. Mater. Chem. A 2018, 6, 12932–12944. [Google Scholar] [CrossRef]
- Lagnoni, M.; Nicolella, C.; Bertei, A. Survey and sensitivity analysis of critical parameters in lithium-ion battery thermo-electrochemical modeling. Electrochim. Acta 2021, 394, 139098. [Google Scholar] [CrossRef]
- Khan, H.; Nizami, I.F.; Qaisar, S.M.; Waqar, A.; Krichen, M.; Almaktoom, A.T. Analyzing optimal battery sizing in microgrids based on the feature selection and machine learning approaches. Energies 2022, 15, 7865. [Google Scholar] [CrossRef]
- Qaisar, S.M.; AbdelGawad, A.E.E.; Srinivasan, K. Event-Driven Acquisition and Machine-Learning-Based Efficient Prediction of the Li-Ion Battery Capacity. SN Comput. Sci. 2022, 3, 15. [Google Scholar] [CrossRef]
- Hosseini, S.M.; Carli, R.; Cavone, G.; Dotoli, M. Distributed control of electric vehicle fleets considering grid congestion and battery degradation. Internet Technol. Lett. 2020, 3, e161. [Google Scholar] [CrossRef]
- Noorollahi, Y.; Golshanfard, A.; Aligholian, A.; Mohammadi-ivatloo, B.; Nielsen, S.; Hajinezhad, A. Sustainable Energy System Planning for an Industrial Zone by Integrating Electric Vehicles as Energy Storage. J. Energy Storage 2020, 30, 101553. [Google Scholar] [CrossRef]
- SHosseini, M.; Carli, R.; Dotoli, M. Robust Optimal Energy Management of a Residential Microgrid under Uncertainties on Demand and Renewable Power Generation. IEEE Trans. Autom. Sci. Eng. 2021, 18, 618–637. [Google Scholar] [CrossRef]
- Mitali, J.; Dhinakaran, S.; Mohamad, A.A. Energy storage systems: A review. Energy Storage Sav. 2022, 1, 166–216. [Google Scholar] [CrossRef]
- Choudhury, S. Review of energy storage system technologies integration to microgrid: Types, control strategies, issues, and future prospects. J. Energy Storage 2022, 48, 103966. [Google Scholar] [CrossRef]
- Chavan, S.; Rudrapati, R.; Manickam, S. A comprehensive review on current advances of thermal energy storage and its applications. Alex. Eng. J. 2022, 61, 5455–5463. [Google Scholar] [CrossRef]
- Hannan, M.; Wali, S.; Ker, P.; Rahman, M.A.; Mansor, M.; Ramachandaramurthy, V.; Muttaqi, K.; Mahlia, T.; Dong, Z. Battery energy-storage system: A review of technologies, optimization objectives, constraints, approaches, and outstanding issues. J. Energy Storage 2021, 42, 103023. [Google Scholar] [CrossRef]
- Murphy, C.A.; Schleifer, A.; Eurek, K. A taxonomy of systems that combine utility-scale renewable energy and energy storage technologies. Renew. Sustain. Energy Rev. 2021, 139, 110711. [Google Scholar] [CrossRef]
- Shaqsi, A.Z.A.; Sopian, K.; Al-Hinai, A. Review of energy storage services, applications, limitations, and benefits. Energy Rep. 2020, 6, 288–306. [Google Scholar] [CrossRef]
- Mahmoud, M.; Ramadan, M.; Olabi, A.-G.; Pullen, K.; Naher, S. A review of mechanical energy storage systems combined with wind and solar applications. Energy Convers. Manag. 2020, 210, 112670. [Google Scholar] [CrossRef]
- Akram, U.; Nadarajah, M.; Shah, R.; Milano, F. A review on rapid responsive energy storage technologies for frequency regulation in modern power systems. Renew. Sustain. Energy Rev. 2020, 120, 109626. [Google Scholar] [CrossRef]
- Saikia, B.K.; Benoy, S.M.; Bora, M.; Tamuly, J.; Pandey, M.; Bhattacharya, D. A brief review on supercapacitor energy storage devices and utilization of natural carbon resources as their electrode materials. Fuel 2020, 282, 118796. [Google Scholar] [CrossRef]
- Liu, X.; Li, K. Energy storage devices in electrified railway systems: A review. Transp. Saf. Environ. 2020, 2, 183–201. [Google Scholar] [CrossRef]
- Kumar, D.; Nema, R.K.; Gupta, S. A comparative review on power conversion topologies and energy storage system for electric vehicles. Int. J. Energy Res. 2020, 44, 7863–7885. [Google Scholar] [CrossRef]
- Past and Future Global Energy Mix. SpringerLink. Available online: https://link.springer.com/referenceworkentry/10.1007/978-3-319-95864-4_60 (accessed on 22 November 2022).
- Omrani, H.; Alizadeh, A.; Emrouznejad, A. Finding the optimal combination of power plants alternatives: A multi response Taguchi-neural network using TOPSIS and fuzzy best-worst method. J. Clean. Prod. 2018, 203, 210–223. [Google Scholar] [CrossRef]
- Boretti, A. Cost and production of solar thermal and solar photovoltaics power plants in the United States. Renew. Energy Focus 2018, 26, 93–99. [Google Scholar] [CrossRef]
- Kabir, E.; Kumar, P.; Kumar, S.; Adelodun, A.A.; Kim, K.-H. Solar energy: Potential and future prospects. Renew. Sustain. Energy Rev. 2018, 82, 894–900. [Google Scholar] [CrossRef]
- Sadorsky, P. Wind energy for sustainable development: Driving factors and future outlook. J. Clean. Prod. 2021, 289, 125779. [Google Scholar] [CrossRef]
- Schmidt, O.; Melchior, S.; Hawkes, A.; Staffell, I. Projecting the Future Levelized Cost of Electricity Storage Technologies. Joule 2019, 3, 81–100. [Google Scholar] [CrossRef]
- Zhao, J.; Xi, X.; Na, Q.; Wang, S.; Kadry, S.N.; Kumar, P.M. The technological innovation of hybrid and plug-in electric vehicles for environment carbon pollution control. Environ. Impact Assess. Rev. 2021, 86, 106506. [Google Scholar] [CrossRef]
- Huang, Y.; Surawski, N.C.; Organ, B.; Zhou, J.L.; Tang, O.H.H.; Chan, E.F.C. Fuel consumption and emissions performance under real driving: Comparison between hybrid and conventional vehicles. Sci. Total Environ. 2019, 659, 275–282. [Google Scholar] [CrossRef]
- Heine, K.; Thatte, A.; Tabares-Velasco, P.C. A simulation approach to sizing batteries for integration with net-zero energy residential buildings. Renew. Energy 2019, 139, 176–185. [Google Scholar] [CrossRef]
- Kelly, J.J.; Leahy, P.G. Sizing Battery Energy Storage Systems: Using Multi-Objective Optimization to Overcome the Investment Scale Problem of Annual Worth. IEEE Trans. Sustain. Energy 2020, 11, 2305–2314. [Google Scholar] [CrossRef]
- Raugei, M.; Peluso, A.; Leccisi, E.; Fthenakis, V. Life-Cycle Carbon Emissions and Energy Return on Investment for 80% Domestic Renewable Electricity with Battery Storage in California (U.S.A.). Energies, 2020; 13, 3934. [Google Scholar] [CrossRef]
- Forsberg, C. Addressing the low-carbon million-gigawatt-hour energy storage challenge. Electr. J. 2021, 34, 107042. [Google Scholar] [CrossRef]
- Groppi, D.; Pfeifer, A.; Garcia, D.A.; Krajačić, G.; Duić, N. A review on energy storage and demand side management solutions in smart energy islands. Renew. Sustain. Energy Rev. 2021, 135, 110183. [Google Scholar] [CrossRef]
- Dowling, J.A.; Rinaldi, K.Z.; Ruggles, T.H.; Davis, S.J.; Yuan, M.; Tong, F.; Lewis, N.S.; Caldeira, K. Role of Long-Duration Energy Storage in Variable Renewable Electricity Systems. Joule 2020, 4, 1907–1928. [Google Scholar] [CrossRef]
- Wong, L.A.; Ramachandaramurthy, V.K.; Taylor, P.; Ekanayake, J.B.; Walker, S.L.; Padmanaban, S. Review on the optimal placement, sizing and control of an energy storage system in the distribution network. J. Energy Storage 2019, 21, 489–504. [Google Scholar] [CrossRef]
- Çolak, M.; Kaya, İ. Multi-criteria evaluation of energy storage technologies based on hesitant fuzzy information: A case study for Turkey. J. Energy Storage 2020, 28, 101211. [Google Scholar] [CrossRef]
- Kebede, A.A.; Kalogiannis, T.; Van Mierlo, J.; Berecibar, M. A comprehensive review of stationary energy storage devices for large scale renewable energy sources grid integration. Renew. Sustain. Energy Rev. 2022, 159, 112213. [Google Scholar] [CrossRef]
- Tournery, J.-F. Pumped energy Transfer Stations (STEP). France. 2015. Available online: https://inis.iaea.org/search/search.aspx?orig_q=RN:47082651 (accessed on 22 November 2022).
- Mansour, M.; Mansouri, M.N.; Bendoukha, S.; Mimouni, M.F. A grid-connected variable-speed wind generator driving a fuzzy-controlled PMSG and associated to a flywheel energy storage system. Electr. Power Syst. Res. 2020, 180, 106137. [Google Scholar] [CrossRef]
- Sebastián, R.; Peña-Alzola, R. Control and simulation of a flywheel energy storage for a wind diesel power system. Int. J. Electr. Power Energy Syst. 2015, 64, 1049–1056. [Google Scholar] [CrossRef]
- Wang, J.; Lu, K.; Ma, L.; Wang, J.; Dooner, M.; Miao, S.; Li, J.; Wang, D. Overview of Compressed Air Energy Storage and Technology Development. Energies 2017, 10, 991. [Google Scholar] [CrossRef]
- Budt, M.; Wolf, D.; Span, R.; Yan, J. A review on compressed air energy storage: Basic principles, past milestones and recent developments. Appl. Energy 2016, 170, 250–268. [Google Scholar] [CrossRef]
- Chidambaram, L.A.; Ramana, A.S.; Kamaraj, G.; Velraj, R. Review of solar cooling methods and thermal storage options. Renew. Sustain. Energy Rev. 2011, 15, 3220–3228. [Google Scholar] [CrossRef]
- Arteconi, A.; Hewitt, N.J.; Polonara, F. State of the art of thermal storage for demand-side management. Appl. Energy 2012, 93, 371–389. [Google Scholar] [CrossRef]
- Pavlović, T.M.; Radonjić, I.S.; Milosavljević, D.D.; Pantić, L.S. A review of concentrating solar power plants in the world and their potential use in Serbia. Renew. Sustain. Energy Rev. 2012, 16, 3891–3902. [Google Scholar] [CrossRef]
- Dinter, F.; Gonzalez, D.M. Operability, Reliability and Economic Benefits of CSP with Thermal Energy Storage: First Year of Operation of ANDASOL 3. Energy Procedia 2014, 49, 2472–2481. [Google Scholar] [CrossRef]
- Geyer, M.; Prieto, C. 20—Storing energy using molten salts. In Storing Energy, 2nd ed.; Letcher, T.M., Ed.; Elsevier: Amsterdam, The Netherlands, 2022; pp. 445–486. [Google Scholar] [CrossRef]
- Zou, C.; Zhang, L.; Hu, X.; Wang, Z.; Wik, T.; Pecht, M. A review of fractional-order techniques applied to lithium-ion batteries, lead-acid batteries, and supercapacitors. J. Power Sources 2018, 390, 286–296. [Google Scholar] [CrossRef]
- Gao, X.; Dong, Y.; Li, S.; Zhou, J.; Wang, L.; Wang, B. MOFs and COFs for Batteries and Supercapacitors. Electrochem. Energy Rev. 2020, 3, 81–126. [Google Scholar] [CrossRef]
- Noussan, M.; Raimondi, P.P.; Scita, R.; Hafner, M. The Role of Green and Blue Hydrogen in the Energy Transition—A Technological and Geopolitical Perspective. Sustainability 2020, 13, 298. [Google Scholar] [CrossRef]
- Olabi, A.; Bahri, A.S.; Abdelghafar, A.A.; Baroutaji, A.; Sayed, E.T.; Alami, A.H.; Rezk, H.; Abdelkareem, M.A. Large-vscale hydrogen production and storage technologies: Current status and future directions. Int. J. Hydrogen Energy 2021, 46, 23498–23528. [Google Scholar] [CrossRef]
- Elberry, A.M.; Thakur, J.; Santasalo-Aarnio, A.; Larmi, M. Large-scale compressed hydrogen storage as part of renewable electricity storage systems. Int. J. Hydrogen Energy 2021, 46, 15671–15690. [Google Scholar] [CrossRef]
- Taie, Z.; Villaverde, G.; Morris, J.S.; Lavrich, Z.; Chittum, A.; White, K.; Hagen, C. Hydrogen for heat: Using underground hydrogen storage for seasonal energy shifting in northern climates. Int. J. Hydrogen Energy 2021, 46, 3365–3378. [Google Scholar] [CrossRef]
- Cetinkaya, E.; Dincer, I.; Naterer, G.F. Life cycle assessment of various hydrogen production methods. Int. J. Hydrogen Energy 2012, 37, 2071–2080. [Google Scholar] [CrossRef]
- Gabrielli, P.; Poluzzi, A.; Kramer, G.J.; Spiers, C.; Mazzotti, M.; Gazzani, M. Seasonal energy storage for zero-emissions multi-energy systems via underground hydrogen storage. Renew. Sustain. Energy Rev. 2020, 121, 109629. [Google Scholar] [CrossRef]
- Hanley, E.S.; Deane, J.; Gallachóir, B.Ó. The role of hydrogen in low carbon energy futures–A review of existing perspectives. Renew. Sustain. Energy Rev. 2018, 82, 3027–3045. [Google Scholar] [CrossRef]
- Maeder, M.; Weiss, O.; Boulouchos, K. Assessing the need for flexibility technologies in decarbonized power systems: A new model applied to Central Europe. Appl. Energy 2021, 282, 116050. [Google Scholar] [CrossRef]
- Acosta-Silva, Y.D.J.; Torres-Pacheco, I.; Matsumoto, Y.; Toledano-Ayala, M.; Soto-Zarazúa, G.M.; Zelaya-Ángel, O.; Méndez-López, A. Applications of solar and wind renewable energy in agriculture: A review. Sci. Prog. 2019, 102, 127–140. [Google Scholar] [CrossRef]
- Li, Y.; Xu, Y.; Yang, W.; Shen, W.; Xue, H.; Pang, H. MOF-Derived Metal Oxide Composites for Advanced Electrochemical Energy Storage. Small 2018, 14, 1704435. [Google Scholar] [CrossRef] [PubMed]
- Zheng, S.; Li, X.; Yan, B.; Hu, Q.; Xu, Y.; Xiao, X.; Xue, H.; Pang, H. Transition-Metal (Fe, Co, Ni) Based Metal-Organic Frameworks for Electrochemical Energy Storage. Adv. Energy Mater. 2017, 7, 1602733. [Google Scholar] [CrossRef]
- He, B.; Zhang, Q.; Man, P.; Zhou, Z.; Li, C.; Li, Q.; Xie, L.; Wang, X.; Pang, H.; Yao, Y. Self-sacrificed synthesis of conductive vanadium-based Metal–Organic framework nanowire-bundle arrays as binder-free cathodes for high-rate and high-energy-density wearable Zn-Ion batteries. Nano Energy 2019, 64, 103935. [Google Scholar] [CrossRef]
- Zheng, Y.; Zheng, S.; Xue, H. Pang Metal–organic frameworks for lithium–sulfur batteries. J. Mater. Chem. A 2019, 7, 3469–3491. [Google Scholar] [CrossRef]
- Yan, Y.; Luo, Y.; Ma, J.; Li, B.; Xue, H.; Pang, H. Facile Synthesis of Vanadium Metal-Organic Frameworks for High-Performance Supercapacitors. Small 2018, 14, 1801815. [Google Scholar] [CrossRef] [PubMed]
- Peng, Y.; Bai, Y.; Liu, C.; Cao, S.; Kong, Q.; Pang, H. Applications of metal–organic framework-derived N, P, S doped materials in electrochemical energy conversion and storage. Coord. Chem. Rev. 2022, 466, 214602. [Google Scholar] [CrossRef]
- Zhang, X.; Sui, Y.; Wei, F.; Qi, J.; Meng, Q.; Ren, Y.; He, Y. Self-supported 3D layered zinc/nickel metal-organic-framework with enhanced performance for supercapacitors. J. Mater. Sci. Mater. Electron. 2019, 30, 18101–18110. [Google Scholar] [CrossRef]
- Ye, M.; Li, C.; Zhao, Y.; Qu, L. Graphene decorated with bimodal size of carbon polyhedrons for enhanced lithium storage. Carbon 2016, 106, 9–19. [Google Scholar] [CrossRef]
- Wang, Q.; Liu, D.; He, X. Metal-Organic Framework-Derived Fe-N-C Nanohybrids as Highly-Efficient Oxygen Reduction Catalysts. Acta Phys. Chim. Sin. 2019, 35, 740–748. [Google Scholar] [CrossRef]
- Cao, X.; Tan, C.; Sindoro, M.; Zhang, H. Hybrid micro-/nano-structures derived from metal–organic frameworks: Preparation and applications in energy storage and conversion. Chem. Soc. Rev. 2017, 46, 2660–2677. [Google Scholar] [CrossRef] [PubMed]
- Zhang, H.; Nai, J.; Yu, L.; Lou, X.W.D. Metal-Organic-Framework-Based Materials as Platforms for Renewable Energy and Environmental Applications. Joule 2017, 1, 77–107. [Google Scholar] [CrossRef]
- Thoi, V.S.; Yang, J.Y. Molecular Insights into Heterogeneous Processes in Energy Storage and Conversion. ACS Energy Lett. 2019, 4, 2201–2204. [Google Scholar] [CrossRef]
- Chen, A.; Zhang, X.; Zhou, Z. Machine learning: Accelerating materials development for energy storage and conversion. InfoMat 2020, 2, 553–576. [Google Scholar] [CrossRef]
- Jin, Y.; Zhao, C.; Sun, Z.; Lin, Y.; Chen, L.; Wang, D.; Shen, C. Facile synthesis of Fe-MOF/RGO and its application as a high performance anode in lithium-ion batteries. RSC Adv. 2016, 6, 30763–30768. [Google Scholar] [CrossRef]
- Zhao, Z.; Wang, S.; Liang, R.; Li, Z.; Shi, Z.; Chen, G. Graphene-wrapped chromium-MOF(MIL-101)/sulfur composite for performance improvement of high-rate rechargeable Li–S batteries. J Mater Chem A 2014, 2, 13509–13512. [Google Scholar] [CrossRef]
- Geng, P.; Wang, L.; Du, M.; Bai, Y.; Li, W.; Liu, Y.; Chen, S.; Braunstein, P.; Xu, Q.; Pang, H. MIL-96-Al for Li–S Batteries: Shape or Size? Adv. Mater. 2022, 34, 2107836. [Google Scholar] [CrossRef]
- Xu, J.; Peng, Y.; Xing, W.; Ding, Z.; Zhang, S.; Pang, H. Metal-organic frameworks marry carbon: Booster for electrochemical energy storage. J. Energy Storage 2022, 53, 105104. [Google Scholar] [CrossRef]
- Menictas, C.; Skyllas-Kazacos, M.; Lim, T.M. Advances in Batteries for Medium and Large-Scale Energy Storage: Types and Applications; Elsevier: Amsterdam, The Netherlands, 2014. [Google Scholar]
- Hu, X.; Zou, C.; Zhang, C.; Li, Y. Technological Developments in Batteries: A Survey of Principal Roles, Types, and Management Needs. IEEE Power Energy Mag. 2017, 15, 20–31. [Google Scholar] [CrossRef]
- DeRousseau, M.; Gully, B.; Taylor, C.; Apelian, D.; Wang, Y. Repurposing Used Electric Car Batteries: A Review of Options. JOM 2017, 69, 1575–1582. [Google Scholar] [CrossRef]
- Liang, Y.; Zhao, C.Z.; Yuan, H.; Chen, Y.; Zhang, W.; Huang, J.Q.; Yu, D.; Liu, Y.; Titirici, M.M.; Chueh, Y.L.; et al. A review of rechargeable batteries for portable electronic devices. InfoMat 2019, 1, 6–32. [Google Scholar] [CrossRef]
- Zhao, Y.; Pohl, O.; Bhatt, A.I.; Collis, G.E.; Mahon, P.J.; Rüther, T.; Hollenkamp, A.F. A review on battery market trends, second-life reuse, and recycling. Sustain. Chem. 2021, 2, 167–205. [Google Scholar] [CrossRef]
- Boddula, R.; Inamuddin, R.P.; Asiri, A.M. Rechargeable Batteries: History, Progress, and Applications; John Wiley & Sons: Hoboken, NJ, USA, 2020. [Google Scholar]
- Imanishi, N.; Yamamoto, O. Perspectives and challenges of rechargeable lithium–air batteries. Mater. Today Adv. 2019, 4, 100031. [Google Scholar] [CrossRef]
- Shin, H.; Baek, M.; Gupta, A.; Char, K.; Manthiram, A.; Choi, J.W. Recent Progress in High Donor Electrolytes for Lithium–Sulfur Batteries. Adv. Energy Mater. 2020, 10, 2001456. [Google Scholar] [CrossRef]
- Harris, O.C.; Lee, S.E.; Lees, C.; Tang, M. Review: Mechanisms and consequences of chemical cross-talk in advanced Li-ion batteries. J. Phys. Energy 2020, 2, 032002. [Google Scholar] [CrossRef]
- Yi, T.-F.; Wei, T.-T.; Li, Y.; He, Y.-B.; Wang, Z.-B. Efforts on enhancing the Li-ion diffusion coefficient and electronic conductivity of titanate-based anode materials for advanced Li-ion batteries. Energy Storage Mater. 2020, 26, 165–197. [Google Scholar] [CrossRef]
- Feng, X.; Wu, H.-H.; Gao, B.; Świętosławski, M.; He, X.; Zhang, Q. Lithiophilic N-doped carbon bowls induced Li deposition in layered graphene film for advanced lithium metal batteries. Nano Res. 2022, 15, 352–360. [Google Scholar] [CrossRef]
- Yang, X.; Adair, K.R.; Gao, X.; Sun, X. Recent advances and perspectives on thin electrolytes for high-energy-density solid-state lithium batteries. Energy Environ. Sci. 2021, 14, 643–671. [Google Scholar] [CrossRef]
- Davies, D.M.; Verde, M.G.; Mnyshenko, O.; Chen, Y.R.; Rajeev, R.; Meng, Y.S.; Elliott, G. Combined economic and technological evaluation of battery energy storage for grid applications. Nat. Energy 2019, 4, 42–50. [Google Scholar] [CrossRef]
- May, G.J.; Davidson, A.; Monahov, B. Lead batteries for utility energy storage: A review. J. Energy Storage 2018, 15, 145–157. [Google Scholar] [CrossRef]
- Esan, O.C.; Shi, X.; Pan, Z.; Huo, X.; An, L.; Zhao, T. Modeling and Simulation of Flow Batteries. Adv. Energy Mater. 2020, 10, 2000758. [Google Scholar] [CrossRef]
- Vanýsek, P.; Novák, V. Redox flow batteries as the means for energy storage. J. Energy Storage 2017, 13, 435–441. [Google Scholar] [CrossRef]
- Tang, K.; Fu, J.; Wu, M.; Hua, T.; Liu, J.; Song, L.; Hu, H. Synergetic Chemistry and Interface Engineering of Hydrogel Electrolyte to Strengthen Durability of Solid-State Zn–Air Batteries. Small Methods 2022, 6, 2101276. [Google Scholar] [CrossRef]
- Nayak, P.K.; Yang, L.; Brehm, W.; Adelhelm, P. From Lithium-Ion to Sodium-Ion Batteries: Advantages, Challenges, and Surprises. Angew. Chem. Int. Ed. 2018, 57, 102–120. [Google Scholar] [CrossRef]
- Stecca, M.; Elizondo, L.R.; Soeiro, T.B.; Bauer, P.; Palensky, P. A Comprehensive Review of the Integration of Battery Energy Storage Systems into Distribution Networks. IEEE Open J. Ind. Electron. Soc. 2020, 1, 46–65. [Google Scholar] [CrossRef]
- Meshram, P.; Mishra, A.; Abhilash; Sahu, R. Environmental impact of spent lithium ion batteries and green recycling perspectives by organic acids—A review. Chemosphere 2020, 242, 125291. [Google Scholar] [CrossRef] [PubMed]
- Dehghani-Sanij, A.R.; Tharumalingam, E.; Dusseault, M.B.; Fraser, R. Study of energy storage systems and environmental challenges of batteries. Renew. Sustain. Energy Rev. 2019, 104, 192–208. [Google Scholar] [CrossRef]
- Pellow, M.A.; Ambrose, H.; Mulvaney, D.; Betita, R.; Shaw, S. Research gaps in environmental life cycle assessments of lithium ion batteries for grid-scale stationary energy storage systems: End-of-life options and other issues. Sustain. Mater. Technol. 2020, 23, e00120. [Google Scholar] [CrossRef]
- Fujimori, T.; Eguchi, A.; Agusa, T.; Tue, N.M.; Suzuki, G.; Takahashi, S.; Viet, P.H.; Tanabe, S.; Takigami, H. Lead contamination in surface soil on roads from used lead–acid battery recycling in Dong Mai, Northern Vietnam. J. Mater. Cycles Waste Manag. 2016, 18, 599–607. [Google Scholar] [CrossRef]
- Oliver, H. Lithium in International Law: Trade, Investment, and the Pursuit of Supply Chain Justice. J. Int. Econ. Law 2022, 25, 148–170. Available online: https://academic.oup.com/jiel/article/25/1/148/6529346?login=false (accessed on 22 November 2022).
- Kavanagh, L.; Keohane, J.; Cabellos, G.G.; Lloyd, A.; Cleary, J. Global Lithium Sources—Industrial Use and Future in the Electric Vehicle Industry: A Review. Resources 2018, 7, 57. [Google Scholar] [CrossRef]
- Oudin, A.; Forsberg, B.; Adolfsson, A.N.; Lind, N.; Modig, L.; Nordin, M.; Nordin, S.; Adolfsson, R.; Nilsson, L.-G. Traffic-Related Air Pollution and Dementia Incidence in Northern Sweden: A Longitudinal Study. Environ. Health Perspect. 2016, 124, 306–312. [Google Scholar] [CrossRef]
- Boyden, A.; Soo, V.K.; Doolan, M. The environmental impacts of recycling portable lithium-ion batteries. Procedia CIRP 2016, 48, 188–193. [Google Scholar] [CrossRef]
- Shen, M.; Gao, Q. A review on battery management system from the modeling efforts to its multiapplication and integration. Int. J. Energy Res. 2019, 43, 5042–5075. [Google Scholar] [CrossRef]
- Wang, Y.; Tian, J.; Sun, Z.; Wang, L.; Xu, R.; Li, M.; Chen, Z. A comprehensive review of battery modeling and state estimation approaches for advanced battery management systems. Renew. Sustain. Energy Rev. 2020, 131, 110015. [Google Scholar] [CrossRef]
- Li, Y.; Xiong, B.; Vilathgamuwa, D.M.; Wei, Z.; Xie, C.; Zou, C. Constrained Ensemble Kalman Filter for Distributed Electrochemical State Estimation of Lithium-Ion Batteries. IEEE Trans. Ind. Inform. 2021, 17, 240–250. [Google Scholar] [CrossRef]
- Xiong, R.; Li, L.; Tian, J. Towards a smarter battery management system: A critical review on battery state of health monitoring methods. J. Power Sources 2018, 405, 18–29. [Google Scholar] [CrossRef]
- Wang, Y.; Pan, R.; Liu, C.; Chen, Z.; Ling, Q. Power capability evaluation for lithium iron phosphate batteries based on multi-parameter constraints estimation. J. Power Sources 2018, 374, 12–23. [Google Scholar] [CrossRef]
- Sheng, C.; Fu, J.; Li, D.; Jiang, C.; Guo, Z.; Li, B.; Lei, J.; Zeng, L.; Deng, Z.; Fu, X.; et al. Energy management strategy based on health state for a PEMFC/Lithium-ion batteries hybrid power system. Energy Convers. Manag. 2022, 271, 116330. [Google Scholar] [CrossRef]
- Plett, G.L. High-Performance Battery-Pack Power Estimation Using a Dynamic Cell Model. IEEE Trans. Veh. Technol. 2004, 53, 1586–1593. [Google Scholar] [CrossRef]
- Fleischer, C.; Waag, W.; Bai, Z.; Sauer, D.U. Adaptive On-line State-of-available-power Prediction of Lithium-ion Batteries. J. Power Electron. 2013, 13, 516–527. [Google Scholar] [CrossRef]
- Chandran, V.; Patil, C.K.; Karthick, A.; Ganeshaperumal, D.; Rahim, R.; Ghosh, A. State of Charge Estimation of Lithium-Ion Battery for Electric Vehicles Using Machine Learning Algorithms. World Electr. Veh. J. 2021, 12, 38. [Google Scholar] [CrossRef]
- Lv, J.; Song, W.; Lin, S.; Feng, Z.; Ding, Y.; Li, Y. Investigation on dynamic equalisation performance of lithium battery pack management. IET Circuits Devices Syst. 2017, 11, 388–394. [Google Scholar] [CrossRef]
- Omariba, Z.B.; Zhang, L.; Sun, D. Review of Battery Cell Balancing Methodologies for Optimizing Battery Pack Performance in Electric Vehicles. IEEE Access 2019, 7, 129335–129352. [Google Scholar] [CrossRef]
- Lelie, M.; Braun, T.; Knips, M.; Nordmann, H.; Ringbeck, F.; Zappen, H.; Sauer, D.U. Battery Management System Hardware Concepts: An Overview. Appl. Sci. 2018, 8, 534. [Google Scholar] [CrossRef]



















| Year | Ref. | Contributions | Limitations |
|---|---|---|---|
| 2022 | [38] | This review critically examines energy storage systems’ evolution, classification, operating principles, and comparison from 1850 to 2022. | The article is quite long (51 pages and 566 references). |
| 2022 | [39] | This study focuses on the integration of energy storage systems for microgrid applications, providing an analysis of issues, control techniques, challenges, solutions, applications, etc. | In this research, the authors focused solely on the integration of energy storage systems for use in microgrids. |
| 2022 | [40] | This study reviews thermal energy storage applications such as heat recovery from waste and the cooling of heavy electronic equipment. The study demonstrates that thermal energy can be used for heating and cooling and has enormous potential with respect to new technologies and strategies. | This paper is limited to the study of thermal energy storage applications. |
| 2021 | [41] | Battery-based energy storage systems are thoroughly reviewed in this study with regard to their optimal sizing goals, system constraints, different optimization models, and methodologies. | This paper is limited to the study of battery-based energy storage systems. |
| 2021 | [42] | In this work, the authors conduct a literature assessment and propose an organizational plan for utility-scale hybrid systems that generate electricity solely from commercially accessible renewable energy technology. | The scope of this research is restricted to the study of renewable-energy-based hybrid systems. |
| 2020 | [43] | This paper may help decision-makers and practitioners choose the latest and most innovative energy storage technologies and systems for grids, machinery, and portable devices. | Some issues and objectives raised by numerous stakeholders are not covered. |
| 2020 | [44] | This study examines the current advancements in the exploitation of mechanical energy storage devices linked with wind and solar energies. | This paper is limited to the study of mechanical energy storage systems. |
| 2020 | [45] | This paper provides a thorough examination of the key elements required to comprehend the use of quick response storage technology for frequency regulation services. Additionally, it addresses the shortcomings and restrictions in the state-of-the-art techniques based on real-world experiences. | This research focuses solely on the analysis of quick response energy storage technologies for frequency regulation in contemporary power systems. |
| 2020 | [46] | In this review, natural carbon sources used to synthesize graphene and carbon products/derivatives for supercapacitors with good electrochemical performance are discussed. The review also covers the latest synthetic methods applied to such materials and their use as electrodes in supercapacitors. | This article focuses exclusively on supercapacitors as energy storage devices and how they use natural carbon resources as their electrode materials. |
| 2020 | [47] | This study reviews some recent advancements in railway energy storage systems (ESSs) and presents a thorough comparison of several ESSs. The main functions of the railway ESSs are discussed together with potential solutions from the academic community and current railway industry practices. | The objective of this review paper is restricted to the study of energy storage devices that are used in electrified railway systems. |
| 2020 | [48] | In this work, a comprehensive evaluation of the existing literature on electric vehicle (EV) power conversion topologies and energy storage systems is presented, along with problems, possibilities, and prospects based on a systematic classification of EVs and energy storage. | The scope of this review paper is limited to the investigation of several power conversion topologies and energy storage systems for electric vehicles. |
Disclaimer/Publisher’s Note: The statements, opinions and data contained in all publications are solely those of the individual author(s) and contributor(s) and not of MDPI and/or the editor(s). MDPI and/or the editor(s) disclaim responsibility for any injury to people or property resulting from any ideas, methods, instructions or products referred to in the content. |
© 2023 by the authors. Licensee MDPI, Basel, Switzerland. This article is an open access article distributed under the terms and conditions of the Creative Commons Attribution (CC BY) license (https://creativecommons.org/licenses/by/4.0/).
Share and Cite
Krichen, M.; Basheer, Y.; Qaisar, S.M.; Waqar, A. A Survey on Energy Storage: Techniques and Challenges. Energies 2023, 16, 2271. https://doi.org/10.3390/en16052271
Krichen M, Basheer Y, Qaisar SM, Waqar A. A Survey on Energy Storage: Techniques and Challenges. Energies. 2023; 16(5):2271. https://doi.org/10.3390/en16052271
Chicago/Turabian StyleKrichen, Moez, Yasir Basheer, Saeed Mian Qaisar, and Asad Waqar. 2023. "A Survey on Energy Storage: Techniques and Challenges" Energies 16, no. 5: 2271. https://doi.org/10.3390/en16052271
APA StyleKrichen, M., Basheer, Y., Qaisar, S. M., & Waqar, A. (2023). A Survey on Energy Storage: Techniques and Challenges. Energies, 16(5), 2271. https://doi.org/10.3390/en16052271

