Methodology Presentation for the Configuration Optimization of Hybrid Electrical Energy Systems
Abstract
1. Introduction
2. Literature Review
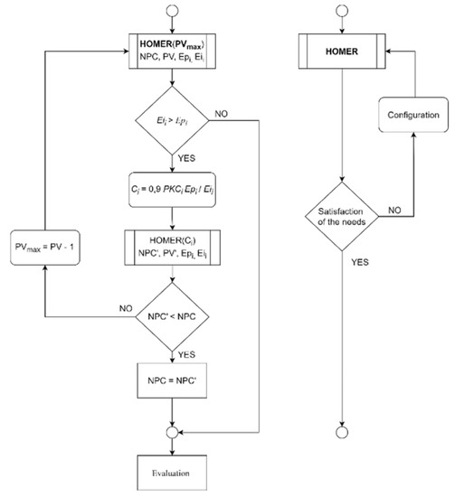
3. Description of Methodology for the Configuration Optimization of Hybrid Electrical Power Systems
- The needs assessment involves defining the system’s specifications (e.g., type of renewable energy source and technical constraints), which must be clearly defined along with the economic aspects of the system (i.e., cost model, system lifetime, and interest rate). In addition, component modelling, including technical specifications (e.g., type of photovoltaic modules, battery type, etc.), is considered when calculating their economic specifications (e.g., acquisition and replacement costs). Then, the system’s design is approached by considering different system configurations.
- Determination of input parameters: For the considered building, based on its location (site), i.e., latitude and longitude, the input parameters are determined: meteorological data and average daily solar radiation at the site (kWh/m2), wind speed (m/s), and average daily air temperature (°C). In addition, data on the required electricity consumption in kWh for the considered building are collected for all months of the observed year. Based on the collected input parameters, the load profiles by location and the load profiles by month are calculated. In addition, the model components with their characteristics and prices, the weather data of the locations, and the fossil fuel prices and interest rates are collected.
- Design of microgrid and configuration of components: It is necessary to select the scenario of the microgrid solution, i.e., to show its configuration with all components. For the predicted solutions, another simulation is performed; i.e., optimization is performed.
- Simulation and optimization of the selected scenario for a microgrid solution: The price of electricity generation in the microgrid is determined in relation to the investment costs (planning, design, and construction costs) and the operation and maintenance (O&M) costs of the microgrid (replacement of system components, fuel, and purchase of electricity from the system).
- (a)
- Optimization in the program’s interface, HOMER Pro, is performed in terms of the net present cost or life-cycle cost (NPC), which includes the following:
- All costs of the system during its lifetime minus all revenues;
- The cost value is reduced to the present value by discounting;
- Costs included the following: capital costs, replacement of system components, operation and maintenance costs, fuel, and the purchase of electricity from the grid;
- Revenues included the following: the sale of electricity to the grid and the value of the equipment at the end of the project (salvage).
- (b)
- When selecting the cheapest model, the average price of the generated energy per kWh is calculated (levelized cost of energy—LCOE or COE) according to the following expression:where
- (c)
- The initial investment cost is the total cost of each component required to install and commission the system’s components.
- (d)
- The value of the system at the end of the project life is the value of the system remaining after depreciation at the end of the project life. The computer program HOMER Pro assumes a linear depreciation of components, which means that the return value of the component is directly proportional to its remaining useful life.
- -
- Epi—total electric energy taken from the grid by the customer in the billing period, expressed in kWh;
- -
- Eii—total electric energy supplied to the grid by the customer’s own generation unit during the billing period, expressed in kWh;
- -
- PKCi—the average unit price of electricity paid by the customer to the supplier for the electricity sold, excluding grid usage charges and other fees and taxes, within the billing period, expressed in HRK/kWh. As long as the energy taken from the grid is greater than the energy delivered to the grid, the correction factor for the price of delivered energy is 0.9. When the share of energy delivered to the grid becomes greater than that taken, the correction factor decreases, increasing the return on investment and the profitability of the given model in the simulation.
- 5.
- Evaluation of technical-economic requirements: An economic sensitivity analysis is performed for the preferred system to determine its performance under the impact of selected economic variables. In addition, the impact of various economic variables on the cost of the project is determined. Input variables used in the sensitivity analysis include the following: electricity prices, interest rates, and inflation rates.
- 6.
- Presentation of the optimized microgrid model: At the end, after the simulation and evaluation, an optimized model of the microgrid system is presented. For this purpose, the results of the microgrid configuration, economic indicators, and greenhouse gas emission values are read. The system’s configuration provides information about which energy sources contribute the most to the optimization results. Optimization is performed according to NPC, but important indicators also include COE and investment payback time. The environmental impact of the system is monitored by assessing the carbon dioxide (CO2), sulphur dioxide (SO2), and nitrogen oxide (NOx) levels.
4. Valorization of the Methodology with Results—Case Study
- 1.
- Determination of demands: the following system specifications were defined by applying the indicated computer program:
- -
- Electricity generator: photovoltaic system and wind turbines;
- -
- Grid feeding: surpluses are sold to the grid, and deficits are taken from the grid;
- -
- Storage: no/yes;
- -
- CO2 emission reduction calculation;
- -
- Minimum share of renewable energy sources: 50%.
- 2.
- Definition of input parameters—the following parameters are defined in order.
- (a)
- Location and meteorological data:
- (b)
- Requirements for electrical energy consumption at the observed location:
- -
- The total annual consumption of electrical energy Wuk, which is obtained by adding up the consumption for each month of the year.
- -
- Average daily electrical energy consumption Wd, which is obtained by dividing the total annual consumption by 365 days per year.
- 3.
- Design of the microgrid and configuration of components: a microgrid connected to the power grid was chosen as the observed scenario, consisting of a grid, wind turbines, and a photovoltaic system. In total, 990 solutions were simulated, of which all 990 solutions were feasible.
- 4.
- Simulation and optimization of the selected microgrid solution scenario: A simple optimization procedure was conducted.
- 5.
- Evaluation of techno-economic requirements—on the basis of this, it was found that the investment return time is 12 years (Figure 9).
5. Discussion on Obtained Results
6. Conclusion and Some Possible Directions for Future Research
- The optimal configuration of the hybrid microgrid in parallel operation with the power grid consists of 250 kW photovoltaic panels, a power grid, and 179 kW inverter.
- In the optimization process, four configurations of the microgrid model were taken with 990 solutions, all of which are feasible. For the sensitivity analysis, 42,280 solution simulations were performed. The following results were obtained: NPC EUR 368,542.00 and COE EUR 0.067/kWh, while the payback period of the investment is 12.09 years.
- The maximum percentage of generation from renewable energy sources in relation to the power grid is 143%, while the percentage of renewable energy sources in the generated energy is 65.3%.
- A total of 459,763 kWh/year was generated.
- The optimal solution has lower greenhouse gas emissions. Emissions of carbon dioxide (CO2), sulphur dioxide (SO2), and nitrogen oxides (NOx) decreased by 40.7%.
- Models with a wind turbine are economically less favorable than the baseline solution due to insufficient wind at the site and were not considered in the sensitivity analyses.
- For optimization purposes, a nominal discount rate of 8% and an inflation rate of 2% were assumed (as input parameters), resulting in a real discount rate of 5.88%. The sensitivity analysis showed that the discount rate does not affect the choice of the optimal solution, although it increases the NPC and therefore was not considered in detail in the analysis of the optimal model.
- The optimization solution is completely incorrect for the specific case of regulated energy purchases because the computer program itself cannot consider the change in the correction coefficient for energy purchases. If the proposed architecture is used in real settings, considering changes in the purchase price coefficient, completely different results are obtained. This shows that optimization results, no matter how good the program support is, should always be taken with caution and understanding. Precisely because of the peculiarities of each energy system in which the microgrid participates, controlling energy flows in order to achieve an optimal solution is necessary regardless of the peculiarities of the system itself. The search for an optimal solution also considers the control of energy flows (using a local controller) and specific changes in the coefficient of energy purchases. The development of the control algorithm is not the subject of this paper, so it is not presented here.
Author Contributions
Funding
Data Availability Statement
Conflicts of Interest
Nomenclature
| Latin variables | |
| Cann,tot | total annual cost (EUR) |
| Cann,tot | total annual cost of the system during a year EUR/year) |
| CNPC | the net present value of the cost (EUR) |
| Crep | component replacement cost (EUR) |
| Ctop | the price of thermal energy (EUR/kWh) |
| COE | levelized cost of energy (EUR/kWh) |
| CRF | the coefficient of return on investment |
| CRF() | function to calculate the coefficient of return on investment (CRF) |
| Eii | total electric energy supplied to the grid by the customer’s own generation unit during the billing period (kWh) |
| Epi | total electric energy taken from the grid by the customer in the billing period (kWh) |
| Eserved | total energy generated (kWh/year) |
| f | expected inflation rate (%) |
| fd | discount factor (%) |
| Hserved | total thermal energy generated (kWh/year) |
| i | discount rate (%) |
| i | real discount rate (%) |
| i′ | nominal discount rate (%) |
| INT() | a function that returns the integer amount of a real number |
| N | number of years (year) |
| N | the number of photovoltaic modules required for performance (-) |
| P | average required power of photovoltaic modules |
| PKCi | the average unit price of electricity paid by the customer to the supplier for the electricity sold, excluding grid usage charges and other fees and taxes, within the billing period (HRK/kWh) |
| psh | average number of peak sun hours (kW/m2) |
| Rcomp | lifetime of the component (year) |
| Rproj | lifetime of the project (year) |
| Rproj | lifetime of the system (year) |
| S | the return value of the component |
| Wd | average daily electrical energy consumption (kWh/day) |
| Wuk | the total annual consumption of electrical energy (kWh) |
| Greek variables | |
| ηAC/DC | inverter losses (-) |
References
- Marnay, C.; Venkataramanan, G. Microgrids in the evolving electricity generation and delivery infrastructure. In Proceedings of the Power Engineering Society General Meeting, 2006, Montreal, QC, Canada, 18–22 June 2006. [Google Scholar] [CrossRef]
- Jiayi, H.; Chuanwen, J.; Rong, X. A review on distributed energy resources and MicroGrid. Renew. Sustain. Energy Rev. 2008, 12, 2472–2483. [Google Scholar] [CrossRef]
- Hatziargyriou, N.; Asano, H.; Iravani, R.; Marnay, C. Microgrids: An Overview of Ongoing Research, Development, and Demonstration Projects. Environmental Energy Technologies Division, Ernest Orlando Lawrence Berkeley National Laboratory. Available online: http://eetd.lbl.gov/EA/EMP/emp-pubs.html (accessed on 16 June 2022).
- Lantero, A. How Microgrids Work | Department of Energy, How Microgrids Work. Available online: https://www.energy.gov/articles/how-microgrids-work (accessed on 16 June 2022).
- Boche, A.; Foucher, C.; Villa, L.F.L. Understanding Microgrid Sustainability: A Systemic and Comprehensive Review. Energies 2022, 15, 2906. [Google Scholar] [CrossRef]
- Murugaperumal, K.; Ajay, D.; Vimal Raj, P. Feasibility design and techno-economic analysis of hybrid renewable energy system for rural electrification. Sol. Energy 2019, 188, 1068–1083. [Google Scholar] [CrossRef]
- Suryanarayanan, S.; Steurer, M.; Woodruff, S.; Meeker, R. Research perspectives on high-fidelity modelling, simulation and hardware-in-the-loop for electric grid infrastructure hardening. In Proceedings of the IEEE Power Engineering Society General Meeting (PES), 2007, Tampa, FL, USA, 24–28 June 2007. [Google Scholar] [CrossRef]
- Gopstein, A.; Nguyen, C.; O’Fallon, C.; Hastings, N.; Wollman, D. NIST Framework and Roadmap for Smart Grid Interoperability Standards, Release 4.0, National Institute of Standards and Technology (NIST), Tech. Rep. Available online: https://nvlpubs.nist.gov/nistpubs/SpecialPublications/NIST.SP.1108r4.pdf (accessed on 16 June 2022).
- Amarasekara, B.; Ranaweera, C.; Nirmalathas, A.; Evans, R. Co-simulation platform for smart grid applications. In Proceedings of the 2015 IEEE Innovative Smart Grid Technologies—Asia (ISGT ASIA 2015), 2016, Bangkok, Thailand, 3–6 November 2015. [Google Scholar] [CrossRef]
- Bytschkow, D.; Zellner, M.; Duchon, M. Combining SCADA, CIM, GridLab-D and AKKA for smart grid co-simulation. In Proceedings of the 2015 IEEE Power and Energy Society Innovative Smart Grid Technologies Conference (ISGT 2015), 2015, Washington, DC, USA, 18–20 February 2015. [Google Scholar] [CrossRef]
- Electricity Price Statistics—Statistics Explained. Available online: https://ec.europa.eu/eurostat/statistics-explained/index.php?title=Electricity_price_statistics#Electricity_prices_for_household_consumers (accessed on 31 January 2023).
- IRENA. Renewable Power Generation Costs in 2021, International Renewable Energy Agency, Abu Dhabi. 2022. Available online: https://www.irena.org/-/media/Files/IRENA/Agency/Publication/2022/Jul/IRENA_Power_Generation_Costs_2021_Summary.pdf (accessed on 31 January 2023).
- International Energy Agency. World Energy Outlook. Available online: www.iea.org/weo (accessed on 31 January 2023).
- Zia, M.F.; Elbouchikhi, E.; Benbouzid, M. Microgrids energy management systems: A critical review on methods, solutions, and prospects. Appl. Energy 2018, 222, 1033–1055. [Google Scholar] [CrossRef]
- Tsikalakis, A.G.; Hatziargyriou, N.D. Centralized control for optimizing microgrids operation. In Proceedings of the 2011 IEEE Power and Energy Society General Meeting, Detroit, MI, USA, 24–28 July 2011. [Google Scholar] [CrossRef]
- Gui, E.M.; Diesendorf, M.; MacGill, I. Distributed energy infrastructure paradigm: Community microgrids in a new institutional economics context. Renew. Sustain. Energy Rev. 2017, 72, 1355–1365. [Google Scholar] [CrossRef]
- Danish, M.S.S.; Senjyu, T.; Funabashia, T.; Ahmadi, M.; Ibrahimi, A.M.; Ohta, R.; Howlader, H.O.R.; Zaheb, H.; Sabory, N.R.; Sediqi, M.M. A sustainable microgrid: A sustainability and management-oriented approach. Energy Procedia 2019, 159, 160–167. [Google Scholar] [CrossRef]
- Hidalgo-Leon, R.; Amoroso, F.; Litardo, J.; Urquizo, J.; Torres, M.; Singh, P.; Soriano, G. Impact of the Reduction of Diesel Fuel Subsidy in the Design of an Off-Grid Hybrid Power System: A Case Study of the Bellavista Community in Ecuador. Energies 2021, 14, 1730. [Google Scholar] [CrossRef]
- Shahzad, M.K.; Zahid, A.; Rashid, T.U.; Rehan, M.A.; Ali, M.; Ahmad, M. Techno-economic feasibility analysis of a solar-biomass off grid system for the electrification of remote rural areas in Pakistan using HOMER software. Renew. Energy 2017, 106, 264–273. [Google Scholar] [CrossRef]
- Faizan, A.K.; Nitai, P.; Syed, H.S. Optimisation and Sizing of SPV/Wind Hybrid Renewable Energy System: A Techno-Economic and Social Perspective. Energy 2021, 233, 121114. [Google Scholar] [CrossRef]
- HOMER Energy LLC. HOMER (Hybrid Optimization of Multiple Energy Resources) Software. Available online: https://www.homerenergy.com/products/pro/index.html (accessed on 16 June 2022).
- Homer Energy. HOMER Pro Version 3.7 User Manual. Available online: https://www.homerenergy.com/pdf/HOMERHelpManual.pdf (accessed on 16 June 2022).
- Baños, R.; Manzano-Agugliaro, F.; Montoya, F.; Gil, C.; Alcayde, A.; Gómez, J. Optimization methods applied to renewable and sustainable energy: A review. Renew. Sustain. Energy Rev. 2011, 15, 1753–1766. [Google Scholar] [CrossRef]
- Saiprasad, N.; Kalam, A.; Zayegh, A. Comparative Study of Optimization of HRES using HOMER and iHOGA Software. J. Sci. Ind. Res. 2018, 77, 677–683. Available online: http://nopr.niscair.res.in/handle/123456789/45489 (accessed on 20 February 2023).
- Amutha, W.M.; Rajini, V. Cost benefit and technical analysis of rural electrification alternatives in southern India using HOMER. Renew. Sustain. Energy 2016, 62, 236–246. [Google Scholar] [CrossRef]
- Anwar, K.; Deshmukh, S.; Mustafa Rizvi, S. Feasibility and sensitivity analysis of a hybrid photovoltaic/wind/biogas/fuelcell/diesel/battery system for off-grid rural electrification using homer. J. Energy Resour. Technol. 2020, 142, 061307. [Google Scholar] [CrossRef]
- Nurunnabi, M.; Roy, N.K. Grid connected hybrid power system design using HOMER. In Proceedings of the 3rd International Conference on Advances in Electrical Engineering (ICAEE 2015), Dhaka, Bangladesh, 17–19 December 2015; pp. 18–21. [Google Scholar] [CrossRef]
- Riayatsyah, T.M.I.; Geumpana, T.A.; Fattah, I.M.R.; Rizal, S.; Mahlia, T.M.I. Techno-Economic Analysis and Optimisation of Campus Grid-Connected Hybrid Renewable Energy System Using HOMER Grid. Sustainability 2022, 14, 7735. [Google Scholar] [CrossRef]
- Morad, M.; Nayel, M.; Elbaset, A.A.; Galal, A.I.A. Sizing and Analysis of Grid-Connected Microgrid System for Assiut University Using HOMER Software. In Proceedings of the 20th International Middle East Power Systems Conference (MEPCON 2018), Cairo, Egypt, 18–20 December 2018; pp. 694–699. [Google Scholar] [CrossRef]
- Vai, V.; Eng, S. Study of Grid-Connected PV System for a Low Voltage Distribution System: A Case Study of Cambodia. Energies 2022, 15, 5003. [Google Scholar] [CrossRef]
- Sharma, H.; Mishra, S. Hybrid Optimization Model for Smart Grid Distributed Generation Using HOMER. In Proceedings of the 3rd International Conference on Recent Developments in Control, Automation and Power Engineering (RDCAPE 2019), 2019, Noida, India, 10–11 October 2019; pp. 94–99. [Google Scholar] [CrossRef]
- Das, P.; Das, B.K.; Safir, S.M.; Hossain, T.; Ashad, M.; Islam, M.S. Optimum Design of a Grid Connected PV/Battery Hybrid System for Commercial Load in Bangladesh: Effects of PV, Battery, and Dispatch Strategies. In Proceedings of the International Conference on Mechanical, Industrial and Energy Engineering 2020 (ICMMIE2020), Khulna, Bangladesh, 19–21 December 2020. [Google Scholar]














| Tool | Description | Download Link (Accessed on 31 January 2023) |
|---|---|---|
| HOMER (Hybrid Optimization Model for Electric Renewables) | Techno-economic optimization for off-grid and grid-connected systems, optimizing microgrid design in all sectors; exhaustive search, proprietary optimization algorithms and sensitivity analysis. | Web free version: https://www.homerenergy.com/products/quickstart/index.html Commercial: https://www.homerenergy.com/ |
| RETScreen (Renewable Energy and Energy Efficiency Technology Screen) | Renewable analysis, planning, implementation and monitoring for electricity/heat in any size system. Clean energy project analysis, modelling, and simulation software. | Free to download: https://www.nrcan.gc.ca/maps-tools-and-publications/tools/modelling-tools/retscreen/7465 |
| energyPRO | Tool for modelling and analyzing complex energy projects with a combined supply of electricity and thermal energy. | Commercial: https://www.emd-international.com/energypro/download/ |
| EnergyPLAN | Energy system analysis tool created for the study and research in the design of future sustainable energy solutions with high shares of renewable energy sources. | Free to download: https://www.energyplan.eu/download/ |
| DER-CAM (Distributed Energy Resources Customer Adoption Model) | Decision support tool for decentralized energy systems. Mixed integer linear programming. | Free to download: https://gridintegration.lbl.gov/der-cam |
| MDT (Microgrid Design Tool) | Decision support software tool for microgrid designers. Mixed integer linear programming and genetic algorithms. | Free to download: https://www.energy.gov/oe/microgrid-portfolio-activities |
| REopt Tool (Renewable Energy Optimization Tool) | Techno-economic decision support model used to optimize energy systems for buildings, campuses, communities, and microgrids. Mixed integer linear programming. | Web free version: https://reopt.nrel.gov/tool |
| Month | Month | Electricity Consumption Energy (kWh) |
|---|---|---|
| 1 | January | 20,263 |
| 2 | February | 28,350 |
| 3 | March | 30,145 |
| 4 | April | 28,123 |
| 5 | May | 27,893 |
| 6 | June | 24,287 |
| 7 | July | 18,552 |
| 8 | August | 12,354 |
| 9 | September | 22,547 |
| 10 | October | 27,698 |
| 11 | November | 28,475 |
| 12 | December | 24,150 |
| Total | 292,837 |
| Results of the Preliminary Optimization without Control | |||||
|---|---|---|---|---|---|
| Microgrid Architecture | NPC (EUR) | COE (EUR) | O&M (E) | Initial Investment (EUR) | Share RES (%) |
| G + PV | EUR 359,849.00 | EUR 0.030 | EUR 28,909.00 | EUR 733,575.00 | 86.70% |
| G | EUR 386,665.00 | EUR 0.111 | EUR 29,910.00 | EUR 0.00 | 0.00% |
| Results of the Preliminary Optimization without Control | ||||||||
|---|---|---|---|---|---|---|---|---|
| Microgrid Architecture | PV (EUR) | Converter (EUR) | NPC (EUR) | COE (EUR) | Energy Purchased (kWh) | Energy Sold (kWh) | Share RES (%) | Return on Investment (Year) |
| G + PV | 739 | 532 | EUR 359,849.00 | EUR 0.030 | 136,245 | 659,728 | 86.70% | 13.0 |
| G | 0 | 0 | EUR 386,665.00 | EUR 0.111 | 269,461 | 0 | 0.00% | 0.0 |
| Results of the Preliminary Optimization without Control | ||||||
|---|---|---|---|---|---|---|
| Microgrid Architecture | NPC (EUR) | COE (EUR) | O&M (EUR) | Initial Investment (EUR) | Share RES (%) | Return on Investment (Year) |
| G + PV | EUR 359,849.00 | EUR 0.030 | EUR −28,909.00 | EUR 733,575.00 | 86.70% | 13.0 |
| G | EUR 386,665.00 | EUR 0.111 | EUR 29,910.00 | EUR 0.00 | 0.00% | 0.0 |
| G + PV (corrected) | EUR 1,060,000.00 | EUR 0.086 | EUR 23,209.00 | EUR 733,575.00 | 86.70% | n/a |
| TVZ Building Scenario | ||||||
|---|---|---|---|---|---|---|
| Microgrid Architecture | NPC (EUR) | COE (EUR) | O&M (EUR) | Initial Investment (EUR) | Share of Renewable Energy Sources (%) | Return on Investment (Year) |
| G + PV (50%) | EUR 372,081.00 | 0.0861 EUR/kWh | EUR 17,483.00 | EUR 146,070.00 | 50.00% | 12.00 |
| G | EUR 386,665.00 | 0.1110 EUR/kWh | EUR 29,910.00 | EUR 0.00 | 0.00% | 0.00 |
| G + PV | EUR 368,542.00 | 0.0666 EUR/kWh | EUR 9312.00 | EUR 248,161.00 | 65.30% | 12.09 |
| G + PV + W | EUR 388,957.00 | 0.0711 EUR/kWh | EUR 9936.00 | EUR 260,511.00 | 64.50% | 12.95 |
| G + W | EUR 406,695.00 | 0.1170 EUR/kWh | EUR 30,067.00 | EUR 18,000.00 | 0.72% | n/a |
| Month | Energy Purchased (kWh) | Energy Sold (kWh) | Net Energy Purchased (kWh) | Peak Load (kWh) | Energy Charge (EUR) |
|---|---|---|---|---|---|
| January | 13,792 | 10,444 | 3348 | 84 | EUR 486.49 |
| February | 15,633 | 10,438 | 5195 | 105 | EUR 691.50 |
| March | 16,527 | 14,613 | 1914 | 121 | EUR 373.24 |
| April | 13,671 | 12,181 | 1490 | 110 | EUR 299.39 |
| May | 13,015 | 15,207 | −2192 | 109 | EUR −76.09 |
| June | 10,302 | 15,322 | −5021 | 94 | EUR −388.75 |
| July | 7764 | 20,248 | −12,484 | 74 | EUR −1162.97 |
| August | 5935 | 21,831 | −15,896 | 46 | EUR −1524.31 |
| September | 11,197 | 14,511 | −3314 | 82 | EUR −208.23 |
| October | 16,374 | 8257 | 8118 | 98 | EUR 991.87 |
| November | 19,448 | 7375 | 12,074 | 110 | EUR 1421.30 |
| December | 16,000 | 7897 | 8104 | 91 | EUR 986.37 |
| Annual | 159,658 | 158,322 | 1336 | 121 | EUR 1889.81 |
| Production | (kWh/year) | (%) |
|---|---|---|
| Generic flat plate PV | 300,105.00 | 65.3 |
| Grid purchases | 159,658.00 | 34.7 |
| Total | 459,763.00 | 100 |
| Consumption | (kWh/year) | (%) |
| AC primary load | 269,461.00 | 63 |
| DC primary load | 0 | 0 |
| Deferrable load | 0 | 0 |
| Grid sales | 158,322.00 | 37 |
| Total | 427,783.00 | 100 |
| Electricity Cost (EUR/kWh) | Electricity Selling Price (EUR/kWh) | Correction Factor of Committed Energy | Part of FN (%) | Net Part (%) | Bought Energy From Net (kWh) | Sell into Net (kWh) |
|---|---|---|---|---|---|---|
| 0.111 | 0.02 | 0.18 | 14.4 | 85.6 | 234,979.60 | 835 |
| 0.111 | 0.03 | 0.27 | 15.2 | 84.8 | 233,353.00 | 1094 |
| 0.111 | 0.05 | 0.45 | 17 | 83 | 229,472.30 | 1894 |
| 0.111 | 0.08 | 0.72 | 43.2 | 56.8 | 211,440.40 | 9329 |
| 0.111 | 0.09 | 0.81 | 35.3 | 64.7 | 196,316.60 | 22,690 |
| 0.111 | 0.1 | 0.90 | 65.3 | 34.7 | 159,657.90 | 158,381 |
| Salvage | Nominal | Discounted |
|---|---|---|
| PV | EUR 37,500.00 | EUR 8983.00 |
| Converter | EUR 7720.00 | EUR 1749.00 |
| Total: | EUR 45,220.00 | EUR 10,732.00 |
| Greenhouse Gas | Basic Solution with Network Only | Optimal Solution | Percentage Reduction (%) |
|---|---|---|---|
| CO2 (kg/year) | 170.30 | 100.90 | 40.75 |
| SO2 (kg/year) | 738 | 437 | 40.79 |
| NOX (kg/year) | 361 | 214 | 40.72 |
| Case Study | Similarities with Current Work | Gap and Discrepancies with Current Work | Ref. No. |
|---|---|---|---|
| Grid-connected hybrid (grid/PV/wind turbine/battery) power system, optimised with HOMER. | Similar load 654.73 kWh/d, PV 150–200 kW, converter 180 kW, renewable fraction 72.9%; greater NPC EUR 535,661; COE EUR 0.099. | Greater NPC and COE because of wind turbine and battery. Does not consider the change in the correction coefficient for the energy purchase price. | [27] |
| Techno-economic analysis and optimisation of campus grid-connected hybrid renewable energy system using HOMER grid | Similar institution; greater load (3.3×); grid-connected solar PV and wind turbine system. Solar PV energy fraction 62%. | Lower utility price 0.06 EUR/kWh and COE 0.0446 EUR/kWh. Greater renewable energy fraction (82%). Does not consider the change in the correction coefficient for the energy purchase price. Worse optimization (higher COE/utility 0.74–>0.6). | [28] |
| Sizing and analysis of grid-connected microgrid system for assiut university using HOMER software | Similar institution; greater load (381×); grid-connected solar PV system. | Lower utility price 0.04 EUR/kWh and COE 0.0401 EUR/kWh. Lower solar PV energy fraction (22.5%). Does not consider the change in the correction coefficient for the energy purchase price. Worse optimization (higher COE/utility 1.0025–>0.6). | [29] |
| Study of grid-connected pv system for a low voltage distribution system—a case study of cambodia | Same configuration PV/Grid. Similar load 530.5 kWh/d and NPC 353,137 $. | Higher utility price 0.164 EUR/kWh and COE 0.1654 EUR/kWh. Lower solar PV energy fraction (15.8%). Does not consider the change in the correction coefficient for the energy purchase price. Worse optimization (higher COE/utility 1.008–>0.6). | [30] |
| Hybrid optimization model for smart grid distributed generation using HOMER | Similar configuration PV/grid + battery/DG. Greater load (6×); renewable fraction 87%. | Greater NPC and COE because of DG and battery. Does not consider the change in the correction coefficient for the energy purchase price. | [31] |
| optimum design of a grid-connected PV/battery hybrid system for commercial load in Bangladesh | Similar configuration PV/grid + battery. Similar load 900 kWh/d, NPC EUR 342,784 and COE 0.05 EUR/kWh. | Better NPC and COE because higher sell-back price of 0.12 EUR/kWh. Does not consider the change in the correction coefficient for the energy purchase price. | [32] |
Disclaimer/Publisher’s Note: The statements, opinions and data contained in all publications are solely those of the individual author(s) and contributor(s) and not of MDPI and/or the editor(s). MDPI and/or the editor(s) disclaim responsibility for any injury to people or property resulting from any ideas, methods, instructions or products referred to in the content. |
© 2023 by the authors. Licensee MDPI, Basel, Switzerland. This article is an open access article distributed under the terms and conditions of the Creative Commons Attribution (CC BY) license (https://creativecommons.org/licenses/by/4.0/).
Share and Cite
Žigman, D.; Tomiša, T.; Osman, K. Methodology Presentation for the Configuration Optimization of Hybrid Electrical Energy Systems. Energies 2023, 16, 2158. https://doi.org/10.3390/en16052158
Žigman D, Tomiša T, Osman K. Methodology Presentation for the Configuration Optimization of Hybrid Electrical Energy Systems. Energies. 2023; 16(5):2158. https://doi.org/10.3390/en16052158
Chicago/Turabian StyleŽigman, Dubravko, Tomislav Tomiša, and Krešimir Osman. 2023. "Methodology Presentation for the Configuration Optimization of Hybrid Electrical Energy Systems" Energies 16, no. 5: 2158. https://doi.org/10.3390/en16052158
APA StyleŽigman, D., Tomiša, T., & Osman, K. (2023). Methodology Presentation for the Configuration Optimization of Hybrid Electrical Energy Systems. Energies, 16(5), 2158. https://doi.org/10.3390/en16052158

