I2OT-EC: A Framework for Smart Real-Time Monitoring and Controlling Crude Oil Production Exploiting IIOT and Edge Computing
Abstract
1. Introduction
- Introduce an I2OT-EC framework with system architecture and operational processes for remote monitoring and control in the oil and gas sector;
- Simulate and implement the system that verifies the I2OT-EC framework feasibility with real data in an oil field environment;
- Analyze the system’s dependability, stability, and security while outlining the benefits of edge computing and IIoT for remote monitoring and control in the oil field.
2. Background and Related Work
2.1. Industrial Internet of Things (IIoT)
- Linked objects can perceive, transmit, and store their data;
- Infrastructure for public or private data connections;
- Programs that use analytics to create business intelligence from raw data;
- A place to save the data that the IIoT devices produce;
- People.
2.2. Edge Computing
- Implement actions in real-time to minimize latency and reduce bandwidth usage;
- Suggest proactive actions.
2.3. Electrical Submersible Pump (ESP)
2.4. Related Work
3. Methodology
3.1. High-Level System Architecture
- Variable speed drive (VSD) with computer-aided system and storage capability), which acts as the main actuator for the ESP and is connected by a Modbus link.
- The IIoT edge computing subsystem contains a Raspberry Pi board, Modbus interface board, MIFI (standing for “my WiFi,” which is a mobile hotspot device), and power bank, as illustrated in Figure 5B. The Raspberry Pi board with data storage capability is the heart of the system, as is the system’s main controller [40]. The whole subsystem acts as a gateway that connects such a layer to the upper layer through the Internet. Therefore, data/operational database storage is redundant in both VSD (in the lower layer) and the Raspberry pi board (in the current layer).
3.2. Methodology Operations Procedure
- All processed operational data in curves and values form;
- The display log of:
- ○
- Smart proactive actions and an automatic alarm generated by the system to optimize pump operation that needs user approval for execution;
- ○
- Proactive maintenance precautions for safe and continuous ESP operation to avoid operational failure.
- Log for user actions feedback performed by the user.
4. Experimental Results
4.1. System Analysis
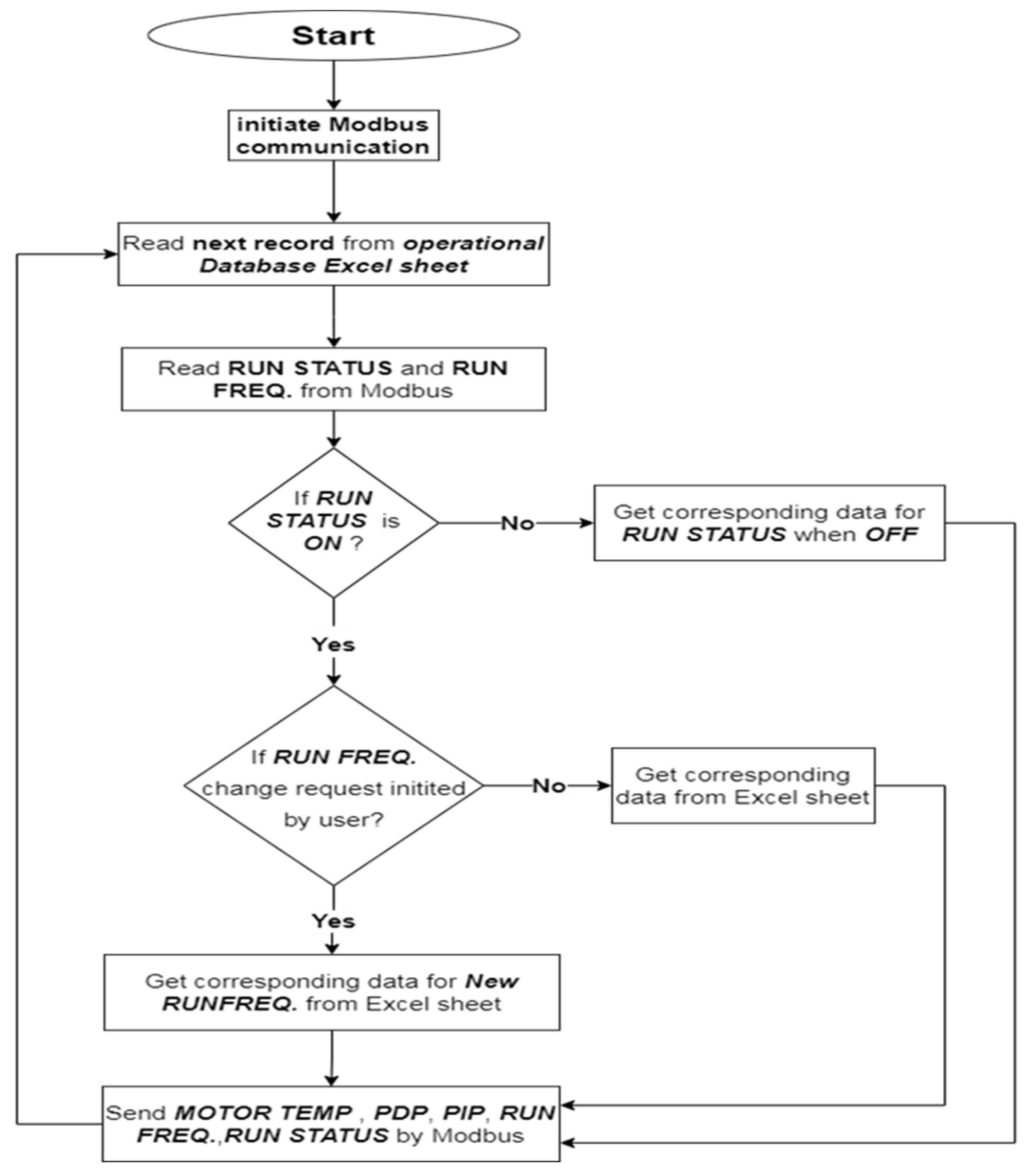
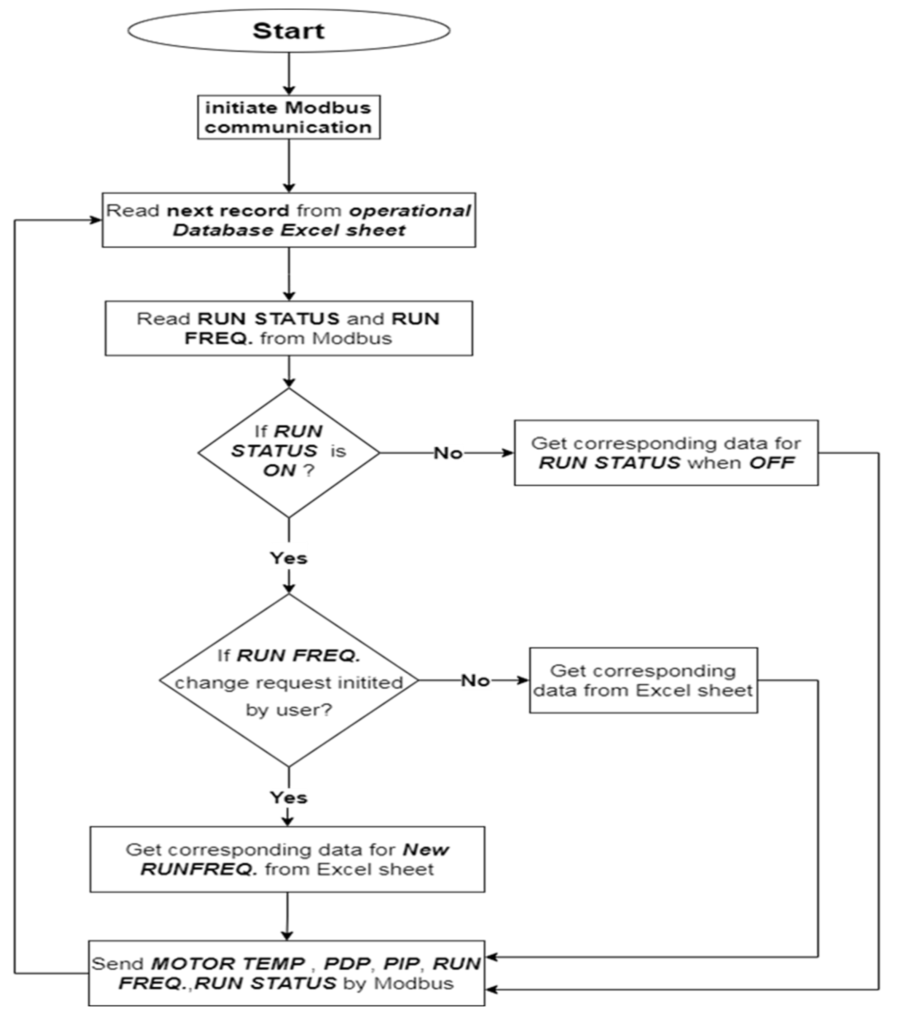
4.1.1. Server/VSD Side
- MOTOR TEMP: ESP motor temperature;
- PDP: pump discharge pressure;
- PIP: pump intake pressure;
- RUN FREQ: ESP motor frequency that changed/controlled locally by the VSD;
- RUN STATUS: when ESP is ON, RUN STATUS = 1; when ESP is OFF, RUN STATUS = 0.
- Reading and filtering the data from the Excel sheet.
- Send this data to the client side via Modbus.
- Receive and process the signal from the client to control the ESP with the following commands:
- Changing the frequency
- Changing the ON/OFF status for the ESP.
- When receiving a specific value for the frequency, the server/VSD verifies if this frequency exists and obtains the data accordingly.
- When receiving an action for changing status to OFF, the server/VSD verifies the last OFF status and obtains its corresponding data.
4.1.2. Modbus Connection
- Receive a control signal from the client in case the user wants to control the ESP with the following commands:
- ○
- Changing the frequency
- ○
- Changing the ON/OFF Status for the ESP;
- Receive the following data from the server/VSD side via the Modbus (MOTOR temperature—PDP Pressure discharge—PIP Pressure intake—Running Frequency -Running status);
- The client/gateway side sends the above-received data to the cloud;
- The client/gateway side conducts the conditions (by using the equations and ESP performance curve introduced in the Background section that is used as input to a detected Shell software program for the ESP modeling and design that outputs such conditions), which creates a messages log with:
- ○
- The needed proactive actions (automatic alarms) to optimize the pump operational mode;
- ○
- The needed predictive maintenance (PdM) precautions for safe and continuous ESP operation to avoid asset failure.
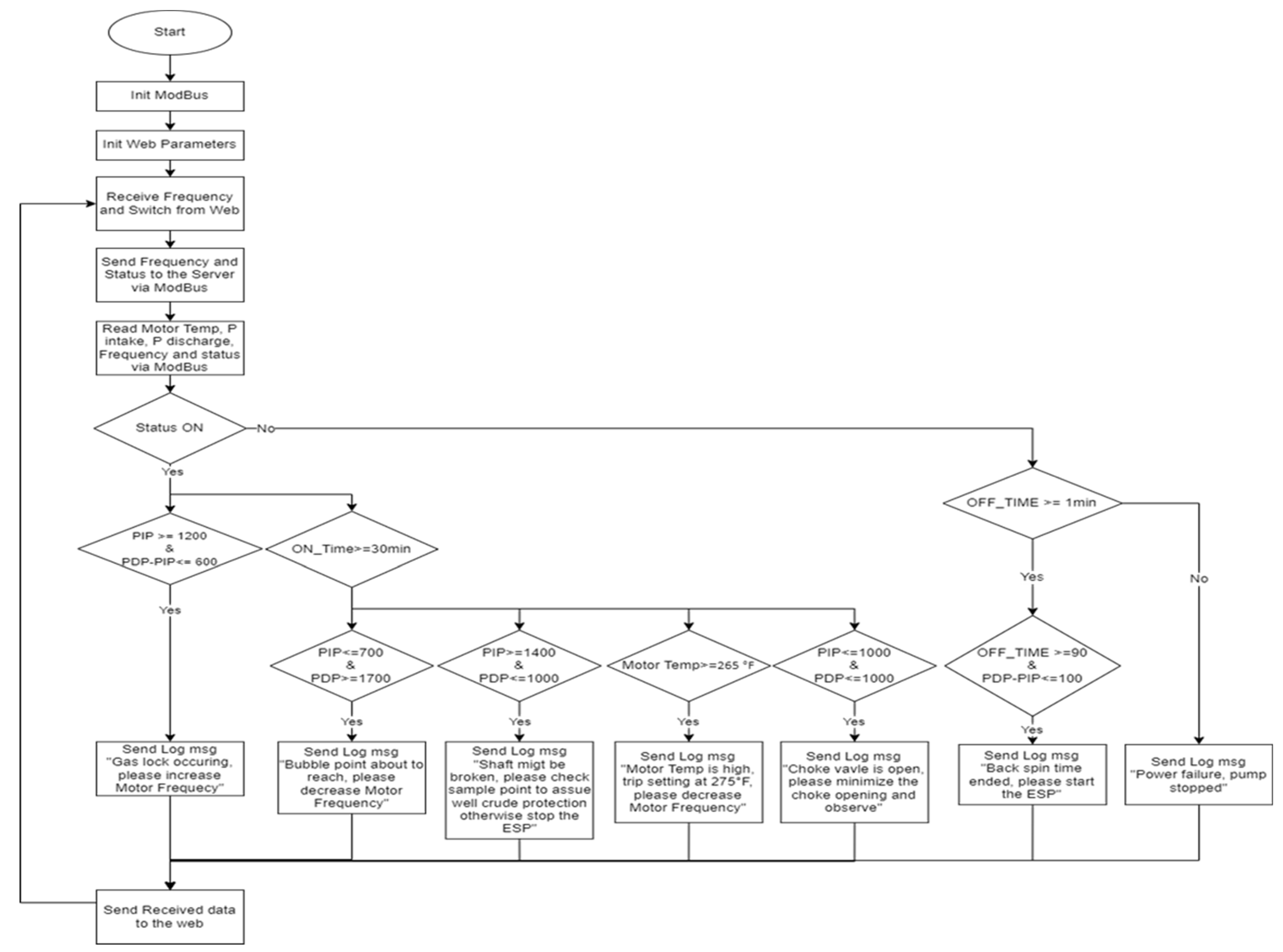
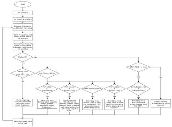
4.1.3. Algorithm
| Algorithm 1: I2OT-EC framework for the SRTPMC algorithm. |
Temp,PIP,PDP,Freq,Status ← Receive_Modbus() Status_Value ← Receive_web(Switch) Freq_Value ← Receive_web(Frequency) If (Status_Value == “ON”), do If (PIP >= 1200 & (PDP-PIP<=600)), do Log msg "Lock occurring, please increase freq." else if (ON_Time>= 30 min), do if (PIP<=700 & PDP>=1700),do Log msg "Bubble point about to reach, decrease freq." else if (PIP>=1400 & PDP<=1000), do Log msg "Shaft might be broken; please check sample point to assure well crude protection; otherwise, stop the ESP." else if(Motor_Temp >= 265), do Log msg "Motor temp is high, trip setting at 275F, please decrease freq." else if(PIP<=1000 & PDP <=1000), do Log msg "Choke valve is open; please minimize the choke opening and observe." if(Status_Value == “OFF”), do if(OFF_Time>= 1 min), do if(OFF_TIME >= 90 min & PDP-PIP <=100), do Log msg "Backspin time ended; please restart the ESP." else, do log msg "Power failure, the pump stopped" function Receive_Modbus() if(serial available), do Received_data ← Temp,PIP,PDP,Freq,Status function Send_Modbus() if(serial available), do Transmit_data ← Frequency, Switch status |
5. Framework Actualization and Proofing
5.1. Framework Implementation Overview
- The device layer includes the ESP pump (including sensors) that exists downhole with a depth of about 3 km.
- The power/control cable connects the ESP to the step-up transformer (in the I2OT-EC layer), which feeds the VSD.
- The IIoT edge computing subsystem is equipped inside the VSD to:
- ○
- Present good ventilation through the VSD ventilator;
- ○
- Minimize environmental hazards that can affect such devices, such as direct sunlight, sandstorms, and high temperature (since the well is located in the desert);
- ○
- Electrical power supply for the subsystem.
- The IIoT edge computing subsystem contains a power bank powered by the VSD. In the case of a power generator failure, the power bank is capable of supplying power for the Raspberry Pi board and the MIFI for at least 12 h to secure:
- ○
- The data availability for the control centre at all times;
- ○
- A healthy shutdown for the IIoT edge computing subsystem.
- The IIoT edge computing subsystem is connected to the Internet through the MIFI device to reach the cloud layer.
- The IIoT edge computing subsystem includes the Raspberry Pi board connected to the VSD through MODBUS Serial (RS485 type). The VSD registers are mapped to connect through MODBUS, and such registers are numbered differently from one sensor manufacturer to another. Triol, CGS, Zenith, and Oxford are the most well-known sensor manufacturers. However, any sensor manufacturer can use the framework implementation because the programming code for such MODBUS connections, including the register mapping, was programmed.
5.2. Results and Discussion
- Real-time data processing and automatic control: As an expanded application of the IIoT, edge computing may automatically carry out the oil field management rules by examining the IIoT measurement results and making the appropriate decisions. In addition, the system can regulate activities in real-time and achieve timely monitoring of oil field operations and equipment, including pump operation monitoring, intake & discharge pressure, motor temperature, and well equipment concerns. This will lead to little human involvement in the automated control of remote oil field activities.
- Elimination of central administration: No central server or administration is required to manage oil field operations or carry out remote monitoring, thanks to the deployment of IIoT and edge computing nodes. Our system is distributed (processing and storage are redundant in both the smart actuator and EDGE gateway). As a result, efficiency would increase, and a single point of failure of the central server (frequent in traditional IoT and SCADA systems) would be avoided with edge transactions.
- Data/transaction translucence and traceability: Transparency is provided via the cloud. Every oil field monitoring and control transaction is logged, saved, and assigned to the individual entity that submitted it (as per Algorithm 1). The logged transactions and events can be utilized to recreate oil field activities for further investigation and analysis in the event of an incident or performance review. Furthermore, traceable data provide a reliable source for oil field operators and management to detect and trace problems back to their causes and origins.
- Platform with a high degree of trust: A trust mechanism for transactions between the parties was provided using our cloud and edge processing. Transaction records are replicated throughout the whole network’s cloud.
- Cost savings: Because IIoT and edge computing infrastructures do not require the involvement of any third parties, their operating costs are minimal. Additionally, edge computing and cloud utilization offer automated data processing and decision-making based on predefined conditions. By doing away with many labor-intensive manual tasks, operating expenses are further decreased. As a result, an IIoT/edge-based system may drastically lower costs compared to the conventional oil field remote monitoring and control solutions, which are vital for the oil and gas business. Table 5 compares the I2OT-EC framework against established remote monitoring and control solutions for oil field operations.
5.3. Limitations
6. Conclusions and Future Work
Author Contributions
Funding
Data Availability Statement
Acknowledgments
Conflicts of Interest
References
- Abigaba, M.L.; Bengtsson, J.; Rosendahl, K.E. How valuable is the option to defer Uganda’s crude oil production? Sci. Afr. 2021, 13, e00868. [Google Scholar] [CrossRef]
- Cumming, A.; McFadyen, K.; Turner, B.; Wood, J. Artificial Lift Manual Part 2B—Electrical Submersible Pump Design Guide; Shell International Exploration and Production BV Publication: 1995. Available online: http://w3.energistics.org/Shell_Standard_Legend/STANDLEG.PDF (accessed on 20 January 2022).
- The Defining Series: Electrical Submersible Pumps | Schlumberger. “Defining ESP”. Available online: https://www.slb.com/resource-library/oilfield-review/defining-series/defining-esp (accessed on 10 September 2022).
- Zuo, Y.; Qi, Z. A Blockchain-based IoT Framework for Oil Field Remote Monitoring and Control. IEEE Access 2021, 10, 2497–2514. [Google Scholar] [CrossRef]
- Wikipedia. SCADA. 2021. Available online: https://en.wikipedia.org/wiki/SCADA (accessed on 24 November 2021).
- Wanasinghe, T.R.; Gosine, R.G.; James, L.A.; Mann, G.K.I.; de Silva, O.; Warrian, P.J. The Internet of Things in the Oil and Gas Industry: A Systematic Review. IEEE Internet Things J. 2020, 7, 8654–8673. [Google Scholar] [CrossRef]
- Ray, P.P.; Dash, D.; Salah, K.; Kumar, N. Blockchain for IoT-based healthcare: Background, consensus, platforms, and use cases. IEEE Syst. J. 2020, 15, 85–94. [Google Scholar] [CrossRef]
- IoT Agenda. What Is IIoT (Industrial Internet of Things)?—Definition from TechTarget.Com. Available online: https://www.techtarget.com/iotagenda/definition/Industrial-Internet-of-Things-IIoT (accessed on 1 March 2022).
- Wikipedia. Internet of Things. 2021. Available online: https://en.wikipedia.org/wiki/Internet_of_things (accessed on 28 August 2021).
- Lou, D.; Höller, J.; Patel, D.; Graf, U.; Gillmore, M. The Industrial Internet of Things Networking Framework—Iiconsortium.org. Industry IoT Consortium. Available online: https://www.iiconsortium.org/wp-content/uploads/sites/2/2022/08/IINF_Update_2022_08_03.pdf (accessed on 3 August 2022).
- What Is Edge Computing and Why Is It Important? | Microsoft Azure. Available online: https://azure.microsoft.com/en-us/resources/cloud-computing-dictionary/what-is-edge-computing/ (accessed on 10 September 2022).
- Simplilearn.com. Edge Computing Vs. Cloud Computing: Key Differences [2022 Edition]. Available online: https://www.simplilearn.com/edge-computing-vs-cloud-computing-article (accessed on 16 January 2018).
- Flatern, R.v. Electrical Submersible Pumps—Schlumberger. Available online: https://www.academia.edu/34221893/Electric_Submersible_Pump_Basics (accessed on 1 December 2022).
- Waring, B. Electric Submersible Pump Basics; Shell International Exploration and Production BV: The Hague, The Netherlands, 2000. [Google Scholar]
- Sun, D.; Prado, M. Single-phase model for ESP’s head performance. In Proceedings of the SPE Production and Operations Symposium, Oklahoma, OK, USA, 1–5 March 2003. [Google Scholar]
- Takacs, G. Electrical Submersible Pumps Manual: Design, Operations, and Maintenance; Gulf Professional Publishing: Oxford, UK, 2017. [Google Scholar]
- Pavlov, A.; Krishnamoorthy, D.; Fjalestad, K.; Aske, E.; Fredriksen, M. Modelling and model pre-dictive control of oil wells with electric submersible pumps. In Proceedings of the 2014 IEEE Conference on Control Applications (CCA), Juan Les Antibes, France, 8–10 October 2014; pp. 586–592. [Google Scholar]
- Network Constrained Production Optimization by Means of Multiple Shooting (MS). UK Essays. November 2018. Available online: https://www.ukessays.com/essays/engineering/network-constrained-production-optimization-by-means-of-multiple-shooting-ms.php (accessed on 30 September 2021).
- Bieker, H.P.; Slupphaug, O.; Johansen, T.A. Real-Time Production Optimization of Oil and Gas Production Systems: A Technology Survey. SPE Prod. Oper. 2007, 22, 382–391. [Google Scholar] [CrossRef]
- Spandonidis, C.; Theodoropoulos, P.; Giannopoulos, F. A Combined Semi-Supervised Deep Learning Method for Oil Leak Detection in Pipelines Using IIoT at the Edge. Sensors 2022, 22, 4105. [Google Scholar] [CrossRef] [PubMed]
- Bramantyo, H.A.; Utomo, B.S.; Khusna, E.M. Data Processing for IoT in Oil and Gas Refineries. J. Jartel J. Jar. Telekomun. 2022, 12, 48–54. [Google Scholar] [CrossRef]
- Rao, P.; Jayasree, P. Predictive Maintenance-as-a-Service (PdMaaS) Using Industrial Internet of Things (IIoT) and machine learning for Mechanical Equipment Used into Indian Ship Building Industry. Int. J. Mech. Eng. 2022, 7, 674–687. [Google Scholar]
- Khan, F.; Jan, M.A.; ur Rehman, A.; Mastorakis, S.; Alazab, M.; Watters, P. A secured and intelligent communication scheme for IIoT-enabled pervasive edge computing. IEEE Trans. Ind. Inf. 2020, 17, 5128–5137. [Google Scholar] [CrossRef]
- Boguslawski, B.; Boujonnier, M.; Bissuel-Beauvais, L.; Saghir, F.; Sharma, R.D. IIoT Edge Analytics: Deploying Machine Learning at the Wellhead to Identify Rod Pump Failure. In Proceedings of the SPE Middle East Artificial Lift Conference and Exhibition, Manama, Bahrain, 28–29 November 2018. [Google Scholar]
- Khan, W.Z.; Aalsalem, M.Y.; Khan, M.K.; Hossain, M.S.; Atiquzzaman, M. A reliable Internet of Things based architecture for oil and gas industry. In Proceedings of the 2017 19th International Conference on Advanced Communication Technology (ICACT), PyeongChang, Korea, 19–22 February 2017; pp. 705–710. [Google Scholar]
- Alakbarov, R.G.; Hashimov, M.A. Application and security issues of internet of things in oil-gas industry. Int. J. Educ. Manag. Eng. 2018, 8, 24. [Google Scholar] [CrossRef]
- Gan, J.; Wang, X.; Zhou, J.; Tang, L.; Yuan, L. Intelligent Monitoring Network Construction based on the utilization of the Internet of things (IoT) in the Metallurgical Coking Process. Open Phys. 2018, 16, 656–662. [Google Scholar] [CrossRef]
- Choi, W.-S.; Yoon, D.-G.; Kim, T.-E.; Lee, J.-M. Oil skimmer and controller monitoring system using IoT technology. In Proceedings of the 2017 IEEE International Conference on Multisensor Fusion and Integration for Intelligent Systems (MFI), Daegu, Korea, 16–18 November 2017; pp. 458–463. [Google Scholar]
- Kumaran, N. IOT (Internet of things) on android app–android application for remote monitoring system. Int. J. Adv. Res. IT Eng. 2017, 6, 1–8. [Google Scholar]
- Yang, S.; Gong, C. Research of Petroleum Well Fuel Pump Measurement & Control System Based on Internet of Things Technology. In Proceedings of the 2017 International Conference on Computer Network, Electronic and Automation (ICCNEA), Xi’an, China, 23–25 September 2017. [Google Scholar]
- Sun, J.; Zhang, Z.; Sun, X. The intelligent crude oil anti-theft system based on IoT under different scenarios. Procedia Computer Science 2016, 96, 1581–1588. [Google Scholar] [CrossRef]
- Garcia, C.A.; Castellanos, E.X.; Buele, J.; Espinoza, J.; Lanas, D.; Beltran, C.; Garcia, M.V. MPC under IEC-61499 using low-cost devices for oil pipeline system. In Proceedings of the 2018 IEEE 16th International Conference on Industrial Informatics (INDIN), Porto, Portugal, 18–20 July 2018; pp. 659–664. [Google Scholar]
- Fawzi, L.M.; Alqarawi, S.M.; Ameen, S.Y.; Dawood, S.A. Two Levels Alert Verification Technique for Smart Oil Pipeline Surveillance System (SOPSS). Int. J. Comput. Digit. Syst. 2019, 8, 115–124. [Google Scholar] [CrossRef]
- Flichy, P.; Baudoin, C. The industrial IoT in oil & gas: Use cases. In Proceedings of the SPE Annual Technical Conference and Exhibition, Dallas, TX, USA, 24–26 September 2018. [Google Scholar]
- Chandra, A.A.; Jannif, N.I.; Prakash, S.; Padiachy, V. Cloud based real-time monitoring and control of diesel generator using the IoT technology. In Proceedings of the 2017 20th International Conference on Electrical Machines and Systems (ICEMS), Sydney, Australia, 11–14 August 2017; pp. 1–5. [Google Scholar]
- Mehta, B.; Joshi, U.; Bhatt, K.R. Wireless data acquisition system for real time monitoring and controlling pump application. Int. J. Eng. Dev. Res. 2016, 4, 472–476. [Google Scholar]
- Civerchia, F.; Bocchino, S.; Salvadori, C.; Rossi, E.; Maggiani, L.; Petracca, M. Industrial Internet of Things monitoring solution for advanced predictive maintenance applications. J. Ind. Inf. Integr. 2017, 7, 4–12. [Google Scholar] [CrossRef]
- Zhang, H.; Cheng, F.; Hu, C. Design of Oil Well Monitoring Information Management System Based on IOT Technology. In Advanced Graphic Communications, Packaging Technology and Materials; Springer: Singapore, 2016; pp. 627–635. [Google Scholar]
- Irisarri, E.; García, M.V.; Pérez, F.; Estévez, E.; Marcos, M. A model-based approach for process monitoring in oil production industry. In Proceedings of the 2016 IEEE 21st International Conference on Emerging Technologies and Factory Automation (ETFA), Berlin, Germany, 6–9 September 2016; pp. 1–4. [Google Scholar]
- Syafa’ah, L.; Minarno, A.E.; Sumadi, F.D.S.; Rahayu, D.A.P. ESP 8266 For Control And Monitoring In Smart Home Application. In Proceedings of the 2019 International Conference on Computer Science, Information Technology, and Electrical Engineering (ICOMITEE), Jember, Indonesia, 16–17 October 2019; pp. 123–128. [Google Scholar]
- Raspberry Pi—Wikipedia. Available online: https://en.wikipedia.org/wiki/Raspberry_Pi (accessed on 29 February 2012).
- Adeyinka, A.; Tsakporhore, A.; Oduwole, A.; Jumbo, S.; Odusote, F.; Aliyev, S.; Adegoke, O.; Lapham, J.; Eme, T. Re-positioning Mature Fields for Sustainability: Deriving Additional Value by Applying the Internet of Things via Remote Well Monitoring. In Proceedings of the SPE Nigeria Annual International Conference and Exhibition, Online, 11–13 August 2020. [Google Scholar]
- Menon, V.G.; Jacob, S.; Joseph, S.; Sehdev, P.; Khosravi, M.R.; Al-Turjman, F. An IoT-enabled intelligent automobile system for smart cities. Internet Things 2022, 18, 100213. [Google Scholar] [CrossRef]
- Adafruit Learning System. Create Your Adafruit.Io Dashboard | Create an Internet of Things Dashboard with Adafruit IO | Adafruit Learning System. Available online: https://learn.adafruit.com/create-an-internet-of-things-dashboard-with-adafruit-dot-io/create-your-adafruit-dot-io-dashboard (accessed on 10 September 2022).














| Symbol | Description or Meaning | Symbol | Description or Meaning |
|---|---|---|---|
| WSN | Wireless sensor network | MOT | Motor temperature |
| SCADA | Supervisory control and data acquisition | WC | Crude water cut |
| IIoT | Industrial Internet of Things | RCBM | Reliability and criticality-based maintenance |
| EC | Edge computing | PdMaaS | Predictive maintenance-as-a-service |
| I2OT-EC | IIOT-edge computing | PEC | Pervasive edge computing |
| NL | Natural lift | Pabc | Parallel artificial bee colony |
| AL | Artificial lift | QoS | Quality of service |
| Modbus | Serial data communication protocol | OSHW | Open-source hardware |
| RTU | Remote terminal unit | Thingworx | End-to-end technology complete platform designed for (IIOT). |
| SOPSS | Smart oil pipeline surveillance system | ||
| ESP | Electrical submersible pump | MPC | Model predictive control |
| IoT | Internet of Things | PLC | Programmable logic controller |
| PdM | Predictive maintenance | SOPSS | Oil pipeline surveillance system |
| VSD | Variable speed drive | MQTT | Message queuing telemetry transport |
| PPC | Pump performance conditions | WIFI | Wireless network protocol |
| PDP | Pump discharge pressure | MIFI | My WIFI—mobile hotspot device |
| PIP | Pump intake pressure | HDMI | High-definition multimedia interface |
| MOF | Motor frequency | GPIO | General-purpose input/output |
| ESP | Electrical submersible pump | Python | High-level, general-purpose programming language |
| Info. | RTU’s/MODBUS | Communications | SCADA (Historians) | Asset Management Systems (Local Control) |
|---|---|---|---|---|
| Data status | Low to no data storage capabilities | Data is not viewed as a primary driver of decision-making | Data structure is not architected for analytics | Broken underlying processes/ outdated information |
| Connectivity | Limited standardized communication protocols | When and if available vs. master data plan | Low fidelity data capture (completeness) | It is poorly integrated with external systems. |
| Disadvantages | Modbus is the primary standard but has weaknesses: • Master/slave arch. (polling vs. streaming) • Registered values not std. • Master has limits on fordevices they can poll • Limited data types allowed • Security concerns | Varying infrastructure exists: • No connectivity • Hard wired • Radio broadband • 3rd party data services | • Manual mapping of registered values (accuracy). • Data accessibility through partitioning and archiving • Basic thresholding & alerts • No calculated sensors • No statistical classifiers • No machine learning • 3rd party data services | • Asset moves/changes frequently not captured • Maintenance and teardown data frequently not captured • Data extracted from system in Excel as a primary system for field engineers |
| Author | Targeted Area | Type | Challenge | Accuracy | Results |
|---|---|---|---|---|---|
| Christos Spandonidis [20] | Metallic pipeline networks | Methodology | Accurate data acquisition/detection accuracy | High | Satisfactory |
| Hutama Arif Bramantyo [21] | Oil and gas refineries | Data-driven model | Real-time monitoring in a simpler, cost-effective manner | Moderate | Limited satisfaction |
| PNV Srinivasa Rao [22] | Maritime industry | Methodology | Optimization of efficiency and maintenance cost | High | Satisfactory |
| Fazlullah Khan [23] | Industrial applications | Secured/intelligent communication scheme | Secured communication, resource utilization | Moderate | Satisfactory |
| Bartosz Boguslawski [24] | Oil rod pump | Machine learning (ML) model | Reduce safety risks and operational costs | Moderate | Limited satisfaction |
| Wazir Zada Khan [25] | Generic oil and gas | Architecture | Accuracy & real-time monitoring | Moderate | Limited satisfaction |
| Rashid G. Alakbarov [26] | Security of oil and gas | Architecture | Data safety and security | High | Limited satisfaction |
| Jianhou Gan [27] | Metallurgical industry | Monitoring network | Intelligent management and monitoring | High | Satisfactory |
| Won-Seok Choi [28] | Oil skimmer | Monitoring system | Real-time monitoring | Moderate | Satisfactory |
| N. Kumaran [29] | Heat pump | Monitoring system | Continues monitoring & cost | Moderate | Satisfactory |
| Shengquan Yang [30] | Petroleum fuel pump | Monitoring system | Efficiency & precision of measurement/control | Moderate | Satisfactory |
| Jinfeng Sun [31] | Oil industry | Anti-theft system | Monitor abnormal noise & vibration in real time | Moderate | Limited satisfaction |
| Carlos A. Garcia [32] | Oil pipeline pump | Model | Predictive control and cost | Moderate | Satisfactory |
| Laith M. Fawzi [33] | Oil pipeline | Remote smart surveillance system | Accuracy & real-time monitoring | High | Limited satisfaction |
| William G. Elmer [34] | Crude oil artificial left | Applications | Improving operations & cost | High | Satisfactory |
| Abel Avitesh Chandra [35] | Diesel generator | Monitoring system | Remote, on-site monitoring, and cost | Moderate | Limited atisfaction |
| Kirit R Bhatt [36] | Any pump | Control and monitoring system | Cost, size, and power optimization | Moderate | Limited satisfaction |
| Federico Civerchia [37] | Electricity power plant | Real-time monitoring system | Asset performance & cost | High | Satisfactory |
| Hanyue Zhang [38] | Multiphase flow monitor | Monitoring information management system | Accuracy, efficiency, and production management | High | Satisfactory |
| Edurne Irisarri [39] | Crude oil production plant | Process monitoring model-based architecture | Integration, availability, and capacity | Moderate | Limited satisfaction |
| Date | MOTOR TEMP | PDP | PIP | RUN FREQ | RUN STATUS |
|---|---|---|---|---|---|
| 26 April 2022 12:01 | 209.138 | 2673 | 1094 | 59.9 | 1 |
| 26 April 2022 12:06 | 208.634 | 2669 | 1096 | 60 | 1 |
| 26 April 2022 12:11 | 209.588 | 2664 | 1091 | 60 | 1 |
| 26 April 2022 12:16 | 209.264 | 2667 | 1092 | 59.9 | 1 |
| 26 April 2022 12:21 | 209.552 | 2661 | 1087 | 60 | 1 |
| 26 April 2022 12:26 | 209.768 | 2665 | 1088 | 60.1 | 1 |
| 26 April 2022 12:31 | 209.21 | 2664 | 1093 | 60 | 1 |
| 26 April 2022 12:36 | 208.508 | 2666 | 1095 | 60 | 1 |
| 26 April 2022 12:41 | 208.904 | 2661 | 1096 | 60 | 1 |
| 26 April 2022 12:46 | 208.544 | 2672 | 1095 | 60 | 1 |
| 26 April 2022 12:51 | 209.552 | 2671 | 1093 | 59.9 | 1 |
| 26 April 2022 12:56 | 209.48 | 2665 | 1095 | 60.1 | 1 |
| 26 April 2022 13:01 | 209.372 | 2668 | 1095 | 60 | 1 |
| 26 April 2022 13:06 | 209.678 | 2664 | 1090 | 60 | 1 |
| 26 April 2022 13:11 | 208.796 | 2667 | 1094 | 60 | 1 |
| 26 April 2022 13:16 | 208.724 | 2666 | 1097 | 59.9 | 1 |
| 26 April 2022 13:21 | 208.364 | 2668 | 1093 | 60.1 | 1 |
| 26 April 2022 13:26 | 208.778 | 2667 | 1095 | 60 | 1 |
| 26 April 2022 13:31 | 209.948 | 2664 | 1094 | 60.1 | 1 |
| 26 April 2022 13:36 | 209.588 | 2671 | 1097 | 60 | 1 |
| Systems for Remote Monitoring and Control Based on Scada | Conventional IoT-Based Monitoring and Control Systems | I2OT-EC Framework | |
|---|---|---|---|
| Administration and central server removal | × | × | ✓ |
| Decentralization | Not important | × | ✓ |
| Automated control and real-time data processing | Low | Low | High |
| Transparency and traceability of data and transactions | Low | Moderate | High |
| Operational expenses | High | High | Low |
| Dependable platform | Not important | × | ✓ |
Disclaimer/Publisher’s Note: The statements, opinions and data contained in all publications are solely those of the individual author(s) and contributor(s) and not of MDPI and/or the editor(s). MDPI and/or the editor(s) disclaim responsibility for any injury to people or property resulting from any ideas, methods, instructions or products referred to in the content. |
© 2023 by the authors. Licensee MDPI, Basel, Switzerland. This article is an open access article distributed under the terms and conditions of the Creative Commons Attribution (CC BY) license (https://creativecommons.org/licenses/by/4.0/).
Share and Cite
Ramzey, H.; Badawy, M.; Elhosseini, M.; A. Elbaset, A. I2OT-EC: A Framework for Smart Real-Time Monitoring and Controlling Crude Oil Production Exploiting IIOT and Edge Computing. Energies 2023, 16, 2023. https://doi.org/10.3390/en16042023
Ramzey H, Badawy M, Elhosseini M, A. Elbaset A. I2OT-EC: A Framework for Smart Real-Time Monitoring and Controlling Crude Oil Production Exploiting IIOT and Edge Computing. Energies. 2023; 16(4):2023. https://doi.org/10.3390/en16042023
Chicago/Turabian StyleRamzey, Hazem, Mahmoud Badawy, Mostafa Elhosseini, and Adel A. Elbaset. 2023. "I2OT-EC: A Framework for Smart Real-Time Monitoring and Controlling Crude Oil Production Exploiting IIOT and Edge Computing" Energies 16, no. 4: 2023. https://doi.org/10.3390/en16042023
APA StyleRamzey, H., Badawy, M., Elhosseini, M., & A. Elbaset, A. (2023). I2OT-EC: A Framework for Smart Real-Time Monitoring and Controlling Crude Oil Production Exploiting IIOT and Edge Computing. Energies, 16(4), 2023. https://doi.org/10.3390/en16042023

