Next Article in Journal
MIMO-SAR Interferometric Measurements for Wind Turbine Tower Deformation Monitoring
Previous Article in Journal
Distributed Network-Constrained P2P Community-Based Market for Distribution Networks
 
 
Font Type:
Arial Georgia Verdana
Font Size:
Aa Aa Aa
Line Spacing:
Column Width:
Background:
Article

Campus Microgrids within the South African Context: A Case Study to Illustrate Unique Design, Control Challenges, and Hybrid Dispatch Strategies

by
Stephanus Erasmus
,
Nicolaas Esterhuysen
and
Jacques Maritz
*
Grid Related Research Group, Department of Engineering Sciences, University of the Free State, Bloemfontein 9301, South Africa
*
Author to whom correspondence should be addressed.
Energies 2023, 16(3), 1519; https://doi.org/10.3390/en16031519
Submission received: 30 November 2022 / Revised: 30 January 2023 / Accepted: 30 January 2023 / Published: 3 February 2023

Abstract

South African universities boast a remarkable solar photovoltaic (PV) resource as a primary renewable energy component. Due to high peak demand tariffs and inherent prominent heating and cooling loads, fast and granular demand response programs are well established within typical campus grids, with electrical networks adapted towards hosting centralized PV plants and emergency diesel generation. With unreliable utility supply and aging infrastructure comes a natural landscape and niche application for campus microgrids (MG) in South Africa. One such case, the University of the Free State’s QwaQwa satellite campus in the Phuthaditjhaba district, is no exception to this, as it has sufficient solar PV generation, but it also has an unreliable utility component. This paper investigates a possible MG for the UFS QwaQwa campus with an emphasis on Hybrid PV-Diesel dispatch strategies, specifically, to ensure uptime during the loss of grid supply and decrease fuel usage. The proposed centralized diesel-PV MG system achieves a diesel cost reduction of 21.55%, based on simulated results using actual campus load data from 2019. The approach improves electricity availability, supplying 100% of all campus demand, compared to 70% under a de-centralized approach.

1. Introduction

Causality exists between energy consumption and economic growth [1,2]. Interruptions in energy consumption due to an interruption in supply causes a disparity in economic growth. This is amplified in instances of grid unavailability due to load shedding, overloading conditions, or the failure of power system infrastructure. The latter case is particularly relevant for institutions of higher education that require uninterrupted electric supply to ensure the continuation of the academic project and the digital hosting capabilities thereof (see [3] for an example). Within the South African context, load-shedding and grid unreliability create a niche application for microgrids (MG) pertaining to university campuses, with emphasis on the ride-through abilities when the grid is unavailable. Within this niche application [4,5] exist typical campus electrical networks that utilize the abundant South African solar photovoltaic (PV) resource (see Figure 1) in a centralized fashion, which could be considered the status quo for typical SA campuses that utilize PV renewable generation in a centralized manner.
Particular focus must be placed on the high resource availability at the UFS QwaQwa campus, the location of which is indicated by the triangle on the above map.
This paper is strongly embedded in the South African context of providing stable and cost-effective renewable energy to rural areas subjected to power failures and grid unavailability. During 2021, a total of 2521 GWh of electrical energy was shed by the South African power utility through the practice of load shedding [7]. These load-shedding instances last up to 6 h per interval (excluding utility failures) during normal business operating hours, being peak campus hours. Existing grid-tied renewable plants are rendered useless through the continual nature of the load-shedding events. Current strategies to mitigate the impact of load shedding include de-centralized low-voltage generators of various sizes across campuses electrifying isolated parts of the campus network. This de-centralized strategy is inefficient due to excessive diesel costs, limited supply to isolated network islands, an excess capacity that is not shareable, excessive monitoring and maintenance of a large fleet of generators, and the inability to utilize a grid-tied solar plant. Due to load shedding and the inefficiency of a decentralized approach, a centralized hybrid PV-Diesel system that can supply the entire campus is proposed as a solution.
Benefits of the proposed system include the optimal use of diesel generators and the grid-tied PV plant while repurposing the de-centralized generators for other uses. Furthermore, rural campus MGs have distinct advantages such as improving campus supply resilience and security, decreasing the cost of energy, and decreasing the carbon footprint with increased sustainability (See [8,9,10] for examples). Rural campus MGs are also faced with some distinct disadvantages, attributable to their very nature. Any energy transactions (selling back to the grid, inter-campus wheeling, or energy banking) are generally currently not allowed. Even if such transactions were allowed, their implementation by rural South African municipalities would prove challenging or even impossible, as these municipalities lack the necessary skills and systems to do so [11].
Figure 2 provides an overview of the current grid layout of the UFS QwaQwa campus, which is the main focus of this paper and the systems it suggests. Centralized grid- tied solar generation feeds in directly on the 11 kV network, while distributed diesel generators that are connected to essential and critical loads at low voltage, supply ICT services, lecture and research facilities, security services (which include lights, access control, and CCTV) and student living (which includes all loads except HVAC, heating, and domestic hot water plants for residences).
Table 1 (in conjunction with Figure 2) outlines the installed capacities for the current grid layout and the historic resource consumption indicators, with emphasis on annual grid unavailability (due to a lack of supply from the utility) and increased diesel usage.
It is evident from Table 1 and Figure 3 that causality exists between non-centralized diesel usage and grid unavailability. This is a clear showcase for campus MG implementations that utilize existing PV resources and grid layouts without additional complex control strategies [12]. This supports the financial case of centralized MG implementation with regard to rural campuses.
Furthermore, centralized diesel generation is required to supply initial momentum and load synchronization, in turn satisfying the entire campus load [13]. This is illustrated in Figure 4.
The minimum retrofit case, to ensure a centralized diesel generation plant is integrated safely, is shown in Figure 4. Line and busbar voltage transformers (VT’s) provide input to the synch check relay, first, to open and close the point of connection (POC) breakers when entering islanded conditions, and second, to prevent an out-of-synch closure. This will be discussed in Section 3 when considering the framework for control and possible limitations thereof.
The centralized diesel plant (as part of the MG proposal) energizes the entire 11 kV campus grid and allows the PV plant to also generate during islanded conditions. The latter consequence is one of the key benefits of the centralized diesel plant compared to the de-centralized diesel generation plants [14]. Typical diesel generators have to maintain a minimum generation threshold of at least ~30% of rated capacity to ensure the engine is not exposed to accelerated wear of components. Therefore, it is critical to size the diesel plant optimally, and in a modular fashion, to ensure the minimum fuel is used when PV generation is available and synchronized.
In order to ensure the effective use of fuel during islanding conditions, emphasis is placed on the existing demand side management (DSM) control strategy. DSM will be utilized to control essential and non-essential loads (see Section 2 for detailed classification). The diesel generator must still be sized to accommodate a full load but reducing the load will ensure effective use of fuel during islanded conditions. During normal grid conditions, DSM control will still be used to limit the campus demand in order to achieve ongoing energy savings targets.
To support DSM further, energy-efficient installations such as LED lights, as well as motion and day-night sensors, are underway in an attempt to promote energy savings. These energy-saving strategies have been shown to be effective. Figure 5 illustrates the campus historic total energy consumed per assignable square meter, and shows the impact of recent energy efficiency efforts. Energy consumption has shown a downward trend from 2014 to 2019, even with high-density consumers (such as residences), being added during that time. This observation does not include the drastic decline from 2019 to 2020, which is a result of abnormally low loads during the national lock-down of 2020.
This paper is structured as follows: Section 2 considers the technical design factors for a possible MG for QwaQwa campus, while Section 3 outlines the control complexities and limitations of the proposed MG. Section 4 provides the methodology for the simulation framework and optimization criteria, following which Section 5 discusses the possible MG dispatch strategies and optimal energy mix and the implications thereof. Section 6 concludes the paper.

2. Design Factors for Developing an MG for UFS QwaQwa Campus

A campus MG consists of a centralized generation plant with storage facilities, capable of maintaining adequate frequency and voltage regulation under various loading conditions [8], as in Figure 5.
To realize the above-mentioned design, a centralized diesel generation plant is considered based on proven reliability, ease of installation, and maintenance, in order to ease the practical limitations and support endured by rural campuses. Diesel storage tanks will provide an adequate and continuous fuel supply, per modular unit.
Battery storage was not considered for this application based on the following key observations relevant to the South African context [15]:
  • Battery storage has a high capital cost paired with the lifecycle replacement of batteries compared to diesel generation,
  • It is easier to store fuel in tanks than energy in batteries,
  • A grid-tied PV system is already part of the QwaQwa campus grid. Therefore, incorporating a battery storage scheme will decrease overall system efficiency as generated power must be converted from AC to DC to chemical storage, and vice versa,
  • The QwaQwa campus is situated in a rural and remote area. Thus, the system needs to be extremely robust, reliable, and practical to maintain. Diesel generators offer this as opposed to complicated battery storage systems,
  • Without a battery storage system, the campus will experience a momentary interruption whenever it enters or exits an islanded condition, to allow the generator to start up or when re-connecting to the grid. Implications of the latter condition will be discussed in Section 3.
The main design proposal as outlined by this paper is to design a centralized modular diesel generation plant that can be easily up-scaled to accommodate future load growth. The limitation of ~30% minimum generation can be optimized by using modular units, compared to a single larger generation unit. The diesel consumption is therefore reduced since all units will only operate during peak conditions or periods of low solar generation. The modular generation unit could be expanded sequentially as illustrated in Figure 6. A centralized diesel tank will supply fuel, with the generated power (in a modular fashion) stepped up to the HV reticulation grid via adequately rated transformers.
Modular generation units offer more advantages in terms of redundancy, expandability, lower fuel costs, and ease of maintenance. The initial costs will be higher, but the benefits justify the additional costs (see Section 4). The substation design will feature an updated synchronous check protection control scheme and circuit breakers to open/close the POC breakers based on grid-connected conditions (see Figure 4).
Campus loads are classified in Table 2. This is unique to the campus environment and the severity of the current grid unavailability. Critical loads ensure that the academic program, safety, and student living are not affected by power outages due to loadshedding or overloaded utility infrastructure. Under normal conditions, see Figure 7, hot water systems (classified as an essential load on QwaQwa campus) will be a non-essential load. However, due to the severity of the utility supply interruptions, it will be taken into consideration if sufficient solar PV generation is available.
The design of the modular centralized generation system offers various advantages such as reduced operating costs and optimal uses of resources, compared to a de-centralized diesel generation layout. The disadvantage of the centralized generation system is that it induces a single point of failure, which could cause an outage to the entire campus. However, this is somewhat mitigated with a modular approach, due to the dual operating modes of binary generators (see Section 4 and Section 5).

3. High-Level Control Design and Limitations

Without a synchronous co-generation plant or expansive battery storage, seamless operation between the grid-connected condition and the islanded condition is not possible. Consequently, the campus will experience a momentary interruption every instance when it enters or exits an islanded condition, to enable the diesel generators to start up or shut down. Therefore, active and passive islanding schemes are not applicable to this design [16]. The latter-mentioned detection schemes can be considered as a future addition, but they currently decrease the economic feasibility within the domain of the niche application. Critical loads (such as ICT infrastructure) which cannot sustain a momentary interruption will still be supplied via a local UPS. Although this is inconvenient, it still achieves the initial criteria of increasing grid reliability (for the entire campus and not just a fraction of it) and minimizing fuel costs, whilst remaining a relatively economical and simple design for a rural campus application.
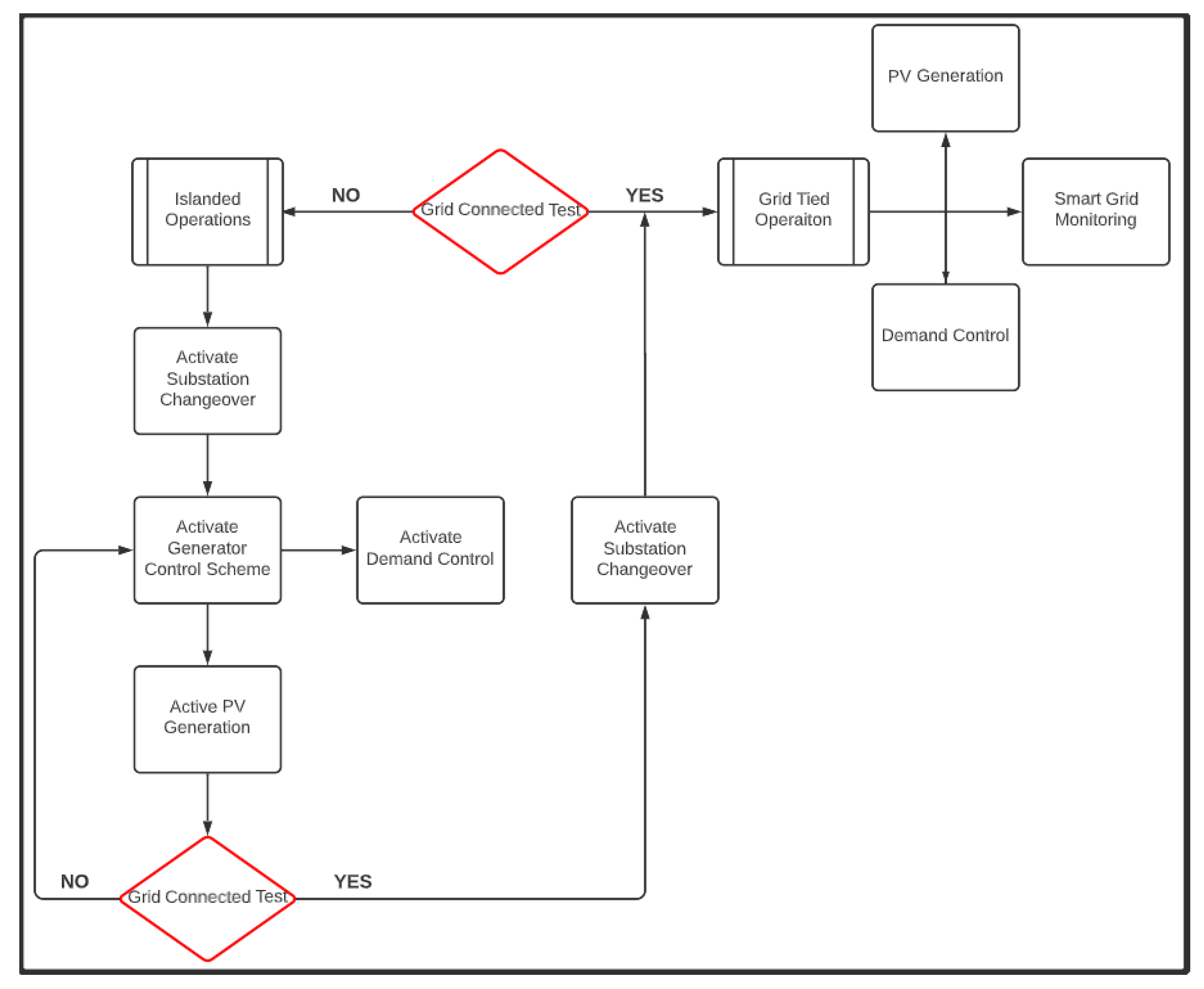
The main purpose of the above-mentioned MG control scheme (see Figure 7) is to ensure that frequency and voltage limits are sustained within the MG during a dispatch of mixed sources of generation and multiple loading conditions. Substantial changes in loading or generation can cause instabilities within the frequency and voltage control if the MG control systems cannot react in near real-time [17]. The latter instabilities are considered to be a higher risk in smaller MGs when supplying single large loads that vary.
The remainder of this section is devoted to outlining some of the critical components of a hybrid PV diesel MG control scheme (see Figure 4, Figure 5, Figure 6 and Figure 7). Emphasis is also placed on the control sequence.
The substation interface is governed by the interlocking of breakers at POC to prevent out-of-synch closure that will damage the diesel generation plant. This will be achieved with a protection relay (live/dead bus and live/deadline conditions). The generator maintains frequency and voltage limits with the limitation of a minimum generation of ~30%. Solar generation is supplementary to this fossil fuel-based generation.
During islanded operation, DSM will be utilized to reduce the load on the diesel generation, especially during periods of low solar generation output. Other essential loads, such as heat pumps, which supply hot water to residences, can be scheduled during peak solar generation. During normal grid operations, DSM can be utilized to minimize consumption.
Based on the sequence of control (see Figure 7), under normal grid conditions, the PV plant operates as a grid-tied system with no diesel generation. Under grid outage (enter into an islanded condition), the PV system is grid-tied and no other type of co-generation is available, the VT on the grid and campus side measures zero voltage. This prompts the breakers at the POC to remain open until grid conditions return to normal. The campus experiences a momentary interruption during the generator start-up. The generator plant senses zero voltage on the bus which will initiate the start-up sequence. Diesel generators start up and synchronize with the entire load of the campus. The grid-tied solar inverters sense voltage on the bus and start up, reducing the demand on the diesel generator. DSM could, in addition, be activated to reduce the load on the generator further, especially if the solar generation is intermittent.
When exiting from an islanded condition, VT’s measure voltage on both sides of the POC breaker. The latter-mentioned measurement indicates that normal grid conditions have been restored. Diesel and solar generation are interrupted when the 11 kV breakers, connecting the generation plants, are opened. The latter-mentioned step affects the second momentary interruption. With the closure of the POC breaker, supply is restored from the grid.
Emphasis is placed on the fact that, as part of the status quo grid layout, critical loads are typically connected via de-centralized diesel generation and will not be affected by the momentary interruption.

4. Methodology: Simulation Framework and Optimization Criteria

The proposed centralized diesel generation MG, see Figure 4, is simulated using software, developed by Dr. Peter Lilienthal, known as Hybrid Optimization of Multiple Energy Resources (HOMER) Pro, and owned by Underwriter Laboratories. HOMER is a simulation model software developed to optimize MGs in all sectors by combining both engineering and economics [18,19] (See [20,21] for other examples).
HOMER provides mainly two services to the user: simulation, and optimization. During the simulation, the software makes use of an energy balance equation at each time step for a period of one year. The load is compared to the available energy that the MG system can supply for each time step. HOMER thus calculates the flow of energy from each component in the system. Based on the control system chosen, either cycle charging (CC) or load following (LF), HOMER decides on how to utilize the battery or fuel-powered generator components of the system.
With an LF control system, the simulation follows a strategy where the generator only operates to the level where the load is met and will not use the extra available output power to charge a battery component. The CC control system operates the generator at full output power and uses any excess output power to charge the battery component of the system. Should there not be a battery component, both control systems follow the LF principle.
Two optimization algorithms are offered to the user: an original grid search algorithm, where the user defines the search space, and HOMER Optimizer®, which uses a derivative-free algorithm to search for the least costly system. After the conclusion of the optimization process, HOMER ranks the feasible solutions by net present cost and suggests an optimal solution.
The energy balance equation for each time step is calculated by ensuring that the supply, E S , is equal to the demand, E D , which is the electrical load data supplied by the user [18,19]:
E D = E S
The supply in the proposed micro-grid system is the PV array, which is seen as the renewable energy component, the diesel generator set, and the national grid. Each supply’s output is calculated at each time step and then HOMER balances the energy equation.
The output of the PV array is calculated by [18,19]:
P P V = Y P V f P V ( G ¯ T G ¯ T , S T C ) [ 1 + P ( T c T c , S T C ) ]
where Y P V is the rated capacity of the PV array, f P V the derating factor, G ¯ T the solar radiation incident, P the temperature coefficient of power, and T c the PV cell temperature in the current time step. STC denotes standard testing conditions.
For the diesel generator, HOMER assumes that the fuel curve is a straight line. The fuel consumption is calculated by [18,19]:
F = F 0 · Y g e n + F 1 · P g e n
where F 0 is the fuel curve intercept coefficient, F 1 the fuel curve slope, Y g e n the rated capacity of the generator, and P g e n the electrical output of the generator.
With the national grid seen as an unlimited source, HOMER satisfies the energy balance using the renewable energy component first and only includes a second or third supply to meet the demand when needed. The choice between which of the other energy sources within the MG system is used depends on the availability and cost of electricity.
To support the main focus of the paper, the initial emphasis is placed on more recent campus load data (January to June 2021, see Figure 8) which spans a time window that falls outside the abnormal load characteristics illustrated by the usage during the National Lockdown due to the COVID-19 pandemic. The preliminary observations from the 2021 load profile (post-National lockdown), as discussed in this paper, will be augmented by the load profile for the year 2019 (pre-National Lockdown). For the period of January to June 2021 (and augmented 2019 load profile), it is assumed that the campus load profile exhibits more historically accurate usage patterns and campus demand. The recent 2021 load profile is also supported by the migration of campus electrical meters to a modern platform driven by granular data analytics, ultimately enabling the generation of the true campus load profile for the duration of January to June 2021.
It is reiterated that no load, or PV generation, consumption time series data exist for instances when the grid is unavailable (from here mentioned as the Grid = 0 condition), thus the gaps in the load profile were estimated, and reconstructed, by utilizing historical load profiles for the same temporal regions and averaging over all the available instances per 30-min interval, monthly. The latter procedure generated a load profile that is continuous, without gaps in the time series data, and representative of the true campus load (specifically during Grid = 0 conditions) and will serve the role of the campus load input to HOMER (for both the 2021/2019 load profiles). Due to the fact that the electrical demand time series is typically averaged 30-min interval measurements, the transition between instances from Grid = 1 to Grid = 0 generate interval consumption values of close to 0 kW and were substituted by 0 kW values for the purposes of load profile reconstruction during the Grid = 0 instances. Consumption measurements for the transitions (from Grid = 1 to Grid = 0) are typically less than baseload measurements and could be filtered and reduced with ease. The latter operation insures a true reflection of the Grid = 0 instances as part of all the utilized load profiles.
For additional support and clarification, the campus load profile for the entire year of 2019, see Figure 10 and Figure 11, was also analyzed based on the reconstruction method outlined above for the 2021 dataset. The 2020 load profile exhibits abnormal usage patterns given that all the main consumers (staff and students) were not part of the ecosystem due to the conditions of the national lockdown. It is reiterated, from Table 1, that the grid unavailability factor from 2019 to 2021 increased sharply.
During the Grid = 0 condition (as scheduled in HOMER for the entire duration of the load profile), the generator is utilized in conjunction with the PV generation to electrify the 11 kV network and quench the required campus load. Generators are utilized according to appropriate fuel curves and efficiencies are taken into consideration [18,19]. Depending on the location-specific PV output, the generator will be throttled according to resultant load requirements. Due to the latter dynamic, several combinations of generators were benchmarked in order to find the optimized combination according to fuel usage for the 2021 load profile (see Table 3 and Figure 8). A similar approach was investigated (see Section 5) to find the most optimum combination for a 2019, pre-COVID load profile.
As discussed in Section 3, the influence of the transition from Grid = 0 to Grid = 1 on the ramp-up time required by the generators will be discussed as part of a future paper. However, it must be noted, due to the fact that battery storage was omitted in the proposed PV-Diesel hybrid MG, that momentary interruptions will continue to exist for the entire campus during the transition from Grid = 1 to Grid = 0 and will influence digital connectivity for that time. The latter complexity could be solved by implementing localized UPS systems for critical networking infrastructure to uphold connectivity during the transition.
The main optimization criteria for the outcomes of this paper are to achieve the conditions of increased grid availability to the entire campus (not just emergency loads) and to decrease diesel consumption via the proposed transfer from decentralized to centralized diesel-based generation and by utilizing existing PV generation during Grid = 0 conditions. The latter criteria were achieved as illustrated by optimization results produced by HOMER and generator combination simulation results, as will be discussed in Section 5. It is clear that the modular centralized MG system, as described in Section 2, is a more optimal diesel generation set as opposed to a single large, centralized generator. Comparing the base case fuel consumption (when considering only centralized diesel generation) to the case of additionally including PV generation illustrates the benefit of centralized diesel generation with synchronized PV generation, see results in Section 5.
HOMER Simulation results are based on the assumptions that no load or fuel price increase were taken into consideration. The latter realistic conditions will ultimately influence the long-term economic feasibility of the proposed campus PV-Diesel MG but will be dealt with in a future paper. Estimating load increases is complex by nature due to ongoing campus residential expansions, increasing renewable generation capacities and improved efficiency strategies. Detailed HOMER simulation results will be discussed in Section 5.
Since simulated microgrid design is based on a chosen optimization process, the reader is referred to a comprehensive review (see [22] and references therein) of the different available tools for energy system design and analysis. The latter review also provides some insight into the tools used to generate optimal control scenarios (e.g., Fuzzy logic, MATLAB Simulink, and IOT approaches). Co-simulation could also evolve when interfacing Pandapower [23], popular optimization schemes [22], and open-source electrical transient simulators [24].
The economic constraints are largely determined by the need to supply the entire campus with emergency power during utility failures and load-shedding while reducing the diesel usage associated with the current decentralized approach. Including elements of battery storage in the microgrid design will force the current de-centralized diesel generation approach to be more financially attractive (given the existing diesel generation infrastructure). If the QwaQwa microgrid becomes grid connected in the future, voltage and frequency requirements will be governed by the national grid code [25]. The proposed MG topology is governed by variable renewable generation and campus load, ultimately insuring instances of extreme over and under-generation. The latter forces an increase in the margins of the primary control frequency dead band in order to prevent hysteresis associated with the MG controller, however, the MG operators assume the national grid code as the upper limit when considering voltage and frequency stability.

5. Results and Discussion

Within the optimization and simulation framework, methodology, and key metrics of success outlined in Section 4, HOMER simulation results are discussed for both the pre-COVID 2019 campus demand and post-national-lock-down campus demand (see Figure 9, Figure 10, Figure 11, Figure 12, Figure 13, Figure 14, Figure 15, Figure 16, Figure 17 and Figure 18). HOMER designs for both the 2019 and 2021 load profiles are illustrated in Figure 9 with emphasis on the different combinations of generators for both cases and load profile characteristics (as discussed in Section 4).
Waterfall graphs for both the 2019 and 2021 load profiles are depicted in Figure 10 and Figure 11. The latter illustrates the diverse consumption patterns embedded in the pre and post-national-lockdown conditions.
Considering the diverse load profile usage patterns, outlined above, and the HOMER design as outlined in Figure 9, together with the constraints and criteria discussed in Section 4, the most optimal balance (for all load profiles) as computed by HOMER, is illustrated in Figure 12, Figure 13, Figure 14, Figure 15, Figure 16, Figure 17, Figure 18, Figure 19 and Figure 20.
HOMER computes the most optimum dispatch strategy under the stipulated constraints. The latter is typically illustrated as a combined MG dispatch strategy, given the available energy resources. Instances of Grid = 0 coincide with instances of diesel generation utilization (see time series outputs of Generator 1 and Generator 2 in Figure 18). Seasonal variation can also be seen from the grid purchases in Figure 18 with a corresponding increase in required diesel generation from both generators. The latter observation also supports the increase in grid unavailability for the duration of 2021 (see Table 1). Figure 19 depicts the essence of the HOMER architecture, that is, to match demand with generation.
The most optimum dispatch strategy for 2021, as depicted in Figure 18, could be illustrated alternatively as a stacked representation of the most optimum energy mix, see Figure 20.
To merge the results of the optimal dispatch strategy as computed by HOMER for both load profiles, emphasis is placed on the key success metrics as outlined by this paper, specifically, diesel consumption for centralized (MG) versus, current decentralized diesel generation, increase in PV generation and increase in campus up time, see Table 4.
In conjunction with the comparison of key success metrics, as illustrated in Table 4, it must be noted that for the 2019 case (specifically the MG centralized diesel generation approach) the fuel consumption for the strategy including existing PV amounts to 32,224 L, while the diesel consumption increases when PV generation is excluded, amounting to 41,075 L.

6. Conclusions

Within the paradigm of failing municipal electric infrastructure, increasing institutional operational costs, sustainability goals, and the required continuation of the digital interconnected academic project, a niche application is proposed for PV-Diesel campus MGs, without battery storage, for serving rural campuses that experience critical loss of electric supply. This niche was applied to the UFS QwaQwa campus, which exhibits high levels of decentralized emergency generation fuel consumption (covering only critical loads) and crippling grid unavailability that is increasing annually. Most rural campuses host de-centralized emergency diesel generation for critical load electrification during the loss of supply, with the addition of some centralized PV generation depending on the regional solar resource.
This paper aims to investigate the design, optimization (through simulation), and control limitations for a typical centralized PV-Diesel MG to serve the entire QwaQwa campus (not just critical loads). In order to utilize existing PV generation feeding QwaQwa campus during the Grid = 0 condition, modular generator sets (e.g., two 400 kVA generators in parallel) were proposed to electrify the entire electrical network (not just critical loads) and to decrease alarmingly high levels of fuel consumption. Several arguments were proposed for the exclusion of battery storage and emphasis was placed on remaining the momentary interruptions that will exist for the transition of grid availability conditions. To mitigate the loss of digital communications stated in the latter consequence, de-centralized UPS support for critical network switching infrastructure was proposed, which could be implemented by using the projected savings generated by the centralized MG within the first few months of operation.
Simulation and optimization results indicated an improvement of the key success factors bounded by the outcomes of the paper, which are, to reduce soaring campus fuel consumption for diesel decentralized-based generation for critical loads, to improve grid availability for the entire campus, and to increase inclusion of renewable generation during grid unavailable conditions (Grid = 0). Emphasis is placed on the modular design of a centralized generator plant that will also serve as a form of redundancy.
Taking into consideration the base design case for the possible QwaQwa rural campus MG, its centralized nature, and abundant solar and wind resources unique to the region of interest, creates a set of unique generators that will be included in future studies, not limited to the inclusion of biomass-based generation, PV-Hydrogen generation, wind-based generation, and battery storage in order to improve dispatch and control strategies. The latter additional studies will also serve the purpose of possible trading of electrical resources with surrounding communities and utilities in a safe and efficient manner. Future work related specifically to the rural campus MG will include carbon reporting on GHG emissions, exploring the optimal control dynamics of the MG, and exploring optimal demand-side management strategies.

Author Contributions

Conceptualization, N.E. and J.M.; Methodology, J.M.; Software, S.E.; Investigation, J.M. and N.E.; Data curation, N.E.; Writing—original draft, S.E., J.M. and N.E.; Writing—review & editing, S.E. and J.M. All authors have read and agreed to the published version of the manuscript.

Funding

This research received no external funding, and the APC was funded by the authors.

Acknowledgments

The authors thank Foster Lubbe and the UFS Grid Related Research Group for their early suggestions and remarks on the manuscript.

Conflicts of Interest

The authors declare no conflict of interest.

References

  1. Ateba, B.; Prinsloo, J.; Gawlik, R. The significance of electricity supply sustainability to industrial growth in South Africa. Energy Rep. 2019, 5, 1324–1338. [Google Scholar] [CrossRef]
  2. Adhegaonkar, V. Energy Consumption and Economic Growth in India: A Causality Analysis. ANVESHAK Int. J. Manag. 2015, 4. [Google Scholar] [CrossRef]
  3. Nasir, T.; Raza, S.; Abrar, M.; Muqeet, H.A.; Jamil, H.; Qayyum, F.; Cheikhrouhou, O.; Alassery, F.; Hamam, H. Optimal scheduling of campus microgrid considering the electric vehicle integration in smart grid. Sensors 2021, 21, 7133. [Google Scholar] [CrossRef]
  4. Mohn, T. Campus microgrids: Opportunities and challenges. In Proceedings of the 2012 IEEE Power Energy Society General Meeting, San Diego, CA, USA, 22–26 July 2012. [Google Scholar] [CrossRef]
  5. Çetinbaş, I.; Tambyurek, B.; Demirtaş, M. Design, Analysis and Optimization of a Hybrid Microgrid System Using HOMER Software: Eskişehir Osmangazi University Example. Int. J. Renew. Energy Dev. 2019, 8, 65–79. [Google Scholar] [CrossRef]
  6. SolarGIS. Solar Resource Maps of South Africa. 2023. Available online: https://solargis.com/maps-and-gis-data/download/south-africa (accessed on 11 January 2023).
  7. Warrick, P.; Ferreira, B. Statistics of utility-scale power generation in South Africa in 2021. Present by CSIR Energy Cent Stat Util power Gener South Africa 2021. 2022, pp. 1–211. Available online: https://www.csir.co.za/sites/default/files/Documents/20220503-Statistics%20of%20power%20in%20SA%20H2-2021-CSIR-%5BFINAL%5D%20%281%29.pdf (accessed on 17 May 2022).
  8. Cagnano, A.; De Tuglie, E.; Mancarella, P. Microgrids: Overview and guidelines for practical implementations and operation. Appl. Energy 2020, 258, 114039. [Google Scholar] [CrossRef]
  9. Hamatwi, E.; Nyirenda, C.N.; Davidson, I.E. Optimisation of a Hybrid PV-Diesel System for Rural Application: The Case of Oluundje Village, Namibia. Int. Sci. Technol. J. Namib. 2017, 9, 9–25. [Google Scholar]
  10. Singh, U.; Rizwan, M. A feasibility study and cost benefit analysis of an off-grid hybrid system for a rural area electrification. Sol. Compass. 2022, 3–4, 100031. [Google Scholar] [CrossRef]
  11. Calitz, J.R.; Wright, J.G. Statistics of Utility-Scale Power Generation in South Africa in 2020. Present by CSIR Energy Cent Stat Util power Gener South Africa 2020. 2021. Available online: https://researchspace.csir.co.za/dspace/handle/10204/11865 (accessed on 31 January 2022).
  12. Motjoadi, V.; Bokoro, P.; Onibonoje, M. A Review of Microgrid-Based Approach to Rural Electrification in South Africa: Architecture and Policy Framework. Energies 2020, 13, 2193. [Google Scholar] [CrossRef]
  13. Hadjidemetriou, L.; Zacharia, L.; Kyriakides, E.; Azzopardi, B.; Mikalauskiene, R.; Al-Agtash, S.; Al-Hashem, M.; Tsolakis, A.; Ioannidis, D.; Tzovaras, D. Design factors for developing a university campus microgrid. In Proceedings of the 2018 IEEE International Energy Conference (ENERGYCON), Limassol, Cyprus, 3–7 June 2018. [Google Scholar] [CrossRef]
  14. Khavari, F.; Badri, A.; Zangeneh, A.; Shafiekhani, M. A comparison of centralized and decentralized energy-management models of multi-microgrid systems. In Proceedings of the IEEE 2017 Smart Grid Conference (SGC), Tehran, Iran, 20–26 December 2017. [Google Scholar] [CrossRef]
  15. Frink, P.; Hargreaves, J.; Enslin, J.; Govender, U.; Kritzinger, K. South Africa Energy Storage Technology and Market Asessment; USTDA: Arlington, VA, USA, 2017. [Google Scholar]
  16. Invernizzi, G.; Vielmini, G. Challenges in Microgrid Control Systems Design. An application case. In Proceedings of the 2018 AEIT International Annual Conference, Bari, Italy, 3–5 October 2018. [Google Scholar] [CrossRef]
  17. Hatziargyriou, N.; Vasilakis, A.; Zafeiratou, I.; Lagos, D. The Evolution of Research in Microgrids Control. IEEE Power Energy Technol. Syst. J. 2020, 7, 331–343. [Google Scholar] [CrossRef]
  18. Lambert, T.; Gilman, P.; Lilienthal, P. Micropower System Modeling with Homer. In Integration of Alternative Sources of Energy; Farret, F.A., Simões, M.G., Eds.; John Wiley and Sons: Hoboken, NJ, USA, 2005. [Google Scholar] [CrossRef]
  19. Lilienthal, P.; Lambert, T.; Gilman, P. Computer Modeling of Renewable Power Systems. In Encyclopedia of Energy; Elsevier: Amsterdam, The Netherlands, 2004. [Google Scholar]
  20. Sambhi, S.; Sharma, H.; Bhadoria, V.; Kumar, P.; Chaurasia, R.; Chaurasia, G.S.; Fotis, G.; Vita, V.; Ekonomou, L.; Pavlatos, C. Economic Feasibility of a Renewable Integrated Hybrid Power Generation System for a Rural Village of Ladakh. Energies 2022, 15, 9126. [Google Scholar] [CrossRef]
  21. Suresh, V.; Muralidhar, M.; Kiranmayi, R. Modelling and optimization of an off-grid hybrid renewable energy system for electrification in rural areas. Energy Rep. 2020, 6, 594–604. [Google Scholar] [CrossRef]
  22. Akinyele, D.; Amole, A.; Olabode, E.; Olusesi, A.; Ajewole, T. Simulation and analysis approaches to microgrid systems design: Emerging trends and sustainability framework application. Sustainability 2021, 13, 1299. [Google Scholar] [CrossRef]
  23. Thurner, L.; Scheidler, A.; Schäfer, F.; Menke, J.-H.; Dollichon, J.; Meier, F.; Meinecke, S.; Braun, M. Pandapower—An Open-Source Python Tool for Convenient Modeling, Analysis, and Optimization of Electric Power Systems. IEEE Trans. Power Syst. 2018, 33, 6510–6521. [Google Scholar] [CrossRef]
  24. Kenyon, R.W.; Sajadi, A.; Hodge, B.M. Grid-Forming Inverters vs Synchronous Generators: Disparate Power Conversion Systems and the Impacts on Frequency Dynamics. arXiv 2021, arXiv:2102.12332. [Google Scholar]
  25. NERSA. The South African Grid Code—System Operation Code. Volume 10. 2019. Available online: http://www.nersa.org.za/ (accessed on 16 January 2023).
Figure 1. Solar map of South Africa illustrating the potential of integrating solar power into operations. Adopted from © 2020 The World Bank, Source: Global Solar Atlas 2.0, Solar resource data: [6].
Figure 1. Solar map of South Africa illustrating the potential of integrating solar power into operations. Adopted from © 2020 The World Bank, Source: Global Solar Atlas 2.0, Solar resource data: [6].
Energies 16 01519 g001
Figure 2. Layout of the current 11kV electrical network (with campus single line diagram) for the UFS QwaQwa campus.
Figure 2. Layout of the current 11kV electrical network (with campus single line diagram) for the UFS QwaQwa campus.
Energies 16 01519 g002
Figure 3. Causality between diesel usage and grid unavailability for QwaQwa campus.
Figure 3. Causality between diesel usage and grid unavailability for QwaQwa campus.
Energies 16 01519 g003
Figure 4. Proposed centralized diesel generation integration into existing single-line diagram.
Figure 4. Proposed centralized diesel generation integration into existing single-line diagram.
Energies 16 01519 g004
Figure 5. Energy usage on the QwaQwa campus per assignable square meter.
Figure 5. Energy usage on the QwaQwa campus per assignable square meter.
Energies 16 01519 g005
Figure 6. Proposed centralized modular diesel generation facility. Broken lines indicate sequential expansion of the generation facility as the need arises.
Figure 6. Proposed centralized modular diesel generation facility. Broken lines indicate sequential expansion of the generation facility as the need arises.
Energies 16 01519 g006
Figure 7. Illustrating a possible high-level control system for the proposed MG design.
Figure 7. Illustrating a possible high-level control system for the proposed MG design.
Energies 16 01519 g007
Figure 8. Illustrating the optimal generator combination based on 2021 load profile data.
Figure 8. Illustrating the optimal generator combination based on 2021 load profile data.
Energies 16 01519 g008
Figure 9. HOMER design for the 2019 case simulation (left) and 2021 case simulation (right).
Figure 9. HOMER design for the 2019 case simulation (left) and 2021 case simulation (right).
Energies 16 01519 g009
Figure 10. Yearly load profile for QwaQwa campus during 2019.
Figure 10. Yearly load profile for QwaQwa campus during 2019.
Energies 16 01519 g010
Figure 11. Yearly load profile for QwaQwa campus during 2021. Only 6 months of data is utilized.
Figure 11. Yearly load profile for QwaQwa campus during 2021. Only 6 months of data is utilized.
Energies 16 01519 g011
Figure 12. Optimized PV generation, based on the 2021 load profile.
Figure 12. Optimized PV generation, based on the 2021 load profile.
Energies 16 01519 g012
Figure 13. Optimized grid purchases, based on the 2021 load profile. Instances of Grid = 0 are clearly exhibited.
Figure 13. Optimized grid purchases, based on the 2021 load profile. Instances of Grid = 0 are clearly exhibited.
Energies 16 01519 g013
Figure 14. Optimized combined diesel usage, based on the 2021 load profile. Instances of Grid = 0 are clearly exhibited.
Figure 14. Optimized combined diesel usage, based on the 2021 load profile. Instances of Grid = 0 are clearly exhibited.
Energies 16 01519 g014
Figure 15. Optimized PV generation, based on the 2019 load profile.
Figure 15. Optimized PV generation, based on the 2019 load profile.
Energies 16 01519 g015
Figure 16. Optimized grid purchases, based on the 2019 load profile. Instances of Grid = 0 are clearly exhibited.
Figure 16. Optimized grid purchases, based on the 2019 load profile. Instances of Grid = 0 are clearly exhibited.
Energies 16 01519 g016
Figure 17. Optimized combined diesel usage, based on the 2019 load profile. Instances of Grid = 0 are clearly exhibited.
Figure 17. Optimized combined diesel usage, based on the 2019 load profile. Instances of Grid = 0 are clearly exhibited.
Energies 16 01519 g017
Figure 18. Time series depiction of the supply from each energy source over a 6-month period during 2021.
Figure 18. Time series depiction of the supply from each energy source over a 6-month period during 2021.
Energies 16 01519 g018
Figure 19. Time series depiction of demand and supply matching over a 6-month period during 2021.
Figure 19. Time series depiction of demand and supply matching over a 6-month period during 2021.
Energies 16 01519 g019
Figure 20. Fractional MG dispatch strategy as a function of grid unavailability for the 2021 load profile.
Figure 20. Fractional MG dispatch strategy as a function of grid unavailability for the 2021 load profile.
Energies 16 01519 g020
Table 1. Summary of resource consumption.
Table 1. Summary of resource consumption.
QwaQwa Campus2018201920202021 *
Maximum demand (kVA)1158.431257.1311098.11009.89
Hours without supply (h)184327903554
Grid unavailability (%)2.10%3.73%10.31%14.88%
Grid energy consumption (kWh)4,231,923.003,626,833.631,724,748.57632,567.49
Electricity cost (R)R 8,064,583.60R 7,981,807.20R 4,401,556.42R 1,509,239.59
Normalized tariff (R)R 1.9056546R 2.2007646R 2.5519989R 2.3858950
Diesel consumption (l)22,519.8534,270.4493,592.5727,737.73
Diesel cost (R)R 317,426.01R 493,237.34R 1,209,995.98R 485,687.74
Average diesel costR 14.10R 14.39R 12.93R 17.51
Solar generation energy (kWh)230,296.001,065,350.641,015,083.14442,945.03
Solar generationR 199,160.60R 1,114,264.18R 992,913.06R 404,309.34
* Data span of 6 months reflected for 2021. All of the datasets utilized in this paper were generated via the UFS smart grid metering system.
Table 2. Classification of campus loads.
Table 2. Classification of campus loads.
Critical LoadsEssential LoadsNon-Essential Loads
Loads associated with teaching, learning, operations, and security
  • Lecture and academic venues
  • Research facilities
  • ICT operations
  • Water supply pumps
  • Security systems
  • Area lighting
  • Central kitchen
Load that will only be operated if sufficient solar power is available
  • Hot water supply systems
Load that will not operate during islanded conditions.
  • Air-conditioning (unless needed for critical systems)
  • Heaters
Table 3. Summary of fuel usage for different generator combinations for the 2021 load profile.
Table 3. Summary of fuel usage for different generator combinations for the 2021 load profile.
CombinationGenerators [kVA]Individual [L/Year]Total [L/Year]
1100049,91949,919
250034,46137,793
5003333
350034,83137,284
3002414
435030,03240,081
35010,049
540029,37336,788
4007415
640029,72537,298
3507573
7300-No Solution
300-
Table 4. Summary of key comparison metrics.
Table 4. Summary of key comparison metrics.
MetricMG Centralized Diesel Generation ApproachExisting Decentralized Diesel Generation ApproachRecommendation
Diesel consumption (L)2019—32,224
2021—36,788
2019—34,270.44
2021—27,737.73
MG centralized diesel generation approach, given the observation that actual decentralized diesel usage is only for a part of the campus (~30% of campus not electrified)
PV inclusion11 kV network electrified; PV synched11 kV network not electrified; PV not synchedMG centralized diesel generation approach
Campus uptimeEntire campus supplied; PV generation includedOnly fraction of campus supplied, no PV generationMG centralized diesel generation approach
Disclaimer/Publisher’s Note: The statements, opinions and data contained in all publications are solely those of the individual author(s) and contributor(s) and not of MDPI and/or the editor(s). MDPI and/or the editor(s) disclaim responsibility for any injury to people or property resulting from any ideas, methods, instructions or products referred to in the content.

Share and Cite

MDPI and ACS Style

Erasmus, S.; Esterhuysen, N.; Maritz, J. Campus Microgrids within the South African Context: A Case Study to Illustrate Unique Design, Control Challenges, and Hybrid Dispatch Strategies. Energies 2023, 16, 1519. https://doi.org/10.3390/en16031519

AMA Style

Erasmus S, Esterhuysen N, Maritz J. Campus Microgrids within the South African Context: A Case Study to Illustrate Unique Design, Control Challenges, and Hybrid Dispatch Strategies. Energies. 2023; 16(3):1519. https://doi.org/10.3390/en16031519

Chicago/Turabian Style

Erasmus, Stephanus, Nicolaas Esterhuysen, and Jacques Maritz. 2023. "Campus Microgrids within the South African Context: A Case Study to Illustrate Unique Design, Control Challenges, and Hybrid Dispatch Strategies" Energies 16, no. 3: 1519. https://doi.org/10.3390/en16031519

APA Style

Erasmus, S., Esterhuysen, N., & Maritz, J. (2023). Campus Microgrids within the South African Context: A Case Study to Illustrate Unique Design, Control Challenges, and Hybrid Dispatch Strategies. Energies, 16(3), 1519. https://doi.org/10.3390/en16031519

Note that from the first issue of 2016, this journal uses article numbers instead of page numbers. See further details here.

Article Metrics

Back to TopTop