Abstract
In the evolving landscape of electromobility, the logistics domain is undergoing significant transformations, reflecting broader changes in both the transport and energy sectors. This study aims to present an exploration of the scientific literature indexed in Scopus dedicated to electromobility logistics and the business ecosystem. The methods used in this article include a classical literature review and a systematic literature review, combined with bibliometric analysis in VOSviewer software (version 1.6.19). These methods allowed for the analysis of keywords and research motifs related directly to the development of electromobility from a business ecosystem perspective. Results of this study indicate that while technological innovations play a significant role, the success of electromobility is also highly dependent on its efficient and collaborative business ecosystem of entities involved in transportation and energy sectors. This ecosystem, defined by mutual value creation and strategic collaboration along with infrastructure and logistics, has the potential to drive economic growth and create new green jobs in the energy and transport sectors. In conclusion, the study underscores the importance of a sustainable and balanced approach, emphasizing both technological advancements and the significance of a robust business ecosystem for the future of the electromobility business ecosystem.
1. Introduction
With the unprecedented rise of electromobility, the logistics landscape is undergoing transformative changes [1,2], reflecting the shifting paradigms in both the transport [3] and energy sectors [4,5]. While much discourse on electromobility emphasizes environmental issues, labor market dynamics [6], and social concerns, economic implications often receive less attention [3,7]. This article endeavors to fill that gap by focusing on the logistics and economic intricacies embedded within the concept of the ‘business ecosystem’ [8]. This ecosystem, defined by mutual value creation and strategic collaboration along with infrastructure and logistics, has the potential to drive economic growth and create new green jobs in the energy [9] and transport sectors [10].
As the integration of electric vehicles and related infrastructure [11,12] becomes increasingly widespread [13,14], understanding the evolution of logistics within this context becomes paramount [15,16]. The energy and transport sectors are essential elements of every country’s economy [15,17]. Therefore, the focus on the logistics of electromobility represents broader systemic shifts [18,19] in how businesses operate [20,21], interact [17,22,23], and innovate within these sectors [20,24,25]. This article also aims to guide technological development and improvements for the broader economy.
Electromobility poses new challenges for the energy sector [26,27], especially as the sector grapples with the intricacies of implementing automation [13,28] through the Internet of Things (IoT), minimizing operational costs [29,30], and maximizing the utilization of electric vehicles [31,32]. On the other hand, electromobility also introduces new challenges to the power grid charging power demand changes [33,34], which vary during the day and vehicle types energy consumption [35,36]. An in-depth look at the European Union context uncovers complexities such as varied power standards [35,37,38], location-specific emissions [39,40], and the meticulous task of route planning based on available infrastructure and workforce [10,41]. Additionally, with the emergence of technologies like Artificial Intelligence (AI), there is a notable emphasis on process automation, including the vital aspects of planning [11,42], strategy, and decision-making [34,43,44]. This evolving landscape provides businesses with the opportunity to focus on the systematic interconnections between individual components, fostering a more unified and integrated approach [45,46,47]. It can also point the way toward technology development and improvement for the whole economy [14,47,48]. In this complex landscape of electromobility, two perspectives are gaining popularity in both business practice and theory [4,12]: logistics and the business ecosystem [6,28]. Those two views help to understand the connections between the transportation and energy sectors [49,50].
Currently, researchers predominantly focus on the technical, computational, and monothematic aspects of specific challenges within electromobility. However, there is a notable absence of exploration into non-technical, cross-disciplinary, and business aspects. While the primary aim of many organizations is profit generation, a holistic approach considering ecosystems and business objectives is vital. To address this research gap, this article is presented. It offers a multi-faceted analysis of electromobility, encompassing related ecosystems such as energy sectors, logistics, and emerging trends.
Moreover, beyond mere operational logistics lies the complex business ecosystem of electromobility [51,52]. There has been a growing emphasis on this aspect in recent years, suggesting that the success of electromobility is closely linked with the vibrancy of its business ecosystem [53,54]. However, like any significant transition, this evolution comes with its challenges [55,56]. Companies are compelled to adapt to innovative solutions [57,58], influenced not only by technological advances but also by social, legal, and environmental factors [59,60]. This increased focus on the electromobility ecosystem underscores that its success is not solely attributed to technological development [2,14], both in the transport and energy sectors [61,62], but is also deeply anchored in the cooperative and innovative spirit that permeates its business ecosystem [63,64]. The development perspective of this ecosystem highlights not just growth [42,65], but a forward-thinking pattern of cooperation, collaboration, and co-innovation [66,67]. Recognizing the business ecosystem from this development viewpoint means acknowledging synergistic relationships, mutual dependencies [68,69], and the creation of shared value among the diverse stakeholders in the e-mobility sector [70,71]. Therefore, there is a need to explore electromobility logistics and business ecosystem perspectives, indicate possible research gaps existing in this field, present and organize knowledge in this area, and propose new research avenues.
This paper aims to provide a comprehensive exploration of the scientific literature indexed in Scopus dedicated to logistics and business ecosystem aspects of electromobility as a combination of the transport and energy sectors. This study offers insights into the cooperation frameworks, challenges, and opportunities that are shaping this burgeoning economic sector. The goal of this paper has been achieved with two complementary methods: classical literature review and systematic literature review [72,73]. A unique feature of this study is the comparative analysis of the findings from these two methods, presented towards the article’s conclusion. The primary source for the bibliometric research comprised publications indexed in the Scopus scientific database. We used VOSviewer software (version 1.6.19; Centre for Science and Technology Studies, Leiden University: Leiden, The Netherlands) in the form of bibliometric maps [74,75] and detailed tables that outline perspectives on e-mobility logistics and its business ecosystem.
The structure of this paper follows a classical format, encompassing the Introduction, Literature Review, Materials and Methods, Results, Discussion, and Conclusions. Consequently, the primary content is organized into six sections. Section 1 serves as the introduction, highlighting the aim and motivation behind the study. Section 2 delves into a classic literature review, spotlighting selected determinants of electromobility development. Key focal points in this section include accessibility, the trajectory of electromobility development, and the infrastructure for electric cars, which are seen as convergence points between the transportation and energy sectors. Section 3 reveals the research method employed: the systematic literature review. Within this section, a figure illustrating dependent sectors is incorporated, and a table juxtaposing the classic literature review with the bibliometric approach is also provided. This is followed by an analysis and presentation of the results drawn from the exploration of the Scopus database (Section 4). A comprehensive discussion of the findings ensues, during which the limitations of the methods used are underscored (Section 5). The paper concludes by addressing implications for both theory and practice and then proposing avenues for future research (Section 6).
2. Literature Review
Significant and dominant trends can be observed in the global economy [76], influencing not only the present but also the future of the transport and energy sectors [41,77]. Changes in the energy sector drive development [28,78] and shifts in other parts of the economy [79,80], as there is a business ecosystem operating across various economic sectors [70,81]. With increasing globalization, these trends are becoming similar and even unified across the developed world [82,83]. Development trends observed on a global scale are called megatrends [84,85]. Highly developed countries are at the forefront of the introduction of modern solutions, while developing countries tend to rely on their implementation [86,87]. An example of this phenomenon can be seen in the charging station networks in the European Union, and their development is at the core of the electromobility trend highlighted and the trends accompanying logistics [78,88]. Notable is the logistics trend radar proposed by the company DHL [84]. The trend radar (Figure 1) is a graphical analysis of various trends that illustrates the links between logistics processes and social aspects.
Figure 1.
Logistics Trend Radar version 6.0 by DHL (Copyright Creative Commons Attribution (CC BY). Source: Authors’ elaboration based on [84].
The megatrends in logistics are illustrated in Figure 1, focusing on the future of logistics. While the radar was developed based on current events and business environment observations, Figure 1 offers two trend perspectives. These are categorized within the radar into two distinct areas: the near future, up to 5 years (represented by the internal part of the circle in light yellow), and the further future, between 5 and 10 years (depicted in dark yellow). Additionally, the overview is bifurcated into two primary directions: the first, highlighted in green, denotes social and business trends, while the second, highlighted in blue, underscores technology trends [27,89]. Figure 1 also shows the hierarchy of trends based on their impact. At the bottom of Figure 1, low-impact trends are indicated, and with their higher position on the radar, they are more relevant, and at the top, they have a high impact on shaping the reality of the logistics sector [90]. While the radar indicates logistics trends, areas such as alternative energy solutions, big data analytics [91,92], decarbonization, and interactive AI have connections with the energy and transportation sectors [93]. Together, they form a business ecosystem perspective [94,95].
There are a few interesting implications for Figure 1. The analysis of the importance of the presented key points of logistics development leads to the identification of the following trends influencing electromobility:
- Decarbonization collectively describes measures to reduce the amount of carbon dioxide (CO2) generated in logistics operations and shift towards climate neutrality [96,97]. This trend has a high impact because the problem of high emissions is particularly relevant for logistics [44], which in supply chains accounts for 60% of global emissions [98]. Surprisingly, this trend has been placed in the social and business areas of Figure 1, whereas actions including aiming for lower energy consumption during transport and the introduction of low-carbon power sources are technological [99].
- Sharing economy refers to the rental or lending of movable and immovable objects based on a relatively short period of use by a single entity, with a focus on the rotation of users [100]. In the sharing economy, the owners become organizations rather than individuals [101]. On the other hand, clients are users and do not have to at least service the rented objects, but they do not have any rights to them beyond the period of the loan [102].
- Smartification brings digital solutions wherever technology allows [103,104]. It enables devices to be networked and communicate with each other [105]. One example is the car key, which can be replaced by a mobile application. A characteristic feature is wireless connections via networks, such as WiFi, GSM, and Bluetooth [106]. Despite its characteristics, smartification has been noted among social and business trends in Figure 1.
- Alternative energy solutions, or renewable energy sources (RES), are technological trends influencing the logistics of electromobility [107,108]. The development of electromobility is related to investments in new technologies for solar, wind, or hydropower [109], expanded to include aspects of energy efficiency, energy storage, and current closed-loop energy use [110]. Alternative energy solutions influence both the logistics and energy sectors [82,111].
- Physical internet is a completely new and comprehensive view of logistics models operating worldwide that involves connecting processes physically, digitally, and operationally [106,112]. In practice, it means relying on full communication and streamlining all logistics processes in real time [113]; however, this trend is based on the technology development [114]. It affects the social and business spheres from a longer perspective (Figure 1).
- Quick commerce involves the digitalization of shopping combined with fast local deliveries, even within an hour [115,116]. This, for example, can be combined with fast multimodal delivery at the next level, ensuring delivery of all sorts of products [117,118].
- Cybersecurity 2.0 signifies the next level of network security, incorporating AI activities to better automate the detection of potential threats [119,120].
Listed megatrends in logistics also influence the functioning of the whole business ecosystem and electromobility infrastructure development accordingly [121,122]. The importance of electromobility logistics can be analyzed in terms of the other key trends presented in Figure 1. This is because the development of charging stations and electric cars is the result of a combination of different logistics trends and is based on their interaction [123]. This mutual synergy has been observed in the logistics trends radar proposed by DHL.
Decarbonization is a general trend leading the way in the use of alternative fuels in motor vehicles [124,125]. The lack of direct CO2 emissions or their significant reductions in transport is recognized as an advantage over combustion cars [122,126]. This is an asset in city centers, which are characterized by high air pollution [122,127,128]. Electric vehicles, also known as zero-emission vehicles [63,129], are a response to the growing importance of the decarbonization trend, as presented in Figure 1.
The sharing economy is emerging progressively in the Eastern European markets [130,131]. While Western Europe is experiencing rapid growth [59,101], the eastern part is still primarily based on the ownership of things [127,132]. New innovations can be seen in the larger cities, where shared mobility is growing [133]. Carpooling, city bicycles, electric scooters, and even taxis rented via applications are gradually becoming part of everyday economic life across Europe [39,134]. What is more, the idea of the so-called Smart City, which is gaining popularity, also involves shared goods [135,136]. It would not be so easy if it were not for progressive digitization and smartification, which are also mentioned in Figure 1. In line with these, basic manual activities are being replaced by automated solutions that can be accessed from a smartphone [137]. The move away from cash in logistics processes is also intensifying, and it is also becoming more common to move away from physical payment cards and replace them with digital versions on phones, watches, or wristbands. This removes the operational time of the activities undertaken and introduces the possibility of collecting more data [138]. What is more, individual devices can communicate and transmit data in real time. From a logistics point of view, they are an asset because of their ability to accurately locate errors and make improvements [19]. Such high-tech solutions are often accompanied by alternative energy solutions that go beyond the basic definition of RES and turn the focus towards ensuring electricity supply and energy stability [127]. With the increasing electrification of vehicles, the demand for non-standard (increased) connection capacities is growing [139,140]. This involves not only the expansion of the energy infrastructure but also the provision of adequate power. Unfortunately, RES are characterized by instability of energy production and varying efficiency [141], e.g., due to geographical location [142]. Therefore, protection against the loss of so-called blackouts from RES is being sought through energy storage and the creation of closed energy circuits. Blackouts are temporal disruptions to electricity supply [143].
A closed energy cycle assumes that the electricity produced by RES is used on an ongoing basis, e.g., to charge an electric vehicle connected to a station equipped with, for example, photovoltaic panels [37,112]. Thanks to the mutual exchange of information between the vehicle, charging station, and energy infrastructure (IoV), it is possible to adjust the individual power output without using an external network [134,144]. This is made possible, among other things, by the internet, which digitalizes the processes taking place and derives the ability to automate and widely share data [113]. In the above example of a closed energy cycle, the photovoltaic panels “inform” the charging station of the available power, which is then dispatched to the self-driving car. The vehicle, on the other hand, corrects the temperature of the battery according to power so that it can be charged as efficiently as possible. In addition, calculations and time simulations are routed to the mobile device to control the system.
In contrast, quick commerce creates a demand to reduce costs associated with numerous small delivery services [145]. This paves the way for autonomous vehicles that can communicate with their environment [146]. The emphasis on enhancing cybersecurity relates to small energy and information networks [147]. It is vital for maintaining supply chains, and as their numbers grow, it underscores the increasing reliance on digital solutions for further expansion [6,148].
3. Materials and Methods
A bibliometric study using the Scopus database was conducted to explore the influence and connections of logistics on the development of charging station networks and electric cars. This subject can be referred to as e-mobility or electromobility. This database was chosen due to the rigorous standards for scientific publications it indexes [149]. Scopus maintains strict quality and ethical criteria [150]. The selection of this research base is shaped by the obtained results, which are also trusted by other researchers. A detailed explanation of the research procedure is provided below, ensuring the potential for replication [151].
For this study, multiple search criteria targeting related content within the Scopus online database were employed, as detailed in Table 1. These search outcomes were subsequently utilized for a bibliometric analysis using the VOSviewer software [152,153]. VOSviewer is not the first or only bibliometric software to construct distance-based maps. However, due to VOSviewer’s mapping technique demonstrating strong performance compared to other methods, it can generate large-scale maps of multiple items in a co-citation map in a relatively short period of time [154]. The functionality of VOSviewer is particularly beneficial for displaying extensive bibliometric maps in an easy-to-understand manner [155,156]. It is likely the most popular science mapping tool, making it one of the most trusted bibliometric mapping tools used in science [157]. It is followed by CiteSpace and the Bibliometrix package for Biblioshiny [158].
Table 1.
Scopus database search criteria.
Table 1 outlines the search criteria underpinning the subsequent bibliometric research [159]. Within the indexed content of the Scopus database, various document types exist, ranging from journal articles and conference papers to reviews and book chapters. From the entire database collection, 341 indexed publications were identified, spotlighted, and examined based on the Q1 query (refer to symbol Q1 in Table 2). Out of this collection, 21 publications were authored in Chinese. For these documents, available English abstracts were scrutinized.
Table 2.
Search query syntax details.
In this paper, the Q1 query is introduced in relation to the paper’s title to validate it against contemporary research. The period mentioned, up to 2022, reflects the availability of publications from this span. Although new publications are emerging in the current year, 2023 has been excluded [10,160]. The extraction of results for query Q1, as presented in Table 2, was conducted on 10 April 2023. This timeline allowed for the indexing of the 2022 documents, ensuring the dataset’s comprehensiveness and reliability.
Query Q1 in Table 2 is designed to search for indexed titles, abstracts, and keywords within the Scopus online database collection. This intent is signaled by the initial segment of the query ‘TITLE-ABS-KEY’, positioned before the opening parenthesis of the query content. Within the parenthesis are terms related to logistics, charging stations, and electric vehicles (interpreted as electromobility). Given the varied terminology for charging stations in English, the terms ‘charging’, ‘station’, and ‘charger’ were employed. The asterisk in the query acts as a logical operator within the Scopus database. Furthermore, the operators used are displayed adjacent to the search keywords. The Q1 syntax utilizes the OR and AND operators, serving as conjunctions ‘or’ and ‘and’ to either amalgamate or filter out keywords in a search. This approach fosters more precise and efficient results. The query syntax also limits the search to publications up to 2022.
The results derived from the query in Table 2 were exported in the .ris file format. During the export process from the database, all selected publication fields were included [161]. Subsequent analyses of the gathered data were conducted using VOSviewer (version 1.6.19, Centre for Science and Technology Studies, Leiden University, Leiden, The Netherlands). This software facilitated the examination of the data procured from Q1. Generated maps included visualizations of network maps, overlap maps, keyword density maps, and cluster density maps [150,162]. To ensure the reproducibility of this study, the official VOSviewer manual version 1.6.19 was consulted during the preparation and description of the results [163].
VOSviewer displays results as a bibliometric map of the keyword co-occurrence network [164]. A network consists of elements and links between keywords (or other selected elements in the program). These items are grouped into clusters (sub-networks) and are automatically color-coded. In VOSviewer, clusters are mutually exclusive, meaning a keyword can belong to only one cluster. In this study, each cluster is assigned a number and a specific color. To scrutinize each generated map meticulously, the zoom and scroll functions of VOSviewer were employed [165]. Screenshots of this analysis are provided later in this paper. For other parameters pertinent to the visual representation of the results, such as scale, weights, and scores, default settings were retained. The sole exception was the graphical representation of results, where the size of individual keyword clusters was adjusted for clearer visualization.
This research does have its constraints. The chosen number of co-occurrences directly influences both the graphical presentation of the results and the clarity of the bibliometric map. As such, a baseline of 16 co-occurrences of keywords was established for each bibliometric map.
4. Results
This section draws from the extensive collection of results for Q1, as displayed in Table 2. The data was visualized using bibliometric maps in the VOSviewer software, covering indexed keyword co-occurrences, overlay analysis, keyword density, and cluster density. The order of the presented results is based on the research procedure in the VOSviewer program.
From the exploration of the Scopus database using query Q1, 341 publications were identified, spanning the years 1991 to 2022. Among the Q1 results, 256 publications indexed in Scopus were cited at least once. The relationship between cited and uncited publications is illustrated in Figure 2.
Figure 2.
Ratio of cited to un-cited publications. Source: Authors’ elaboration.
To analyze the results based on the queries presented in Table 2, the VOSviewer software was employed for co-occurrence analysis. This software creates bibliometric maps using bibliometric data and indexed content from the Scopus database. As such, Figure 3 is a bibliometric map generated in VOSviewer, employing the full counting method for co-occurrences of indexed keywords from the Scopus database, as derived from the Q1 query. This method identified a total of 2684 keywords. A high correlation rate was applied, and 16 co-occurrences of a keyword were selected, which then led to a score of 33 keywords. Excluding country names or companies, all 33 keywords were further examined in the VOSviewer software. This software automatically segmented the provided keywords into four groups (clusters), each delineated by a specific color. Figure 3 displays a map of the keywords most frequently used in scientific publications concerning logistics and electromobility.
Figure 3.
Indexed keywords co-occurrence map;. Results of Q1 analyzed with full counting method. Source: Authors’ elaboration in VOSviewer (version 1.6.19).
Figure 3 displays four sub-networks of the bibliometric map in distinct colors, highlighting the automatically generated clusters. Keywords are depicted as nodes, with lines between them representing connections and the publications where these co-occurring keywords appear. Among all nodes, the keywords with the highest frequency of occurrence are: electric vehicles (178), charging (batteries) (136), electric vehicle (111), and vehicle routing (78). The largest nodes are positioned toward the inner side of the figure, indicating a higher edge density [166]. Wider lines suggest that multiple publications relate to the identified indexed keywords. The VOSviewer software automatically thematically linked the color-coded keywords. The red cluster pertains to electromobility, green represents mobility (transport), blue centers around planning, and yellow focuses on efficiency.
Table 3 presents the four thematic clusters of indexed keywords co-occurring in the bibliometric map shown in Figure 3. The most populous is the red cluster, consisting of 11 elements. Other significant clusters, marked in green and blue, contain 8 keywords each. The least populous is the yellow cluster, with 6 items detailed in Table 3. The elements outlined in Table 3 are identified by terms from the VOSviewer software. These indexed keywords are symbolized by the network nodes. Connecting these keywords are links, which represent the edges shown in the Figure 3 network. Edges symbolize co-occurrence links between terms, and their strength is noteworthy. Each map type displayed in this study contains only one kind of link, and in Figure 3, keyword co-occurrences are visualized.
Table 3.
Identified clusters of keyword co-occurrences visible in Figure 3.
In Table 3, the keywords within each cluster are arranged in alphabetical order, as determined by the VOSviewer software calculations. The number of occurrences for each keyword is provided in parentheses following the respective keyword.
The keywords in Table 3 are related to electromobility and the development of electric vehicle charging infrastructure although, the keywords, i.e., ‘electromobility’, ‘infrastructure development’, or ‘e-mobility’ were not explicitly mentioned by the VOSviewer program. This observation is confirmed by the fact that there is no electromobility without ‘electric vehicles’ and ‘charging stations’. The same applies to logistics, despite the fact that the keyword ‘logistics’ is used in a small number, while it is indicated again by the related keywords as ‘forecasting’, ‘transport’, ‘fleets’, or ‘transport planning’.
Using the results from Q1, the overlay map (Figure 4) and density maps (Figure 5 and Figure 6) were created. Figure 4 overlays indexed keywords from 2018 to 2021, representing a more specific period of evolution for the subjects of logistics and electromobility compared to the broader search spanning from 1991 to 2022. The legend at the bottom right corner of the visualization depicts the progression of research topics over time, illustrated through color mapping. The visualization of overlay keywords has a shape and node distribution similar to the visualization of the network of co-occurring keywords (as seen in Figure 3). Hence, a detailed descriptive table of keywords is not provided below Figure 4.
Figure 4.
Overlay map of indexed co-occurrences. Source: Authors’ elaboration in VOSviewer (version 1.6.19).
Figure 5.
Density visualisation map. Source: Authors’ elaboration in VOSviewer (version 1.6.19).
Figure 6.
Cluster density visualization map. Source: Authors’ elaboration in VOSviewer (version 1.6.19).
Figure 4 is a visualization of the development course of the indicated keyword usage in publications over time using the method of overlaying indexed co-occurrences of keywords. The visualization in Figure 3 is identical in general shape to Figure 3, with a distinction made between changes over time. These changes represent changes in the topic of the analyzed scientific papers. The calculation results presented in Figure 4 are the result of the VOSviewer algorithms and follow the full counting method of indexed keywords that met the condition of 16 common occurrences. The coverage analysis shows the oldest keywords related to logistics and e-mobility, represented by the darker blue color, and the newest keywords by the lighter colors green and yellow, respectively. The legend in Figure 4 shows the color change over the time of publication. Due to the increase in the number of publications in the 2018 range, it was the VOSviewer program that automatically determined the analyzed time frame. The darker, i.e., older keywords are mainly in the center of Figure 4; these include ‘logistics’ and ‘electric vehicles’. Then the green shades indicate ‘fleet operations’, ‘charging station’, and ‘costs’. The newest areas, marked in yellow, are ‘routing algorithms’, ‘vehicle-to-grid’, and ‘greenhouse gases’. A shift towards automation can be observed, as well as areas where huge amounts of data are being transformed, which may point towards further use of AI.
The density map visualization was carried out in two variants. The first is Figure 5, representing the item density visualization, and the second variant is Figure 6, indicating the cluster density visualization.
The keyword density visualization was generated in VOSviewer via the item density button in the options panel. In the density visualization in Figure 5, keywords are represented by labels, as in the network visualization. Each point (keyword) in Figure 5 is assigned a color that indicates the density of the given keywords. The default colors range from purple to green to yellow. The higher the number of keywords, the brighter the color, and in this case, more yellow indicates a higher number of occurrences.
It can be observed that the most significant keywords from this study are not among the most numerous clusters. The most numerous occurrences are electric vehicles and charging (batteries). The assignment of keywords automatically highlighted by VOSviewer to clusters allowed the analysis to continue as a cluster analysis.
To check the cluster density, the ‘Cluster density’ option in VOSviewer was selected, and Figure 6 was generated. The visualization of the cluster density shown is similar to the visualization of the position density (Figure 5), except that the position density is displayed separately for each cluster of clusters. In the cluster density visualization presented in Figure 6, the color of a point in the visualization is obtained by mixing the colors of different clusters.
The colors used automatically in the software are the same as those shown in Figure 5. In this step, the results of sub-networks oriented around the indicated keywords ‘charging station’, ‘logistics’, and ‘electric vehicles’ are presented against the entire network (Figure 6). The weight given to the color of a given cluster depends on the number of elements belonging to that cluster in the neighborhood of the point. As in the visualization of item density, the importance of the keyword is taken into account. In Figure 6, the yellow cluster, dedicated to efficiency and logistics, complements the other clusters.
Among the co-occurrence analysis results obtained (shown in Figure 3), significant relationships of keywords with other keywords such as ‘logistics’ (Figure 7), ‘charging station’ (Figure 8), and ‘charging infrastructures’ (Figure 9) were examined. Figure 7, Figure 8 and Figure 9 are the results of screenshots of dynamic analyses, i.e., situations where the mouse pointer was moved over a keyword in the VOSviewer main panel, where the network visualization is generated.
Figure 7.
Relationship of the keyword ‘logistics’ with other keywords. Source: Authors’ elaboration in VOSviewer (version 1.6.19).
Figure 8.
Relationship of the keyword ‘charging station’ with other keywords. Source: Authors’ elaboration in VOSviewer (version 1.6.19).
Figure 9.
Relationship of the keyword ‘charging infrastructures’ with other keywords. Source: Authors’ elaboration in VOSviewer (version 1.6.19).
The dynamic keyword network analysis shown in Figure 7 presents a subnetwork of related keywords the position “logistics”. After ‘secondary batteries’, it is the second most numerous co-occurring item in the green cluster (Table 3). The keyword ‘logistics’ is also the Q1 item used to explore the Scopus database. This item has 30 links to other keywords, with a total link strength of 205, and has 46 co-occurrences in the explored results from the Scopus database.
The keyword shown in Figure 8 is ‘charging station’, and associated with it are 31 keywords. The colors of the nodes and edges are the same as for the clusters shown in Figure 3. The size of the element label and circle is dependent on the weight of the keyword and its importance. The greater the importance of the element, the larger the label and circle of the element. The visualization of the figure above consists of the links between the keywords associated with the ‘charging station’. The links between the individual keywords gradually change color. The links also show the distance between the nodes of the subnetwork with the central keyword ‘charging station’. This distance roughly indicates the affinity of the two keywords. The closer the two keywords co-occurred in publications, the closer the nodes were to each other and the stronger the affinity. In the figure above, there are 48 keywords related to the keyword ‘charging station’. This subnetwork has the same edges and nodes, gradually changing colors as shown in Figure 3. The item ‘charging station’ belonged to cluster 1 (Table 3) and has 31 links to other keywords, with a total link strength of 189, and has 48 co-occurrences in the explored results from the Scopus database.
The keyword ‘charging infrastructures’ represents the links of 24 keywords, as shown in Figure 9. The edges and nodes have the same colors as the clusters shown in Figure 3. The item ‘charging infrastructures’ belongs to the green cluster (Table 3) and has 29 links to other keywords, with a total link strength of 120, and has 24 co-occurrences in the explored results from the Scopus database.
The presented graphical analyses illustrate the complexity of aspects of logistics in electromobility and indicate the relevance of the topic of this thesis to the current situation in terms of multidisciplinary interrelationships among various market sectors. The results of the bibliometric analysis highlight the topicality of the importance of logistics in the development of the network of electric cars and charging stations in Europe [167] and point to further areas of analysis and comparative methods used by other researchers.
After conducting a dynamic analysis of the results from the queries in Table 2, specifically Q1, Q2, and Q3, we identified the 10 most cited articles. These were selected to offer a deeper insight into the intricate interrelationships between electromobility, energy, and logistics. These 10 articles stand out as some of the most influential in the literature on electromobility, the energy sector, and transportation. The most significant co-occurring keywords are those that are also predominantly found in these highly cited and influential works, boasting over 120 citations as presented in Table 4.
Table 4.
Top 10 most cited articles among those analyzed.
The articles in Table 4 were further analyzed. They predominantly address challenges related to energy, emphasizing the importance of ensuring a consistent energy supply for seamless logistics operations [171]. Topics include the strategic placement of charging stations [172] or hubs and ensuring adequate power for charging heavy-duty vehicles [174]. Additionally, these articles explore programming and automation aspects in selecting optimal routes [168,169], with the availability of recharging stations being a prominent research challenge in this domain [170,173].
The analysis of the most cited articles bears similarities to the bibliometric analysis conducted. The largest clusters in the figures represent the main research sectors, and their branches align with specific problems linking these sectors. An examination of these specific issues can be found in Table 4. Key among these are routing problems, optimizing locations where vehicles can charge, and investigating the potential of electromobility in specific areas. The most cited articles present analyses that align with the results from the bibliometric study.
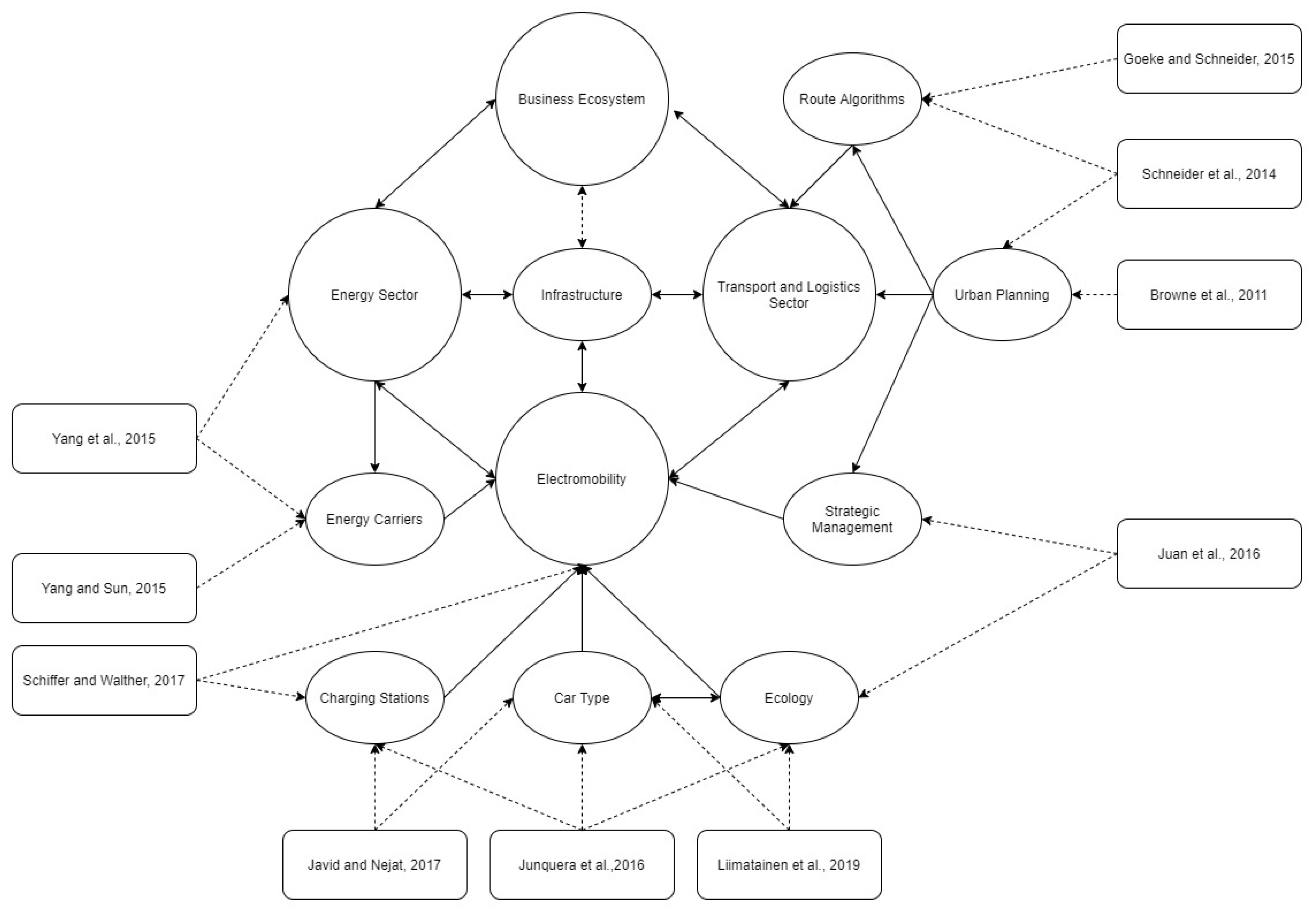
Drawing insights from Table 4, Figure 10 in this article illustrates the various sectors and their interactions.
Figure 10.
Mapping the Research Landscape: Key Focus Areas from the 10 Most-Cited Papers Source: Authors’ elaboration based on [168,169,170,171,172,173,174,175,176,177].
In the analysis conducted, the burgeoning prominence of electromobility integration into the logistics and energy sectors in contemporary scholarly discourse became evident. This trend is empirically supported by the high citation counts of the articles under examination, which attest to their significant influence on ensuing scholarly endeavors.
Prominently featured across these seminal works is the pivotal importance of energy, specifically the critical need to secure a robust energy supply to facilitate sustainable and efficient logistics operations [178]. Key areas of concern identified include the strategic establishment of charging infrastructure and ensuring adequate power supply, particularly for vehicles of higher tonnage [124]. These observations not only bring to light challenges in infrastructure but also signal wider implications for transitioning toward more environmentally friendly transport approaches [179].
Figure 10 visually captures the intricacies of the electromobility business ecosystem, shedding light on its complex interconnections and the specific issues being examined. This study identifies four main sectors: business ecosystem, energy sector, transport and logistics sector, and E-Mobility. Significantly, authors with the most influential citations are showcased in Figure 10, with annotations linking them to their particular thematic contributions. Challenges and their interrelations identified in the study are systematically grouped under each sector, providing a holistic view of the entire ecosystem.
Across the breadth of electromobility research, the fundamental role of infrastructure stands out, as vividly depicted in Figure 10. Key considerations, such as energy transmission systems, roadway designs, and charging solutions, are of paramount significance. While there are inherent variances across these, the need for well-thought-out infrastructure for the smooth functioning of the mentioned sectors is evident. The persistent emphasis on refining these infrastructures further highlights their academic significance.
A standout aspect in all sectors is the central importance of infrastructure, as clearly depicted in Figure 10. It’s essential to distinguish between energy transmission systems, roadway designs, and charging equipment. Despite their intrinsic differences, crafting purpose-built infrastructure remains critical for the effective operation of the sectors outlined. A closer look suggests that advancing and optimizing such infrastructures is a core area of attention in the referenced academic works.
In Table 5, outcomes from the classical literature review (CLR) are juxtaposed with those from the systematic literature review (SLR). Specifically, this table contrasts the topics discerned from bibliometric analysis with themes spotlighted in this study’s second sub-chapter, centered on megatrends and principal areas.
Table 5.
Comparison of CLR vs. SLR Outcomes.
Table 5 provides a systematic comparison of primary themes from two distinct sources: the classical literature review and the systematic literature review aided by VOSviewer software. This comparison is designed to offer a comprehensive understanding of research areas in electromobility. The table is organized into three columns:
- Areas/Themes: This column consolidates the central focus areas identified from both literature reviews.
- Descriptions and Topics: Based on the classical literature review, this section outlines the specifics of each identified theme, detailing the academic trends, research focus, and inherent challenges of each area, giving a full perspective on the subject.
- Cluster Keywords and Themes: Originating from the systematic literature review supported by VOSviewer software, this column lists grouped keywords and specific themes, providing a detailed view of the nuances within the broader themes presented in the first column.
A thorough examination of Table 5 underscores several salient observations:
- Shared Themes: Electromobility’s significance is consistently highlighted across both literature reviews, particularly emphasizing the indispensable role of infrastructure, the nuances of route optimization, and the strategic considerations of energy supply.
- Unique to the Classical Literature Review: This review accentuates the academic gravity of the discussed themes, as reflected by citation metrics. Furthermore, it offers a more expansive view of the overall business landscape of electromobility.
- Unique to the Systematic Literature Review: With the aid of VOSviewer software, this review dives deeper into technical intricacies, spotlighting areas like freight and fleet dynamics, environmental considerations, and specific algorithmic methodologies.
- Inferred Topics: Beyond explicitly stated themes, there are several underlying topics discernible within both texts. These inferred areas, while not directly highlighted, contribute significantly to the overarching discourse on electromobility.
In essence, Table 5 stands as a comprehensive analytical instrument, weaving together the insights of two specialized literature reviews to present an encompassing portrayal of the research terrain within electromobility. Its organized and detailed presentation ensures its position as a vital resource for researchers venturing into this evolving field.
5. Discussion
The academic community has extensively explored the technological intricacies of electromobility within the logistics sector. Optimization challenges stemming from advanced programming and automation, paired with recharging considerations, underscore the crucial interplay between technology and infrastructure in leveraging the full potential of electromobility in logistics.
New mobility models introduce market elements lacking standardization. Bibliometric map analyses reveal links between logistics and electromobility, yet they feature a wide range of terminology. This variability accentuates the importance of an all-encompassing interdisciplinary understanding. The term “electromobility”, often abbreviated as “e-mobility”, spans a vast range, encompassing electric vehicles, charging stations, and nascent systems like integrated charging networks. This broad perspective is reinforced by the array of keywords detected in the literature under review. An interesting observation is that slight terminological differences in Scopus database queries can lead to vast differences in article yields, as showcased in Table 2. Specific themes presented in Table 3 necessitate a profound understanding, both practical and theoretical. For instance, some studies might use ‘charging stations’ and ‘charging infrastructure’ synonymously.
Research predominantly emphasizes transportation, fleet management, and the conceptualization of a cohesive charging station network. These domains illuminate the growing relevance of electromobility in logistics and the broader business arena. As a burgeoning segment within transportation, e-mobility paves the way for innovative systems. Endeavors focusing on electric vehicles gain momentum from synergies with artificial intelligence advancements, addressing challenges from charging station networks to enhancing autonomous driving capabilities.
The evolution of electromobility is defined by its cross-sectoral interactions. Beyond mere technological intersections, cooperative ventures span domains from electricity provision to AI-orchestrated transport solutions. These collaborative endeavors, situated at the confluence of technological progression and emergent market demands, highlight electromobility’s transformative trajectory. They not only mark an industry’s advancement but also signify a paradigm shift in conceptualizing and operationalizing transportation and logistics in today’s interconnected age.
In summary, the literature on electromobility in logistics is both exhaustive and dynamic. While identifiable patterns emerge, the area remains in flux, shaped by technological innovations, market shifts, and interdisciplinary discussions. As electromobility progresses, continuous scholarly engagement is essential to ensure comprehensive and up-to-date understanding.
This research builds on discussions centered around the convergence of energy and transportation, illuminating key facets of electromobility in logistics. Topics include the role of advanced programming in optimization, the indispensable nature of infrastructure, and the plethora of terminologies within the electromobility sphere. The current literature is enhanced by these insights, further enriched by illustrative diagrams and tables. A detailed visualization underscores the symbiosis between technology and infrastructure in logistics, a critical factor in amplifying the benefits of electromobility (Figure 1). An in-depth analysis of the relationship between emerging mobility models and non-standardized market elements stresses the need for holistic interdisciplinary insight (Figure 2). Using the Scopus database, the study highlights variations in article outputs based on subtle terminology differences (Table 1). A thorough examination of trends, such as fleet management and charging station networks, provides a comprehensive view of the rapidly evolving electromobility landscape within logistics (Figure 3). This inquiry also reveals that integrating electromobility with AI advancements opens doors [180] to numerous innovative opportunities (Figure 4). The domain’s multiple intersections, ranging from electricity provision to AI-augmented transport solutions, emphasize the sector’s transformative potential (Figure 5). Ultimately, a conceptual model is presented, underscoring electromobility’s significance in the broader context of global energy transitions and sustainable mobility (Figure 6).
These findings offer valuable managerial insights. Rarely do academic pursuits navigate the intricate intersections of electromobility, logistics, and technology. This study identifies two principal paradigms. Initially, technological progress shapes logistical structures, particularly in the early phases of electromobility integration. Conversely, logistics requirements and market dynamics influence the course of technological innovations in later stages [158]. Such revelations imply that revising suboptimal strategies may necessitate technological recalibrations. Through in-depth scrutiny, this study conveys the potential ramifications of altering technological strategies for logistical operations.
The study’s objective is to furnish logistics experts and industry enthusiasts with insights to devise a path where electromobility technological strategies align with overarching sustainability and efficiency goals. The proposed framework accentuates the primacy of decisions rooted in rigorous research while acknowledging the continuously shifting electromobility terrain. This evidence-based methodology encourages organizations to explore a spectrum of solutions, aligning their logistical strategies with broader organizational aspirations.
The limitations of this research were the database and the reliability of the data. Scopus requires a standard academic subscription, which can be a source of limitations for those who would like to replicate this study. Next to accessibility is the structure of the data available to be exported from the database. There is a limitation of the used SLR variation method related directly to the query formulation. The main problem with the obtained results is the large number of synonyms and the variety of spellings for the matched results. On the level of the graphical representation, this research is limited by the choice of the number of co-occurrences, which determines the clarity of the bibliometric map.
6. Conclusions
The convergence of energy and transportation domains, spurred by electromobility’s ascent, is inducing transformative changes in logistics. These transitions capture not only broad systemic evolutions but also spotlight the intertwined dynamics of energy storage, distribution, and transportation. This study delves into the intricate ramifications of electric vehicles (EVs) and their auxiliary infrastructure on logistics, emphasizing the integrated nature of energy and transportation systems.
Key challenges arising from electromobility’s burgeoning role in logistics include the integration of IoT-driven automation, operational cost-effectiveness, and strategies to bolster EV utilization [181]. Within the European Union, these challenges are further nuanced by varied power standards, regional emission goals, and the delicate craft of route design, dependent on charging infrastructure. The accelerated adoption of advanced technologies, notably artificial intelligence (AI), is forging pathways for enhanced automation, notably impacting strategic planning and decision-making.
Electromobility represents a harbinger of change, reshaping the logistics and energy landscapes alike. This investigation highlights seminal contributions to the dialogue, focusing on primary obstacles and considerations. The deep-seated interconnections between electromobility, energy, and logistics emphasize the urgency of a coordinated research and deployment strategy. As technological and infrastructural advancements surge forward, future research is encouraged to build on these foundational insights, directing efforts towards sustainable solutions in logistics. By scrutinizing the business milieu surrounding electromobility, this study underscores adaptability’s quintessence. Such adaptability extends beyond mere technological progression, intertwining with existing societal, legal, and environmental contexts. The article argues that the triumph of electromobility is not predicated solely on technological milestones but thrives in a dynamic business environment characterized by adaptability, mutual innovation, and cohesive partnerships. This interdisciplinary approach is very necessary to investigate electromobility, and observing logistics and business ecosystems adds real value to the existing body of knowledge in this domain. Through a sustainability prism, this underscores the alignment of the ecosystem with shared objectives, mutual benefit realization, and its intricate interplay with myriad stakeholders.
While this study offers a comprehensive view of the current landscape, the feedback on the significance of stakeholders’ perspectives in the transportation and energy sectors is duly noted [182,183]. In future iterations or expansions of this research, it would be prudent to conduct an enriched literature review—both classical and systematic—emphasizing the role of stakeholders in electromobility [133]. The term ‘stakeholder’ will be pivotal in this context, helping to unearth deeper insights and potentially drawing new conclusions from the classical and bibliometric analyses. The dynamism of the transportation and energy sectors necessitates continuous updating and refining of our understanding, particularly as it pertains to stakeholders [184,185] who have the capacity to shape and direct the trajectory of advancements [138,186].
In summary, this research provides an in-depth analysis of the logistical shifts triggered by electromobility, elucidating its business ecosystem and emphasizing collaborative strategies, intrinsic challenges, and burgeoning prospects that define this rapidly evolving domain. By doing so, it invites stakeholders to perceive e-mobility as an integral part of the broader narrative of global energy transitions and sustainable transportation.
Prospective research endeavors should not be confined to solely technical and infrastructural challenges. Instead, they must embrace a broader purview, probing the vast socio-economic implications of incorporating electromobility into the broader logistics and energy landscapes. A truly comprehensive perspective is essential to pave the way for a sustainable and efficient future in transportation and energy.
Author Contributions
Conceptualization, A.S. and S.S.G.; methodology, A.S. and S.S.G.; formal analysis, A.S. and S.S.G.; investigation, A.S. and S.S.G.; writing—original draft preparation, A.S. and S.S.G.; writing—review and editing, A.S. and S.S.G.; visualization, A.S. and S.S.G.; supervision, A.S.; project administration, A.S. and S.S.G.; funding acquisition, A.S. All authors have read and agreed to the published version of the manuscript.
Funding
(A.S.) The project is financed by the National Science Centre in Poland under the program “Business Ecosystem of the Environmental Goods and Services Sector in Poland”, implemented in 2020–2022; project number 2019/33/N/HS4/02957; total funding amount PLN 120,900.00.
Data Availability Statement
Not applicable.
Acknowledgments
The authors would like to thank Agnieszka Dramińska from Wroclaw University of Economics and Business Library for providing the Scopus database training.
Conflicts of Interest
The authors declare no conflict of interest. The funders had no role in the design of the study, the collection, analysis, or interpretation of data, the writing of the manuscript, or the decision to publish the results.
References
- Klimecka-Tatar, D.; Ingaldi, M.; Obrecht, M. Sustainable Developement in Logistic—A Strategy for Management in Terms of Green Transport. Manag. Syst. Prod. Eng. 2021, 29, 91–96. [Google Scholar] [CrossRef]
- Siuta-Tokarska, B.; Kruk, S.; Krzemiński, P.; Thier, A.; Żmija, K. Digitalisation of Enterprises in the Energy Sector: Drivers—Business Models—Prospective Directions of Changes. Energies 2022, 15, 8962. [Google Scholar] [CrossRef]
- Marciszewska, E.; Zagrajek, P.; Hoszman, A. Future of Air Cargo in Poland. In Springer Proceedings in Business and Economics; Suchanek, M., Ed.; Springer Science and Business Media B.V.: Berlin/Heidelberg, Germany, 2021; pp. 101–110. ISBN 978-303050009-2. [Google Scholar]
- Łuszczyk, M.; Sulich, A.; Siuta-Tokarska, B.; Zema, T.; Thier, A. The Development of Electromobility in the European Union: Evidence from Poland and Cross-Country Comparisons. Energies 2021, 14, 8247. [Google Scholar] [CrossRef]
- Amoah, A.; Marimon, F. Project managers as knowledge workers: Competencies for effective project management in developing countries. Adm. Sci. 2021, 11, 131. [Google Scholar] [CrossRef]
- Zhang, M.; Wei, X.; Xu, A. Impact of investment in quality language education on green economic growth: Case study of 23 Chinese provinces. Humanit. Soc. Sci. Commun. 2023, 10, 452. [Google Scholar] [CrossRef]
- Kwilinski, A.; Vyshnevskyi, O.; Dzwigol, H. Digitalization of the EU Economies and People at Risk of Poverty or Social Exclusion. J. Risk Financ. Manag. 2020, 13, 142. [Google Scholar] [CrossRef]
- Sulich, A.; Sołoducho-Pelc, L. The European Green Deal in the EU Energy Sector. In Proceedings of the 6th International Conference on European Integration 2022, Ostrava, Czechia, 18–20 May 2022; Stanickova, M., Melecky, L., Eds.; VSB—Technical University of Ostrava: Ostrava, Czechia, 2022; pp. 674–681. [Google Scholar]
- Kozar, Ł.J.; Sulich, A. Green Jobs: Bibliometric Review. Int. J. Environ. Res. Public Health 2023, 20, 2886. [Google Scholar] [CrossRef]
- Kozar, Ł.J.; Sulich, A. Green Jobs in the Energy Sector. Energies 2023, 16, 3171. [Google Scholar] [CrossRef]
- Ardebili, A.A.; Padoano, E.; Longo, A.; Ficarella, A. The Risky-Opportunity Analysis Method (ROAM) to Support Risk-Based Decisions in a Case-Study of Critical Infrastructure Digitization. Risks 2022, 10, 48. [Google Scholar] [CrossRef]
- Surówka, M.; Popławski, Ł.; Fidlerová, H. Technical infrastructure as an element of sustainable development of rural regions in małopolskie voivodeship in poland and trnava region in Slovakia. Agriculture 2021, 11, 141. [Google Scholar] [CrossRef]
- Liu, S.; Zhang, X.; Ma, L.; He, L.; Zhang, S.; Cheng, M. Data quality evaluation and calibration of on-road remote sensing systems based on exhaust plumes. J. Environ. Sci. 2023, 123, 317–326. [Google Scholar] [CrossRef] [PubMed]
- Kluczek, A.; Gladysz, B.; Buczacki, A.; Krystosiak, K.; Ejsmont, K.; Palmer, E. Aligning sustainable development goals with Industry 4.0 for the design of business model for printing and packaging companies. Packag. Technol. Sci. 2023, 36, 307–325. [Google Scholar] [CrossRef]
- Volchik, V.; Maslyukova, E.; Strielkowski, W. Perception of Scientific and Social Values in the Sustainable Development of National Innovation Systems. Soc. Sci. 2023, 12, 215. [Google Scholar] [CrossRef]
- Zielińska, A. A comparative analysis of reverse logistics implementation for waste management in Poland and other European Union countries. J. Int. Stud. 2020, 13, 171–183. [Google Scholar] [CrossRef]
- Kasztelan, A. On the Road to a Green Economy: How Do European Union Countries ‘Do Their Homework’? Energies 2021, 14, 5941. [Google Scholar] [CrossRef]
- Myszczyszyn, J.; Suproń, B. Relationship among economic growth (GDP), energy consumption and carbon dioxide emission: Evidence from V4 countries. Energies 2021, 14, 7734. [Google Scholar] [CrossRef]
- Sztafrowski, D.; Kaznowski, R. Problemy infrastrukturalne związane z funkcjonowaniem stacji ładowania pojazdów elektrycznych przy drodze o dużym natężeniu ruchu [Infrastructure problems associated with the operation of electric vehicle charging stations along a heavily trafficked road]. Przegląd Elektrotechniczny 2022, 1, 116–118. [Google Scholar] [CrossRef]
- Chamier-Gliszczynski, N.; Trzmiel, G.; Jajczyk, J.; Juszczak, A.; Woźniak, W.; Wasiak, M.; Wojtachnik, R.; Santarek, K. The Influence of Distributed Generation on the Operation of the Power System, Based on the Example of PV Micro-Installations. Energies 2023, 16, 1267. [Google Scholar] [CrossRef]
- Grandi, C.; Lancia, A.; D’Ovidio, M.C. Climate Change: An Issue That Should Be Part of Workers’ Information and Training Duties Envisaged by EU Directives on Occupational Health and Safety. Atmosphere 2023, 14, 1183. [Google Scholar] [CrossRef]
- Ur Rehman, F.; Sein, Y.Y.; Dmytrenko, D. Translating the Impact of Internal and External Factors in Achieving the Sustainable Market Competitiveness: The Mediating Role of Management Practices. J. Compet. 2023, 15, 1–20. [Google Scholar] [CrossRef]
- Sus, A.; Organa, M.; Hołub-Iwan, J. Effectiveness of Network Relations in Poland during the Economic Crisis Caused by COVID-19: Interorganizational Network Viewpoints. Int. J. Environ. Res. Public Health 2023, 20, 1178. [Google Scholar] [CrossRef] [PubMed]
- Rudnik, K.; Hnydiuk-Stefan, A.; Li, Z.; Ma, Z. Short-term modeling of carbon price based on fuel and energy determinants in EU ETS. J. Clean. Prod. 2023, 417, 137970. [Google Scholar] [CrossRef]
- Ma, X.; Bashir, H.; Ayub, A. Cultivating green workforce: The roles of green shared vision and green organizational identity. Front. Psychol. 2023, 14, 1041654. [Google Scholar] [CrossRef] [PubMed]
- Corboș, R.-A.; Bunea, O.-I.; Jiroveanu, D.-C. The Effects of Strategic Procurement 4.0 Performance on Organizational Competitiveness in the Circular Economy. Logistics 2023, 7, 13. [Google Scholar] [CrossRef]
- Yang, C.; Song, X. Assessing the determinants of renewable energy and energy efficiency on technological innovation: Role of human capital development and investement. Environ. Sci. Pollut. Res. 2023, 30, 39055–39075. [Google Scholar] [CrossRef]
- Vallarta-Serrano, S.I.; Santoyo-Castelazo, E.; Santoyo, E.; García-Mandujano, E.O.; Vázquez-Sánchez, H. Integrated Sustainability Assessment Framework of Industry 4.0 from an Energy Systems Thinking Perspective: Bibliometric Analysis and Systematic Literature Review. Energies 2023, 16, 5440. [Google Scholar] [CrossRef]
- Trzaska, R.; Sulich, A.; Organa, M.; Niemczyk, J.; Jasiński, B. Digitalization business strategies in energy sector: Solving problems with uncertainty under industry 4.0 conditions. Energies 2021, 14, 7997. [Google Scholar] [CrossRef]
- Balawi, A.; Ayoub, A. How can companies pursue better strategies through innovation? A Review of various perspectives on innovation, competitiveness, and technology. Int. J. Oper. Quant. Manag. 2022, 28, 280–294. [Google Scholar]
- Hailiang, Z.; Chau, K.Y.; Waqas, M. Does green finance and renewable energy promote tourism for sustainable development: Empirical evidence from China. Renew. Energy 2023, 207, 660–671. [Google Scholar] [CrossRef]
- Zema, T.; Sulich, A.; Grzesiak, S. Charging Stations and Electromobility Development: A Cross-Country Comparative Analysis. Energies 2023, 16, 32. [Google Scholar] [CrossRef]
- Bórawski, P.; Bełdycka-Bórawska, A.; Holden, L.; Rokicki, T. The Role of Renewable Energy Sources in Electricity Production in Poland and the Background of Energy Policy of the European Union at the Beginning of the COVID-19 Crisis. Energies 2022, 15, 8771. [Google Scholar] [CrossRef]
- Di Caprio, D.; Santos-Arteaga, F.J. Uncertain interval TOPSIS and potentially regrettable decisions within ICT evaluation environments. Appl. Soft Comput. 2023, 142, 110301. [Google Scholar] [CrossRef]
- Bajan, B.; Łukasiewicz, J.; Mrówczyńska-Kamińska, A. Energy consumption and its structures in food production systems of the visegrad group countries compared with eu-15 countries. Energies 2021, 14, 3945. [Google Scholar] [CrossRef]
- Medvedeva, Y.Y.; Luchaninov, R.S.; Poluyanova, N.V.; Semenova, S.V.; Alekseeva, E.A. The Stakeholders’ Role in the Corporate Strategy Creation for the Sustainable Development of Russian Industrial Enterprises. Economies 2022, 10, 116. [Google Scholar] [CrossRef]
- Sulich, A.; Sołoducho-Pelc, L. Changes in Energy Sector Strategies: A Literature Review. Energies 2022, 15, 7068. [Google Scholar] [CrossRef]
- Lyulyov, O.; Pimonenko, T.; Kwilinski, A.; Dzwigol, H.; Dzwigol-Barosz, M.; Pavlyk, V.; Barosz, P. The impact of the government policy on the energy efficient gap: The evidence from Ukraine. Energies 2021, 14, 373. [Google Scholar] [CrossRef]
- Grzesiak, S.; Sulich, A. Car Engines Comparative Analysis: Sustainable Approach. Energies 2022, 15, 5170. [Google Scholar] [CrossRef]
- Korpysa, J.; Singh, U.S.; Singh, S. Validation of Decision Criteria and Determining Factors Importance in Advocating for Sustainability of Entrepreneurial Startups towards Social Inclusion and Capacity Building. Sustainability 2023, 15, 9938. [Google Scholar] [CrossRef]
- Brożyna, J.; Strielkowski, W.; Zpěvák, A. Evaluating the Chances of Implementing the “Fit for 55” Green Transition Package in the V4 Countries. Energies 2023, 16, 2764. [Google Scholar] [CrossRef]
- Gontarz, M.; Sulich, A. The Sustainable Transportation Solutions: Smart Shuttle Example. In Proceedings of the Vision 2025: Education Excellence and Management of Innovations through Sustainable Economic Competitive Advantage, Madrid, Spain, 13–14 November 2019; Soliman, K.S., Ed.; International Business Information Management Association: King of Prussia, PA, USA, 2019; pp. 10833–10840. [Google Scholar]
- Łuszczyk, M.; Malik, K.; Siuta-Tokarska, B.; Thier, A. Direction of Changes in the Settlements for Prosumers of Photovoltaic Micro-Installations: The Example of Poland as the Economy in Transition in the European Union. Energies 2023, 16, 3233. [Google Scholar] [CrossRef]
- Wang, Y.; Liu, M.; Wang, S.; Cui, X.; Hao, L.; Gen, H. Assessing the impact of governance and health expenditures on carbon emissions in China: Role of environmental regulation. Front. Public Heal. 2022, 10, 949729. [Google Scholar] [CrossRef] [PubMed]
- Silva, A.R.; Nuno Fidalgo, J.; Andrade, J.R. Easing Predictors Selection in Electricity Price Forecasting with Deep Learning Techniques. In Proceedings of the 2023 19th International Conference on the European Energy Market (EEM), Lappeenranta, Finland, 6–8 June 2023; IEEE: Piscataway, NJ, USA, 2023; Volume 2023, pp. 1–6. [Google Scholar]
- Balsalobre-Lorente, D.; Leitão, N.C.; Bekun, F.V. Fresh validation of the low carbon development hypothesis under the ekc scheme in portugal, italy, greece and spain. Energies 2021, 14, 250. [Google Scholar] [CrossRef]
- Hajar, H.A.A.; Hajer, M.A.A. A Multi-dimension Sustainability Assessment of the Economic Growth in Jordan Using the Sustainability Window Analysis. J. Knowl. Econ. 2023. [Google Scholar] [CrossRef]
- Nilashi, M.; Baabdullah, A.M.; Abumalloh, R.A.; Ooi, K.-B.; Tan, G.W.-H.; Giannakis, M.; Dwivedi, Y.K. How can big data and predictive analytics impact the performance and competitive advantage of the food waste and recycling industry? Ann. Oper. Res. 2023. [Google Scholar] [CrossRef]
- Panychev, A.; Pokrovskaya, O. Business Transport Ecosystems in Transport Education: Specifics and Potential. Lect. Notes Networks Syst. 2022, 402 LNNS, 109–117. [Google Scholar] [CrossRef]
- Couzineau-Zegwaard, E.; Meier, O.; Barabel, M. Business ecosystem model applied to the electric vehicle market. In Proceedings of the 26th Electric Vehicle Symposium 2012, Los Angeles, CA, USA, 6–9 May 2012; Volume 2, pp. 938–945. [Google Scholar]
- McCauley, D.; Pettigrew, K.A.; Heffron, R.J.; Droubi, S. Identifying, improving, and investing in national commitments to just transition: Reflections from Latin America and the Caribbean. Environ. Sustain. Indic. 2023, 17, 100225. [Google Scholar] [CrossRef]
- Niemczyk, J.; Borowski, K.; Trzaska, R.; Trzaska, M.; Sus, A.; Matuszewski, M. Identification of the Strategy of the Energy and Utilities Sector from the G7 Group Countries, from the Perspective of a Dominant Strategy Approach. Energies 2022, 15, 8562. [Google Scholar] [CrossRef]
- Zarkadas, S.; Besseris, G. Using Lean-and-Green Supersaturated Poly-Factorial Mini Datasets to Profile Energy Consumption Performance for an Apartment Unit. Processes 2023, 11, 1825. [Google Scholar] [CrossRef]
- Onileowo, T.T.; Muharam, F.M.; Ramily, M.K.; Khatib, S.F.A. The Nexus between innovation and business competitive advantage: A conceptual study. Univers. J. Account. Financ. 2021, 9, 352–361. [Google Scholar] [CrossRef]
- Wang, Q.; Wang, J.; Xue, M.; Zhang, X. Characteristics and Trends of Ocean Remote Sensing Research from 1990 to 2020: A Bibliometric Network Analysis and Its Implications. J. Mar. Sci. Eng. 2022, 10, 373. [Google Scholar] [CrossRef]
- Martínez Avila, M.; García-Machado, J.J.; Fierro Moreno, E. A multiple full mediating effect in a PLS hierarchical component model: Application to the collaborative public management. Mathematics 2021, 9, 910. [Google Scholar] [CrossRef]
- Pauceanu, A.M. Innovation, Innovators and Business: Arab World Edition; Springer Nature: Berlin/Heidelberg, Germany, 2022; ISBN 9811974098. [Google Scholar]
- Florczak-Strama, M.; Parkitna, A. Project Appraisal in the Transport Sector. In Information Systems Architecture and Technology: Proceedings of the 36th International Conference on Information Systems Architecture and Technology—ISAT 2015—Pt. 4, Karpacz, Poland, 20–22 September 2015; Wilimowska, Z., Borzemski, L., Grzech, A., Świątek, J., Eds.; Springer: Cham, Germany, 2016; pp. 63–73. [Google Scholar]
- Nyangchak, N. Emerging green industry toward net-zero economy: A systematic review. J. Clean. Prod. 2022, 378, 134622. [Google Scholar] [CrossRef]
- Kaczmarek, J. The Stance, Factors, and Composition of Competitiveness of SMEs in Poland. Sustainability 2022, 14, 1788. [Google Scholar] [CrossRef]
- Yang, L. Economic-Environmental Law Guarantee of the Green and Sustainable Development: Role of Health Expenditure and Innovation. Front. Public Health 2022, 10, 910643. [Google Scholar] [CrossRef]
- Yang, C.; Kwilinski, A.; Chygryn, O.; Lyulyov, O.; Pimonenko, T. The green competitiveness of enterprises: Justifying the quality criteria of digital marketing communication channels. Sustainability 2021, 13, 13679. [Google Scholar] [CrossRef]
- Sobiech-Grabka, K.; Stankowska, A.; Jerzak, K. Determinants of Electric Cars Purchase Intention in Poland: Personal Attitudes v. Economic Arguments. Energies 2022, 15, 3078. [Google Scholar] [CrossRef]
- Stańczyk-Hugiet, E. Toward Systematization of Selectors: The Strategic Management Perspective. In Proceedings of the Vision 2025: Education Excellence and Management of Innovations through Sustainable Economic Competitive Advantage, Madrid, Spain, 13–14 November 2019; Soliman, K.S., Ed.; International Business Information Management Association: King of Prussia, PA, USA, 2019; pp. 9128–9135. [Google Scholar]
- Janikowska, O.; Kulczycka, J. Just Transition as a Tool for Preventing Energy Poverty among Women in Mining Areas—A Case Study of the Silesia Region, Poland. Energies 2021, 14, 3372. [Google Scholar] [CrossRef]
- Polcyn, J.; Us, Y.; Lyulyov, O.; Pimonenko, T.; Kwilinski, A. Factors Influencing the Renewable Energy Consumption in Selected European Countries. Energies 2021, 15, 108. [Google Scholar] [CrossRef]
- Zainuddin, S.A.; Said, N.M.; Abdullah, T.; Yusoff, M.N.H.; Yasoa’, M.R.; Muhamad, S.F.; Md Nasir, N.A.; Musa, Z.K.C. The Effect of Digitalization of Cooperative on Better Transparency and Competitive Advantage. Lect. Notes Networks Syst. 2023, 485, 117–129. [Google Scholar] [CrossRef]
- Borland, H.; Ambrosini, V.; Lindgreen, A.; Vanhamme, J. Building Theory at the Intersection of Ecological Sustainability and Strategic Management. J. Bus. Ethics 2016, 135, 293–307. [Google Scholar] [CrossRef]
- Stead, J.G.; Stead, W.E. Sustainable Strategic Management; Routledge: Boca Raton, FL, USA, 2017; ISBN 9781351276320. [Google Scholar]
- Calderón, R.; De Urbina, M.O.; Expósito, L. Follow the genuine leader: The “green imitation”. Bus. Ethics Environ. Responsib. 2023, 32, 570–581. [Google Scholar] [CrossRef]
- Wołek, M.; Jagiełło, A.; Wolański, M. Multi-Criteria Analysis in the Decision-Making Process on the Electrification of Public Transport in Cities in Poland: A Case Study Analysis. Energies 2021, 14, 6391. [Google Scholar] [CrossRef]
- van Eck, N.J.; Waltman, L. Visualizing Bibliometric Networks. In Measuring Scholarly Impact; Springer International Publishing: Cham, Switzerland, 2014; pp. 285–320. [Google Scholar]
- AL-Dosari, K.; Fetais, N.; Kucukvar, M. A shift to green cybersecurity sustainability development: Using triple bottom-line sustainability assessment in Qatar transportation sector. Int. J. Sustain. Transp. 2023. [Google Scholar] [CrossRef]
- Kordana-Obuch, S.; Starzec, M.; Wojtoń, M.; Słyś, D. Greywater as a Future Sustainable Energy and Water Source: Bibliometric Mapping of Current Knowledge and Strategies. Energies 2023, 16, 934. [Google Scholar] [CrossRef]
- Pasanisi, F.; Righini, G.; D’isidoro, M.; Vitali, L.; Briganti, G.; Grauso, S.; Moretti, L.; Tebano, C.; Zanini, G.; Mahahabisa, M.; et al. A cooperation project in Lesotho: Renewable energy potential maps embedded in a webgis tool. Sustainability 2021, 13, 10132. [Google Scholar] [CrossRef]
- Bilgaev, A.; Sadykova, E.; Mikheeva, A.; Bardakhanova, T.; Ayusheeva, S.; Li, F.; Dong, S. Green Economy Development Progress in the Republic of Buryatia (Russia). Int. J. Environ. Res. Public Health 2022, 19, 7928. [Google Scholar] [CrossRef]
- Kozlov, V.; Sałabun, W. Challenges in reliable solar panel selection using MCDA methods. Procedia Comput. Sci. 2021, 192, 4913–4923. [Google Scholar] [CrossRef]
- Ma, S.-C.; Xu, J.-H.; Fan, Y. Characteristics and key trends of global electric vehicle technology development: A multi-method patent analysis. J. Clean. Prod. 2022, 338, 130502. [Google Scholar] [CrossRef]
- Nobre, A.V.; Oliveira, C.C.R.; de Lucena Nunes, D.R.; Silva Melo, A.C.; Guimarães, G.E.; Anholon, R.; Martins, V.W.B. Analysis of Decision Parameters for Route Plans and Their Importance for Sustainability: An Exploratory Study Using the TOPSIS Technique. Logistics 2022, 6, 32. [Google Scholar] [CrossRef]
- Pálvölgyi, T.; Nagypál, N.C.; Szlávik, J.; Csete, M.; Csáfor, H. Striking Oil? CSR and the EU Integration Processes: The Example of Hungary. In Corporate Social Responsibility in Europe; Edward Elgar Publishing: Cheltenham, UK, 2009; pp. 269–288. [Google Scholar]
- Kuznetsova, S.; Markova, V. New Challenges in External Environment and Business Strategy: The Case of Siberian Companies. Eurasian Stud. Bus. Econ. 2017, 4, 449–461. [Google Scholar] [CrossRef]
- Atter, G.B.; Leitner, M.; Ljubi, I. Location of Charging Stations in Electric Car Sharing Systems. Transp. Sci. 2020, 54, 1408–1438. [Google Scholar] [CrossRef]
- Kłos-Adamkiewicz, Z.; Szaruga, E.; Gozdek, A.; Kogut-Jaworska, M. Links between the Energy Intensity of Public Urban Transport, Regional Economic Growth and Urbanisation: The Case of Poland. Energies 2023, 16, 3799. [Google Scholar] [CrossRef]
- DHL—Global The Logistics Trend Radar, Delivering Insight Today, Creating Value Tomorrow. Available online: https://www.dhl.com/global-en/home/insights-and-innovation/insights/logistics-trend-radar.html (accessed on 7 April 2023).
- Gajdzik, B.; Grabowska, S.; Saniuk, S. Key socio-economic megatrends and trends in the context of the industry 4.0 framework. Forum Sci. Oeconomia 2021, 9, 5–21. [Google Scholar] [CrossRef]
- Solesvik, M.Z.; Torgersen, M.; Andersson, G.; Valter, P. Green Business Models: Definitions, types, and life cycle analysis. Forum Sci. Oeconomia 2022, 10, 199–217. [Google Scholar] [CrossRef]
- Mikiashvili, N.; Lobzhanidze, N. Green innovations and economic policy in small economies. Forum Sci. Oeconomia 2017, 5, 29–40. [Google Scholar] [CrossRef]
- Brodacki, D.; Polaszczyk, J. Emissivity of the operation of electric cars in the context of the strategic goals of the development of electromobility in Poland and the Netherlands Emisyjność dwutlenku wȩgla przez samochody elektryczne w kontekście strategicznych celów rozwoju elektr. Polityka Energ. 2018, 21, 99–115. [Google Scholar]
- Aneesh, E.M.; Anoopkumar, A.N.; Madhavan, A.; Sindhu, R.; Binod, P.; Kuddus, M.; Ruiz, H.A.; Pandey, A.; Awasthi, M.K.; Show, P.L. Inferences on bioengineering perspectives and circular economy to tackle the emerging pollutants. Environ. Technol. Innov. 2023, 30, 103116. [Google Scholar] [CrossRef]
- Winkelhaus, S.; Grosse, E.H. Logistics 4.0: A systematic review towards a new logistics system. Int. J. Prod. Res. 2020, 58, 18–43. [Google Scholar] [CrossRef]
- Borgi, T.; Zoghlami, N.; Abed, M. Big data for transport and logistics: A review. In Proceedings of the 2017 International Conference on Advanced Systems and Electric Technologies (IC_ASET), Hammamet, Tunisia, 14–17 January 2017; IEEE: Piscataway, NJ, USA, 2017; pp. 44–49. [Google Scholar]
- Galinski, P. Determinants of debt for local governments in Europe-panel data research. Forum Sci. Oeconomia 2023, 11, 69–86. [Google Scholar] [CrossRef]
- Bakator, M.; Cockalo, D.; Kavalić, M.; Terek Stojanović, E.; Gluvakov, V. An Application of Statistical Methods in Data Mining Techniques to Predict ICT Implementation of Enterprises. Appl. Sci. 2023, 13, 4055. [Google Scholar] [CrossRef]
- Krishnan, V.V.; Koshy, B.I. Evaluating the factors influencing purchase intention of electric vehicles in households owning conventional vehicles. Case Stud. Transp. Policy 2021, 9, 1122–1129. [Google Scholar] [CrossRef]
- Rovňák, M.; Kalistová, A.; Štofejová, L.; Benko, M.; Salabura, D. Management of Sustainable Mobility and the Perception of the Concept of Electric Vehicle Deployment [Zarządzanie Zrównoważoną Mobilnością i Postrzeganie Koncepcji Wdrożenia Pojazdu Elektrycznego]. Polish J. Manag. Stud. 2022, 25, 266–281. [Google Scholar] [CrossRef]
- Borysiak, O.; Mucha-Kuś, K.; Brych, V.; Kinelski, G. Toward the Climate-Neutral Management of Innovation and Energy Security in Smart World; Logos Verlag Berlin GmbH: Berlin, Germany, 2022; ISBN 9783832555443. [Google Scholar]
- Zhu, Y.; Wang, Y.; Zhou, B.; Hu, X.; Xie, Y. A Patent Bibliometric Analysis of Carbon Capture, Utilization, and Storage (CCUS) Technology. Sustainability 2023, 15, 3484. [Google Scholar] [CrossRef]
- Niemczyk, J.; Trzaska, R.; Trzaska, M. Scalability 4.0 as the main rent in Industry 4.0: The case study of Amazon. Inform. Ekon. 2020, 2019, 69–84. [Google Scholar] [CrossRef]
- Ng, S.-H.; Yang, Y.; Lee, C.-C.; Ong, C.-Z. Nexus of Financing Constraints and Supply Chain Finance: Evidence from Listed SMEs in China. Int. J. Financ. Stud. 2023, 11, 102. [Google Scholar] [CrossRef]
- Zaunbrecher, B.S.; Beul-Leusmann, S.; Ziefle, M. Laypeople’s perspectives on electromobility: A focus group study. Lect. Notes Inst. Comput. Sci. Soc. Telecommun. Eng. LNICST 2015, 151, 144–149. [Google Scholar] [CrossRef]
- Pouri, M.J.; Hilty, L.M. Conceptualizing the Digital Sharing Economy in the Context of Sustainability. Sustainability 2018, 10, 4453. [Google Scholar] [CrossRef]
- Krzak, M. Carsharing jako element koncepcji „zielonego miasta” na przykładzie Wrocławia i wybranych polskich miast [Carsharing as an element of the “green city” concept on the example of Wrocław and selected Polish cities]. Rynek Społeczeństwo Kult. 2018, 4, 48–52. [Google Scholar]
- Massier, T.; Recalde, D.; Sellmair, R.; Gallet, M.; Hamacher, T. Electrification of Road Transport in Singapore and its Integration into the Power System. Energy Technol. 2018, 6, 21–32. [Google Scholar] [CrossRef]
- Huang, S.; Zhang, J. Does the digital economy matter for higher education? The role of ICT and green innovations in top polluted economies. Environ. Sci. Pollut. Res. 2023, 30, 100058–100071. [Google Scholar] [CrossRef]
- Błaśkiewicz, P.; Kutyłowski, M.; Wodo, W.; Wolny, K. Extreme Propagation in an Ad-Hoc Radio Network—Revisited. In Computational Collective Intelligence. Technologies and Applications, Proceedings of the 4th International Conference on Computational Collective Intelligence, Ho Chi Minh City, Vietnam, 28–30 November 2012; Lecture Notes in Computer Science (Including Subseries Lecture Notes in Artificial Intelligence and Lecture Notes in Bioinformatics); Springer: Berlin/Heidelberg, Germany, 2012; Volume 7654 LNAI, pp. 142–151. [Google Scholar]
- Treiblmaier, H.; Mirkovski, K.; Lowry, P.B.; Zacharia, Z.G. The physical internet as a new supply chain paradigm: A systematic literature review and a comprehensive framework. Int. J. Logist. Manag. 2020, 31, 239–287. [Google Scholar] [CrossRef]
- Fredriksson, H.; Dahl, M.; Holmgren, J. Optimal placement of Charging Stations for Electric Vehicles in large-scale Transportation Networks. Procedia Comput. Sci. 2019, 160, 77–84. [Google Scholar] [CrossRef]
- Graczyk, A.M.; Graczyk, A.; Żołyniak, T. System for Financing Investments in Renewable Energy Sources in Poland. In Springer Proceedings in Business and Economics; Springer: Berlin/Heidelberg, Germany, 2020; pp. 153–166. [Google Scholar]
- Konovalyuk, I.; Brych, V.; Borysiak, O.; Mucha-Kus, K.; Pavlenchyk, N.; Pavlenchyk, A.; Moskvyak, Y.; Kinelsk, G. Monitoring the integration of environmentally friendly technologies in business structures in the context of climate security. Forum Sci. Oeconomia 2023, 11, 161–174. [Google Scholar] [CrossRef]
- Pyka, I.; Nocoń, A. Responsible Lending Policy of Green Investments in the Energy Sector in Poland. Energies 2021, 14, 7298. [Google Scholar] [CrossRef]
- Anuşlu, M.D.; Fırat, S.Ü. Clustering analysis application on Industry 4.0-driven global indexes. Procedia Comput. Sci. 2019, 158, 145–152. [Google Scholar] [CrossRef]
- van der Kam, M.; van Sark, W. Smart charging of electric vehicles with photovoltaic power and vehicle-to-grid technology in a microgrid; a case study. Appl. Energy 2015, 152, 20–30. [Google Scholar] [CrossRef]
- Priyan, M.K.; Usha Devi, G. A survey on internet of vehicles: Applications, technologies, challenges and opportunities. Int. J. Adv. Intell. Paradig. 2019, 12, 98–119. [Google Scholar] [CrossRef]
- Yeetsorn, R.; Prapainainar, C.; Maiket, Y. Energy efficiency evaluation assessing hydrogen production, energy storage and utilization in integrated alternative energy solutions. Int. J. Renew. Energy Res. 2019, 9, 1957–1966. [Google Scholar] [CrossRef]
- Chandra Mouli, G.R.; Bauer, P.; Zeman, M. System design for a solar powered electric vehicle charging station for workplaces. Appl. Energy 2016, 168, 434–443. [Google Scholar] [CrossRef]
- Serrenho, B.M.G.M. Quick-Commerce Applied to the Wholesaler’s Market in Portugal: The Case of Recheio Express. Ph.D. Thesis, Universidade Católica Portuguesa, Lisbon, Portugal, 2022. [Google Scholar]
- Ouazzani-Chahidi, A.; Jimenez, J.-F.; Berrah, L.; Loukili, A. Classification of Coordinators’ Limitations in Cyber-Physical Production System Management. In Lecture Notes in Networks and Systems; Motahhir, S.B.B., Ed.; Springer Science and Business Media Deutschland GmbH: Berlin/Heidelberg, Germany, 2023; Volume 669 LNNS, pp. 200–209. [Google Scholar]
- Lazović-Pita, L.; Skica, T.; Šćeta, L. Transition and efficiency: How efficient are Polish local communes in terms of the delivery of local public services? Forum Sci. Oeconomia 2022, 10, 95–115. [Google Scholar] [CrossRef]
- Dereń, A.; Seretna-Sałamaj, D.; Skonieczny, J.; Kondracka, Z. Security of Enterprise Information Resources in Cyberspace. In Advances in Intelligent Systems and Computing; Springer: Berlin/Heidelberg, Germany, 2020; Volume 1052, pp. 262–275. [Google Scholar]
- Cheung, K.-F.; Bell, M.G.H.; Bhattacharjya, J. Cybersecurity in logistics and supply chain management: An overview and future research directions. Transp. Res. Part E Logist. Transp. Rev. 2021, 146, 102217. [Google Scholar] [CrossRef]
- Dereń, A.M.; Górski, A.; Parkitna, A.; Skonieczny, J. Dimensions of Business Ecosystem Efficiency. In Information Systems Architecture and Technology: Proceedings of the 38th International Conference on Information Systems Architecture and Technology, ISAT 2017. Pt. 3, Szklarska Poręba, Poland, 17–19 September 2017; Springer: Berlin/Heidelberg, Germany, 2018; pp. 128–140. [Google Scholar]
- Pilguj, N.; Kendzierski, S.; Kolendowicz, L. The role of the atmospheric circulation types on PM10 concentrations in Poznań. Prz. Geogr. 2018, 90, 77–91. [Google Scholar] [CrossRef]
- Fu, X. An empirical assessment of the impact of digital economy and environmental regulation on regional water resources efficiency in the context of COP26. Environ. Sci. Pollut. Res. 2023, 30, 30933–30947. [Google Scholar] [CrossRef]
- Jahangir Samet, M.; Liimatainen, H.; van Vliet, O.P.R.; Pöllänen, M. Road Freight Transport Electrification Potential by Using Battery Electric Trucks in Finland and Switzerland. Energies 2021, 14, 823. [Google Scholar] [CrossRef]
- Nouni, M.R.; Jha, P.; Sarkhel, R.; Banerjee, C.; Tripathi, A.K.; Manna, J. Alternative fuels for decarbonisation of road transport sector in India: Options, present status, opportunities, and challenges. Fuel 2021, 305, 121583. [Google Scholar] [CrossRef]
- Adamczyk, J.; Dzikuć, M.; Dylewski, R.; Varese, E. Assessment of selected environmental and economic factors for the development of electro-mobility in Poland. Transportation 2023. [Google Scholar] [CrossRef]
- Mutani, G.; Santantonio, S.; Brunetta, G.; Caldarice, O.; Demichela, M. An energy community for territorial resilience: Measurement of the risk of an energy supply blackout. Energy Build. 2021, 240, 110906. [Google Scholar] [CrossRef]
- Jacyna, M.; Żochowska, R.; Sobota, A.; Wasiak, M. Scenario Analyses of Exhaust Emissions Reduction through the Introduction of Electric Vehicles into the City. Energies 2021, 14, 2030. [Google Scholar] [CrossRef]
- Cieslik, W.; Szwajca, F.; Golimowski, W.; Berger, A. Experimental Analysis of Residential Photovoltaic (PV) and Electric Vehicle (EV) Systems in Terms of Annual Energy Utilization. Energies 2021, 14, 1085. [Google Scholar] [CrossRef]
- Sendek-Matysiak, E.; Rzedowski, H.; Skrucany, T. Electromobility in Poland and Slovakia. Benchmarking of Electric Vehicles for 2019. Commun.—Sci. Lett. Univ. Zilina 2020, 22, 35–45. [Google Scholar] [CrossRef]
- Hofbauer, G.; Limanskis, A. An assessment of the level of sustainability of Foreign Direct Investments (FDI) of German companies in Latvia. Forum Sci. Oeconomia 2022, 10, 97–116. [Google Scholar] [CrossRef]
- Kuzior, A.; Grebski, W.; Kwilinski, A.; Krawczyk, D.; Grebski, M.E. Revitalization of Post-Industrial Facilities in Economic and Socio-Cultural Perspectives—A Comparative Study between Poland and the USA. Sustainability 2022, 14, 11011. [Google Scholar] [CrossRef]
- Pawełoszek, I. Towards a Smart City—The Study of Car-Sharing Services in Poland. Energies 2022, 15, 8459. [Google Scholar] [CrossRef]
- Rahman, M.A.; Rashid, M.M.; Hossain, M.S.; Hassanain, E.; Alhamid, M.F.; Guizani, M. Blockchain and IoT-Based Cognitive Edge Framework for Sharing Economy Services in a Smart City. IEEE Access 2019, 7, 18611–18621. [Google Scholar] [CrossRef]
- Stead, J.G.; Stead, W.E. Why Porter Is Not Enough: Economic Foundations of Sustainable Strategic Management. In Rethinking Strategic Management; Springer: Cham, Switzerland, 2019; pp. 67–85. [Google Scholar] [CrossRef]
- Shpak, N.; Podolchak, N.; Karkovska, V.; Sroka, W.; Horbal, N. The application of tools for assessing the financial security of enterprises. Forum Sci. Oeconomia 2022, 10, 29–44. [Google Scholar] [CrossRef]
- Hu, B.; Asim, S.; Sibt-e-Ali, M.; Javaid, M.Q.; Ramzan, M. Exploring the relationships between attitudes toward emission trading schemes, artificial intelligence, climate entrepreneurship, and sustainable performance. Environ. Sci. Pollut. Res. 2023, 30, 95720–95737. [Google Scholar] [CrossRef]
- Richert, M.; Dudek, M. Selected Problems of the Automotive Industry—Material and Economic Risk. J. Risk Financ. Manag. 2023, 16, 368. [Google Scholar] [CrossRef]
- Biercewicz, K.; Chrąchol-Barczyk, U.; Duda, J.; Wiścicka-Fernando, M. Modern Methods of Sustainable Behaviour Analysis—The Case of Purchasing FMCG. Sustainability 2022, 14, 13387. [Google Scholar] [CrossRef]
- Szozda, N.; Werbińska-Wojciechowska, S. Influence of demand forecasts accuracy on supply chains’ distribution systems’ dependability. In Proceedings of the Congress Proceedings—CLC 2012: Carpathian Logistics Congress, Prague, Czech Republic, 7–9 November 2012; pp. 206–212. [Google Scholar]
- Eldin, S.A.S.; Abd-Elhady, M.S.; Kandil, H.A. Feasibility of solar tracking systems for PV panels in hot and cold regions. Renew. Energy 2016, 85, 228–233. [Google Scholar] [CrossRef]
- Martusewicz, J.; Szewczyk, K.; Wierzbic, A. The Environmental Protection and Effective Energy Consumption in the Light of the EFQM Model 2020—Case Study. Energies 2022, 15, 7260. [Google Scholar] [CrossRef]
- Kamali, S.; Amraee, T. Blackout prediction in interconnected electric energy systems considering generation re-dispatch and energy curtailment. Appl. Energy 2017, 187, 50–61. [Google Scholar] [CrossRef]
- Rimal, B.P.; Kong, C.; Poudel, B.; Wang, Y.; Shahi, P. Smart Electric Vehicle Charging in the Era of Internet of Vehicles, Emerging Trends, and Open Issues. Energies 2022, 15, 1908. [Google Scholar] [CrossRef]
- Hadasik, B.; Kubiczek, J. E-commerce market environment formed by the COVID-19 pandemic–a strategic analysis. Forum Sci. Oeconomia 2022, 10, 25–52. [Google Scholar] [CrossRef]
- Tehci, A. Service quality, country image, and word-of-mouth communication in higher education. Forum Sci. Oeconomia 2022, 10, 91–110. [Google Scholar] [CrossRef]
- Ujwary-Gil, A.; Re, M.L.; Parente, F. The actor-network model of economic networks in a geo-economic context: The conceptual considerations. Forum Sci. Oeconomia 2022, 10, 9–28. [Google Scholar] [CrossRef]
- Karatayev, M.; Gaduš, J.; Lisiakiewicz, R. Creating pathways toward secure and climate neutral energy system through EnergyPLAN scenario model: The case of Slovak Republic. Energy Rep. 2023, 10, 2525–2536. [Google Scholar] [CrossRef]
- Baas, J.; Schotten, M.; Plume, A.; Côté, G.; Karimi, R. Scopus as a curated, high-quality bibliometric data source for academic research in quantitative science studies. Quant. Sci. Stud. 2020, 1, 377–386. [Google Scholar] [CrossRef]
- Zema, T.; Sulich, A. Models of Electricity Price Forecasting: Bibliometric Research. Energies 2022, 15, 5642. [Google Scholar] [CrossRef]
- Waltman, L.; van Eck, N.J.; Wouters, P. Counting publications and citations: Is more always better? J. Informetr. 2013, 7, 635–641. [Google Scholar] [CrossRef]
- van Eck, N.J.; Waltman, L. Software survey: VOSviewer, a computer program for bibliometric mapping. Scientometrics 2010, 84, 523–538. [Google Scholar] [CrossRef]
- VOSviewer—Visualizing Scientific Landscapes. Available online: https://www.vosviewer.com/ (accessed on 2 May 2023).
- Sulich, A.; Zema, T. Green energy transition in Germany: A bibliometric study. Forum Sci. Oeconomia 2023, 11, 175–195. [Google Scholar] [CrossRef]
- Radu, E.; Dima, A.; Dobrota, E.M.; Badea, A.-M.; Madsen, D.Ø.; Dobrin, C.; Stanciu, S. Global trends and research hotspots on HACCP and modern quality management systems in the food industry. Heliyon 2023, 9, e18232. [Google Scholar] [CrossRef] [PubMed]
- Dima, A.; Bugheanu, A.-M.; Boghian, R.; Madsen, D.Ø. Mapping Knowledge Area Analysis in E-Learning Systems Based on Cloud Computing. Electronics 2022, 12, 62. [Google Scholar] [CrossRef]
- Bran, R.; Tiru, L.; Grosseck, G.; Holotescu, C.; Malita, L. Learning from Each Other—A Bibliometric Review of Research on Information Disorders. Sustainability 2021, 13, 10094. [Google Scholar] [CrossRef]
- Zema, T.; Sulich, A.; Kulhanek, L. Energy sales forecasting in a sustainable development context: Bibliometric review. In 7th FEB International Scientific Conference: Strengthening Resilience by Sustainable Economy and Business—Towards the SDGs; Nedelko, Z., Korez-Vide, R., Eds.; University of Maribor: Maribor, Slovenia, 2023; pp. 99–108. ISBN 978-961-286-736-2. [Google Scholar]
- Elsevier Scopus Search Guide. Available online: http://schema.elsevier.com/dtds/document/bkapi/search/SCOPUSSearchTips.htm (accessed on 12 April 2023).
- Sołoducho-Pelc, L.; Sulich, A. Natural Environment Protection Strategies and Green Management Style: Literature Review. Sustainability 2022, 14, 10595. [Google Scholar] [CrossRef]
- Jan van Eck, N.; Waltman, L. VOSviewer Manual. Available online: https://www.vosviewer.com/documentation/Manual_VOSviewer_1.6.18.pdf (accessed on 23 April 2023).
- Garcia-Buendia, N.; Moyano-Fuentes, J.; Maqueira, J.M. Mapping the lean supply chain management research through citation classics. Int. J. Lean Six Sigma 2022, 13, 428–456. [Google Scholar] [CrossRef]
- Jan van Eck, N.; Waltman, L. VOSviewer Manual. Available online: https://www.vosviewer.com/documentation/Manual_VOSviewer_1.6.19.pdf (accessed on 2 May 2023).
- Perianes-Rodriguez, A.; Waltman, L.; van Eck, N.J. Constructing bibliometric networks: A comparison between full and fractional counting. J. Informetr. 2016, 10, 1178–1195. [Google Scholar] [CrossRef]
- Camargo, L.; Comas, D.; Escorcia, Y.C.; Alviz-Meza, A.; Carrillo Caballero, G.; Portnoy, I. Bibliometric Analysis of Global Trends around Hydrogen Production Based on the Scopus Database in the Period 2011–2021. Energies 2022, 16, 87. [Google Scholar] [CrossRef]
- Skare, M.; Gavurova, B.; Kovac, V. Investigation of selected key indicators of circular economy for implementation processes in sectorial dimensions. J. Innov. Knowl. 2023, 8, 100421. [Google Scholar] [CrossRef]
- Tatarewicz, I.; Lewarski, M.; Skwierz, S.; Krupin, V.; Jeszke, R.; Pyrka, M.; Szczepański, K.; Sekuła, M. The role of beccs in achieving climate neutrality in the european union. Energies 2021, 14, 7842. [Google Scholar] [CrossRef]
- Schneider, M.; Stenger, A.; Goeke, D. The electric vehicle-routing problem with time windows and recharging stations. Transp. Sci. 2014, 48, 500–520. [Google Scholar] [CrossRef]
- Goeke, D.; Schneider, M. Routing a mixed fleet of electric and conventional vehicles. Eur. J. Oper. Res. 2015, 245, 81–99. [Google Scholar] [CrossRef]
- Yang, J.; Sun, H. Battery swap station location-routing problem with capacitated electric vehicles. Comput. Oper. Res. 2015, 55, 217–232. [Google Scholar] [CrossRef]
- Yang, H.; Yang, S.; Xu, Y.; Cao, E.; Lai, M.; Dong, Z. Electric vehicle route optimization considering time-of-use electricity price by learnable partheno-genetic algorithm. IEEE Trans. Smart Grid 2015, 6, 657–666. [Google Scholar] [CrossRef]
- Schiffer, M.; Walther, G. The electric location routing problem with time windows and partial recharging. Eur. J. Oper. Res. 2017, 260, 995–1013. [Google Scholar] [CrossRef]
- Browne, M.; Allen, J.; Leonardi, J. Evaluating the use of an urban consolidation centre and electric vehicles in central London. IATSS Res. 2011, 35, 1–6. [Google Scholar] [CrossRef]
- Liimatainen, H.; van Vliet, O.; Aplyn, D. The potential of electric trucks—An international commodity-level analysis. Appl. Energy 2019, 236, 804–814. [Google Scholar] [CrossRef]
- Junquera, B.; Moreno, B.; Alvarez, R. Analyzing consumer attitudes towards electric vehicle purchasing intentions in Spain: Technological limitations and vehicle confidence. Technol. Forecast. Soc. Chang. 2016, 109, 6–14. [Google Scholar] [CrossRef]
- Javid, R.J.; Nejat, A. A comprehensive model of regional electric vehicle adoption and penetration. Transp. Policy 2017, 54, 30–42. [Google Scholar] [CrossRef]
- Juan, A.; Mendez, C.; Faulin, J.; de Armas, J.; Grasman, S. Electric Vehicles in Logistics and Transportation: A Survey on Emerging Environmental, Strategic, and Operational Challenges. Energies 2016, 9, 86. [Google Scholar] [CrossRef]
- Karatzimas, S.; Heiling, J.; Aggestam-Pontoppidan, C. Public sector accounting education: A structured literature review. Public Money Manag. 2022, 42, 543–550. [Google Scholar] [CrossRef]
- Chatzistamoulou, N.; Tyllianakis, E. Commitment of European SMEs to resource efficiency actions to achieve sustainability transition. A feasible reality or an elusive goal? J. Environ. Manag. 2022, 321, 115937. [Google Scholar] [CrossRef]
- Chen, C.-C.; Pao, H.-T. The causal link between circular economy and economic growth in EU-25. Environ. Sci. Pollut. Res. 2022, 29, 76352–76364. [Google Scholar] [CrossRef] [PubMed]
- Wang, K. Logistics 4.0 Solution-New Challenges and Opportunities. In 6th International Workshop of Advanced Manufacturing and Automation; Atlantis Press: Amsterdam, The Netherlands, 2016; pp. 68–74. [Google Scholar] [CrossRef]
- Geronikolos, I.; Potoglou, D. An exploration of electric-car mobility in Greece: A stakeholders’ perspective. Case Stud. Transp. Policy 2021, 9, 906–912. [Google Scholar] [CrossRef]
- Hamadneh, J.; Duleba, S.; Esztergár-Kiss, D. Stakeholder viewpoints analysis of the autonomous vehicle industry by using multi-actors multi-criteria analysis. Transp. Policy 2022, 126, 65–84. [Google Scholar] [CrossRef]
- Duleba, S.; Blahota, I. Determining optimal group weights for consensus creation in AHP for three conflicting stakeholder groups by vector distance minimization. J. Oper. Res. Soc. 2022, 73, 1633–1648. [Google Scholar] [CrossRef]
- Jedliński, M.; Nürnberg, M. Application of the Experimental Method in the Assessment of the Electromobility Paradigm for Courier Shipments in an Urban Agglomeration. Energies 2022, 15, 9573. [Google Scholar] [CrossRef]
- Bajdor, P.; Pawełoszek, I. Data Mining Approach in Evaluation of Sustainable Entrepreneurship. Procedia Comput. Sci. 2020, 176, 2725–2735. [Google Scholar] [CrossRef]
Disclaimer/Publisher’s Note: The statements, opinions and data contained in all publications are solely those of the individual author(s) and contributor(s) and not of MDPI and/or the editor(s). MDPI and/or the editor(s) disclaim responsibility for any injury to people or property resulting from any ideas, methods, instructions or products referred to in the content. |
© 2023 by the authors. Licensee MDPI, Basel, Switzerland. This article is an open access article distributed under the terms and conditions of the Creative Commons Attribution (CC BY) license (https://creativecommons.org/licenses/by/4.0/).









