Transient Stability Improvement of Large-Scale Photovoltaic Grid Using a Flywheel as a Synchronous Machine
Abstract
1. Introduction
- Retrofit current synchronous generators to be decommissioned with a flywheel to enhance system inertia and strength using a prevailing excitation control circuit for voltage regulation. The device works as an unloaded synchronous motor deprived of the governor and load detached. In transient situations, the synchronous motor operates like a generator to supply a fault current, using the kinetic energy kept in the flywheel.
- Modeling of the synchronous-type machine with the integration of flywheel for a power grid led by photovoltaic energy at a large scale, and thus, to improve the fault riding through the system.
- Enhance power grid security and the dependability of supply.
- Software simulation is performed in PowerWorld software to attain the results of a flywheel integration into a synchronous machine to increase system fault ride and inertia through of the system. Then the results are compared to the IEE1547 standard to validate network code compliance.
2. Methodology and Research Design
- The load impedances have an insignificant influence on fault impedance as they are short-circuited in a fault.
- The impedance of the source is not accessible, and, in the worst scenarios, entire generators, lines, and transformers are supposed to be operational to produce extreme fault levels.
- A driving voltage of 1.1 per unit behind an impedance of sub-transient is expected to produce an extreme fault level to provide adequate system strength.
2.1. PV Inverter Grid Code Compliance (IEE1547)
2.2. Analysis of Synchronous Machine and Flywheel Shaft Torque
Mathematical Modeling of Flywheel Shaft
2.3. Data Input Model
2.4. Software Model Configuration and Validation
- (a)
- Generator;
- (b)
- Exciter;
- (c)
- Governor (not applicable to PV).
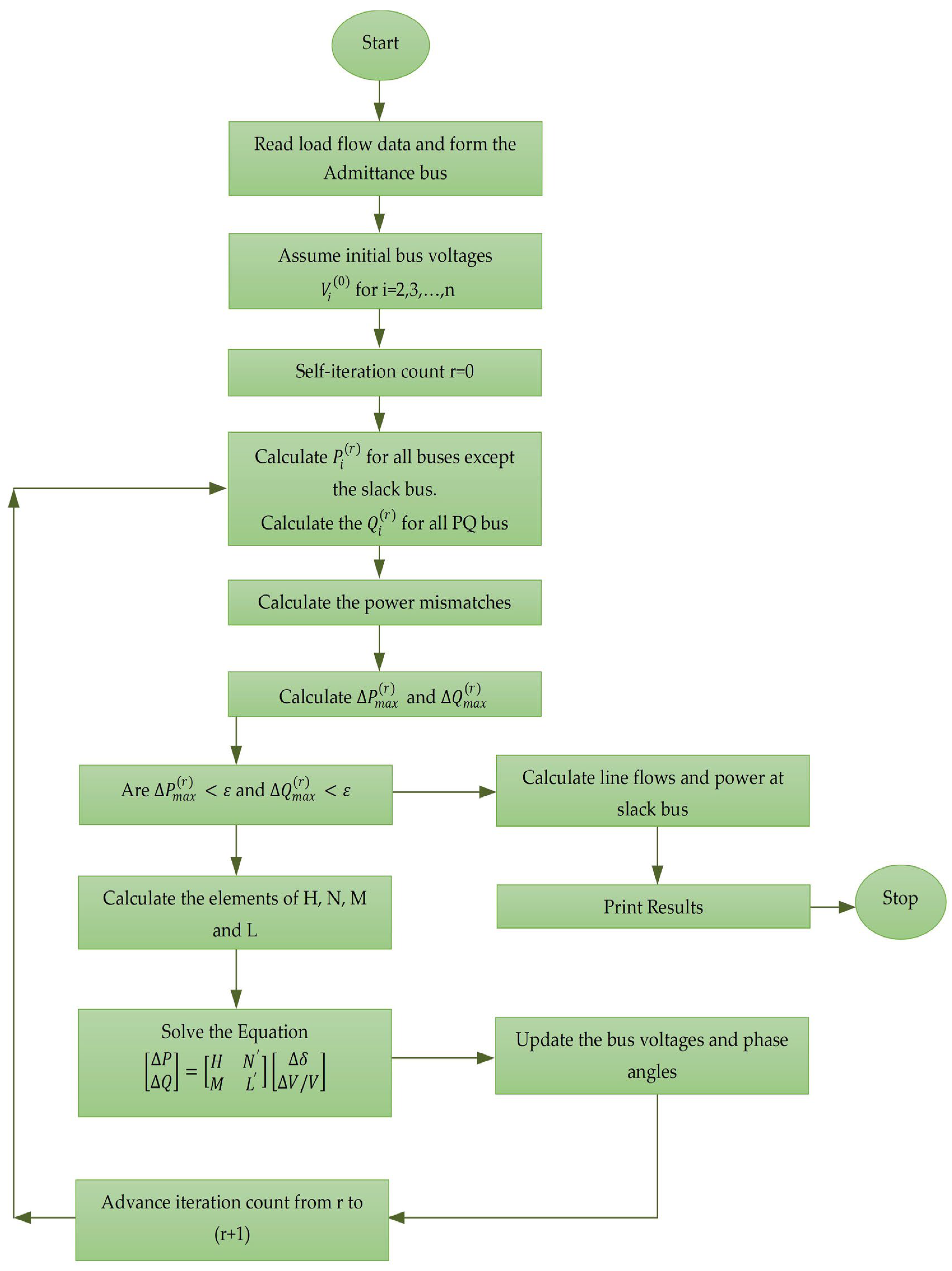
Newton-Raphson Algorithm
3. Simulation Results and Analysis
- The available software for carrying out dynamic model mapping is helpful and can save time when creating a practical model, as well as validation and analysis.
- The successful creation of expected failure schedules and running them in simulation times.
- Ease in terms of plotting and graphically displaying the attained results.
3.1. Case Study 1: 3-ϕ Fault Simulation without Flywheel at 30% PV
3.2. Case Study 2: 3-ϕ Fault Simulation without Flywheel at 50% PV
3.3. Case Study 3: 3-ϕ Fault Simulation at 50%-with Flywheel
3.4. Case Study 4: Asymmetrical Fault L-G Fault with Consideration of 50% PV
4. Conclusions
- Enhanced LVRT for power grids with high photovoltaic penetration.
- Provides quick, dynamic reactive support to aid voltage retrieval.
- Provides stability of frequency by regulating the rapid RoCoF during a disturbance.
Author Contributions
Funding
Data Availability Statement
Conflicts of Interest
Nomenclature
| BESS | Battery Energy Storage Systems |
| Hz | Hertz (cycles per seconds) |
| IBR | Inverter-based energy resources |
| L-G | Line to Ground |
| LSPV | Large Scale Photovoltaic |
| LVRT | Lower Voltage Ride Through |
| MVAR | Mega volt amps reactive |
| MW | Megawatts |
| pu | Per unit |
| PV | Photovoltaic |
| RoCOF | Rate of Change of system frequency |
| sec | Seconds |
| STATCOMs | Static Compensators |
| SVCs | Static Var Compensators |
References
- Streck, C. The Paris Agreement. Summary. Brief. Note III. No. December 2015, p. 1. Available online: http://unfccc.int/resource/docs/2015/cop21/eng/l09r01.pdf (accessed on 28 December 2015).
- Lei, T.; Riaz, S.; Zanib, N.; Batool, M.; Pan, F.; Zhang, S. Performance Analysis of Grid-Connected Distributed Generation System Integrating a Hybrid Wind-PV Farm Using UPQC. Complexity 2022, 2022, 1–14. [Google Scholar] [CrossRef]
- Malinowski, M.; Leon, J.I.; Abu-Rub, H. Solar Photovoltaic and Thermal Energy Systems: Current Technology and Future Trends. Proc. IEEE 2017, 105, 2132–2146. [Google Scholar] [CrossRef]
- Sector by Sector: Where Do Global Greenhouse Gas Emissions Come from?—Our World in Data. Available online: https://ourworldindata.org/ghg-emissions-by-sector (accessed on 27 April 2022).
- Zanib, N.; Batool, M.; Riaz, S.; Afzal, F.; Munawar, S.; Daqqa, I.; Saleem, N. Analysis and Power Quality Improvement in Hybrid Distributed Generation System with Utilization of Unified Power Quality Conditioner. Comput. Model. Eng. Sci. 2022, 134, 1105–1136. [Google Scholar] [CrossRef]
- Zanib, N.; Batool, M.; Riaz, S.; Nawaz, F. Performance Analysis of Renewable Energy Based Distributed Generation System Using ANN Tuned UPQC. IEEE Access 2022, 10, 110034–110049. [Google Scholar] [CrossRef]
- Li, L.; Li, H.; Tseng, M.L.; Feng, H.; Chiu, A.S.F. Renewable energy system on frequency stability control strategy using virtual synchronous generator. Symmetry 2020, 12, 1697. [Google Scholar] [CrossRef]
- Abdollahi, M.; Candela, J.I.; Tarraso, A.; Elsaharty, M.A.; Rakhshani, E. Electromechanical design of synchronous power controller in grid integration of renewable power converters to support dynamic stability. Energies 2021, 14, 8. [Google Scholar] [CrossRef]
- Gu, H.; Yan, R.; Saha, T.K. Minimum Synchronous Inertia Requirement of Renewable Power Systems. IEEE Trans. Power Syst. 2018, 33, 1533–1543. [Google Scholar] [CrossRef]
- 8th on Power Systems Theme: Transition towards Sustainable… & Middot; PDF File Papers Must Conform to IEEE Format and Specifications. All Papers Must Be Original and Not Simultaneously—[PDF Document]. Available online: https://fdocuments.net/document/8th-on-power-systems-theme-transition-towards-sustainable-papers-must-conform.html (accessed on 27 April 2022).
- Khatib, H. Electricity trading. In Economic Evaluation of Projects in the Electricity Supply Industry; IET: London, UK, 2014; pp. 197–211. [Google Scholar] [CrossRef]
- Orihara, D.; Kikusato, H.; Hashimoto, J.; Otani, K.; Takamatsu, T.; Oozeki, T.; Taoka, H.; Matsuura, T.; Miyazaki, S.; Hamada, H.; et al. Contribution of voltage support function to virtual inertia control performance of inverter-based resource in frequency stability. Energies 2021, 14, 4220. [Google Scholar] [CrossRef]
- Clean Energy Australia Report 2022. Available online: https://apo.org.au/node/317318 (accessed on 27 April 2022).
- Wu, Y.; Wu, Y.; Cimen, H.; Vasquez, J.C.; Guerrero, J.M. P2P energy trading: Blockchain-enabled P2P energy society with multi-scale flexibility services. Energy Rep. 2022, 8, 3614–3628. [Google Scholar] [CrossRef]
- IRENA. Global Renewables Outlook: Energy Transformation 2050; International Renewable Energy Agency: Abu Dhabi, United Arab Emirates, 2020. [Google Scholar]
- Patil, A.; Girgaonkar, R.; Musunuri, S.K. Impacts of increasing photovoltaic penetration on distribution grid—Voltage rise case study. In Proceedings of the 2014 International Conference on Advances in Green Energy (ICAGE), Thiruvananthapuram, India, 17–18 December 2014; pp. 100–105. [Google Scholar] [CrossRef]
- Lazzeroni, P.; Olivero, S.; Stirano, F.; Repetto, M. Impact of PV penetration in a distribution grid: A Middle-East study case. In Proceedings of the 2015 IEEE 1st International Forum on Research and Technologies for Society and Industry Leveraging a better tomorrow (RTSI), Turin, Italy, 16–18 September 2015; pp. 353–358. [Google Scholar] [CrossRef]
- Venikov, V.A. Transient Phenomena in Electrical Power Systems; Elsevier: Amsterdam, The Netherlands, 1965. [Google Scholar] [CrossRef]
- Australian Energy Market Operator (AEMO). Systsem Strength, Important Notice; Australian Energy Market Operator (AEMO): Melbourne, Australia, 2020; Volume 35. [Google Scholar]
- Song, P.; Shi, Z.; Wu, Q.; Yang, Y.; Zhang, L.; Wu, B.; Song, M.; Qu, T. General design of a 300-kvar hts synchronous condenser prototype. IEEE Trans. Appl. Supercond. 2020, 30, 5206905. [Google Scholar] [CrossRef]
- Kalsi, S.S.; Madura, D.; Ingram, M. Superconductor synchronous condenser for reactive power support in an electric grid. IEEE Trans. Appl. Supercond. 2005, 15, 2146–2150. [Google Scholar] [CrossRef]
- Yan, G.; Wang, D.; Jia, Q.; Hu, W.; Zhou, G. A novel frequency regulation control strategy based on the external characteristics of PV generation. IET Conf. Publ. 2019, 2019, 185–186. [Google Scholar] [CrossRef]
- Selwa, F.; Djamel, L.; Imen, L.; Hassiba, S. Impact of PSS and STATCOM on transient stability of multi-machine power system connected to PV generation. In Proceedings of the 2015 International Conference on Renewable Energy Research and Applications (ICRERA), Palermo, Italy, 22–25 November 2015; pp. 1416–1421. [Google Scholar] [CrossRef]
- Mitsugi, Y.; Yokoyama, A. Phase angle and voltage stability assessment in multi-machine power system with massive integration of PV considering PV’s FRT requirements and dynamic load characteristics. In Proceedings of the 2014 International Conference on Power System Technology, Chengdu, China, 20–22 October 2014; pp. 1112–1119. [Google Scholar] [CrossRef]
- He, Y.; Wang, M.; Jia, Y.; Zhao, J.; Xu, Z. Low-voltage ride-through control for photovoltaic generation in the low-voltage distribution network. IET Renew. Power Gener. 2020, 14, 2727–2737. [Google Scholar] [CrossRef]
- Lammert, G.; Heß, T.; Schmidt, M.; Schegner, P.; Braun, M. Dynamic grid support in low voltage grids—Fault ride-through and reactive power/voltage support during grid disturbances. In Proceedings of the 2014 Power Systems Computation Conference, Wroclaw, Poland, 18–22 August 2014. [Google Scholar] [CrossRef]
- Refaat, S.S.; Abu-Rub, H.; Sanfilippo, A.P. Dynamic voltage stability impact of large-scale photovoltaic system on electric power grids. In Proceedings of the 5th IET International Conference on Renewable Power Generation (RPG) 2016, London, UK, 21–23 September 2016. [Google Scholar] [CrossRef]
- Hoballah, A. Power system dynamic behavior with large scale solar energy integration. In Proceedings of the 2015 4th International Conference on Electric Power and Energy Conversion Systems (EPECS), Sharjah, United Arab Emirates, 24–26 November 2015. [Google Scholar] [CrossRef]
- Hasan, A.K.M.K.; Haque, M.H.; Aziz, S.M. Application of battery energy storage systems to enhance power system inertia. In Proceedings of the 2019 29th Australasian Universities Power Engineering Conference (AUPEC), Nadi, Fiji, 26–29 November 2019. [Google Scholar] [CrossRef]
- Silwal, S.; Karimi-Ghartemani, M. On Transient Responses of a Class of PV Inverters. IEEE Trans. Sustain. Energy 2019, 10, 311–314. [Google Scholar] [CrossRef]
- Uxvkhg, R.I.R.; Iru, O. Synchronverter-based operation of STATCOM to mimic Synchronous Condensers. In Proceedings of the 2012 7th IEEE Conference on Industrial Electronics and Applications (ICIEA), Singapore, 18–20 July 2012. [Google Scholar]
- Mrehel, O.G.; Shamek, A.S.; Hamouda, M.D. Power system transient stability investigation in the presence of photovoltaic generation. In Proceedings of the 2016 17th International Conference on Sciences and Techniques of Automatic Control and Computer Engineering (STA), Sousse, Tunisia, 19–21 December 2016. [Google Scholar] [CrossRef]
- Teodorescu, R.; Liserre, M.; Rodriguez, P. Grid Converters for Photovoltaic and Wind Power Systems Chapter 10 Control of Grid Converters under Grid Faults; John Wiley & Sons: Hoboken, NJ, USA, 2011. [Google Scholar]
- IEEE Std 1547; IEEE Standard for Interconnection and Interoperability of Distributed Energy Resources with Associated Electric Power Systems Interfaces. IEEE: Piscataway, NJ, USA, 2018.
- Australian Energy Market Operator (AEMO). Power Systsem Requirements, Important Notice; Australian Energy Market Operator (AEMO): Melbourne, Australia, 2020. [Google Scholar]













| Ref. | Techniques | Parameters to be Controlled | Comments | ||||
|---|---|---|---|---|---|---|---|
| Inertia | Increase Inertia Range | System Strength | Voltage | Frequency | |||
| [17] | Synchronous Condenser | Yes | Fixed | Yes | Yes | Yes | Extensive, narrow, control range-Rotor Only |
| [19] | SVC | No | No | No | Yes | No | |
| [19] | STATCOM | No | No | No | Yes | No | |
| [25] | Batteries | No | No | Yes | Yes | Limited Capability | |
| [26] | Inverters | Virtual Inertia | No | Yes (Limited) | Yes | No | |
| This Paper | Synchronous Machine With Flywheel | Yes | Yes-Wide Range | Yes | Yes | Yes | Cheap Use existing infrastructure dynamic range: Rotor + Flywheel |
| IEEE 1547 | |||
|---|---|---|---|
| Range of Voltage (%) | Disconnection Time (s) | Range of Frequency (Hz) | Disconnection Time (s) |
| V < 50 | 0.16 | 59.3 < V < 60.5 | 0.16 |
| 50 ≤ V < 88 | 2.00 | ||
| 110 < V < 120 | 1.00 | ||
| V ≥ 120 | 0.16 | ||
| Generator 1 and 2 Parameters | |||
|---|---|---|---|
| Ra (pu) | 2.7153 × | Xd ″ (pu) | 0.250 |
| X1 (pu) | 0.171 | Xq ″ (pu) | 0.240 |
| Xd (pu) | 1.204 | Td ′ | 1.01 |
| Xq (pu) | 0.437 | Td ″ (s) | 0.052 |
| Xd ′ (pu) | 0.294 | Tq ″ (s) | 0.13 |
| Parameters | Bus#1 (Slack/Infinite) | Bus#2 | Bus#3 (Photovoltaic) |
|---|---|---|---|
| Initialisation of Model Load Flow (Steady State Value) | |||
| Voltage (p.u) | 1 | 1.05 | 1.05 |
| Frequency (Hz) | 50 | 50 | 50 |
| Voltage angle (degree) | 0 | 0.6 | 0.85 |
| Case Study 1 and 2 | Values of before-fault with no flywheel | ||
| Voltage p.u (case#1) Voltage p.u (case#2) | 1.04 1.03 | 1.02 1.03 | 1.02 1.02 |
| Frequency Hz (case#1) Frequency Hz (case#2) | 50 50 | 50 50 | 50 50 |
| Case Study 1 and 2 | Worst situation values in disturbance with no flywheel | ||
| Voltage p.u (case#1) Voltage p.u (case#2) | 0.91 0.85 | 0.2 0.32 | 0.65 0.25 |
| Frequency Hz (case#1) Frequency Hz (case#2) | 49.9 47 | 50.45 53 | 50.15 70 |
| Case Study 1 and 2 | Values of after-fault with no flywheel | ||
| Voltage p.u (case#2) | 1.03 | 1.02 | 0.98 |
| Frequency Hz (case#2) | 50.1 | 50.1 | 50.1 |
| Case Study 3 | Parameter values for before fault condition using flywheel | ||
| Rotor Speed (p.u) | 1 | 1 | Not valid for PV |
| Angle of rotor (degree) | 3.0 | 62.1 | Not valid |
| Voltage attained (p.u) | 1.02 | 1.03 | 1.02 |
| Frequency (Hz) | 50 | 50 | 50 |
| Reactive power (MVAR) | 100.0 | 48.0 | 0 |
| Case Study 3 | Parameter values in worst condition with disturbance using flywheel | ||
| Speed of rotor (p.u) | 0.99 | 1.012 | Not valid for PV |
| Angle of rotor (degree) | 15 | 85 | Not valid for PV |
| Voltage (p.u) | 0.89 | 0.3 | 0.59 |
| Frequency (Hz) | 50.3 | 50.9 | 50.35 |
| Reactive power (MVAR) | 560 | 250 | 55 |
| Case Study 3 | Values of after-fault using a flywheel | ||
| Speed of rotor (p.u) | 1 | 1.01 | Not valid |
| Angle of rotor (degree) | 1 | 63.1 | Not valid |
| Voltage (p.u) | 1 | 1.03 | 1.01 |
| Frequency (Hz) | 50.1 | 50.1 | 50.1 |
| Reactive power (MVAR) | 20 | 45 | 0 |
| Case study 4 | Values of before-Fault using Flywheel | ||
| Voltage (p.u) | 1.04 | 1.04 | 1.03 |
| Frequency (Hz) | 50 | 50 | 50 |
| Case study 4 | Worst Condition Values in Disturbance Using a Flywheel | ||
| Voltage (p.u) | 1.1 | 1.23 | 1.15 |
| Frequency (Hz) | 49.85 | 49 | 49.25 |
| Case study 4 | Values of after Fault using a Flywheel | ||
| Frequency (Hz) | 50.04 | 50.04 | 50.4 |
| Voltage (p.u) | 1.04 | 1.02 | 0.95 |
Disclaimer/Publisher’s Note: The statements, opinions and data contained in all publications are solely those of the individual author(s) and contributor(s) and not of MDPI and/or the editor(s). MDPI and/or the editor(s) disclaim responsibility for any injury to people or property resulting from any ideas, methods, instructions or products referred to in the content. |
© 2023 by the authors. Licensee MDPI, Basel, Switzerland. This article is an open access article distributed under the terms and conditions of the Creative Commons Attribution (CC BY) license (https://creativecommons.org/licenses/by/4.0/).
Share and Cite
Marupi, M.; Batool, M.; Alizadeh, M.; Zanib, N. Transient Stability Improvement of Large-Scale Photovoltaic Grid Using a Flywheel as a Synchronous Machine. Energies 2023, 16, 689. https://doi.org/10.3390/en16020689
Marupi M, Batool M, Alizadeh M, Zanib N. Transient Stability Improvement of Large-Scale Photovoltaic Grid Using a Flywheel as a Synchronous Machine. Energies. 2023; 16(2):689. https://doi.org/10.3390/en16020689
Chicago/Turabian StyleMarupi, Masilu, Munira Batool, Morteza Alizadeh, and Noor Zanib. 2023. "Transient Stability Improvement of Large-Scale Photovoltaic Grid Using a Flywheel as a Synchronous Machine" Energies 16, no. 2: 689. https://doi.org/10.3390/en16020689
APA StyleMarupi, M., Batool, M., Alizadeh, M., & Zanib, N. (2023). Transient Stability Improvement of Large-Scale Photovoltaic Grid Using a Flywheel as a Synchronous Machine. Energies, 16(2), 689. https://doi.org/10.3390/en16020689

