Design of Fault-Tolerant Automotive Gateway Architecture Using MC9S12XDP512 Microcontroller Device
Abstract
1. Introduction
2. Materials and Methods
2.1. CAN and LIN Overview
2.1.1. Controller Area Network (CAN) Overview
2.1.2. CAN Error (Fault) Handling and Confinement
2.1.3. Local Interconnect Network (LIN) Overview
2.1.4. LIN Error Signaling and Confinement
2.2. Embedded Vehicular Network Gateway
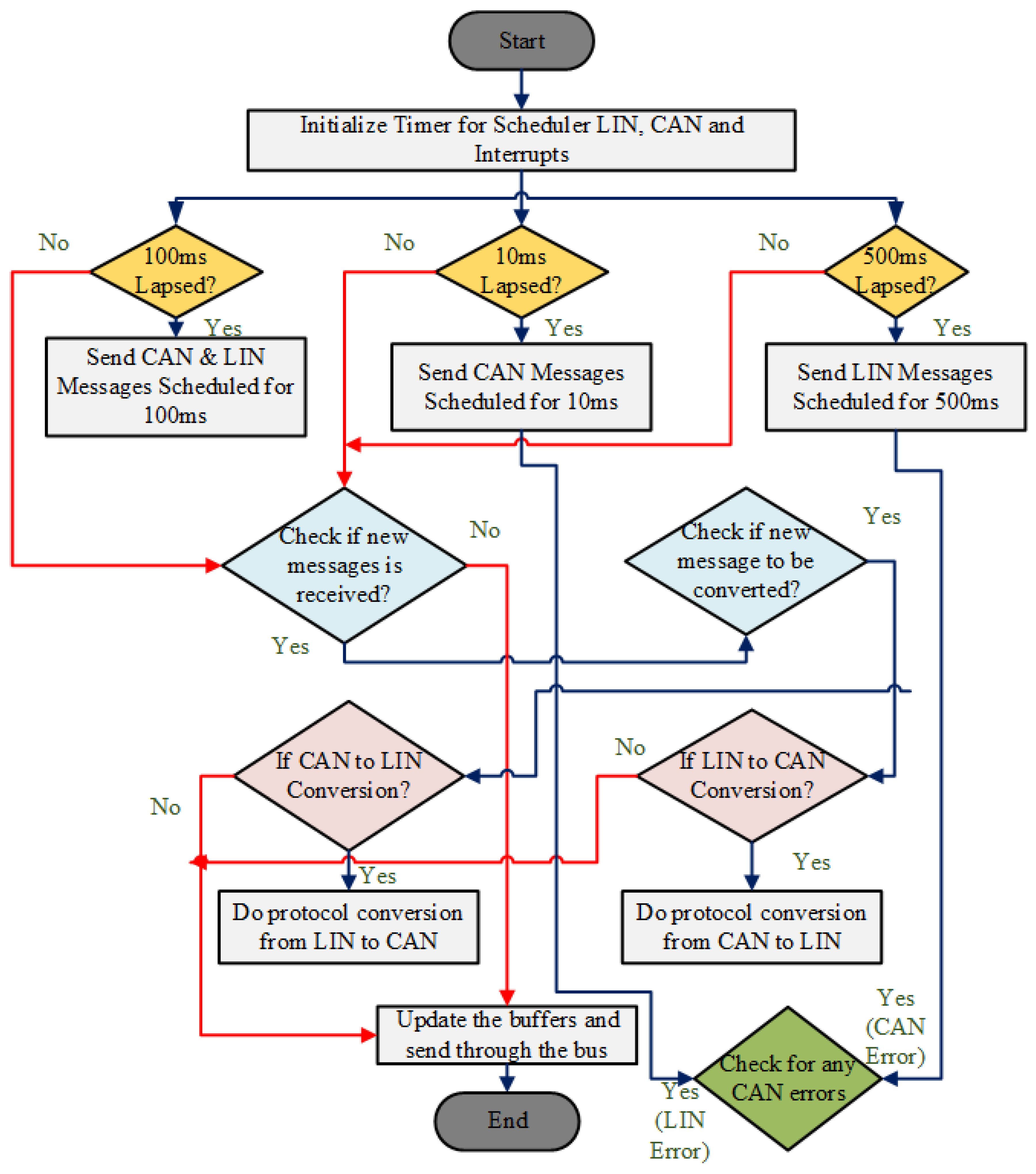
2.2.1. CAN to LIN Conversion Algorithm
- Under the programme code, the CAN and LIN device driver implementation files will be accessed.
- The scheduler part, which is created as a time slice in the programme and runs in intervals of 10 ms, 200 ms, 500 ms, and 1000 ms depending on the clock frequency of the microcontroller, implements the gateway function. The oscillator clock frequency in the proposed gateway design is 25 MHZ.
- The interrupts in the CAN are set up, and buffers are received so that the message frames can be sent and received, respectively, as well as the LIN timers for 10 ms, 100 ms, and 500 ms in the scheduler.
- If the timers are running out, as demonstrated in step 3, the message frames that need to be transferred to the CAN buffers are sent, which will send the message frames and the data in the CAN data bus. The scheduler maintains the CAN message frames’ periodicity. The LIN is treated in the same way.
- The messages regularly received on the CAN or LIN bus lines are checked.
- It should be moved from the local software buffers into the CAN and LIN buffers.
- Whether the CAN to LIN conversion is necessary is determined. Whether a fresh message is received in the CAN node determines whether this choice will be taken. If so, the node linked to the LIN network will obtain the data from the CAN bus.
- Software is used to convert CAN to LIN if necessary (typically, data that are moved to local buffers are transformed to the LIN data format and delivered to the LIN network).
- The buffers are refreshed and sent across the necessary network.
- The CAN is inspected for any protocol issues. Device driver software is used to perform this error checking.
- During an error sequence, the error counter is raised and a failure message is sent on the bus and is sent via LIN or CAN.
- Step 11 is repeated until the CAN/LIN errors are corrected.
2.2.2. Intra-Vehicular Security Principles
3. Results
Sensor Interfacing with MC9S12XDP512 Microcontroller
- The node ID and other device configuration are kept in an external EEPROM.
- The implementation of analogue interfaces uses external A/D and D/A conversion elements.
4. Conclusions
Author Contributions
Funding
Conflicts of Interest
References
- Khan, J. Design of a High Efficiency In-Vehicle Network with a Single ECU for a Network (SEN); Technical Report; SAE Technical Paper: Warrendale, PA, USA, 2014. [Google Scholar]
- Kurugollu, F.; Ahmed, S.H.; Hussain, R.; Ahmad, F.; Kerrache, C.A. Vehicular Sensor Networks: Applications, Advances and Challenges. Sensors 2020, 20, 3686. [Google Scholar] [CrossRef] [PubMed]
- Choi, W.; Jo, H.J.; Woo, S.; Chun, J.Y.; Park, J.; Lee, D.H. Identifying ecus using inimitable characteristics of signals in controller area networks. IEEE Trans. Veh. Technol. 2018, 67, 4757–4770. [Google Scholar] [CrossRef]
- Askaripoor, H.; Hashemi Farzaneh, M.; Knoll, A. E/E Architecture Synthesis: Challenges and Technologies. Electronics 2022, 11, 518. [Google Scholar] [CrossRef]
- Alawi, M.; Alsaqour, R.; Abdelhaq, M.; Alkanhel, R.; Sharef, B.; Sundararajan, E.; Ismail, M. Adaptive QoS-Aware Multi-Metrics Gateway Selection Scheme for Heterogenous Vehicular Network. Systems 2022, 10, 142. [Google Scholar] [CrossRef]
- Wahid, I.; Tanvir, S.; Ahmad, M.; Ullah, F.; AlGhamdi, A.S.; Khan, M.; Alshamrani, S.S. Vehicular Ad Hoc Networks Routing Strategies for Intelligent Transportation System. Electronics 2022, 11, 2298. [Google Scholar] [CrossRef]
- Tuohy, S.; Glavin, M.; Hughes, C.; Jones, E.; Trivedi, M.; Kilmartin, L. Intra-Vehicle Networks: A Review. IEEE Trans. Intell. Transp. Syst. 2015, 16, 534–545. [Google Scholar] [CrossRef]
- Rathore, R.S.; Hewage, C.; Kaiwartya, O.; Lloret, J. In-vehicle communication cyber security: Challenges and solutions. Sensors 2022, 22, 6679. [Google Scholar] [CrossRef]
- Kim, J.H.; Seo, S.H.; Hai, N.T.; Cheon, B.M.; Lee, Y.S.; Jeon, J.W. Gateway Framework for In-Vehicle Networks Based on CAN, FlexRay, and Ethernet. IEEE Trans. Veh. Technol. 2015, 64, 4472–4486. [Google Scholar] [CrossRef]
- Sini, J.; Violante, M.; Tronci, F. A Novel ISO 26262-Compliant Test Bench to Assess the Diagnostic Coverage of Software Hardening Techniques against Digital Components Random Hardware Failures. Electronics 2022, 11, 901. [Google Scholar] [CrossRef]
- Hamed, A.; El-Kharashi, M.W.; Salem, A.; Safar, M. Two-layer bus-independent instruction set architecture for securing long protocol data units in automotive open system architecture-based automotive electronic control units. Electronics 2022, 11, 952. [Google Scholar] [CrossRef]
- Bozdal, M.; Samie, M.; Aslam, S.; Jennions, I. Evaluation of can bus security challenges. Sensors 2020, 20, 2364. [Google Scholar] [CrossRef] [PubMed]
- Bedretchuk, J.P.; Arribas Garcà a, S.; Nogiri Igarashi, T.; Canal, R.; Wedderhoff Spengler, A.; Gracioli, G. Low-Cost Data Acquisition System for Automotive Electronic Control Units. Sensors 2023, 23, 2319. [Google Scholar] [CrossRef] [PubMed]
- Shon, T. In-Vehicle Networking/Autonomous Vehicle Security for Internet of Things/Vehicles. Electronics 2021, 10, 637. [Google Scholar] [CrossRef]
- Sundharam, S.M.; Iyenghar, P.; Pulvermueller, E. Software Architecture Modeling of AUTOSAR-Based Multi-Core Mixed-Critical Electric Powertrain Controller. Modelling 2021, 2, 706–727. [Google Scholar] [CrossRef]
- Bi, Z.; Xu, G.; Xu, G.; Wang, C.; Zhang, S. Bit-Level Automotive Controller Area Network Message Reverse Framework Based on Linear Regression. Sensors 2022, 22, 981. [Google Scholar] [CrossRef]
- Zhang, H.; Meng, X.; Zhang, X.; Liu, Z. CANsec: A practical in-vehicle controller area network security evaluation tool. Sensors 2020, 20, 4900. [Google Scholar] [CrossRef]
- Kim, H.J.; Lee, U.; Kim, M.; Lee, S. Time-synchronization method for CAN–Ethernet networks with gateways. Appl. Sci. 2020, 10, 8873. [Google Scholar] [CrossRef]
- Hbaieb, A.; Rhaiem, O.B.; Chaari, L. In-car Gateway Architecture for Intra and Inter-vehicular Networks. In Proceedings of the 2018 14th International Wireless Communications & Mobile Computing Conference (IWCMC), Limassol, Cyprus, 25–29 June 2018; pp. 1489–1494. [Google Scholar]
- Peng, Y.; Shi, B.; Jiang, T.; Tu, X.; Xu, D.; Hua, K. A Survey on In-vehicle Time Sensitive Networking. IEEE Internet Things J. 2023, 10, 14375–14396. [Google Scholar] [CrossRef]
- Xu, Y.; Shang, J.; Tang, H. Recent trends of in-vehicle time sensitive networking technologies, applications and challenges. China Commun. 2023, 1–26. [Google Scholar] [CrossRef]
- Rșteiu, M.; Dobra, R.; Avram, A.; Samoil, F.; Buic, G.; Rizzo, R.; Micu, D.D. Designing a Smart Gateway for Data Fusion Implementation in a Distributed Electronic System Used in Automotive Industry. Energies 2021, 14, 3300. [Google Scholar] [CrossRef]
- Bui, V.T.; Dow, C.R.; Huang, Y.C.; Liu, P.; Thai, V.D. A Canopen-based gateway and energy monitoring system for electric bicycles. Energies 2020, 13, 3766. [Google Scholar] [CrossRef]
- Li, X.; Yu, Y.; Sun, G.; Chen, K. Connected vehicles’ security from the perspective of the in-vehicle network. IEEE Netw. 2018, 32, 58–63. [Google Scholar] [CrossRef]
- Hassan, M.K.; Syed Ariffin, S.H.; Ghazali, N.E.; Hamad, M.; Hamdan, M.; Hamdi, M.; Hamam, H.; Khan, S. Dynamic Learning Framework for Smooth-Aided Machine-Learning-Based Backbone Traffic Forecasts. Sensors 2022, 22, 3592. [Google Scholar] [CrossRef] [PubMed]
- Siddiqui, A.S.; Lee, C.C.; Che, W.; Plusquellic, J.; Saqib, F. Secure intra-vehicular communication over CANFD. In Proceedings of the 2017 Asian Hardware Oriented Security and Trust Symposium (AsianHOST), Beijing, China, 19–20 October 2017; pp. 97–102. [Google Scholar] [CrossRef]
- Xie, G.; Yang, L.T.; Liu, Y.; Luo, H.; Peng, X.; Li, R. Security Enhancement for Real-Time Independent In-Vehicle CAN-FD Messages in Vehicular Networks. IEEE Trans. Veh. Technol. 2021, 70, 5244–5253. [Google Scholar] [CrossRef]

















Disclaimer/Publisher’s Note: The statements, opinions and data contained in all publications are solely those of the individual author(s) and contributor(s) and not of MDPI and/or the editor(s). MDPI and/or the editor(s) disclaim responsibility for any injury to people or property resulting from any ideas, methods, instructions or products referred to in the content. |
© 2023 by the authors. Licensee MDPI, Basel, Switzerland. This article is an open access article distributed under the terms and conditions of the Creative Commons Attribution (CC BY) license (https://creativecommons.org/licenses/by/4.0/).
Share and Cite
Krishnamoorthy, R.; Chokkalingam, B.; Munda, J.L. Design of Fault-Tolerant Automotive Gateway Architecture Using MC9S12XDP512 Microcontroller Device. Energies 2023, 16, 5923. https://doi.org/10.3390/en16165923
Krishnamoorthy R, Chokkalingam B, Munda JL. Design of Fault-Tolerant Automotive Gateway Architecture Using MC9S12XDP512 Microcontroller Device. Energies. 2023; 16(16):5923. https://doi.org/10.3390/en16165923
Chicago/Turabian StyleKrishnamoorthy, Ramesh, Bharatiraja Chokkalingam, and Josiah Lange Munda. 2023. "Design of Fault-Tolerant Automotive Gateway Architecture Using MC9S12XDP512 Microcontroller Device" Energies 16, no. 16: 5923. https://doi.org/10.3390/en16165923
APA StyleKrishnamoorthy, R., Chokkalingam, B., & Munda, J. L. (2023). Design of Fault-Tolerant Automotive Gateway Architecture Using MC9S12XDP512 Microcontroller Device. Energies, 16(16), 5923. https://doi.org/10.3390/en16165923

