A Control Algorithm for Tapering Charging of Li-Ion Battery in Geostationary Satellites
(This article belongs to the Section D: Energy Storage and Application)
Abstract
1. Introduction
2. Proposed Control Algorithm
2.1. Seasonal Characteristics
2.2. Battery Charge Mode
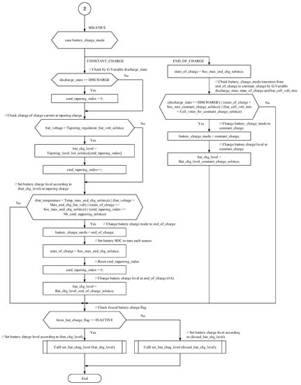
2.3. CONSTANT CHARGE Mode
2.4. Tapering Charging in CONSTANT CHARGE Mode
2.5. Battery Parameters Check in CONSTANT CHARGE Mode
2.6. END OF CHARGE Mode
2.7. Battery Parameters Check in END OF CHARGE Mode
2.8. Set the Forced Battery Charge Level
3. Experimental Results
3.1. Experimental Settings
3.2. Experimental Results
4. Conclusions
Funding
Data Availability Statement
Conflicts of Interest
References
- Emrick, R.; Cruz, P.; Carvalho, N.B.; Gao, S.; Quay, R.; Waltereit, P. The Sky’s the Limit: Key Technology and Market Trends in Satellite Communications. IEEE Microw. Mag. 2014, 15, 65–78. [Google Scholar] [CrossRef]
- Satellite Industry Association. State of the Industry Report; Satellite Industry Association: Washington, DC, USA, 2012. [Google Scholar]
- Lepcha, P.; Malmadayalage, T.D.; Örger, N.C.; Purio, M.A.; Duran, F.; Kishimoto, M.; El-Megharbel, H.A.; Cho, M. Assessing the Capacity and Coverage of Satellite IoT for Developing Countries Using a CubeSat. Appl. Sci. 2022, 12, 8623. [Google Scholar] [CrossRef]
- Ruiz-de-Azua, J.A.; Garzaniti, N.; Golkar, A.; Calveras, A.; Camps, A. Towards Federated Satellite Systems and Internet of Satellites: The Federation Deployment Control Protocol. Remote Sens. 2021, 13, 982. [Google Scholar] [CrossRef]
- Grzesik, B.; Baumann, T.; Walter, T.; Flederer, F.; Sittner, F.; Dilger, E.; Gläsner, S.; Kirchler, J.-L.; Tedsen, M.; Montenegro, S.; et al. InnoCube—A Wireless Satellite Platform to Demonstrate Innovative Technologies. Aerospace 2021, 8, 127. [Google Scholar] [CrossRef]
- Gupta, A.; Jha, R.K. A survey of 5G network: Architecture and emerging technologies. IEEE Access 2015, 3, 1206–1232. [Google Scholar] [CrossRef]
- Foust, J. SpaceX’s space-Internet woes: Despite technical glitches, the company plans to launch the first of nearly 12,000 satellites in 2019. IEEE Spectr. 2019, 56, 50–51. [Google Scholar] [CrossRef]
- Harris, M. Tech giants race to build orbital internet. IEEE Spectr. 2018, 55, 10–11. [Google Scholar] [CrossRef]
- Badger, M.; Fujita, A.; Orzel, K.; Hatfield, D.; Kelly, M. Wind Retrieval from Constellations of Small SAR Satellites: Potential for Offshore Wind Resource Assessment. Energies 2023, 16, 3819. [Google Scholar] [CrossRef]
- GEO-KOMPSAT-2 (Geostationary-Korea Multipurpose Satellite-2 Program). Available online: https://www.eoportal.org/satellite-missions/geo-kompsat-2#eop-quick-facts-section (accessed on 16 July 2023).
- Park, J.-E.; Han, J.-K.; Choi, S.-H.; Moon, G.-W. Two-switch forward converter with an integrated buck converter for high bus voltage in satellites. IEEE Trans. Power Electron. 2023, 38, 2041–2051. [Google Scholar] [CrossRef]
- Lim, T.M.; Cramer, A.M.; Lumpp, J.E.; Rawashdeh, S.A. A Modular Electrical Power System Architecture for Small Spacecraft. IEEE Trans. Aerosp. Electron. Syst. 2018, 54, 1832–1849. [Google Scholar] [CrossRef]
- Chen, Y.-K.; Lai, Y.-C.; Lu, W.-C.; Lin, A. Design and Implementation of High Reliability Electrical Power System for 2U NutSat. IEEE Trans. Aerosp. Electron. Syst. 2021, 57, 614–622. [Google Scholar] [CrossRef]
- Fu, M.; Zhang, D.; Li, T. New Electrical Power Supply System for All-Electric Propulsion Spacecraft. IEEE Trans. Aerosp. Electron. Syst. 2017, 53, 2157–2166. [Google Scholar] [CrossRef]
- Nagata, H.; Uno, M. Nonisolated PWM Three-Port Converter Realizing Reduced Circuit Volume for Satellite Electrical Power Systems. IEEE Trans. Aerosp. Electron. Syst. 2020, 56, 3394–3408. [Google Scholar] [CrossRef]
- Park, J.-E.; Han, J.-K.; Park, K.-B.; Lee, B.-H.; Moon, G.-W. A new direct charging control for electrical power systems in low Earth orbit satellites. IEEE Trans. Aerosp. Electron. Syst. 2023, 59, 2566–2578. [Google Scholar] [CrossRef]
- Koo, J.-C.; Park, J.-E.; Moon, G.-W. Triple Junction GAGET2-ID2 Solar Cell Degradation by Solar Proton Events. J. Korean Soc. Aeronaut. Space Sci. 2021, 49, 1019–1025. [Google Scholar]
- Hyder, A.K.; Wiley, R.L.; Halpert; Flood, D.J.; Sabripour, S. Spacecraft Power Technologies; Imperial College Press: London, UK, 2000; ISBN 978-1-86094-117-7. [Google Scholar]
- Kim, D.-K.; Jeong, Y.; Park, J.-E.; Lee, N.; Moon, G.-W. Boost-forward integrated converter for high power density spacecraft applications. In Proceedings of the 2019 10th International Conference on Power Electronics and ECCE Asia (ICPE 2019—ECCE Asia), Busan, Republic of Korea, 27–30 May 2019; pp. 1–6. [Google Scholar]
- Zhang, X.; Kang, Q.; Yu, W.; Xing, J.; Li, F.; You, X. Power Assessment Indices of Solar Arrays under MPPT and DET methods for Spacecraft. In Proceedings of the 2019 European Space Power Conference (ESPC), Juan-les-Pins, France, 30 September–4 October 2019; pp. 1–4. [Google Scholar]
- Weinberg, A.; Schreuders, J. A high-power high-voltage DC-DC converter for space application. IEEE Trans. Power Electron. 1986, PE-1, 148–160. [Google Scholar] [CrossRef]
- Weinberg, A.; Ghislanzoni, L. A new zero voltage and zero current power-switching technique. IEEE Trans. Power Electron. 1992, 7, 655–665. [Google Scholar] [CrossRef]
- Zhu, H.; Zhang, D. Design Considerations of Sequential Switching Shunt Regulator for High-Power Applications. IEEE Trans. Ind. Electron. 2020, 67, 9358–9369. [Google Scholar] [CrossRef]
- Sanchis, E.; Maset, E.; Ferreres, A.; Ejea, J.B.; Esteve, V.; Jordán, J.; Garrigós, A.; Blanes, J.M. High-power battery discharge regulator for space application. IEEE Trans. Ind. Electron. 2010, 57, 3935–3943. [Google Scholar] [CrossRef]
- Weinberg, A.; Boldo, P.R. A high power, high frequency, DC to DC converter for space applications. In Proceedings of the IEEE 23rd Annual IEEE Power Electronics Specialists Conference, Toledo, Spain, 29 June–3 July 1992; pp. 1140–1147. [Google Scholar]
- Blanes, J.M.; Carrasco, J.A.; Garrigós, A.; Marroquí, D.; Torres, C. Sequential Switching Shunt Regulator Parallel Power Processing Control for High Capacitance Solar Arrays. Energies 2021, 14, 429. [Google Scholar] [CrossRef]
- Ejea, J.B.; Ferreres, A.; Sanchis-Kilders, E.; Maset, E.; Esteve, V.; Jordan, J.; Garrigos, A. Optimized topology for high efficiency battery discharge regulator. IEEE Trans. Aerosp. Electron. Syst. 2008, 44, 1511–1521. [Google Scholar] [CrossRef]
- Bae, J.-H.; Park, J.-E.; Lee, J.-Y.; Lee, N.; Han, S.-K. An improved weinberg converter with low output current and voltage ripple. In Proceedings of the IECON 2019—45th Annual Conference of the IEEE Industrial Electronics Society, Lisbon, Portugal, 14–17 October 2019; pp. 1597–1602. [Google Scholar]
- DKim, K.; Jeong, Y.; Baek, J.-I.; Park, J.-E.; Lim, C.-W.; Moon, G.-W. High efficiency and high power density weinberg converter reducing conduction loss and output current ripple for space applications. In Proceedings of the 2019 IEEE Applied Power Electronics Conference and Exposition (APEC), Anaheim, CA, USA, 17–21 March 2019; pp. 1583–1586. [Google Scholar]
- Bae, J.-H.; Park, J.-E.; Han, S.-K. A Battery Discharge Regulator with a Low-Output Current Ripple of an Electrical Power System in a Geostationary Satellite. IEEE Access 2023, 11, 58099–58112. [Google Scholar] [CrossRef]
- Park, J.-E.; Lee, N.; Choi, J.-D.; Jang, J.B.; Lee, S.-R. Dc-dc Converter. U.S. Patent US20190173385A1, 6 June 2019. [Google Scholar]
- Garrigós, A.; Blanes, J.M.; Lizán, J.L.; Carrasco, J.A.; Sanchis-Kilders, E.; Maset, E.; Ejea, J.B. Hydrogen back-up power system with photovoltaic direct energy transfer regulation and interleaved boost for space applications. In Proceedings of the 27th Annual IEEE Applied Power Electronics Conference and Exposition (APEC), Orlando, FL, USA, 5–9 February 2012; pp. 690–696. [Google Scholar]
- Mourra, O.; Fernandez, A.; Tonicello, F. Buck Boost Regulator (B2R) for spacecraft Solar Array Power conversion. In Proceedings of the 2010 Twenty-Fifth Annual IEEE Applied Power Electronics Conference and Exposition (APEC), Palm Springs, CA, USA, 21–25 February 2010; pp. 1313–1319. [Google Scholar]
- Qian, Z.; Abdel-Rahman, O.; Al-Atrash, H.; Batarseh, I. Modeling and Control of Three-Port DC/DC Converter Interface for Satellite Applications. IEEE Trans. Power Electron. 2010, 25, 637–649. [Google Scholar] [CrossRef]
- Schirone, L.; Ferrara, M.; Granello, P.; Paris, C.; Pellitteri, F. Power Bus Management Techniques for Space Missions in Low Earth Orbit. Energies 2021, 14, 7932. [Google Scholar] [CrossRef]
- Carrasco, J.A.; de Quirós, F.G.; Alavés, H.; Navalón, M. An analog maximum power point tracker with pulse width modulator multiplication for a solar array regulator. IEEE Trans. Power Electron. 2019, 34, 8808–8815. [Google Scholar] [CrossRef]
- Selcan, D.; Kirbis, G.; Kramberger, I. Analog maximum power point tracking for spacecraft within a low earth orbit. IEEE Trans. Aerosp. Electron. Syst. 2016, 52, 368–378. [Google Scholar] [CrossRef]
- Ali, A.J.; Khalily, M.; Sattarzadeh, A.; Massoud, A.; Hasna, M.O.; Khattab, T.; Yurduseven, O.; Tafazolli, R. Power Budgeting of LEO Satellites: An Electrical Power System Design for 5G Missions. IEEE Access 2021, 9, 113258–113269. [Google Scholar] [CrossRef]
- McKissock, B.; Loyselle, P.; Vogel, E.; NASA aerospace flight battery program. In NASA Engineering and Safety Center Technical Report; 2008; Volume 2. Available online: https://www.nasa.gov/pdf/287383main_RP-08-75%2006-069-I%20NASA%20Aerospace%20Flight%20Battery%20Program%20_Part%20I-Volume%20II_FINAL_7-10-08_.pdf (accessed on 16 July 2023).
- ECSS-E-ST-20C; Space Engineering Electrical and Electronic. European Cooperation for Space Standardization: Noordwijk, The Netherlands, 2008.
- Barnara, M.; Patricia, L.; Elisa, V. Guidelines on Lithium-Ion Battery Use in Space Applications; NASA TM-2009-215751. 2009. Available online: https://ntrs.nasa.gov/api/citations/20090023862/downloads/20090023862.pdf (accessed on 16 July 2023).
- Charging Your Lithium-Ion Batteries: 5 Expert Tips for a Longer Lifespan (SAFT). Available online: https://www.saft.com/energizing-iot/charging-your-lithium-ion-batteries-5-expert-tips-longer-lifespan (accessed on 16 July 2023).
- Faria, J.P.D.; Velho, R.L.; Calado, M.R.A.; Pombo, J.A.N.; Fermeiro, J.B.L.; Mariano, S.J.P.S. A New Charging Algorithm for Li-Ion Battery Packs Based on Artificial Neural Networks. Batteries 2022, 8, 18. [Google Scholar] [CrossRef]
- Károlyi, G.; Pózna, A.I.; Hangos, K.M.; Magyar, A. An Optimized Fuzzy Controlled Charging System for Lithium-Ion Batteries Using a Genetic Algorithm. Energies 2022, 15, 481. [Google Scholar] [CrossRef]
- Chen, G.-J.; Liu, Y.-H.; Cheng, Y.-S.; Pai, H.-Y. A Novel Optimal Charging Algorithm for Lithium-Ion Batteries Based on Model Predictive Control. Energies 2021, 14, 2238. [Google Scholar] [CrossRef]












| Equinox | Solstice | Descriptions |
|---|---|---|
| nb_cmd_tapering_equinox | nb_cmd_tapering_solstice | Number of commands |
| tapering_level_list_equinox | tapering_level_list_solstice | Charge current level lists for current tapering |
| bat_chg_level_constant_charge_equinox | bat_chg_level_constant_charge_solstice | Battery charge level at constant_charge mode (Amp) |
| bat_chg_level_end_of_charge_equinox | bat_chg_level_end_of_charge_solstice | Battery charge level at end_of_charge mode (Amp) |
| temp_max_end_chg_equinox | temp_max_end_chg_solstice | Threshold on battery temperature for end_of_charge mode (Raw) |
| cell_vmin_for_constant_charge_equinox | cell_vmin_for_constant_charge_solstice | Minimum cell voltage threshold for constant_charge mode (Volt) |
| soc_max_end_chg_equinox | soc_max_end_chg_solstice | Threshold on state of charge for end_of_charge mode (Amp·Hour) |
| soc_min_constant_charge_equinox | soc_min_constant_charge_solstice | Minimum state of charge for constant_charge mode (Amp·Hour) |
| tapering_regulation_bat_volt_equinox | tapering_regulation_bat_volt_solstice | Tapering regulation battery voltage (Volt) |
| Equinox | Solstice | ||
|---|---|---|---|
| Variable | Value | Variable | Value |
| nb_cmd_tapering_equinox | 21 | nb_cmd_tapering_solstice | 17 |
| tapering_level_list_equinox | 8.0, 7.6, 7.2, 6.8, 6.4, 6.0, 5.6, 5.2, 4.8, 4.4, 4.0, 3.6, 3.2, 2.8, 2.4, 2.0, 1.6, 1.2, 0.8, 0.4, 0.0 | tapering_level_list_solstice | 6.4, 6.0, 5.6, 5.2, 4.8, 4.4, 4.0, 3.6, 3.2, 2.8, 2.4, 2.0, 1.6, 1.2, 0.8, 0.4, 0.0 |
| bat_chg_level_constant_charge_equinox | 8.0 | bat_chg_level_constant_charge_solstice | 6.4 |
| bat_chg_level_end_of_charge_equinox | 0.0 | bat_chg_level_end_of_charge_solstice | 0.0 |
| temp_max_end_chg_equinox | 834 | temp_max_end_chg_solstice | 834 |
| cell_vmin_for_constant_charge_equinox | 3.875 | cell_vmin_for_constant_charge_solstice | 3.7 |
| soc_max_end_chg_equinox | 218.25 | soc_max_end_chg_solstice | 168.75 |
| soc_min_constant_charge_equinox | 123 | soc_min_constant_charge_solstice | 123 |
| tapering_regulation_bat_volt_equinox | 40.75 | tapering_regulation_bat_volt_solstice | 39.0 |
| Cell | VES180SA |
|---|---|
| Cell configuration | 10P5S |
| Cell capacity | 45 Ah |
| Module capacity | 225 Ah |
| Operating voltage | 28.8~41.4 V |
| Total output resistance | 9 mΩ |
| Charge rate | <C/10 |
Disclaimer/Publisher’s Note: The statements, opinions and data contained in all publications are solely those of the individual author(s) and contributor(s) and not of MDPI and/or the editor(s). MDPI and/or the editor(s) disclaim responsibility for any injury to people or property resulting from any ideas, methods, instructions or products referred to in the content. |
© 2023 by the author. Licensee MDPI, Basel, Switzerland. This article is an open access article distributed under the terms and conditions of the Creative Commons Attribution (CC BY) license (https://creativecommons.org/licenses/by/4.0/).
Share and Cite
Park, J.-E. A Control Algorithm for Tapering Charging of Li-Ion Battery in Geostationary Satellites. Energies 2023, 16, 5636. https://doi.org/10.3390/en16155636
Park J-E. A Control Algorithm for Tapering Charging of Li-Ion Battery in Geostationary Satellites. Energies. 2023; 16(15):5636. https://doi.org/10.3390/en16155636
Chicago/Turabian StylePark, Jeong-Eon. 2023. "A Control Algorithm for Tapering Charging of Li-Ion Battery in Geostationary Satellites" Energies 16, no. 15: 5636. https://doi.org/10.3390/en16155636
APA StylePark, J.-E. (2023). A Control Algorithm for Tapering Charging of Li-Ion Battery in Geostationary Satellites. Energies, 16(15), 5636. https://doi.org/10.3390/en16155636

