Research on Low-Frequency Stability under Emergency Power Supply Scheme of Photovoltaic and Battery Access Railway Traction Power Supply System
Abstract
1. Introduction
2. Materials and Methods
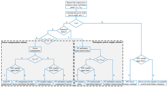
2.1. Proposal of Emergency Power Supply Scheme
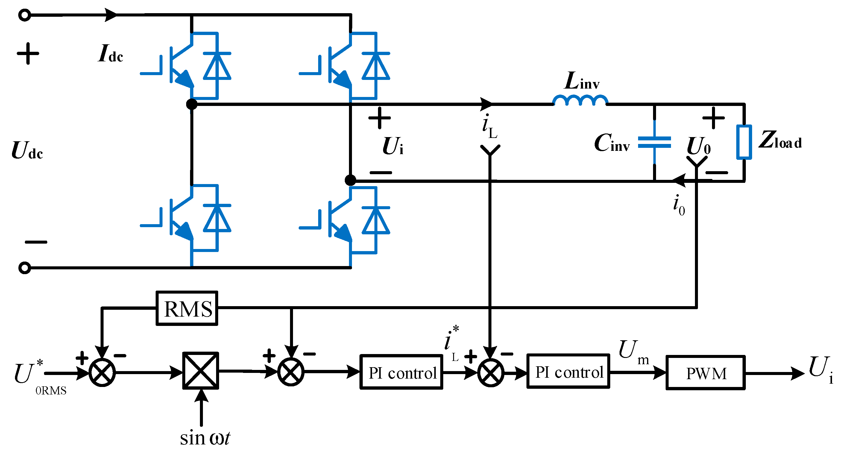
2.1.1. System Topology
2.1.2. Division of Multiple Working Modes
2.2. Impedance Modeling of Proposed Emergency Power Supply Scheme
2.2.1. PV and Battery Power Generation Systems
2.2.2. Locomotive Network and Railway Power Conditioner
2.2.3. Verification of Established Impedance Model
2.3. Low-Frequency Stability Analysis of Proposed Emergency Power Supply System
2.3.1. Stability Judgment Based on Generalized Nyquist Criterion
2.3.2. Influence of DC Converter and RPC Parameters on the Low-Frequency Stability of the Proposed System
2.3.3. Parameter Adjustment Criterion and Case
2.3.4. The Influence of Mixed Proportional Parallel Numbers of PV and Battery Modules on System Stability
2.3.5. Passive Criterion Is Used to Reveal the Influence Law of Parameters on Stability
3. Results and Discussion
3.1. Emergency Power Supply Scheme Testing
3.1.1. Emergency Traction Test based on Locomotive Power Failure
3.1.2. Coordinated Traction Test
3.2. Verification of Low-Frequency Stability Analysis
3.2.1. Verification of Parameter Adjustment Criterion
- Case 1: Adjusting control parameters to address instability caused by deteriorating circuit parameters. Under the original parameters, the PV and battery stably provided co-traction for the locomotive, which is verified in Figure 18. However, at this time, the parameters of the energy storage inductor Lbat deteriorated. The waveform of the traction-network-side voltage Uac and current Iac is shown in Figure 19b. The system experienced a low-frequency constant-amplitude oscillation of 5.7 Hz after 2 s, and after kBup decreased after 2 s, the system was stabilized and restored. This case demonstrates that numerically adjustable control parameters can govern LFO caused by the deterioration of topology circuit parameters.
- Case 2: Connecting a parameter-adjusted other-source subsystem to address single-source traction instability. Due to the unreasonable setting of kPVup during the PV locomotive traction, the system became unstable. Finally, a parameter-adjusted battery system was connected to control the constant-amplitude oscillation. The experimental waveform is shown in Figure 20, where udc and u0 are the output voltages of the RPC DC and AC sides, respectively. By comparing and observing the oscilloscope, it was found that a lower value of kBup made the bus voltage fluctuation smaller and smoother when the battery system was connected. The reason for the successful governance of the parameter adjustment, in this case, is reflected in the addition of the circuit topology of the battery subsystem and the parameter setting under the parameter adjustment criteria, which improved the impedance matching relationship. At the same time, the relatively lower electrical sensitivity under the combined traction of the PV and battery provided the control parameters with a wider range of choices in the stable domain.
- Case 3: Adjusting the control parameters to govern LFO caused by multi-locomotive operation (heavy load). The impedance ratio criterion mechanism shows that the smaller the load-side impedance, the more unstable the system will be. Therefore, many studies on locomotive network systems have found that multi-locomotive operation or mixed operation is an important factor inducing LFO. The problem of heavy loads reducing the stability of traction power supply systems also exists in the study of PV and battery locomotive traction but the parameter-adjustable “artificially controllable traction network impedance” has a certain adaptability. The CRH3 high-speed locomotive was used as the research object, and the simulation waveform is shown in Figure 21, which includes the locomotive DC-side voltage UCRH3dc, locomotive-network-side voltage UCRH3ac, and locomotive-network-side current ICRH3ac. After 2.5 s, the addition of three high-speed locomotives caused a 4Hz low-frequency constant-amplitude oscillation among the high-speed locomotives. According to the parameter adjustment criteria, kPVup and kBup were decreased after 2.5 s, and then the locomotives were stabilized.
3.2.2. The Impact of Parallel Connections of PV and Battery Modules
- Case 1: Worsening RPC parameters and overloading lead to LFO and then an increase in the number of parallel connections of the PV and battery modules. According to the passive criterion, overloading and deteriorating RPC parameters will cause Re[Yinv(s)] to extend towards the negative plane until the system experiences critical instability. According to the impedance ratio criterion, overloading is equivalent to proportionally amplifying the Nyquist curve until it envelops (−1, j0). Under this operating condition, it will cause low-frequency divergent oscillations, as shown in Figure 22a, where Udc and U0 are the voltages on both the RPC DC and AC sides, respectively. Increasing the number of parallel PV battery modules and reshaping the impedance to provide an additional stability margin can compensate for this, as shown in Figure 22b. In this case, the system can regain stability after 1.6 s.
- Case 2: Increasing the number of parallel modules after the module parameters deteriorate. As shown in Figure 23, multiple increases in the number of module parallel connections after the PV and energy storage inductance parameters and control parameters deteriorate will actually exacerbate the system instability.
4. Discussion
5. Conclusions
- (1)
- Proposal of a coordinated control strategy, achieving locomotives emergency traction by using PV and battery, thus, increasing the function of the RPC.
- (2)
- When the locomotive is co-tractioned by the PV and battery, the sensitivity of the control parameters is reduced compared to when the locomotive is powered by a single source. Moreover, the parameter selection in the stable region is more extensive, and the control accuracy is higher. In addition, the influence of the proportional gain parameters of the outer loop of the PV and battery DC converters on the system stability is consistent under different traction conditions. Compared to the RPC control parameters and the integral gain sensitivity of the outer loop of the PV and battery DC converter controller, it is more reasonable to improve the system stability by adjusting the proportional gain of the PV and battery DC converters. Priority should be given to reducing the proportional coefficient kPVup and kBup to improve the stability of the system.
- (3)
- The numerical value of the connection ratio between the PV modules and battery modules has a significant impact on the low-frequency stability of the system. If the output admittance of the PV and battery modules is less than 0, increasing the number of parallel connections will weaken the system stability; if it is greater than 0, the stability margin will be increased to a certain extent. By utilizing this feature, the impedance can be reshaped during system design and operation.
Author Contributions
Funding
Data Availability Statement
Conflicts of Interest
Appendix A
Appendix B

References
- JR East Group. CSR Report 2017: Aiming for a Sustainable Society; JR East Group: Shibuya City, Japan, 2017. [Google Scholar]
- Metro de Santiago. Sustainability Report 2017; Metro de Santiago: Santiago, Chile, 2018. [Google Scholar]
- Zhong, J.; Bollen, M.; Rönnberg, S. Towards a 100% renewable energy electricity generation system in Sweden. Renew. Energy 2021, 171, 812–824. [Google Scholar] [CrossRef]
- Zhou, X. A Study on Potential for Using New Energy and Renewable Energy Sources in Railways. Int. J. Energy Power Eng. 2019, 8, 45. [Google Scholar] [CrossRef]
- Zhang, G.; Xue, H.; Wang, Y. Systematic study and innovation practice of new concept for the construction of Xiongan station. China Railw. 2021, 50–56. [Google Scholar] [CrossRef]
- Wang, J.; Yang, X.; Kumari, S. Investigating the Spatial Spillover Effect of Transportation Infrastructure on Green Total Factor Productivity. Energies 2023, 16, 2733. [Google Scholar] [CrossRef]
- Chen, J.; Wang, Y.; Chen, X. An on board energy storage solution considering voltage fluctuations and harmonic control of traction networks under mountain area conditions. J. Railw. Sci. Eng. 2021, 18, 1582–1594. [Google Scholar]
- Chen, W.; Wang, X.; Li, Q. Review on the development status of pv power station accessing to traction power supply system for rail transit. Power Syst. Technol. 2019, 43, 3663–3670. [Google Scholar]
- Tanta, M.; Pinto, J.G.; Monteiro, V.; Martins, A.P.; Carvalho, A.S.; Afonso, J.L. Topologies and Operation Modes of Rail Power Conditioners in AC Traction Grids: Review and Comprehensive Comparison. Energies 2020, 13, 2151. [Google Scholar] [CrossRef]
- Guo, Y.; Chen, X.; Wang, Y. Negative sequence optimization compensation strategy for energy storage type railway power conditioner considering grid voltage imbalance. High Volt. Eng. 2023, 49, 772–780. [Google Scholar]
- Tanta, M.; Cunha, J.; Barros, L.A.M.; Monteiro, V.; Pinto, J.G.O.; Martins, A.P.; Afonso, J.L. Experimental Validation of a Reduced-Scale Rail Power Conditioner Based on Modular Multilevel Converter for AC Railway Power Grids. Energies 2021, 14, 484. [Google Scholar] [CrossRef]
- Zhang, D.; Zhang, Z.; Wang, W.; Yang, Y. Negative Sequence Current Optimizing Control Based on Railway Static Power Conditioner in V/v Traction Power Supply System. IEEE Trans. Power Electron. 2015, 31, 200–212. [Google Scholar] [CrossRef]
- Li, T.; Shi, Y. Power Quality Management Strategy for High-Speed Railway Traction Power Supply System Based on MMC-RPC. Energies 2022, 15, 5205. [Google Scholar] [CrossRef]
- Barros, L.A.M.; Martins, A.P.; Pinto, J.G. Balancing the Active Power of a Railway Traction Power Substation with an sp-RPC. Energies 2023, 16, 3074. [Google Scholar] [CrossRef]
- Lu, Q.; Gao, Z.; He, B.; Che, C.; Wang, C. Centralized-Decentralized Control for Regenerative Braking Energy Utilization and Power Quality Improvement in Modified AC-Fed Railways. Energies 2020, 13, 2582. [Google Scholar] [CrossRef]
- Chen, W.; Wang, X.; Han, Y. Research on coordinated control method of pv and battery access traction power supply system based on RPC. In Proceedings of the 2020 IEEE Sustainable Power and Energy Conference (iSPEC), Chengdu, China, 23–25 November 2020. [Google Scholar]
- Hu, H.; GE, Y.; Huang, Y. A novel “source-network-train-storage” integrated power supply system for electric railways. In Proceedings of the CSEE 2022, Lisbon, Portugal, 10–12 April 2022; Volume 42, pp. 4374–4391. [Google Scholar]
- Liao, Y.; Liu, Z.; Zhang, H.; Wen, B. Low-Frequency Stability Analysis of Single-Phase System with dq-Frame Impedance Approach—Part II: Stability and Frequency Analysis. IEEE Trans. Ind. Appl. 2018, 54, 5012–5024. [Google Scholar] [CrossRef]
- Hu, H.; Zhou, Y.; Li, X.; Lei, K. Low-Frequency Oscillation in Electric Railway Depot: A Comprehensive Review. IEEE Trans. Power Electron. 2020, 36, 295–314. [Google Scholar] [CrossRef]
- Carlos, S.B. Direct Generation of Low Frequency Single Phase AC for the Railway in Norway and Sweden. Ph.D. Thesis, Royal Institute of Technology, Stockholm, Sweden, 2009. [Google Scholar]
- Danielsen, S.; Molinas, M.; Toftevaag, T.; Fosso, O.B. Constant power load characteristic’s influence on the low-frequency interaction between advanced electrical rail vehicle and railway traction power supply with rotary converters. In Proceedings of the 9th International Scientific Conference “Modern Electric Traction”, Gdansk, Poland, 24–26 September 2009; pp. 1–6. [Google Scholar]
- Danielsen, S. Electric Traction Power System Stability. Ph.D. Thesis, Norwegian University of Science and Technology, Trondheim, Norway, 2010. [Google Scholar]
- Song, Y.; Liu, Z.; Ronnquist, A.; Navik, P.; Liu, Z. Contact wire irregularity stochastics and effect on high-speed railway pantograph-catenary interactions. IEEE Trans. Instrum. Meas. 2020, 69, 8196–8206. [Google Scholar] [CrossRef]
- Song, Y.; Wang, Z.; Liu, Z.; Wang, R. A spatial coupling model to study dynamic performance of pantograph-catenary with vehicle-track excitation. Mech. Syst. Signal Process. 2020, 151, 107336. [Google Scholar] [CrossRef]
- Frugier, D.; Ladoux, P. Voltage disturbances on 25 kV–50 Hz railway lines Modelling method and analysis. In Proceedings of the SPEEDAM 2010, Pisa, Italy, 14–16 June 2010; pp. 1080–1085. [Google Scholar] [CrossRef]
- Jiang, X.; Hu, H.; He, Z.; Tao, H.; Qian, Q. Study on low-frequency voltage fluctuation of traction power supply system introduced by multiple modern trains. Electr. Power Syst. Res. 2017, 146, 246–257. [Google Scholar] [CrossRef]
- Mu, X.; Wang, Y.; Chen, S. Stability research on high-speed railway vehicle network electric coupling system based on improved sum-norm criterion. Trans. China Electrotech. Soc. 2019, 34, 3253–3264. [Google Scholar]
- Xia, W.; Wang, H.; Meng, X. Electrical stability research on vehicle-grid coupling system of high-speed railways for mixed passenger and freight traffic. Power Syst. Technol. 2021, 45, 4837–4848. [Google Scholar]
- Zhang, X.; Wang, L.; Dunford, W.; Chen, J.; Liu, Z. Integrated Full-Frequency Impedance Modeling and Stability Analysis of the Train-Network Power Supply System for High-Speed Railways. Energies 2018, 11, 1714. [Google Scholar] [CrossRef]
- Fan, F.; Wank, A.; Seferi, Y.; Stewart, B.G. Pantograph Arc Location Estimation Using Resonant Frequencies in DC Railway Power Systems. IEEE Trans. Transp. Electrif. 2021, 7, 3083–3095. [Google Scholar] [CrossRef]
- Zhao, X.; Xie, Z.; Wang, Y. Low frequency stability analysis of photovoltaic connected traction power supply system based on extended forbidden region-based criterion. High Volt. Eng. 2023, 1–12. [Google Scholar] [CrossRef]
- Zhou, Y. Research on Low Frequency Oscillation Suppression of Emu Based on On-Board Energy Storage and Virtual Synchronous Machine Technology; Beijing Jiaotong University: Beijing, China, 2021. [Google Scholar]
- Pedra, J.; Sainz, L.; Monjo, L. Three-Port Small Signal Admittance-Based Model of VSCs for Studies of Multi-Terminal HVDC Hybrid AC/DC Transmission Grids. IEEE Trans. Power Syst. 2020, 36, 732–743. [Google Scholar] [CrossRef]
- Riccobono, A.; Santi, E. A novel Passivity-Based Stability Criterion (PBSC) for switching converter DC distribution systems. In Proceedings of the 2012 Twenty-Seventh Annual IEEE Applied Power Electronics Conference and Exposition, Orlando, FL, USA, 5–9 February 2012; pp. 2560–2567. [Google Scholar] [CrossRef]



























| Subsystem | Parameter | Description | Value |
|---|---|---|---|
| Traction net | Rs | Grid-side equivalent resistance | 0.2 Ω |
| Ls | Grid-side equivalent inductance | 6 mH | |
| es | Traction net voltage RMS | 27.5 kV | |
| ω0 | Net-side angle frequency | 314 rad·s−1 | |
| Railway power conditioner | Linv | Filter inductance | 0.04 mH |
| Cinv | Filter capacitors | 6 mF | |
| Cbus | DC-side capacitance | 300 mF | |
| u*bus | DC-side voltage reference value | 2000 V | |
| ω | Reference angle frequency | 314 rad·s−1 | |
| kinvp | Voltage-loop proportional gain | 40 | |
| kinvi | Voltage-loop integral gain | 20 | |
| kb | Step-up transformer ratio | 1500/27,500 | |
| PV subsystem | RPV | PV-side resistance | 1 mΩ |
| LPV | PV-side energy storage inductance | 0.3 mH | |
| CPV | PV-side support capacitor | 2.2 mF | |
| kPVup | Voltage-loop scaling factor | 4 | |
| kPVui | Voltage-loop integration factor | 20 | |
| kPVip | Current-loop scaling factor | 0.4 | |
| kPVii | Current-loop integration factor | 5 | |
| Battery subsystem | RBat | Energy-storage-side resistance | 1 mΩ |
| LBat | Energy storage inductance | 1 mH | |
| kBup | Voltage-loop scaling factor | 15 | |
| kBui | Voltage-loop integration factor | 2 | |
| kBip | Current-loop scaling factor | 0.02 | |
| kBii | Current-loop integration factor | 1 | |
| CRH3 | ka | On-board transformer ratio | 27,500/1500 |
| Ln | leakage inductance of transformer | 2 mH | |
| LCRH3 | DC-side filter inductance | 0.84 mH | |
| CCRH3 | DC-side filter capacitors | 3 mF | |
| Cd | DC side supports the capacitor | 6 mF | |
| kPWM | PWM equivalent gain | 1 | |
| kCRH3up | Voltage-loop scaling factor | 0.1 | |
| kCRH3ui | Voltage-loop integration factor | 10 | |
| kCRH3ip | Current-loop scaling factor | 1 |
Disclaimer/Publisher’s Note: The statements, opinions and data contained in all publications are solely those of the individual author(s) and contributor(s) and not of MDPI and/or the editor(s). MDPI and/or the editor(s) disclaim responsibility for any injury to people or property resulting from any ideas, methods, instructions or products referred to in the content. |
© 2023 by the authors. Licensee MDPI, Basel, Switzerland. This article is an open access article distributed under the terms and conditions of the Creative Commons Attribution (CC BY) license (https://creativecommons.org/licenses/by/4.0/).
Share and Cite
Wang, Y.; Xin, Y.; Xie, Z.; Mu, X.; Chen, X. Research on Low-Frequency Stability under Emergency Power Supply Scheme of Photovoltaic and Battery Access Railway Traction Power Supply System. Energies 2023, 16, 4814. https://doi.org/10.3390/en16124814
Wang Y, Xin Y, Xie Z, Mu X, Chen X. Research on Low-Frequency Stability under Emergency Power Supply Scheme of Photovoltaic and Battery Access Railway Traction Power Supply System. Energies. 2023; 16(12):4814. https://doi.org/10.3390/en16124814
Chicago/Turabian StyleWang, Ying, Yueyang Xin, Ziyun Xie, Xiuqing Mu, and Xiaoqiang Chen. 2023. "Research on Low-Frequency Stability under Emergency Power Supply Scheme of Photovoltaic and Battery Access Railway Traction Power Supply System" Energies 16, no. 12: 4814. https://doi.org/10.3390/en16124814
APA StyleWang, Y., Xin, Y., Xie, Z., Mu, X., & Chen, X. (2023). Research on Low-Frequency Stability under Emergency Power Supply Scheme of Photovoltaic and Battery Access Railway Traction Power Supply System. Energies, 16(12), 4814. https://doi.org/10.3390/en16124814
