Abstract
The concept of intentional controlled islanding (ICI) is introduced as a proactive measure to safeguard the power system against blackouts in the event of significant disturbances. It involves strategically partitioning the system into self-healing islands, thereby mitigating the impact of such disturbances. This study introduces a new framework for creating stable, controlled islands in power systems with large-scale wind power plants. The proposed islanding strategy takes into account the impact of wind power plants on the coherency grouping of generators as a constraint in the ICI problem. The proposed algorithm employs the Virtual Synchronous Motion Equation (VSME) model of asynchronous generators to replace wind power plants in power systems and groups all generators, including synchronous generators and wind turbine generators, based on their dynamic coupling. Support Vector Clustering is employed in the ICI problem to determine the coherent generator clusters as the cores of the formed islands. The algorithm can identify the optimal number of islands without prior information about the number of clusters. In this study, a Mixed Integer Linear Programming (MILP) model is formulated to address the ICI problem with the objective of minimising the power imbalance in each island after splitting while ensuring the transient stability and dynamic frequency stability of ICI. Simulation results on modified 39-bus and 118-bus test power systems demonstrate that integrating a Virtual Inertia Controller into the wind-integrated power systems results in a high-inertia power system that behaves similarly to a conventional power system with only synchronous generators during the islanding procedure.
1. Introduction
The power systems are currently undergoing a transformation due to the growing capacity of wind turbine generators (WTGs) and the expansion of wind power plants (WPPs). This transformation involves a shift towards low inertia support, the extensive utilisation of power electronic devices, and a decrease in system synchronisation strength [1]. The high penetration of wind power can lead to various challenges, including degradation of small-signal stability [2], frequency response capability [3], changes in generator coherency properties [4], and less reliable Intentional Controlled Islanding (ICI) in power systems [5]. This paper focuses specifically on the latter issue. The intentional, controlled separation of the power grid into multiple islands following a critical condition serves as a final corrective measure to safeguard the power system against catastrophic cascading events resulting from the propagation of slow or fast dynamics [6,7]. Higher penetration of inverter-based resources and loads in a power system leads to a system with low inertia, which becomes highly vulnerable to disturbances. In such cases, the frequency swing following a disturbance becomes more rapid and severe, posing a higher risk of instability and blackouts. Hence, in low-inertia systems, ICI becomes crucial to prevent blackouts. However, the question of how to island a low-inertia system remains unanswered. Changes in inertia will affect the coherency of generators and, consequently, the adopted islanding strategy. This paper proposes a controlled islanding strategy that is more reliable in the presence of large-scale wind power plants.
The primary difficulty in the ICI process when dealing with power systems that have a high penetration of wind turbine generators is to identify the coherent groups of generators because they are either dynamically fully decoupled (Type-4 WTGs with fully-rated converters) or partially decoupled from the grid (Type-3 WTG with Doubly Fed Induction Generator) [8]. Only a small number of studies have documented the outcomes of research on the ICI of wind-integrated power systems. However, some studies have explored the coherency of generators in the presence of renewable energy resources. An online measurement-based coherency grouping was proposed in [9,10] by applying spectral clustering to the speed deviation of generators following a disturbance. However, the modelling details of wind turbine generators were not discussed. In this study, wind turbine generators were assumed to have the same level of coupling to the grid as synchronous generators. Chandra et al. [11] expanded on previously conducted research on slow coherency by developing a mathematical model for wind-integrated power systems. Their findings indicated that the frequency of slow oscillatory modes is affected by the location of wind power plants and the level of wind penetration, whereas fast oscillations are influenced by network characteristics and penetration levels, potentially impacting power system stability under certain operating conditions.
Singular perturbation theory was utilised in [12,13] to study the effect of wind power plant location and penetration on generator coherency. The results suggest that model-based coherency analysis may not capture the dynamic behaviour of highly penetrating power systems and reliable measurement-based methods are needed for online coherency detection in ICI schemes. The voltage phase angle of buses connecting to generators was used in [14] to determine the frequency deviation, and generators were separated into coherent groups using a clustering algorithm around the average frequency. However, this method did not consider the dynamic behaviour of the Phase Locked Loop (PLL), resulting in an inaccurate grouping of coherent generators. In [15], the time-frequency similarity between pairs of bus-frequency signals was evaluated to identify coherent groups of generators. Wind turbine generators were assumed to be synchronised to the network via PLLs and were not dynamically coupled to synchronous generators. A method based on a Wide Area Measurement System (WAMS) was proposed in [16] to identify coherent generators in a highly renewable penetrated power system. Koopman Mode Analysis was utilised in [17] to extract the oscillation frequency modes of rotor angle measurements in a power system with Type-4 WTGs, but without considering the effect of synthetic inertia. A data-driven approach was introduced in [18] using multiple similarity indexes between generators. The Agglomerative Hierarchical Clustering was used to determine the coherent groups.
The increasing occurrence of rapid frequency deviations in power systems integrated with renewable energy resources highlights the importance of reliable, fast-acting algorithms for ICI in power systems. Numerous studies have been carried out on the stability of ICI in power systems, particularly regarding transient and frequency stability. However, there is a lack of research on the stability of ICI in power systems that integrate wind energy. An MILP-based method was utilised for ICI in [19], which relied on a parameter-free coherency detection approach and aimed to generate a minimal number of islands. However, this study did not take into account the transient stability of the ICI. A multi-objective function was introduced in [20] to minimise the power imbalance on each island after splitting while maximising the transient stability of the resultant islands. A new MILP formulation for the ICI problem was introduced in [21] with minimal Power Imbalance as the objective function, which involved the first swing transient stability of generators. However, only the first swing equation was considered. The frequency stability of islands in [22] was ensured by minimising the frequency deviation of generators from their island’s centre-of-inertia (COI) frequency. In [23], a linear frequency constraint was incorporated into the ICI formulation to restrict the amount of temporary post-islanding load shedding. However, the dynamic frequency response of islands was not considered. An approach for coordinating the ICI and existing Under Frequency Load Shedding (UFLS) was presented in [24,25]. In both [26] and [27], the frequency stability of islanding was represented by the linear frequency response of the islands, which was modelled as the average frequency response of turbine-governor and boiler models of conventional generators within each island. The MILP formulation of ICI introduced in [28] included both frequency and voltage stability constraints, with islanding boundaries determined to preserve the transient stability of the islanding process. However, the dynamic frequency behaviour of islands was not considered in the study.
The main drawback of all the aforementioned studies was the lack of consideration for networks integrated with inverter-based resources. There have been only a few studies that have explored the ICI problem in wide-area power systems integrated with renewable energy resources. In [29], frequency deviation and rate of change of frequency constraints were included in the ICI formulation to ensure the frequency stability of islanding in a low-inertia power system. Eigenvector sensitivity analysis was also used in [5] to study the impact of inertia reduction on generator coherency in low-inertia systems. However, these studies did not analyse the dynamic behaviour of wind power plants. Uncertainties in renewable generation were incorporated into the ICI process in [30]. However, the study only examined the impact of changes in the uncertainty level of renewables on the coherency of conventional generators. A stochastic islanding strategy was proposed in [31] to incorporate the uncertainty of renewable generation outputs into the ICI optimisation problem. The impact of Doubly Fed Induction Generator characteristics on the out-of-step oscillation centre of the transmission line was analysed in [32]. However, none of the aforementioned research considered the inertia and dynamic frequency stability of intentional controlled islanding.
The challenges of ICI in wind-integrated power systems have not been well addressed in the literature. While studies have explored the coherency of generators in wind-integrated power systems, there has not been a sufficient investigation into the dynamic coupling between synchronous generators and wind turbine generators. In most ICI studies, wind turbine generators are assumed to be decoupled from the grid, and the impact of virtual inertia on islanding strategies has not been examined. In addition, the effect of reducing inertia on the frequency stability of ICI has not been considered in the existing literature. The aim of this research is to propose an islanding strategy that takes into account the dynamic coupling between synchronous generators and wind turbine generators, thereby capturing the dynamics of wind turbine generators in the islanding solution. Furthermore, to enhance the frequency stability of ICI in the presence of wind turbine generators, this study seeks to incorporate dynamic frequency stability into the mixed-integer linear programming (MILP) formulation of the ICI problem. This is performed to effectively represent the dynamic frequency response of wind turbine generators after the separation of the power system. This paper proposes a new strategy for ICI based on the Virtual Synchronous Motion Equation (VSME) model of wind turbine generators to address the former objective of this study. The proposed strategy enables us to incorporate the Virtual Inertia Controller (VIC) of wind turbine generators into the ICI algorithm to capture the fast dynamic of generators in our islanding strategy. The main contributions of this work can be summarised as follows:
- The proposed ICI algorithm considers the critical stability constraints, including rotor angle stability with a generator coherency constraint and dynamic frequency stability constraints with a linearized swing equation constraint, in a unified algorithm.
- The proposed ICI method is more reliable for power systems integrated with large-scale wind power plants by employing a generator coherency analysis that considers the dynamic coupling between synchronous generators and wind turbine generators.
- This study integrates a Virtual Inertia Controller into the ICI algorithm to capture the available inertia of the rotating components of Doubly Fed Induction Generators (DFIGs), which are only partially coupled to the network as generators.
The rest of the present paper is organised as follows: The next section explains the Virtual Inertia in wind turbine generators and the VSME model of this type of generator. The methodology for generator coherency analysis is presented in Section 3, and the MILP islanding formulation for the ICI problem is developed in Section 4. The results of the simulations are presented in Section 5. The conclusion is the last section.
2. Virtual Inertia in a Wind Turbine Generator
Inertia is an innate feature of synchronous generators and motors and has a crucial function in regulating frequency response. When a sudden power shortage occurs, these machines discharge their stored kinetic energy into the grid to prevent a frequency drop. Conversely, during a power surplus, they absorb the excess energy to stabilise the frequency. The effect of virtual inertia provided by DFIG on generator coherency and ICI is investigated in this study. The reason for selecting DFIGs in this study is that they are directly connected to the grid via the stator winding and partially connected to a converter through the rotor winding, allowing them to provide a limited amount of inertia. This is in contrast to Type-4 WTG, which is connected to the grid via a full-scale power converter. However, the virtual synchronous generator model for coherency identification is demonstrated using the DFIG as an example, but this does not assume that this specific type of generator is the only one that can be used. The same approach can be modified and applied to other types of wind turbine generators or even inverter-based resources. The only difference for other types of inverter-based resources is that they do not have inherent inertia, and this must be extracted from the stored inertial energy from the rotating mass of wind turbine generators [33] or provided by a Battery Energy Storage System (BESS) and relevant control schemes [34].
Synchronous generators exhibit inherent inertia, which means they can automatically respond to system disturbances without the need for control interventions [35]. This characteristic can also be replicated in wind turbine generators by utilising power electronic converters and wind turbine controls. These technologies enable the conversion of kinetic energy into active power, thereby providing virtual inertia to the system [36]. This concept is illustrated in Figure 1. The virtual inertia control scheme involves the emulation of the inertia of a synchronous generator by controlling the rotor speed of the DFIG. The scheme works by injecting a controlled amount of power into the grid to emulate the inertia of a synchronous generator. The amount of injected or absorbed active power depends on the difference between the rotor speed of the DFIG and the grid frequency. Usually, the controllers of wind turbines with variable speeds attempt to maintain the turbine at its optimal speed to generate the most amount of power. The Maximum Power Point Tracking (MPPT) block in Figure 1 is responsible for determining the ideal reference value of the rotor speed based on the MPPT curve [37]. This reference value is then used by the DFIG, which adjusts its active power reference value to ensure that the rotor speed closely follows the reference value [38]. The converter control, which regulates the generator currents, utilises the power set point (Pref) as input to achieve the desired torque. The VIC was proposed, which modifies the power set point as a function of the rate of change of the grid frequency. As shown in Figure 1, the emulated inertia is proportional to the controller constant (Kvic).
Figure 1.
Virtual inertia concept in a wind turbine generator.
3. Generator Coherency Analysis in the Presence of DFIGs
Figure 2 shows a simplified diagram of the DFIG connection to the grid. The DFIG model includes a transient electromagnetics model based on the PLL and VIC models. The PLL is used for accurate determination of the grid phase angle and synchronisation between the DFIG and the grid [39]. As the DFIG’s rotor operates asynchronously with respect to the grid frequency, it cannot provide synchronous inertia to the power system, and hence dynamic coupling between the DFIGs and synchronous generators is not possible. However, by integrating the VIC into the wind turbine generator model, it is possible to establish synchronous operation between the DFIG and the network and derive dynamic couplings between the wind turbine and synchronous generators.
Figure 2.
Diagram of DFIG control.
The VSME model of a wind turbine generator is a mathematical model used in the control strategy of the generator that emulates the behaviour of a synchronous generator. The VSME is used in this study to represent the dynamic behaviour of wind turbine generators under different operating conditions. From the linearized equation for the output active power of DFIG, a mathematical model, as shown in Figure 3, was derived in [4] that can be represented in the standard form of the Rotor Motion Equation of a conventional synchronous generator [35]. In this model, PDFIG, Pm, ωpll, Δpll, sr, ids, Kvic, Tf, Kp_pll and Ki_pll represent DFIG’s active power, mechanical power, speed and angle of PLL reference, slip, d-axis stator current, VIC gain and filter time constant, and proportional and integral gains of PLL, respectively. Based on the transfer function in Figure 3, the equivalent inertia constant is not constant and varies across the frequency domain. This variation is influenced by various factors such as the gearbox, speed control, PLL, VIC and converter. However, regarding the fast transient response of the current controller in DFIG [40] and applying the Initial Value Theorem in Laplace transform theory [41], the initial value of the inertia can be calculated. Therefore, the inertia of the DFIG can be determined using Equation (1).
Figure 3.
VSME model of DFIG.
It should be noted that the initial inertia of the DFIG depends on the d-axis component of the stator current as well as the parameters of the VIC and PLL. As per (1), a DFIG without VIC control has weak inertia, which is provided by the PLL. The PLL’s primary function is to synchronise the DFIG with the grid by maintaining the angle difference between the DFIG voltage and the grid voltage. However, the integration of a VIC control into the DFIG model significantly increases the amount of inertia provided by the DFIG to the grid, thereby enhancing the dynamic coupling between the DFIG and the grid.
To determine the dynamic coupling between a DFIG and a synchronous generator, the transient behaviour of the DFIG can be modelled using a virtual synchronous generator. The same method used for synchronous generators can be applied to obtain the dynamic coupling between synchronous generators and DGIGs. The transient model of the DFIG can be characterised by its virtual internal voltage and transient reactance [42]. This has been demonstrated in [42]: it is possible to construct the DFIG’s dynamic model by determining the virtual internal voltage, stator resistance and reactance if the rotor currents and voltages are removed from the DFIG model’s transient equations. The virtual internal voltage serves as a link to represent the interaction between the DFIG and the grid. Changes in the virtual internal voltage have a direct impact on the power exchange between the DFIG and the grid. Conversely, the power exchange also influences the variations in the internal voltage [39]. Regarding the dynamic equivalent circuit of DFIG, the internal voltage behind the reactance is determined from the equations below:
where
Ed and Eq are internal voltages, while vd and vq represent the stator voltage in the dq reference frame. Similarly, idr and iqr denote the rotor current. The rated angular speed is denoted by ωs, while Ls represents the stator inductance, Lr represents the rotor inductance, and Lm denotes the mutual inductance between the rotor and stator.
Since the DFIG model is now presented in the same format as the classical model for a synchronous generators, it can be easily integrated into a network of synchronous generators. The same approach used for studying multi-machine networks of conventional generators can be followed [43]. We utilised the virtual inertia, virtual internal voltage and angle of the DFIG to determine the dynamic coupling between the DFIG and synchronous generator and identify coherent groups of generators based on the dynamic coupling between the generators.
Dynamic Coupling between Synchronous Generator and DFIG
The Support Vector Clustering (SVC) algorithm was used to cluster the generators into coherent groups [44]. To construct the representation graph of the power system, the power system is initially reduced to the internal buses of the generators, or the buses where the voltage behind the transient reactance is applied. For buses connected to DFIGs, the virtual internal bus of the DFIG is used as a node in the system graph. In a system with N synchronous generators, a small deviation of the rotor angle of SGi about the operating point can be obtained from the linearised equation for the synchronous motion of SGi:
Here, ΔnΔ, Mn and En represent the small motion of the rotor angle, inertia constant and internal voltage of generator n, respectively. Bni denotes the imaginary part of the (n,i)-th entry of the admittance matrix, and Δni0 is the relative angle between generators n and i at the operating point. The above equations neglect the mutual conductance between generators.
To obtain the transient response of a DFIG in a system with N-1 synchronous generators and a DFIG connected to bus j. Regarding the VSME model of a DFIG, the following equation can be used:
where Δpll_jΔ, Mj and Ej represent the small motion of the PLL angle, virtual inertia and virtual internal voltage of the DFIG, respectively. The equations for the small synchronous motion of generators can be expressed in matrix format as follows (bold letters denote matrices):
In the equation mentioned, M and K represent the inertia and synchronising torque matrices, respectively. It determines the dynamic coupling between synchronous generators and DFIGs in a wind-integrated power system. In this study, the coupling between generators was used as a similarity function in the clustering algorithm. The similarity function between generators i and j is defined as [44]:
In this equation, wij represents the dynamic coupling between generators i and j, including both synchronous generators and DFIGs. It should be noted that the strength of coupling between synchronous generators and wind turbine generators is affected by the dynamics of PLL and VIC.
The clustering technique adopted in this study to separate the generators into coherent groups is the same as the method proposed in the previous work of the first author [44]. A dissimilarity-based distance matrix is created that captures the dynamic coupling between pairs of generators using the data acquired through phasor measurement units (PMUs) following the disturbance. A new dataset is generated by transforming the original dataset into Euclidean space. The difference is that the distance between data points in the new data set is metric. Subsequently, the SVC algorithm is applied to this transformed dataset to determine the final clusters of generators. Notably, unlike other clustering techniques that require inputs related to the number of clusters or clustering parameters, an automatic search procedure is employed in this approach to determine the optimal number of clusters.
4. MILP Formation of the ICI Model
Figure 4 illustrates the two-stage methodology proposed to address the ICI problem in a DFIG-integrated power system. The first stage involves determining the coherent groups of generators through a measurement-based method during online monitoring of buses with synchronous generators and DFIGs. The input data is collected within a time window of 10 s, allowing for the extraction of the slower modes of generator oscillations. This time window is then repeated at regular short time intervals (e.g., ΔT = 1 s) after the disturbance occurs in order to update the coherent groups of generators. The network is represented as a connected graph by reducing it to internal generator nodes, i.e., nodes behind the transient reactance in synchronous generators and virtual internal generator nodes in DFIGs. The inertia constant and synchronising torque matrices for the wind-integrated power system are constructed, and dynamic coupling between all generator pairs is calculated as per (13). Dynamic coupling is used to obtain similarity indices between nodes in the graph, which are used as the weights of the representing graph in the clustering algorithm. The Support Vector Clustering technique is applied to cluster the nodes representing each generator in the power system, including both synchronous generators and DFIGs, based on these similarity indices [44]. As shown in Figure 4, the number of clusters resulting from the coherency analysis of the power system forms a constraint for the second stage of the ICI problem, and the number of clusters is the same as the number of controlled islands in the overall ICI solution.
Figure 4.
Overall procedure for the ICI–VSM problem to solve the ICI problem in the presence of DFIGs.
In this study, it was assumed that the determination of the appropriate timing for system splitting is achieved through solving proper optimisation problem. This algorithm relies on an area-based index for the transient stability assessment (TSA) of generators [10]. The TSA tool utilises the results of coherency analysis to identify any coherent group that becomes separated from the rest. All generator rotor angles are referenced to the centre-of-inertia of the grid, and the equivalent rotor angles of each group are continuously monitored at short intervals (Δt = 0.1 s). The decision to split the power system is deemed necessary once the equivalent angle of a coherent group surpasses a predefined threshold. Thereafter, in the second stage of the ICI problem, a weighted undirected graph G(V,E) is constructed to represent the entire network, including load buses, and partition it into separate sub-graphs with the minimum power imbalance. The weights of the graph (wij) represent the active power flow between the nodes i and j. To achieve this partitioning, an MILP formulation is used to solve an optimisation problem with the objective of minimising the active power imbalance on each island after separation. This objective is equivalent to minimising the amount of load shedding on each island after separation [45]. The objective function is defined as:
Here, αi is a coefficient used to account for the incremental costs of load shedding for each bus. The ICI problem is formulated while considering the following constraints.
To solve the ICI problem, decision variables and are introduced to indicate whether a node or edge belongs to a particular sub-graph or not. K denotes the set of islands in these equations. If node i belongs to the sub-graph k, its decision variable is set to 1, otherwise it is set to 0. Similarly, if both ends of an edge are part of a sub-graph, its decision variable is set to 1, otherwise it is set to 0, and the edge is considered a member of the solution cutset for the ICI problem. The partitioning constraints for the ICI problem with Nk sub-graphs are then formulated based on these decision variables.
Due to the quadratic nature of the constraint (16) in terms of decision variables, it is linearized using Equations (17) and (18) for use in the linear programming solver [46].
The inter-connectivity of the resulting sub-graphs is ensured by applying the theory of network flow [28,47]. Equations (20)–(24) are used to identify the node with the smallest index in each partition as the source of flow. To achieve this, auxiliary variables yi,k, and ui,k are defined. A transition of yi,k from 0 to 1 indicates the source node, and for the source node of each sub-graph, ui,k is set to 1. Flow conservation is maintained through Equation (25) with fl,k representing the amount of flow on line l of sub-graph k and qi,k representing the total consumption of the sub-graph as defined in (26). Equations (27) and (28) are a linearised form of (26) that includes a quadratic term.
To maintain the transient stability of power system separation during islanding, the ICI formulation includes the generator coherency constraint, which ensures that all coherent generators are located in the same partition. This constraint is implemented using (30).
Here, represents the kth set of coherent groups of generators, which is derived from pre-processing coherency analysis. The AC power flows of line l:(i,j) are described by:
Here, represent the conductance, susceptance and shunt capacitance of line l, respectively, and is the voltage angle at bus i. Subsequently, the line power flow equations can be linearised using the Taylor series expansion at the operating point, assuming and [48]. This enables the power flows to be obtained from the following equations:
The equations above use a binary variable zl to approximate the amount of power flows and eliminate the flow of lines in the solution cutset. However, this introduces a quadratic term to the constraint equations. To linearize Equations (33) and (34), the following equations are used:
To ensure steady-state voltage and frequency stability in the formed islands, it is necessary to maintain active and reactive power balance within each resulting island:
Equation (41) is used to maintain the power factor during load shedding. Furthermore, there are additional equations that establish the operational constraints for various network components, including lines, generator buses and load buses. These constraints are described by Equations (42)–(49).
To prevent frequency instability of a network separation resulting from generation-load imbalance immediately following the separation, the ICI problem includes dynamic frequency stability of the islanding. This is achieved by replacing all generators in an island, which are coherent, with an equivalent synchronous machine that shares a common frequency. Additionally, wind generators are included in the analysis using their equivalent virtual synchronous generator. To do this, the discretised equivalent frequency response of each island is incorporated into the constraints for a duration of ΔT with n time steps of Δt [49].
The dynamic frequency stability constraints are crucial to ensuring that the frequency of each island remains within safe limits, which are specified by Equations (55) and (56). Equations (50) and (51) represent the discrete form of the swing equation for the equivalent synchronous machine of the coherent groups of generators. The variable Δf denotes the frequency deviation of each island from the nominal frequency fs following the separation of the power system, and Hk represents the inertia constant of island k. The variable calculated using Equation (52) represents the governor response of the kth island over the nth time step, where Rk and Tg refer to the generator droop and governor time constant, respectively. The variables Pimb0k and Pshedk in Equations (53) and (54) represent the initial power imbalance of island k following the islanding and the amount of load shedding in island k due to under-frequency relaying action, respectively. It is assumed in this study that the load shedding occurs at t = 0.2 s following the power system separation, which accounts for the time delay between the line switching and load shedding.
Since (54) contains a quadratic term, it is linearised to obtain constraints (57) and (58), which can be included in the MILP formulation, with M as a large random value [28].
The equivalent parameters for the inertia, damping factor, governor droop and time constant of each island are derived from the below equation.
The MILP problem is solved to determine the optimal islanding solution. The objective of the optimisation is to minimise the expression (14) while taking into account various constraints specified by Equations (15), (17)–(25), (27)–(30), (35)–(53) and (55)–(58).
5. Simulation Results
The ICI algorithm proposed in this study for wind-integrated power systems was evaluated using the New England 39-bus and IEEE 118-bus test systems. In the first stage of the algorithm, the coherency of all generators, including wind turbine generators, was analysed based on the equivalent virtual synchronous generator model of wind turbine generators. The outcome of the coherency analysis is used as a constraint in the second stage of the ICI algorithm, which employs a MILP model of the ICI problem. The simulation used a Type-3 WTG generic model. In each test case, some synchronous generators were replaced with wind power plants to assess the effectiveness of the proposed ICI algorithm in wind-integrated power systems. The parameters in this study were set as Ki˙pll = 100, Kp˙pll = 50, Kvic = 50 and Tf = 0.5 s.
5.1. IEEE 39-Bus Modified with Large-Scale WPPs
The test system is mostly similar to the original 39-bus system except for the replacement of the original synchronous generators in buses 33 and 38 with wind power plants having capacities of 630 MW and 830 MW, respectively. The total capacity of the wind power plants is now 1460 MW, resulting in a penetration rate of 23.8% in this system.
In this section, we present a scenario that results in a widespread blackout if the ICI algorithm is not applied. First, we evaluate the scenario without VIC for the wind power plants (Case A1), and then we reassess the same case with VIC (Case A2). At t = 1 s, a three-phase to ground short circuit is created at the middle of lines 17–18 and cleared at t = 1.2 s by opening the faulted line. From (1), the equivalent inertia constants of the wind power plants at G04 and G09 are H4 = 0.028 and H9 = 0.046, respectively, which are lower than the inertia constants of the other synchronous generators in the system: H1 = 50, H2 = 3.03, H5 = 4.33, H6 = 3.48, H7 = 2.64, H8 = 2.43 and H10 = 4.2. The generator coherency analysis involves constructing a distance matrix that considers the dynamic coupling between all generators, including the wind turbine generators. The matrix is then utilised to embed the data points, representing the generators, into Euclidean space, as explained in [28]. In this new space, three Principal Components of the dynamic couplings are identified, which are shown in Figure 5a. The embedded data points are then subjected to the SVC clustering algorithm to cluster the generators into coherent groups with the optimal number of groups. For the first time window, the optimal number of coherent groups is found to be four. As shown in Figure 5a, the clustering procedure initially groups the generators into {G1}, {G2, G3}, {G4, G5, G6, G7, G9} and {G8, G10}. To validate the results of generator coherency analysis, the rotor speeds of all generators, including the PLL output of generators G04 and G09, are presented in Figure 6a for the case without VIC (Kvic = 0). The coherent groups obtained from the SVC clustering are shown in the same colour, which is consistent with the clustering outcome.
Figure 5.
Principle components of dynamic coupling between generators in a modified 39-bus grid without controlled islanding: (a) Case A1, with normal DFIGs; (b) Case A2, with VIC-equipped DFIGs.
Figure 6.
Rotor speed of generators in a modified 39-bus grid without controlled islanding: (a) Case A1, with normal DFIGs; (b) Case A2, with VIC-equipped DFIGs.
In contrast, when VIC is implemented, the equivalent inertia constants of WPPs at G04 and G09 are changed to H4 = 3.05 and H9 = 4.13, respectively, which are comparable to the inertia constants of other synchronous generators in the system. The generator coherency analysis for the first two time windows following the disturbance identifies the coherent groups of {G1}, {G2, G3}, {G4, G5, G6, G7} and {G8, G9, G10}. As shown in Figure 5b, it is observed that in the case of VIC-equipped wind power plants, generator G9 loses its strong dynamic coupling with generators {G4, G5, G6, G7} and joins G8 and G9 to create coherent groups for this time window. The rotor speed of all generators and PLL output of generators G04 and G09 for the case with VIC (Kvic = 50) are displayed in Figure 6b, with coherent groups in the same groups marked in the same colour. The outcome of the SVC clustering algorithm aligns with the post-fault rotor speed trajectories and PLL-measured frequencies of the generators in Figure 6b.
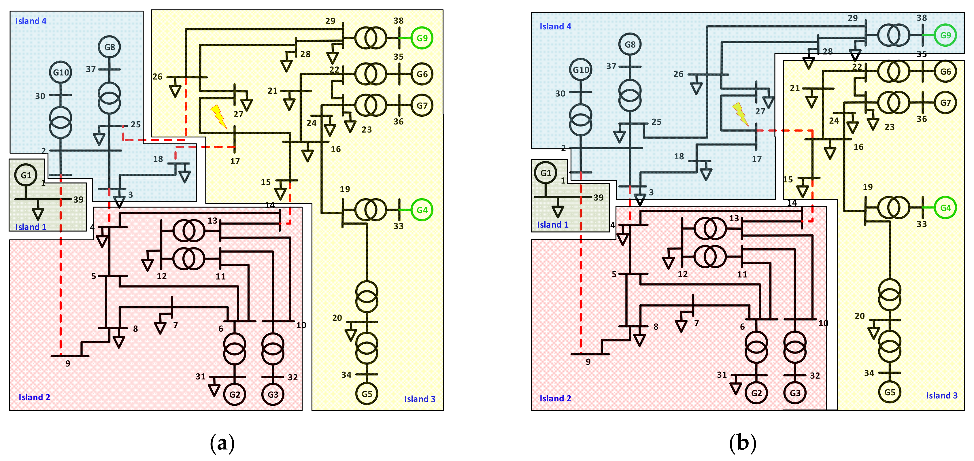
Assuming that the TSA component of the ICI algorithm identified the need for controlled islanding, the islanding was executed at t = 1.4 s for both cases with and without VIC. Load shedding was then performed at t = 1.6 s. The results of the islanding strategy for all simulation cases are presented in Table 1. The splitting boundary obtained using the proposed ICI–VSM algorithm in the modified 39-bus test system with normal DFIGs and VIC-equipped DFIGs is displayed in Figure 7. Figure 8a,b shows the rotor speed trajectories of synchronous machines and the measured frequency of PLL in a 39-bus system with both normal and VIC-type DFIG cases, respectively, after implementing the islanding strategy. These figures demonstrate that the stability of the system was maintained using this strategy.
Table 1.
Results of the islanding strategy (ICI-VSM) in simulated cases.
Figure 7.
Controlled islands in a modified 39-bus grid: (a) Case A1, with normal DFIGs; (b) Case A2, with VIC-equipped DFIGs.
Figure 8.
Rotor speed of generators in a modified 39-bus grid after controlled islanding: (a) Case A1, with normal DFIGs; (b) Case A2, with VIC-equipped DFIGs.
As shown in Figure 8a, implementing ICI in the power system with normal DFIGs, resulted in generators G4 and G9 remaining in the same coherent group as other synchronous generators G5, G6, G7 and G9. However, in the case of wind power plants operating with VIC-equipped DFIGs, as seen in Figure 8b, generator G4 remained coherent with G5, G6 and G7, while generator G9 shifted to the coherent group of G8 and G10. The reason for the change in coherent grouping of generators is that, in the case of generators with higher equivalent inertia constants, the effect of electrical distance between generators becomes more dominant in determining the dynamic coupling between generators as compared to the case of generators with low virtual inertia. As per (14), the dynamic coupling between a pair of generators is proportional to the electrical distance or impedance between generators and to the inverse of inertia constants.
The time domain simulation of the controlled islanding presented in Figure 8a,b also verified that the inclusion of dynamic frequency stability constraints (50)–(56) in the ICI algorithm can ensure the maintenance of dynamic frequency stability during power system separation. The results demonstrate that the ICI algorithm can successfully create stable islands with acceptable steady-state frequencies. In both cases with low and high equivalent inertia, the controlled islands were settled at frequencies within the range of 0.99 fs to 1.01 fs, as shown in Figure 8a,b.
The results of the ICI–VSM algorithm for the simulation cases are presented in Table 1. In the case of a normal DFIG in the 39-bus system (Case A1), opening lines 1–39, 9–39, 3–4, 14–15, 17–18 and 25–26 result in a loss of six lines that carry 480.6 MW. Despite this loss, the stability of the islands is maintained by dividing the system into four separate islands and adjusting generation and load at tLS = 1.6 s. The total amount of load shedding required to maintain stability is 357.1 MW, as illustrated in Figure 8a. The boundary of controlled islands one and two in the case of VIC-equipped DFIGs (Case A2) is the same as the case with normal DFIGs. However, in Case A2, islands four expands to include generator G9 as a generator that swings coherently with G8 and G10. The ICI–VSM algorithm identified five lines, namely 1–39, 9–39, 3–4, 14–15 and 16–17, to be disconnected to create four islands. This results in a total disruption of 575.1 MW, which is lower than the amount of power flow disruption in Case A1. A total load of 326.3 MW needs to be shed as part of the remedial actions necessary to stabilise the formed islands.
To compare the effectiveness of the proposed islanding strategy, the results of islanding with the ICI methodology are also presented in Table 1, referred to as Case A0. In this case, DFIG-connected buses are treated as load buses in the implemented ICI algorithm, as DFIGs are not synchronously coupled to the grid. The coherent groups are identified the same as in Case A1, except that generators G4 and G9 are not present in the coherent groups. However, the boundary of the islands is the same as in Case A1. Therefore, the amount of load shedding is the same as in the case of low-inertia DFIGs in the ICI–VSM method.
5.2. IEEE 118-Bus Modified with Large-Scale WPPs
In this section, the impact of the VIC on the coherency and islanding procedures is analysed using the ICI–VSM algorithm when applied to the modified IEEE 118-bus test system. The test system comprises nineteen numbered generators, one hundred seventy-seven lines, nine transformers and ninety-one constant power loads. To investigate the impact of the VIC, the original 118-bus system was modified by replacing the synchronous generators at buses 89, 100 and 103 (G16, G17 and G18) with wind power plants that generate the same power output.
A three-phase to ground short circuit occurred at t = 1 s in the middle of lines 38–65, and it was cleared at t = 1.2 s by tripping the faulty line. After disconnecting the faulted line, subsequent tripping of the lines 69–75, 49–66, 64–65 and 62–66 occurred at t = 2, 3, 4 and 5 s, respectively, due to thermal overloading. The equivalent inertia constants of wind power plants at buses 89, 100 and 103 are H16 = 0.043, H17 = 0.041 and H18 = 0.036, respectively, as calculated using (1). Similar to the defined scenario in the IEEE 39-bus system, to verify the coherency and islanding analysis, time domain simulations are performed for two cases: Case B1, where the synchronous generators are replaced by normal DFIGs, and Case B2, with VIC-equipped DFIGs.
In the first stage of the ICI–VSM algorithm for this study case with normal DFIGs, the coherent groups of generators are identified by obtaining the dynamic coupling of generators over specified time windows following the disturbance. Three Principal Components of the dynamic coupling between generator pairs, after being embedded in Euclidean space, are shown in Figure 9a. The optimal number of generator groups identified by the SVC clustering algorithm for the first time window was two coherent groups. As illustrated in Figure 9a, the clustering process initially grouped the generators into two distinct groups of {G1–G5} and {G6–G19}. To validate the results of generator coherency analysis, the rotor speed of all generators, including the PLL output of generators G16, G17 and G18, for the case without VIC (Kvic = 0), is presented in Figure 10a. The coherent groups obtained from the SVC clustering are shown in the same colour, which is consistent with the clustering outcome.
Figure 9.
Principle components of dynamic coupling between generators in a modified 118-bus grid without controlled islanding: (a) Case B1, with normal DFIGs; (b) Case B2, with VIC-equipped DFIGs.
Figure 10.
Rotor speed of generators in a modified 118-bus grid without controlled islanding: (a) Case B1, with normal DFIGs; (b) Case B2, with VIC-equipped DFIGs.
When the VIC is utilised, wind power plants at buses 89, 100 and 103 have equivalent inertia constants of H16 = 3.21, H17 = 3.02 and H18 = 2.95, which are similar to those of other synchronous generators in the system. The original IEEE 118-Bus test system typically displays three separate coherent groups of generators, identified as Group1 {G1–G5}, Group2 {G6–G14} and Group3 {G15–G19}, according to [45]. Figure 9b shows the three Principal Components of the rotor speed of all generators and the PLL output of generators G16–G18 for the case with VIC (Kvic =50), with coherent groups circled in the group. The results of the SVC clustering algorithm correspond to the post-fault rotor speed trajectories and PLL frequencies of the generators in Figure 10b.
The generator coherency analysis conducted over the first two consecutive time windows following the last defined disturbance indicates that the generators are split into three separate coherent groups: {G1–G5}, {G6–G14} and {G15–G19}. As displayed in Figure 9b and Figure 10b, the implementation of VIC in wind power plants causes the coherent group of {G6–G19}, observed in the case with low inertia, to divide into two groups of coherent generators. In the case of VIC, the inertia of generators in Group3 is comparable to that of synchronous generators, and the power system tends to exhibit three separate coherent groups, similar to the behaviour of the power system in the original 118-bus system.
Based on the generator coherency analysis, it was found that when the wind power plants in Group3 have low inertia and those in Group1 and Group2 have high inertia, the principal components of Groups1 are away from Group2 and Groups3, and the coherent groups are {G1–G5} and {G6–G19}. When the wind power plants in both Group1 and Group3 have high inertia, Group1, Group2 and Group3 remain separated from each other, and the coherent groups of generators are {G1–G5}, {G6–G14} and {G15–G19}.
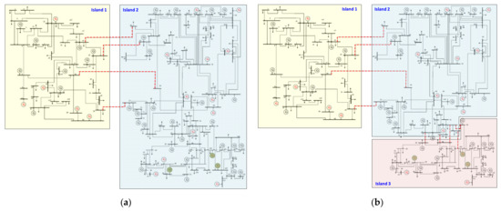
Figure 11a,b illustrates the island boundaries identified by the proposed ICI–VSM algorithm in the modified 118-bus test system with low-inertia and high-inertia DFIGs, respectively. In addition, Figure 12a,b displays the rotor speed trajectories of synchronous machines and the measured frequency of PLL in the 118-bus system in both cases after implementing the islanding strategy. The figures show that the proposed islanding strategy maintains system stability.
Figure 11.
Controlled islands in a modified 118-bus grid: (a) Case B1, with normal DFIGs; (b) Case B2, with VIC-equipped DFIGs.
Figure 12.
Rotor speed of generators in a modified 118-bus grid after controlled islanding: (a) Case B1, with normal DFIGs; (b) Case B2, with VIC-equipped DFIGs.
Using the TSA algorithm of the ICI-VSM, the power system was split at t = 6.5 s, and load shedding was assumed to occur at t = 6.7 s for both case B1 and case B2. The results of the islanding strategy for all simulation cases are presented in Table 1. In the case of low inertia in generators of Groups3, opening lines 15–33, 19–34, 30–38 and 23–24 create two islands. Figure 11a shows that with the controlled islanding in the power system with normal DFIGs, generators G16, G17 and G18 remain on the same island with other synchronous generators of Group2 (G6–G14) and Group3 (G15 and G19). However, as seen in Figure 11b, when the wind power plants operate with high-inertia DFIGs, generators G16–G18 join G15 and G19 to form a separate island in the power system. The change in the coherent grouping of generators is due to the variation of the Principal Components of the dynamic coupling of generators and the change in the inertia of generators in different groups of generators, as shown in Figure 9b.
In the case of high-inertia DFIGs, the islands are formed by opening lines 15–33, 19–34, 30–38, 23–24, 77–82, 96–97, 80–96, 98–100 and 80–99. The created islands are stabilised by shedding 214.6 MW of load from the total 3668 MW load of the power system, which is smaller than the amount of load shedding in the case of low-inertia DFIGs, which was 251.3 MW as presented in Table 1.
To validate the islanding results of the ICI–VSM algorithm, Figure 12a,b compares the rotor speed of synchronous generators and PLL measured frequencies in both cases with low-inertia and high-inertia DFIGs in time domain simulation. It was observed that the frequency of islands in both cases settled in the acceptable frequency range enforced by the MILP formulation. Similar to the modified 39-bus system, the simulation results in Table 1 also confirm that the ICI–VSM method in the case of low-inertia DFIGs leads to the same islanding results as in the case where ICI is implemented in decoupled wind turbine generators.
6. Conclusions and Future Work
In this paper, a new strategy for ICI was introduced to account for the impact of wind power plants on generator coherency groupings and islanding strategies in power systems. The proposed algorithm employed the VSME model of asynchronous generators to replace wind power plants in power systems and grouped all generators, including wind turbine generators, based on their dynamic coupling. The dynamic coupling between generator pairs depends on the actual inertia of synchronous generators and the virtual inertia of wind turbine generators. The virtual synchronous generator model of wind turbine generators provided a convenient way to construct a similarity matrix for the SVC clustering technique utilised to determine coherent groups of generators in a wind-integrated power system. From the results of this study, it can be inferred that changes in the inertia of generators can either enhance or weaken the coherency of a group of generators and even alter the grouping depending on the location and magnitude of the change.
In this approach, the results obtained from the generator coherency analysis were used to develop an MILP optimisation problem for the ICI procedure, with the objective of minimising generation-load imbalance in each island after the power system separation. The generator coherency groups identified in the first stage of the ICI–VSM algorithm were used as constraints in the MILP formulation for the ICI problem. The dynamic frequency stability of islanding was also included in the MILP problem by formulating the linearised swing equation for each island. Simulation results demonstrated that this dynamic frequency stability constraint guaranteed that each island settled within the acceptable frequency range after the islanding operation was executed.
Additionally, a Virtual Inertia Controller was introduced to capture the available inertia of rotating components of DFIGs as generators, which are partially coupled to the network. Simulation results on modified 39-bus and 118-bus test power systems demonstrated that integrating the Virtual Inertia Controller into the power systems with wind turbine generators resulted in a low-inertia power system that behaved similarly to a conventional power system with only synchronous generators during the islanding procedure. Treating DFIGs as normal load buses in the islanding problem resulted in the same solutions as treating low-inertia generators as virtual synchronous generators in the proposed ICI algorithm. While the conventional ICI algorithm fails to capture the effect of inertia from high-inertia DFIGs on the ICI solution, the results of this study demonstrated the effectiveness of the proposed strategy in wind-integrated systems equipped with a virtual inertia controller.
Future work could extend the ICI algorithm to include full-scale converter wind turbine generators and solar farms using similar principles. In these cases, the inertia must be provided by battery energy storage systems and appropriate control schemes. Investigating these control schemes could be a fruitful topic for future studies. Further exploration is needed to study the coordination between intentional controlled islanding and existing wide-area protection schemes, such as under frequency load shedding, in order to optimise the post-islanding load shedding. It is also worthwhile to investigate the ICI problem while considering the additional constraint of optimal placement of phasor measurement units (PMUs) in the grid. The computation time of the intentional controlled islanding process could also be further investigated, especially for large-scale power systems with a high penetration of wind power plants, to ensure that it is feasible to implement in real-time applications. Regarding the high number of constraints in the ICI formulation, one beneficial approach to implementing the ICI in large-scale systems could be pre-processing the search space or relaxing the MILP formulation to implement the ICI in a timely manner. As the fast implementation of islanding is critical, time delays in wide-area communication systems may be a major concern for network operators in the central control room. The impact of time delays on the performance of the ICI scheme could be further studied in future research.
Author Contributions
The author, M.B., worked on the conceptualization, methodology, software, programming, validation, analysis and writing of the original draft. A.A.-S. supervised, reviewed and edited the manuscript. All authors have read and agreed to the published version of the manuscript.
Funding
This research received no external funding.
Data Availability Statement
Not applicable.
Conflicts of Interest
The authors declare no conflict of interest.
References
- Gautam, D.; Vittal, V.; Harbour, T. Impact of increased penetration of DFIG-based wind turbine generators on transient and small signal stability of power systems. IEEE Trans. Power Syst. 2009, 24, 1426–1434. [Google Scholar] [CrossRef]
- Ma, J.; Qiu, Y.; Li, Y.; Zhang, W.; Song, Z.; Thorp, J.S. Research on the impact of DFIG virtual inertia control on power system small-signal stability considering the phase-locked loop. IEEE Trans. Power Syst. 2016, 32, 2094–2105. [Google Scholar] [CrossRef]
- Conroy, J.F.; Watson, R. Frequency response capability of full converter wind turbine generators in comparison to conventional generation. IEEE Trans. Power Syst. 2008, 23, 649–656. [Google Scholar] [CrossRef]
- Liu, J.; Tang, F.; Zhao, J.; Liu, D.; Kamwa, I. Coherency identification for wind-integrated power system using virtual synchronous motion equation. IEEE Trans. Power Syst. 2020, 35, 2619–2630. [Google Scholar] [CrossRef]
- Ding, L.; Ma, Z.; Wall, P.; Terzija, V. Graph spectra based controlled islanding for low inertia power systems. IEEE Trans. Power Deliv. 2017, 32, 302–309. [Google Scholar] [CrossRef]
- Ahmed, S.S.; Sarker, N.C.; Khairuddin, A.B.; Ghani, M.R.B.A.; Ahmad, H. A scheme for controlled islanding to prevent subsequent blackout. IEEE Trans. Power Syst. 2003, 18, 136–143. [Google Scholar] [CrossRef]
- Yang, B.; Vittal, V.; Heydt, G.T. Slow-Coherency-Based Controlled Islanding—A Demonstration of the Approach on the August 14, 2003 Blackout Scenario. IEEE Trans. Power Syst. 2006, 21, 1840–1847. [Google Scholar] [CrossRef]
- Eremia, M.; Shahidehpour, M. Handbook of Electrical Power System Dynamics: Modeling, Stability, and Control; John Wiley & Sons: Hoboken, NJ, USA, 2013. [Google Scholar]
- Thakallapelli, A.; Hossain, S.J.; Kamalasadan, S. Coherency and Online Signal Selection Based Wide Area Control of Wind Integrated Power Grid. IEEE Trans. Ind. Appl. 2018, 54, 3712–3722. [Google Scholar] [CrossRef]
- Babaei, M.; Muyeen, S.; Islam, S. The Impact of Number of Partitions on Transient Stability of Intentional Controlled Islanding. In Proceedings of the 2019 IEEE International Conference on Environment and Electrical Engineering and 2019 IEEE Industrial and Commercial Power Systems Europe (EEEIC/I&CPS Europe), Genoa, Italy, 11–14 June 2019; pp. 1–6. [Google Scholar]
- Chandra, S.; Gayme, D.F.; Chakrabortty, A. Time-scale modeling of wind-integrated power systems. IEEE Trans. Power Syst. 2016, 31, 4712–4721. [Google Scholar] [CrossRef]
- Chandra, S.; Weiss, M.D.; Chakrabortty, A.; Gayme, D.F. Impact analysis of wind power injection on time-scale separation of power system oscillations. In Proceedings of the 2014 IEEE PES General Meeting|Conference & Exposition, National Harbor, MD, USA, 27–31 July 2014; pp. 1–5. [Google Scholar]
- Mukherjee, S.; Chakrabortty, A.; Babaei, S. Modeling and quantifying the impact of wind power penetration on power system coherency. arXiv 2019, arXiv:1901.02098. [Google Scholar]
- Khalil, A.M.; Iravani, R. Power system coherency identification under high depth of penetration of wind power. IEEE Trans. Power Syst. 2018, 33, 5401–5409. [Google Scholar] [CrossRef]
- Yadav, R.; Pradhan, A.K.; Kamwa, I. A spectrum similarity approach for identifying coherency change patterns in power system due to variability in renewable generation. IEEE Trans. Power Syst. 2019, 34, 3769–3779. [Google Scholar] [CrossRef]
- Lin, Z.; Wen, F.; Ding, Y.; Xue, Y.; Liu, S.; Zhao, Y.; Yi, S. WAMS-based coherency detection for situational awareness in power systems with renewables. IEEE Trans. Power Syst. 2018, 33, 5410–5426. [Google Scholar] [CrossRef]
- Chamorro, H.R.; Ghandhari, M.; Eriksson, R. Coherent groups identification under high penetration of non-synchronous generation. In Proceedings of the Power and Energy Society General Meeting (PESGM), Boston, MA, USA, 17–21 July 2016; pp. 1–5. [Google Scholar]
- Lin, Z.; Wen, F.; Ding, Y.; Xue, Y. Wide-area coherency identification of generators in interconnected power systems with renewables. IET Gener. Transm. Distrib. 2017, 11, 4444–4455. [Google Scholar] [CrossRef]
- Saadipour-Hanzaie, E.; Amraee, T.; Kamali, S. Minimal Controlled Islanding with Similarity-Based Coherency Identification Using Phasor Measurement Data. IEEE Trans. Ind. Inform. 2021, 18, 3256–3266. [Google Scholar] [CrossRef]
- Kamali, S.; Amraee, T.; Fotuhi-Firuzabad, M. Controlled Islanding for Enhancing Grid Resilience against Power System Blackout. IEEE Trans. Power Deliv. 2020, 36, 2386–2396. [Google Scholar] [CrossRef]
- Kamali, S.; Amraee, T.; Capitanescu, F. Controlled network splitting considering transient stability constraints. IET Gener. Transm. Distrib. 2018, 12, 5639–5648. [Google Scholar] [CrossRef]
- Esmaili, M.; Ghamsari-Yazdel, M.; Amjady, N.; Chung, C. Convex model for controlled islanding in transmission expansion planning to improve frequency stability. IEEE Trans. Power Syst. 2020, 36, 58–67. [Google Scholar] [CrossRef]
- Zhou, Y.; Hu, W.; Min, Y.; Zheng, L. Active splitting strategy searching approach based on MISOCP with consideration of power island stability. J. Mod. Power Syst. Clean Energy 2019, 7, 475–490. [Google Scholar] [CrossRef]
- Teymouri, F.; Amraee, T. An MILP formulation for controlled islanding coordinated with under frequeny load shedding plan. Electr. Power Syst. Res. 2019, 171, 116–126. [Google Scholar] [CrossRef]
- Grozdanovski, J.; Mihalic, R.; Rudez, U. WAMS-Supported Power Mismatch Optimization for Secure Intentional Islanding. Energies 2021, 14, 2790. [Google Scholar] [CrossRef]
- Ghamsari-Yazdel, M.; Amjady, N.; Najafi, H.R. Reintegration-based controlled islanding considering fast and slow active/reactive corrective actions to enhance frequency and transient voltage stabilities. Electr. Power Syst. Res. 2021, 193, 107018. [Google Scholar] [CrossRef]
- Mahdavizadeh, S.; Aghamohammadi, M.; Ranjbar, S. Frequency stability-based controlled islanding scheme based on clustering algorithm and electrical distance using real-time dynamic criteria from WAMS data. Sustain. Energy Grids Netw. 2021, 30, 100560. [Google Scholar] [CrossRef]
- Babaei, M.; Muyeen, S.M.; Islam, S. Transiently stable intentional controlled islanding considering post-islanding voltage and frequency stability constraints. Int. J. Electr. Power Energy Syst. 2021, 127, 106650. [Google Scholar] [CrossRef]
- Daniar, S.; Aminifar, F.; Hesamzadeh, M.R.; Lesani, H. Optimal controlled islanding considering frequency-arresting and frequency-stabilising constraints: A graph theory-assisted approach. IET Gener. Transm. Distrib. 2021, 15, 2044–2060. [Google Scholar] [CrossRef]
- Liu, S.; Lin, Z.; Zhao, Y.; Liu, Y.; Ding, Y.; Zhang, B.; Yang, L.; Wang, Q.; White, S.E. Robust system separation strategy considering online wide-area coherency identification and uncertainties of renewable energy sources. IEEE Trans. Power Syst. 2020, 35, 3574–3587. [Google Scholar] [CrossRef]
- Jabari, F.; Seyedi, H.; Najafi Ravadanegh, S.; Mohammadi-Ivatloo, B. Multi-objective optimal preventive islanding based on stochastic backward elimination strategy considering uncertainties of loads and wind farms. Int. Trans. Electr. Energy Syst. 2017, 27, e2451. [Google Scholar] [CrossRef]
- Tang, F.; Liu, J.; Liu, D.; Liu, F.; Liang, W.; Wang, F. Impacts of DFIG-Based Wind Power System on Migration Mechanism of Oscillation Center. In Proceedings of the 2019 IEEE International Electric Machines & Drives Conference (IEMDC), San Diego, CA, USA, 12–15 May 2019; pp. 553–558. [Google Scholar]
- Gonzalez-Longatt, F.M. Activation schemes of synthetic inertia controller on full converter wind turbine (type 4). In Proceedings of the 2015 IEEE Power & Energy Society General Meeting, Denver, CO, USA, 26–30 July 2015; pp. 1–5. [Google Scholar]
- Bao, W.; Wu, Q.; Ding, L.; Huang, S.; Teng, F.; Terzija, V. Synthetic inertial control of wind farm with BESS based on model predictive control. IET Renew. Power Gener. 2020, 14, 2447–2455. [Google Scholar] [CrossRef]
- Kundur, P.; Balu, N.J.; Lauby, M.G. Power System Stability and Control; McGraw-Hill: New York, NY, USA, 1994. [Google Scholar]
- Morren, J.; De Haan, S.W.; Kling, W.L.; Ferreira, J. Wind turbines emulating inertia and supporting primary frequency control. IEEE Trans. Power Syst. 2006, 21, 433–434. [Google Scholar] [CrossRef]
- Dessouky, S.S.; Abdellatif, W.S.; Abdelwahab, S.A.M.; Ali, M.A. Maximum power point tracking achieved of DFIG-based wind turbines using perturb and observant method. In Proceedings of the 2018 Twentieth International Middle East Power Systems Conference (MEPCON), Cairo, Egypt, 18–20 December 2018; pp. 1121–1125. [Google Scholar]
- Abdellatif, W.S.; Hamada, A.; Abdelwahab, S.A.M. Wind speed estimation MPPT technique of DFIG-based wind turbines theoretical and experimental investigation. Electr. Eng. 2021, 103, 2769–2781. [Google Scholar] [CrossRef]
- He, W.; Yuan, X.; Hu, J. Inertia provision and estimation of PLL-based DFIG wind turbines. IEEE Trans. Power Syst. 2016, 32, 510–521. [Google Scholar] [CrossRef]
- Li, S.; Deng, C.; Shu, Z.; Huang, W.; He, J.; You, Z. Equivalent inertial time constant of doubly fed induction generator considering synthetic inertial control. J. Renew. Sustain. Energy 2016, 8, 053304. [Google Scholar] [CrossRef]
- Schiff, J.L. The Laplace Transform: Theory and Applications; Springer: Berlin/Heidelberg, Germany, 1999. [Google Scholar]
- Lei, Y.; Mullane, A.; Lightbody, G.; Yacamini, R. Modeling of the wind turbine with a doubly fed induction generator for grid integration studies. IEEE Trans. Energy Convers. 2006, 21, 257–264. [Google Scholar] [CrossRef]
- Anderson, P.M.; Fouad, A.A. Power System Control and Stability; John Wiley & Sons: Hoboken, NJ, USA, 2008. [Google Scholar]
- Babaei, M.; Muyeen, S.; Islam, S. Identification of Coherent Generators by Support Vector Clustering with an Embedding Strategy. IEEE Access 2019, 7, 105420–105431. [Google Scholar] [CrossRef]
- Ding, L.; Gonzalez-Longatt, F.M.; Wall, P.; Terzija, V. Two-Step Spectral Clustering Controlled Islanding Algorithm. IEEE Trans. Power Syst. 2013, 28, 75–84. [Google Scholar] [CrossRef]
- Fan, N.; Izraelevitz, D.; Pan, F.; Pardalos, P.M.; Wang, J. A mixed integer programming approach for optimal power grid intentional islanding. Energy Syst. 2012, 3, 77–93. [Google Scholar] [CrossRef]
- Kyriacou, A.; Demetriou, P.; Panayiotou, C.; Kyriakides, E. Controlled islanding solution for large-scale power systems. IEEE Trans. Power Syst. 2017, 33, 1591–1602. [Google Scholar] [CrossRef]
- Trodden, P.A.; Bukhsh, W.A.; Grothey, A.; McKinnon, K.I. Optimization-based islanding of power networks using piecewise linear AC power flow. IEEE Trans. Power Syst. 2013, 29, 1212–1220. [Google Scholar] [CrossRef]
- Ceja-Gomez, F.; Qadri, S.S.; Galiana, F.D. Under-frequency load shedding via integer programming. IEEE Trans. Power Syst. 2012, 27, 1387–1394. [Google Scholar] [CrossRef]
Disclaimer/Publisher’s Note: The statements, opinions and data contained in all publications are solely those of the individual author(s) and contributor(s) and not of MDPI and/or the editor(s). MDPI and/or the editor(s) disclaim responsibility for any injury to people or property resulting from any ideas, methods, instructions or products referred to in the content. |
© 2023 by the authors. Licensee MDPI, Basel, Switzerland. This article is an open access article distributed under the terms and conditions of the Creative Commons Attribution (CC BY) license (https://creativecommons.org/licenses/by/4.0/).











