Distributed Optimal Coordination of a Virtual Power Plant with Residential Regenerative Electric Heating Systems
Abstract
1. Introduction
- Optimal Coordination: This paper considers the optimal coordination of a VPP with residential REH systems. It involves coordinating the energy production and consumption of the VPP with the REH systems to minimize its own costs.
- Reserve Capacity: This paper investigates the participation of the VPP in day-ahead energy and spinning reserve markets. By participating in these markets, the VPP can minimize its own costs and provide spinning reserve capacity to the grid.
- Distributed Coordination Algorithm: To solve the optimal coordination problem, this paper proposes a distributed coordination algorithm based on ADMM. Compared to previous studies on the distributed coordination of VPPs, the proposed algorithm offers a more practical approach by considering the network constraints that exist in a VPP.
2. Problem Formulation
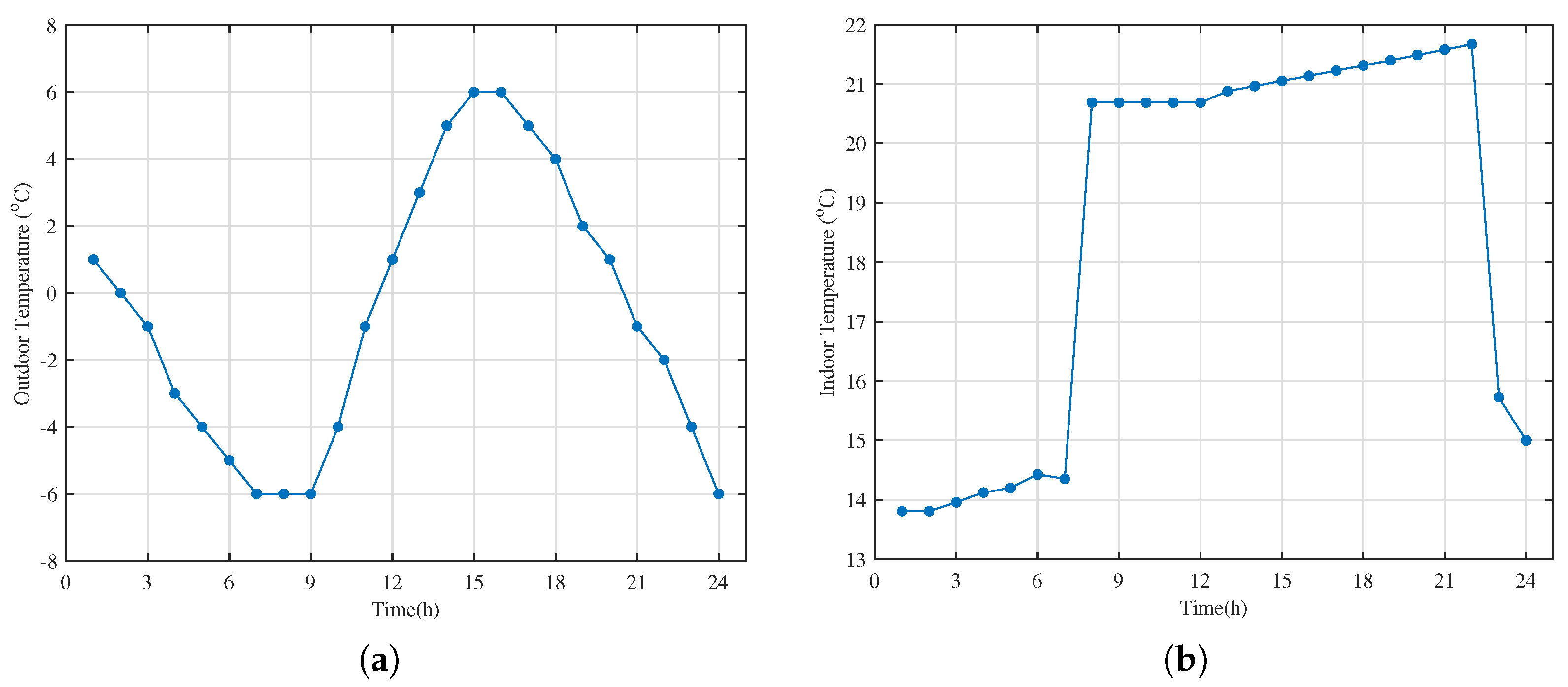
Residential Building
3. Distributed Coordinated Operation
3.1. ADMM Algorithm
3.2. Distributed Optimal Operation Decision of VPP
4. System Simulation
5. Conclusions
Author Contributions
Funding
Data Availability Statement
Conflicts of Interest
Abbreviations
| ADMM | Alternating Direction Method of Multipliers |
| DER | Distributed Energy Resource |
| DG | Distributed Generation |
| ES | Energy Storage |
| FD | Flexible Demand |
| FL | Flexible Load |
| PSO | Particle Swarm Optimization |
| P2H | Power to Hydrogen |
| REH | Regenerative Electric Heating |
| TOU | Time of Use |
| VPP | Virtual Power Plant |
References
- Morstyn, T.; Farrell, N.; Darby, S.J.; McCulloch, M.D. Using peer-to-peer energy-trading platforms to incentivize prosumers to form federated power plants. Nat. Energy 2018, 3, 94–101. [Google Scholar] [CrossRef]
- Han, D.M.; Lim, J.H. Smart home energy management system using IEEE 802.15.4 and zigbee. IEEE Trans. Consum. Electron. 2010, 56, 1403–1410. [Google Scholar] [CrossRef]
- Pudjianto, D.; Ramsay, C.; Strbac, G. Virtual power plant and system integration of distributed energy resources. IET Renew. Power Gener. 2007, 1, 10–16. [Google Scholar] [CrossRef]
- Pedrasa, M.A.A.; Spooner, T.D.; MacGill, I.F. Coordinated scheduling of residential distributed energy resources to optimize smart home energy services. IEEE Trans. Smart Grid 2010, 1, 134–143. [Google Scholar] [CrossRef]
- Yuan, Y.; Wei, Z.; Sun, G.; Sun, Y.; Wang, D. A real-time optimal generation cost control method for virtual power plant. Neurocomputing 2014, 143, 322–330. [Google Scholar] [CrossRef]
- Othman, M.M.; Hegazy, Y.; Abdelaziz, A.Y. Electrical energy management in unbalanced distribution networks using virtual power plant concept. Electr. Power Syst. Res. 2017, 145, 157–165. [Google Scholar] [CrossRef]
- Kasaei, M.J. Energy and operational management of virtual power plant using imperialist competitive algorithm. Int. Trans. Electr. Energy Syst. 2018, 28, e2617. [Google Scholar] [CrossRef]
- Ruiz, N.; Cobelo, I.; Oyarzabal, J. A direct load control model for virtual power plant management. IEEE Trans. Power Syst. 2009, 24, 959–966. [Google Scholar] [CrossRef]
- Pandžić, H.; Morales, J.M.; Conejo, A.J.; Kuzle, I. Offering model for a virtual power plant based on stochastic programming. Appl. Energy 2013, 105, 282–292. [Google Scholar] [CrossRef]
- Kardakos, E.G.; Simoglou, C.K.; Bakirtzis, A.G. Optimal offering strategy of a virtual power plant: A stochastic bi-level approach. IEEE Trans. Smart Grid 2016, 7, 794–806. [Google Scholar] [CrossRef]
- Ju, L.; Tan, Z.; Yuan, J.; Tan, Q.; Li, H.; Dong, F. A bi-level stochastic scheduling optimization model for a virtual power plant connected to a wind-photovoltaic-energy storage system considering the uncertainty and demand response. Appl. Energy 2016, 171, 184–199. [Google Scholar] [CrossRef]
- Liu, H.; Lei, S.; Hou, Y. An event-driven finite-time distributed optimization algorithm for economic dispatch in islanded microgrids. In Proceedings of the 2022 IEEE Power & Energy Society General Meeting (PESGM), Denver, CO, USA, 17–21 July 2022; pp. 1–5. [Google Scholar]
- Xin, H.; Gan, D.; Li, N.; Li, H.; Dai, C. Virtual power plant-based distributed control strategy for multiple distributed generators. IET Control Theory Appl. 2013, 7, 90–98. [Google Scholar] [CrossRef]
- Zhang, R.; Hredzak, B.; Fletcher, J. Dynamic aggregation of energy storage systems into virtual power plants using distributed real-time clustering algorithm. IEEE Trans. Ind. Electron. 2021, 68, 11002–11013. [Google Scholar] [CrossRef]
- Yang, H.; Yi, D.; Zhao, J.; Dong, Z. Distributed optimal dispatch of virtual power plant via limited communication. IEEE Trans. Power Syst. 2013, 28, 3511–3512. [Google Scholar] [CrossRef]
- Chen, G.; Li, J. A fully distributed ADMM-based dispatch approach for virtual power plant problems. Appl. Math. Model. 2018, 58, 300–312. [Google Scholar] [CrossRef]
- Cai, D.; Wang, Z.; Wang, X.; Yang, W.; Wang, W.; Zhou, K.; Yu, D. Optimal dispatch of a virtual storage plant using inexact ADMM. Front. Energy Res. 2022, 10, 886845. [Google Scholar] [CrossRef]
- Dong, L.; Fan, S.; Wang, Z.; Xiao, J.; Zhou, H.; Li, Z.; He, G. An adaptive decentralized economic dispatch method for virtual power plant. Appl. Energy 2021, 300, 117347. [Google Scholar] [CrossRef]
- Lin, C.; Hu, B.; Shao, C.; Niu, T.; Cheng, Q.; Li, C.; Xie, K. An analysis of delay-constrained consensus-based optimal algorithms in virtual power plants. ISA Trans. 2022, 125, 189–197. [Google Scholar] [CrossRef]
- Li, J.; Ye, Y.; Papadaskalopoulos, D.; Strbac, G. Distributed consensus-based coordination of flexible demand and energy storage resources. IEEE Trans. Power Syst. 2021, 36, 3053–3069. [Google Scholar] [CrossRef]
- Yang, Q.; Wang, H.; Wang, T.; Zhang, S.; Wu, X.; Wang, H. Blockchain-based decentralized energy management platform for residential distributed energy resources in a virtual power plant. Appl. Energy 2021, 294, 117026. [Google Scholar] [CrossRef]
- Naina, P.M.; Swarup, K.S. Double-consensus-based distributed energy management in a virtual power plant. IEEE Trans. Ind. Appl. 2022, 58, 7047–7056. [Google Scholar] [CrossRef]
- Wang, X.; Zhao, H.; Lu, H.; Zhang, Y.; Wang, Y.; Wang, J. Decentralized coordinated operation model of VPP and P2H systems based on stochastic-bargaining game considering multiple uncertainties and carbon cost. Appl. Energy 2022, 312, 118750. [Google Scholar] [CrossRef]
- Fan, S.; Liu, J.; Wu, Q.; Cui, M.; Zhou, H.; He, G. Optimal coordination of virtual power plant with photovoltaics and electric vehicles: A temporally coupled distributed online algorithm. Appl. Energy 2020, 277, 115583. [Google Scholar] [CrossRef]
- Dall’Anese, E.; Guggilam, S.S.; Simonetto, A.; Chen, Y.C.; Dhople, S.V. Optimal regulation of virtual power plants. IEEE Trans. Power Syst. 2018, 33, 1868–1881. [Google Scholar] [CrossRef]
- Tarroja, B.; Chiang, F.; AghaKouchak, A.; Samuelsen, S.; Raghavan, S.V.; Wei, M.; Sun, K.; Hong, T. Translating climate change and heating system electrification impacts on building energy use to future greenhouse gas emissions and electric grid capacity requirements in California. Appl. Energy 2018, 225, 522–534. [Google Scholar] [CrossRef]
- Shen, R.; Zhong, S.; Zheng, R.; Yang, D.; Xu, B.; Li, Y.; Zhao, J. Advanced control framework of regenerative electric heating with renewable energy based on multi-agent cooperation. Energy Build. 2023, 281, 112779. [Google Scholar] [CrossRef]
- Zhang, J.; Mu, Y.; Wu, Z.; Liu, Z.; Gao, Y.; Jia, H.; Li, H. Optimal scheduling method of regenerative electric heating for emergency residential building heating: An affine arithmetic-based model predictive control approach. IET Energy Syst. Integr. 2023, 5, 40–53. [Google Scholar] [CrossRef]
- Zhong, S.; Wang, X.; Zhao, J.; Li, W.; Li, H.; Wang, Y.; Deng, S.; Zhu, J. Deep reinforcement learning framework for dynamic pricing demand response of regenerative electric heating. Appl. Energy 2021, 288, 116623. [Google Scholar] [CrossRef]
- Wang, C.; Shahidehpour, S. Effects of ramp-rate limits on unit commitment and economic dispatch. IEEE Trans. Power Syst. 1993, 8, 1341–1350. [Google Scholar] [CrossRef]
- Chen, W.; Shi, P.; Li, Y.; Cai, Q.; Chen, K.; Xiang, K. Optimal planning method for regenerative electric heating system considering the supply capability of distribution network. In Proceedings of the 2021 IEEE 5th Conference on Energy Internet and Energy System Integration (EI2), Taiyuan, China, 22–24 October 2021; pp. 1789–1793. [Google Scholar]
- Yao, M.; Molzahn, D.K.; Mathieu, J.L. An optimal power-flow approach to improve power system voltage stability using demand response. IEEE Trans. Control Netw. Syst. 2019, 6, 1015–1025. [Google Scholar] [CrossRef]
- Scarabaggio, P.; Carli, R.; Dotoli, M. Noncooperative equilibrium-seeking in distributed energy systems under ac power flow nonlinear constraints. IEEE Trans. Control Netw. Syst. 2022, 9, 1731–1742. [Google Scholar] [CrossRef]
- Baran, M.; Wu, F. Optimal sizing of capacitors placed on a radial distribution system. IEEE Trans. Power Deliv. 1989, 4, 735–743. [Google Scholar] [CrossRef]
- Wu, D.; Yang, T.; Stoorvogel, A.A.; Stoustrup, J. Distributed optimal coordination for distributed energy resources in power systems. IEEE Trans. Autom. Sci. Eng. 2017, 14, 414–424. [Google Scholar] [CrossRef]
- Boyd, S.; Parikh, N.; Chu, E.; Peleato, B.; Eckstein, J. Distributed optimization and statistical learning via the alternating direction method of multipliers. Found. Trends® Mach. Learn. 2011, 3, 1–122. [Google Scholar]
- Carli, R.; Dotoli, M. Distributed alternating direction method of multipliers for linearly constrained optimization over a network. IEEE Control Syst. Lett. 2020, 4, 247–252. [Google Scholar] [CrossRef]
- Yu, Y.; Açıkmeşe, B.; Mesbahi, M. Bregman parallel direction method of multipliers for distributed optimization via mirror averaging. IEEE Control Syst. Lett. 2018, 2, 302–306. [Google Scholar] [CrossRef]
- Liu, H.; Fan, H.; Wang, B. Distributed event-triggered strategy for fixed-time economic dispatch in islanded microgrids. In Proceedings of the 2021 33rd Chinese Control and Decision Conference (CCDC), Kunming, China, 22–24 May 2021; pp. 1401–1406. [Google Scholar]
- Liu, H.; Fan, H.; Wang, B.; Liu, L.; Lei, S. Event-triggered scheme for finite-time distributed economic dispatch in smart grids. J. Frankl. Inst. 2022, 359, 10602–10627. [Google Scholar] [CrossRef]
- Molzahn, D.K.; Dörfler, F.; Sandberg, H.; Low, S.H.; Chakrabarti, S.; Baldick, R.; Lavaei, J. A survey of distributed optimization and control algorithms for electric power systems. IEEE Trans. Smart Grid 2017, 8, 2941–2962. [Google Scholar] [CrossRef]
- Erseghe, T. Distributed optimal power flow using ADMM. IEEE Trans. Power Syst. 2014, 29, 2370–2380. [Google Scholar] [CrossRef]
- Mashhour, E.; Moghaddas-Tafreshi, S.M. Bidding strategy of virtual power plant for participating in energy and spinning reserve markets—Part II: Numerical analysis. IEEE Trans. Power Syst. 2011, 26, 957–964. [Google Scholar] [CrossRef]
- Nicolson, M.L.; Fell, M.J.; Huebner, G.M. Consumer demand for time of use electricity tariffs: A systematized review of the empirical evidence. Renew. Sustain. Energy Rev. 2018, 97, 276–289. [Google Scholar] [CrossRef]









| DG | (MW2h) | ($/MWh) | (MW) | (MW) |
|---|---|---|---|---|
| DG1 | 0.04 | 10.5 | 20 | 85 |
| DG2 | 0.01 | 6.5 | 35 | 115 |
| DG3 | 0.01 | 9.2 | 50 | 110 |
| DG4 | 0.04 | 12.6 | 20 | 75 |
| DG5 | 0.01 | 7.2 | 25 | 80 |
| DG6 | 0.01 | 7 | 30 | 90 |
| DG7 | 0.01 | 10.1 | 30 | 105 |
| DG8 | 0.04 | 12.7 | 20 | 90 |
Disclaimer/Publisher’s Note: The statements, opinions and data contained in all publications are solely those of the individual author(s) and contributor(s) and not of MDPI and/or the editor(s). MDPI and/or the editor(s) disclaim responsibility for any injury to people or property resulting from any ideas, methods, instructions or products referred to in the content. |
© 2023 by the authors. Licensee MDPI, Basel, Switzerland. This article is an open access article distributed under the terms and conditions of the Creative Commons Attribution (CC BY) license (https://creativecommons.org/licenses/by/4.0/).
Share and Cite
Yang, G.; Liu, H.; Wang, W.; Chen, J.; Lei, S. Distributed Optimal Coordination of a Virtual Power Plant with Residential Regenerative Electric Heating Systems. Energies 2023, 16, 4314. https://doi.org/10.3390/en16114314
Yang G, Liu H, Wang W, Chen J, Lei S. Distributed Optimal Coordination of a Virtual Power Plant with Residential Regenerative Electric Heating Systems. Energies. 2023; 16(11):4314. https://doi.org/10.3390/en16114314
Chicago/Turabian StyleYang, Guixing, Haoran Liu, Weiqing Wang, Junru Chen, and Shunbo Lei. 2023. "Distributed Optimal Coordination of a Virtual Power Plant with Residential Regenerative Electric Heating Systems" Energies 16, no. 11: 4314. https://doi.org/10.3390/en16114314
APA StyleYang, G., Liu, H., Wang, W., Chen, J., & Lei, S. (2023). Distributed Optimal Coordination of a Virtual Power Plant with Residential Regenerative Electric Heating Systems. Energies, 16(11), 4314. https://doi.org/10.3390/en16114314
