Next Article in Journal
Research on Air Distribution Control Strategy of Supercritical Boiler
Previous Article in Journal
In-Situ Generation of Nitrogen-Doped MoS2 Quantum Dots Using Laser Ablation in Cryogenic Medium for Hydrogen Evolution Reaction
 
 
Font Type:
Arial Georgia Verdana
Font Size:
Aa Aa Aa
Line Spacing:
Column Width:
Background:
Article

Solving Power Outages in Healthcare Facilities: Algorithmisation and Assessment of Preparedness

1
Faculty of Logistics and Crisis Management, Tomas Bata University in Zlín, Studentské Náměstí 1532, 686 01 Uherské Hradiště, Czech Republic
2
Faculty of Applied Informatics, Tomas Bata University in Zlín, Nad Stráněmi 4511, 760 05 Zlín, Czech Republic
*
Author to whom correspondence should be addressed.
Energies 2023, 16(1), 457; https://doi.org/10.3390/en16010457
Submission received: 18 October 2022 / Revised: 22 December 2022 / Accepted: 27 December 2022 / Published: 31 December 2022
(This article belongs to the Section F4: Critical Energy Infrastructure)

Abstract

:
Power outages present a significant threat to all of humanity. However, elements of critical infrastructure are most affected by this event. Among other things, healthcare facilities can be considered critical infrastructure. They are the backbone for saving lives. However, even these medical facilities can be endangered. The primary aim of this paper is to design an algorithm to assess healthcare facilities to solve power outages. Several inputs are considered for the evaluation of healthcare facilities. Based on these inputs, we could gain several outputs, such as object priority, preparedness of the healthcare facility, missing aggregate capacity and fuel stocks. Calculations to obtain this information are available in this article. This algorithm follows up the methodology for the categorisation and prioritisation of objects necessary for the resumption of electricity supply after a blackout. We conclude that only 15% of the surveyed healthcare facilities are prepared for a power outage.

1. Introduction

Society depends on a whole range of infrastructure [1]. Public infrastructure such as land, buildings, and facilities is defined into four areas. The first is transport infrastructure, such as roads, railways, waterways, airports and related facilities. The second, technical infrastructure, comprises lines, structures and operationally related specialised equipment (e.g., water mains, reservoirs), systems to reduce the risk of natural or other disasters, systems and disposal facilities with waste, transformer stations, power lines, communication lines in public communication networks, and others. The third area includes civic amenities, such as buildings, facilities and land used; for example, for education, social services and family care, and health services. The fourth area includes public spaces established or used in the public interest [2]. Over time, some infrastructure elements and parts that are fundamentally essential to society have been called critical infrastructure [3]. Critical infrastructure is defined as a vital infrastructure element or a system of essential infrastructure elements where the disruption of its function would severely impact state security, the basic living needs of the population, people’s health and the economy [4].
Furthermore, sectoral and cross-sectional criteria are determined according to the laws of the Czech Republic. Cross-sectional criteria include measures concerning victims, economic impact and public impact according to the affected population.
Conversely, sectoral standards are technical or operational values for determining the critical infrastructure element in different sectors [4]. The critical infrastructure sectors include [4]:
  • Energy supply;
  • Water supply;
  • Food industry and agriculture;
  • Health services;
  • Public administration;
  • Emergency services;
  • Financial market and currency;
  • Information and communication systems;
  • Transport.
Rehak et al. state that the protection of critical infrastructure in the Czech Republic has been implemented in crisis management [5]. As can be seen from the list of sectoral criteria for critical infrastructure, the areas of energy and healthcare are highlighted. The energy sector includes electricity, natural gas, crude oil and petroleum products and central heating. In contrast, the healthcare sector includes healthcare facilities (the total number of acute beds is at least 2500) and the manufacture of medicinal products. Various disasters can disrupt critical infrastructure. The concept of a disaster differs in different countries and is defined in different ways. The International Disaster Database (EM-DAT) defines a disaster as a situation or event that exceeds local capacity and requires external assistance at the national or international level. It further states that it is an unforeseen and frequently sudden event that causes significant damage and human suffering. Although disasters are frequently caused by nature, they can also be of human origin [6]. The International Federation of Red Cross and Red Crescent Societies [7] defines a disaster as a sudden, catastrophic event that seriously disrupts the functioning of society and causes human, material, economic and environmental losses beyond the capacity of the community or society to cope with this event using their own resources.
The term disaster was defined by the Ministry of the Environment of the Czech Republic in the journal PLANETA with the publication “Natural Disasters and Risks”, in 2005. The term disaster can be used in a narrow or broad sense. By a strict definition, a disaster is a process that leaves human casualties and material damage. Experts could not agree on how many victims and what amount of damage this should be. According to the terminology used by significant world organisations such as the United Nations, the World Bank and the European Bank, the number of victims must be at least 25 or the damage at least USD 25 million. However, one item is sufficient for the number of victims or material damage [8].
Czech legislation also refers to terms such as “crisis situation” and “emergency”. An emergency means the harmful effects of forces and phenomena caused by human activities, natural influences and accidents that endanger life, health, property and the environment and require rescue and liquidation work [9]. According to the Integrated Rescue System Act, a crisis situation means an emergency, disruption of critical infrastructure, or other hazards that result in a state of emergency [4]. Threats are highly unpredictable, with a wide range of consequences (for example, blackouts) [10].
Further definitions of a disaster can be found in the Disaster Definitions document by Kelman (2019) [11].
As the title suggests, the main aim of the paper is focused on power outages. This term can also be found in use throughout the world as “blackout”, “power outage”, “power cut” and “electricity outage”. All these terms have the same meaning. Disruption by a large-scale power outage (blackout) is a crisis that extensively impacts all state functions, including threats to the lives and health of those dependent on devices supporting essential life functions. There can be many causes: extreme climatic events, transmission system instability, operator error, failure, accident, terrorist attacks with an impact on transmission systems, etc. The probability of a power outage increases in the case of a combination of the above factors. This crisis can cause other domino effects in transport, communication networks, drinking water supply, food, heat and fuel [12]. For this paper, the same term will always be used for the above-mentioned terms, namely, “power outage”, and the definition given here will be considered.
Furthermore, various authors define large-scale power outages. Benes defines a blackout as a total power outage over a large area [13]. This term indicates when a power outage occurred that disrupted the balance between electricity production and consumption and when the security of the supply was compromised [14]. Brehovska states that a power outage affects people’s lives and the operation of the entire state, especially the economic development of the affected area. The peculiarity of a blackout is that the secondary consequences of the outage are several times greater than the consequences for the facilities that produce, transmit and distribute electricity. The cause of this is a domino effect, which arises from the interconnection of the entire critical infrastructure [15]. In addition to the term power outage, the term blackout is sometimes used to mean a period when there is no electricity in a building or area [16]. The word blackout implies a period of darkness (as in a city) caused by a power outage [17]. Based on the Council Directive, electricity is a core sector of European critical infrastructure [3]. Splichalova adds that its interdependence with and its effect on secondary sectors are very high [18].
Hromada states that the energy sector and the services it provides belong among the fundamental pillars for the safe and reliable operation of all infrastructure while ensuring the needs of the population. The complexity and interconnection of the whole infrastructure are continually growing. However, within this interconnection, it is possible to identify a “building block”, without which all the infrastructure and the functionality provided by it would stop and subsequently collapse, and this building block is electricity. For this reason, the disruption of the electricity supply can rightly be considered one of the most critical threats to today’s society [19]. Rehak et al. continue that the electricity sector is a unique critical infrastructure sector. Disruption or failure of its functions would have far-reaching effects on society and all dependent critical infrastructure sectors [20]. Lervanos also confirms this citation in the publication “Uneven Resistance: Power Outage Time” [21]. According to the authors’ references, it is clear that an electrical system represents significant infrastructure when its failure is a major threat to society. Therefore, it is logical that the following text analyses the fundamental aspects of how the electricity system works and what it consists of. The electricity system is a nationwide area system with a high degree of connections to the surrounding states’ electricity systems and is highly sensitive to the correct function and required interaction of its elements, which are closely related and interact with each other.
The most important elements of critical infrastructure in the energy sector can be ranked in terms of the transmission system [4]:
(a)
A transmission system with a voltage of at least 110 kV;
(b)
A power station transmission system with a voltage of at least 110 kV;
(c)
Technical dispatching control of the transmission system by an operator.
Very high voltage is then transformed into 35 kV or less and distributed through the distribution system to its final consumers. The most important critical electricity infrastructure sector elements can be also ranked in terms of distribution [4]:
(a)
110 kV (i.e., 110/110 kV, 110/22 kV and 110/35 kV 110/35 kV) lines and power lines for the 110 kV distribution system and 110 kV power lines are assessed according to their strategic importance in the distribution system;
(b)
Technical dispatch of the distribution system operator.
Because electricity cannot be stored in significant quantities, the balance between production and consumption must be continuously maintained. The electricity system must continually ensure a balance over time with the changing magnitude of electricity consumption and production. This balance is provided by the electricity market and real-time transmission system operators [22].
In the Czech Republic, the state aims to ensure a stable supply of electricity to customers. One of the documents approved in connection with the protection of critical infrastructure in energy is the State Energy Concept of the Czech Republic. In 2015, the Government of the Czech Republic approved this concept for the next 25 years. The main reason for supporting the State Energy Concept is to clearly articulate the state’s priorities and strategic intentions within the energy sector and thus provide investors, citizens and the state administration with stability in today’s turbulent and dynamic period [23]. The State Energy Concept’s mission is to ensure uninterrupted energy supplies during a crisis to the extent required for the functioning of the most critical state components and the survival of the population.
Furthermore, this concept sets out the Czech energy sector’s strategic goals and protects critical infrastructure and critical energy systems in a broader context. As can be seen from the above text, electricity is an essential component of the state’s critical infrastructure. Power outages are a significant threat to any state. As a result of this event, total darkness occurs in the given location, and gradually, over time, there is a collapse of the entire society affected [19]. Due to the sophisticated security system, the most probable reason for the occurrence of a large-scale power outage appears to be the concurrence of several significant causes simultaneously. The speed of the resumption of supplies also depends on the cause of the power failure. There should be marked physical damage to the infrastructure; the recovery time will be directly proportional to the extent of the damage in the order of days to weeks [12].
The methodology of categorising and prioritising objects necessary for the renewal of large-scale electricity supplies after a blackout states how, with the time horizon, it is possible to restore the electricity supply. This methodology provides a type of scenario for when a blackout failure occurs and how to restore power to the area. As mentioned above, critical infrastructure has, according to Government Decree No. 432/2010 Coll. [24] on the identification of a critical infrastructure element, nine defined elements. The disruption of the function of a critical infrastructure element or a system of critical infrastructure elements would have a serious impact on state security, the provision of the population’s basic living needs, the health of the inhabitants and the state economy. These elements of critical infrastructure are interconnected. In the event of a breach of energy in a given state, there is also an impact on other essential infrastructure elements. In this case, this may be the so-called cascade effect. One violation of a critical infrastructure component affects other elements, such as water management, healthcare, public administration, transport and others.
An example of a cascade effect is a violation of the energy element and its cascade effect on healthcare. The interconnection of the individual elements of critical infrastructure is within the framework of regional, national and transnational elements. In a globalised world, in which crisis incidents are becoming more frequent, more devastating and have a significant impact on the health and lives of societies. The quality of healthcare services, particularly including the operational capacity of hospitals, is crucial for the security of health [25].
Further, attention will be focused on health services and the resulting healthcare facilities. A health service provider is a natural or legal person who is authorised to provide health services, whereas a healthcare facility is defined as premises intended to provide health services [26]. The types of healthcare are preventive care, diagnostic care, dispensary care, medical care, medical rehabilitation care, nursing care, palliative care, pharmaceutical care and clinical–pharmaceutical care [26].
As can be seen from the list of healthcare types, healthcare facilities do not only mean hospitals and medical facilities intended for treatment.
Healthcare facilities include:
  • Faculty hospitals;
  • Regional hospitals;
  • City hospitals;
  • Rehabilitation hospitals;
  • Hospitals with a polyclinic;
  • Psychiatric hospitals;
  • Healthcare facilities such as polyclinics;
  • Hospitals for long-term sickness;
  • Specialised centres providing health services;
  • Preventive care;
  • Rehabilitation care.
These healthcare facilities are defined based on Act No. 372/2011 Coll. [26] on health services. In the event of a disaster, the affected population is dependent on health. Hospitals are expected to remain functioning during and in the immediate aftermath of disasters, as they are essential infrastructures in responding to such [27]. Hospital buildings feature a high diversity of energy demands, e.g., thermal energy for heating buildings and domestic hot water, cooling for ventilation systems, electricity required to operate equipment, lighting, ventilation and air conditioning systems.
The aim of this article is to point out the significance of electricity supply to healthcare facilities. The first part of the paper is an introduction to the issue. The second part presents the methods and limits of the paper. The central part, the results, can be considered the introduction of an algorithm for assessing the healthcare facilities in times of a power outage. At the end of the paper, this algorithm is verified at healthcare facilities in the Czech Republic. We conclude that only 15% of the surveyed healthcare facilities are prepared for a power outage.

2. Materials and Methods

As mentioned in the introduction to this paper (Section 1), the proposal for the assessment of the readiness of healthcare facilities is based on the methodology of the categorisation and prioritisation of the objects necessary for the resumption of the electricity supply after a blackout. This methodology sets out the scenario that is considered in the evaluation.
For the needs of the methodology, a blackout disorder with an impact was chosen for the territory of the entire higher territorial self-governing unit (i.e., the territory of the region and the capital city of Prague), with a minimum duration exceeding the limit of eight hours. This time criterion was chosen as the initial limit when the activity of the backup sources of electricity from its own reserves is assumed. The subject of the scenario is a large-scale failure of the Czech Republic’s electricity system, where there is completely no current in the specified area. This is followed by the renewal of the Czech electricity system according to the standard procedures of energy companies with predefined load priorities. The assumed qualified estimate of the time of recovery of the voltage supply by the transmission system operator is 6–12 h. The scenario assumes that the transmission system’s supply will not be ensured within eight hours. As a result, a situation may arise where the batteries are discharged even at 110/22 kV substations (the batteries are discharged after 20–24 h from the external power supply). This results in the fact that after the supply of voltage to the substation, it is necessary to wait until its control system starts up, the protections are restarted, etc., for approximately 15 min. After putting the substation into operation, it is possible to resume the supply of electricity to end customers by switching on the 22 kV outlets. The total recovery time is estimated at up to 20 h after the supply voltage is applied. This estimate is based on the conservative assumption that not everything will succeed exactly according to the set plan and that minor unpredictable deviations will occur during implementation. Therefore, the total time to complete the power supply recovery process is estimated at a minimum of 32 h from the occurrence of the failure [19] (see Table 1).
Therefore, the subject of the scenario is a large-scale failure of the electricity system of the Czech Republic, where there is a complete blackout in the specified area. This event occurs, for example, as a result of the impossibility of ensuring a balance between the production and consumption of electrical energy in the system or failure to manage the flow of electrical power at the level of transmission systems. Subsequently, the transmission system breaks into several asynchronously operating islands, which may or may not remain operational [19].
Based on this methodology and the example above, it can be assumed that the total power recovery time, set at 32 h, must also be considered in the event of a significant power outage. Therefore, this time value is subsequently considered in the design of the algorithm for evaluating the readiness of healthcare facilities to face a power outage. Furthermore, the methodology lists the categorisation and prioritisation of the necessary objects when resuming electricity supplies after a blackout. This methodology determines which objects are essential in the region to maintain the continuity of operation of the territory. The methodology determines objects from a macroscopic and microscopic point of view.

3. Results

This paper aims to present the algorithm for the evaluation of healthcare facilities. This method builds on the methodology for the categorisation and prioritisation of objects necessary for the resumption of the electricity supply after a blackout [19]. The algorithm aims to determine the preparedness of the healthcare facilities to solve a power outage. It is an acute issue that can endanger thousands of lives that depend on electricity supplies in healthcare facilities.
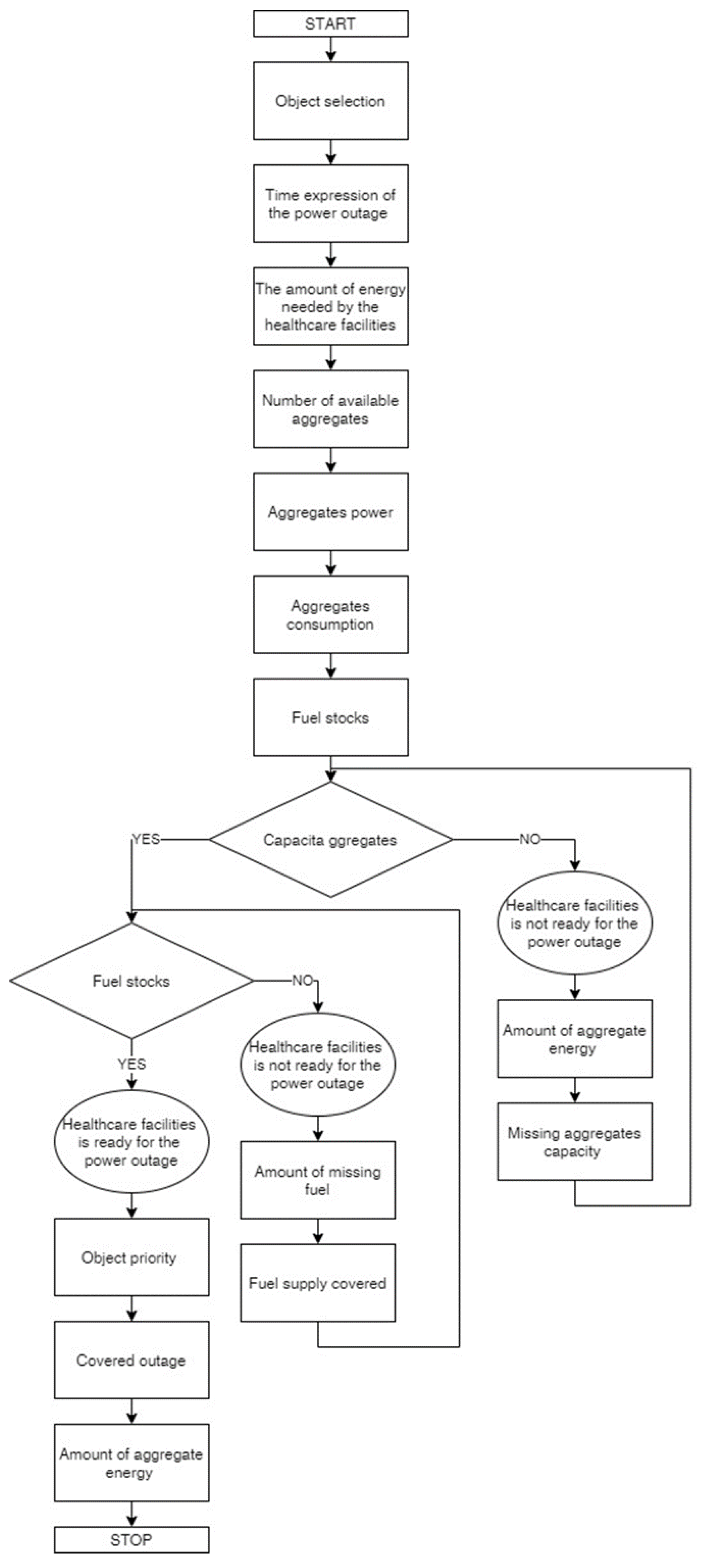
First, the design of the algorithm for assessing the healthcare facilities to solve power outages is introduced (see Figure 1). Second, the inputs and outputs are discussed in more detail.
The primary aim of this paper is to design an algorithm to assess the healthcare facilities to solve power outages. These inputs are considered for the evaluation of medical facilities (see Figure 2).

3.1. Input 1: Object Selection

According to Act No. 372/2011 Coll., the healthcare facilities are defined as when patients are provided with health care according to their condition in the Czech Republic. This paper builds on and expands the “Methodology of Categorisation and Prioritisation of Objects Necessary for the Resumption of the Electricity Supply after a Blackout.” Object categories were created, which were subsequently prioritised. To assess healthcare facilities in terms of their readiness to solve the power outage, they can be assessed according to Table 2.

3.2. Input 2: Time Expression of the Power Outage

This input is the time expression of the length of the supply outage in hours. This input may vary depending on the expected size of the power outage. Therefore, it is an active part of assessing healthcare facilities to solve the power outage. This value was obtained from power engineers who can estimate the time without current due to the electrical system’s failure. Added to this value must be the time for restoration of the electricity supply. The determination of this value is linked to the methodology for categorisation and prioritisation of the objects necessary for the resumption of the electricity supply after a blackout (mentioned in Table 1).

3.3. Input 3: The Amount of Energy Needed by Healthcare Facilities

The healthcare facilities determine the amount of healthcare device energy required for critical circuits. Each healthcare facility has a pre-designed critical circuit that will be powered in the event of a power outage. The healthcare facility will identify the buildings where this power supply is necessary and then colour-code the critical circuits’ sockets. The orange colour of the socket identifies essential circuits. These sockets are permanently powered by UPS means, which represent a continuous backup of voltage. The UPS power supply is connected to spare sources. The green colour of the socket identifies important circuits. These circuits are backed up by a spare source of electricity (unit). The socket’s yellow colour represents the isolated healthcare system, which is backed up by a spare source. The backup power outlets are used in operations where the patient’s life and health could be endangered, particularly in operating theatres, ICUs, neonatal wards, etc. The colour marking of drawers in healthcare is governed by Czech State Standard (33 2000-7-710) [28].

3.4. Inputs 4–6: Information about Aggregates

The following three inputs are necessary to determine the baseline information to assess a healthcare facility’s readiness. To assess readiness in the event of a power failure, it is essential to consider that the healthcare facility has one or more units that supply critical circuits. Determining the correct number and power of the units is necessary for the proper functioning of the power supply in the event of a power failure.
An alternative source of electricity, aggregates or the unit, can burn diesel or petrol. The analysis of the evaluated healthcare facilities showed that all assessed healthcare facilities have units that burn diesel. Each unit has a label displaying basic information. The medical facility technicians will use this label to ascertain the unit’s maximum power and consumption at full power. The maximum power and maximum load consumption of the unit must always be considered. The label usually indicates the power in units of kVA and kW, where the unit of kW is calculated in the proposed evaluation system. Consumption with a 100% load is given in litres per hour.
As mentioned for Input 3, the selected critical circuits are powered to the UPS (uninterruptible power supply). In the event of a power failure, essential circuits are powered by a UPS. The recovery occurs in the order of milliseconds and is usually used for a short time to bridge the time until the start of the operation of the units. The UPS operating time is generally in the order of minutes.

3.5. Input 7: Fuel Stocks

The last input necessary to determine a healthcare facility’s readiness for a power outage is fuel stocks. Each unit has a tank, where the amount of fuel is chosen. It is also necessary to consider that the medical facility may have fuel stocks outside the unit. It is essential to consider that the medical facility must meet the conditions for the storage of flammable liquids.
Based on the inputs, the following outputs can be used (Figure 3).

3.6. Output 1: Object Priority

Based on the selected type of healthcare facility, the building will be assigned priority according to the methodology for categorisation and prioritisation of the buildings necessary for the renewal of electricity supplies after a blackout (see Table 3).

3.7. Output 2: Preparedness of a Healthcare Facility

The calculation of the readiness of a healthcare facility to solve a large-scale power outage can be determined on the basis of the following relationship:
P r = i = 1 n D i = R t P t
where:
Pr—preparedness of healthcare facility;
Rt—real time for backup power supply (h);
Pt—required time for backup power supply (h);
Di—determinant of Pr;
The healthcare facility is prepared for a power outage if
Pr ≥ 0
where:
Pr—preparedness of the healthcare facility.
The healthcare facility is not prepared for a power outage if
Pr < 0
where:
Pr—preparedness of the healthcare facility.
The overall calculation of the readiness of the healthcare facility is based on the time that the healthcare facility can cover in the event of a power failure. For this calculation, it is necessary to calculate the capacities of the aggregates (total rated power) and fuel stocks.
R t = i = 1 n D i = i = 1 n C A n i F S i
where:
Rt—real time (h);
Di—determinant of Rt;
CA—aggregate capacity (kW);
FS—fuel stocks (l);
FS is expressed by the sum of the capacities of all fuel tanks and the total number of aggregates.
F S = 1 n i = 1 n F S i n = n u m b e r   o f   a g g r e g a t e s
where:
FS—fuel stocks (l).
R t = i = 1 n D i = i = 1 n C A n F S
where:
Rt—real time (h);
Di—determinant of Rt;
CA—aggregate capacity (kW);
FS—fuel stocks (l).
R t = C A 1 F S + C A 2 F S   + + C A n F S n
where:
Rt—real time (h);
CA—aggregate capacity (kW);
FS—fuel stocks (l).

3.8. Output 3: Missing Aggregates Capacity

As mentioned in Output 1, to determine the readiness of healthcare facilities, it is necessary to determine whether the aggregates’ capacity is sufficient. If the capacity of the aggregates is not sufficient, it is essential to determine the missing capacities. The missing capacity of the aggregates can be determined based on the following relationship:
C H K A = i = 1 n C H K i = R K P K
where:
MCA—missing aggregate capacity (kW);
RC—real aggregate capacity (kW);
PC—required aggregate capacity (kW);
CHKi—determinant of MCA.
R C = i = 1 n R C n P C = c o n s t a n t
where:
RC—real aggregate capacity (kW);
PC—required aggregate capacity (kW).

3.9. Output 4: Missing Fuel Stocks

If the healthcare facility has sufficient aggregates’ capacity, it is necessary to determine whether it also has enough fuel stocks. If fuel stocks are insufficient, missing stocks must be identified. Missing fuel stocks can be determined based on the following formula:
M F = i = 1 n M F i = R f P f
where:
MF—missing fuel stocks (l);
Rf—real fuel stocks (l);
Pf—required fuel stocks (l);
MFi—determinant of MF.
R f = i = 1 n R f n P f = c o n s t a n t
where:
Rf—real fuel stocks (l);
Pf—required fuel stocks (l).
All units used in this assessment are not reported in basic units but in the units that are realistic for the assessment. (Therefore, the time is not given in seconds, but hours.)

4. Verification

A typical scenario where a large-scale power supply failure may occur and the power failure and recovery time would exceed 40 h was used. A survey was conducted at healthcare facilities in the Czech Republic. A total of 20 various healthcare facilities took part in the survey. Only 15% of the surveyed healthcare facilities are prepared for a power outage.
Figure 4 shows the covered power outage in hours per the types of the healthcare facilities. As can be seen, the hospital with a polyclinic has the highest average covered power outage (31 h). Regional hospitals have the second-highest average covered power outage in hours (29 h). On the other hand, psychiatric hospitals have the lowest average covered power outage in hours (5 h). According to the set scenario, the figure shows the average number of hours when a healthcare facility is ready to solve a power outage.

5. Discussion and Conclusions

This paper aimed to present the method of evaluating healthcare facilities. This method builds on the methodology for the categorisation and prioritisation of objects necessary for the resumption of the electricity supply after a blackout. The method aims to determine the preparedness of the healthcare facilities to solve a power outage. It is an acute issue that can endanger the thousands of lives that depend on electricity supplies in healthcare facilities. The article was divided into several parts. Firstly, literature research was conducted on the assigned issue. This addressed the area of disasters, threats to critical infrastructure and the cascading effects. The area of healthcare and power outages was also included. Second, the methodology was introduced. The scenario was presented, which was followed by the central part of the work. Third, the main result of the work was presented as the results. This part presents a possible evaluation method connected with the methodology for the categorisation and prioritisation of objects necessary for the resumption of the electricity supply after a blackout. This proposed algorithm serves as a basis for creating an evaluation system (information system) that will evaluate the readiness of medical facilities. This evaluation tool can then quickly and efficiently evaluate the individual outputs. When dealing with blackout disasters, it is essential to have quick information about missing generators and fuel at a given time. Thanks to this system, the hospital’s crisis manager would have this information immediately available. At the same time, the system would be linked by the security manager of the given region and also with fuel suppliers. It would prevent a lack of fuel in medical facilities during a blackout. This method was verified at 20 medical facilities, and the results of the readiness of medical facilities in the Czech Republic were presented.

Author Contributions

Conceptualization, K.V.; methodology, K.V., R.P.; validation, M.D., L.S. and R.P.; formal analysis, K.V.; investigation, K.V.; resources, K.V., M.D. and L.S.; data curation, K.V.; writing—original draft preparation, K.V.; writing—review and editing, K.V. and L.S.; visualization, K.V. and L.S.; supervision, M.H.; project administration, K.V.; funding acquisition, K.V. All authors have read and agreed to the published version of the manuscript.

Funding

This research was supported by the project Tomas Bata University in Zlín, DKRVO/FLKŘ.

Data Availability Statement

The data presented in this study are available on request from the corresponding author.

Conflicts of Interest

The authors declare no conflict of interest.

References

  1. Rehak, D.; Senovsky, P.; Hromada, M.; Novotny, P. Cascading Impact Assessment in a Critical Infrastructure System. Int. J. Crit. Infrastruct. Prot. 2018, 22, 125–138. [Google Scholar] [CrossRef]
  2. Collection of Laws of the Czech Republic. Act No. 183/2006 Coll; About Spatial Planning and Building Regulations (Building Act); Collection of Laws of the Czech Republic: Prague, Czech Republic, 2006. [Google Scholar]
  3. European Council. Proceedings of the Council Directive 2008/114/EC of 8 December 2008 on the Identification and Designation of European Critical Infrastructures and the Assessment of the Need to Improve Their Protection, Brussels, Belgium, 8 December 2008.
  4. About Crisis Management (Crisis Law); Act No. 240/2000 Coll; Collection of Laws of the Czech Republic: Prague, Czech Republic, 2000.
  5. Rehak, D.; Hromada, M.; Novotny, P. European Critical Infrastructure Risk and Safety Management: Directive Implementation in Practice. Chem. Eng. Trans. 2016, 45, 943–948. [Google Scholar] [CrossRef]
  6. EM-DAT, EM-DAT Glossary. Available online: https://www.emdat.be/ (accessed on 10 January 2021).
  7. IFRC, What Is a Disaster? Available online: https://www.ifrc.org/en/what-we-do/disaster-management/about-disasters/what-is-a-disaster/ (accessed on 5 November 2020).
  8. Kukal, Z.; Posmourny, K. Natural Disaster and Risks. PLANETA 2005, 12, 1–52. [Google Scholar]
  9. About Integrated Rescue System; Act No. 239/2000 Coll; Collection of Laws of the Czech Republic: Prague, Czech Republic, 2000.
  10. Kampova, K.; Lovecek, T.; Rehak, D. Quantitative approach to physical protection systems assessment of critical infrastructure elements: Use case in the Slovak Republic. Int. J. Crit. Infrastruct. Prot. 2020, 30, 1–11. [Google Scholar] [CrossRef]
  11. Disaster Definitions. Available online: http://www.ilankelman.org/miscellany/DisasterDefinitions.doc (accessed on 5 November 2020).
  12. Krizport. Advice for Citizens—Blackout. Available online: https://www.krizport.cz/rady/rady-pro-obcany-blackout (accessed on 15 January 2021).
  13. Benes, I.; Mejta, F.; Pejcoch, J.; Rosa, J.; Svarc, L. Blackout; Cityplan: Prague, Czech Republic, 2008. [Google Scholar]
  14. Mares, M.; Rektorik, J.; Selsovsky, J. Crisis Management: Case Safety Studies; Ekopress: Prague, Czech Republic, 2013. [Google Scholar]
  15. Brehovska, L. Blackout. Kontakt 2011, 13, 107–111. [Google Scholar] [CrossRef] [Green Version]
  16. Merian-Webster. Dictionary—Power Cut. Available online: https://www.merriam-webster.com/dictionary/power%20cut (accessed on 17 July 2020).
  17. Merian-Webster. Dictionary—Blackout. Available online: https://www.merriam-webster.com/dictionary/blackout (accessed on 17 July 2020).
  18. Splichalova, A.; Patrman, D.; Kotalova, N. Predictive Indication of Performance Failure in Electricity Critical Infrastructure Elements. Chem. Eng. Trans. 2020, 82, 7–12. [Google Scholar] [CrossRef]
  19. Hromada, M.; Frohlich, T. Methodology of categorization and prioritization of objects necessary for the renewal of electricity supply after a blackout. 2019. [Google Scholar]
  20. Rehak, D.; Hromada, M.; Lovecek, T. Personnel threats in the electric power critical infrastructure sector and their effect on dependent sectors: Overview in the Czech Republic. Saf. Sci. 2020, 127, 1–10. [Google Scholar] [CrossRef]
  21. Lievanos, R.S.; Horne, C. Unequal resilience: The duration of electricity outages. Energy Policy 2017, 108, 201–211. [Google Scholar] [CrossRef]
  22. Ministry of Industry and Trade. Type Plan. Disruption of Large-Scale Power Outage; Ministry of Industry and Trade: Prague, Czech Republic, 2018. [Google Scholar]
  23. Ministry of Industry and Trade. The State Energy Concept of the Czech Republic; Ministry of Industry and Trade: Prague, Czech Republic, 2015. [Google Scholar]
  24. About Criteria for Determining the Critical Infrastructure Element; Government regulation No. 432/2010 Coll; Collection of Laws of the Czech Republic: Prague, Czech Republic, 2010.
  25. Goniewicz, K.; Goniewicz, M. Disasrter Preparedness and Professional COmpetence among Healthcare Providers: Pilot Study Results. Sustainability 2020, 12, 4931. [Google Scholar] [CrossRef]
  26. About Health Services and Conditions of Their Provision (Act on Health Services); Act No. 372/2011 Coll; Collection of Laws of the Czech Republic: Prague, Czech Republic, 2011.
  27. Munasinghe, N.L.; Matsai, K. Examining disaster preparedness at Matara District General Hospital in Sri Lanka. Int. J. Disaster Risk Reduct. 2019, 40, 1–10. [Google Scholar] [CrossRef]
  28. 33 2000-7-710; Low-Voltage Electrical Installations, Part 7–710: Single-Purpose and Special Purpose Equipment—Medical Premises. Czech Standards Institute: Prague, Czech Republic, 2013.
Figure 1. Design of the algorithm for assessing the healthcare facilities to solve power outages.
Figure 1. Design of the algorithm for assessing the healthcare facilities to solve power outages.
Energies 16 00457 g001
Figure 2. Algorithm inputs.
Figure 2. Algorithm inputs.
Energies 16 00457 g002
Figure 3. Outputs.
Figure 3. Outputs.
Energies 16 00457 g003
Figure 4. Covered power outage in hours.
Figure 4. Covered power outage in hours.
Energies 16 00457 g004
Table 1. Basic parameters of the scenario for the restoration of the power supply after a large-scale power supply failure [19].
Table 1. Basic parameters of the scenario for the restoration of the power supply after a large-scale power supply failure [19].
Failure TypeCauseVoltage Supply Time from Transmission Distribution System Supply Renewal TimeTotal Recovery Time of the Electricity Supply
BlackoutDisruption production balanceand consumption or failure to manage electricity overflows at the transmission system level6–12 h20 h32 h
Table 2. Object selection [19].
Table 2. Object selection [19].
Providers of urgent, acute and necessary inpatient care, including the possibility of outpatient and one-day care, if it is an integral part of the building of the provider according to Act No. 372/2011 Coll., on health services.
  • Faculty hospitals;
  • Regional hospitals;
  • City hospitals;
  • Rehabilitation hospitals;
  • Hospitals with a polyclinic;
  • Psychiatric hospitals.
Providers of outpatient and long-term inpatient care in accordance with Act No. 372/2011 Coll., on health services.
  • Healthcare facilities such as polyclinics;
  • Hospitals for long-term sickness;
  • Specialised centres providing health services.
Healthcare infrastructure of an administrative nature and facilities providing other types of health care that are not included in the previous priorities one and two in accordance with Act No. 372/2011 Coll., on health services.
  • Preventive care;
  • Rehabilitation care.
Table 3. Distribution of object priorities in medical facilities [19].
Table 3. Distribution of object priorities in medical facilities [19].
Priority 1
Providers of urgent, acute, and necessary inpatient care, including the possibility of outpatient and one-day care, if it is an integral part of the building of this provider according to Act No. 372/2011 Coll., on health services.
  • Faculty hospitals;
  • Regional hospitals;
  • City hospitals;
  • Rehabilitation hospitals;
  • Hospitals with a polyclinic;
  • Psychiatric hospitals.
Priority 2
Providers of outpatient and long-term inpatient care in accordance with Act No. 372/2011 Coll., on health services.
  • Healthcare facilities such as polyclinics;
  • Hospitals for long-term sickness;
  • Specialised centres providing health services.
Priority 3
Healthcare infrastructure of an administrative nature and facilities providing other types of health care that are not included in the previous priorities one and two in accordance with Act No. 372/2011 Coll., on health services.
  • Preventive care;
  • Rehabilitation care.
Disclaimer/Publisher’s Note: The statements, opinions and data contained in all publications are solely those of the individual author(s) and contributor(s) and not of MDPI and/or the editor(s). MDPI and/or the editor(s) disclaim responsibility for any injury to people or property resulting from any ideas, methods, instructions or products referred to in the content.

Share and Cite

MDPI and ACS Style

Vichova, K.; Hromada, M.; Dzermansky, M.; Snopek, L.; Pekaj, R. Solving Power Outages in Healthcare Facilities: Algorithmisation and Assessment of Preparedness. Energies 2023, 16, 457. https://doi.org/10.3390/en16010457

AMA Style

Vichova K, Hromada M, Dzermansky M, Snopek L, Pekaj R. Solving Power Outages in Healthcare Facilities: Algorithmisation and Assessment of Preparedness. Energies. 2023; 16(1):457. https://doi.org/10.3390/en16010457

Chicago/Turabian Style

Vichova, Katerina, Martin Hromada, Martin Dzermansky, Lukas Snopek, and Robert Pekaj. 2023. "Solving Power Outages in Healthcare Facilities: Algorithmisation and Assessment of Preparedness" Energies 16, no. 1: 457. https://doi.org/10.3390/en16010457

APA Style

Vichova, K., Hromada, M., Dzermansky, M., Snopek, L., & Pekaj, R. (2023). Solving Power Outages in Healthcare Facilities: Algorithmisation and Assessment of Preparedness. Energies, 16(1), 457. https://doi.org/10.3390/en16010457

Note that from the first issue of 2016, this journal uses article numbers instead of page numbers. See further details here.

Article Metrics

Back to TopTop