Highly Integrated Online Multi-Channel Electrochemical Impedance Spectroscopy Measurement Device for Fuel Cell Stack
Abstract
:1. Introduction
2. Design of Excitation Source
2.1. Design Metrics for Excitation Source
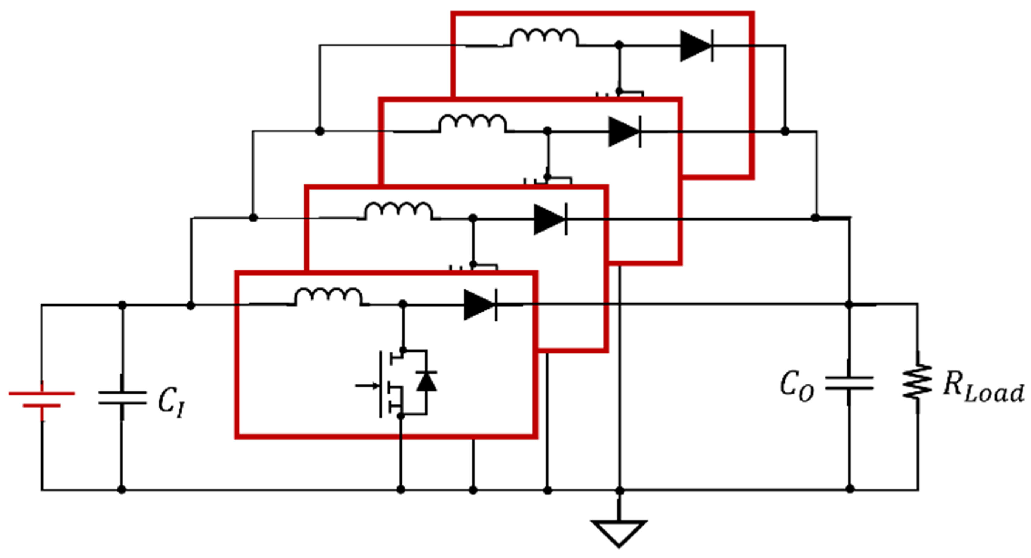
2.2. Design of Multi-Phase Interleaved Parallel Boost Topology
2.2.1. Determination of Switching Frequency
2.2.2. Inductor Design
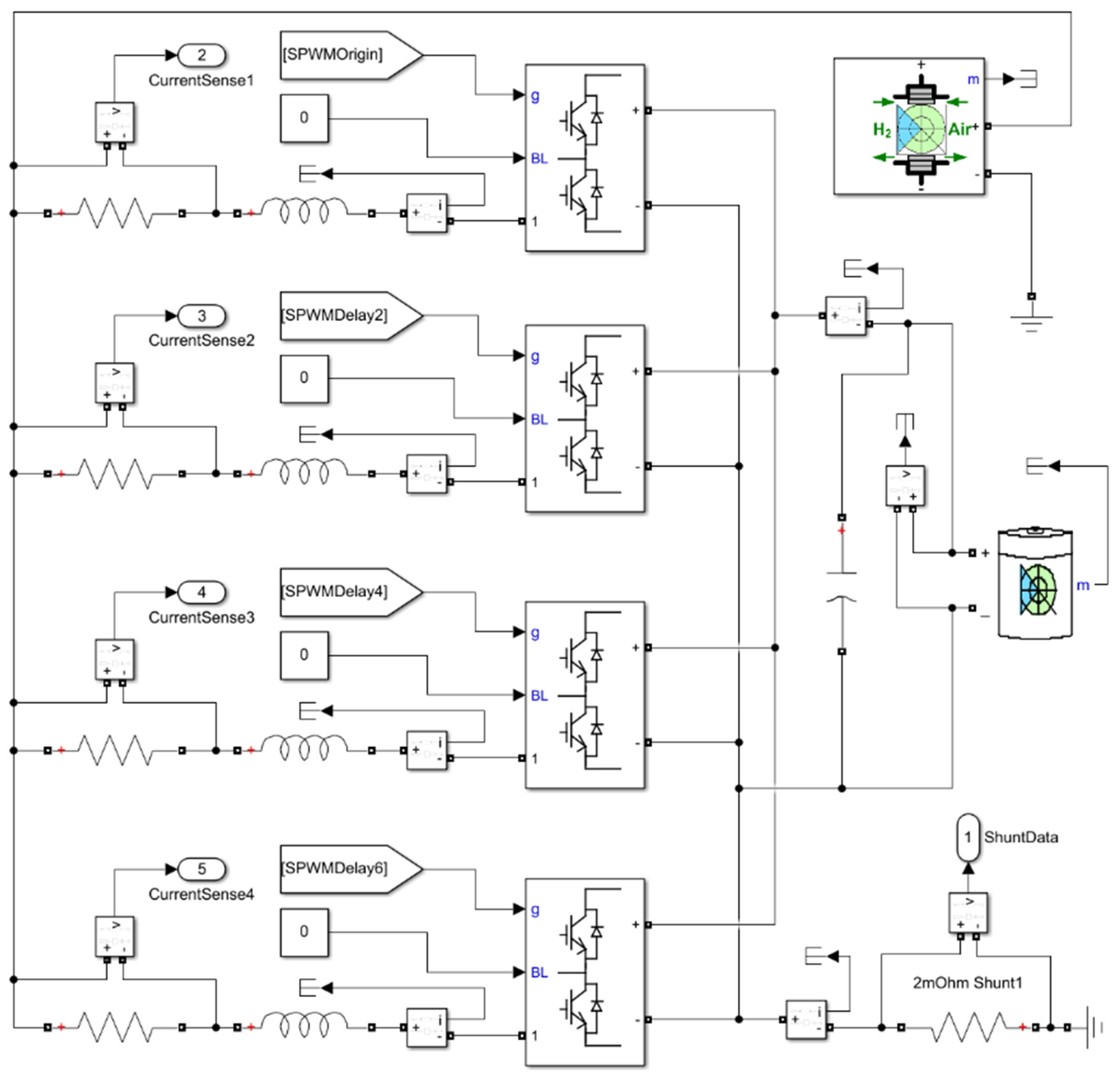
2.3. Excitation Source Simulation Model and Simulation Results
3. Design of Impedance Measuring Module
3.1. Signal Acquisition and Processing Circuit
3.2. Impedance Information Extraction Method
4. Experiments and Results
4.1. Fuel Cell Test Bench
4.2. Data Acquisition System Measurement Accuracy Verification
4.3. Prototype Testing and Results
4.3.1. Test Results of Excitation Source
4.3.2. Test Results of Impedance Measuring Module
5. Conclusions
- (1)
- A DC/DC converter based on a four-phase interleaved parallel Boost topology was used as the excitation source. The multi-phase interleaved structure reduces the stress of the power components, increases the equivalent switching frequency, and is beneficial to suppress the current ripple. The excitation source control was based on a double PID closed loop, and the average current control strategy was adopted. Then, the feasibility and output performance of the design was verified by simulation, and the parameters of the filter inductor were optimized;
- (2)
- A multi-channel impedance measuring module was designed. Using orthogonal vector DLIA, the online impedance information extraction was realized on the embedded platform with limited computing resources and power consumption. Thereby, the impedance measurement and calculation can be realized using a low-cost embedded controller. In addition, the impedance measurement module has good scalability;
- (3)
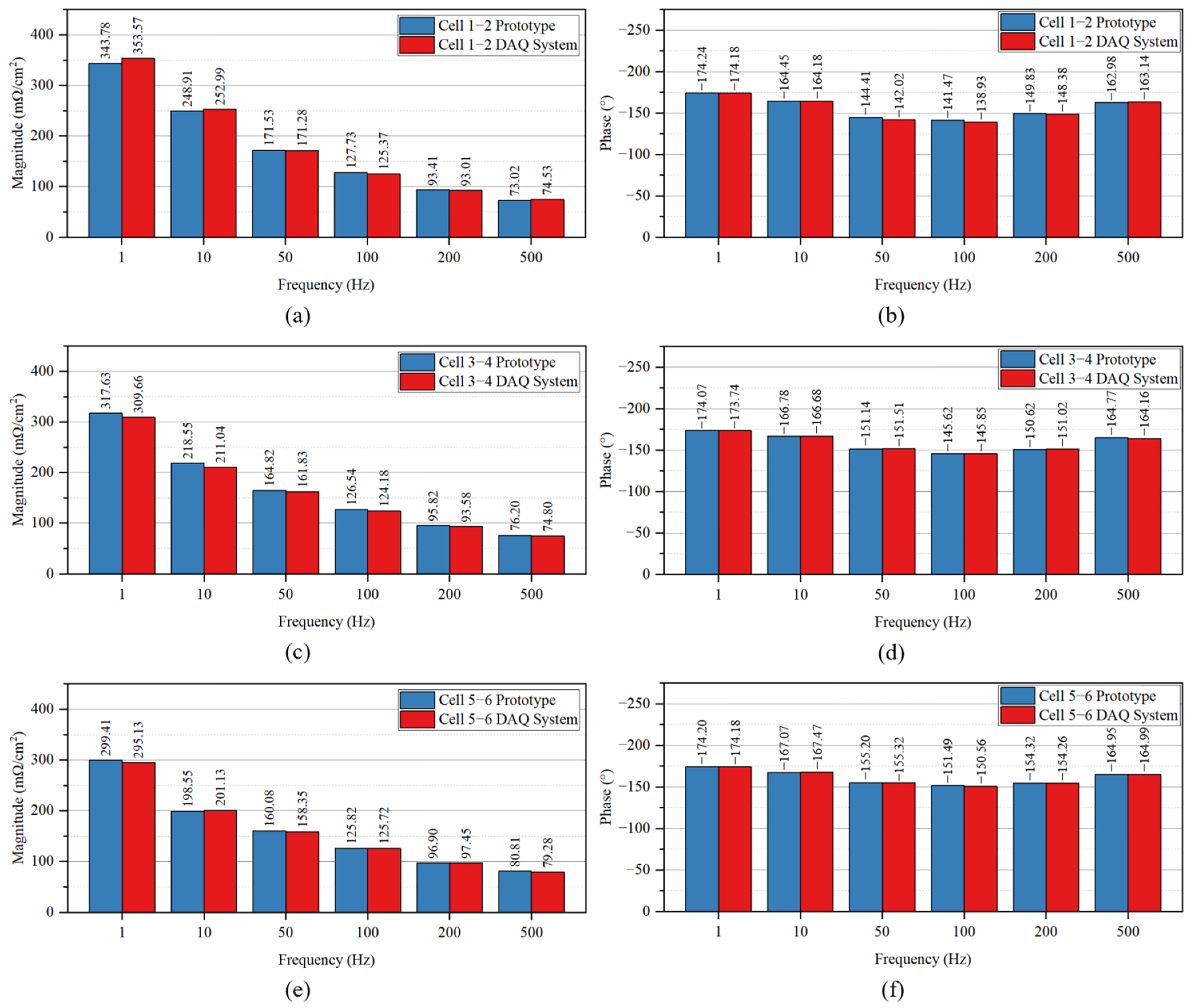
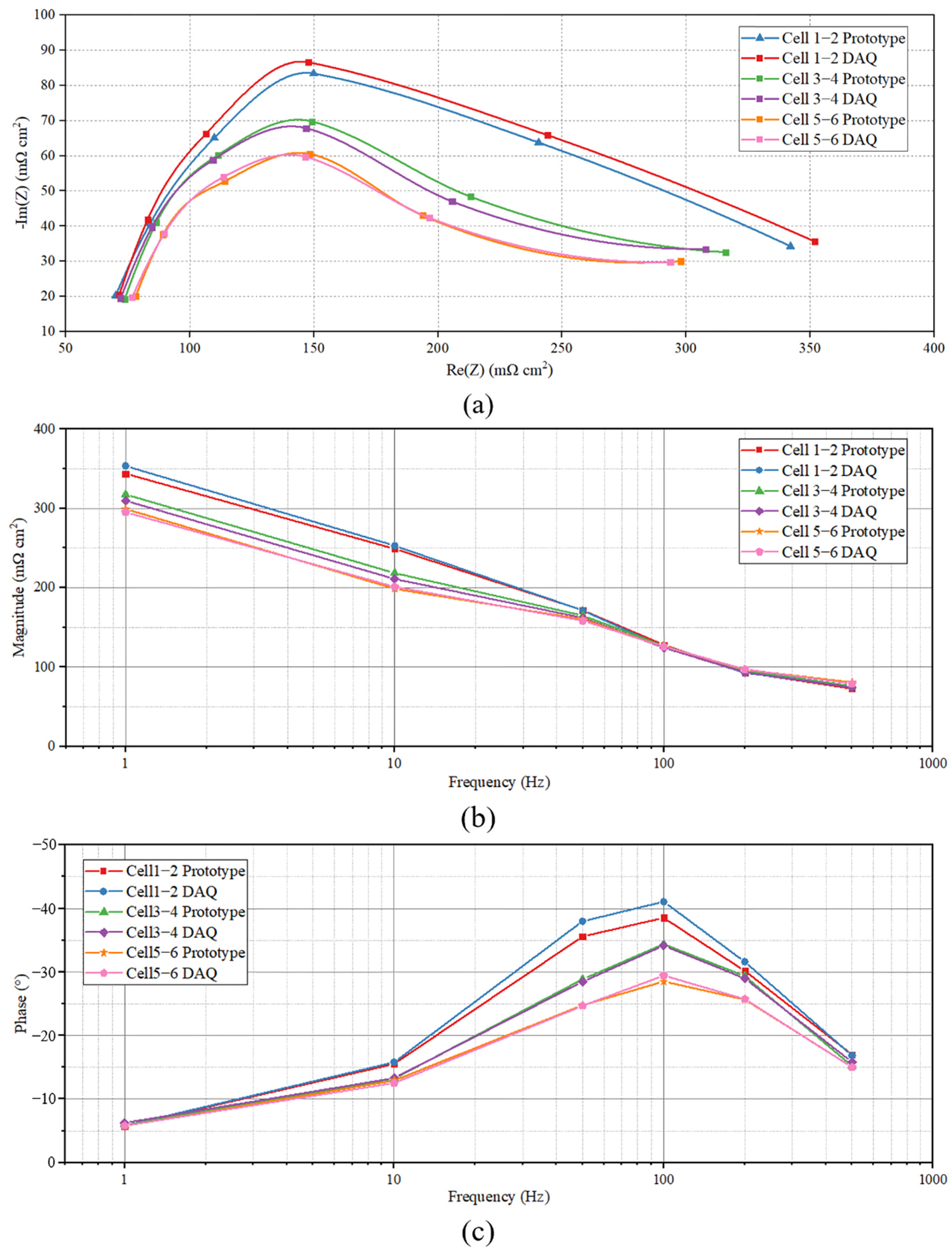
- According to the above design, a prototype of the EIS measurement device is fabricated. The device has a small size and can be easily integrated into the fuel cell system. Experiment results conducted on the fuel cell test platform proved that the excitation waveform output by the designed excitation source has an amplitude error of no more than 1.8%, a frequency error of no more than 0.3%, and a maximum current ripple of 105.6 mA. The error between the impedance modulus value measured by the designed impedance measuring module and the reference is within 3.5%, and the error between the phase angle and the reference is within 1.5°. This device can meet the needs of embedded online EIS measurement;
- (4)
- The total cost of the fabricated impedance measurement device prototype is USD 793 (USD 304 for the excitation source, USD 389 for the impedance measuring module, and USD 100 for the Hall current sensor) and can be further reduced by optimizing the design and mass production. By comparison, the Autolab electrochemical workstation is priced at USD 30,000, and Yokohama Inc. sells an impedance test system for USD 75,000. The two measurement systems described above can be used for EIS measurement and analysis of a variety of electrochemical systems. However, these measurement systems are bulky, expensive, and have limited measurement channels. On the other hand, the designed online multi-channel EIS measurement device has low cost, low power consumption, and good scalability, and can be easily embedded into the fuel cell system which is more in line with the requirements of fuel cell fault diagnosis.
Author Contributions
Funding
Institutional Review Board Statement
Informed Consent Statement
Data Availability Statement
Conflicts of Interest
References
- Wang, Y.; Chen, K.S.; Jeffrey, M.; Sung, C.C.; Xavier, C.A. A review of polymer electrolyte membrane fuel cells: Technology, applications, and needs on fundamental research. Appl. Energy 2011, 88, 981–1007. [Google Scholar] [CrossRef] [Green Version]
- PPollet, B.G.; Staffell, I.; Shang, J.L. Current status of hybrid, battery and fuel cell electric vehicles: From electrochemistry to market prospects. Electrochim. Acta 2012, 84, 235–249. [Google Scholar] [CrossRef]
- Song, J.; Zhu, Y.T.; Liang, D.X.; Cheng, Q.; Yao, D.W.; Bao, W.H. Hydrogen energy system for renewable energy consumption. In Proceedings of the 2nd International Academic Exchange Conference on Science and Technology Innovation (IAECST 2020), Guangzhou, China, 18–20 December 2020. [Google Scholar] [CrossRef]
- Tanaka, S.; Nagumo, K.; Yamamoto, M.; Chiba, H.; Yoshida, K.; Okano, R. Fuel cell system for Honda CLARITY fuel cell. eTransportation 2020, 3, 100046. [Google Scholar] [CrossRef]
- Huang, Z.Y.; Xing, L.; Tu, Z.K. Load changing characteristics of the hydrogen-air and hydrogen-oxygen proton exchange membrane fuel cells. Int. J. Energy Res. 2022, 46, 1909–1921. [Google Scholar] [CrossRef]
- Lü, X.Q.; Qu, Y.; Wang, Y.D.; Qin, C.; Liu, G. A comprehensive review on hybrid power system for PEMFC-HEV: Issues and strategies. Energy Convers. Manag. 2018, 171, 1273–1291. [Google Scholar] [CrossRef]
- Gong, C.Y.; Xing, L.; Liang, C.; Tu, Z.K. Modeling and dynamic characteristic simulation of air-cooled proton exchange membrane fuel cell stack for unmanned aerial vehicle. Renew. Energy 2022, 188, 1094–1104. [Google Scholar] [CrossRef]
- Ma, T.C.; Xu, J.M.; Li, R.T.; Yao, N.Y.; Yang, Y.B. Online short-term remaining useful life prediction of fuel cell vehicles based on cloud system. Energies 2021, 14, 2806. [Google Scholar] [CrossRef]
- Hu, Z.Y.; Xu, L.F.; Li, J.Q.; Gan, Q.Q.; Xu, X.; Song, Z.Y.; Shao, Y.B.; Ouyang, M.G. A novel diagnostic methodology for fuel cell stack health: Performance, consistency and uniformity. Energy Convers. Manag. 2019, 185, 611–621. [Google Scholar] [CrossRef]
- Kitamura, N.; Manabe, K.; Nonobe, Y.; Kizaki, M. Development of water content control system for fuel cell hybrid vehicles based on AC impedance. In Proceedings of the SAE 2010 World Congress and Exhibition, Detroit, MI, USA, 13–15 April 2010. [Google Scholar] [CrossRef]
- Jeppesen, C.; Araya, S.S.; Sahlin, S.L.; Andreasen, S.J.; Kær, S.K. An EIS alternative for impedance measurement of a high temperature PEM fuel cell stack based on current pulse injection. Int. J. Hydrogen Energy 2017, 42, 15851–15860. [Google Scholar] [CrossRef] [Green Version]
- Abe, T.; Shima, H.; Watanabe, K.; Ito, Y. Study of PEFCs by AC impedance, current interrupt, and dew point measurements. J. Electrochem. Soc. 2004, 151, A101–A105. [Google Scholar] [CrossRef]
- Ma, T.C.; Lin, W.K.; Zhang, Z.L.; Kang, J.J.; Yang, Y.B. Research on electrochemical impedance spectroscope behavior of fuel cell stack under different reactant relative humidity. Int. J. Hydrogen Energy 2021, 46, 17388–17396. [Google Scholar] [CrossRef]
- Ma, T.C.; Lin, W.K.; Yang, Y.B.; Wang, K.; Jia, W.Y. Water content diagnosis for proton exchange membrane fuel cell based on wavelet transformation. Int. J. Hydrogen Energy 2020, 45, 20339–20350. [Google Scholar] [CrossRef]
- Wang, Q.; Hu, Z.Y.; Xu, L.F.; Li, J.Q.; Gan, Q.Q.; Du, X.L.; Ouyang, M.G. A comparative study of equivalent circuit model and distribution of relaxation times for fuel cell impedance diagnosis. Int. J. Energy Res. 2021, 45, 15948–15961. [Google Scholar] [CrossRef]
- Gallo, M.; Polverino, P.; Mougin, J.; Morel, B.; Pianese, C. Coupling electrochemical impedance spectroscopy and model-based aging estimation for solid oxide fuel cell stacks lifetime prediction. Appl. Energy 2020, 279, 115718–115732. [Google Scholar] [CrossRef]
- Janicka, E.; Mielniczek, M.; Gawel, L.; Darowicki, K.; Landowska, P. The impact of air humidity on the operation of proton exchange membrane fuel cells determined using dynamic electrochemical impedance spectroscopy. Electrochim. Acta 2020, 341, 404–414. [Google Scholar] [CrossRef]
- Pivac, I.; Bezmalinović, D.; Barbir, F. Catalyst degradation diagnostics of proton exchange membrane fuel cells using electrochemical impedance spectroscopy. Int. J. Hydrogen Energy 2018, 43, 13512–13520. [Google Scholar] [CrossRef]
- Yuan, X.Z.; Wang, H.J.; Colin Sun, J.; Zhang, J.J. AC impedance technique in PEM fuel cell diagnosis-A review. Int. J. Hydrogen Energy 2007, 32, 4365–4380. [Google Scholar] [CrossRef]
- Lu, H.X.; Chen, J.; Yan, C.Z.; Liu, H. On-line fault diagnosis for proton exchange membrane fuel cells based on a fast electrochemical impedance spectroscopy measurement. J. Power Sources 2019, 430, 233–243. [Google Scholar] [CrossRef]
- Aroge, F.A.; Barendse, P.S. Signal Injection by Active Load Modulation for PEM Fuel Cell Diagnostics. In Proceedings of the 2018 IEEE Power and Energy Society and Industrial Applications Society PowerAfrica, Cape Town, South Africa, 28–29 June 2018. [Google Scholar] [CrossRef]
- Gong, Z.; Liu, Z.; Wang, Y.; Gupta, K.; Da Silva, C.; Liu, T.; Zheng, Z.H.; Zhang, W.P.; Van Lammeren, J.P.M.; Bergveld, H.J.; et al. IC for online EIS in automotive batteries and hybrid architecture for high-current perturbation in low-impedance cells. In Proceedings of the 33rd Annual IEEE Applied Power Electronics Conference and Exposition, San Antonio, TX, USA, 4–8 March 2018. [Google Scholar] [CrossRef]
- Hong, P.; Li, J.Q.; Xu, L.F.; Ouyang, M.G.; Fang, C. Modeling and simulation of parallel DC/DC converters for online AC impedance estimation of PEM fuel cell stack. Int. J. Hydrogen Energy 2016, 41, 3004–3014. [Google Scholar] [CrossRef]
- Park, H.S.; Shin, M.H.; Eom, T.H.; Won, C.Y.; Kang, S.D.; Min, T.H. A development of the detection unit of Fuel cell impedance. In Proceedings of the 3rd IEEE International Future Energy Electronics Conference and ECCE Asia, Kaohsiung, Taiwan, 3–7 June 2017. [Google Scholar] [CrossRef]
- Wang, H.Q.; Gaillard, A.; Hissel, D. A review of DC/DC converter-based electrochemical impedance spectroscopy for fuel cell electric vehicles. Renew. Energy 2019, 141, 124–138. [Google Scholar] [CrossRef]
- Depernet, D.; Narjiss, A.; Gustin, F.; Hissel, D.; Péra, M. Integration of electrochemical impedance spectroscopy functionality in proton exchange membrane fuel cell power converter. Int. J. Hydrogen Energy 2016, 41, 5378–5388. [Google Scholar] [CrossRef]
- Hinaje, M.; Sadli, I.; Martin, J.-P.; Thounthong, P.; Raël, S.; Davat, B. Online humidification diagnosis of a PEMFC using a static DC-DC converter. Int. J. Hydrogen Energy 2009, 34, 2718–2723. [Google Scholar] [CrossRef]
- Katayama, N.; Kogoshi, S. Real-Time Electrochemical Impedance Diagnosis for Fuel Cells Using a DC-DC Converter. IEEE Trans. Energy Convers. 2015, 30, 707–713. [Google Scholar] [CrossRef]
- Lashway, C.R.; Constant, G.; Theogene, J.; Mohammed, O. A real-time circuit topology for battery impedance monitoring. In Proceedings of the SoutheastCon 2016, Norfolk, VA, USA, 30 March–3 April 2016. [Google Scholar] [CrossRef]
- Lyu, C.; Liu, H.Y.; Luo, W.L.; Zhang, T.; Zhao, W.G. A Fast Time Domain Measuring Technique of Electrochemical Impedance Spectroscopy Based on FFT. In Proceedings of the 2018 Prognostics and System Health Management Conference, Chongqing, China, 26–28 October 2018. [Google Scholar] [CrossRef]
- Darowicki, K.; Orlikowski, J.; Lentka, G. Instantaneous impedance spectra of a non-stationary model electrical system. J. Electroanal. Chem. 2000, 486, 106–110. [Google Scholar] [CrossRef]
- Debenjak, A.; Boškoski, P.; Musizza, B.; Petrovčič, J.; Juričić, C.D.S. Fast measurement of proton exchange membrane fuel cell impedance based on pseudo-random binary sequence perturbation signals and continuous wavelet transform. J. Power Sources 2014, 254, 112–118. [Google Scholar] [CrossRef]
- Li, W.H.; Huang, Q.A.; Yang, C.P.; Chen, J.; Tang, Z.P.; Zhang, F.Z.; Li, A.J.; Zhang, L.; Zhang, J.J. A fast measurement of Warburg-like impedance spectra with Morlet wavelet transform for electrochemical energy devices. Electrochim. Acta 2019, 322, 134760. [Google Scholar] [CrossRef]
- De Beer, C.; Barendse, P.S.; Pillay, P. Fuel Cell Condition Monitoring Using Optimized Broadband Impedance Spectroscopy. IEEE Trans. Ind. Electron. 2015, 62, 5306–5316. [Google Scholar] [CrossRef]
- Ehlich, J.; Zhivko, I.; Yordanov, R.; Salyk, O.; Weiter, M. Optimized Impedance Measurement with AD5933. In Proceedings of the 43rd International Spring Seminar on Electronics Technology, Demanovska Valley, Slovakia, 14–15 May 2020. [Google Scholar] [CrossRef]
- Hong, P.; Li, J.Q.; Xu, L.F.; Ouyang, M.G. Design and validation of an embedded signal analyzer for AC impedance identification of PEM fuel cell. In Proceedings of the 2016 IEEE Transportation Electrification Conference and Expo Asia-Pacific, Busan, Korea, 1–4 June 2016. [Google Scholar] [CrossRef]
- Tang, Z.P.; Huang, Q.A.; Wang, Y.J.; Zhang, F.Z.; Li, W.H.; Li, A.J.; Zhang, L.; Zhang, J.J. Recent progress in the use of electrochemical impedance spectroscopy for the measurement, monitoring, diagnosis and optimization of proton exchange membrane fuel cell performance. J. Power Sources 2020, 468, 228361. [Google Scholar] [CrossRef]
- Guilbert, D.; N’Diaye, A.; Gaillard, A.; Djerdir, A. Fuel cell systems reliability and availability enhancement by developing a fast and efficient power switch open-circuit fault detection algorithm in interleaved DC/DC boost converter topologies. Int. J. Hydrogen Energy 2016, 41, 15505–15517. [Google Scholar] [CrossRef]
- Garrigós, A.; Marroquí, D.; García, A.; Blanes, J.M.; Gutiérrez, R. Interleaved, switched-inductor, multi-phase, multi-device DC/DC boost converter for non-isolated and high conversion ratio fuel cell applications. Int. J. Hydrogen Energy 2019, 44, 12783–12792. [Google Scholar] [CrossRef]
- Al Sakka, M.; Van Mierlo, J.; Gualous, H.; Lataire, P. Comparison of 30KW DC/DC Converter topologies interfaces for fuel cell in hybrid electric vehicle. In Proceedings of the 2009 13th European Conference on Power Electronics and Applications, Barcelona, Spain, 8–10 September 2009. [Google Scholar]
- Wang, D.L.; Wang, Z.J.; Peng, Z.Z.; Zhang, Y.L.; Cheng, X.F. A Four-Phase Interleaved Buck-Boost Converter with Changed Load Connection for the Fuel Cell Activation. IEEE Access 2021, 9, 102104–102113. [Google Scholar] [CrossRef]
- Qi, C.; Huang, Y.Y.; Zhang, W.S.; Zhou, D.; Wang, Y.M.; Zhu, M. Design of dual-phase lock-in amplifier used for weak signal detection. In Proceedings of the 42nd Conference of the Industrial Electronics Society, Florence, Italy, 23–26 October 2016. [Google Scholar] [CrossRef]
















| Parameters | Value |
|---|---|
| Input voltage range | 4.0~6.0 V |
| Output voltage range | 10.5~13.5 V |
| Excitation current waveform | Single-frequency sine wave |
| Excitation frequency range | 1~500 Hz |
| Excitation current amplitude | 10.0 A |
| DC offset current | 12.0 A |
| Input current ripple | <100 mA (1% of excitation amplitude) |
| Frequency/Hz | Maximum Current/A | Minimum Current/A | Average Offset Current/A | Excitation Amplitude/A | Phase Difference to Reference/° |
|---|---|---|---|---|---|
| 500 | 21.781 | 1.775 | 11.778 | 10.003 | 3.60° |
| 200 | 22.158 | 1.850 | 12.004 | 10.154 | 1.80° |
| 100 | 22.058 | 1.939 | 11.998 | 10.060 | 2.16° |
| 10 | 22.001 | 1.999 | 12.000 | 10.002 | - |
| Parameters | Value |
|---|---|
| Air pressure | 170 kPa |
| Hydrogen pressure | 190 kPa |
| Stoichiometric ratios | 2:2 (H2/Air) |
| Relative humidity | 50% |
| Coolant temperature | 70 °C |
| Output current | 159 A |
| Single-cell voltage | 0.71 V |
| Frequency/Hz | Maximum Current/A | Minimum Current/A | Average Offset Current/A | Excitation Amplitude/A | Ripple Amplitude/mA | Waveform Frequency/Hz |
|---|---|---|---|---|---|---|
| 1 | 13.738 | 1.936 | 7.838 | 5.902 | 88.82 | 0.998 |
| 10 | 13.762 | 1.971 | 7.866 | 5.895 | 105.70 | 10.02 |
| 100 | 14.241 | 2.182 | 8.211 | 6.029 | 80.45 | 100.00 |
| 500 | 14.373 | 2.196 | 8.283 | 6.087 | 92.88 | 499.99 |
| Frequency/Hz | Offset Current Error | Excitation Amplitude Error | Excitation Frequency Error |
|---|---|---|---|
| 1 | −2.0% | −1.6% | −0.2% |
| 10 | −1.7% | −1.8% | +0.3% |
| 100 | +2.6% | +0.5% | 0 |
| 500 | +3.5% | +1.5% | −0.1% |
Publisher’s Note: MDPI stays neutral with regard to jurisdictional claims in published maps and institutional affiliations. |
© 2022 by the authors. Licensee MDPI, Basel, Switzerland. This article is an open access article distributed under the terms and conditions of the Creative Commons Attribution (CC BY) license (https://creativecommons.org/licenses/by/4.0/).
Share and Cite
Ma, T.; Kang, J.; Lin, W.; Xu, X.; Yang, Y. Highly Integrated Online Multi-Channel Electrochemical Impedance Spectroscopy Measurement Device for Fuel Cell Stack. Energies 2022, 15, 3414. https://doi.org/10.3390/en15093414
Ma T, Kang J, Lin W, Xu X, Yang Y. Highly Integrated Online Multi-Channel Electrochemical Impedance Spectroscopy Measurement Device for Fuel Cell Stack. Energies. 2022; 15(9):3414. https://doi.org/10.3390/en15093414
Chicago/Turabian StyleMa, Tiancai, Jiajun Kang, Weikang Lin, Xinru Xu, and Yanbo Yang. 2022. "Highly Integrated Online Multi-Channel Electrochemical Impedance Spectroscopy Measurement Device for Fuel Cell Stack" Energies 15, no. 9: 3414. https://doi.org/10.3390/en15093414
APA StyleMa, T., Kang, J., Lin, W., Xu, X., & Yang, Y. (2022). Highly Integrated Online Multi-Channel Electrochemical Impedance Spectroscopy Measurement Device for Fuel Cell Stack. Energies, 15(9), 3414. https://doi.org/10.3390/en15093414

