A Fuzzy Prescriptive Analytics Approach to Power Generation Capacity Planning
Abstract
:1. Introduction
1.1. Climate Change
1.2. Fuzzy Logic Modeling
2. The Proposed Model Considering MTP for GenCos’ Investment Planning
2.1. Mathematical Formulation
2.2. Fuzzy to Crisp Constraint Conversion
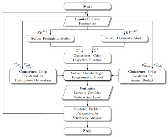
2.3. The Proposed Solution Algorithm
3. The Case Study for the Proposed Model
4. Computational Results
5. Conclusions, Limitations, and Future Research Directions
5.1. Recommendations to Researchers
5.2. Recommendations to Regulators and Policymakers
5.3. Recommendations for Electricity Generators
5.4. Limitations and Future Studies
Author Contributions
Funding
Institutional Review Board Statement
Informed Consent Statement
Data Availability Statement
Conflicts of Interest
Abbreviations
| The sets | |
| power plants set | |
| generation units set | |
| hydroelectric generation units set | |
| sub period months set | |
| load levels set | |
| years set during the planning horizon | |
| commissioned units set or set of units in the commissioning plans, | |
| commissioned units set or set of units suitable for refurbishment, | |
| projected units set with the existing commissioning plans, | |
| new candidate units set selected throughout the planning horizon, | |
| new units set selected throughout the planning horizon, | |
| Parameters | |
| objective function values for pessimistic and optimistic models, respectively (USD) | |
| pessimistic and optimistic values for the maximum budget for the refurbishment of old units and candidate unit investments at year y, respectively (USD) | |
| pessimistic and optimistic values for the maximum energy output of hydroelectric unit i during year y, respectively (MWh) | |
| pessimistic and optimistic values for market price escalation, respectively (p.a.) | |
| ending year for the planning horizon | |
| length of load block b for year y month m (hour) | |
| the discount factor for year y (p.u.) | |
| nominal discount rate (p.u.) | |
| the capacity of unit i for year y (MW) | |
| the expected lifetime of unit i (years) | |
| age of unit i at the beginning of the planning horizon (years) | |
| assembly time for candidate unit i (years) | |
| fuel type of unit i, e.g., natural gas, lignite | |
| escalation factor for the supply cost for fuel f (p.u.) | |
| escalation factor for the CO2 cost (tax) (p.u.) | |
| the marginal cost for unit i, containing fuel cost, CO2 cost, and variable part of the O&M cost through year y (USD/MWh) | |
| inflation reflected fixed O&M cost for unit i at year y (USD/MW-year) | |
| the market price of BIC for load block b at year y month m (USD/MWh) | |
| the market-clearing price for load block b at year y month m (USD/MWh) | |
| the heat rate for unit i at year y (GJ/MWh) | |
| Equivalent forced outage rate for unit i at year y month m (p.u.) | |
| the minimum required ratio of BIC market sales to total sales (p.u.) | |
| the maximum tolerable ratio of BIC market sales to total sales (p.u.) | |
| the specific investment cost of unit i (USD/MW) | |
| the specific investment cost for the refurbishment of existing unit i (USD/MW) | |
| the maximum allowable total installed capacity of a GenCo by law based on the total installed capacity of the state in the previous year (p.u.) | |
| the expected total capacity of the state in year y (MW) | |
| the expected lifetime of unit i after refurbishment (years) | |
| Continuous decision variables | |
| agreed satisfaction level for fuzzy constraints and fuzzy goals, | |
| power yield of unit i for load level b of year y month m (MW) | |
| power sold amount in BIC market at load level b of year y month m (MW) | |
| power sold amount in DAM at load level b of year y month m (MW) | |
| Binary decision variables | |
| the start-up decision (commissioning) of the new unit i in year y | |
| the status of the new unit i in year y (1 if the unit is commissioned) | |
| the refurbishment decision of the old unit i in year y (1 if the unit is refurbished) | |
| the refurbishment status of the old unit i in year y (1 if the unit is commissioned) | |
| the maintenance status of unit i at month m of year y (1 if it is on maintenance) | |
References
- Bakirtzis, G.A.; Biskas, P.N.; Chatziathanasiou, V. Generation Expansion Planning by MILP considering mid-term scheduling decisions. Electr. Power Syst. Res. 2012, 86, 98–112. [Google Scholar] [CrossRef]
- Anderson, D. Models for Determining Least-Cost Investments in Electricity Supply. Bell J. Econ. Manag. Sci. 1972, 3, 267. [Google Scholar] [CrossRef]
- Georgiou, P.N. A bottom-up optimization model for the long-term energy planning of the Greek power supply sector integrating mainland and insular electric systems. Comput. Oper. Res. 2016, 66, 292–312. [Google Scholar] [CrossRef]
- Giuliano, A.; Cerulli, R.; Poletto, M.; Raiconi, G.; Barletta, D. Optimization of a multiproduct lignocellulosic biorefinery using a MILP approximation. Comput. Aided Chem. Eng. 2014, 33, 1423–1428. [Google Scholar] [CrossRef]
- Levin, N.; Tishler, A.; Zahavi, J. Time Step vs. Dynamic Optimization of Generation-Capacity-Expansion Programs of Power Systems. Oper. Res. 1983, 31, 891–914. [Google Scholar] [CrossRef]
- Sherali, H.D.; Staschus, K.; Huacuz, J.M. An Integer Programming Approach and Implementation for an Electric Utility Capacity Planning Problem with Renewable Energy Sources. Manag. Sci. 1987, 33, 831–847. [Google Scholar] [CrossRef]
- Mattiussi, A.; Rosano, M.; Simeoni, P. A decision support system for sustainable energy supply combining multi-objective and multi-attribute analysis: An Australian case study. Decis. Support Syst. 2014, 57, 150–159. [Google Scholar] [CrossRef]
- Ahmed, S.; King, A.J.; Parija, G. A Multi-Stage Stochastic Integer Programming Approach for Capacity Expansion under Uncertainty. J. Glob. Optim. 2003, 26, 3–24. [Google Scholar] [CrossRef]
- Borges, A.R.; Antunes, C.H. A fuzzy multiple objective decision support model for energy-economy planning. Eur. J. Oper. Res. 2003, 145, 304–316. [Google Scholar] [CrossRef] [Green Version]
- Kannan, S.; Slochanal, S.R.; Subbaraj, P.; Padhy, N.P. Application of particle swarm optimization technique and its variants to generation expansion planning problem. Electr. Power Syst. Res. 2004, 70, 203–210. [Google Scholar] [CrossRef]
- Rajesh, K.; Bhuvanesh, A.; Kannan, S.; Thangaraj, C. Least cost generation expansion planning with solar power plant using Differential Evolution algorithm. Renew. Energy 2016, 85, 677–686. [Google Scholar] [CrossRef]
- Kagiannas, A.G.; Askounis, D.T.; Psarras, J. Power generation planning: A survey from monopoly to competition. Int. J. Electr. Power Energy Syst. 2004, 26, 413–421. [Google Scholar] [CrossRef]
- Pohekar, S.; Ramachandran, M. Application of multi-criteria decision making to sustainable energy planning—A review. Renew. Sustain. Energy Rev. 2004, 8, 365–381. [Google Scholar] [CrossRef]
- Roh, J.H.; Shahidehpour, M.; Wu, L. Market-Based Generation and Transmission Planning with Uncertainties. IEEE Trans. Power Syst. 2009, 24, 1587–1598. [Google Scholar] [CrossRef]
- Roh, J.H.; Shahidehpour, M.; Fu, Y. Security-Constrained Resource Planning in Electricity Markets. IEEE Trans. Power Syst. 2007, 22, 812–820. [Google Scholar] [CrossRef]
- Kazempour, S.J.; Conejo, A.J. Strategic Generation Investment Under Uncertainty Via Benders Decomposition. IEEE Trans. Power Syst. 2012, 27, 424–432. [Google Scholar] [CrossRef]
- Wang, J.; Shahidehpour, M.; Li, Z.; Botterud, A. Strategic Generation Capacity Expansion Planning with Incomplete Information. IEEE Trans. Power Syst. 2009, 24, 1002–1010. [Google Scholar] [CrossRef]
- Pereira, A.J.; Saraiva, J.T. A decision support system for generation expansion planning in competitive electricity markets. Electr. Power Syst. Res. 2010, 80, 778–787. [Google Scholar] [CrossRef] [Green Version]
- Pereira, A.J.C.; Saraiva, J.T. Generation expansion planning (GEP)—A long-term approach using system dynamics and genetic algorithms (GAs). Energy 2011, 36, 5180–5199. [Google Scholar] [CrossRef]
- Tafreshi, S.M.M.; Shayanfar, H.; Lahiji, A.S.; Rabiee, A.; Aghaei, J. Generation expansion planning in Pool market: A hybrid modified game theory and particle swarm optimization. Energy Convers. Manag. 2011, 52, 1512–1519. [Google Scholar] [CrossRef]
- Hemmati, R.; Hooshmand, R.-A.; Khodabakhshian, A. Coordinated generation and transmission expansion planning in deregulated electricity market considering wind farms. Renew. Energy 2016, 85, 620–630. [Google Scholar] [CrossRef]
- Sivrikaya, B.T.; Cebi, F. Long-termed investment planning model for a generation company operating in both bilateral contract and day-ahead markets. Int. J. Inf. Decis. Sci. 2016, 8, 24. [Google Scholar] [CrossRef]
- Aktas, O. Impacts of Climate Change on Water Organisation for Economic Co-operation and Development (OECD). Water and Climate Change Adaptation: Policies to Navigate Uncharted Waters—Turkey: Climate Change Impacts on Water Systems. September 2013. Available online: http://www.oecd.org/env/resources/Turkey.pdf (accessed on 30 April 2015).
- Resources in Turkey. Environ. Eng. Manag. J. 2014, 13, 881–889. [CrossRef]
- Republic of Turkey Energy Market Regulatory Authority (EMRA). 2020. Available online: https://www.epdk.gov.tr/Detay/Icerik/1-1271/electricityreports (accessed on 19 March 2021).
- Prado, F.A., Jr.; Athayde, S.; Mossa, J.; Bohlman, S. How much is enough? An integrated examination of energy security, economic growth and climate change related to hydropower expansion in Brazil. Renew. Sustain. Energy Rev. 2016, 53, 1132–1136. [Google Scholar] [CrossRef]
- Shadman, F.; Sadeghipour, S.; Moghavvemi, M.; Saidur, R. Drought and energy security in key ASEAN countries. Renew. Sustain. Energy Rev. 2016, 53, 50–58. [Google Scholar] [CrossRef]
- Chang, K.-H. A decision support system for planning and coordination of hybrid renewable energy systems. Decis. Support Syst. 2014, 64, 4–13. [Google Scholar] [CrossRef]
- Hamududu, B.; Killingtveit, A. Assessing Climate Change Impacts on Global Hydropower. Energies 2012, 5, 305–322. [Google Scholar] [CrossRef] [Green Version]
- İmer-Ertunga, E.; Ünalmış, İ. Kurak Dönemlerde Elektrik Üretim Kaynakları Arasındaki İkame ve Bu İkamenin İthalat Üzerindeki Etkileri; T.C. Merkez Bankası Ekonomi Notları; Research and Monetary Policy Department, Central Bank of the Republic of Turkey: Ankara, Turkey, 2014; pp. 1–6. [Google Scholar]
- Thaeer Hammid, A.; Awad, O.I.; Sulaiman, M.H.; Gunasekaran, S.S.; Mostafa, S.A.; Manoj Kumar, N.; Khalaf, B.A.; Al-Jawhar, Y.A.; Abdulhasan, R.A. A Review of Optimization Algorithms in Solving Hydro Generation Scheduling Problems. Energies 2020, 13, 2787. [Google Scholar] [CrossRef]
- Babatunde, O.M.; Munda, J.L.; Hamam, Y. A comprehensive state-of-the-art survey on power generation expansion planning with intermittent renewable energy source and energy storage. Int. J. Energy Res. 2019, 43, 6078–6107. [Google Scholar] [CrossRef]
- Burillo, D. Effects of Climate Change in Electric Power Infrastructures. In Power System Stability; Okedu, K.E., Ed.; Intech Open: London, UK, 2018. [Google Scholar] [CrossRef] [Green Version]
- Kim, J.-Y.; Kim, K.S. Integrated Model of Economic Generation System Expansion Plan for the Stable Operation of a Power Plant and the Response of Future Electricity Power Demand. Sustainability 2018, 10, 2417. [Google Scholar] [CrossRef] [Green Version]
- Zimmermann, H.J. Fuzzy Set Theory and Its Applications, 2nd ed.; Springer Science+Business Media, LLC: New York, NY, USA, 1991; ISBN 978-94-015-7951-3. [Google Scholar]
- Zimmermann, H.-J. Fuzzy programming and linear programming with several objective functions. Fuzzy Sets Syst. 1978, 1, 45–55. [Google Scholar] [CrossRef]
- Matos, M.A. A fuzzy filtering method applied to power distribution planning. Fuzzy Sets Syst. 1999, 102, 53–58. [Google Scholar] [CrossRef]
- Mamlook, R.; Akash, B.A.; Nijmeh, S. Fuzzy sets programming to perform evaluation of solar systems in Jordan. Energy Convers. Manag. 2001, 42, 1717–1726. [Google Scholar] [CrossRef]
- David, A.; Rongda, Z. An expert system with fuzzy sets for optimal planning (of power system expansion). IEEE Trans. Power Syst. 1991, 6, 59–65. [Google Scholar] [CrossRef]
- Mehta, V.K.; Rheinheimer, D.E.; Yates, D.; Purkey, D.R.; Viers, J.H.; Young, C.A.; Mount, J.F.; Rheinheimer, D.D.S. Potential impacts on hydrology and hydropower production under climate warming of the Sierra Nevada. J. Water Clim. Change 2011, 2, 29–43. [Google Scholar] [CrossRef]
- Sivrikaya, B.T.; Cebi, F.; Turan, H.H.; Kasap, N.; Delen, D. A fuzzy long-term investment planning model for a GenCo in a hybrid electricity market considering climate change impacts. Inf. Syst. Front. 2016, 19, 975–991. [Google Scholar] [CrossRef]
- Bellman, R.E.; Zadeh, L.A. Decision-Making in a Fuzzy Environment. Manag. Sci. 1970, 17, 141–164. [Google Scholar] [CrossRef]
- Rommelfanger, H. Fuzzy linear programming and applications. Eur. J. Oper. Res. 1996, 92, 512–527. [Google Scholar] [CrossRef]
- Olsina, F.; Garcés, F.; Haubrich, H.-J. Modeling long-term dynamics of electricity markets. Energy Policy 2006, 34, 1411–1433. [Google Scholar] [CrossRef]
- Goldman Sachs Group, Inc. Ak Enerji Analist Raporları. 2014. Available online: http://www.akenerji.com.tr/_UserFiles/File/AnalistRaporlari/Akenerji%20-GS%20may%202014.pdf (accessed on 1 February 2022).
- Energy Exhange Istanbul. Market Clearing Prices. 2012. Available online: https://seffaflik.epias.com.tr/transparency/piyasalar/gop/ptf.xhtml (accessed on 19 April 2022).
- Arslantas, D.S.; Aksu, T.H. Generation Expansion Planning (Interviewees). 16 July 2018. [Google Scholar]
- Republic of Turkey Energy Market Regulatory Authority (EMRA). 2020. Available online: https://www.epdk.gov.tr/Detay/Icerik/3-0-86/elektriklisans-islemleri (accessed on 19 April 2022).
- Turkish State Meteorological Service. 2022. Available online: https://www.mgm.gov.tr/veridegerlendirme/il-ve-ilceler-istatistik.aspx?k=parametrelerinTurkiyeAnalizi (accessed on 19 April 2022).
- Turkish Electricity Transmission Corporation. 2022. Available online: https://www.teias.gov.tr/tr-TR/turkiye-elektrik-uretim-iletim-istatistikleri (accessed on 19 April 2022).
- Park, H. Generation Capacity Expansion Planning Considering Hourly Dynamics of Renewable Resources. Energies 2020, 13, 5626. [Google Scholar] [CrossRef]
- Almalaq, A.; Alqunun, K.; Refaat, M.M.; Farah, A.; Benabdallah, F.; Ali, Z.M.; Aleem, S.H.E.A. Towards Increasing Hosting Capacity of Modern Power Systems through Generation and Transmission Expansion Planning. Sustainability 2022, 14, 2998. [Google Scholar] [CrossRef]










| Average BIC Prices | Average Market Clearing Prices | |||||
|---|---|---|---|---|---|---|
| Months | Peak Load (USD/MWh) | Intermediate Load (USD/MWh) | Base Load (USD/MWh) | Peak Load (USD/MWh) | Intermediate Load (USD/MWh) | Base Load (USD/MWh) |
| 1 | 74.1 | 75.4 | 73.8 | 92.9 | 88.1 | 61.4 |
| 2 | 79.9 | 78.7 | 82.3 | 102.5 | 93.5 | 76.3 |
| 3 | 74.4 | 72.9 | 75.1 | 84.9 | 68.2 | 59.4 |
| 4 | 75.5 | 72.1 | 70.8 | 78.3 | 67.4 | 47.3 |
| 5 | 73.2 | 72.2 | 70.0 | 85.5 | 83.1 | 65.3 |
| 6 | 68.4 | 71.2 | 68.9 | 96.7 | 87.5 | 56.5 |
| 7 | 98.6 | 84.8 | 57.1 | 105.6 | 100.3 | 73.6 |
| 8 | 94.6 | 84.8 | 58.4 | 101.4 | 97.2 | 70.2 |
| 9 | 100.1 | 80.1 | 51.8 | 106.5 | 94.5 | 59.6 |
| 10 | 93.8 | 80.5 | 53.1 | 101.1 | 94.5 | 58.5 |
| 11 | 91.4 | 80.2 | 48.2 | 98.2 | 92.7 | 53.9 |
| 12 | 93.3 | 82.1 | 53.5 | 101.8 | 66.6 | 60.0 |
| Code of the Units | Installed Capacity (MW) | ||
|---|---|---|---|
| Hydroelectric-1 | 7.00 | 12 | 28,040 |
| Hydroelectric-2 | 48.00 | 8 | 74,800 |
| Hydroelectric-3 | 1 × 16.00; 1 × 14.00 | 6 | 108,670 |
| Hydroelectric-4 | 142.00 | 1 | 359,794 |
| Hydroelectric-5 | 89.00 | 1 | 202,560 |
| Wind-1 | 13 × 2.30 | 1 | - |
| Wind-2 | 15 × 2.20 | 0 | - |
| CCCNG-1 | 120.00 | 15 | - |
| CCCNG-2 | 65.00 | 9 | - |
| ACCNG-1 | 120.00 | 10 | - |
| ACCNG-2 | 65.00 | 10 | - |
| ACCNG-3 | 1 × 486.50; 1 × 450.00 | 2 | - |
| Lignite-1 | 1 × 150 | 35 | - |
| Lignite-2 | 1 × 150 | 35 | - |
| Unit Codes | Installed Capacity (MW) | |||
|---|---|---|---|---|
| Hydroelectric-6 | 1 × 204.00; 1 × 3.90 | −1 | 1,625,000 | 457,408 |
| Hydroelectric-7 | 1 × 100.00; 1 × 3.20 | −1 | 1,625,000 | 275,057 |
| Hydroelectric-8 | 8.00 | −1 | 1,625,000 | 50,860 |
| Hydroelectric-9 | 1 × 178.89; 1 × 2.92 | −2 | 1,625,000 | 741,030 |
| Hydroelectric-10 | 156.00 | −1 | 1,625,000 | 381,360 |
| Hydroelectric-11 | 20.00 | −1 | 1,625,000 | 46,657 |
| Hydroelectric-12 | 45.00 | −1 | 1,625,000 | 200,510 |
| Hydroelectric-13 | 80.00 | −3 | 1,625,000 | 301,610 |
| Hydroelectric-14 | 1 × 250.00; 1 × 150.00 | −4 | 1,625,000 | 1,350,000 |
| Hydroelectric-15 | 1 × 225.00; 1 × 11.84 | −4 | 1,625,000 | 831,980 |
| Hydroelectric-16 | 1 × 220.00; 1 × 60.00 | −4 | 1,625,000 | 919,962 |
| Hydroelectric-17 | 121.00 | −2 | 1,625,000 | 487,516 |
| Hydroelectric-18 | 62.00 | −1 | 1,625,000 | 359,794 |
| Wind-2 | 50 × 2.20 | −1 | 1,750,000 | - |
| Wind-3 | 11 × 3.00 | −1 | 1,750,000 | - |
| ACCNG-4 | 2 × 500.00 | −3 | 750,000 | - |
| Lignite-3 | 3 × 150.00 | −4 | 1,720,000 | - |
| Candidate Units | |||||
|---|---|---|---|---|---|
| Unit Type | Number of Units | (MW) | (106 × USD/MW) | (Yrs) | (106 × MWh/Yr) |
| Hydroelectric | 10 | 1 × 50 | 1.625 | 4 | 150–75 |
| Wind | 60 | 2 × 5 | 1.750 | 3 | - |
| CCCNG | - | - | - | - | - |
| ACCNG | 10 | 1 × 120 | 0.750 | 3 | - |
| Lignite | 10 | 1 × 100 | 1.720 | 4 | - |
| Unit Type | (USD/MWh) | (USD/MWh-Year) | ||
|---|---|---|---|---|
| Hydroelectric | 2.500 | 18,000 | ~3 | 50 |
| Wind | 0 | 45,635 | ~70–80 | 25 |
| CCCNG | 73.233 | 13,170 | ~6 | 30 |
| ACCNG | 66.717 | 15,370 | ~6 | 30 |
| Lignite | 33.096 | 37,800 | ~8 | 40 |
| Generation Unit | λ | Electricity Generation (KWh) | |||||||||||
|---|---|---|---|---|---|---|---|---|---|---|---|---|---|
| (%) | 1 | 2 | 3 | 4 | 5 | 6 | 7 | 8 | 9 | 10 | Total | ||
| Hydroelectric | 5 | 1 | 2,384,492 | 3,546,008 | 3,819,699 | 6,725,527 | 6,726,604 | 6,740,772 | 6,735,090 | 6,730,789 | 6,757,230 | 6,748,986 | 56,915,197 |
| Wind | 410,549 | 410,554 | 410,570 | 733,135 | 771,940 | 809,056 | 845,463 | 882,606 | 918,178 | 937,594 | 7,129,646 | ||
| Natural Gas | 5,767,450 | 5,190,704 | 8,725,320 | 9,022,111 | 7,691,677 | 6,892,306 | 7,468,784 | 6,178,098 | 6,041,056 | 4,349,568 | 67,327,072 | ||
| Lignite | 2,185,920 | 2,185,920 | 2,185,920 | 5,464,800 | 6,557,760 | 6,557,760 | 7,650,720 | 8,743,680 | 9,836,640 | 9,836,640 | 61,205,760 | ||
| Hydroelectric | 10 | 0.969 | 2,237,969 | 3,320,809 | 3,590,631 | 6,312,392 | 6,340,507 | 6,344,445 | 6,343,034 | 6,314,987 | 6,340,851 | 6,343,505 | 53,489,132 |
| Wind | 410,549 | 410,554 | 410,570 | 736,331 | 736,401 | 773,605 | 810,666 | 829,306 | 829,346 | 829,302 | 6,776,628 | ||
| Natural Gas | 7,748,486 | 7,439,075 | 14,831,167 | 12,668,286 | 10,873,060 | 10,513,468 | 10,577,242 | 9,696,401 | 8,045,460 | 6,458,900 | 98,851,544 | ||
| Lignite | 2,185,920 | 2,185,920 | 6,312,392 | 5,464,800 | 6,557,760 | 6,557,760 | 7,650,720 | 28,136,482 | 9,836,640 | 10,929,600 | 85,817,994 | ||
| Hydroelectric | 15 | 0.896 | 2,203,493 | 3,266,970 | 3,528,056 | 6,213,218 | 6,213,218 | 6,213,218 | 6,213,218 | 6,213,218 | 6,213,218 | 6,213,218 | 52,491,041 |
| Wind | 416,270 | 416,270 | 416,270 | 417,439 | 453,214 | 490,969 | 490,969 | 492,365 | 490,969 | 490,969 | 4,575,702 | ||
| Natural Gas | 7,825,657 | 7,471,127 | 12,800,803 | 12,793,537 | 11,133,040 | 11,034,786 | 10,981,747 | 10,105,554 | 8,122,231 | 6,612,725 | 98,881,207 | ||
| Lignite | 2,185,920 | 2,185,920 | 2,185,920 | 5,464,800 | 6,557,760 | 6,557,760 | 7,650,720 | 8,743,680 | 9,836,640 | 9,836,640 | 61,205,760 | ||
| Hydroelectric | 20 | 0.817 | 2,094,978 | 3,113,997 | 3,364,330 | 5,908,938 | 5,931,314 | 5,931,314 | 5,931,314 | 5,908,938 | 5,931,314 | 5,931,314 | 50,047,749 |
| Wind | 410,576 | 410,576 | 410,576 | 410,576 | 447,793 | 484,952 | 484,952 | 484,952 | 484,952 | 484,952 | 4,514,855 | ||
| Natural Gas | 7,733,822 | 7,379,291 | 12,653,481 | 12,596,094 | 11,028,160 | 10,929,037 | 10,876,867 | 9,970,054 | 8,074,788 | 6,555,485 | 97,797,078 | ||
| Lignite | 2,185,920 | 2,185,920 | 2,185,920 | 5,464,800 | 6,557,760 | 6,557,760 | 7,650,720 | 8,743,680 | 9,836,640 | 10,929,600 | 62,298,720 | ||
| Hydroelectric | 25 | 0.753 | 2,031,975 | 3,021,054 | 3,264,194 | 5,729,305 | 5,748,732 | 5,748,789 | 5,748,789 | 5,729,248 | 5,748,789 | 5,748,789 | 48,519,666 |
| Wind | 410,576 | 410,576 | 410,576 | 717,368 | 756,147 | 794,170 | 794,170 | 794,177 | 794,170 | 794,170 | 6,676,101 | ||
| Natural Gas | 7,733,822 | 7,379,291 | 12,653,481 | 12,596,094 | 11,028,160 | 10,929,037 | 10,876,867 | 9,970,054 | 8,074,788 | 6,555,485 | 97,797,078 | ||
| Lignite | 2,185,920 | 2,185,920 | 2,185,920 | 5,464,800 | 6,557,760 | 6,557,760 | 7,650,720 | 8,743,680 | 9,836,640 | 9,836,640 | 61,205,760 | ||
| Hydroelectric | 30 | 0.691 | 1,984,522 | 2,950,270 | 3,187,660 | 5,592,893 | 5,610,575 | 5,610,226 | 5,610,557 | 5,592,858 | 5,610,632 | 5,610,283 | 47,360,478 |
| Wind | 410,576 | 410,576 | 410,576 | 410,576 | 447,793 | 484,952 | 484,952 | 484,952 | 484,952 | 484,952 | 4,514,855 | ||
| Natural Gas | 7,733,822 | 7,379,291 | 12,653,481 | 12,596,094 | 11,028,160 | 10,929,037 | 10,876,867 | 9,970,054 | 8,074,788 | 6,555,485 | 97,797,078 | ||
| Lignite | 2,185,920 | 2,185,920 | 2,185,920 | 5,464,800 | 6,557,760 | 6,557,760 | 7,650,720 | 8,743,680 | 9,836,640 | 9,836,640 | 61,205,760 | ||
| Hydroelectric | 35 | 0.646 | 1,938,205 | 2,881,278 | 3,112,810 | 5,458,995 | 5,475,564 | 5,475,564 | 5,475,544 | 5,458,995 | 5,475,544 | 5,475,564 | 46,228,063 |
| Wind | 410,576 | 410,576 | 410,576 | 729,233 | 786,589 | 842,389 | 842,396 | 842,417 | 842,461 | 842,360 | 6,959,572 | ||
| Natural Gas | 7,733,822 | 7,379,291 | 12,653,481 | 12,596,094 | 11,028,160 | 10,929,037 | 10,876,867 | 9,970,054 | 8,074,788 | 6,555,485 | 97,797,078 | ||
| Lignite | 2,185,920 | 2,185,920 | 2,185,920 | 5,464,800 | 6,557,760 | 6,557,760 | 7,650,720 | 8,743,680 | 9,836,640 | 9,836,640 | 61,205,760 | ||
| Hydroelectric | 40 | 0.605 | 1,898,966 | 2,823,486 | 3,049,911 | 5,346,486 | 5,362,883 | 5,363,350 | 5,362,934 | 5,346,486 | 5,362,957 | 5,362,883 | 45,280,343 |
| Wind | 410,576 | 410,576 | 410,576 | 728,571 | 784,270 | 838,479 | 855,449 | 855,435 | 855,457 | 855,399 | 7,004,788 | ||
| Natural Gas | 7,733,822 | 7,379,291 | 12,653,481 | 12,596,094 | 11,028,160 | 10,929,037 | 10,876,867 | 9,970,054 | 8,074,788 | 6,555,485 | 97,797,078 | ||
| Lignite | 2,185,920 | 2,185,920 | 2,185,920 | 5,464,800 | 6,557,760 | 6,557,760 | 7,650,720 | 8,743,680 | 9,836,640 | 10,929,600 | 62,298,720 | ||
| λ | Profit | Generation Type | Candidate Generation Unit Investments (MW) | ||||||||
|---|---|---|---|---|---|---|---|---|---|---|---|
| (%) | (×109 USD) | 4 | 5 | 6 | 7 | 8 | 9 | 10 | Total | ||
| 5 | 1 | 8.252 | Wind | 170 | 20 | 20 | 20 | 20 | 20 | 10 | 280 |
| Lignite | 150 | 150 | 150 | 150 | 150 | 750 | |||||
| 10 | 0.969 | 8.186 | Wind | 170 | 20 | 20 | 10 | 220 | |||
| Lignite | 150 | 150 | 150 | 150 | 150 | 150 | 900 | ||||
| 15 | 0.896 | 8.03 | Wind | 20 | 20 | 40 | |||||
| Lignite | 150 | 150 | 150 | 150 | 150 | 750 | |||||
| 20 | 0.817 | 7.862 | Wind | 20 | 20 | 40 | |||||
| Lignite | 150 | 150 | 150 | 150 | 150 | 150 | 900 | ||||
| 25 | 0.753 | 7.727 | Wind | 170 | 20 | 20 | 210 | ||||
| Lignite | 150 | 150 | 150 | 150 | 150 | 750 | |||||
| 30 | 0.691 | 7.5942 | Wind | 20 | 20 | 40 | |||||
| Lignite | 150 | 150 | 150 | 150 | 150 | 750 | |||||
| 35 | 0.646 | 7.4983 | Wind | 170 | 30 | 30 | 230 | ||||
| Lignite | 150 | 150 | 150 | 150 | 150 | 750 | |||||
| 40 | 0.605 | 7.411 | Wind | 170 | 30 | 30 | 10 | 240 | |||
| Lignite | 150 | 150 | 150 | 150 | 150 | 150 | 900 | ||||
| 45 | 0.558 | 7.3113 | Wind | 180 | 30 | 30 | 240 | ||||
| Lignite | 150 | 150 | 150 | 150 | 150 | 750 | |||||
| 50 | 0.514 | 7.2176 | Wind | 180 | 30 | 30 | 240 | ||||
| Lignite | 150 | 150 | 150 | 150 | 150 | 150 | 900 | ||||
| 55 | 0.492 | 7.1714 | Wind | 140 | 30 | 170 | |||||
| Lignite | 150 | 150 | 150 | 150 | 150 | 750 | |||||
| 60 | 0.467 | 7.1167 | Hydroelectric | 100 | 100 | ||||||
| Wind | 30 | 10 | 40 | ||||||||
| Lignite | 150 | 150 | 150 | 150 | 150 | 750 | |||||
| 65 | 0.454 | 7.0893 | Hydroelectric | 100 | 100 | ||||||
| Wind | 10 | 30 | 40 | ||||||||
| Lignite | 150 | 150 | 150 | 150 | 150 | 750 | |||||
| 70 | 0.39 | 6.9526 | Hydroelectric | 100 | 100 | ||||||
| Wind | 180 | 30 | 30 | 240 | |||||||
| Lignite | 150 | 150 | 150 | 150 | 150 | 750 | |||||
| 75 | 0.284 | 6.7276 | Hydroelectric | 100 | 100 | 100 | 300 | ||||
| Wind | 30 | 30 | |||||||||
| Lignite | 150 | 150 | 150 | 450 | |||||||
Publisher’s Note: MDPI stays neutral with regard to jurisdictional claims in published maps and institutional affiliations. |
© 2022 by the authors. Licensee MDPI, Basel, Switzerland. This article is an open access article distributed under the terms and conditions of the Creative Commons Attribution (CC BY) license (https://creativecommons.org/licenses/by/4.0/).
Share and Cite
Tektaş, B.; Turan, H.H.; Kasap, N.; Çebi, F.; Delen, D. A Fuzzy Prescriptive Analytics Approach to Power Generation Capacity Planning. Energies 2022, 15, 3176. https://doi.org/10.3390/en15093176
Tektaş B, Turan HH, Kasap N, Çebi F, Delen D. A Fuzzy Prescriptive Analytics Approach to Power Generation Capacity Planning. Energies. 2022; 15(9):3176. https://doi.org/10.3390/en15093176
Chicago/Turabian StyleTektaş, Berna, Hasan Hüseyin Turan, Nihat Kasap, Ferhan Çebi, and Dursun Delen. 2022. "A Fuzzy Prescriptive Analytics Approach to Power Generation Capacity Planning" Energies 15, no. 9: 3176. https://doi.org/10.3390/en15093176
APA StyleTektaş, B., Turan, H. H., Kasap, N., Çebi, F., & Delen, D. (2022). A Fuzzy Prescriptive Analytics Approach to Power Generation Capacity Planning. Energies, 15(9), 3176. https://doi.org/10.3390/en15093176

