Design and Implementation of Low-Cost Phasor Measurement Unit: PhasorsCatcher
Abstract
:1. Introduction
2. A Review of the Low-Cost Phasor Measurement Unit
3. Proposed Low-Cost Phasor Measurement Unit (PMU)
3.1. Signal Acquisition and Conditioning Module
- Hardware implementation of the DAM: This consists of an analogue-to-digital converter (DAC), strictly disciplined to an external time source; using full hardware implementation offers the crucial advantages of higher speeds compared with the software implementation. The authors decided to use a real hardware implementation approach in the actual implementation of the proposed PMU and explained this in detail in later sections of this paper.
- Software implementation of the DAM: In this implementation, a simulated sampling process in a numerical environment is used, e.g., MATLAB, PSSE/Python, or LabVIEW.
3.2. Signal Processing Module
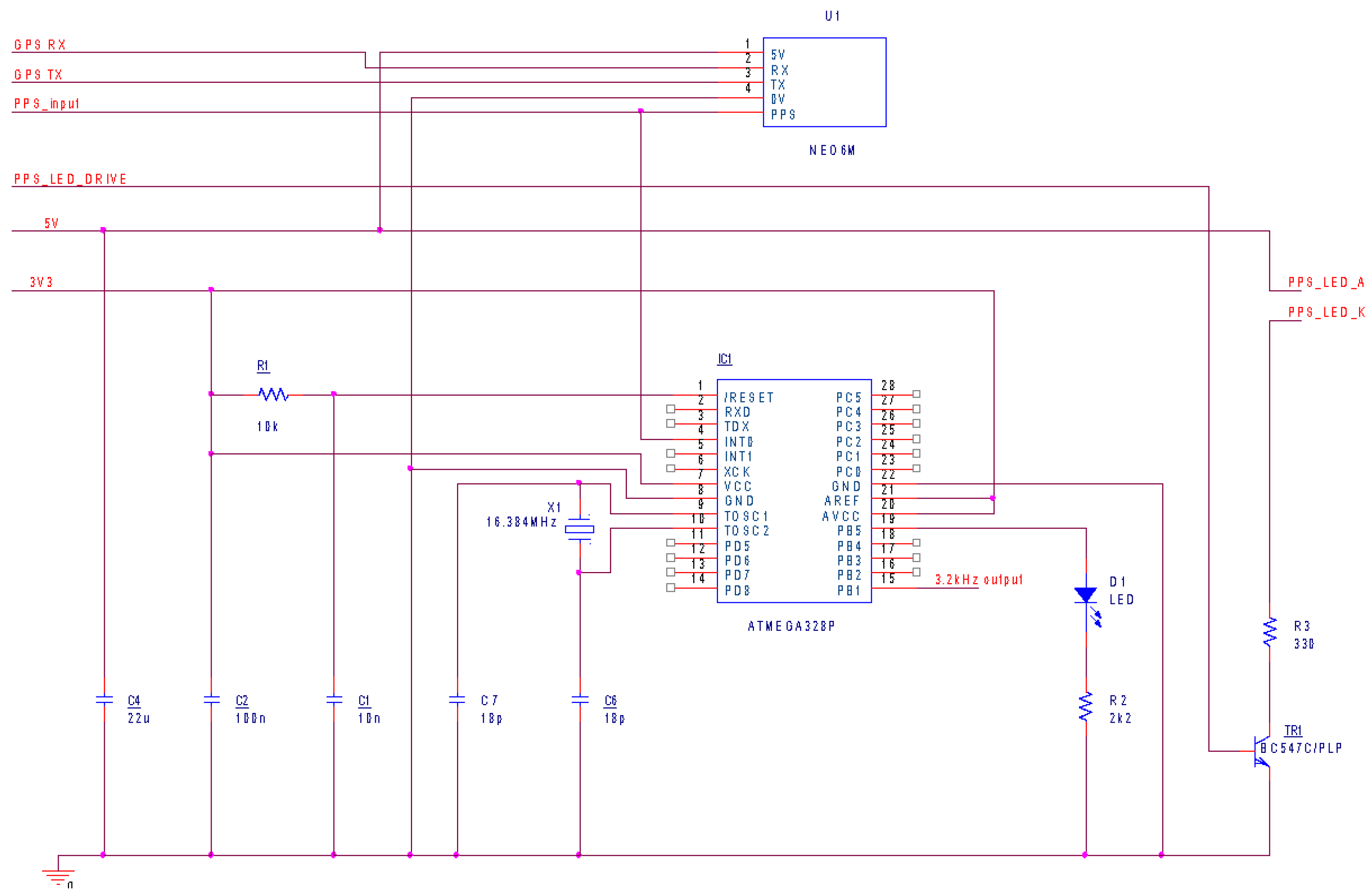
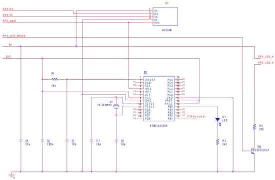
3.3. GPS Receiver Module
3.4. Communication Interface Module
3.5. Power Supply Module
4. Signal Acquisition and Conditioning Module
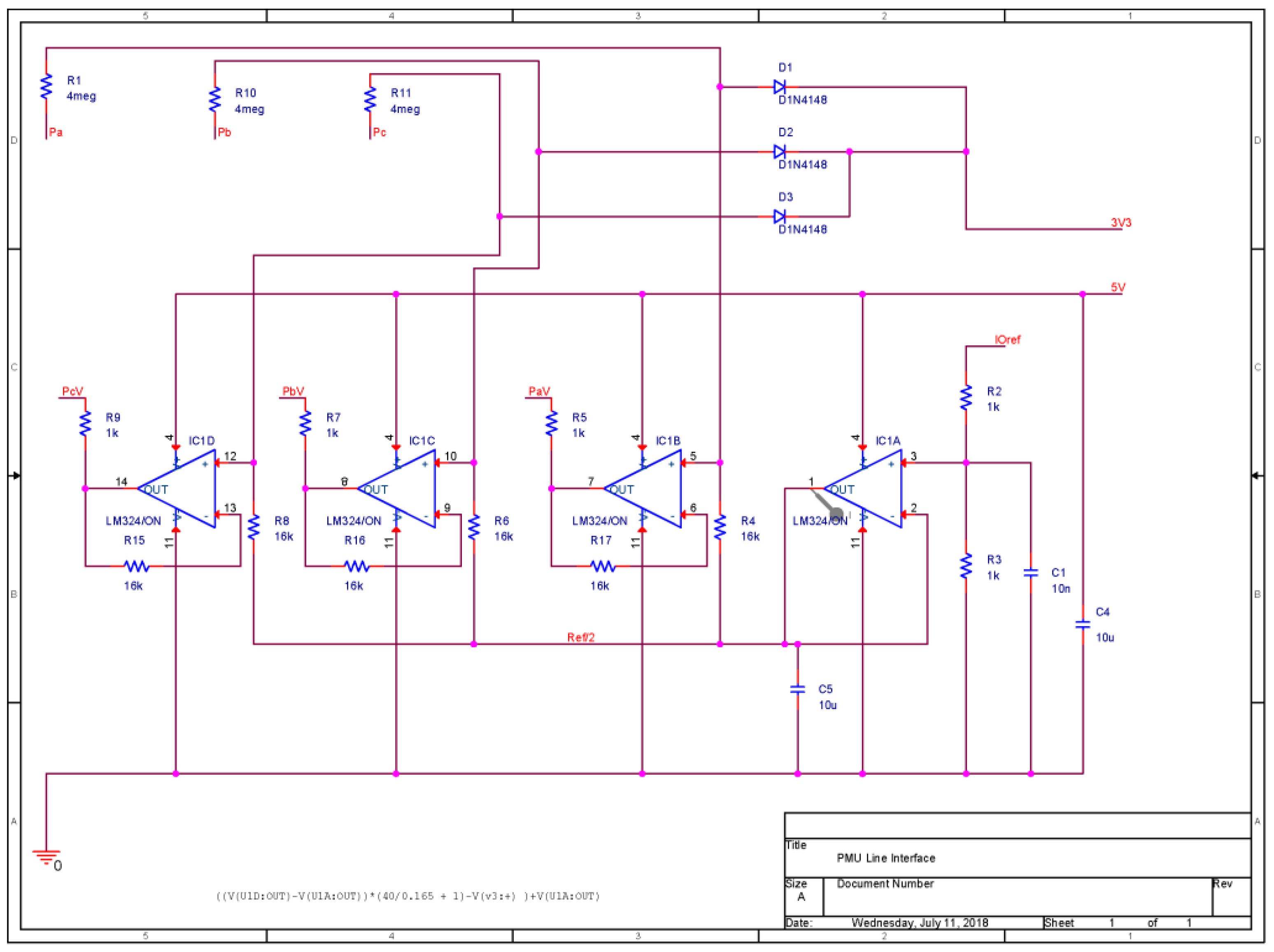
4.1. Line Interface Module
4.2. Isolation Barrier
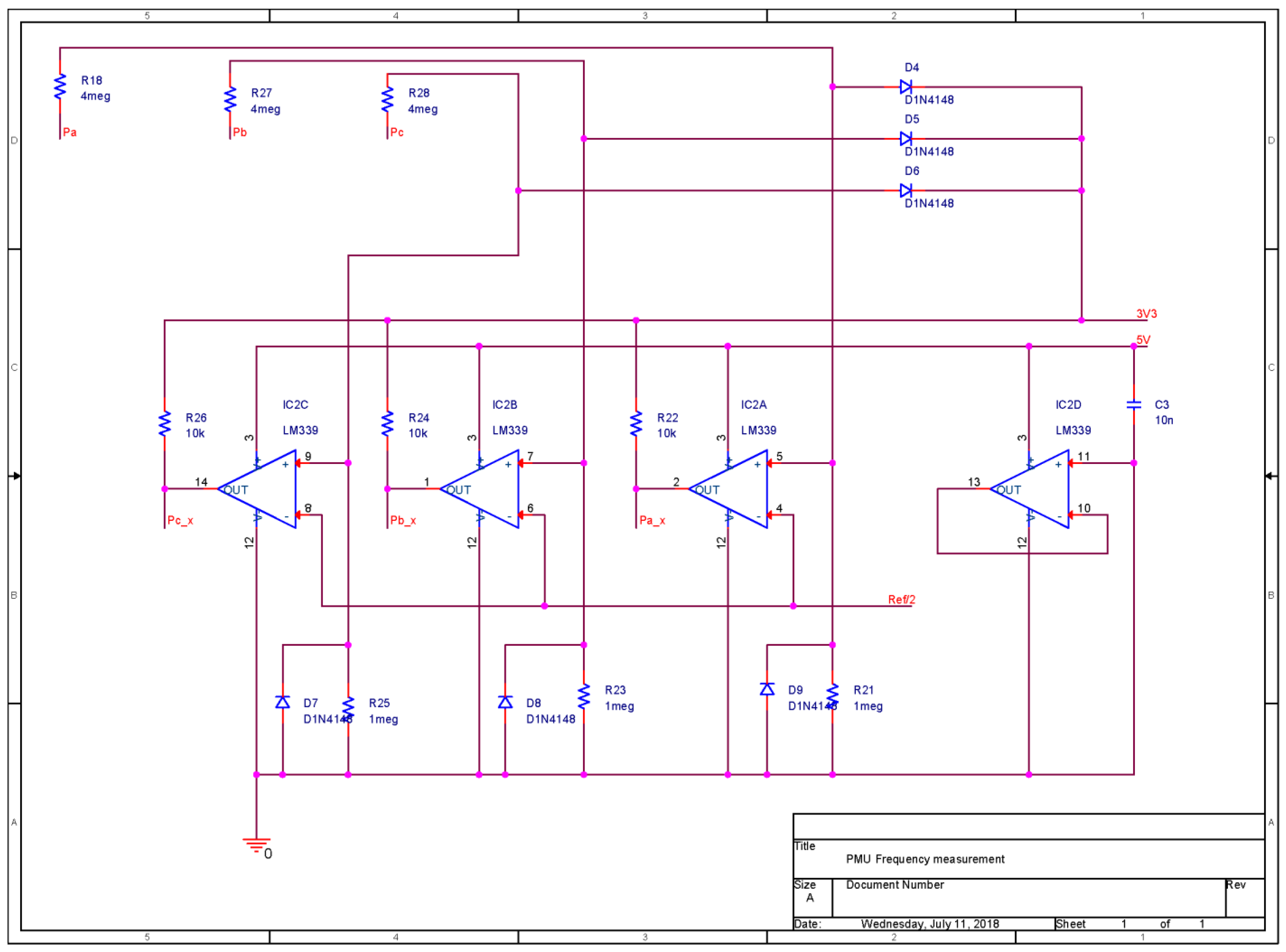
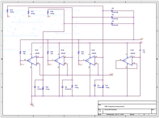
4.3. Line Frequency Measurement Interface
5. Signal Processing Module
PMU Reference Generator
- Provide a pulse per second (PPS) signal: The PPS is used to generate a stream signal that triggers the GPS-disciplined oscillator (GPSDO) to produce the pulses used for signal sampling. The GPSDO works by disciplining (or steering) the oscillator output to the GPS signal via a tracking loop. The idea behind the GPSDO is to provide an accurate time signal up to nanoseconds capable of generating frequency accuracies and stabilities up to parts per trillion
- Provide universal coordinated time (UTC) reference: the GPS navigation system is able to provide reference time using the UTC reference system. This very accurate time is used by the microcontroller in the signal processing module to accurately calculate the phasors at the time that provide the time-stamp. The time-stamp is extraordinarily important in the PMU, as it allows synchronised signals irrespective of their origin and the time delays involved between the transmission/reception of the data stream from the MPU and the centralised phasor measurement data concentrator (PDC).
- Provide geographical coordinates: One of the advantages of the GPS signals is to obtain a very accurate geographic coordination (longitude and latitude); the geolocation tag is addressed to the phasor data, and it can be transmitted together to the PDC where the geographical location can be accurately used for representation in any application including mapping. Modern wide area application takes a step forward using geodata for oscillation source identification.
6. Communication Module
7. Local Display Terminal Module
8. Power Supply
9. Results and Discussion
9.1. PPS Acquisition Circuit Testing
9.2. Line Voltage Interface Circuit
9.3. Line Frequency Interface Circuit
9.4. Display Module
9.5. External Display Unit
9.6. Overall PMU
10. Further Work
11. Conclusions
Author Contributions
Funding
Conflicts of Interest
References
- Chakrabortty, A. Wide-Area Control of Power Systems: Employing Data-Driven, Hierarchical Reinforcement Learning. IEEE Electrif. Mag. 2021, 9, 45–52. [Google Scholar] [CrossRef]
- Liang, X.; Chen, X.; Ding, H.; Zhang, G.; Zhen, N. Research on Stability of PμWAMS Service Performance Index Based on Wide Area Control. In Proceedings of the 2018 2nd IEEE Advanced Information Management, Communicates, Electronic and Automation Control Conference, IMCEC, Xi’an, China, 25–27 May 2018; pp. 2014–2018. [Google Scholar] [CrossRef]
- Qin, C.; Greig-Prine, J.; Nie, Z.; Banerjee, P.; Srivastava, A.K. Remote PMU Testing using Low-cost FPGA Platform and PPA following IEEE TSS. In Proceedings of the 2019 IEEE Industry Applications Society Annual Meeting, IAS, Baltimore, MD, USA, 29 September–3 October 2019. [Google Scholar] [CrossRef]
- Sobrinho, A.S.F.; Flauzino, R.A.; Liboni, L.H.B.; Costa, E.C.M.; Spatti, D.H. A Fuzzy Inference System for Disturbance Classification in Power Distribution Networks Using a Low-Cost PMU. In Proceedings of the 2018 IEEE International Conference on Fuzzy Systems (FUZZ-IEEE), Rio de Janeiro, Brazil, 8–13 July 2018; Available online: https://ieeexplore.ieee.org/document/8491446/ (accessed on 28 March 2022).
- Vanfretti, L.; Chow, J.H. Synchrophasor Data Applications for Wide-Area Systems. In Proceedings of the 17th Power Systems Computation Conference (PSCC), Stockholm, Sweden, 22–26 August 2011. [Google Scholar]
- Mohapatra, D. Development and Hardware Implementation of a Phasor Measurement Unit Using Microcontroller. NIT Rourkela. 2015. Available online: http://ethesis.nitrkl.ac.in/7621/1/2015_MT_Development_Debasis_mohapatra.pdf (accessed on 20 March 2022).
- Schofield, D.; Gonzalez-Longatt, F.; Bogdanov, D. Design and Implementation of a Low-Cost Phasor Measurement Unit: A Comprehensive Review. In Proceedings of the 2018 Seventh Balkan Conference on Lighting (BalkanLight), Varna, Bulgaria, 20–22 September 2018; pp. 1–6. [Google Scholar] [CrossRef] [Green Version]
- PhasorsCatchers: We Are Creating More than a PMU… Next Generation of…More to Come. Available online: http://phasorscatcher.fglongatt.org/index.html (accessed on 12 August 2019).
- Fglongatt (Francisco Gonzalez-Longatt) GitHub. Available online: https://github.com/fglongatt (accessed on 20 August 2021).
- Seger, P.V.H.; Moreto, M.; Grando, F.L.; Lazzaretti, A.E.; Denardin, G.W.; Pastro, C.R. Monitoring Low Voltage Electrical Networks Using Low Cost PMUs: A Case Study. In Proceedings of the 2020 IEEE International Conference on Environment and Electrical Engineering and 2020 IEEE Industrial and Commercial Power Systems Europe, EEEIC/I and CPS Europe, Madrid, Spain, 9–12 June 2020. [Google Scholar] [CrossRef]
- Cetina, R.Q.; Roscoe, A.J.; Atoche, A.C. Low-cost power systems metrology laboratory based on raspberry Pi. In Proceedings of the 2018 1st International Colloquium on Smart Grid Metrology, SmaGriMet, Split, Croatia, 24–27 April 2018; pp. 1–2. [Google Scholar] [CrossRef] [Green Version]
- Romano, P.; Paolone, M.; Chau, T.; Jeppesen, B.; Ahmed, E. A high-performance, low-cost PMU prototype for distribution networks based on FPGA. In Proceedings of the 2017 IEEE Manchester PowerTech, Manchester, UK, 18–22 June 2017. [Google Scholar] [CrossRef]
- Femine, A.D.; Gallo, D.; Landi, C.; Luiso, M. A design approach for a low cost phasor measurement unit. In Proceedings of the I2MTC 2019—2019 IEEE International Instrumentation and Measurement Technology Conference, Auckland, New Zealand, 20–23 May 2019. [Google Scholar] [CrossRef]
- Du, L.; Huang, J.K.; Liu, Q.Y. A realisation of measurement unit for phasor measurement unit based on DSP. In Proceedings of the Asia-Pacific Power and Energy Engineering Conference, APPEEC, Shanghai, China, 27–29 March 2012. [Google Scholar] [CrossRef]
- IEEE Std C37.118.1-2011; IEEE Standard for Synchrophasor Measurements for Power Systems. IEEE Power & Energy Society: Piscataway, NJ, USA, 2011. [CrossRef]
- Angioni, A.; Lipari, G.; Pau, M.; Ponci, F.; Monti, A. A Low Cost PMU to Monitor Distribution Grids. In Proceedings of the AMPS 2017—IEEE International Workshop on Applied Measurements for Power Systems, Liverpool, UK, 20–22 September 2017. [Google Scholar] [CrossRef] [Green Version]
- Garcia-Valle, R.; Yang, G.Y.; Martin, K.E.; Nielsen, A.H.; Stergaard, J. DTU PMU laboratory development—Testing and Validation. In Proceedings of the IEEE PES Innovative Smart Grid Technologies Conference Europe, ISGT Europe, Gothenburg, Sweden, 11–13 October 2010; pp. 1–6. [Google Scholar] [CrossRef] [Green Version]
- Sampson, O.V. Construction of a Phasor Measurement Unit (PMU) for Power System Applications. Ph.D. Thesis, University of Manitoba, Winnipeg, MB, Canada, 2015. [Google Scholar]
- OpenPMU: The Open-Source Phasor Measurement Unit-Solutions-National Instruments. Available online: http://sine.ni.com/cs/app/doc/p/id/cs-14787#prettyPhoto[gallery]/0/ (accessed on 4 September 2018).
- OpenPMU. Available online: https://sites.google.com/site/openpmu/ (accessed on 4 September 2018).
- Open Source SynchroPhasor PMU-CodePlex Archive. Available online: https://archive.codeplex.com/?p=gridtrak (accessed on 4 September 2018).
- Highlights-Power Standards Lab. Available online: https://www.powerstandards.com/product/micropmu/highlights/ (accessed on 4 September 2018).
- Luigi Vanfretti-Associate Professor-Rensselaer Polytechnic Institute|LinkedIn. Available online: https://www.linkedin.com/in/vanfretti (accessed on 4 September 2018).
- Laverty, D.M.; Vanfretti, L.; Best, R.J.; Morrow, D.J.; Nordstrom, L.; Chenine, M. OpenPMU technology platform for Synchrophasor research applications. In Proceedings of the IEEE Power and Energy Society General Meeting, San Diego, CA, USA, 22–26 July 2012. [Google Scholar] [CrossRef] [Green Version]
- Zhao, X.; Laverty, D.M.; McKernan, A.; Morrow, D.J.; McLaughlin, K.; Sezer, S. GPS-Disciplined Analog-to-Digital Converter for Phasor Measurement Applications. IEEE Trans. Instrum. Meas. 2017, 66, 2349–2357. [Google Scholar] [CrossRef] [Green Version]
- Texas Instruments. LMx39x, LM2901xx Quad Differential Comparators. Available online: https://www.ti.com/lit/ds/symlink/lm2901.pdf (accessed on 20 August 2021).
- Electronic Circuit Optimization & Simulation|Cadence PSpice|PSpice. Available online: https://www.pspice.com/ (accessed on 20 August 2021).





























| PMU Name | OpenPMU V1 [24] | OpenPMU V2 [25] | ‘Mohapatra’ [6] |
|---|---|---|---|
| Approximate hardware cost | GBP 770 (2013) | GBP 80 without power interface | GBP 400 |
| Open-source hardware? | No (uses NI DAQ module) | Yes (BeagleBone Black, custom DAQ cape) | Yes (Arduino Due, custom interfaces) |
| Open-source software? | No (uses LabView) | Yes (Linux) | Yes (Linux(?), Python |
| Implementation difficulty | Medium (software routines available) | Hard (no details of exact configuration or software routines available) | Medium (software routines available, hardware description not complete) |
| Comments | Not practical due to proprietary hardware and software platforms. | This is the most promising long-term option. | More complex and expensive that OpenPMU2 (uses 3 x processors) and needs an external PC for processing and display. However, this is the most expedient option. |
| Score | Cost: 1 | Cost: 3 | Cost: 2 |
| (1 = low, | Open-source: 1 | Open-source: 3 | Open source: 3 |
| 3 = high) | Availability: 2 | Availability: 1 | Availability: 3 |
Publisher’s Note: MDPI stays neutral with regard to jurisdictional claims in published maps and institutional affiliations. |
© 2022 by the authors. Licensee MDPI, Basel, Switzerland. This article is an open access article distributed under the terms and conditions of the Creative Commons Attribution (CC BY) license (https://creativecommons.org/licenses/by/4.0/).
Share and Cite
Schofield, D.; Mohapatra, D.; Chamorro, H.R.; Roldan-Fernandez, J.M.; Abdellah, K.; Gonzalez-Longatt, F. Design and Implementation of Low-Cost Phasor Measurement Unit: PhasorsCatcher. Energies 2022, 15, 3172. https://doi.org/10.3390/en15093172
Schofield D, Mohapatra D, Chamorro HR, Roldan-Fernandez JM, Abdellah K, Gonzalez-Longatt F. Design and Implementation of Low-Cost Phasor Measurement Unit: PhasorsCatcher. Energies. 2022; 15(9):3172. https://doi.org/10.3390/en15093172
Chicago/Turabian StyleSchofield, David, Debashish Mohapatra, Harold R. Chamorro, Juan Manuel Roldan-Fernandez, Kouzou Abdellah, and Francisco Gonzalez-Longatt. 2022. "Design and Implementation of Low-Cost Phasor Measurement Unit: PhasorsCatcher" Energies 15, no. 9: 3172. https://doi.org/10.3390/en15093172
APA StyleSchofield, D., Mohapatra, D., Chamorro, H. R., Roldan-Fernandez, J. M., Abdellah, K., & Gonzalez-Longatt, F. (2022). Design and Implementation of Low-Cost Phasor Measurement Unit: PhasorsCatcher. Energies, 15(9), 3172. https://doi.org/10.3390/en15093172

