Comprehensive Energy Demand Response Optimization Dispatch Method Based on Carbon Trading
Abstract
:1. Introduction
- (1)
- A comprehensive energy demand response scheduling model based on carbon trading is established. The carbon-trading mechanism is introduced into the source side of the electricity–gas–heat integrated energy system for centralized dispatching, adjusting the generator output through an integrated energy demand response, economizing the carbon emissions of the generator sets through a carbon-trading mechanism, and realizing the low-carbon economic operation of the integrated energy system.
- (2)
- Further, we explore the dispatchable resources on the load side of the integrated energy system. A demand response model based on price incentives for electric load and gas load and a flexible adjustment model for thermal load are established. Using the energy conversion equipment in the IES, the three loads—electricity, gas, and thermal—are coupled and complementary, realizing the mutual replacement of the three loads in the longitudinal direction.
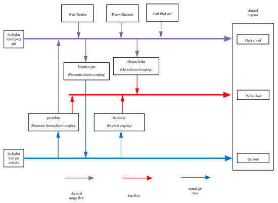
2. The Mechanism of Integrated Energy Demand Response Participating in Low-Carbon Economic Dispatch
3. Carbon-Trading Mechanism
3.1. Carbon Emissions and Carbon Emission Quotas
- (1)
- Coal-fired unit
- (2)
- Gas boiler
- (3)
- P2G equipment
- (4)
- New energy unit
3.2. Ladder-Type Carbon-Trading Mechanism
4. Integrated Energy Demand Response Model
4.1. Electric Load Demand Response
4.2. Gas Load Demand Response
4.3. Thermal Load Demand Response
5. Optimal Dispatch Model of Integrated Energy Demand Response Based on Carbon Trading
5.1. Objective Function
5.2. Restrictions
5.2.1. Load Balance Constraint
5.2.2. Integrated Energy System Component Constraints
- (1)
- Coal-fired unit constraints
- (2)
- Gas turbine constraints
- (3)
- Wind turbine constraints
- (4)
- Photovoltaic unit constraints
- (5)
- Gas boiler constraints
- (6)
- P2G device constraints
5.3. Model Solving
- (1)
- Assuming that the initial population number is 50, the position variables of the power generation of wind turbines, photovoltaic units, coal-fired units, and gas turbines at each time period are X11-X1T, X12-X2T···, the unit change amount at each time period is V, and the speed serial number is V11-V1T, V12-V2T···.
- (2)
- Calculate the objective function value, compare it with the value of the previous generation, and update the individual optimal value and the global optimal value .
- (3)
- Update the search speed and location according to the fitness of the objective function, as follows:where and are the position and velocity of the i-th particle in the -th dimension after low t iterations; represents the optimal value of particles in the -th dimension; and represent the learning factor; and and represent a random number that obeys a random distribution in the interval 0 to 1.
- (4)
- Determine whether the maximum number of iterations is reached; if so, end the calculation and output the global optimal value.
6. Case Analysis
6.1. Parameter Settings
- (1)
- The names and installed capacity of the power plants in the integrated energy system used in this paper are shown in Table 1:
- (2)
- The integrated energy system is connected to the external power grid and gas grid. The thermal system is not connected to the outside world. The predicted values of the electricity, gas, and thermal load of the system are shown in Figure 2—the forecasting curve of the electric thermal load of the integrated energy system.
- (3)
- The carbon emission parameters of each unit are shown in Table 2:
6.2. Comparative Analysis of Different Scenarios
6.3. The Impact of Integrated Energy Demand Response on Carbon Emissions
6.4. The Impact of Carbon-Trading Prices on Carbon Emissions
7. Conclusions
- (1)
- After the implementation of the carbon-trading mechanism, it will have a direct impact on the operating costs of various units. Through economic means, we should rationally guide the units with lower carbon emissions to give priority to the output. t effectively balances the economy and environmental protection of the operation of the integrated energy system and promotes the development of the integrated energy system towards a low-carbon path.
- (2)
- A comprehensive demand response can effectively balance the demand among multiple energy flows, change the demand curve of the electricity, gas, and thermal load, and reduce the peak-to-valley difference of the power system, playing the role of “shaving peaks and filling valleys”. During the peak load time, the output of the unit with a higher carbon emission intensity is reduced, and part of the load is shifted to the low load peak, improving the system’s ability to absorb new energy and reduce the abandonment of wind and light. In turn, the operating cost is effectively reduced, and the economy of the system operation is greatly improved.
- (3)
- Compared with the traditional dispatch model, after considering the demand response and carbon-trading model, the carbon emission is reduced by 15.19%, and the total system cost is increased by 2.42%. The simulation proves that the combination of a carbon-trading mechanism and comprehensive energy demand response can further reduce the carbon emissions of the system, and exchange environmental benefits at a certain economic cost.
Author Contributions
Funding
Institutional Review Board Statement
Informed Consent Statement
Data Availability Statement
Conflicts of Interest
Appendix A
| Equipment | Unit Type | Capacity (MW) | Climb Constraint/% |
|---|---|---|---|
| C1 | Coal-fired power plant | 40 | 20 |
| G1 | Gas turbine power plant | 30 | 100 |
| GH1 | Gas heating plant | 10 | 20 |
| P2G | Electric to gas equipment | 20 | 20 |
| Equipment | Capacity (MW) | Energy Conversion Efficiency |
|---|---|---|
| G1 | 30 | |
| GH1 | 10 | 0.65 |
| P2G | 20 | 0.6 |
References
- Li, N.; Cui, Y.; Fu, Y.; Liu, X.; Run, Y.; Li, M.; Chen, L.; Xia, H.; Lu, H. Contribution of anthropogenic CO2 in China to global radiative forcing and its offset by the ecosystem during 2000–2015. Ann. N. Y. Acad. Sci. 2021, 1488, 56–66. [Google Scholar] [CrossRef]
- Wang, L.; Zhang, J.; Wang, X.; Chen, X.; Song, X.; Zhou, L.; Yan, G. Pathway of Carbon Emission Peak in China′s Electric Power Industry. Res. Environ. Sci. 2022, 35, 329–338. [Google Scholar] [CrossRef]
- Li, H.; Liu, D.; Yao, D. Analysis and Reflection on the Development of Power System towards the Goal of Carbon Emission Peak and Carbon Neutrality. Proc. CSEE 2021, 41, 6245–6259. [Google Scholar] [CrossRef]
- Zhang, S.; Lu, H.; Lin, X.; Zhong, W.; Liu, S. Operation Scheduling Optimization of Integrated-energy System in Industrial Park in Consideration of Energy Storage. High Volt. Eng. 2021, 47, 93–103. [Google Scholar] [CrossRef]
- Mi, J.; Ma, X. Development Trend Analysis of Carbon Capture, Utilization and Storage Technology in China. Proc. CSEE 2019, 39, 2537–2543. [Google Scholar] [CrossRef]
- Li, G.; Huang, Y.; Bie, C.; An, J.; Sun, S.; Qiu, Q.; Gao, X.; Peng, Y. Review and prospect of operational reliability evaluation of integrated energy system. Electr. Power Autom. Equip. 2019, 39, 12–21. [Google Scholar] [CrossRef]
- Cao, B.; Lyu, G.; Wang, N.; Jia, D. Research and application of demand response based on optimal scheduling of integrated energy system. Power DSM 2021, 23, 45–50. [Google Scholar] [CrossRef]
- Gong, X.; Li, F.; Sun, B.; Liu, D. Collaborative Optimization of Multi-Energy Complementary Combined Cooling, Heating, and Power Systems Considering Schedulable Loads. Energies 2020, 13, 918. [Google Scholar] [CrossRef] [Green Version]
- Zhang, T.; Zhang, J.; Wang, L.; Xu, J.; Zhang, D.; Wang, C. Day-ahead Economical Dispatch of Electricity-Gas-Heat Integrated Energy System Considering User Behaviors. Autom. Electr. Power Syst. 2019, 43, 86–94. [Google Scholar] [CrossRef]
- Fang, S.; Zhou, R.; Xu, F.; Feng, J.; Cheng, Y.; Li, B. Optimal Operation of Integrated Energy System for Park Micro-grid Considering Comprehensive Demand Response of Power and Thermal Loads. Proc. CSU-EPSA 2020, 32, 50–57. [Google Scholar] [CrossRef]
- Yang, H.; Li, M.; Jiang, Z.; Liu, X.; Guo, Y. Optimal Operation of Regional Integrated Energy System Considering Demand Side Electric, Heat and Gas Load Response. Power Syst. Prot. Control 2020, 48, 30–37. [Google Scholar] [CrossRef]
- Zou, C.; Cui, X.; Zhou, B.; Gao, J.; Liu, Y. Optimal dispatch of combined heat and power system considering flexible load and electric boiler under carbon trading environment. Electr. Meas. Instrum. 2019, 56, 34–40+56. [Google Scholar] [CrossRef]
- Liang, B.; Zhang, X.; Li, F.; Wang, H.; Wang, H.; Sun, Y.; Li, Z. Optimizing strategy of integrated energy coordination dispatching considering electric and heating demand response. Power DSM 2020, 22, 12–17. [Google Scholar] [CrossRef]
- Xu, H.; Dong, S.; He, Z.; Shi, Y.; Wang, L.; Liu, Y. Electro-thermal Comprehensive Demand Response Based on Multi-energy Complementarity. Power Syst. Technol. 2019, 43, 480–489. [Google Scholar] [CrossRef]
- Cui, Y.; Zeng, P.; Zhong, W.; Cui, W.; Zhao, Y. Low-carbon economic dispatch of electricity-gas-heat integrated energy system based on ladder-type carbon trading. Electr. Power Autom. Equip. 2021, 41, 10–17. [Google Scholar] [CrossRef]
- Kothe, A.K.; Kuptel, A.; Seidl, R. Simulating Personal Carbon Trading (PCT) with an Agent-Based Model (ABM): Investigating Adaptive Reduction Rates and Path Dependence. Energies 2021, 14, 7497. [Google Scholar] [CrossRef]
- Che, Q.; Wu, Y.; Zhu, Z.; Lou, S. Carbon Trading Based Optimal Scheduling of Hybrid Energy Storage System in Power Systems with Large scale Photovoltaic Power Generation. Autom. Electr. Power Syst. 2019, 43, 76–82+154. [Google Scholar] [CrossRef]
- Shi, J.; Hu, H.; Zhang, J. Distributed Low-Carbon Economy Scheduling for Integrated Energy System With Multiple Individual Energy-Hubs. Power Syst. Technol. 2019, 43, 127–136. [Google Scholar] [CrossRef]
- Qin, T.; Liu, H.; Wang, J.; Feng, Z.; Fang, W. Carbon Trading Based Low-carbon Economic Dispatch for Integrated Electricity-Heat-Gas Energy System. Autom. Electr. Power Syst. 2018, 42, 8–13, 22. [Google Scholar] [CrossRef]
- Wan, W.; Ji, Y.; Yin, L.; Wu, H. Application and prospect of carbon trading in the planning and operation of integrated energy system. Electr. Meas. Instrum. 2021, 58, 39–48. [Google Scholar] [CrossRef]
- Li, B.; Hu, Z.; Song, Y.; Fang, X.; Yang, J. Principle and Model for Assessment on Carbon Emission Intensity Caused by Electricity at Consumer Side. Power Syst. Technol. 2012, 36, 6–11. [Google Scholar]
- Li, B.; Hu, Z.; Song, Y.; Wang, G. Principle and Model for Regional Allocation of Carbon Emission from Electricity Sector. Power Syst. Technol. 2012, 36, 12–18. [Google Scholar]
- Xu, Z.; Sun, Y.; Xie, D.; Wang, J.; Zhong, Y. Optimal Configuration of Energy Storage for Integrated Region Energy System Considering Power/Thermal Flexible Load. Autom. Electr. Power Syst. 2020, 44, 53–59. [Google Scholar] [CrossRef]
- Shehzad Hassan, M.A.; Assad, U.; Kabir, U.F.A.; Khan, M.Z.; Bukhari, S.; Jaffri, Z.u.A.; Oláh, J.; Popp, J. Dynamic Price-Based Demand Response through Linear Regression for Microgrids with Renewable Energy Resources. Energies 2022, 15, 1385. [Google Scholar] [CrossRef]
- Zhou, C.; Zheng, J.; Jing, Z.; Wu, Q.; Zhou, X. Multi-Objective Optimal Design of Integrated Energy System for Park-Level Microgrid. Power Syst. Technol. 2018, 42, 1687–1697. [Google Scholar] [CrossRef]
- Zhao, H.; Miao, S.; Li, C.; Zhang, D.; Tu, Q. Research on optimal operation strategy for regional integrated energy system considering cold-heat-electric demand coupling response characteristics. Proc. CSEE 2022, 42, 573–588. [Google Scholar] [CrossRef]
- Zhang, H.; Cao, F.; Wu, J.; Liu, K. A Dynamic Economic Dispatching Model for Power Grid Containing Wind Power Generation System. Power Syst. Technol. 2013, 37, 1298–1303. [Google Scholar]
- Zhang, N.; He, S.; Wang, J.; Chen, Y.; Kang, L. Carbon Intensity and Benchmarking Analysis of Power Industry in Tianjin under the Context of Cap-and-Trade. Res. Environ. Sci. 2018, 31, 187–193. [Google Scholar] [CrossRef]








| Unit Name | Unit Type | Capacity (MW) |
|---|---|---|
| W1 | Wind power station | 18 |
| W2 | Wind power station | 18 |
| P1 | Photovoltaic power station | 20 |
| P2 | Photovoltaic power station | 20 |
| C1 | Coal-fired power plant | 40 |
| G1 | Gas turbine power plant | 30 |
| GH1 | Gas heating plant | 10 |
| Unit Type | Carbon Intensity (g/kW·h) |
|---|---|
| Coal-fired boiler | 800 |
| Gas turbine | 450 |
| Gas boiler | 450 |
| Scenarios | Carbon Emission (t) | Operating Cost of the Integrated Energy System (Ten-Thousand USD) |
|---|---|---|
| Scenario 1 | 1302 | 8.04 |
| Scenario 2 | 981 | 11.98 |
| Scenario 3 | 826 | 12.34 |
Publisher’s Note: MDPI stays neutral with regard to jurisdictional claims in published maps and institutional affiliations. |
© 2022 by the authors. Licensee MDPI, Basel, Switzerland. This article is an open access article distributed under the terms and conditions of the Creative Commons Attribution (CC BY) license (https://creativecommons.org/licenses/by/4.0/).
Share and Cite
Guo, W.; Xu, X. Comprehensive Energy Demand Response Optimization Dispatch Method Based on Carbon Trading. Energies 2022, 15, 3128. https://doi.org/10.3390/en15093128
Guo W, Xu X. Comprehensive Energy Demand Response Optimization Dispatch Method Based on Carbon Trading. Energies. 2022; 15(9):3128. https://doi.org/10.3390/en15093128
Chicago/Turabian StyleGuo, Wenqiang, and Xinyi Xu. 2022. "Comprehensive Energy Demand Response Optimization Dispatch Method Based on Carbon Trading" Energies 15, no. 9: 3128. https://doi.org/10.3390/en15093128
APA StyleGuo, W., & Xu, X. (2022). Comprehensive Energy Demand Response Optimization Dispatch Method Based on Carbon Trading. Energies, 15(9), 3128. https://doi.org/10.3390/en15093128

