A Method for Predicting the Remaining Useful Life of Lithium Batteries Considering Capacity Regeneration and Random Fluctuations
Abstract
:1. Introduction
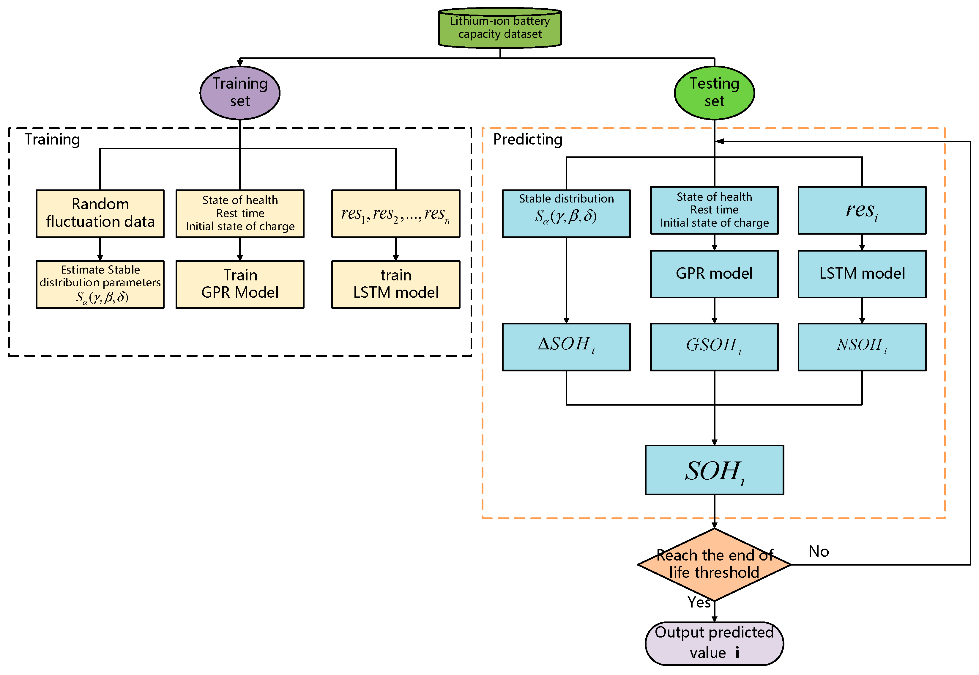
2. Proposed Method
2.1. Predicting the State of Health of Normal Degenerative Trends
| Algorithm 1 Empirical mode decomposition algorithm |
| 1. Initialization: ; 2. Get the i-th intrinsic mode functions: (a) Initialization: ; (b) Find the maximum and minimum points of and interpolate with cubic spline function to obtain the upper and lower envelopes; (c) Calculate the average of the upper and lower envelopes , ; (d) if is an intrinsic mode functions, then ; otherwise, , go to (b); 3. ; 4. if there are still more than 2 extreme points of , then , go to 2. Otherwise, at the end of the decomposition, is residual sequence component. The algorithm ends with . |
2.2. Predict the State of Health of Regeneration
2.3. Predict the State of Health of Random Fluctuations
3. Experimental Result and Discussion
4. Conclusions
Author Contributions
Funding
Institutional Review Board Statement
Informed Consent Statement
Data Availability Statement
Acknowledgments
Conflicts of Interest
References
- Rahimi, M. Lithium-Ion Batteries: Latest Advances and Prospects. Batteries 2021, 7, 8. [Google Scholar]
- Hu, X.; Li, S.; Yang, Y. Advanced Machine Learning Approach for Lithium-Ion Battery State Estimation in Electric Vehicles. IEEE Trans. Transp. Electrif. 2016, 2, 140–149. [Google Scholar]
- Yang, F.; Wang, D.; Xing, Y.; Tsui, K.L. Prognostics of Li(NiMnCo)O2-based lithium-ion batteries using a novel battery degradation model. Microelectron. Reliab. 2017, 70, 70–78. [Google Scholar]
- Miao, Q.; Xie, L.; Cui, H.; Liang, W.; Pecht, M. Remaining useful life prediction of lithium-ion battery with unscented particle filter technique. Microelectron. Reliab. 2013, 53, 805–810. [Google Scholar]
- Zhang, X.; Miao, Q.; Liu, Z. Remaining useful life prediction of lithium-ion battery using an improved UPF method based on MCMC. Microelectron. Reliab. 2017, 75, 288–295. [Google Scholar]
- Qiu, X.; Wu, W.; Wang, S. Remaining useful life prediction of lithium-ion battery based on improved cuckoo search particle filter and a novel state of charge estimation method. J. Power Sources 2020, 450, 227700. [Google Scholar]
- Tang, X.; Liu, K.; Wang, X.; Gao, F.; Macro, J.; Widanage, W.D. Migration Neural Network for Predicting Battery Aging Trajectories. IEEE Trans. Transp. Electrif. 2020, 6, 363–374. [Google Scholar]
- Patil, M.A.; Tagade, P.; Hariharan, K.S.; Kolake, S.M.; Song, T.; Yeo, T.; Doo, S. A novel multistage Support Vector Machine based approach for Li ion battery remaining useful life estimation. Appl. Energy 2015, 159, 285–297. [Google Scholar]
- Xue, Z.; Zhang, Y.; Cheng, C.; Ma, G. Remaining useful life prediction of lithium-ion batteries with adaptive unscented Kalman filter and optimized support vector regression. Neurocomputing 2020, 376, 95–102. [Google Scholar]
- Li, P.; Zhang, Z.; Xiong, Q.; Ding, B.; Hou, J.; Luo, D.; Rong, Y.; Li, S. State-of-health estimation and remaining useful life prediction for the lithium-ion battery based on a variant long short term memory neural network. J. Power Sources 2020, 459, 228069. [Google Scholar]
- Zhang, Y.; Xiong, R.; He, H.; Pecht, M. Long Short-Term Memory Recurrent Neural Network for Remaining Useful Life Prediction of Lithium-Ion Batteries. IEEE Trans. Veh. Technol. 2018, 67, 5695–5705. [Google Scholar]
- Liu, Y.; Zhao, G.; Peng, X. Deep Learning Prognostics for Lithium-Ion Battery Based on Ensembled Long Short-Term Memory Networks. IEEE Access 2019, 7, 155130–155142. [Google Scholar]
- Liu, J.; Chen, Z. Remaining Useful Life Prediction of Lithium-Ion Batteries Based on Health Indicator and Gaussian Process Regression Mode. IEEE Access 2019, 7, 39474–39484. [Google Scholar]
- Wang, P.; Gao, R.X. Prognostic Modeling of Performance Degradation in Energy Storage by Lithium-ion Batteries. In Proceedings of the 47th SME North American Manufacturing Research Conference, Penn State Behrend Erie, Erie, PA, USA, 10–14 June 2019; Volume 34, pp. 911–920. [Google Scholar]
- Xu, X.; Yu, C.; Tang, S.; Sun, X.; Si, X.; Wu, L. Remaining Useful Life Prediction of Lithium-Ion Batteries Based on Wiener Processes with Considering the Relaxation Effect. Energies 2019, 12, 1685. [Google Scholar]
- Xu, X.; Yu, C.; Tang, S.; Si, X.; Wu, L. State-of-Health Estimation for Lithium-Ion Batteries Based on Wiener Process with Modeling the Relaxation Effect. IEEE Access 2019, 7, 105186–105201. [Google Scholar]
- Zhou, Y.; Huang, M. Lithium-ion batteries remaining useful life prediction based on a mixture of empirical mode decomposition and ARIMA model. Microelectron. Reliab. 2016, 65, 265–273. [Google Scholar]
- Liu, K.; Shang, Y.; Ouyang, Q.; Widanage, W.D. A Data-Driven Approach With Uncertainty Quantification for Predicting Future Capacities and Remaining Useful Life of Lithium-ion Battery. IEEE Trans. Ind. Electron. 2021, 68, 3170–3180. [Google Scholar]
- Nagpure, S.C.; Bhushan, B.; Babu, S.S. Multi-Scale Characterization Studies of Aged Li-Ion Large Format Cells for Improved Performance: An Overview. J. Electrochem. Soc. 2013, 160, A2111–A2154. [Google Scholar]
- Yang, X.; Leng, Y.; Zhang, G.; Ge, S.; Wang, C. Modeling of lithium plating induced aging of lithium-ion batteries Transition from linear to nonlinear aging. J. Power Sources 2017, 360, 28–40. [Google Scholar]
- Birkl, C.R.; Roberts, M.R.; McTurk, E.; Bruce, P.G.; Howey, D.A. Degradation diagnostics for lithium-ion cells. J. Power Sources 2017, 341, 373–386. [Google Scholar]
- Liu, X.; Li, Y.; Wang, N.; Zhou, Q.; Li, T. The diffusion polarization model of lithium-ion battery relaxation effect. In Proceedings of the 2015 IEEE 12th International Conference on Electronic Measurement & Instruments, Qingdao, China, 16–19 July 2015; pp. 131–135. [Google Scholar]
- Li, X.; Zhang, L.; Wang, Z.; Dong, P. Remaining useful life prediction for lithium-ion batteries based on a hybrid model combining the long short-term memory and Elman neural networks. J. Energy Storage 2019, 21, 510–518. [Google Scholar]
- Kabir, M.M.; Demirocak, D.E. Degradation mechanisms in Li-ion batteries a state-of-the-art review. Int. J. Energy Res. 2017, 41, 1963–1986. [Google Scholar]
- Wang, Y.; Yang, D.; Zhang, X.; Chen, Z. Probability based remaining capacity estimation using data-driven and neural network model. J. Power Sources 2016, 315, 199–208. [Google Scholar]
- Shen, P.; Ouyang, M.; Lu, L.; Li, J.; Feng, X. The Co-estimation of State of Charge, State of Health, and State of Function for Lithium-Ion Batteries in Electric Vehicles. IEEE Trans. Veh. Technol. 2018, 67, 92–103. [Google Scholar]
- Liu, K.; Hu, X.; Wei, Z.; Li, Y.; Jiang, Y. Modified Gaussian Process Regression Models for Cyclic Capacity Prediction of Lithium-Ion Batteries. IEEE Trans. Transp. Electrif. 2019, 5, 1225–1236. [Google Scholar]
- Liu, D.; Pang, J.; Zhou, J.; Peng, Y.; Pecht, M. Prognostics for state of health estimation of lithium-ion batteries based on combination Gaussian process functional regression. Microelectron. Reliab. 2013, 53, 832–839. [Google Scholar]
- Gao, M.; Yu, G.; Wang, T. Impulsive Gear Fault Diagnosis Using Adaptive Morlet Wavelet Filter Based on Alpha-Stable Distribution and Kurtogram. IEEE Access 2019, 7, 72283–72296. [Google Scholar]









| Training Parameters | Data |
|---|---|
| Max Epoch | 210 |
| Mini Batch Size | 64 |
| Initial Learning Rate | 0.01 |
| Learning Rate Drop Factor | 0.4 |
| Learning Rate Drop Period | 50 |
| Parameters | ||||
|---|---|---|---|---|
| Data | 0.9989 | −0.1127 | 0.0010 | 9.6556 × 10−5 |
| Starting Prediction Cycle | Algorithm | Actual RUL | Predicted RUL | Error | RMSE | 95% Confidence Interval |
|---|---|---|---|---|---|---|
| 321 | LSTM | 216 | 326 | 110 | 0.0292 | [218, 686] |
| EMD-LSTM | 216 | 289 | 73 | 0.0210 | [238, 372] | |
| Proposed method | 216 | 222 | 6 | 2.050 × 10−4 | [147, 309] | |
| 361 | LSTM | 176 | 252 | 76 | 0.0142 | [179, 481] |
| EMD-LSTM | 176 | 231 | 55 | 0.0140 | [192, 310] | |
| Proposed method | 176 | 176 | 0 | 0.0051 | [109, 249] | |
| 401 | LSTM | 136 | 186 | 50 | 0.0067 | [131, 308] |
| EMD-LSTM | 136 | 174 | 38 | 0.0091 | [138, 234] | |
| Proposed method | 136 | 127 | -9 | 0.0055 | [74, 191] | |
| 441 | LSTM | 96 | 117 | 21 | 0.0051 | [85, 185] |
| EMD-LSTM | 96 | 117 | 21 | 0.0083 | [91, 157] | |
| Proposed method | 96 | 96 | 0 | 0.0028 | [49, 137] | |
| 481 | LSTM | 56 | 119 | 63 | 0.0251 | [90, 186] |
| EMD-LSTM | 56 | 70 | 14 | 8.051 × 10−4 | [57, 92] | |
| Proposed method | 56 | 61 | 5 | 0.0036 | [30, 83] |
Publisher’s Note: MDPI stays neutral with regard to jurisdictional claims in published maps and institutional affiliations. |
© 2022 by the authors. Licensee MDPI, Basel, Switzerland. This article is an open access article distributed under the terms and conditions of the Creative Commons Attribution (CC BY) license (https://creativecommons.org/licenses/by/4.0/).
Share and Cite
Pan, H.; Chen, C.; Gu, M. A Method for Predicting the Remaining Useful Life of Lithium Batteries Considering Capacity Regeneration and Random Fluctuations. Energies 2022, 15, 2498. https://doi.org/10.3390/en15072498
Pan H, Chen C, Gu M. A Method for Predicting the Remaining Useful Life of Lithium Batteries Considering Capacity Regeneration and Random Fluctuations. Energies. 2022; 15(7):2498. https://doi.org/10.3390/en15072498
Chicago/Turabian StylePan, Haipeng, Chengte Chen, and Minming Gu. 2022. "A Method for Predicting the Remaining Useful Life of Lithium Batteries Considering Capacity Regeneration and Random Fluctuations" Energies 15, no. 7: 2498. https://doi.org/10.3390/en15072498
APA StylePan, H., Chen, C., & Gu, M. (2022). A Method for Predicting the Remaining Useful Life of Lithium Batteries Considering Capacity Regeneration and Random Fluctuations. Energies, 15(7), 2498. https://doi.org/10.3390/en15072498
