Abstract
Battery Electric Buses (BEBs) are considerably integrated into cities worldwide. These buses have a strict schedule; thus, they could be charged in a very short time with a power level up to 600 kW. The high-power systems and short charging times imply special grid operation conditions that should be taken into account. Therefore, it is necessary to consider the influence of their charging infrastructure on the distribution system operation, especially near the charging point. This work presents two Use Cases (UCs) from two demos (Germany and the Netherlands) to investigate the impact of the slow and fast-chargers’ integrations on the power grid and environment. Fast-chargers up to 350 kW based on pantograph technology and slow-chargers up to 50 kW based on Combined Charging System Type 2 (CCS2) are used on the BEB line route and in the depot, respectively. The charging of BEBs with these solutions is studied here to investigate their impact on the grid in terms of power quality. It was found that the voltage variations due to fast-chargers terminal remain much below the EN50160 standard limit values i.e., ±10%. The obtained maximum Total Harmonic Voltage Distortion (THDv) value is 2.7%, with an average value of 1.3%, which is below the limit value of 8%, as per the standard EN 50160. Similarly, the individual harmonic currents were measured. The maximum value of total harmonic current distortion (THDI) is around 25%, with an average value of 3% only. As the average value of THDI is quite low, the harmonic current pollution is not a big concern for the installation at this time.
1. Introduction
1.1. Literature Review
Climate change has been a major global concern over the past few decades. Most of the CO2 emissions come from conventional energy sources and transportation. The transportation sector constitutes around 22% of the total CO2 emission. The buses have operating daily hours of 16–20 h compared with the private cars that have around 1–2 h. Accordingly, some cities worldwide and especially in Europe, such as London, Barcelona, Paris, Copenhagen, Milan, etc., are taking the initiative to replace the diesel buses with zero-emission buses from 2025 and ensure that a major area of their city is zero-emission by 2030. Battery Electric Buses (BEBs) are potentially to be the main technology that will replace diesel buses [1]. The BEB could replace the diesel ones with the same number of buses on the route line; this could be a good incentive to move toward the BEBs with optimized operational cost. This needs super-fast-chargers on the route lines to meet the energy demand of the buses [2].
The power demand of the BEBs is high (150–450 kW), and the growing integration of them would impact the grid design. Moreover, the charging points are usually located at one location, which increases the required capacity. Accordingly, a solution must be developed to consider the grid needs and requirements. The association of European Electricity Distribution System Operators (EDSO4SG) was suggested adopting smart charging to maintain the power system reliability and continuity of supply [1].
With high battery capacity, the energy demand of the BEBs could be covered by depot charging, which reduces the dependency on the high-power charging points. Therefore, it is essential to coordinate the intensive charging sessions and the large peaks resulting from the EVs’ in general and the HD–EVs, which are connected simultaneously in the urban cities, and request high power during short periods of time. This could be done using smart charging systems at the Distribution System Operator (DSO) level, which will avoid problems at the Transmission System Operator (TSO) level [1].
The charging infrastructure must ensure the Power Quality (PQ) compatibility between the load (i.e., charging stations) and the grid. The European Committee has adopted the EN50160 Electrotechnical Standard. The PQ has several parameters and indicators, such as the continuity of service and voltage wave quality (Figure 1). The main standardized disturbances are summarized in [3]. The harmonic voltage is a sinusoidal voltage with a frequency equal to an integer multiple of the fundamental frequency of the supply voltage. Harmonic voltages can be evaluated [4,5]:
Figure 1.
Voltage wave quality showing the effects of harmonic distortion [1].
- Individually, by their relative amplitude Uh related to the fundamental voltage U1, where h is the order of the harmonic;
- Globally, usually by the Total Harmonic Distortion of Voltage (THDV).
The grid operators guarantee a certain level of PQ and continuity of service to the customer. Standardized guarantees are given in standard EN 50160 [3,5]. The PQ measurement is complex, since both the supplier and consumer, whose sensitive electrical equipment is also a source of disturbances, have different perspectives. The consumer must receive a suitable PQ from the supplier. However, the PQ level is a compromise between consumers and suppliers [3]. The PQ is not an instantaneous measurement. It is a statistical measurement over one week where 95% of the values are taken. The standard EN50160 always refers to 95% of 10 min mean r.m.s. values for a measurement period of one week.
The converters within the EVs are considered the main source of the harmonics (<2 kHz) and supraharmonics (2 kHz–150 kHz). Currently, the supraharmonic emissions are not standardized yet, to give a limit value for at a network connection point. These side effects of EVs charging can have adverse impacts on the lifetime of connected devices. These emissions can also disturb the quality of the supply voltage and may, therefore, affect the operation of other equipment in the same installation [6].
1.2. Research Gap
In [7], it was found that 50% of service trips in Münster (Germany) can be electrified with 300 kW of fast-charging power and BEBs with a capacity of 220 kWh, while it could electrify 80% with 500 kW of fast-charging power. In Ohio state university campus [8], a UC of six route lines with an average length of about 8.6 km, it can be electrified with 22 buses of 55 kWh battery capacity, which needs either two 250 kW or one 500 kW charging station (s). In [9], a technique based on Fuzzy Logic Controller proposed to schedule the charging/discharging of the EVs to minimize their impact on the power grid.
In [10], which studied the impact of the BEBs chargers (up to 200 kW) on the load flexibility, the impact on the PQ was not included. This study included 60 BEBs of the BYD K11A model, it is assumed that all the BEBs must be charged during the night stop i.e., 9 h 30 PM to 11 h 30 PM, and based on the bus circuits, the BEBs of 438 kWh battery capacity consumes 85% of its energy during operation, i.e., between 05:30 AM to 07:30 AM. It was found that the BEB aggregator has more load flexibility when the number of chargers grows, but in terms of minimizing the economic benefits, it is not significant. The impact of the 18 m BEBs with a battery capacity of 240 kWh on the DSO grid was investigated in [11]. The charging system is a Pantograph—fast-charging with 200 kW of power at Spartańska Street in Warsaw, the charging station has a capacitive behavior, the obtained results indicate quite a balanced operation of the grid, and some of the harmonics were compensated in the DSO grid. In particular, the difference was visible in the 11th and 19th harmonics. Furthermore, the THDI value was measured to be 4.17% in the transformers connecting the busbar with the chargers. The obtained measurements did not reveal any serious exceeding of the supply voltage parameters according to EN 50160 standard. One serious event was recorded, while a bus was charging, the phase voltage values fell below the limit [11]. Although there are several optimization techniques were developed to keep the power within the defined limits to avoid overloading and failure [12], however, the developed charging solutions must be respect PQ defined by the grid operator.
The BEBs are charged with opportunity charging on the route lines, which is costly, and this has an impact on the grid infrastructure in case of direct connection to the grid, the battery life-time, and the energy cost which is high during the day. In direct connection, the transformer capacity must be 5–6 times to minimize the impact on the grid in case of opportunity charging/flash charging [13]. The depot charging with a power capability of 50–150 kW could be adopted to charge the BEB overnight with less power rate, cheap energy price, and less impact on the grid. It was found that the fast-charging of the BEBs could overload the MV/LV transformers, which are connected to the grid at 10 kV level [14]. The impact on the grid could be minimized by adopting Energy Storage System (ESS) as a buffer. However, few works focused on adopting opportunity and depot charging solutions to minimize the Total Cost of Ownership (TCO) of the grid and BEBS and optimize the BEBs with minimum impact of the PQ of the grid.
1.3. Contribution
This study is part of the ASSURED project, which is mainly focusing on the Heavy-Duty Electric Vehicles (HD-EVs) (trucks and buses) integration, which have a high energy need due to their size and weight. These vehicles have strict schedules that must be respected. Meanwhile, the BEBs must be working at a reasonable operational cost besides the TCO. The availability of the opportunity charging opportunity charging solutions with a power capability of 150–600 kW on the route Lines could improve the BEBs’ TCO by having less battery capacity on-board that could be charged within 4–10 min, then the vehicle weight declines, which improve the operational cost by minimizing energy consumption.
In the ASSURED project, the depot and opportunity charging solutions were adopted to minimize the TCO and optimize the BEBs operational cost.
This work aims to investigate the impact of the opportunity and depot charging solutions on the PQ of the DSO grid. Therefore, loading and PQ (voltage and current) according to standards in Europe were studied on two Use Cases (UCs):
- UC1 takes place in Osnabrück, Germany, and includes two pantograph chargers of 300 kW and 350 kW, respectively, to charge an BEB with a battery capacity of 196 kWh;
- UC2 takes place in Eindhoven, Netherlands, and includes 10 fast-chargers of 300 kW and 22 slow-chargers of 50 kW.
In this work, the ASSURED project, it was committed that all the developed charging solutions of the BEBs should not cause more than a 5% ripple on the voltage amplitude of the grid. Nevertheless, some disturbances may occur due to other consumers or ASSURED solutions that are connected to the grid. The reduction of these disturbances improves the PQ, the lifetime of the equipment, and the service quality [15].
2. Depot and Opportunity Charging Solutions
When choosing a charging strategy for a particular bus or set of buses, the operator can typically choose between three strategies or a combination of them [14]:
- Slow-charging (overnight charging);
- Opportunity charging at central points;
- Opportunity charging along the routes.
It was found that slow-charging is typically associated with a lower cost charging infrastructure and larger battery packs, whereas opportunity charging based on pantograph requires a more expensive charging infrastructure but smaller battery packs. The installation of chargers along the routes then typically depends on the existing infrastructure and associated complexity of placing an extra charger in terms of land ownership, permits, and grid connection. A combination of overnight charging and opportunity charging is also possible given the availability of the large infrastructure. This setup can be used to allow buses to begin their operation fully charged, making them able to operate continuously during morning rush hours. In some situations, the overnight chargers are over-dimensioned creating the possibility to delay the charging of some buses to smoothen the charging profile for the entire fleet [1].
The e-buses operational requirements:
- 100–200 km each day and 14–16 h journey;
- Average speed of 15–30 km/h;
- Depot charging (3–8 h) at medium power level 50–150 kW. Mandatory for battery balancing and aging effect minimization. There is also the possibility of pantograph charging on the depot;
- Stop and go (opportunity) pantograph charging (2–5 min) at high power level 300–600 kW.
These two charging possibilities for e-buses represent a different impact. For depot charging, a medium power charging based on actual DC charging interfaces (CSS2, CHAdeMO, GB/T) is used. It can achieve similar power levels as EV cars, but the charging process on BEBs will take much more time due to the larger battery capacity (10:1). As depot charging is performed during nights, the impacts on the grid and economics are reduced. Stop and go (on route) charging is an opportunity charging method conceived for supplying a usable amount of energy in a reduced time during bus stops. This type of charging process requires dedicated infrastructure and a fast-charging system receptor included on the bus.
For this public transport application, the manufacturers, the city authorities, the bus operators, and the electricity companies are responsible for charging infrastructure of the BEBs, so the expansion rate would depend on the introduction of public transport electrification in each city.
In terms of cost, a depot DC charging equipment (device and installation) could be around 20–40 k€. On the other hand, super-fast DC charging systems (pantograph based) is, surely, a more expensive system. However, this kind of charging, after infrastructure generalization in cities will allow reduction of the battery capacity due to the possibility of continuous opportunity charging during the route, can mean lower battery capacity, less consumption, and, therefore, lower Total Cost Of Ownership (TCO) and operational cost for BEBs [1].
3. Use Case1
3.1. Objectives
In this UC, two Opportunity charging solutions were used and BEB:
- For charger 1, the e-bus used for the tests was the Volvo 7900 Electric with a battery capacity of 196 kWh. Its SoC was reduced to 48% before the initiation of the charging to full capacity. The charger is an opportunity charger with a maximum power of 300 kW composed of two units of 150 kW each. During the measurements, the power had to be limited to 150 kW due to the low sizing of the transformer;
- Similarly, for charger 2, the bus used for the tests was the Volvo 7900 Electric with a battery capacity of 196 kWh. Its state of charge was reduced to 48% before the initiation of the charging to full capacity. The charger is an opportunity charger with a maximum power of 350 kW.
The objective of this measurement UC is to ensure that the voltage quality at the grid connection point of the fast-chargers complies with the EN 50160 norm. The voltages quality at the connection point varies with the harmonic’s emission of the chargers, but also with the point of coupling location. Therefore, the measured data could vary with the fast-charger connection location in the distribution grid.
Therefore, in addition to the voltages, the currents at the grid interface have been also recorded. The current harmonics are then compared with the IEEE519 standard. This standard is not required but it defines the current harmonics distortion limits for the design of proper electrical systems.
Some measurements tests were implemented, the voltages and currents at the grid interfaces have been measured with a high-frequency recorder (200 kHz). The results have been compared to the maximum limits defined by the standards to ensure that the charger does not disturb the electric distribution grid.
3.2. Measuring Setup/Methodology
3.2.1. Norms
Several norms have been considered in this study:
- The EN 50160 describes and specifies the minimum voltage quality that the distribution system operator must provide to the end-user, but does not apply to limit a device emission itself;
- The IEC 6100-3-12 specifies the current harmonics limit for devices below 75 A. These limits are required to get the CE mark on a specific product. However, this norm does not apply to fast bus chargers as the rated current is above 75 A;
- The IEEE 519 provides some recommended practices for the current harmonics; however, this standard is not normative.
EN 50160 is European Standard, which describes, defines, and specifies the main characteristics of the voltage under normal operating conditions at a network user’s supply terminals in public (LV) low voltage, medium (MV), and high voltage (HV) AC electricity networks. The EN 50160 standard describes the values or limits within which the voltage characteristics can be expected to remain at any supply terminal in public European electricity networks.
IEEE 519 is an International Recommended practice, it aims for the design of electrical systems, which include the linear and nonlinear loads were established in this recommended practice. The current and voltage waveforms that may exist throughout the system are described and established the waveform distortion goals for the system designer. Furthermore, the interface between loads and sources is described as the point of common coupling and observance of the design goals will reduce interference between electrical equipment. This recommended practice addresses steady-state limitations.
IEC 61000-3-12—limits for harmonic currents produced by equipment connected to public low-voltage systems with input current >16 A and ≤75 A per phase. The limits given in this norm are applicable to get the CE marking. There is no part of the norm dedicated for devices connected to the public low-voltage systems with an input current higher than 75 A (which is the case for super-fast-chargers). Therefore, the IEC 61000-3-12 is not applicable for this type of device. The limits are given only for information but do not apply to the devices.
3.2.2. Measurement Setup
Figure 2.
Measurement setup. (a) Charger 1; and (b) charger 2.
Figure 3.
Measurement’s setup. (a) Setup 1; and (b) setup 2.
- The feeding transformer is not the same. This means that the equivalent grid impedance seen from both chargers is not the same;
- The rated power of the fast-charger is different 300 kVA and 350 kVA;
- The same e-bus has been used for both measurement setups with the scope recorder. For the entire week’s measurement with the power quality analyzers, there is no view on the type of bus used;
- There is only one bus charger connected to the transformer.
Two measurement devices have been used, see Table 1:
Table 1.
Used measurement devices.
- The power quality analyzers have been used to test the compliance with the EN 50160 standard; one full week for the two charging sites have been recorded;
- The scope recorder has been used to record one full bus charge (from a low state of charge to full charge) for the two bus chargers.
4. Results
4.1. PQ Analysis According to EN 50160
As mentioned in the previous section, the EN 50160 norm does not apply to a device itself, but describes and specifies the minimum voltage quality that the SO (TSO/DSO) must provide. The goal of this measurement is to check if all the voltage quality indicators (the currents are not considered in this norm) are still compliant with the EN 50160 norm when connecting a bus fast-charger.
The results of the one-week PQ campaign (Table 2 (Charger 1 & Charger 2)) shows that all the PQ indicators are still compliant with the norms at both fast bus charger location.
Table 2.
Compliancy with EN 50160.
For most of the indicators, the values are very low compared to the limits, excepting harmonic voltage H25. It can be seen in Figure 4 that the harmonic voltage crosses the H25 limit (1.5%) twice during the measurement week. It is still compliant with the EN 50160 norm as the limit is applied on the 95% percentile. It is also important to note that there are about 20 periods of charge during the week. If the number of chargers increases, the time above the EN 50160 could also increase and the voltage would not be any more compliant with the norm.
Figure 4.
Harmonic voltage H25-10 min-1 week.
4.2. Current Harmonics according to IEEE 519
Current harmonics have been measured with the scope recorder YOKOGAWA during the full charge of a bus. Results are shown in Table 3. The percentage of distortion current in the IEEE 519 recommendation is indicated for each harmonic. Then, this percentage is translated in the current (amps) with the H1 currents. The minimum, average, and maximum value of the full bus charge is indicated. One can note that most of the values are below the standard recommendation limits. For charger 1, H23, H24, and H25 are above the recommendation. For charger 2, H24 is above the recommendation.
Table 3.
Currents harmonics during a full bus charge.
5. Use Case 2
5.1. Objectives
Enexis, as a distribution system operator (DSO), has conducted grid measurements at the customer’s installation where the BEBs charging takes place. This installation in Eindhoven is a bus depot where some numbers of EBs are already in operation and will be extended largely in the near future (2022). Currently, the installation has 10 fast-chargers of 300 kW and 22 slow-chargers of 50 kW to charge their buses. The installation is connected via three transformers to 10 kV medium voltage (MV) network of Enexis. These chargers consist of power electronics components, which are the sources of power system harmonics that can increase the loading of network components significantly and can also distort the network’s voltage quality. Therefore, Enexis continuously monitors the voltage, current, and various power parameters of the installation at the point of connection to the grid. Moreover, a dedicated week-long power quality campaign was conducted to measure the network’s voltage quality parameters more closely during the fast- and slow-charging periods.
The main objective of this UC is to determine the impacts of fast and slow-charging loads on the network’s voltage quality and stability. The results are compared with the limits of the European standard EN 50160 boundary values for various voltage quality parameters, such as slow and fast voltage variations, voltage flicker, various orders of harmonic voltages, and total harmonic distortion voltage. When the measured values remain within the EN 50160 standard boundary limits, it guarantees that the voltage quality at the customer’s point of connection is sufficiently good.
5.2. Measuring Setup/Methodology
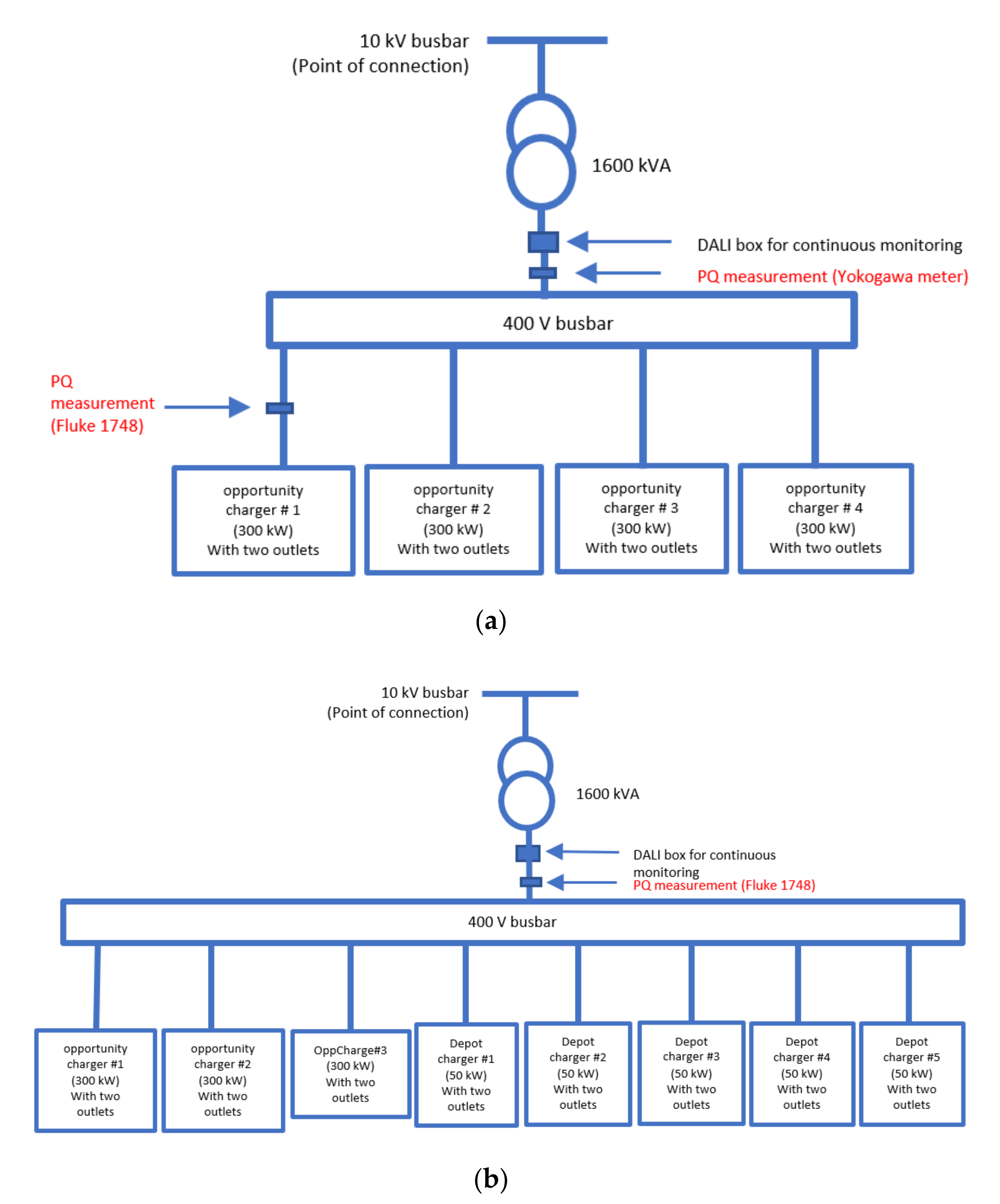
The bus depot installation has three 1600 kVA 10/0.4 kV transformers that are connected to the 10 kV MV grid of Enexis. Currently, this installation has a total of 32 electric charging points to charge the BEBs (last updated in April 2021). The customer site consists of the following:
- 10 × 300 kW × 300 kW “fast” chargers (opportunity charging);
- 22 × 50 kW “slow” chargers (Depot Charger).
The charging points are distributed among three connected transformers:
- The transformer #1 of the bus depot supplies to four opportunity charging chargers, each of 300 kW, as shown in Figure 5a;
Figure 5. Configuration of transformers at the installation along with PQ measurement devices. (a) Transformer #1; and (b) Transformer #2. - The second and third transformers supplies power to both fast (300 kW) and slow (50 kW) chargers and have almost identical configurations;
- The second transformer (#2) feeds three fast-charging points and five slow-charging points (also known as depot chargers), as shown in Figure 5b.
- Similarly, the third transformer (#3) is connected to three fast-charging points and six slow-charging points.
The chargers are not active simultaneously. Most of the time only one fast-charger is active; occasionally two fast-chargers are active as well for a short period of time. The fast-chargers are mostly in use during the day for 10–15min per session. At night, these fast-chargers are utilized as slow chargers with a charging load of 2 × 50 kW; and are active for 4–6 h. The following measurement devices, as shown in Table 4, have been used to monitor power quality of the installation:
Table 4.
Used measurement devices.
5.3. Results
From the week-long measurements, the active power demand (P), reactive power (N) and total power (S) of the fast-charger are recorded, as shown Figure 6. It can be seen that the maximum reached active power demand is around 277 kW, which is slightly lower than the full charging power, i.e., 300 kW. At night, the fast-charger acts as a slow-charger with an active power demand of only 50 kW.
Figure 6.
Power demand profile of a fast-charger connected at transformer #1.
From the continuous monitoring data of DALI boxes, it is found that the load demand of transformer #1 varies between 400 and 800 kW with an average loading of 35%. This transformer is connected to four fast-charging points. From the measurement, it is observed that most commonly, only two fast-chargers are used simultaneously in the installation during the peak working hours. At night hours, the charging load is reduced appreciably (only 50 kW). It means that at night, only one charger is most commonly charging simultaneously.
Furthermore, the load demand of transformer #2 varies between 300–600 kW (with an average loading of 30%), while the load demand of transformer #3 is around 300–400 kW (with an average loading of 20%). Therefore, total maximum demand of the installation is around 1200 kW, which is 25% of the total connected capacity of the transformers (and is approximately 57% of the contractual power of the client).
From the Fluke 1748 measurement, it is found that the maximum voltage variations at the fast-charger terminal remain much below the EN 50160 standard limit values, i.e., ±10%. The minimum voltage at a fast-charger terminal is 223 V, while the peak current is 452 A. The average value of Power Factor (PF) at the fast-charger terminal is recorded as 0.93. This high PF indicates that the reactive power and the harmonics-related non-active power losses are not very significant at present moment. Various PQ parameters are tabulated in Table 5.
Table 5.
PQ measurement results at a fast-charger terminal.
The weekly variation of the short-term flicker indicator (Pst value) is also shown in Figure 7. The maximum value of Pst found is 0.24. Therefore, the fast-charging load presently does not cause any significant rapid voltage change and flicker problem. If the charging moments of the BEBs are distributed strategically, simultaneous start moments of fast-charging loads can be restricted. This can restrict voltage variations and the Pst values, and will limit flicker problems in the installation.
Figure 7.
Pst values of a fast-charger connected at the installation.
The harmonic voltage and current emissions are also measured at the fast-charger terminal. The measured values are compared with the standard limits, as shown in Table 6.
Table 6.
Harmonics voltage and current emissions recorded at fast-charger terminal.
From Table 6, it can be seen that the 5th harmonic and the 7th harmonic voltages are the dominant than the other harmonic orders. However, all the harmonic voltage values are within the European standard (EN 50160) limit values. From the measurement, the maximum value of THDV is found to be 2.7%, with an average value of 1.3%, which is also below the limit value of 8%, as per the standard EN 50160. The individual harmonic current values for a fast-charger are also tabulated in Table 6. These values remain within the IEEE 519 standard limit as well. To understand the harmonic emission behavior of multiple fast-chargers, the measurement is performed using the Yokogawa meter. The results are shown in Figure 8.
Figure 8.
Harmonic current measurements at fast-charger terminals of the installation. (a) One fast-charger active; and (b) Four fast-chargers active.
The 300 kW fast-chargers operate at a reduced power of approximately 50 kW during the night hours. Comparing the two figures of Figure 8, it can be seen that the 3rd and 7th harmonic currents are slightly reduced at full power charging condition with respect to the reduced power charging state, while the 5th harmonic remains constant. The total harmonic current measured per phase at full power charging condition is approximately 30 A, when the maximum value of the fundamental current component is 390 A. Therefore, the THDI is around 5–10% only. At a slow-charging condition, the average value of fundamental current component is 30 A; while the total harmonic current per phase is around 20 A. This makes the THDI value to rise as high as 60% for a few hours in the night. As the average value of THDI is quite low (<15%), the harmonic current pollution is not a big concern for the installation at this point of time. Comparing the above measurement results, it can be stated that the magnitude of harmonic currents at the transformer terminal are relatively higher than that of the individual measurement at the fast-charger’s terminal. It indicates that the harmonic currents are, to some extent, additive in nature when more than one harmonic source is active in the installation.
In this PQ measurement campaign, the supraharmonics (frequency 2 kHz–150 kHz) are measured too. At present, sufficient standards are not available to compare the supraharmonics voltage and current emissions values of the fast-chargers. However, from the measurement, it is observed that some of the supraharmonic (3–4 kHz) currents emissions increase with the increased numbers of fast-chargers’ load. Therefore, in the future when more (fast & slow) charger loads would be charged simultaneously, it can increase specific orders of harmonics and supraharmonics current emissions. This can, eventually, increase total network losses and can cause other inconveniences (such as overloading of transformers and cables and in extreme situations early failure of the network assets). Hence, it is recommended to perform periodic monitoring of the network and evaluate regularly the voltage quality status at the network connection point.
During the measurement period, the number of busses were around 43. However, the aim was to realise it to 100 busses by 2021-2022. In the installation, there are 3 transformers connected, each of 1600kVA as shown before. However, the contractual power between Enexis and the client (the bus service company) is 2.1MW. This would change when the new E-busses come into operation.
6. Conclusions
The paper presents impact of the fast-charging solution of BEBs on the distribution grid of two solutions:
- Pantograph;
- Slow-charging based on CCS2.
The power demand during the day and night has been analyzed. The influence of the charging solutions on local parameters of electric PQ and the technical strength of the network infrastructure have been studied. In order to verify the infrastructure strength, the maximum charging powers of individual chargers were calculated. The measurement on voltage and current harmonics at the point of coupling of bus chargers have shown that high currents harmonics (H23 and H25) were injected into the grid which could lead to incompliancy with the grid voltage quality norm (EN50160) in the future where more chargers expected to be integrated.
The results show that the harmonic current emissions vary with the number of chargers with active status simultaneously at the installation. Comparing the measurement results of a transformer terminal and one fast-charger terminal, it can be concluded that the magnitude of harmonic currents at the transformer terminal is relatively higher than that of the individual measurement at the fast-charger’s terminal. It indicates that the harmonic currents are, to some extent, additive in nature when more than one harmonic source is active in the installation.
It was observed that some of the supraharmonic (3–4 kHz) current emissions increase with the increased numbers of fast-chargers load. Therefore, in the future, when more (fast and slow) charging loads would be charged simultaneously, it can increase specific orders of harmonics and supraharmonic current emissions. This can eventually increase total network losses and can cause other inconveniences (such as overloading of transformers and cables and in extreme situations early failure of the network assets).
Hence, it is recommended to perform periodic monitoring of the network and evaluate regularly the voltage quality status at the network connection point of the type of customers with EVs.
Author Contributions
Conceptualization, methodology, software, validation, formal analysis, investigation, resources, data curation, writing—original draft preparation, writing—review and editing, visualization, supervision, project administration, funding acquisition, M.A.-S., S.B., P.V.T., M.M., J.K., J.V.M., M.B. All authors have read and agreed to the published version of the manuscript.
Funding
This research was funded by the European Commission—Innovation and Networks Executive Agency, grant number 769850”, under the title of ASSURED—H2020-GV-2016-2017/H2020-GV-2017.
Institutional Review Board Statement
Not applicable.
Informed Consent Statement
Not applicable.
Data Availability Statement
The complete set of simulation data can be found in ASSURED project WP9 (D9.2); however, that source is confidential.
Acknowledgments
The VUB authors would also like to acknowledge Flanders Make for their support.
Conflicts of Interest
The authors declare no conflict of interest.
References
- Jesús, V.S. Deliverable 2.2. Specification of Grid Constraints. 2018. Available online: https://assured-project.eu/storage/files/assuredd-22-specification-of-grid-constraints-final_1.pdf (accessed on 10 December 2021).
- Longo, M.; Leone, C.; Lorenz, L.; Strada, A.; Yaici, W. Electrification of a Bus Line in Savona Considering Depot and Opportunity Charging. Adv. Sci. Technol. Eng. Syst. J. 2021, 6, 213–221. [Google Scholar] [CrossRef]
- Bayliss, C.R.; Bayliss, C.; Hardy, B. Transmission and Distribution Electrical Engineering; Elsevier: Amsterdam, The Netherlands, 2012. [Google Scholar]
- Lopez de Briñas Gorosabel, O. Assessing the Construction of Charging Stations for Electric Buses: A Case Study for Stockholm Inner City. 2017. Available online: https://www.diva-portal.org/smash/get/diva2:1158086/FULLTEXT01.pdf (accessed on 10 December 2021).
- Standard, B. “Voltage Characteristics of Electricity Supplied by Public Distribution Networks” BS EN. 2007. Available online: http://fs.gongkong.com/files/technicalData/201110/2011100922385600001.pdf (accessed on 10 December 2021).
- Slangen, T.; Bhattacharyya, S. Determining the impacts of fast-charging of electric buses on the power quality based on field measurements. In Proceedings of the CIRED 2021-The 26th International Conference and Exhibition on Electricity Distribution, Online Conference, 20–23 September 2021; pp. 20–23. [Google Scholar]
- Rogge, M.; Wollny, S.; Sauer, D.U. Fast charging battery buses for the electrification of urban public transport—A feasibility study focusing on charging infrastructure and energy storage requirements. Energies 2015, 8, 4587–4606. [Google Scholar] [CrossRef] [Green Version]
- de Filippo, G.; Marano, V.; Sioshansi, R. Simulation of an electric transportation system at The Ohio State University. Appl. Energy 2014, 113, 1686–1691. [Google Scholar] [CrossRef]
- Hussain, S.; Lee, K.-B.; Ahmed, M.A.; Hayes, B.; Kim, Y.-C. Two-stage fuzzy logic inference algorithm for maximizing the quality of performance under the operational constraints of power grid in electric vehicle parking lots. Energies 2020, 13, 4634. [Google Scholar] [CrossRef]
- Clairand, J.M.; Gonzalez-Roriguez, M.; Teran, P.G.; Cedenno, I.; Escriva-Escriva, G. The impact of charging electric buses on the power grid. In Proceedings of the 2020 IEEE Power & Energy Society General Meeting (PESGM), Montreal, QC, Canada, 2–6 August 2020. [Google Scholar] [CrossRef]
- Zagrajek, K.; Paska, J.; Kłos, M.; Pawlak, K.; Marchel, P.; Bartecka, M.; Michalski, Ł.; Terlikowski, P. Impact of electric bus charging on distribution substation and local grid in Warsaw. Energies 2020, 13, 1210. [Google Scholar] [CrossRef] [Green Version]
- Hussain, S.; Ahmed, M.A.; Kim, Y.-C. Efficient power management algorithm based on fuzzy logic inference for electric vehicles parking lot. IEEE Access 2019, 7, 65467–65485. [Google Scholar] [CrossRef]
- Mohamed, M.; Farag, H.; El-Taweel, N.; Ferguson, M. Simulation of electric buses on a full transit network: Operational feasibility and grid impact analysis. Electr. Power Syst. Res. 2017, 142, 163–175. [Google Scholar] [CrossRef]
- Andersson, M. Energy Storage Solutions for Electric Bus Fast Charging Stations: Cost Optimization of Grid Connection and Grid Reinforcements. Master’s Thesis, Uppsala University, Uppsala, Sweden, 2017. [Google Scholar]
- Fast and Smart Charging Solutions for Full Size Urban Heavy Duty Applications, ASSURED. Available online: https://assured-project.eu/ (accessed on 10 December 2021).
Publisher’s Note: MDPI stays neutral with regard to jurisdictional claims in published maps and institutional affiliations. |
© 2022 by the authors. Licensee MDPI, Basel, Switzerland. This article is an open access article distributed under the terms and conditions of the Creative Commons Attribution (CC BY) license (https://creativecommons.org/licenses/by/4.0/).







