A Bidirectional Grid-Connected DC–AC Converter for Autonomous and Intelligent Electricity Storage in the Residential Sector
Abstract
:1. Introduction
- Information process methods: These methods are designed to model nonlinear systems. For example, HEMS controllers can use artificial intelligence (AI) methods, such as support vector machines (SVM), artificial neural networks (ANN) or recurrent neural networks (RNN), to map the electrical properties of the house using categorized metering data [19]. There are also adaptive neural fuzzy inference systems (ANFIS), which represent a mix of neural networks and fuzzy inference systems, to monitor and predict power consumption [20];
- Optimization process methods: These methods use fixed functions, such as economic feasibility, optimal management or error minimization. Model predictive control (MPC), particle swarm optimization (PSO) and genetic algorithm (GA) are three examples of the most commonly used techniques in HEMS scheduling [21,22].
2. Bidirectional DC–AC Converter Topology Proposal and Control Methodology
2.1. Proposed Topology and Details of Its Operating Modes
- The standard DC–DC converter and the H-bridge are two very common and mastered topologies;
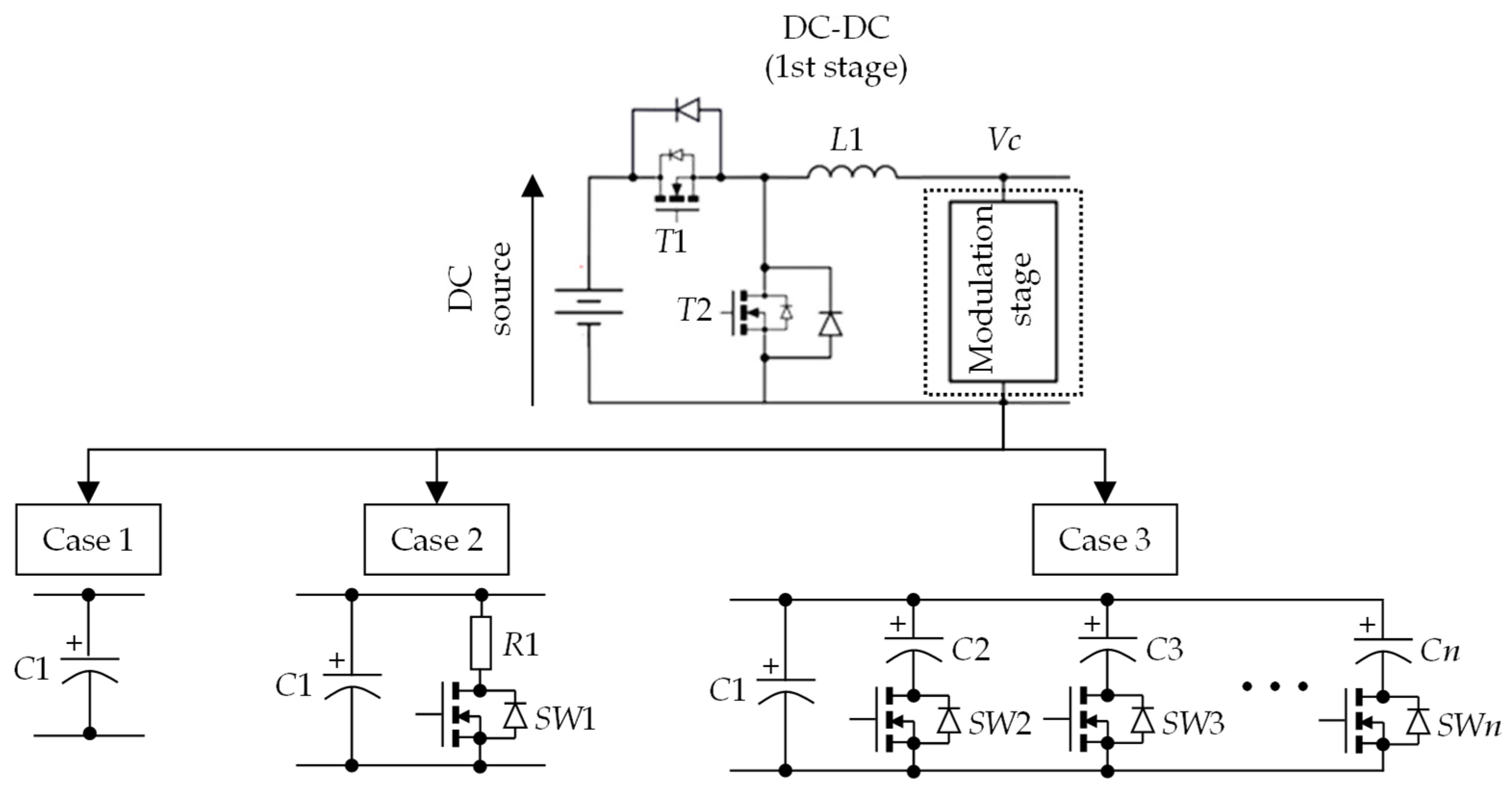
- Many H-bridge topologies are composed of four or more power components that switch at high frequency. In our proposed architecture, only those in the DC–DC stage (see transistors T1 and T2 in Figure 2) operated at high frequency, i.e., 150 kHz implemented here. In the DC–AC stage, all components (see components T3, T4, T5 and T6 in Figure 2) switched at low frequency, i.e., 50 Hz;
- When switching at high frequency, it is imperative to take into account the delay between the two switching operations in the same branch for safety reasons. Here, the safety delay was easier to regulate since only one stage operated at high frequency;
- In our architecture, the capacitance used at high frequency to modulate the voltage Vc (see Figure 2) was small (about 10 µF). This is not the case in many other topologies in the literature, where the authors consider that the use of an AC capacitor is mandatory.
2.2. Modulation of the Output Voltage of the DC–DC Stage
- is the estimated current;
- is the ripple of the voltage Vc, which is constant (i.e., 1%);
- with as the duty cycle and as the switching frequency.
2.3. Control Strategies
2.3.1. Inverter Mode
2.3.2. PFC Rectifier Mode
3. Sizing of the Bidirectional Converter and Main Results in Grid-Connected Mode
3.1. Specifications, Key Sizing Steps and Selection of the Main Components
- The static and dynamic losses in the MOSFETs (in the DC–DC stage, which switched at several hundred kilohertz, it was particularly important to determine the switching losses) and the losses in the passive components (it was particularly important to take into account the losses in the core of the DC–DC stage choke due to hysteresis and eddy currents) to reach the efficiency objectives;
- The thermal management of the components over the targeted power range;
- The choice of the technology and the packaging of the components to optimize the compactness and mass of the converter;
- Other constraints in view of the industrialization of the product, such as electromagnetic compatibility problems and also the development cost.
3.2. Experimental Test Setup and Standby Mode
3.3. Experimental Validation of the Operating Modes
3.3.1. Foreword
3.3.2. Inverter Mode
3.3.3. PFC Mode
4. Discussion
4.1. Switching of the HEMS Control
- Inverter mode: In this mode, the HEMS determined the amount of energy to be supplied to the grid by changing the duty cycle of the control signals. This allowed us to provide the precise amount of energy required. In the example described in Figure 12, we changed the duty cycle to inject 410 W; depending on the state of the grid, this amount could be as much as 1.5 kW;
- PFC rectifier mode: In this mode, the system operated as a battery management system (BMS). The HEMS could read the state of charge (SoC) of the batteries and adjust the voltage and current sent to the batteries in order to store the precise amount of excess energy available from the AC grid (see Figure 13).
4.2. Efficiency of the Whole Converter
5. Conclusions
- The complexity of the topology is reasonable, so it can be recommended as an alternative solution for HEMS applications;
- In the case of stand-alone inverter operation and unlike traditional H-bridges, the proposed converter does not require the use of a bulky filter, which optimizes its compactness. The optimization of the compactness of the whole system is made possible by the use of silicon carbide MOSFETs in the DC–DC stage, switching at several hundred kilohertz (the frequencies of 150 kHz and 300 kHz were investigated here and the 150 kHz frequency was implemented experimentally);
- The proposed bidirectional DC–AC converter can operate in a grid-connected configuration, with the ability to charge batteries during off-peak hours and use the energy from those batteries during peak loads. The operating mode of the entire converter is controlled by the previously presented HEMS system [23].
Author Contributions
Funding
Institutional Review Board Statement
Informed Consent Statement
Conflicts of Interest
Abbreviations
| AC | Alternating current |
| AI | Artificial intelligence |
| ANFIS | Adaptive neural fuzzy inference systems |
| ANN | Artificial neural networks |
| BMS | Battery management system |
| CAD | Computer-aided design |
| DC | Direct current |
| DL | Deep learning |
| FLC | Fuzzy logic control |
| GA | Genetic algorithms |
| HEMS | Home electricity management systems |
| IoT | Internet of things |
| MOSFET | Metal oxide semiconductor field effect transistor |
| MPC | Model predictive control |
| PSO | Particle swarm optimization |
| PFC | Power factor correction |
| PV | Photovoltaics |
| PWM | Pulse width modulation |
| RISC | Reduced instruction set computer |
| RMS | Root mean square |
| RNN | Recurrent neural networks |
| SiC | Silicon carbide |
| SoC | State of charge |
| THD | Total harmonic distortion |
| Triac | Triode for alternating current |
| VSC | Voltage–source converter |
References
- Javaid, N.; Javaid, S.; Abdul, W.; Ahmed, I.; Almogren, A.; Alamri, A.; Niaz, I.A. A Hybrid Genetic Wind Driven Heuristic Optimization Algorithm for Demand Side Management in Smart Grid. Energies 2017, 10, 319. [Google Scholar] [CrossRef] [Green Version]
- Torriti, J. The Risk of Residential Peak Electricity Demand: A Comparison of Five European Countries. Energies 2017, 10, 385. [Google Scholar] [CrossRef] [Green Version]
- Kornatka, M.; Gawlak, A. An Analysis of the Operation of Distribution Networks Using Kernel Density Estimators. Energies 2021, 14, 6984. [Google Scholar] [CrossRef]
- Elfeki, I.; Jacques, S.; Aouichak, I.; Doligez, T.; Raingeaud, Y.; Le Bunetel, J.-C. Characterization of Narrowband Noise and Channel Capacity for Powerline Communication in France. Energies 2018, 11, 3022. [Google Scholar] [CrossRef] [Green Version]
- Markkula, J.; Haapola, J. Shared LTE Network Performance on Smart Grid and Typical Traffic Schemes. IEEE Access 2020, 8, 39793–39808. [Google Scholar] [CrossRef]
- Lu, H.H.-C.; Chu, C.-C.; Nwankpa, C.O.; Wu, C.W. Guest Editorial Complex Network for Modern Smart Grid Application—Part 2: Stability, Reliability and Resilience Issues. IEEE J. Emerg. Sel. Top. Circuits Syst. 2017, 7, 345–348. [Google Scholar]
- Iqbal, Z.; Javaid, N.; Iqbal, S.; Aslam, S.; Ali Khan, Z.; Abdul, W.; Almogren, A.; Alamri, A. A Domestic Microgrid with Optimized Home Energy Management System. Energies 2018, 11, 1002. [Google Scholar] [CrossRef] [Green Version]
- Kim, Y.-S.; Hwang, C.-S.; Kim, E.-S.; Cho, C. State of Charge-Based Active Power Sharing Method in a Standalone Microgrid with High Penetration Level of Renewable Energy Sources. Energies 2016, 9, 480. [Google Scholar] [CrossRef]
- Khan, S.; Khan, R. Elgamal Elliptic Curve Based Secure Communication Architecture for Microgrids. Energies 2018, 11, 759. [Google Scholar] [CrossRef] [Green Version]
- Jelić, M.; Batić, M.; Tomašević, N. Demand-Side Flexibility Impact on Prosumer Energy System Planning. Energies 2021, 14, 7076. [Google Scholar] [CrossRef]
- Dinh, H.T.; Yun, J.; Kim, D.M.; Lee, K.; Kim, D. A Home Energy Management System with Renewable Energy and Energy Storage Utilizing Main Grid and Electricity Selling. IEEE Access 2020, 8, 49436–49450. [Google Scholar] [CrossRef]
- Floris, A.; Porcu, S.; Girau, R.; Atzori, L. An IoT-Based Smart Building Solution for Indoor Environment Management and Occupants Prediction. Energies 2021, 14, 2959. [Google Scholar] [CrossRef]
- Pavón, R.M.; Alberti, M.G.; Álvarez, A.A.A.; del Rosario Chiyón Carrasco, I. Use of BIM-FM to Transform Large Conventional Public Buildings into Efficient and Smart Sustainable Buildings. Energies 2021, 14, 3127. [Google Scholar] [CrossRef]
- Leitão, J.; Gil, P.; Ribeiro, B.; Cardoso, A. A Survey on Home Energy Management. IEEE Access 2020, 8, 5699–5722. [Google Scholar] [CrossRef]
- Mariano-Hernández, D.; Hernández-Callejo, L.; Zorita-Lamadrid, A.; Duque-Pérez, O.; Santos García, F. A review of strategies for building energy management system: Model predictive control, demand side management, optimization, and fault detect & diagnosis. J. Build. Eng. 2021, 33, 101692. [Google Scholar]
- Atef, S.; Ismail, N.; Eltawil, A.B. A New Fuzzy Logic Based Approach for Optimal Household Appliance Scheduling Based on Electricity Price and Load Consumption Prediction. In Advances in Building Energy Research; Taylor & Francis, 2021; pp. 1–19. Available online: https://cogentoa.tandfonline.com/doi/abs/10.1080/17512549.2021.1873183?journalCode=taer20 (accessed on 21 December 2021).
- Bot, K.; Santos, S.; Laouali, I.; Ruano, A.; Ruano, M.d.G. Design of Ensemble Forecasting Models for Home Energy Management Systems. Energies 2021, 14, 7664. [Google Scholar] [CrossRef]
- Andriopoulos, N.; Magklaras, A.; Birbas, A.; Papalexopoulos, A.; Valouxis, C.; Daskalaki, S.; Birbas, M.; Housos, E.; Papaioannou, G.P. Short Term Electric Load Forecasting Based on Data Transformation and Statistical Machine Learning. Appl. Sci. 2021, 11, 158. [Google Scholar] [CrossRef]
- Franco, P.; Martínez, J.M.; Kim, Y.-C.; Ahmed, M.A. IoT Based Approach for Load Monitoring and Activity Recognition in Smart Homes. IEEE Access 2021, 9, 45325–45339. [Google Scholar] [CrossRef]
- Hosseinnezhad, V.; Shafie-Khah, M.; Siano, P.; Catalão, J.P.S. An Optimal Home Energy Management Paradigm with an Adaptive Neuro-Fuzzy Regulation. IEEE Access 2020, 8, 19614–19628. [Google Scholar] [CrossRef]
- Zupančič, J.; Filipič, B.; Gams, M. Genetic-programming-based multi-objective optimization of strategies for home energy-management systems. Energy 2020, 203, 117769. [Google Scholar] [CrossRef]
- Yousefi, M.; Hajizadeh, A.; Soltani, M.N.; Hredzak, B. Predictive Home Energy Management System with Photovoltaic Array, Heat Pump, and Plug-In Electric Vehicle. IEEE Trans. Ind. Inform. 2021, 17, 430–440. [Google Scholar] [CrossRef]
- Bissey, S.; Jacques, S.; Le Bunetel, J.-C. The Fuzzy Logic Method to Efficiently Optimize Electricity Consumption in Individual Housing. Energies 2017, 10, 1701. [Google Scholar] [CrossRef] [Green Version]
- Khan, M.; Seo, J.; Kim, D. Towards Energy Efficient Home Automation: A Deep Learning Approach. Sensors 2020, 20, 7187. [Google Scholar] [CrossRef] [PubMed]
- Bhatt, D.; Hariharasudan, A.; Lis, M.; Grabowska, M. Forecasting of Energy Demands for Smart Home Applications. Energies 2021, 14, 1045. [Google Scholar] [CrossRef]
- Bissey, S.; Jacques, S.; Reymond, C.; Le Bunetel, J. An Innovative Bidirectional DC-AC Converter to Improve Power Quality in a Grid-Connected Microgrid. Preprints 2018, 2018070252. [Google Scholar] [CrossRef]
- Ali Khan, M.Y.; Liu, H.; Yang, Z.; Yuan, X. A Comprehensive Review on Grid Connected Photovoltaic Inverters, Their Modulation Techniques, and Control Strategies. Energies 2020, 13, 4185. [Google Scholar] [CrossRef]
- Bughneda, A.; Salem, M.; Richelli, A.; Ishak, D.; Alatai, S. Review of Multilevel Inverters for PV Energy System Applications. Energies 2021, 14, 1585. [Google Scholar] [CrossRef]
- Alotaibi, S.; Darwish, A. Modular Multilevel Converters for Large-Scale Grid-Connected Photovoltaic Systems: A Review. Energies 2021, 14, 6213. [Google Scholar] [CrossRef]
- Martinez-Rodrigo, F.; Ramirez, D.; Rey-Boue, A.B.; De Pablo, S.; Herrero-de Lucas, L.C. Modular Multilevel Converters: Control and Applications. Energies 2017, 10, 1709. [Google Scholar] [CrossRef] [Green Version]
- Lourenço, L.F.N.; Perez, F.; Iovine, A.; Damm, G.; Monaro, R.M.; Salles, M.B.C. Stability Analysis of Grid-Forming MMC-HVDC Transmission Connected to Legacy Power Systems. Energies 2021, 14, 8017. [Google Scholar] [CrossRef]
- Jacques, S.; Reymond, C.; Le Bunetel, J.-C.; Benabdelaziz, G. Comparison of the power balance in a Totem-Pole Bridgeless PFC topology with several inrush current limiting strategies. J. Electr. Eng. 2021, 72, 12–19. [Google Scholar] [CrossRef]
- Amiri, P.; Eberle, W.; Gautam, D.; Botting, C. An Adaptive Method for DC Current Reduction in Totem Pole Power Factor Correction Converters. IEEE Trans. Power Electron. 2021, 36, 11900–11909. [Google Scholar] [CrossRef]
- Yang, Z. Bidirectional DC-to-AC inverter with improved performance. IEEE Trans. Aerosp. Electron. Syst. 1999, 35, 533–542. [Google Scholar] [CrossRef]
- Koutroulis, E.; Chatzakis, J.; Kalaitzakis, K.; Voulgaris, N.C. A bidirectional, sinusoidal, high-frequency inverter design. IEE Proc. Electr. Power Appl. 2001, 148, 315. [Google Scholar] [CrossRef] [Green Version]
- Zhang, J.; Shao, J.; Xu, P.; Lee, F.C.; Jovanovic, M.M. Evaluation of input current in the critical mode boost PFC converter for distributed power systems. In Proceedings of the 16th Annual IEEE Applied Power Electronics Conference and Exposition (Cat. No. 01CH37181), Anaheim, CA, USA, 4–8 March 2001. [Google Scholar]
- Ivanovic, Z.; Blanusa, B.; Knezic, M. Power loss model for efficiency improvement of boost converter. In Proceedings of the 2011 XXIII International Symposium on Information, Communication and Automation Technologies, Sarajevo, Bosnia and Herzegovina, 27–29 October 2011. [Google Scholar]
- Rąbkowski, J.; Skoneczny, H.; Kopacz, R.; Trochimiuk, P.; Wrona, G. A Simple Method to Validate Power Loss in Medium Voltage SiC MOSFETs and Schottky Diodes Operating in a Three-Phase Inverter. Energies 2020, 13, 4773. [Google Scholar] [CrossRef]
- Van den Bossche, A.; Valchev, V. Modeling Ferrite Core Losses in Power Electronics. Int. Rev. Electr. Eng. 2006, 14–22. Available online: https://www.praiseworthyprize.org/jsm/index.php?journal=iree&page=issue&op=archive&issuesPage=1#issues (accessed on 21 December 2021).
- Somkun, S.; Sato, T.; Chunkag, V.; Pannawan, A.; Nunocha, P.; Suriwong, T. Performance Comparison of Ferrite and Nanocrystalline Cores for Medium-Frequency Transformer of Dual Active Bridge DC-DC Converter. Energies 2021, 14, 2407. [Google Scholar] [CrossRef]
- CLC/FprTS 50549: Part 1-Requirements for Generating Plants to be Connected in Parallel with Distribution Networks—Part 1: Connection to a LV Distribution Network—Generating Plants up to and Including Type B; European Committee for Electrotechnical Standardization: Brussels, Belgium, 2012; Available online: http://tinyurl.com/TS-50549-1 (accessed on 21 December 2021).













| Parameters | Values | |
|---|---|---|
| AC bus | RMS voltage (V) Frequency (Hz) Grid capacitor (µF) (see CAC in Figure 2) | 110/230 50/60 1 |
| DC bus | DC voltage (V) | 400 |
| DC–DC stage | Input current (A) Output current (A) Switching frequency (kHz) | 10 max. 5 max. 150/300 |
| DC–AC stage | Output current (A) Switching frequency (Hz) | 5 max. AC grid frequency |
| Targeted power | From 100 W up to 1.5 kW | |
| Targeted efficiency | About 95% over the entire power range considered | |
| Parameters | Values | |
|---|---|---|
| DC–DC stage | Inductance of the DC coil (µH) (see L1 in Figure 9) | 700 |
| Power MOSFETs used (see T1 and T2 in Figure 9) | Two N-channel SiC power MOSFETs of 650 V, 30 A, 80 mΩ (part number: SCT3080AL; manufacturer: ROHM Semiconductor); switching frequency of a few hundred kHz (150 kHz implemented experimentally) | |
| Modulation stage | Capacitances (µF) (see C1, C2 and C3 in Figure 9) | 10 (C1), 1 (C2) and 0.068 (C3) |
| Power MOSFETs used (see T8 and T9 in Figure 9) | Two N-channel power MOSFETs of 500 V, 47 A, 78 mΩ (part number: IRFPS43N50K; manufacturer: Vishay Siliconix). | |
| DC–AC stage | Power MOSFETs used (see T3, T4, T5 and T6 in Figure 9) | Four N-channel power MOSFETs of 500 V, 47 A, 78 mΩ (part number: IRFPS43N50K; manufacturer: Vishay Siliconix); switching to AC mains frequency (50 Hz here) |
| Control strategies (SiC and silicon MOSFET drivers, voltage/current sensors, AC grid frequency reading) | Microcontroller based on the Arm® Cortex®-M4 32-bit RISC (reduced instruction set computer) core, operating at a frequency of up to 168 MHz (part number: STM32F407VG; manufacturer: STMicroelectronics) | |
Publisher’s Note: MDPI stays neutral with regard to jurisdictional claims in published maps and institutional affiliations. |
© 2022 by the authors. Licensee MDPI, Basel, Switzerland. This article is an open access article distributed under the terms and conditions of the Creative Commons Attribution (CC BY) license (https://creativecommons.org/licenses/by/4.0/).
Share and Cite
Aouichak, I.; Jacques, S.; Bissey, S.; Reymond, C.; Besson, T.; Le Bunetel, J.-C. A Bidirectional Grid-Connected DC–AC Converter for Autonomous and Intelligent Electricity Storage in the Residential Sector. Energies 2022, 15, 1194. https://doi.org/10.3390/en15031194
Aouichak I, Jacques S, Bissey S, Reymond C, Besson T, Le Bunetel J-C. A Bidirectional Grid-Connected DC–AC Converter for Autonomous and Intelligent Electricity Storage in the Residential Sector. Energies. 2022; 15(3):1194. https://doi.org/10.3390/en15031194
Chicago/Turabian StyleAouichak, Ismail, Sébastien Jacques, Sébastien Bissey, Cédric Reymond, Téo Besson, and Jean-Charles Le Bunetel. 2022. "A Bidirectional Grid-Connected DC–AC Converter for Autonomous and Intelligent Electricity Storage in the Residential Sector" Energies 15, no. 3: 1194. https://doi.org/10.3390/en15031194
APA StyleAouichak, I., Jacques, S., Bissey, S., Reymond, C., Besson, T., & Le Bunetel, J.-C. (2022). A Bidirectional Grid-Connected DC–AC Converter for Autonomous and Intelligent Electricity Storage in the Residential Sector. Energies, 15(3), 1194. https://doi.org/10.3390/en15031194

