Next Article in Journal
Analysis of Temperature Influence on Precipitation of Secondary Sediments during Water Injection into an Absorptive Well
Previous Article in Journal
An Experimental Study and Statistical Analysis on the Electrical Properties of Synthetic Ester-Based Nanofluids
Previous Article in Special Issue
Communication-Focused Top-Down Design of Robotic Systems Based on Binary Decomposition
 
 
Font Type:
Arial Georgia Verdana
Font Size:
Aa Aa Aa
Line Spacing:
Column Width:
Background:
Article

Research on Refined Modeling and Fuzzy Control of Electro-Hydrostatic Actuator with Co-Simulation Method

1
School of Aeronautics, Chongqing Jiaotong University, Chongqing 400074, China
2
School of Mechatronics and Vehicle Engineering, Chongqing Jiaotong University, Chongqing 400074, China
3
Chongqing Key Laboratory of Green Aviation Energy and Power, The Green Aerotechnics Research Institute of Chongqing Jiaotong University, Chongqing 401120, China
*
Author to whom correspondence should be addressed.
Energies 2022, 15(23), 9129; https://doi.org/10.3390/en15239129
Submission received: 4 November 2022 / Revised: 25 November 2022 / Accepted: 29 November 2022 / Published: 1 December 2022

Abstract

The EHA is a highly integrated closed hydraulic system which is widely used in aerospace, vehicles, and robotics because of its high power and lightweight size. Due to the high non-linearity of the control system, it is difficult to reach a high robustness, leading to instability of the EHA system. In this paper, the fuzzy PID control strategy is proposed for overall control of the whole EHA system. Firstly, the structure and operating principle of EHA are analyzed. Secondly, the mathematical model and simulation model of the EHA-FPVM were established. Specially, to solve the problem of difficult calculation of non-linear factors such as friction and external forces, a co-simulation model was built in Matlab/Simulink AMESim, and a fuzzy PID controller was designed to control the EHA-FPVM. Finally, the PID and fuzzy PID controller were used to conduct simulation experiments, the simulation results are compared, and a servo-hydraulic system evaluation method is introduced to assess the simulation results. The results show that the EHA fuzzy PID control system has better output performance, lower overshoot percentages and steady-state errors, and the obtained evaluation scores are higher and more suitable for controlling EHA.

1. Introduction

The More Electric Airplane (MEA) concept has been gaining momentum in aircraft design over the past few years and is now being researched by a growing number of research institutes and companies; it is now recognized as the next generation of aircrafts [1]. Power fly-by-wire systems have replaced traditional hydraulically driven mechanical actuator control systems for primary and critical auxiliary flight control [2]. The adoption of power electro-actuation systems will eliminate the secondary energy source structure on aircrafts, including hydraulic and pneumatic sources, and the use of electro-hydrostatic actuators (EHA) and electro-mechanical actuators (EMA) as transmission components has high reliability, high survivability, high maintainability, high efficiency and cost savings [3,4,5].
The EHA is a highly integrated, partially enclosed hydraulic system consisting of a motor, pump, actuator, fuel tank and other components. It can be divided into different types according to whether the pump and motor speed are adjustable, and EHA-FPVM composed of fixed displacement pump and adjustable speed motor is the most widely used. The simpler and more reliable construction of FPVM compared to the other types has led to more research interest in FPVM as it is more widely and safely used in flight control systems.
EHA-FPVM has been investigated in recent years. Yan et al. proposed a new EHA based on a constant torque variable pump (CTVDP) and simulated it so that it could reduce the maximum rated torque of the motor significantly while reducing the size and weight of the servo motor [6]. Martin et al. proposed an EHA-FPVM system based on the Simscape library model that integrates the effects of various non-linearities, such as friction and re-feed circuits, and the effects on saturation torque, speed and voltage results [7]. Zhang et al. proposed an improved high-voltage load-sensing EHA-FPVM that reduces the pump displacement under large loads to achieve reduced motor torque and heat generation, solving the problem of high energy consumption in EHA systems and improving efficiency [8].
The widespread use of heterogeneous redundancy technology in modern aircraft design is fundamentally aimed at improving the reliability and safety of the drive system. The first use of heterogeneous hydraulic/electronic power and combined systems in civil aviation were in the Airbus 380, and today the technology is also used in the F-35 fighter aircraft [9,10]. While the different redundancy techniques enhance the reliability of the system’s mission, the multiple redundancy design also increases the overall complexity to a certain extent [11].
As research has progressed, researchers have proposed an increasing number of control algorithms such as Sliding Mode Control (SMC), Back-stepping Control [12] and Proportional-Ignition-Derivative (PID) control algorithms [13] to improve the performance of EHA position tracking in the presence of parameter uncertainty and non-linearity.
Zhou et al. proposed a discrete-time SMC (DT-SMC) control algorithm with an input filter for controlling low-damping EHAs with large volume variations [14]. Yang et al. proposed a new SMC algorithm combined with a sliding-mode observer for handling parameter uncertainties and nonlinearities in EHAs [15]. Wang et al. developed a robust control method for EHA systems applying a damping variable SMC and an extended disturbance. A robust control method that applies the damping variable SMC and an extended disturbance estimator was developed for EHA systems by Wang et al. [16,17]. In addition, SMC is also useful in active fault-tolerant control and dual-redundant control of EHA systems [18]. Nguyen Deng developed an adaptive fuzzy sliding mode control (AFSC) to control the proposed EHA-CVT and conducted a mathematical analysis to investigate the global stability of the system. Finally, experiments were carried out to evaluate the performance of the proposed WEC [19]. The main drawback of the SMC algorithm is that when the state trajectory reaches the sliding mode surface, it is difficult to slide strictly along the sliding mode surface towards the equilibrium point, but instead traverses back and forth on its sides to converge at the equilibrium point, thus generating jitter.
Fan et al. designed a nonlinear PID controller for the EHA, but the PID controller could not adapt to the system parameters over a wide range [18]. Kim et al. proposed a nonlinear adaptive control scheme for the EHA based on a back-propagation controller [20]. Ahn et al. designed an adaptive control pump to control the EHA system, which was developed based on a new adaptation law and an improved back-propagation technique to compensate for nonlinearities and uncertainties in the EHA system and uncertainty in EHA systems [21]. The feedback back-stepping control algorithm allows for fast response and high robustness of the EHA, but the fifth-order derivative shift may lead to system instability due to the presence of noise.
All the above control methods can deal with the nonlinear problem of EHA well, but each of them has certain defects. To solve the nonlinear problem of EHA and avoid the above defects, the fuzzy PID control method is introduced into this paper. Fuzzy PID control is a good tool to deal with complex, non-linear and uncertain systems [22]. In order to address friction, load and other types of non-linear disturbance factors and to increase the speed of the motor, this paper uses a fuzzy adaptive PID control model to simulate the EHA system.
The three EHA structures have their advantages and disadvantages; however the FPVM structure is simpler and more reliable, more widely used and safer, and therefore EHA-FPVM is the subject of this paper and is modelled mathematically. To demonstrate the expected performance of the EHA, proportional–integral–differential (PID), cascaded PID, inner and outer loop control based on PID control schemes, and feedback linearized PID control have eloped. However, robustness cannot be guaranteed in the presence of system uncertainty. To solve the problems caused by the system uncertainty, the fuzzy adaptive PID control algorithm is used for simulation analysis. The results show that the system has a fast step response and good smoothness of motion.

2. Materials and Methods

The EHA-FPVM consists mainly of a permanent magnet synchronous motor, an axial piston pump, valves (relief valve, check valve), a one-way oil filter, a booster tank, an accumulator, an actuator and its control system. The permanent magnet synchronous motor is shown in Figure 1, consisting of a stator and a rotor. The stator includes the deflection coil, teeth, slots and windings. The rotor includes a fixed sleeve, magnets, shaft and iron. The EHA consisting of the permanent magnet synchronous motor, the hydraulic circuit and the actuator is shown in the Figure 2.
A typical construction of an axial piston pump is shown in Figure 3, consisting of a cylindrical cylinder block, piston, slide shoe and swash plate. The piston is nested in a circular array of equal angular intervals between the center line of the cylinder block and connected to the disc. The sliding shoe is connected to the piston head by a ball joint. The cylinder block is coupled to the shaft with a spline mechanism on the inside of the cylinder hub and can rotate with the shaft around the shaft center line. When the swash plate is rotated, the slide shoe slides on the swash plate and the cylinder rotates around the fixed valve plate. At the same time, as the permanent magnet synchronous motor drives the rotation of the swash plate in its inclined plane, each piston-slip shoe assembly experiences a reciprocating motion within the cylinder body, supplying oil to the hydraulic circuit.
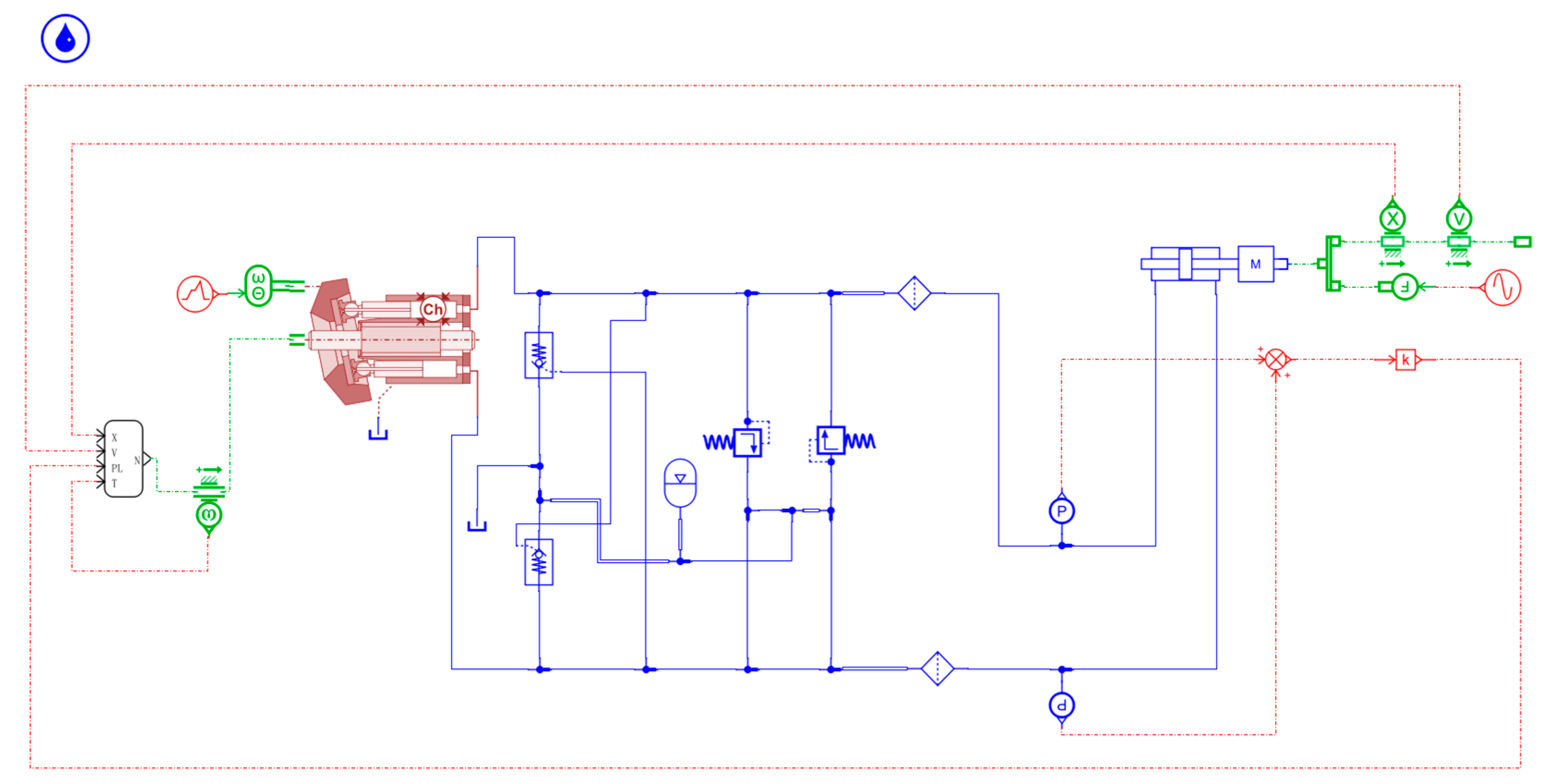
Hydraulic cylinders are usually symmetrical systems, i.e., both sides with the driving piston are in the same area, but the two load masses are different. A relief valve is therefore required to supply or discharge a supplementary volume of fluid to prevent over-pressurization of the system; an accumulator and booster tank are used to replenish the oil or to absorb excess oil from the oil; a bi-directional rotary axial piston pump is driven by an AC servo motor and the axial piston pump can supply pressure oil in both directions. The EHA is essentially a servo system with a highly integrated, closed volume. To increase its reliability, researchers also use dual or multi-redundant EHAs in practical applications to reduce the probability of EHA failure. However, the use of dual or multi-redundant EHAs also increases the load on the vehicle. The hydraulic circuit of an EHA is shown in Figure 4. When a command is an input to the controller, the controller outputs a signal to the motor drive. This signal drives the permanent magnet synchronous motor and controls both motor speed and direction. The motor drives the axial piston pump and controls its flow. The high-pressure oil enters the cylinder and drives the extension and retraction of the piston rod. The EHAs with different redundancies are shown in Figure 5.

3. EHA System Modeling

3.1. PMSM Permanent Magnet Synchronous Motor Modeling

The EHA uses a permanent magnet synchronous motor, which is mathematically modelled with the assumption that
(1)
Motor hysteresis losses and eddy current losses are excluded;
(2)
The saturation of the motor magnetic circuit is ignored;
(3)
The effects of temperature on the motor are ignored;
(4)
The motor stator windings are symmetrically distributed [25].
Its stator voltage equation is:
[ u a u b u c ] = [ R s 0 0 0 R s 0 0 0 R s ] [ i a i b i c ] + d d t [ φ a φ b φ c ]
where u a , u b and u c , respectively, are a , b , c three-phase voltages; i a , i b , i c ,   respectively ,   are   a , b , c three-phase currents; φ a , φ b , φ c ,   respectively ,   are   a , b , c three-phase magnetic chain. R s is the armature winding resistance.
The equation for its stator magnetic chain is:
[ φ a φ b φ c ] = [ L a a M b a M c a M a b L b b M c b M a c M b c L c c ] [ i a i b i c ] + φ f [ cos θ cos ( θ 2 π / 3 ) cos ( θ + 2 π / 3 ) ]
where L a a , L b b and L c c are the stator winding magnetic inductances, respectively; M a b M a c M b a M b c M c a M c b are the mutual inductances of the stator windings, respectively; φ f is the rotor permanent magnet chain; θ is the rotor N pole and a is the angle between the rotor pole and the phase axis.
Its voltage equation is:
{ u d = R s i d + d φ d d t ω r φ q u q = R s i q + d φ q d t ω r φ d
where u d and u q are the stator d and q axis voltages, respectively; R s are the armature winding resistances; i d and i q are the stator d and q axis currents, respectively; φ d and φ q are the stator d and q axis magnetic chains, respectively; ω r is the angular velocity.
The torque equation is:
T e = 3 2 p [ φ f i q + ( L d L q ) i d i q ]
where T e is the torque, and p is the number of motor pole pairs, and φ f is the magnetic chain of the permanent magnet; L d   and   L q are the stator d and q axis inductances, respectively. In the commonly used permanent magnet synchronous motor L d = L q the torque formula can be simplified to:
T e = 3 2 p φ f i q

3.2. Modeling of Micro-Miniature Plunger Pumps

According to the way the EHA works and the speed and load requirements of the whole system, a bi-directional quantitates micro-piston pump and a symmetrical hydraulic cylinder was chosen. The piston pump parameters are shown in the Table 1 below.
The working principle of the micro piston pump is to achieve oil suction and discharge through the axial reciprocating motion of multiple plungers in the plunger chamber so that the volume of the plunger chamber will become larger or compressed. The total flow rate of a swash plate axial piston pump is the result of the combined effect of all the individual plunger discharges. Assuming that the plunger of the plunger pump has a distribution circle diameter of D , the plunger diameter is d , the swash plate inclination angle is γ , the speed is n , the number of plungers is z , and the efficiency is η v , then the plunger travel in the cylinder is S = D tan γ , the theoretical displacement of the swash plate axial piston pump is:
V = π 4 d 2 D z tan γ  
Theoretical flow rates for swash plate axial piston pumps:
Q = Q η v = π 4 d 2 D z n tan γ  
The actual rate of swash plate axial piston pumps:
Q s = Q η v = π 4 d 2 D z n η v tan γ  
When the piston pump works, the plunger is subjected to the pressure in the conversion between the high-pressure area and the low-pressure area, which produces a pressure oil film between the gaps, divided into the wetting oil film and the gap oil film. The oil film in the piston pump plays a positive role in improving the lubrication performance of the pump, and the oil film gap is generally one of the reasons for the leakage of the internal structure of the piston pump. Along with the plunger pump work time increase, the damage to the plunger vice was aggravated, and the plunger vice of the tight connection gap expanded. When the clearance exceeds the normal operating range, the oil leakage rises.
The leakage flow rate of the plunger sub is [26]:
q s 1 = π d δ 1 3 12 u l ( 1 + 1.5 ε 2 ) Δ P π d δ 1 v 2
where u is the dynamic viscosity of the fluid; l is the length of contact between the plunger and the cylinder; δ 1 is the oil film gap between the plunger and the bore of the cylinder; ε is the eccentricity of the plunger to the cylinder bore; Δ P is the difference between the plunger chamber pressure and the external pressure; v is the speed of movement towards the plunger in the cylinder.
Leakage from the slide shoe sub is mainly due to a certain gap between the slide shoe and the swash plate, where the slide shoes fail to seal. When the oil passes through the plunger pump and the hole of the slide shoe, it is discharged from the gap, producing a hydrostatic oil film on the surface of the swash plate.
The sliding shoe sub leakage flow rate can be found from the slit laminar flow equation as [27,28]:
q s 2 = π d 0 4 δ 2 3 u [ 6 d 0 4 ln ( R 2 / R 1 ) + 128 δ 2 3 l 0 ] Δ P
where d 0 is the diameter of the plunger throttle bore; R 2 is the outer radius of the sealing band of the slide shoe; R 1 is the inner radius of the slide shoe sealing band; δ 2 is the clearance of the slide shoe sub oil film; l 0 is the length of the plunger throttle hole.
The leakage of the flow distribution sub is mainly caused by the hydrostatic support, the oil leaks from the internal and external oil seal of the flow distribution disc to the inside of the cylinder. Therefore, the leakage flow of the flow distribution sub is:
q s 3 = α f δ 3 3 12 u [ 1 ln ( r 2 / r 1 ) + 1 ln ( r 4 / r 3 ) ] Δ P
where α f is the waist-shaped groove wraps angle on the oil discharge side of the distribution disc; δ 3 is the oil film gap on the flow distribution side; r 2 , r 1 are the inner and outer radius of the inner oil seal band of the flow distribution and r 3 , r 4 are the internal and external radius of the oil seal band on the outer side of the flow distribution disc Δ P . The pressure difference between the high- and low-pressure zones in the pump casing can be calculated.
Plunger pump flows is defined as:
Q 1 = D p n C i p ( P a P b ) C e p ( P a P 0 )
Q 2 = D p n C i p ( P a P b ) + C e p ( P b P 0 )
where C i p and C e p are the internal and external leakage coefficients of the pump;   P a and P b are the operating pressure at both ends of the pump; D p is the displacement of the pump; n is the number of revolutions of the pump; and P 0 is the return pressure.

3.3. Actuator Modeling

To simplify the model, the actuator is generally considered to be rigidly connected to the load, but for servo systems with high inertia, the influence of structural stiffness on system performance cannot be ignored. Therefore, the stiffness of K of the spring represents the stiffness of the connection between the actuator and the load. The actuator drives to force F h and the external load forces acting on the piston rod F d . There is a relationship between
F h = F d = K ( x h x d )
where x h is the actuator displacement, and x d is the load-displacement.
Taking into account actuator leakage, the flow in the two chambers of the actuator can be expressed as:
Q 1 Q i t p Q e t p 1 = V 10 + A 1 x β e d p 1 d t + A 2 d x d t
Q i t p Q 2 Q e t p 2 = V 20 + A 2 x β e d p 2 d t A 2 d x d t
where V 10 and V 20 are the initial volume of the oil inlet and return chambers; A 1 and A 2 is the effective area of the inlet and return chamber pistons;   Q 1 and Q 2 are the actuator inlet and outlet flow rate; p 1 and p 2 is the actuator inlet and outlet chamber pressure; Q i t p is the internal leakage flow rate of the actuator and Q e t p is the actuator external leakage flow rate; and x is the piston displacement.
Assuming that the temperature of the hydraulic oil in the EHA is constant, the leakage of the actuating mechanism is Q t p , the hydraulic cylinders have the same volume in both cylinders, the flow equation can be expressed as [29,30,31]:
Q h ( t ) = A h x h ( t ) d t + V h 4 E h d P h ( t ) d t + Q t p P h ( t )
where A h is the area of the piston; P h is the amount of change in load pressure with time; V h is the volume; E h is the modulus of elasticity. The force on the piston rod can be considered as the external load from the flight control surfaces. When the force balance equation is given by:
A h P h ( t ) = m h · d 2 x h ( t ) d t 2 + B h · d x h ( t ) d t + F h ( t )
where m h is the total mass of the hydraulic cylinder of the actuator; F h is the external load; B h is the damping factor of the piston. However, for systems with large time delays, such as flight control systems, the stiffness cannot be neglected. It is therefore abstracted as a spring with a coefficient of elasticity of K d h of the spring used to connect the actuator to the flight control surface. By listing the moment balance equation, the equation is obtained as:
F d ( t ) = r d 2 m d d 2 δ s ( t ) d t 2 + r d B d · d δ s ( t ) d t + T L ( t ) r d
The m d is the mass of the flight control surface load; F d is the rudder drive force; B d is the viscous damping coefficient of the flight control surface load; r d is the width of the rudder surface; T L is the moment caused by the aerodynamic load which can be considered as an external disturbance; the load-displacement can be approximated by x d ( t ) = r d δ s ( t ) can be approximated as equal.

3.4. Accumulator Modeling

In this paper, a diaphragm accumulator is selected as the oil replenishment unit. Its working process consists of three typical operating states: filling, charging and draining.
The effective working volume of the accumulator is:
Δ V = π 4 d 2 l
where Δ V is the effective working volume of the accumulator; d is the piston rod diameter of the hydraulic cylinder; l is the hydraulic cylinder stroke.
The gas charged to the accumulator is nitrogen, whose properties are similar to those of an ideal gas, so the process of change of state during operation can be described by Ball’s law of thermodynamics as:
p 0 V 0 n = p 1 V 1 n = p 2 V 2 n
where p 0 is the accumulator filling pressure; p i is the pressure in any operating point of the accumulator; V 0 is the total working volume of the accumulator; V i is the volume of the gas at any operating point of the accumulator;   n is the multivariable process index of the gas, dimensionless.
Accumulator work charging and draining time is less than 1 min, the nitrogen inside the diaphragm is too late to exchange heat with the outside world, and can be regarded as an adiabatic process, take   n = 1.4 , we obtain:
V 0 = Δ V p 0 1 / 4 [ ( 1 p 1 ) 1 / 4 ( 1 p 2 ) 1 / 4 ]
where p 1 is the minimum working pressure in the accumulator; p 2 is the maximum working pressure in the accumulator.
The relationship between the inlet pressure in the accumulator and its inflow flows is satisfied as follows:
p T = p 0 V 0 n ( V 0 q T d t ) n
where p T is the accumulator inlet pressure; q T is the inflow flow to the accumulator.

3.5. Modeling of Valve Component

The one-way valve plays a vital role in the EHA hydraulic system, it realizes the one-way flow of hydraulic fluid and lays the foundation for the EHA to establish an effective flow distribution mechanism. The EHA uses an elevating check valve with a spherical spool, due to the existence of the fluid–solid coupling problem, the actual operation of the check valve in the EHA is very complex; to simplify the process, this paper simplifies the check valve to a single degree of freedom system and modeling it, the dynamic equation of the one-way valve spool is:
m r x r ˙ + c r x r ˙ + k r x r = ( p t l p c ) A c + F 0
where m r is the spool mass of the check valve; c r is the damping factor of the spool; k r is the one-way valve spring stiffness; p t l and p c is the check valve inlet and outlet pressure; and F 0 for the one-way valve spring pre-pressure; A c is the effective force area of the one-way valve spool.
The orifice plate flow equation is:
Q = c v A 0 2 | Δ p | ρ
where Δ p is the differential pressure before and after the orifice, and c v is the orifice flow coefficient, and A 0 for the orifice area. So, the one-way valve orifice flow rate can be expressed as:
Q o u t = sgn ( p t l p c ) c d w x r 2 | p t l p c | ρ
where w is the orifice area gradient.
Pilot-operated relief valves are characterized by low noise, low vibration, more stable pressure, lighter pressure regulation, compact structure and smaller installation size, and are often used in aerospace hydraulic servo systems to stabilize system pressure.
The equation for the pilot valve spool force balance when the pilot valve is first opened is:
p g ˙ · π d 1 2 4 = K 1 · x y 0
where p g is the pilot valve fronts chamber pressure at the initial opening in the pilot valve; d 1 is the pilot valve orifice diameter; K 1 is the pilot spring stiffness; x y 0 is the compression of the pilot spring when installed.
According to the pilot valve structure, the pilot valve spool force balance equation when the pilot valve is fully open is:
p m · π ( d 1 2 x 1 sin φ 1 cos φ 1 ) 2 4 = K 1 · ( x y 0 + x 1 ) + F y 1
where p m is the pilot valve fronts chamber pressure when the pilot valve is fully open; x 1 is the working displacement of the pilot spring when the pilot valve is fully open; φ 1 is the pilot valve taper angle; F y 1 is the pilot valve steady-state hydrodynamic force.
When the pilot valves are fully open, the main valve is fully open, and the main spool force balance equation is:
p s · π d 2 4 = p g · π d 2 4 + K · ( x 0 + x ) + F y
where p s is the main valve front chamber pressures when the main valves are fully open; d is the main valve orifice passage diameter; x 0 is the compression of the main valve spring when installed; x is the main valve spool operating displacement;   F y is the main valve steady-state hydrodynamic force.
The main valve spring is fitted with a load of:
K = K · x 0
The flow rate at the full opening of the main valve is:
Q = C π d sin ( φ ) x 2 p s p
The liquid flow rate at the main valve port is:
V = Q π d x sin φ
Steady-state liquid power F y = p Q V cos φ where φ is the main cone valve cone angle.
The pilot valve flow is from the main spool damping orifice and its flow equation is:
Q 1 = C π d 2 2 4 2 ( p s p g ) p
where d 2 is the main spool damping bore diameter.

3.6. EHA System Modeling

The EHA system is an integrated combination of an electrical system and a hydraulic system. The electrical system includes a permanent magnet synchronous motor, solenoid servo valve and servo valve coil. The hydraulic system includes a hydraulic circuit, axial piston pump, hydraulic oil tank, accumulator and hydraulic cylinder, etc. This paper is based on domestic and international EHA.
Based on the AMESim software, the components and piping of the system, such as the axial piston pump, the check valve, the accumulator and the actuator, were modeled. Afterwards, the parameters of the corresponding modules, as well as the parameters of friction, damping and leakage coefficients, were set according to the mathematical models in Section 3.2, Section 3.3, Section 3.4 and Section 3.5. In the simulation modeling, components of the mechanical library, the hydraulic library and the hydraulic component design (HCD) library of the AMESim software were used to construct a fine-grained model of the EHA system components. In particular, the simulation model of a single piston pump was built from the BAP12 piston sub-model, the BAF01 sleeve sub-model, the WTX03 modulating transformer sub-model and the MECADS0B sensor, as shown in Figure 6. Five plunger pump sub-models and RMECHN0 dynamic rotating mechanical velocity sub-model are used to build the whole axial plunger pump simulation model, as shown in Figure 7. The BRP18 piston sub-model, MAS30 friction sub-model and MECDS0B sensor sub-model from the Hydraulic Component Design (HCD) library are used to build the actuator simulation model as shown in Figure 8. The CV005 pilot spring hydraulic check valve sub-model, RV010 relief valve model and HA001 accumulator sub-model shown in Figure 9 and Figure 10 were used to form the safety and accumulation circuit. The established hydraulic part model is shown in Figure 11, and finally the variable data is combined with Simulink through the Interface block interface module for real-time pro-sensing and analysis.
Meanwhile, the permanent magnet synchronous motor and system controller models are established in Matlab/Simulink as shown in Figure 12, and then the co-simulation model of mechanical, hydrostatic and control subsystems of EHA is established between AMESim and Matlab/Simulink through the interface block. The controller model consists of three adaptive fuzzy PID controllers, namely speed loop fuzzy PID, q-axis current loop fuzzy PID and d-axis current loop fuzzy PID. It works by using a fuzzy PID controller to generate u q   and u q commands based on the difference between the actual feedback current of the motor and the reference current, thus controlling the motor output speed. It is worth mentioning that both the output speed and the feedback displacement signals are transmitted by the joint simulation interface block interface module. Based on the co-simulation of these two software, a realistic and accurate simulation of the complex operating conditions of the EHA is achieved, which lays the foundation for further research on the control method of the system drive unit.
The EHA system for a high-speed micro-compact quantitative axial piston pump driven by a permanent magnet synchronous motor with a sinusoidal counter-potential has been developed for current applications. The speed control of the hydraulic actuator is achieved using the speed control of the servo motor and the commutation of the servo motor achieves the commutation of the hydraulic actuator. The parameters of the EHA system used in this paper are shown in Table 2.
The simulation model of the EHA system will enable Matlab/Simulink and AMESim to jointly build the simulation model. Selecting a suitable model of each component in AMESim and setting specific and accurate parameters to build a detailed hydraulic model ensures the accuracy of the system. The permanent magnet synchronous motor and its control model are built in Matlab/Simulink to ensure the accuracy and realism of its electrical system and control system. The solver used for this model is ode3 (Bogacki–Shampine) of type fixed step size and fixed step size of 1 × 10−6. In this paper, a simulation model is built as shown in Figure 11 and Figure 12.

3.7. Fuzzy PID Control

3.7.1. Program Analysis

PID controllers are widely used in engineering practice due to their ease of operation and simple commissioning. Fuzzy control has the advantages of robustness and fast response, so the two are combined into a fuzzy PID controller to improve the following ability and response speed of the EHA control system. The fast response and high accuracy capability of the PMSM determine and influence the performance of the EHA system to a certain extent [32,33,34]. The efficiency of using the PMSM is about 70–90%, so a feasible way to improve the performance of the EHA is to improve the PMSM performance [35,36,37]. In this study, conventional dual closed-loop proportional, integral and differential (PID) control is used, where a fuzzy logic controller is applied to automatically adjust the PID coefficients. In addition, a positive position feedback compensator is designed for the PMSM. These tools improve the performance of the PMSM in terms of fast response time, accuracy and robustness with changes in surface load.
Current feedback control is typically used to regulate and limit the current to the motor coils. Speed feedback is used to enable the motor to track the angular speed command input.
The dual closed-loop control of motors uses common PI or PID control strategies. However, this classical control method does not meet the demands of fast response, high accuracy and robustness at the same time. For example, fast response can lead to large overshoots. Fuzzy PID control can solve this problem very well and has good speed tracking performance and good resistance to load disturbances.

3.7.2. PMSM Space Vector Pulse Width Modulation Working Principle and Implementation

The space vector pulse width modulation (SVPWM) technique, also known as chain tracking control, has become the main method for analyzing PMSM due to its advantages, such as fewer high harmonics, ease of digitization and wide linearity range. The SVPWM technique tracks the chain circle of an AC motor in terms of its actual chain vector, considering the inverter system and the PMSM as a whole, using different combinations of the six switching signals of the three-phase inverter combinations, generating U 0 (100), U 1 (001), (001), (001) U 2 (010), (010), (010) U 3 (011), (011), (100) U 4 (100), (100), (100) U 5 (101), (101), (101) U 6 (110), (110), (110) U 7 (111) eight basic voltage space vectors, when the switch is in the fully open or fully closed state is called zero vector, so the six non-zero vectors divide the space into six sectors, and then use these eight basic voltage space vectors to synthesize the actual voltage space vector so that the rotation trajectory of the synthesized vector is as close to the circle as possible to form the basic magnetic chain circle.

3.7.3. PMSM Fuzzy PID Control

The basic relationships of the fuzzy PID control algorithm are represented as the equation:
u ( t ) = K p e ( t ) + K i 0 t e ( τ ) d τ + K d d e ( t ) d t
where K p is the proportionality factor, and K i is the coefficient of integration; K d is the differential coefficient, and u ( t ) is the output function of the controlled object; e ( t ) is the system error; e c ( t ) is the derivative of the system error.
The PID controller is responsible for controlling the current and speed loops of the permanent magnet synchronous motor. Setting the parameters of the PID controller, by controlling i q ( t ) controls the electromagnetic torque. The current closed-loop control links help to accelerate the dynamic response and ensure the stability of the system and include PI links, first-order inertia links, PWM links and motor links. The fuzzy PID control structure diagram is shown in Figure 13.
Combining the q-axis voltage equation in Equation (3), while neglecting the dynamic and coupling terms, gives:
G p ( s ) = I q ( s ) U q ( s ) = 1 L q s + R w
When the sampling frequency 1 T s > 10.0   kHZ , delay time t d = T s , combine the PWM and delay links and set the parameters in the PI link K i i = ( K i p R w ) / L q , the open and closed loop transfer function G i ( s ) and φ i ( s ) of the current loop can be obtained from:
G i ( s ) = K ¯ i · 1 s ( s + 2 3 T s )
φ i ( s ) = G i ( s ) 1 + G i ( s ) = K ¯ i s 2 + 2 3 T s s + K ¯ i
K ¯ i = 2 K i p 3 T s L q
Combining the open-loop and closed-loop transfers functions of a typical second-order system yields:
K i p = L q 6 ξ 2 T s
K i i = R w 6 ξ 2 T s
The speed loop consists of the PI link, the current loop, the delay link, the electromagnetic torque link and the load. Approximating the current link as an I-order link and choosing the best damping ratio, the equation is obtained by combining the inertia link:
G n ( s ) = K ¯ i s · K ¯ n p s + K n s · 1 T i s + 1 = K ¯ n K p n τ n · ( τ n s + 1 ) s 2 ( T i s + 1 )
K ¯ n = 45 P n φ f π J ω
τ n = K n p K n i
T i = 4 T s
According to the minimum peak principle in the oscillation exponential method, the parameter expression of the speed loops regulation link is obtained as:
K n p = π J ω 300 P n φ f T s
K n i = π J ω 6000 P n φ f T S 2
A fuzzy rule is a collection of conditional statements, mostly in the form of if … then …, and is a form formulated based on previous summaries or practical situations.
The fuzzy rules for K P , K I and the fuzzy rules for the rectification of the two parameters are as follows.
  • K P Rectification principles
When e is P , Δ K P positive, i.e., increases K P ; when e is N , Δ K P take the negative, i.e., decreases K P . When e is Z , there are three cases. When e c is N , Δ K P takes the negative. When e c is Z , in order to reduce the error, the Δ K P takes positive. When e c is P , the positive error is increasing, the Δ K P is taken as positive. The fuzzy rules of K P are shown in Table 3.
2.
K I Rectification principles
When the error is near zero, the Δ K I is taken as positive, otherwise, Δ K I takes zero. The fuzzy rules of K I are shown in Table 4.
3.
Fuzzy sets and affiliation functions.
By the actual situation, put e ,   e c ,   K P , and K I the fuzzy set is specified as {negative, zero, positive} = { N ,   Z ,   P }. Based on the speed command, initial error and empirical design e the range [−10, 10],   e c the range of [ 1 × 10 6 , 1 × 10 6 ], K P the range [−100, 100], K I the range of [−600, 600]. According to the fuzzy rules, and because the steeper the affiliation functions the higher its resolution, the triangular affiliation functions is used near zero, and the Gaussian affiliation function is used where the error is large.

3.7.4. PMSM Control System Simulation

The parameters of the PMSM model built in this paper are shown in Table 5.
The SVPWM system is the core element of vector control, and each section is shown in Figure 14.
The coordinate transformation module is shown in Figure 15.
The fuzzy PID controller is shown in Figure 16.
Figure 17 shows the results of the PMSM vector control simulation using a conventional PID controller and a fuzzy PID controller, respectively, with a simulation time of 0.5 s, a rated speed of 1500 r/min, the motor running at no load at the initial moment and 8 N·m load torque at 0.2 s.
Comparing the motor speed curve, if the system uses a traditional PID controller over 2000 r/min, while the speed overshoot is suppressed when using the fuzzy PID controller, the fluctuation is zero, and the overshoot of the system is smaller; when the system uses a traditional PID controller, the speed stabilization at 1500 r/min requires a regulation time of 0.75 s, while when using the fuzzy controller it only takes 0.065 s, so the system regulation time is shorter with the fuzzy PID controller. After a sudden load is applied to the system, the speed drops to 1394 r/min using the conventional PID controller and is then adjusted again to 0.04 s, whereas with the fuzzy PID controller the speed is pulled down to 1473 r/min, is adjusted quickly to 0.017 s, and has superior steady-state performance.
In particular, the evaluation method described in the literature [38] is introduced to assess the performance of the PID controller of the fuzzy PID controller in terms of out-put speed. Rising time, Delay time, Transition time and Overshoot were introduced and ascribed a certain weighting to evaluate the score of the control system as shown in Table A1 and Table A2 in Appendix A. The results show that both controllers reached the pass line and the fuzzy PID controller outperformed the PID controller in all aspects with a higher overall score than the PID controller. Comparing the motor electromagnetic torque variation curves, as seen in Figure 18, it can be seen that the motor electromagnetic torque follows the systematic variation very well and is reliable and stable throughout the entire range of motion when using both control methods. As shown in Table A3 and Table A4 in Appendix A, both controllers reached the pass line in terms of output torque, with the fuzzy PID controller outperforming the PID controller in all areas and scoring higher overall than the PID controller. In particular, in terms of overshoot, the PID controller showed an overshoot of 36.9%, the fuzzy PID controller did not overshoot and showed good stability. Therefore, the fuzzy PID controller also provides superior performance in the overall system motion.

3.8. Experimental Results

To verify the effectiveness of the controller designed in this paper, the EHA system model and control algorithm is implemented in the MATLAB/Simulink environment to simulate the EHA control. The fuzzy adaptive PID control model in MATLAB/Simulink is shown below.
As can be seen from Figure 19, Figure 20 and Figure 21, the EHA fuzzy PID control system has a response time of 0.02 s, an overshoot of 0.1% and a steady-state error of approximately 0.6%. The EHA PID control system, on the other hand, has a response time of 0.03 s, overshoots by 3% and has a steady state error of approximately 1.8%.
The scores of the two controllers for controlling EHA displacement are shown in Table A5 and Table A6 in Appendix A, and it can be seen that they do not score well under the assessment system used in the literature [38]. The reason for this is the introduction of adaptive control, where the EHA displacement output is fed back to the input of the control signal. This has the advantage that the EHA displacement can be controlled to reach the exact position, while the speed and torque of the PMSM will gradually decrease as the displacement distance increases, reducing the heat generated by the motor and improving the reliability of the system.
It can be seen that the use of a fuzzy PID control strategy can well achieve the control of the EHA system; compared with the PID control strategy, the rise time of the two has been basic, which is mainly limited by the maximum flow rate of the system and the maximum number of revolutions of the motor; the maximum overshoot of the system is substantially reduced; the error after reaching the steady state is smaller, it can be seen that the fuzzy PID control strategy is better than the PID control strategy stiffness; the response is faster.

4. Discussion

Many researchers and teams have contributed to the research on modelling and control methods for EHAs. Lu et al. analyzed the operating characteristics of an electromagnetic direct-drive hydrostatic actuator system (EDHAS). A dynamics model of the electromagnetic linear actuator including the LuGre friction model was developed. A simulation model was built in Matlab/Simulink-AMESim software and co-simulations were carried out using this model. A system performance test rig was built. The simulation results for direct-drive piston displacement, system pressure, system flow and cylinder displacement matched well with the experimental results, verifying the effectiveness and accuracy of the improved modelling method [38]. Nguyen developed an adaptive fuzzy sliding mode control for the EHA CVT to control the pump of the EHA system and also carried out a mathematical analysis to investigate the global stability of the system [19]. Yang et al. present a design for robust discrete-time sliding mode control (DT-SMC) for high-precision electro-hydraulic actuator (EHA) systems, accurately modelling non-linear frictional characteristics [39].
The reason for choosing to use Matlab/Simulink-AMESim to build the co-simulation model and carry out the simulations in this study is that the non-linear mathematical model of the EHA is a function of the derivatives of the friction and external forces acting on it. However, it is very difficult to obtain these values. To avoid these difficulties, the EHA model was constructed in AMESim, the control system was developed in Matlab/Simulink and co-simulation was carried out. The AMESim sub-models can simulate the friction and external forces, which can be taken into account more accurately in the simulation. The Matlab/Simulink modular development environment is intuitive and efficient, making it easy to model and develop control systems for permanent magnet synchronous motors.
In summary, non-linear factors such as temperature differences in the experimental system, fluid–solid coupling effects and the reduction in fluid bulk modulus and fluid viscosity due to air mixing in the fluid can lead to small errors between the simulation results and the experimental results. The co-simulation model has taken into account the non-linear factors of friction and external forces, and although it cannot avoid the errors caused by other non-linear factors, experiments by other teams have demonstrated the validity and accuracy of the co-simulation model, and the controller designed based on it is reliable when applied to the experiments.

5. Conclusions

In this paper, a co-simulation experiments platform based on AMESim and Simulink is built based on the EHA-FPVM mathematical model to establish a refined EHA-FPVM model. A self-adaptive fuzzy PID controller is applied to control the permanent magnet synchronous motor of the EHA system. The results of the comparison experiments with the PID controller show that the EHA system controlled with the fuzzy PID has a smooth and stable performance and is highly resistant to interference. Its advantages are as follows:
  • The PMSM is controlled using a fuzzy PID double closed-loop vector SVPWM, which enables it to output a constant speed and torque.
  • The simulation model was built and simulated using Matlab/Simulink-AMESim, and the accuracy of the EHA- FPVM model was improved by including non-linear mathematical models such as friction and external forces.
  • Load disturbances were added to the simulation process to study the anti-disturbance of the fuzzy PID controller applied in the EHA. The results show that the fuzzy PID controller can still return the EHA to the specified position after being disturbed by the load and has good anti-disturbance.
  • The fuzzy control strategy has a long rise time, but still has good prospects for application on aircraft flaps and ailerons as well as landing gear. The rise time can be reduced by increasing the PMSM speed, making it more promising for applications.
In the future, multi-redundant EHAs and active fault-tolerant controllers for this will be the development direction of EHAs to improve the safety and reliability of the aircraft. Combining fuzzy control technology with techniques such as sliding film controls and neural networks to overcome their respective shortcomings and bring their respective advantages into play will be the future development direction of EHA control strategies.

Author Contributions

Conceptualization, Y.D. and Y.Y.; methodology, R.L.; validation, R.L.; investigation, R.L.; resources, Y.D and Y.Y.; writing—original draft preparation, R.L.; writing—review and editing, Y.D. and Y.Y.; project administration, Y.D. and Y.Y.; funding acquisition, Y.D. and Y.Y. All authors have read and agreed to the published version of the manuscript.

Funding

This research was supported by the research on high Reynolds number turbulent drag reduction method based on plasma suction pump, Science and Technology Research Project of Chongqing Municipal Education Commission (KJZD-M202100702), a major project.

Data Availability Statement

Not applicable.

Conflicts of Interest

The authors declare no conflict of interest.

Appendix A

Table A1. PID controller speed evaluation table.
Table A1. PID controller speed evaluation table.
IndexesWeightsCombination WeightsActual ValueMembershipScoreTotal ScoreQualified Score
Step responseRising time0.52050.208266 ms0.220.0458040.155750.144
Delay time0.2010.08040.012 ms0.860.069144
Transition time0.2010.080455 ms0.500.040200
Overshoot0.07760.030136.90%0.020.000602
Table A2. Fuzzy PID controller speed evaluation table.
Table A2. Fuzzy PID controller speed evaluation table.
IndexesWeightsCombination WeightsActual ValueMembershipScoreTotal ScoreQualified Score
Step responseRising time0.52050.208256 ms0.270.0562140.1795070.144
Delay time0.2010.08040.001 ms0.880.070752
Transition time0.2010.080417.4 ms0.500.040200
Overshoot0.07760.03010.00%0.410.012341
Table A3. PID controller torque evaluation table.
Table A3. PID controller torque evaluation table.
IndexesWeightsCombination WeightsActual ValueMembershipScoreTotal ScoreQualified Score
Step responseRising time0.52050.208277 ms0.270.0562140.1655580.144
Delay time0.2010.08040.012 ms0.860.069144
Transition time0.2010.080439.3 ms0.500.040200
Overshoot0.07760.03012500.00%0.000.000000
Table A4. Fuzzy PID controller torque evaluation table.
Table A4. Fuzzy PID controller torque evaluation table.
IndexesWeightsCombination WeightsActual ValueMembershipScoreTotal ScoreQualified Score
Step responseRising time0.52050.208265.9 ms0.270.0562140.1795070.144
Delay time0.2010.08040.001 ms0.880.070752
Transition time0.2010.080424 ms0.500.040200
Overshoot0.07760.03010.00%0.410.012341
Table A5. PID controller displacement curve Evaluation table.
Table A5. PID controller displacement curve Evaluation table.
IndexesWeightsCombination WeightsActual ValueMembershipScoreTotal Score
Step responseRising time0.52050.20824890 ms0.000.0000000.040481
Delay time0.2010.080435 ms0.350.028140
Transition time0.2010.08042264 ms0.000.000000
Overshoot0.07760.03010.10%0.410.012341
Table A6. Fuzzy PID controller displacement curve Evaluation table.
Table A6. Fuzzy PID controller displacement curve Evaluation table.
IndexesWeightsCombination WeightsActual ValueMembershipScoreTotal Score
Step responseRising time0.52050.20824500 ms0.000.0000000.047717
Delay time0.2010.080420 ms0.440.035376
Transition time0.2010.08042000 ms0.000.040200
Overshoot0.07760.03010.30%0.410.012341

References

  1. Sarlioglu, B.; Morris, C.T. More Electric Aircraft: Review, Challenges, and Opportunities for Commercial Transport Aircraft. IEEE Trans. Transp. Electrif. 2015, 1, 54–64. [Google Scholar] [CrossRef]
  2. Maré, J.-C.; Fu, J. Review on signal-by-wire and power-by-wire actuation for more electric aircraft. Chin. J. Aeronaut. 2017, 30, 857–870. [Google Scholar] [CrossRef]
  3. Chiang, M.H. The Velocity Control of an Electro-Hydraulic Displacement-Controlled System Using Adaptive Fuzzy Controller with self-tuning fuzzy sliding mode compensation. Asian J. Control. 2011, 13, 492–504. [Google Scholar] [CrossRef]
  4. Fu, J.; Maré, J.-C.; Fu, Y. Modeling and simulation of flight control electromechanical actuators with special focus on model architecting, multidisciplinary effects and power flows. Chin. J. Aeronaut. 2017, 30, 47–65. [Google Scholar] [CrossRef]
  5. Chakraborty, I.; Mavris, D.N.; Emeneth, M.; Schneegans, A. A methodology for vehicle and mission level comparison of More Electric Aircraft subsystem solutions: Application to the flight control actuation system. Proc. Inst. Mech. Eng. Part G-J. Aerosp. Eng. 2015, 229, 1088–1102. [Google Scholar] [CrossRef]
  6. Wang, Y.; Wang, M.K.; Fu, J.; Fu, Y.L. Adaptive Control of an Aerospace Electrohydrostatic Actuator with a Constant-Torque Variable-Displacement Pump. J. Aerosp. Eng. 2022, 35, 04022028. [Google Scholar] [CrossRef]
  7. Gendrin, M.; Dessaint, L.; Society, I.I.E. Multidomain High-Detailed Modeling of an Electro-Hydrostatic Actuator and Advanced Position Control. In Proceedings of the 38th Annual Conference on IEEE-Industrial-Electronics-Society (IECON), Univ Quebec, Ecole Technologie Superieure Montreal (ETS), Montreal, QC, Canada, 25–28 October 2012; pp. 5463–5470. [Google Scholar]
  8. Zhang, H.; Ding, L.; Zhang, W.T.; Li, C.C. Performance analysis of an electro-hydrostatic actuator with high-pressure load sensing based on fuzzy PID. Mech. Sci. 2021, 12, 529–537. [Google Scholar] [CrossRef]
  9. Li, K.; Lv, Z.; Lu, K.; Yu, P. Thermal-hydraulic Modeling and Simulation of the Hydraulic System Based on the Electro-Hydrostatic Actuator. In Proceedings of the 3rd International Symposium on Aircraft Airworthiness (ISAA), Toulouse, France, 19–21 November 2013; pp. 272–281. [Google Scholar]
  10. Wiegand, C.; Bullick, B.A.; Catt, J.A.; Hamstra, J.W.; Walker, G.P.; Wurth, S. F-35 Air Vehicle Technology Overview. In F-35 Lightning Ii: From Concept to Cockpit; Hamstra, J.W., Ed.; Progress in Astronautics and Aeronautics: Reston, VA, USA, 2019; Volume 257, pp. 121–160. [Google Scholar]
  11. Qi, H.T.; Zhao, D.A.; Liu, D.; Liu, X. Double Redundancy Electro-Hydrostatic Actuator Fault Diagnosis Method Based on Progressive Fault Diagnosis Method. Actuators 2022, 11, 264. [Google Scholar] [CrossRef]
  12. Yao, J.Y.; Jiao, Z.X.; Ma, D.W. Extended-State-Observer-Based Output Feedback Nonlinear Robust Control of Hydraulic Systems with Backstepping. IEEE Trans. Ind. Electron. 2014, 61, 6285–6293. [Google Scholar] [CrossRef]
  13. Zhu, K. MATLAB realization of variable parameter fuzzy PID control algorithm. Comput. Mod. 2008, 6, 29–32. [Google Scholar]
  14. Zhou, H.; Lao, L.M.; Chen, Y.L.; Yang, H.Y. Discrete-time sliding mode control with an input filter for an electro-hydraulic actuator. IET Control. Theory Appl. 2017, 11, 1333–1340. [Google Scholar] [CrossRef]
  15. Yang, R.; Fu, Y.; Zhang, L.; Qi, H.; Han, X.; Fu, J. A novel sliding mode control framework for electrohydrostatic position actuation system. Math. Probl. Eng. 2018, 2018, 7159891. [Google Scholar] [CrossRef]
  16. Wang, M.K.; Wang, Y.; Yang, R.R.; Fu, Y.L.; Zhu, D.M. A Sliding Mode Control Strategy for an Electro Hydrostatic Actuator with Damping Variable Sliding Surface. Actuators 2021, 10, 3. [Google Scholar] [CrossRef]
  17. Won, D.; Kim, W.; Tomizuka, M. High-Gain-Observer-Based Integral Sliding Mode Control for Position Tracking of Electrohydraulic Servo Systems. IEEE-Asme Trans. Mechatron. 2017, 22, 2695–2704. [Google Scholar] [CrossRef]
  18. Fan, J.Z.; Ling, D.Y.; Tang, Z.Y.; Pei, Z.C. Study on Nonlinear PID Control for Electro-hydrostatic Actuator. In Proceedings of the IEEE Chinese Guidance, Navigation and Control Conference (CGNCC), Yantai, China, 8–10 August 2014; pp. 1317–1320. [Google Scholar]
  19. Nguyen, M.T.; Dang, T.D.; Ahn, K.K. Application of Electro-Hydraulic Actuator System to Control Continuously Variable Transmission in Wind Energy Converter. Energies 2019, 12, 2499. [Google Scholar] [CrossRef]
  20. Kim, H.M.; Park, S.H.; Song, J.H.; Kim, J.S. Robust position control of electro-hydraulic actuator systems using the adaptive back-stepping control scheme. Proc. Inst. Mech. Eng. Part I-J. Syst. Control. Eng. 2010, 224, 737–746. [Google Scholar] [CrossRef]
  21. Ahn, K.K.; Nam, D.N.C.; Jin, M. Adaptive Backstepping Control of an Electrohydraulic Actuator. IEEE-Asme Trans. Mechatron. 2014, 19, 987–995. [Google Scholar] [CrossRef]
  22. Wu, Y.; Jiang, H.; Zou, M. The Research on Fuzzy PID Control of the Permanent Magnet Linear Synchronous Motor. In Proceedings of the International Colloquium on Computing, Communication, Control, and Management (CCCM 2010), Yangzhou, China, 20–22 August 2010; pp. 326–329. [Google Scholar]
  23. Hu, Y.H.; Zhu, S.S.; Xu, L.L.; Jiang, B. Reduction of Torque Ripple and Rotor Eddy Current Losses by Closed Slots Design in a High-Speed PMSM for EHA Applications. IEEE Trans. Magn. 2022, 58, 8102206. [Google Scholar] [CrossRef]
  24. Chao, Q.; Zhang, J.H.; Xu, B.; Chen, Y.; Ge, Y.Z. Spline design for the cylinder block within a high-speed electro-hydrostatic actuator pump of aircraft. Meccanica 2018, 53, 395–411. [Google Scholar] [CrossRef]
  25. Na, R.S.; Wang, X.D. An Improved Vector-Control System of PMSM Based on Fuzzy Logic Controller. In Proceedings of the International Symposium on Computer, Consumer and Control (IS3C), Taichung, Taiwan, 10–12 June 2014; pp. 326–331. [Google Scholar]
  26. Zhang, J.H.; Li, Y.; Xu, B.; Pan, M.; Lv, F. Experimental Study on the Influence of the Rotating Cylinder Block and Pistons on Churning Losses in Axial Piston Pumps. Energies 2017, 10, 662. [Google Scholar] [CrossRef]
  27. Wu, W.; Xiao, B.Q.; Hu, J.B.; Yuan, S.H.; Hu, C.H. Experimental investigation on the air-liquid two-phase flow inside a grooved rotating-disk system: Flow pattern maps. Appl. Therm. Eng. 2018, 133, 33–38. [Google Scholar] [CrossRef]
  28. Schlichting, H.; Kestin, J. Boundary Layer Theory; Springer: Berlin/Heidelberg, Germany, 1961; Volume 121. [Google Scholar]
  29. Shen, W.; Jiang, J.H.; Su, X.Y.; Karimi, H.R. Control strategy analysis of the hydraulic hybrid excavator. J. Frankl. Inst. Eng. Appl. Math. 2015, 352, 541–561. [Google Scholar] [CrossRef]
  30. Shen, W.; Jiang, J.H.; Karimi, H.R.; Su, X.Y. Observer-Based Robust Control for Hydraulic Velocity Control System. Math. Probl. Eng. 2013, 2013, 689132. [Google Scholar] [CrossRef]
  31. Fisher, P.; Jostins, J.; Hilmansen, S.; Kendall, K. Electronic integration of fuel cell and battery system in novel hybrid vehicle. J. Power Sources 2012, 220, 114–121. [Google Scholar] [CrossRef][Green Version]
  32. Van Den Bossche, D. The A380 flight control electrohydrostatic actuators, achievements and lessons learnt. In Proceedings of the 25th International Congress of the Aeronautical Sciences, Hamburg, Germany, 3–8 September 2006; pp. 1–8. [Google Scholar]
  33. Cao, W.P.; Mecrow, B.C.; Atkinson, G.J.; Bennett, J.W.; Atkinson, D.J. Overview of Electric Motor Technologies Used for More Electric Aircraft (MEA). IEEE Trans. Ind. Electron. 2012, 59, 3523–3531. [Google Scholar] [CrossRef]
  34. Villani, M.; Tursini, M.; Fabri, G.; Castellini, L. High Reliability Permanent Magnet Brushless Motor Drive for Aircraft Application. IEEE Trans. Ind. Electron. 2012, 59, 2073–2081. [Google Scholar] [CrossRef]
  35. Cavallaro, C.; Di Tommaso, A.O.; Miceli, R.; Raciti, A.; Galluzzo, G.R.; Trapanese, M. Efficiency enhancement of permanent-magnet synchronous motor drives by online loss minimization approaches. IEEE Trans. Ind. Electron. 2005, 52, 1153–1160. [Google Scholar] [CrossRef]
  36. Micallef, C.; Pickering, S.J.; Simmons, K.A.; Bradley, K.J. Improved Cooling in the End Region of a Strip-Wound Totally Enclosed Fan-Cooled Induction Electric Machine. IEEE Trans. Ind. Electron. 2008, 55, 3517–3524. [Google Scholar] [CrossRef]
  37. Pyrhonen, J.; Lindh, P.; Polikarpova, M.; Kurvinen, E.; Naumanen, V. Heat-transfer improvements in an axial-flux permanent-magnet synchronous machine. Appl. Therm. Eng. 2015, 76, 245–251. [Google Scholar] [CrossRef]
  38. Wang, S.K.; Wang, J.Z.; Shen, W. Quantitative performance modeling and evaluation for servo control systems based on F-AHP. In Proceedings of the 8th International Symposium on Autonomous Decentralized Systems, Sedona, AZ, USA, 21–23 March 2007; pp. 492–502. [Google Scholar]
  39. Lin, Y.; Shi, Y.; Burton, R. Modeling and Robust Discrete-Time Sliding-Mode Control Design for a Fluid Power Electrohydraulic Actuator (EHA) System. IEEE-Asme Trans. Mechatron. 2013, 18, 1–10. [Google Scholar] [CrossRef]
Figure 1. The structure of the high-speed PMSM. Reprinted with permission from Ref. [23]. 2021, IEEE.
Figure 1. The structure of the high-speed PMSM. Reprinted with permission from Ref. [23]. 2021, IEEE.
Energies 15 09129 g001
Figure 2. Photographs of the stator sheet, machine composition, machine and pump, and the EHA. (a) Stator sheet in PMSM. (b) Enclosure, windings, rotor and stator in PMSM component parts. (c) Energy supply system consisting of PMSM and axial piston pump. (d) EHA. Reprinted with permission from Ref. [23]. 2021, IEEE.
Figure 2. Photographs of the stator sheet, machine composition, machine and pump, and the EHA. (a) Stator sheet in PMSM. (b) Enclosure, windings, rotor and stator in PMSM component parts. (c) Energy supply system consisting of PMSM and axial piston pump. (d) EHA. Reprinted with permission from Ref. [23]. 2021, IEEE.
Energies 15 09129 g002
Figure 3. The general configuration of the swash-plate type axial piston pump. Reprinted with permission from Ref. [24]. 2017, Springer.
Figure 3. The general configuration of the swash-plate type axial piston pump. Reprinted with permission from Ref. [24]. 2017, Springer.
Energies 15 09129 g003
Figure 4. EHA hydraulic circuit diagram.
Figure 4. EHA hydraulic circuit diagram.
Energies 15 09129 g004
Figure 5. EHA with different redundancy. (a) Single redundancy EHA physical prototype. Reprinted with permission from Ref. [9]. 2014, Elsevier; (b) Double redundancy EHA physical prototype applied on F-35. Reprinted with permission from Ref. [10]. 2019, AIAA.
Figure 5. EHA with different redundancy. (a) Single redundancy EHA physical prototype. Reprinted with permission from Ref. [9]. 2014, Elsevier; (b) Double redundancy EHA physical prototype applied on F-35. Reprinted with permission from Ref. [10]. 2019, AIAA.
Energies 15 09129 g005
Figure 6. Axial piston pump.
Figure 6. Axial piston pump.
Energies 15 09129 g006
Figure 7. Single piston pump model.
Figure 7. Single piston pump model.
Energies 15 09129 g007
Figure 8. Actuator hydraulic cylinder model.
Figure 8. Actuator hydraulic cylinder model.
Energies 15 09129 g008
Figure 9. One-way valve model.
Figure 9. One-way valve model.
Energies 15 09129 g009
Figure 10. Relief valve model.
Figure 10. Relief valve model.
Energies 15 09129 g010
Figure 11. Simulink–Amesim co-simulation Amesim model.
Figure 11. Simulink–Amesim co-simulation Amesim model.
Energies 15 09129 g011
Figure 12. Simulink–Amesim co-simulation Simulink model.
Figure 12. Simulink–Amesim co-simulation Simulink model.
Energies 15 09129 g012
Figure 13. Fuzzy PID structure diagram.
Figure 13. Fuzzy PID structure diagram.
Energies 15 09129 g013
Figure 14. The SVPWM system (a) Sector determination module (b) Voltage vector action time module (c) Voltage vector switching point module.
Figure 14. The SVPWM system (a) Sector determination module (b) Voltage vector action time module (c) Voltage vector switching point module.
Energies 15 09129 g014
Figure 15. The coordinate transformation module (a) CLARK Transformation Module (b) PARK conversion module.
Figure 15. The coordinate transformation module (a) CLARK Transformation Module (b) PARK conversion module.
Energies 15 09129 g015
Figure 16. Fuzzy PID controller (a) PID control module (b) Fuzzy control module.
Figure 16. Fuzzy PID controller (a) PID control module (b) Fuzzy control module.
Energies 15 09129 g016
Figure 17. Fuzzy PID and PID controller revolutions.
Figure 17. Fuzzy PID and PID controller revolutions.
Energies 15 09129 g017
Figure 18. PMSM torque curve.
Figure 18. PMSM torque curve.
Energies 15 09129 g018
Figure 19. Fuzzy PID control step response curve.
Figure 19. Fuzzy PID control step response curve.
Energies 15 09129 g019
Figure 20. PID control step response curve.
Figure 20. PID control step response curve.
Energies 15 09129 g020
Figure 21. Fuzzy PID versus PID.
Figure 21. Fuzzy PID versus PID.
Energies 15 09129 g021
Table 1. Piston pump parameters.
Table 1. Piston pump parameters.
ParametersParameter Values
Displacement (mL/r)2.1
Number of plungers5
Maximum flow coefficient (Cq)0.7
Initial swashplate angle15
Pitch radius (mm)20
Plunger diameter (mm)4.47
Diameter clearance between plunger and cylinder block (mm)0.02
Table 2. EHA system simulation parameters.
Table 2. EHA system simulation parameters.
ParametersParameter Values
Pump Displacement (mL/r)2.1
Pilot-operated check valve opening pressure (bar)10
Hydraulic cylinder piston rod diameter (mm)63
Hydraulic cylinder damping factor (Ns/m)500
Piston mass (kg)9
Oil density (kg/m3)850
hhh0 internal leakage coefficient ((m3/s)/Pa)4.87 × 10−7
Table 3. K P Table of fuzzy rules.
Table 3. K P Table of fuzzy rules.
eec
NZP
NNNN
ZNPP
PPPP
Table 4. K I Table of fuzzy rules.
Table 4. K I Table of fuzzy rules.
eec
NZP
NZZZ
ZPPP
PZZZ
Table 5. PMSM parameters.
Table 5. PMSM parameters.
ParametersParameter Values
Rotational speed (r/min)1500
d-phase winding ( L d / mH )5.25
q-phase winding inductance ( L q / mH )12
Rotational   inertia   ( kg · m 2 ) 0.003
Stator   winding   resistance   ( R / Ω ) 0.96
Number of motor pole pairs4
Damping   factor   ( N · M · s ) 0.008
Publisher’s Note: MDPI stays neutral with regard to jurisdictional claims in published maps and institutional affiliations.

Share and Cite

MDPI and ACS Style

Li, R.; Du, Y.; Yu, Y. Research on Refined Modeling and Fuzzy Control of Electro-Hydrostatic Actuator with Co-Simulation Method. Energies 2022, 15, 9129. https://doi.org/10.3390/en15239129

AMA Style

Li R, Du Y, Yu Y. Research on Refined Modeling and Fuzzy Control of Electro-Hydrostatic Actuator with Co-Simulation Method. Energies. 2022; 15(23):9129. https://doi.org/10.3390/en15239129

Chicago/Turabian Style

Li, Ruizhe, Yuhuan Du, and Yang Yu. 2022. "Research on Refined Modeling and Fuzzy Control of Electro-Hydrostatic Actuator with Co-Simulation Method" Energies 15, no. 23: 9129. https://doi.org/10.3390/en15239129

APA Style

Li, R., Du, Y., & Yu, Y. (2022). Research on Refined Modeling and Fuzzy Control of Electro-Hydrostatic Actuator with Co-Simulation Method. Energies, 15(23), 9129. https://doi.org/10.3390/en15239129

Note that from the first issue of 2016, this journal uses article numbers instead of page numbers. See further details here.

Article Metrics

Back to TopTop