On Improved PSO and Neural Network P&O Methods for PV System under Shading and Various Atmospheric Conditions
Abstract
1. Introduction
2. Photovoltaic Modeling and Features
2.1. PV Panel Model
2.2. PV Characteristics
2.3. Influence of Uniform Irradiance
2.4. Influence of Partial Shading Condition
3. MPPT Control Techniques
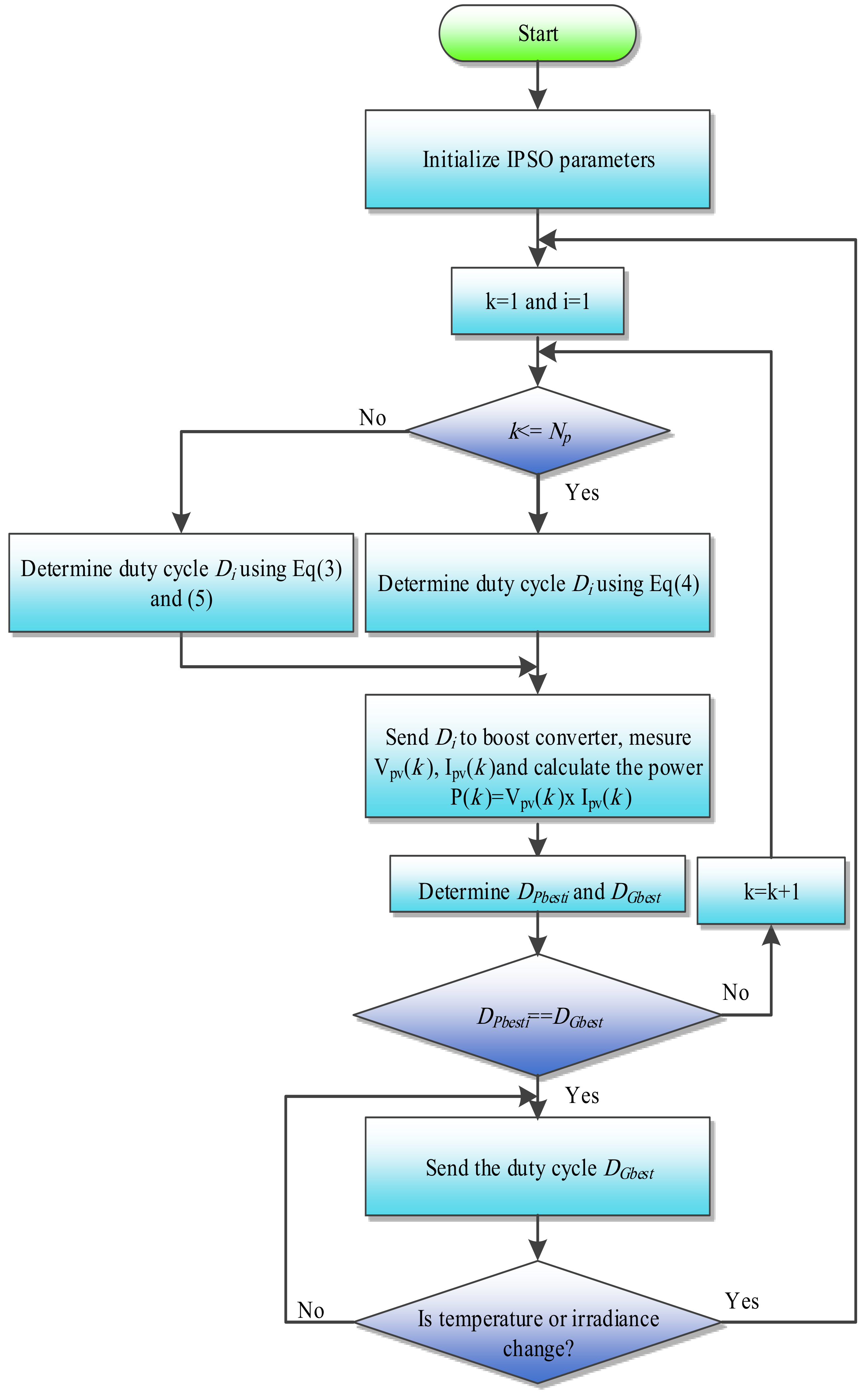
3.1. IPSO Method
- Step 1:
- Initialize the Np, w, α, and β parameters, which are integrated in Equation (3).
- Step 2:
- Initialize the k-th iteration and the index of the i-th particle at 1.
- Step 3:
- If k Np, the command that will be generated by i-th particle is determined by applying Equation (4).
- Step 4:
- Send the command U = Di to the boost converter. Measure the voltage Vpv and current Ipv to calculate the output power that corresponds to the i-th particle.
- Step 5:
- The i-th particle must update its own best duty cycle, which is designated DPBesti. Moreover, it is necessary to compare the best powers generated by Np particles during k iteration in order to update DGbest generated by the leader particle.
- Step 6:
- If the convergence of each duty cycle produced by particle i to DGbest is not reached yet, k is increased by 1, and return to step 3. If DGbest is reached by all the particles, that is to say (DPbesti)1≤i≤Np = DGbest, then the converter must be operating in a regular way with this optimal duty cycle until a change in the environmental conditions occurs, which causes the return to step 2 for tracking the new MPP.
3.2. NN-P&O Method under Partial Shading Conditions
4. Simulation Results under Various Atmospheric Conditions
4.1. Results and Discussion under Shading
4.2. Results and Discussion under Various Irradiation Slopes
5. Conclusions
Author Contributions
Funding
Data Availability Statement
Acknowledgments
Conflicts of Interest
References
- Lewis, R.S. Antartic research and relevant of science. Bull. At. Sci. 1970, 26, 2. [Google Scholar] [CrossRef]
- Soon, T.K.; Mekhilef, S. A Fast-Converging MPPT Technique for Photovoltaic System under Fast-Varying Solar Irradiation and Load Resistance. Ind. Inform. 2015, 11, 176–186. [Google Scholar] [CrossRef]
- Mohanty, S.; Subudhi, B.; Ray, P.K. A New MPPT Design Using Grey Wolf Optimization Technique for Photovoltaic System Under Partial Shading Conditions. Sustain. Energy 2016, 7, 181–188. [Google Scholar] [CrossRef]
- Eshram, T.; Chapman, P.L. Comparison of photovoltaic array maximum power point tracking techniques. Energy Convers. 2007, 22, 439–450. [Google Scholar] [CrossRef]
- Lashab, A.; Sera, D.; Guerrero, J.M. A Dual-Discrete Model Predictive Control-Based MPPT for PV Systems. IEEE Trans. Power Electron. 2019, 34, 9686–9697. [Google Scholar] [CrossRef]
- Sera, D.; Kerekes, T.; Teodorescu, R.; Blaabjerg, F. Improved MPPT method for rapidly changing environmental conditions. In Proceedings of the IEEE International Symposium on Industrial Electronics, Montreal, QC, Canada, 9–13 July 2006. [Google Scholar] [CrossRef]
- Zegaoui, A.; Aillerie, M.; Petit, P.; Sawicki, J.P.; Charles, J.P.; Belarbi, A.W. Dynamic behaviour of PV generator trackers under irradiation and temperature changes. Sol. Energy 2011, 85, 2953–2964. [Google Scholar] [CrossRef]
- Safari, A.; Mekhilef, S. Simulation and hardware Mekhilef. implementation of incremental conductance MPPT with direct control method using cuk converter. IEEE Trans. Ind. Electron. 2011, 58, 1154–1161. [Google Scholar] [CrossRef]
- Premrudeepreechacham, S.; Patanapirom, N. Solar-array modelling and maximum power point tracking using neural networks. In Proceedings of the International Power Tech Conference, Bologna, Italy, 23–26 June 2003; Volume 2, pp. 5–9. [Google Scholar]
- D’Souza, N.S.; Lopes, L.A.C.; Liu, X. An intelligent maximum power point tracker using peak current control. In Proceedings of the 36th Power Electronics Specialists Conference, Recife, Brazil, 16 June 2005; pp. 172–177. [Google Scholar]
- Mellit, A.; Kalogirou, S.A. Artificial intelligence techniques for photovoltaic applications: A review. Prog. Energy Combust. Sci. 2008, 34, 574–632. [Google Scholar] [CrossRef]
- Veerachary, M.; Senjyu, T.; Uezato, K. Neural-network based maximum-power-point tracking of coupled-inductor interleaved-boost-converter-supplied PV system using fuzzy controller. IEEE Trans. Ind. Electron. 2003, 50, 749–758. [Google Scholar] [CrossRef]
- Hayder, W.; Abid, A.; Hamed, M.; Sbita, L. Improved PSO Algorithms in PV System Optimisation. Eur. J. Electr. Eng. Comput. Sci. 2020, 4, 1. [Google Scholar] [CrossRef][Green Version]
- Villalva, M.G.; Gazolii, J.R.; Ruppert, F.E. Modeling and circuit-based simulation of photovoltaic arrays. Braz. J. Power Electron. 2009, 14, 35–41. [Google Scholar]
- Huan-Liang, T.; Ci-Siang, T.; Yijie, S. Development of Generalized Photovoltaic Model Using MATLAB/SIMULIN. In Proceedings of the Congress on Engineering and Computer Science, San Francisco, CA, USA, 22–24 October 2008. [Google Scholar]
- Huan-Liang, T. Insolation-oriented model of photovoltaic module using MATLAB/SIMULINK. Sol. Energy 2010, 84, 1318–1326. [Google Scholar]
- Villallva, M.G.; Jonas Rafael Gazali, J.R.; Filho, E.R. Comprehensive approach to modeling and simulation of photovoltaic array. IEEE Trans. Power Electron. 2009, 24, 1198–1208. [Google Scholar] [CrossRef]
- Hayder, W.; Abid, A.; Hamed, M.; Sbita, L. Intelligent MPPT algorithm for PV system based on fuzzy logic. In Proceedings of the 17th IEEE International Multi-Conference on Systems, Signals & Devices 2020, Monastir, Tunisia, 20–23 July 2020. [Google Scholar]
- Hayder, W.; Abid, A.; Hamed, M.; Sbita, L. MPPT based on P&O method under partially shading. In Proceedings of the 17th IEEE International Multi-Conference on Systems, Signals & Devices 2020, Monastir, Tunisia, 20–23 July 2020. [Google Scholar]
- Winston, D.P.; Kumar, B.P.; Christabel, S.C.; Chamkha, A.J.; Sathyamurthy, R. Maximum power extraction in solar renewable power system–A bypass diode scanning approach. Comput. Electr. Eng. 2018, 70, 122–136. [Google Scholar] [CrossRef]
- Sarwar, S.; Javed, M.Y.; Jaffery, M.H.; Arshad, J.; Ur Rehman, A.; Shafiq, M.; Choi, J.-G. A Novel Hybrid MPPT Technique to Maximize Power Harvesting from PV System under Partial and Complex Partial Shading. Appl. Sci. 2022, 12, 587. [Google Scholar] [CrossRef]
- Patel, H.; Agarwal, V. Maximum power point tracking scheme for PV systems operating under partially shaded conditions. Ind. Electron. 2008, 55, 1689–1698. [Google Scholar] [CrossRef]
- Seyedmahmoudian, M. Analytical Modeling of Partially Shaded Photovoltaic Systems. Energies 2013, 6, 128. [Google Scholar] [CrossRef]
- Belkaid, A.; Colak, I.; Isik, O. Photovoltaic maximum power point tracking under fast varying of solar radiation. Applied Energy 2016, 179, 523–530. [Google Scholar] [CrossRef]
- Hayder, W.; Ogliari, E.; Dolara, A.; Abid, A.; Ben Hamed, M.; Sbita, L. Improved PSO: A Comparative Study in MPPT Algorithm for PV System Control under Partial Shading Conditions. Energies 2020, 13, 2035. [Google Scholar] [CrossRef]
- Miyatake, M.; Toriumi, F.; Endo, T.; Fujii, N. A novel MPPT controlling several converters connected to PV arrays with PSO technique. In Proceedings of the Power Electronics Application European Conference, Aalborg, Denmark, 2–5 September 2007; pp. 1–10. [Google Scholar]
- Hayder, W.; Abid, A.; Hamed, M. P&O and PSO algorithms in PV system optimization: A comparative study. In Proceedings of the 1st National Conference on Green Energy and Application Systems (GEAS), Hammamet, Tunisia, 31 October–2 November 2018. [Google Scholar]
- Koad, R.B.A.; Zobaa, A.F.; El-Shahat, A. A Novel MPPT Algorithm Based on Particle Swarm Optimization for Photovoltaic Systems. IEEE Trans. Sustain. Energy 2017, 8, 468–476. [Google Scholar] [CrossRef]
- Hayder, W.; Abid, A.; Hamed, M. Steps of duty cycle effects in P&O MPPT algorithm for PV system. In Proceedings of the 1st International Conference on Green Energy Conversion Systems (GECS), Hammamet, Tunisia, 23–25 March 2017. [Google Scholar]











| Maximum Power | Pmp | 120 W |
|---|---|---|
| Voltage at Pmp | Vmp | 33.7 V |
| Current at Pmp | Imp | 3.56 A |
| Series resistance | Rs | 0.4728 Ω |
| Shunt resistance | Rsh, ref | 1365.8 Ω |
| Short-circuit current | IscSTC | 3.87 A |
| Open-circuit voltage | VocSTC | 42.1 V |
| Set | Irradiance (W/m²) | Vmpp | Pmpp |
|---|---|---|---|
| P | 1000 | 33.70 | 119.9720 |
| Q | 600 | 32.79 | 69.9888 |
| R | 800 | 33.33 | 94.90 |
| S | 400 | 31.94 | 45.3924 |
| Set | G | GS | GMPP | LMPP | ||
|---|---|---|---|---|---|---|
| Vmpp | Pmpp | VLMPP | PLMPP | |||
| P’ | 1000 | 600 | 25.18 | 90.2943 | 37.75 | 56.89 |
| Q’ | 600 | 600 | 25.18 | 55.2495 | 25.18 | 55.24 |
| R’ | 800 | 600 | 25 | 73.076 | 38.48 | 28.50 |
| S’ | 1100 | 600 | 24.63 | 98.6604 | 37.36 | 70.69 |
| Algorithm | Set | Pss (W) | Ess (%) | Tr (s) |
|---|---|---|---|---|
| NN-P&O D = 0.001 | P’ | 90.2943 | 99.99 | 0.2003 |
| Q’ | 55.2495 | 99.99 | 0.0003 | |
| R’ | 73.076 | 99.99 | 0.7003 | |
| S’ | 98.6604 | 99.99 | 0.0003 | |
| IPSO | P’ | 90.2913 | 99.99 | 3.96 |
| Q’ | 55.2495 | 100 | 3.26 | |
| R’ | 73.0760 | 99.99 | 3.26 | |
| S’ | 98.6604 | 99.99 | 3.66 |
Publisher’s Note: MDPI stays neutral with regard to jurisdictional claims in published maps and institutional affiliations. |
© 2022 by the authors. Licensee MDPI, Basel, Switzerland. This article is an open access article distributed under the terms and conditions of the Creative Commons Attribution (CC BY) license (https://creativecommons.org/licenses/by/4.0/).
Share and Cite
Hayder, W.; Sera, D.; Ogliari, E.; Lashab, A. On Improved PSO and Neural Network P&O Methods for PV System under Shading and Various Atmospheric Conditions. Energies 2022, 15, 7668. https://doi.org/10.3390/en15207668
Hayder W, Sera D, Ogliari E, Lashab A. On Improved PSO and Neural Network P&O Methods for PV System under Shading and Various Atmospheric Conditions. Energies. 2022; 15(20):7668. https://doi.org/10.3390/en15207668
Chicago/Turabian StyleHayder, Wafa, Dezso Sera, Emanuele Ogliari, and Abderezak Lashab. 2022. "On Improved PSO and Neural Network P&O Methods for PV System under Shading and Various Atmospheric Conditions" Energies 15, no. 20: 7668. https://doi.org/10.3390/en15207668
APA StyleHayder, W., Sera, D., Ogliari, E., & Lashab, A. (2022). On Improved PSO and Neural Network P&O Methods for PV System under Shading and Various Atmospheric Conditions. Energies, 15(20), 7668. https://doi.org/10.3390/en15207668

