A Comprehensive Review of Demand-Side Management Based on Analysis of Productivity: Techniques and Applications
Abstract
1. Introduction
1.1. A Glimpse into Demand-Side Management (DSM)
1.2. DSM Strategies
1.3. Role of DSM in Energy Management
1.4. Motivation, Needs, and Aims
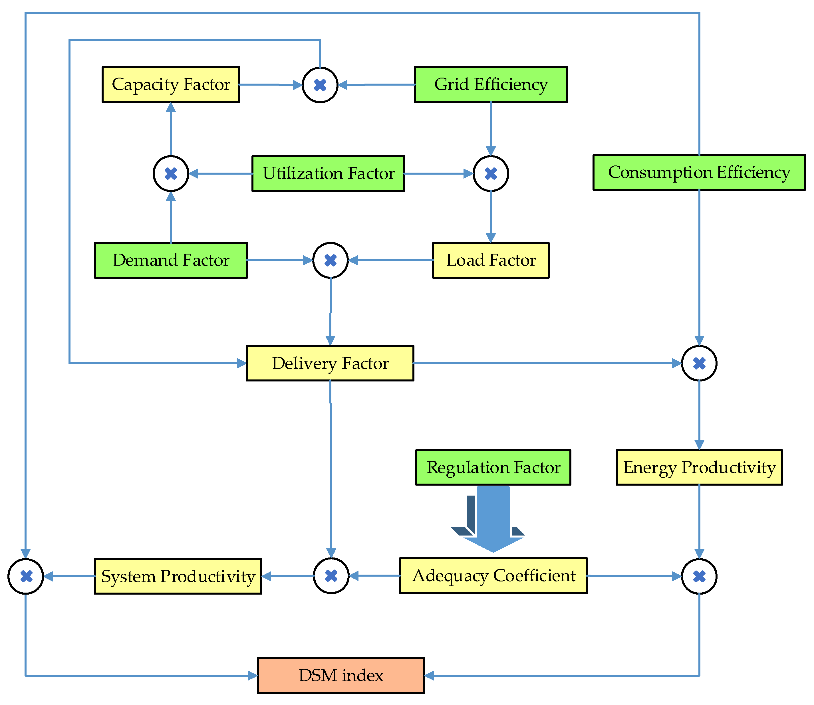
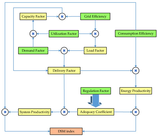
2. DSM Indices
2.1. Demand Factor
2.2. Utilization Factor
2.3. Load Factor
2.4. Capacity Factor
2.5. Delivery Factor
2.6. Regulation Factor
2.7. Adequacy Coefficient
2.8. System Productivity
2.9. Energy Productivity
2.10. DSM Index
3. Classification and Analysis of DSM
3.1. Load Profile Improvement
- If the local peak clipping occurs in the peak load periods, the load factor will improve,
- If the load consumption is added in off-peak load periods but does not exceed from the old peak, the load factor will improve.
3.2. Demand Matching
3.3. Energy-Consumption Reduction
3.4. Energy-Efficiency Enhancement
4. Comprehensive Model of DR
- In the permissive band, an incentive is assigned for efficacious change of load demand (curtailment of load demand for peak load periods and augment of load demand for off-peak load periods). Moreover, a penalty is assigned on based on the value of breach.
- In the compensative band, a fixed incentive was assigned for the efficacious change of load demand (curtailment of load demand for peak load periods and augment of load demand for off-peak load periods). Moreover, a fixed out-of-domain penalty was assigned based on the value of the specified contracted level.
- In the forbidden band, three penalties were determined. The first penalty was assigned to an inappropriate change of load demand (curtailment of load demand for off-peak load periods and augment of load demand for peak load periods). The second penalty was based on the value of breach. The third penalty was assigned to the forbidden load consumption state.
4.1. Payment for Peak Load Periods
4.2. Payment for off-Peak Load Periods
4.3. Individual Payments for Each Band
4.4. Unified Function for Total Payment
4.5. Model of DR for Elastic Loads
4.5.1. Model of Single-Period DR for Elastic Loads
4.5.2. Model of Multi-Period DR for Elastic Loads
5. Illustrative Implementation
6. Conclusions
- Reconsideration of DSM contexts from the productivity perspective,
- Innovation of a general DSM index containing the elementary attributes of energy management in the electrical energy systems,
- Developing a modified DR model that enhances the efficacious of load profile improvement in contrast with the conventional model,
- Embedment of rational payment criteria in the modified DR model that precisely determines the incentive and penalties by considering the unforeseeable reaction of the customers in energy consumption.
Author Contributions
Funding
Data Availability Statement
Conflicts of Interest
Nomenclature
| Payment for change (PFC) rate at time t | |
| Initial load demand value at t-th hour | |
| Load demand value at t-th hour | |
| Load demand change at t-th hour | |
| Demand factor | |
| Demand-side management (DSM) index | |
| Contracted load demand | |
| Self-elasticity | |
| Cross-elasticity | |
| Delivered energy | |
| Demanded energy | |
| Available energy resource capacity | |
| Energy productivity | |
| Supplied energy | |
| Useful energy | |
| Capacity factor | |
| Delivery factor | |
| Utilization factor | |
| Distinction factor of hour types | |
| Unit ramp function | |
| Heaviside step function | |
| Dirac delta function | |
| Unit doublet function | |
| Consumption efficiency | |
| Grid efficiency | |
| Unified function of payment for change at t-th hour | |
| Peak load demand after load curve reshaping | |
| Peak load demand before load curve reshaping | |
| Function that describes suppliable electrical load curve | |
| System productivity | |
| Unified function of payment for deviation at t-th hour | |
| Unified function of total payment at t-th hour | |
| Payment for change (PFC) coefficient at t-th hour | |
| Payment for deviation (PFD) coefficient at t-th hour | |
| Adequacy coefficient | |
| Up-front reservation rate at t-th hour | |
| Load factor | |
| Load factor after load curve reshaping | |
| Load factor before load curve reshaping | |
| Amount of change in load factor | |
| Maximum suppliable electrical power | |
| Function that describes supplied electrical power curve | |
| Length of permissive band | |
| Regulation factor | |
| Initial electricity price at t-th hour | |
| Spot electricity price at t-th hour | |
| Electricity price change at t-th hour | |
| Payment for deviation (PFD) rate at t-th hour | |
| Final payment | |
| Payment for change at t-th hour | |
| Payment for deviation at t-th hour | |
| Function that describes load curve | |
| Fixed clipped load demand value | |
| Function that describes load curve after load curve reshaping | |
| Function that describes load curve before load curve reshaping | |
| Peak load demand | |
| Initial time | |
| Final time | |
| Total payment at t-th hour | |
| Boundary particular value of triplet bands |
References
- Kanakadhurga, D.; Prabaharan, N. Demand side management in microgrid: A critical review of key issues and recent trends. Renew. Sustain. Energy Rev. 2022, 156, 111915. [Google Scholar] [CrossRef]
- Chen, Y.; Xu, P.; Gu, J.; Schmidt, F.; Li, W. Measures to improve energy demand flexibility in buildings for demand response (DR): A review. Energy Build. 2018, 177, 125–139. [Google Scholar] [CrossRef]
- Afzalan, M.; Jazizadeh, F. Residential loads flexibility potential for demand response using energy consumption patterns and user segments. Appl. Energy 2019, 254, 113693. [Google Scholar] [CrossRef]
- Sharifi, R.; Fathi, S.; Vahidinasab, V. A review on Demand-side tools in electricity market. Renew. Sustain. Energy Rev. 2017, 72, 565–572. [Google Scholar] [CrossRef]
- Gelazanskas, L.; Gamage, K.A. Demand side management in smart grid: A review and proposals for future direction. Sustain. Cities Soc. 2014, 11, 22–30. [Google Scholar] [CrossRef]
- Scarabaggio, P.; Grammatico, S.; Carli, R.; Dotoli, M. Distributed Demand Side Management with Stochastic Wind Power Forecasting. IEEE Trans. Control Syst. Technol. 2022, 2, 97–112. [Google Scholar] [CrossRef]
- Strbac, G. Demand side management: Benefits and challenges. Energy Policy 2008, 36, 4419–4426. [Google Scholar] [CrossRef]
- Li, P.-H.; Pye, S. Assessing the benefits of demand-side flexibility in residential and transport sectors from an integrated energy systems perspective. Appl. Energy 2018, 228, 965–979. [Google Scholar] [CrossRef]
- Curiel, J.A.R.; Thakur, J. A novel approach for direct load control of residential air conditioners for demand side management in developing regions. Energy 2022, 258, 124763. [Google Scholar] [CrossRef]
- Yun, L.; Xiao, M.; Li, L. Vehicle-to-manufacturing (V2M) system: A novel approach to improve energy demand flexibility for demand response towards sustainable manufacturing. Appl. Energy 2022, 323, 119552. [Google Scholar] [CrossRef]
- Rosso, A.; Ma, J.; Kirschen, D.S.; Ochoa, L.F. Assessing the contribution of demand side management to power system flexibility. In Proceedings of the 2011 50th IEEE Conference on Decision and Control and European Control Conference, Orlando, FL, USA, 12–15 December 2011; pp. 4361–4365. [Google Scholar] [CrossRef]
- McPherson, M.; Stoll, B. Demand response for variable renewable energy integration: A proposed approach and its impacts. Energy 2020, 197, 117205. [Google Scholar] [CrossRef]
- Rana, J.; Rahi, K.H.; Ray, T.; Sarker, R. An efficient optimization approach for flexibility provisioning in community microgrids with an incentive-based demand response scheme. Sustain. Cities Soc. 2021, 74, 103218. [Google Scholar] [CrossRef]
- Chen, J.; Qi, B.; Rong, Z.; Peng, K.; Zhao, Y.; Zhang, X. Multi-energy coordinated microgrid scheduling with integrated demand response for flexibility improvement. Energy 2021, 217, 119387. [Google Scholar] [CrossRef]
- Wang, Y.; Huang, Y.; Wang, Y.; Zeng, M.; Li, F.; Wang, Y.; Zhang, Y. Energy management of smart micro-grid with response loads and distributed generation considering demand response. J. Clean. Prod. 2018, 197, 1069–1083. [Google Scholar] [CrossRef]
- Hajiamoosha, P.; Rastgou, A.; Bahramara, S.; Sadati, S.M.B. Stochastic energy management in a renewable energy-based microgrid considering demand response program. Int. J. Electr. Power Energy Syst. 2021, 129, 106791. [Google Scholar] [CrossRef]
- Dehghani, H.; Vahidi, B. Evaluating the effects of demand response programs on distribution cables life expectancy. Electr. Power Syst. Res. 2022, 213, 108710. [Google Scholar] [CrossRef]
- Aghaei, J.; Alizadeh, M. Critical peak pricing with load control demand response program in unit commitment problem. IET Gener. Transm. Distrib. 2013, 7, 681–690. Available online: http://digital-library.theiet.org/content/journals/10.1049/iet-gtd.2012.0739 (accessed on 29 August 2022). [CrossRef]
- Dogan, A.; Kuzlu, M.; Pipattanasomporn, M.; Rahman, S.; Yalcinoz, T. Impact of EV charging strategies on peak demand reduction and load factor improvement. In Proceedings of the 2015 9th International Conference on Electrical and Electronics Engineering (ELECO), Bursa, Turkey, 26–28 November 2015; pp. 374–378. [Google Scholar] [CrossRef]
- Chen, Y.; Xu, Z.; Wang, J.; Lund, P.D.; Han, Y.; Cheng, T. Multi-objective optimization of an integrated energy system against energy, supply-demand matching and exergo-environmental cost over the whole life-cycle. Energy Convers. Manag. 2022, 254, 115203. [Google Scholar] [CrossRef]
- Papagiannis, G.; Dagoumas, A.; Lettas, N.; Dokopoulos, P. Economic and environmental impacts from the implementation of an intelligent demand side management system at the European level. Energy Policy 2008, 36, 163–180. [Google Scholar] [CrossRef]
- Milovanoff, A.; Dandres, T.; Gaudreault, C.; Cheriet, M.; Samson, R. Real-time environmental assessment of electricity use: A tool for sustainable demand-side management programs. Int. J. Life Cycle Assess. 2018, 23, 1981–1994. [Google Scholar] [CrossRef]
- Baumgärtner, N.; Delorme, R.; Hennen, M.; Bardow, A. Design of low-carbon utility systems: Exploiting time-dependent grid emissions for climate-friendly demand-side management. Appl. Energy 2019, 247, 755–765. [Google Scholar] [CrossRef]
- Almohaimeed, S.A.; Suryanarayanan, S.; O’Neill, P. Reducing carbon dioxide emissions from electricity sector using demand side management. Energy Sources Part A Recover. Util. Environ. Eff. 2021, 1–21. [Google Scholar] [CrossRef]
- Rezaei, N.; Khazali, A.; Mazidi, M.; Ahmadi, A. Economic energy and reserve management of renewable-based microgrids in the presence of electric vehicle aggregators: A robust optimization approach. Energy 2020, 201, 117629. [Google Scholar] [CrossRef]
- Al Hadi, A.; Silva, C.A.S.; Hossain, E.; Challoo, R. Algorithm for Demand Response to Maximize the Penetration of Renewable Energy. IEEE Access 2020, 8, 55279–55288. [Google Scholar] [CrossRef]
- Harsh, P.; Das, D. Energy management in microgrid using incentive-based demand response and reconfigured network considering uncertainties in renewable energy sources. Sustain. Energy Technol. Assess. 2021, 46, 101225. [Google Scholar] [CrossRef]
- Zheng, S.; Sun, Y.; Li, B.; Qi, B.; Zhang, X.; Li, F. Incentive-based integrated demand response for multiple energy carriers under complex uncertainties and double coupling effects. Appl. Energy 2021, 283, 116254. [Google Scholar] [CrossRef]
- Ullah, S.; Khan, L.; Badar, R.; Ullah, A.; Karam, F.W.; Khan, Z.A.; Rehman, A.U. Consensus based SoC trajectory tracking control design for economic-dispatched distributed battery energy storage system. PLoS ONE 2020, 15, e0232638. [Google Scholar] [CrossRef] [PubMed]
- Mulleriyawage, U.; Shen, W. Impact of demand side management on optimal sizing of residential battery energy storage system. Renew. Energy 2021, 172, 1250–1266. [Google Scholar] [CrossRef]
- Huang, D.; Billinton, R. Effects of Load Sector Demand Side Management Applications in Generating Capacity Adequacy Assessment. IEEE Trans. Power Syst. 2012, 27, 335–343. [Google Scholar] [CrossRef]
- Zhu, L.; Yan, Z.; Lee, W.-J.; Yang, X.; Fu, Y.; Cao, W. Direct Load Control in Microgrids to Enhance the Performance of Integrated Resources Planning. IEEE Trans. Ind. Appl. 2015, 51, 3553–3560. [Google Scholar] [CrossRef]
- Mansouri, S.; Ahmarinejad, A.; Sheidaei, F.; Javadi, M.; Jordehi, A.R.; Nezhad, A.E.; Catalão, J. A multi-stage joint planning and operation model for energy hubs considering integrated demand response programs. Int. J. Electr. Power Energy Syst. 2022, 140, 108103. [Google Scholar] [CrossRef]
- Rezaei, N.; Tarimoradi, H.; Deihimi, M. A coordinated management scheme for power quality and load consumption improvement in smart grids based on sustainable energy exchange based model. Sustain. Energy Technol. Assess. 2022, 51, 101903. [Google Scholar] [CrossRef]
- Bruninx, K.; Pandžić, H.; Le Cadre, H.; Delarue, E. On the Interaction Between Aggregators, Electricity Markets and Residential Demand Response Providers. IEEE Trans. Power Syst. 2020, 35, 840–853. [Google Scholar] [CrossRef]
- Mohseni, S.; Brent, A.C.; Kelly, S.; Browne, W.N.; Burmester, D. Modelling utility-aggregator-customer interactions in interruptible load programmes using non-cooperative game theory. Int. J. Electr. Power Energy Syst. 2021, 133, 107183. [Google Scholar] [CrossRef]
- Rezaei, N.; Meyabadi, A.F.; Deihimi, M. A game theory based demand-side management in a smart microgrid considering price-responsive loads via a twofold sustainable energy justice portfolio. Sustain. Energy Technol. Assess. 2022, 52, 102273. [Google Scholar] [CrossRef]
- Lu, R.; Hong, S.H.; Zhang, X. A Dynamic pricing demand response algorithm for smart grid: Reinforcement learning approach. Appl. Energy 2018, 220, 220–230. [Google Scholar] [CrossRef]
- Tang, R.; Wang, S.; Li, H. Game theory based interactive demand side management responding to dynamic pricing in price-based demand response of smart grids. Appl. Energy 2019, 250, 118–130. [Google Scholar] [CrossRef]
- Affonso, C.; Da Silva, L.C.P.; Freitas, W. Demand-Side Management to Improve Power System Security. In Proceedings of the 2005/2006 IEEE/PES Transmission and Distribution Conference and Exhibition, Dallas, TX, USA, 21–24 May 2006; pp. 517–522. [Google Scholar] [CrossRef]
- Affonso, C.M.; da Silva, L.C. Potential benefits of implementing load management to improve power system security. Int. J. Electr. Power Energy Syst. 2010, 32, 704–710. [Google Scholar] [CrossRef]
- Wang, Y.; Pordanjani, I.R.; Xu, W. An Event-Driven Demand Response Scheme for Power System Security Enhancement. IEEE Trans. Smart Grid 2011, 2, 23–29. [Google Scholar] [CrossRef]
- Göransson, L.; Goop, J.; Unger, T.; Odenberger, M.; Johnsson, F. Linkages between demand-side management and congestion in the European electricity transmission system. Energy 2014, 69, 860–872. [Google Scholar] [CrossRef]
- Leithon, J.; Lim, T.J.; Sun, S. Battery-Aided Demand Response Strategy Under Continuous-Time Block Pricing. IEEE Trans. Signal Process. 2016, 64, 395–405. [Google Scholar] [CrossRef]
- Khan, I. Energy-saving behaviour as a demand-side management strategy in the developing world: The case of Bangladesh. Int. J. Energy Environ. Eng. 2019, 10, 493–510. [Google Scholar] [CrossRef]
- Ma, Z.; Zheng, Y.; Mu, C.; Ding, T.; Zang, H. Optimal trading strategy for integrated energy company based on integrated demand response considering load classifications. Int. J. Electr. Power Energy Syst. 2021, 128, 106673. [Google Scholar] [CrossRef]
- Parrish, B.; Heptonstall, P.; Gross, R.; Sovacool, B.K. A systematic review of motivations, enablers and barriers for consumer engagement with residential demand response. Energy Policy 2020, 138, 111221. [Google Scholar] [CrossRef]
- Harper, M. Review of Strategies and Technologies for Demand-Side Management on Isolated Mini-Grids; eScholarship; University of California: Los Angeles, CA, USA, 2013. [Google Scholar] [CrossRef]
- Oskouei, M.Z.; Şeker, A.A.; Tunçel, S.; Demirbaş, E.; Gözel, T.; Hocaoğlu, M.H.; Abapour, M.; Mohammadi-Ivatloo, B. A Critical Review on the Impacts of Energy Storage Systems and Demand-Side Management Strategies in the Economic Operation of Renewable-Based Distribution Network. Sustainability 2022, 14, 2110. [Google Scholar] [CrossRef]
- Jordehi, A.R. Optimisation of demand response in electric power systems, a review. Renew. Sustain. Energy Rev. 2019, 103, 308–319. [Google Scholar] [CrossRef]
- Nawaz, A.; Zhou, M.; Wu, J.; Long, C. A comprehensive review on energy management, demand response, and coordination schemes utilization in multi-microgrids network. Appl. Energy 2022, 323, 119596. [Google Scholar] [CrossRef]
- Yan, X.; Ozturk, Y.; Hu, Z.; Song, Y. A review on price-driven residential demand response. Renew. Sustain. Energy Rev. 2018, 96, 411–419. [Google Scholar] [CrossRef]
- Farsangi, A.S.; Hadayeghparast, S.; Mehdinejad, M.; Shayanfar, H. A novel stochastic energy management of a microgrid with various types of distributed energy resources in presence of demand response programs. Energy 2018, 160, 257–274. [Google Scholar] [CrossRef]
- Aussel, D.; Brotcorne, L.; Lepaul, S.; von Niederhäusern, L. A trilevel model for best response in energy demand-side management. Eur. J. Oper. Res. 2020, 281, 299–315. [Google Scholar] [CrossRef]
- Noor, S.; Yang, W.; Guo, M.; van Dam, K.H.; Wang, X. Energy Demand Side Management within micro-grid networks enhanced by blockchain. Appl. Energy 2018, 228, 1385–1398. [Google Scholar] [CrossRef]
- Gjorgievski, V.Z.; Markovska, N.; Abazi, A.; Duić, N. The potential of power-to-heat demand response to improve the flexibility of the energy system: An empirical review. Renew. Sustain. Energy Rev. 2020, 138, 110489. [Google Scholar] [CrossRef]
- Li, Y.; Wang, C.; Li, G.; Chen, C. Optimal scheduling of integrated demand response-enabled integrated energy systems with uncertain renewable generations: A Stackelberg game approach. Energy Convers. Manag. 2021, 235, 113996. [Google Scholar] [CrossRef]
- Li, Y.; Li, K.; Yang, Z.; Yu, Y.; Xu, R.; Yang, M. Stochastic optimal scheduling of demand response-enabled microgrids with renewable generations: An analytical-heuristic approach. J. Clean. Prod. 2022, 330, 129840. [Google Scholar] [CrossRef]
- Khalili, T.; Nojavan, S.; Zare, K. Optimal performance of microgrid in the presence of demand response exchange: A stochastic multi-objective model. Comput. Electr. Eng. 2019, 74, 429–450. [Google Scholar] [CrossRef]
- Yang, X.; Zhang, Y.; He, H.; Ren, S.; Weng, G. Real-Time Demand Side Management for a Microgrid Considering Uncertainties. IEEE Trans. Smart Grid 2019, 10, 3401–3414. [Google Scholar] [CrossRef]
- MansourLakouraj, M.; Shahabi, M.; Shafie-Khah, M.; Catalão, J.P. Optimal market-based operation of microgrid with the integration of wind turbines, energy storage system and demand response resources. Energy 2022, 239, 122156. [Google Scholar] [CrossRef]
- Kumar, R.S.; Raghav, L.P.; Raju, D.K.; Singh, A.R. Impact of multiple demand side management programs on the optimal operation of grid-connected microgrids. Appl. Energy 2021, 301, 117466. [Google Scholar] [CrossRef]
- Groppi, D.; Pfeifer, A.; Garcia, D.A.; Krajačić, G.; Duić, N. A review on energy storage and demand side management solutions in smart energy islands. Renew. Sustain. Energy Rev. 2020, 135, 110183. [Google Scholar] [CrossRef]
- Golmohamadi, H. Demand-side management in industrial sector: A review of heavy industries. Renew. Sustain. Energy Rev. 2021, 156, 111963. [Google Scholar] [CrossRef]
- Warren, P. A review of demand-side management policy in the UK. Renew. Sustain. Energy Rev. 2014, 29, 941–951. [Google Scholar] [CrossRef]
- Meyabadi, A.F.; Deihimi, M. A review of demand-side management: Reconsidering theoretical framework. Renew. Sustain. Energy Rev. 2017, 80, 367–379. [Google Scholar] [CrossRef]
- Jabir, H.J.; Teh, J.; Ishak, D.; Abunima, H. Impacts of Demand-Side Management on Electrical Power Systems: A Review. Energies 2018, 11, 1050. [Google Scholar] [CrossRef]
- Dranka, G.G.; Ferreira, P. Review and assessment of the different categories of demand response potentials. Energy 2019, 179, 280–294. [Google Scholar] [CrossRef]
- Mariano-Hernández, D.; Hernández-Callejo, L.; Zorita-Lamadrid, A.; Duque-Pérez, O.; García, F.S. A review of strategies for building energy management system: Model predictive control, demand side management, optimization, and fault detect & diagnosis. J. Build. Eng. 2021, 33, 101692. [Google Scholar] [CrossRef]
- Kara, D. Implementing Productivity Based Demand Response in Office Buildings Using Building Automation Standards. Ph.D. Thesis, Durham University, Durham, UK, 2015. [Google Scholar]
- Dorahaki, S.; Abdollahi, A.; Rashidinejad, M.; Moghbeli, M. The role of energy storage and demand response as energy democracy policies in the energy productivity of hybrid hub system considering social inconvenience cost. J. Energy Storage 2021, 33, 102022. [Google Scholar] [CrossRef]
- Sarker, E.; Seyedmahmoudian, M.; Jamei, E.; Horan, B.; Stojcevski, A. Optimal management of home loads with renewable energy integration and demand response strategy. Energy 2020, 210, 118602. [Google Scholar] [CrossRef]
- Gangwar, S.; Bhanja, D.; Biswas, A. Cost, reliability, and sensitivity of a stand-alone hybrid renewable energy system—A case study on a lecture building with low load factor. J. Renew. Sustain. Energy 2015, 7, 013109. [Google Scholar] [CrossRef]
- Chiu, W.-Y.; Hsieh, J.-T.; Chen, C.-M. Pareto Optimal Demand Response Based on Energy Costs and Load Factor in Smart Grid. IEEE Trans. Ind. Inform. 2020, 16, 1811–1822. [Google Scholar] [CrossRef]
- Bobby, S.R. Chapter 6 Demand, Load Factor, Service Factor, and Electrical Power Bill Computation. In Electrical Engineering for Non-Electrical Engineers©; River Publishers: Roma, Italy, 2021; pp. 195–208. [Google Scholar]
- Gotham, D.; Muthuraman, K.; Preckel, P.; Rardin, R.; Ruangpattana, S. A load factor based mean–variance analysis for fuel diversification. Energy Econ. 2009, 31, 249–256. [Google Scholar] [CrossRef]
- Bhattacharya, M.; Inekwe, J.N.; Sadorsky, P.; Saha, A. Convergence of energy productivity across Indian states and territories. Energy Econ. 2018, 74, 427–440. [Google Scholar] [CrossRef]
- Huo, T.; Ren, H.; Cai, W.; Feng, W.; Tang, M.; Zhou, N. The total-factor energy productivity growth of China’s construction industry: Evidence from the regional level. Nat. Hazards 2018, 92, 1593–1616. [Google Scholar] [CrossRef]
- Bhattacharya, M.; Inekwe, J.N.; Sadorsky, P. Convergence of energy productivity in Australian states and territories: Determinants and forecasts. Energy Econ. 2019, 85, 104538. [Google Scholar] [CrossRef]
- Dinu, M.; Pătărlăgeanu, S.R.; Petrariu, R.; Constantin, M.; Potcovaru, A.-M. Empowering Sustainable Consumer Behavior in the EU by Consolidating the Roles of Waste Recycling and Energy Productivity. Sustainability 2020, 12, 9794. [Google Scholar] [CrossRef]
- Doojav, G.-O.; Kalirajan, K. Sources of energy productivity change in Australian sub-industries. Econ. Anal. Policy 2020, 65, 1–10. [Google Scholar] [CrossRef]
- Lin, B.; Sai, R. Sustainable transitioning in Africa: A historical evaluation of energy productivity changes and determinants. Energy 2022, 250, 123833. [Google Scholar] [CrossRef]
- Krarti, M.; Dubey, K.; Howarth, N. Energy productivity analysis framework for buildings: A case study of GCC region. Energy 2019, 167, 1251–1265. [Google Scholar] [CrossRef]
- Chang, R.; Lu, C. Feeder reconfiguration for load factor improvement. In Proceedings of the 2002 IEEE Power Engineering Society Winter Meeting, Conference Proceedings (Cat. No.02CH37309). New York, NY, USA, 27–31 January 2002; Volume 2, pp. 980–984. [Google Scholar] [CrossRef]
- Cerna, F.V.; Pourakbari-Kasmaei, M.; Naderi, E.; Lehtonen, M.; Contreras, J. Load Factor Assessment of the Electric Grid by the Optimal Scheduling of Electrical Equipment- A MIQCP Model. IEEE Open Access J. Power Energy 2021, 8, 433–447. [Google Scholar] [CrossRef]
- Kubule, A.; Ločmelis, K.; Blumberga, D. Analysis of the results of national energy audit program in Latvia. Energy 2020, 202, 117679. [Google Scholar] [CrossRef]
- Rodriguez, A.; Smith, S.T.; Potter, B. Sensitivity analysis for building energy audit calculation methods: Handling the uncertainties in small power load estimation. Energy 2022, 238, 121511. [Google Scholar] [CrossRef]
- Zhang, J.; Liu, W.; Tian, Z.; Qi, H.; Zeng, J.; Yang, Y. Urban Rail Substation Parameter Optimization by Energy Audit and Modified Salp Swarm Algorithm. IEEE Trans. Power Deliv. 2022. [Google Scholar] [CrossRef]
- Raza, M.Y.; Lin, B. Energy efficiency and factor productivity in Pakistan: Policy perspectives. Energy 2022, 247, 123461. [Google Scholar] [CrossRef]
- Loughran, D.S.; Kulick, J. Demand-Side Management and Energy Efficiency in the United States. Energy J. 2004, 25, 19–44. [Google Scholar] [CrossRef]
- Andersson, E.; Karlsson, M.; Thollander, P.; Paramonova, S. Energy end-use and efficiency potentials among Swedish industrial small and medium-sized enterprises—A dataset analysis from the national energy audit program. Renew. Sustain. Energy Rev. 2018, 93, 165–177. [Google Scholar] [CrossRef]
- Locmelis, K.; Blumberga, D.; Blumberga, A.; Kubule, A. Benchmarking of Industrial Energy Efficiency. Outcomes of an Energy Audit Policy Program. Energies 2020, 13, 2210. [Google Scholar] [CrossRef]
- Klemm, C.; Wiese, F. Indicators for the optimization of sustainable urban energy systems based on energy system modeling. Energy Sustain. Soc. 2022, 12, 1–20. [Google Scholar] [CrossRef]
- Aalami, H.; Moghaddam, M.P.; Yousefi, G. Demand response modeling considering Interruptible/Curtailable loads and capacity market programs. Appl. Energy 2010, 87, 243–250. [Google Scholar] [CrossRef]
- Aalami, H.; Moghaddam, M.P.; Yousefi, G. Modeling and prioritizing demand response programs in power markets. Electr. Power Syst. Res. 2010, 80, 426–435. [Google Scholar] [CrossRef]
- Yousefi, S.; Moghaddam, M.P.; Majd, V.J. Optimal real time pricing in an agent-based retail market using a comprehensive demand response model. Energy 2011, 36, 5716–5727. [Google Scholar] [CrossRef]
- Baboli, P.T.; Eghbal, M.; Moghaddam, M.P.; Aalami, H. Customer behavior based demand response model. In Proceedings of the 2012 IEEE Power and Energy Society General Meeting, San Diego, CA, USA, 22–26 July 2012; pp. 1–7. [Google Scholar] [CrossRef]
- Aalami, H.; Moghaddam, M.P.; Yousefi, G. Evaluation of nonlinear models for time-based rates demand response programs. Int. J. Electr. Power Energy Syst. 2015, 65, 282–290. [Google Scholar] [CrossRef]
- Astriani, Y.; Shafiullah, G.; Shahnia, F. Incentive determination of a demand response program for microgrids. Appl. Energy 2021, 292, 116624. [Google Scholar] [CrossRef]
- Aïd, R.; Possamaï, D.; Touzi, N. Optimal Electricity Demand Response Contracting with Responsiveness Incentives. Math. Oper. Res. 2022, 1–36. [Google Scholar] [CrossRef]
- Lynch, M.; Nolan, S.; Devine, M.T.; O’Malley, M. The impacts of demand response participation in capacity markets. Appl. Energy 2019, 250, 444–451. [Google Scholar] [CrossRef]
- Wang, B.; Li, Y.; Ming, W.; Wang, S. Deep Reinforcement Learning Method for Demand Response Management of Interruptible Load. IEEE Trans. Smart Grid 2020, 11, 3146–3155. [Google Scholar] [CrossRef]
- Azuatalam, D.; Lee, W.-L.; de Nijs, F.; Liebman, A. Reinforcement learning for whole-building HVAC control and demand response. Energy AI 2020, 2, 100020. [Google Scholar] [CrossRef]
- Irtija, N.; Sangoleye, F.; Tsiropoulou, E.E. Contract-Theoretic Demand Response Management in Smart Grid Systems. IEEE Access 2020, 8, 184976–184987. [Google Scholar] [CrossRef]
















| Capability of DSM | Advantage/Importance | Reference(s) |
|---|---|---|
| DSM can provide dispatchable loads | Enhancement of demand flexibility | [2,8,9,10] |
| DSM influences the operation issues | Enhancement of operational flexibility for the system | [11,12,13,14] |
| DSM can improve the energy resources utilization | Energy-productivity enhancement | [15,16] |
| DSM can improve the energy-system-asset utilization | Asset-productivity enhancement | [17] |
| DSM can reduce required generation capacity at peak load periods | Reduction of the generation margin | [18,19,20] |
| DSM can lower the exploiting of energy sources | Mitigation in emissions of environmental pollutants | [21,22,23,24] |
| DSM can thriftily provide reserve requirements | Sustainment of energy services | [25] |
| DSM can mitigate intermittency problem due to renewable energies | Attainment of demand–supply balance | [26,27,28] |
| DSM can affect optimal size and control of energy-storage systems | Investment productivity improvement | [29,30] |
| DSM can improve demand matching | Efficacious energy management | [31,32,33] |
| DSM can be coordinated with power quality issues | Integrated techno-economical frameworks | [34] |
| DSM can facilitate demand-side integration in smart grids | Competitive-markets implementation | [35,36,37] |
| DSM can reflect the actual energy price toward end-use customers | Dynamic-pricing implementation | [38,39], |
| DSM can sustain the corrective actions vs. preventive control | Security-framework improvement | [40,41,42] |
| DSM can lower the congestion in the transmission system | Improvement of planning expansion of transmission grids | [43] |
| Paper | Scope/Significant Issue | DSM Categorization |
|---|---|---|
| [65] |
|
|
| [66] |
|
|
| [67] | The effect of DSM on the power system from four general viewpoints:
|
|
| [68] | Assessment of different categories of DR potential, including theoretical, technical, economical, and general achievable potentials. |
|
| [69] | Ongoing strategies in the area of the active building of energy-management systems, considering the necessity of the following:
|
|
| This work |
|
|
| Energy-Conservation Modalities | ||||
|---|---|---|---|---|
| Context | Productivity improvement | Environmental considerations | ||
| Energy Recovery | Energy Audit | Energy Audit | Energy Saving | |
| Objective | Useful energy intensification | Energy-efficiency enhancement | Terminal energy reduction | Service withdrawal |
| Restriction | Fixed terminal energy | Fixed useful energy | Fixed useful energy | Fixed energy efficiency |
| Consequence | Energy-loss decrease | Energy-loss decrease | Energy-loss decrease | Energy-loss decrease |
| Evaluation index | Delivery factor | Energy efficiency | Utilization factor | Regulation factor |
| Period Type | Area of New Demand | Payment Type | Characteristic | Payment Formula |
|---|---|---|---|---|
| Peak | Forbidden Band | PFC | Peak-load-intensification penalty | |
| Peak | Forbidden Band | PFD component | Forbidden-band penalty | |
| Peak | Forbidden Band | PFD component | Penalty for deviation from domain | |
| Peak | Forbidden Band | PFD component | Out-of-domain penalty | |
| Peak | Permissive Band | PFC | Variable incentive | |
| Peak | Permissive Band | PFD | Penalty of breach | |
| Peak | Compensative Band | PFC | None | 0 |
| Peak | Compensative Band | PFD component | Penalty of breach | |
| Peak | Compensative Band | PFD component | Out-of-domain penalty | |
| Off-Peak | Compensative Band | PFC | Fixed incentive | |
| Off-Peak | Compensative Band | PFD component | Penalty of breach | |
| Off-Peak | Compensative Band | PFD component | Out-of-domain penalty | |
| Off-Peak | Permissive Band | PFC | Incentive | |
| Off-Peak | Permissive Band | PFD | Penalty of breach | |
| Off-Peak | Forbidden Band | PFC | Peak-load-intensification penalty | |
| Off-Peak | Forbidden Band | PFD component | Forbidden-band penalty | |
| Off-Peak | Forbidden Band | PFD component | Penalty for deviation from domain | |
| Off-Peak | Forbidden Band | PFD component | Out-of-domain penalty |
| DR Strategies | |||||||
|---|---|---|---|---|---|---|---|
| Price-Based Programs | Incentive-Based Programs | ||||||
| Motivative | Voluntary | Mandatory | |||||
| DR Factors | TOU | CPP | RTP | TDLC | VRP | CAP | CILC |
| PFC coefficient | 0 | 0 | 0 | 1 | 1 | 1 | 1 |
| PFD coefficient | 0 | 0 | 0 | 0 | 0 | 1 | 1 |
| Up-front reservation payment | - | - | - | ✓ | - | ✓ | - |
| Threefold frame * | ✓ | - | - | - | - | - | - |
| Dynamic pricing | - | - | ✓ | - | - | - | - |
| Artificial peak | - | ✓ | - | - | - | - | - |
| DR Strategies | |||||||
|---|---|---|---|---|---|---|---|
| Price-Based Programs | Incentive-Based Programs | ||||||
| Motivative | Voluntary | Mandatory | |||||
| Load Factors | TOU | CPP | RTP | TDLC | VRP | CAP | CILC |
| Primary Pattern | 0.7843 | 0.7260 | 0.7843 | 0.7843 | 0.7843 | 0.7843 | 0.7843 |
| Customary Model | 0.8226 | 0.8153 | 0.7995 | 0.8157 | 0.8315 | 0.8320 | 0.8408 |
| Modified Model | 08480 | 0.8413 | 0.8052 | 0.8501 | 0.8555 | 0.8662 | 0.8674 |
Publisher’s Note: MDPI stays neutral with regard to jurisdictional claims in published maps and institutional affiliations. |
© 2022 by the authors. Licensee MDPI, Basel, Switzerland. This article is an open access article distributed under the terms and conditions of the Creative Commons Attribution (CC BY) license (https://creativecommons.org/licenses/by/4.0/).
Share and Cite
Rezaei, N.; Ahmadi, A.; Deihimi, M. A Comprehensive Review of Demand-Side Management Based on Analysis of Productivity: Techniques and Applications. Energies 2022, 15, 7614. https://doi.org/10.3390/en15207614
Rezaei N, Ahmadi A, Deihimi M. A Comprehensive Review of Demand-Side Management Based on Analysis of Productivity: Techniques and Applications. Energies. 2022; 15(20):7614. https://doi.org/10.3390/en15207614
Chicago/Turabian StyleRezaei, Navid, Abdollah Ahmadi, and Mohammadhossein Deihimi. 2022. "A Comprehensive Review of Demand-Side Management Based on Analysis of Productivity: Techniques and Applications" Energies 15, no. 20: 7614. https://doi.org/10.3390/en15207614
APA StyleRezaei, N., Ahmadi, A., & Deihimi, M. (2022). A Comprehensive Review of Demand-Side Management Based on Analysis of Productivity: Techniques and Applications. Energies, 15(20), 7614. https://doi.org/10.3390/en15207614

