Influence of Fracture Types on Oil Production in Naturally Fractured Reservoirs
Abstract
1. Introduction
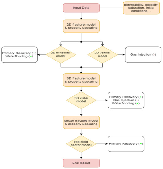
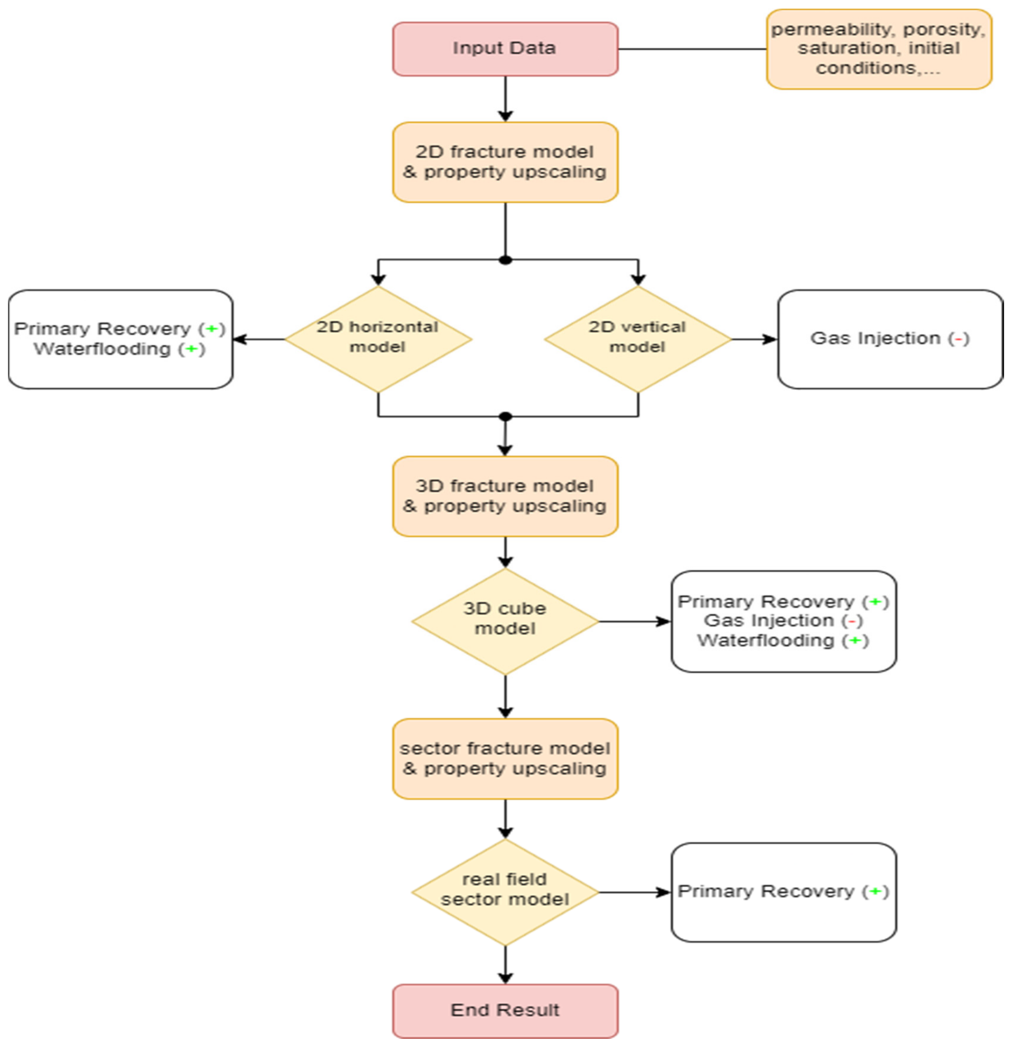
2. Methodology
Rock Physics and Fluid Model
- Major fracture DFN
- Major and medium fracture DFN
- Major, medium and minor fracture DFN
| Property & Units | Value |
|---|---|
| Matrix porosity, fraction | 0.20 |
| Matrix permeability, mD | 1.00 |
| Major fracture porosity, fraction | 0.45 |
| Medium fracture porosity, fraction | 0.22 |
| Minor fracture porosity, fraction | 0.04 |
| Major fracture permeability, Darcy | 4.5 |
| Medium fracture permeability, Darcy | 1.10 |
| Minor fracture permeability, Darcy | 0.044 |
| Shape factor sigma, 1/m2 | 80 |
3. Results & Discussion
3.1. Primary Recovery
3.2. Secondary Recovery by Waterflooding
3.3. Secondary Recovery by Gas Injection
3.4. Sector Model
4. Conclusions
- Primary production in the synthetic models depends on the permeability difference between the fracture and matrix. The contribution of fractures is more pronounced when the permeability ratio is in the order of 107. If the permeability contrast is not large enough, all synthetic cases, which are very restricted in terms of the size and number of fractures, deliver the same oil recovery, and no additional contribution of fractures can be observed. Nevertheless, fractures positively affected oil production during primary recovery, resulting in smooth pressure distribution and depletion. For larger models with stochastically distributed fractures, such as the sector model, the permeability contrast between the fracture and matrix is 10-103. It is enough to capture the contribution of fracture types to oil production because historical production can be used as a reference.
- Major fractures were found to contribute the most to the production in the sector model, followed by medium and minor fractures. No contribution of the hairline fractures is found, indicating that hairy fractures have no impact on the primary recovery. The history matching process can be improved by including all types of fractures in the dynamic model. Any simplification of the fracture types might end in overestimating the oil recovery.
- Water injection benefited from the given fracture networks in this work. The capillary imbibition of water into the matrix drained the oil into the fractures, allowing for transport towards the producer. High injection rates delay the imbibition process, with a plateau in recovery during production.
- Significant contributions were observed for major and medium fractures, and major fractures contribute more to oil production than medium fractures. The most negligible contribution is detected for the minor fractures, which hardly impact the ultimate recovery efficiency.
- If high injection rates were applied, the gas injection process was prone to an early breakthrough, in which fractures negatively affect oil recovery.
- Gravity drainage is a slow process that benefits from large matrix blocks apart from low injection rates. The case with only major fractures showed the highest recovery due to larger matrix sizes. Therefore, efficient gas injection is expected with low permeable fractures and larger matrix sizes.
Author Contributions
Funding
Institutional Review Board Statement
Informed Consent Statement
Data Availability Statement
Conflicts of Interest
Nomenclature
| m | Meter |
| ft | Foot |
| psi | Pounds per square inch |
| mD | Millidarcy |
| µm | 10−6 m |
| Kro | Oil relative permeability |
| Krw | Water relative permeability |
| P.C. | Capillary pressure (psi) |
| allFr | All fractures |
| DFN | Discrete Fracture Network |
| EOR | Enhance Oil Recovery |
| FAWAG | Foam-Assisted Water-Alternating Gas |
| FMI | Formation Micro-Imaging |
| GAGD | Gas-Assisted Gravity Drainage |
| MajFr | major fractures |
| MajMedFr | major + medium fractures |
| MajMedMinFr | major + medium + minor fractures |
| NFR | Naturally Fractured Reservoir |
| P.V | Pore volume |
| R.F. | Recovery factor |
| STB/day | Standard barrels per day |
| WAG | Water-Alternating Gas Injection |
| TVD | true vertical depth |
References
- Saidi, A.M. Reservoir Engineering of Fractured Reservoirs (Fundamental and Practical Aspects); TOTAL Edition Presse: Paris, France, 1987. [Google Scholar]
- Spence, G.H.; Couples, G.D.; Bevan, T.G.; Aguilera, R.; Cosgrove, J.W.; Daniel, J.M.; Redfern, J. Advances in the study of naturally fractured hydrocarbon reservoirs: A broad, integrated interdisciplinary applied topic. Geol. Soc. Lond. Spec. Publ. 2014, 374, 1–22. [Google Scholar] [CrossRef]
- Kharrat, R.; Zallaghi, M.; Ott, H. Performance Quantification of Enhanced Oil Recovery Methods in Fractured Reservoirs. Energies 2021, 14, 4739. [Google Scholar] [CrossRef]
- Gugl, R.; Kharrat, R.; Shariat, A.; Ott, H. Evaluation of Gas based EOR Methods in Gas Invaded Zones of Fractured Carbonate Reservoir. Energies 2022, 15, 4921. [Google Scholar] [CrossRef]
- Firoozabadi, A. Recovery Mechanisms in Fractured Reservoirs and Field Performance. J. Can. Pet. Technol. 2000, 39, 13–17. [Google Scholar] [CrossRef]
- Kovscek, A.; Zhou, D.; Jia, L.; Kamath, J. Scaling of counter-current imbibition processes in low-permeability porous media. J. Pet. Sci. Eng. 2001, 33, 61–74. [Google Scholar]
- Torres, F.; Xavier, M.; Ailin, J.; Yu, W.; Yunsheng, W.; Junlei, W.; Xie, H.; Li, N.; Miao, J. Comparison of Dual Porosity Dual Permeability with Embedded Discrete Fracture Model for Simulation Fluid Flow in Naturally Fractured Reservoirs. In Proceedings of the 54th U.S. Rock Mechanics/Geomechanics Symposium, Virtual Conference, 28 June–1 July 2020. ARMA-2020-1462. [Google Scholar]
- Thanh, H.V.; Sugai, Y.; Nguele, R.; Sasaki, K. Integrated workflow in 3D geological model construction for evaluation of CO2 storage capacity of a fractured basement reservoir in Cuu Long Basin, Vietnam. Int. J. Greenhouse Gas Control. 2019, 90, 102826. [Google Scholar] [CrossRef]
- Ba, T.N.; Thanh, H.V.; Sugai, Y.; Sasaki, K.; Nguele, R.; Quang, T.P.H.; Bao, M.L.; Hai, N.L.N. Applying the hydrodynamic model to optimize the production. J. Pet. Explor. Prod. Technol. 2020, 10, 31–46. [Google Scholar]
- Litvak, B.; Satter, A.; Etebar, S. An Analysis of Naturally Fractured Reservoir Performance Using a Novel Fractured Reservoir Simulator. In Proceedings of the International Meeting on Petroleum Engineering, Tianjin, China, 1–4 November 1988; SPE-17615-MS. p. 10. [Google Scholar]
- Kleppe, J.; Morse, R. Oil Production from fractured Reservoirs by Water Displacement. In Proceedings of the Fall Meeting of the Society of Petroleum Engineers of AIME, Houston, TX, 6–9 October 1974; SPE-5084-MS. p. 20. [Google Scholar]
- Bahrami, H.; Rezaee, R.; Hossain, M. Characterizing natural fractures in tight gas reservoirs. J. Pet. Explor. Prod. Technol. 2012, 2, 107–115. [Google Scholar] [CrossRef]
- Doe, T.; Lacazette, A.; Dershowitz, W.; Knitter, C. Evaluating the Effect of Natural Fractures on Production from Hydraulically Fractured Wells Using Discrete Fracture Network Models. In Proceedings of the SPE/AAPG/SEG Unconventional Resources Technology Conference, Denver, CO, USA, 12–14 August 2013; URTEC-1581931-MS. p. 10. [Google Scholar]
- Gong, J.; Rossen, W. Characteristic fracture spacing in primary and secondary recovery for naturally fractured reservoirs. Fuel 2018, 223, 470–485. [Google Scholar] [CrossRef]
- Wei, Y.; Xiaohu, H.; Malin, L.; Weihong, W. Investigation of the Effect of Natural Fractures on Multiple Shale-Gas Well Performance Using Non-Intrusive EDFM Technology. Energies 2019, 12, 16. [Google Scholar] [CrossRef]
- Gong, J.; Rossen, W. Shape factor for dual-permeability fractured reservoir simulation: Effect of non-uniform flow in 2D fracture network. Fuel 2016, 184, 81–88. [Google Scholar] [CrossRef]
- Rezaveisi, M.; Ayatollahi, S.; Rostam, B. Experimental Investigation of Matrix Wettability Effects on Water Imbibition in Fractured Artificial Porous Media. J. Pet. Sci. 2012, 86, 165–171. [Google Scholar] [CrossRef]
- Silva, R.; Maini, B. Evaluation of Gas-Assisted Gravity Drainage GAGD in Naturally Fractured Reservoirs NFR. In Proceedings of the SPE Improved Oil Recovery Conference, Tulsa, OK, USA, 11–13 April 2016; SPE-179585-MS. p. 17. [Google Scholar]
- Wan, T.; Sheng, J.; Soliman, M.; Zhang, Y. Effect of Fracture Characteristics on Behavior of Fractured Shale-Oil Reservoirs by Cyclic Gas Injection. SPE Res. Eval. Eng. 2016, 19, 350–355. [Google Scholar] [CrossRef]
- Aghabarari, A.; Ghaedi, M.; Riazi, M. Prediction of oil recovery in naturally fractured reservoirs subjected to reinfiltration during gravity drainage using a new scaling equation. Pet. Explor. Development 2020, 47, 1307–1315. [Google Scholar] [CrossRef]
- Milos, P. Mechanistic Study of Fracture Types Effect on Oil Production. Master’s Thesis, Chair of Reservoir Engineering Montanuniversitat, Leoben, Austria, 2021. [Google Scholar]


















| Model Type | XYZ Dimension | Grid Cell Number |
|---|---|---|
| 2D horizontal | 15 m × 15 m × 1 m | 67 × 67 × 1 |
| 2D vertical | 15 m × 1 m × 15 m | 67 × 1 × 67 |
| 3D | 15 m × 15 m × 15 m | 37 × 37 × 37 |
| Sector | 14 km × 3 km × 0.5 km | 21 × 65 × 22 |
| Fluid Model | Phase | Density (kg/m3) |
|---|---|---|
| Live Oil | Water | 1107 |
| Live Oil | Gas | 0.913 |
| Live Oil | Oil | 855 |
| Dead Oil | Water | 1020 |
| Dead Oil | Gas | 0.811 |
| Dead Oil | Oil | 875 |
| Fracture Type | Matrix Dimension |
|---|---|
| MajFr | 15 m × 15 m × 15 m |
| MajMedFr | 5 m × 5 m × 5 m |
| MajMedMinFr | 2.5 m × 2.5 m × 2.5 m |
| Fracture Type | Average Aperture Size [µm] | Average Permeability [md] |
|---|---|---|
| Hairline | 10 | 0.0007 |
| Minor | 200 | 3.60 |
| Medium | 400 | 17.10 |
| Major | 600 | 72.30 |
| Matrix | - | 0.10 |
Publisher’s Note: MDPI stays neutral with regard to jurisdictional claims in published maps and institutional affiliations. |
© 2022 by the authors. Licensee MDPI, Basel, Switzerland. This article is an open access article distributed under the terms and conditions of the Creative Commons Attribution (CC BY) license (https://creativecommons.org/licenses/by/4.0/).
Share and Cite
Pejic, M.; Kharrat, R.; Kadkhodaie, A.; Azizmohammadi, S.; Ott, H. Influence of Fracture Types on Oil Production in Naturally Fractured Reservoirs. Energies 2022, 15, 7321. https://doi.org/10.3390/en15197321
Pejic M, Kharrat R, Kadkhodaie A, Azizmohammadi S, Ott H. Influence of Fracture Types on Oil Production in Naturally Fractured Reservoirs. Energies. 2022; 15(19):7321. https://doi.org/10.3390/en15197321
Chicago/Turabian StylePejic, Milos, Riyaz Kharrat, Ali Kadkhodaie, Siroos Azizmohammadi, and Holger Ott. 2022. "Influence of Fracture Types on Oil Production in Naturally Fractured Reservoirs" Energies 15, no. 19: 7321. https://doi.org/10.3390/en15197321
APA StylePejic, M., Kharrat, R., Kadkhodaie, A., Azizmohammadi, S., & Ott, H. (2022). Influence of Fracture Types on Oil Production in Naturally Fractured Reservoirs. Energies, 15(19), 7321. https://doi.org/10.3390/en15197321

