Parameter Optimization Method for Power System of Medium-Sized Bus Based on Orthogonal Test
Abstract
1. Introduction
2. Parameter Selection of Pure Electric Bus Power System
2.1. Selection of Main Parameters and Performance Indicators
2.2. Vehicle Parameter Matching Calculation
2.2.1. Motor Parameter Calculation
- (1)
- Determination of peak power and rated power
- (2)
- Determination of peak speed and rated speed
- (3)
- Determination of peak torque and rated torque
2.2.2. Calculation of Power Battery Parameters
2.2.3. Selection of Battery and Motor
3. Dynamic System Modeling and Orthogonal Experimental Design
3.1. Vehicle Model
3.2. Battery Model
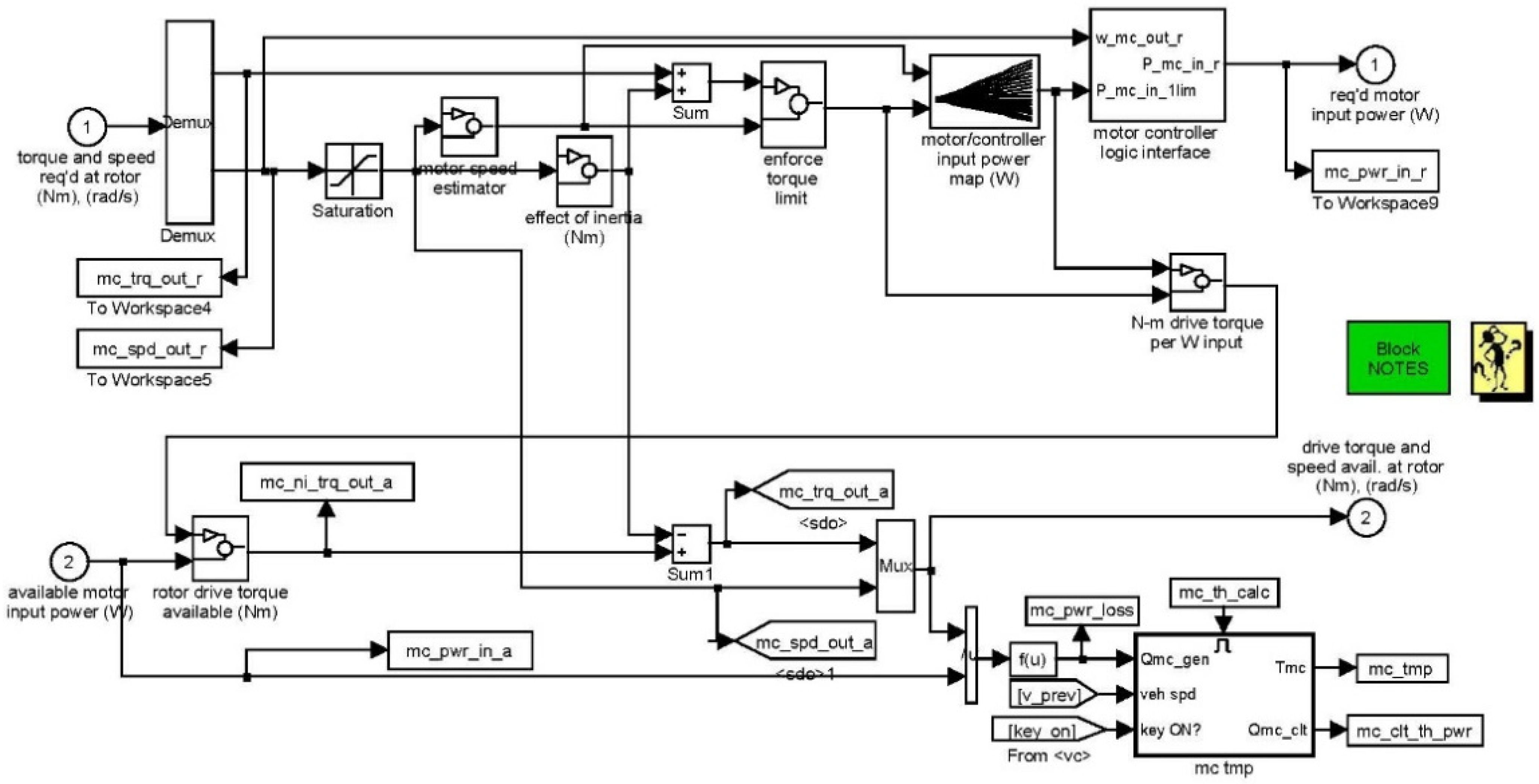
3.3. Motor Model
3.4. Cyclic Conditions
3.5. Orthogonal Experimental Design
4. Simulation Results and Discussion
4.1. Dynamic Simulation Results
4.1.1. Simulation Results Diagram of Experiment 1
4.1.2. Simulation Results Diagram of Experiment 2
4.1.3. Simulation Results Diagram of Experiment 3
4.1.4. Simulation Results Diagram of Experiment 4
4.1.5. Simulation results diagram of experiment 5
4.1.6. Simulation Results Diagram of Experiment 6
4.1.7. Simulation Results Diagram of Experiment 7
4.1.8. Simulation Results Diagram of Experiment 8
4.1.9. Simulation Results Diagram of Experiment 9
4.1.10. Summary of Dynamic Simulation Test Results
4.2. Economic Simulation Results
4.2.1. Battery Parameter Query
4.2.2. Battery Energy Conversion
4.3. Orthogonal Experimental Results and Analysis
4.3.1. Summary of Experimental Results
4.3.2. Conversion of Membership Degrees
4.3.3. Comprehensive Scoring Method
4.3.4. Determining Preferred Options
4.4. Checking and Analysis of Preferred Schemes
4.4.1. Checking of Preferred Schemes
4.4.2. Analysis of Preferred Schemes
4.5. Vehicle Driving Conditions under Different SOCs
5. Conclusions
- (1)
- The main parameters of the bus and the expected performance indicators were determined. According to market research, the parameters of the battery cells and the selection of the motor were determined, and the parameters of 240, 280, and 320 sets of lithium iron phosphate batteries were selected by calculating the battery capacity and motor power, along with the PM150, PM165, and PM180 series permanent magnet synchronous motor parameters;
- (2)
- Based on the secondary development of ADVISOR software, the models of each module of the power system were constructed. Taking China’s typical urban bus cycle (CLTC) as the experimental cycle, different battery pack numbers (a), motor powers (b), wind resistance coefficients (c), and wheel rolling resistance coefficients (d) were selected as the influencing factors in the orthogonal experiments. Each factor was set at three levels to complete the simulation analysis of the power performance and economic performance of the pure electric bus;
- (3)
- According to the orthogonal test and comprehensive scoring method, the design scheme of the pure electric medium-sized bus was optimized to run in the environment of 0.6 (C1) and 0.009 (D1) with 240 groups of lithium batteries (A1) (rated voltage, 220 V; battery capacity, 100 Ah; battery power, 264 kW h; battery mass, 1260 kg) as the power source, equipped with permanent magnet motor PM165 (B2) (rated voltage, 220 V; rated power, 60 kW; rated torque, 825 N m; rated speed, 1450 r/min; motor mass, 162 kg). Its performance indicators were as follows: the maximum cruising range was 271.3 km; the acceleration time from 0 to 50 km/h was 4.6 s; the gradient was 19.8%; and the maximum speed was 156.4 km/h.
Author Contributions
Funding
Institutional Review Board Statement
Informed Consent Statement
Data Availability Statement
Acknowledgments
Conflicts of Interest
Abbreviations
| Parameter | Meaning Represented |
| whole-vehicle quality | |
| rotating-mass conversion factor | |
| wheelbase | |
| air drag coefficient | |
| windward area | |
| rolling resistance coefficient | |
| electric motor power based on top speed | |
| motor power according to maximum grade | |
| motor power according to acceleration time | |
| motor peak speed | |
| motor rated speed | |
| electric vehicle reduction ratio | |
| tire radius | |
| motor rated torque | |
| motor peak torque | |
| maximum speed | |
| mechanical efficiency | |
| gravitational acceleration | |
| speed at maximum grade | |
| maximum angle | |
| acceleration time | |
| final velocity | |
| energy required by battery pack | |
| cruising range | |
| constant driving speed | |
| battery pack actual energy | |
| battery capacity | |
| rated working voltage of battery pack | |
| depth of discharge | |
| index membership degree | |
| index value | |
| maximum value of index | |
| minimum value of index | |
| maximum cruising range | |
| 0~50 km/h acceleration time | |
| climbing at 20 km/h | |
| maximum speed | |
| power consumption |
References
- Krawczyk, P.; Kopczyński, A.; Lasocki, J. Modeling and Simulation of Extended-Range Electric Vehicle with Control Strategy to Assess Fuel Consumption and CO2 Emission for the Expected Driving Range. Energies 2022, 15, 4187. [Google Scholar] [CrossRef]
- Neugebauer, M.; Zebrowski, A.; Esmer, O. Cumulative Emissions of CO2 for Electric and Combustion Cars: A Case Study on Specific Models. Energies 2022, 15, 2703. [Google Scholar] [CrossRef]
- Wang, X.X.; Zhang, Y.J.; Zhu, Y.; Lv, S.S.; Ni, H.J.; Deng, Y.L.; Yuan, Y.N. Effect of Different Hot-Pressing Pressure and Temperature on the Performance of Titanium Mesh-Based MEA for DMFC. Membranes 2022, 12, 431. [Google Scholar] [CrossRef] [PubMed]
- Kernytskyy, I.; Yakovenko, Y.; Horbay, O.; Ryviuk, M.; Humenyuk, R.; Sholudko, Y.; Voichyshyn, Y.; Mazur, Ł.; Osiński, P.; Rusakov, K.; et al. Development of comfort and safety performance of passenger seats in large city buses. Energies 2021, 14, 7471. [Google Scholar] [CrossRef]
- Geng, H.; Zhang, X.; Yan, S.; Zhang, Y.; Wang, L.; Han, Y.; Wang, W. Magnetic Field Analysis of an Inner-Mounted Permanent Magnet Synchronous Motor for New Energy Vehicles. Energies 2022, 15, 4074. [Google Scholar] [CrossRef]
- Dziechciarz, A.; Popp, A.; Marțiș, C.; Sułowicz, M. Analysis of NVH Behavior of Synchronous Reluctance Machine for EV Applications. Energies 2022, 15, 2785. [Google Scholar] [CrossRef]
- Barbieri, M.; Ceraolo, M.; Lutzemberger, G.; Scarpelli, C. An Electro-Thermal Model for LFP Cells: Calibration Procedure and Validation. Energies 2022, 15, 2653. [Google Scholar] [CrossRef]
- Szumska, E.M.; Jurecki, R.S. Parameters influencing on electric vehicle range. Energies 2021, 14, 4821. [Google Scholar] [CrossRef]
- Wang, X.X.; Liu, S.R.; Zhang, Y.J.; Lv, S.S.; Ni, H.J.; Deng, Y.L.; Yuan, Y.N. A Review of the Power Battery Thermal Management System with Different Cooling, Heating and Coupling System. Energies 2022, 15, 1963. [Google Scholar] [CrossRef]
- Hu, J.J.; Jia, M.X.; Xiao, F.; Fu, C.Y.; Zheng, L.L. Motor vector control based on speed-torque-current map. Appl. Sci. 2019, 10, 78. [Google Scholar] [CrossRef]
- Vora, A.; Jin, X.; Hoshing, V.; Guo, X.F.; Shaver, G.; Tyner, W.; Holloway, E.; Varigonda, S.; Kupe, J. Simulation framework for the optimization of hev design parameters: Incorporating battery degradation in a lifecycle economic analysis. IFAC-Pap. 2015, 48, 195–202. [Google Scholar] [CrossRef]
- Raga, C.; Barrado, A.; Lazaro, A.; Martin-Lozano, A.; Quesada Isabel, Z.P. Influence of the main design factors on the optimal fuel cell-based powertrain sizing. Energies 2018, 11, 3060. [Google Scholar] [CrossRef]
- Hoshing, V.; Vora, A.; Saha, T.; Jin, X.; Shaver, G.; Wasynczuk, O.; García, R.E.; Varigonda, S. Comparison of economic viability of series and parallel PHEVs for medium-duty truck and transit bus applications. Proc. Inst. Mech. Eng. Part D J. Automob. Eng. 2020, 234, 2458–2472. [Google Scholar] [CrossRef]
- Soltani, M.; Ronsmans, J.; Kakihara, S.; Jaguemont, J.; Bossche, P.V.D.; Mierlo, J.V.; Omar, N. Hybrid battery/lithium-ion capacitor energy storage system for a pure electric bus for an urban transportation application. Appl. Sci. 2018, 8, 1176. [Google Scholar] [CrossRef]
- Jin, X.; Vora, A.; Hoshing, V.; Saha, T.; Shaver, G.; Wasynczuk, O.; Varigonda, S. Applicability of available Li-ion battery degradation models for system and control algorithm design. Control Eng. Pract. 2018, 71, 1–9. [Google Scholar] [CrossRef]
- Xu, W.B.; Yang, Y.Y.; Dai, C.W.; Xie, J.G. Optimization of spinning parameters of 20/316L bimetal composite tube based on orthogonal test. Sci. Eng. Compos. Mater. 2020, 27, 272–279. [Google Scholar] [CrossRef]
- Quan, H.; Guo, Y.; Li, R.N.; Su, Q.M.; Chai, Y. Optimization design and experimental study of vortex pump based on orthogonal test. Sci. Prog. 2020, 103, 36850419881883. [Google Scholar] [CrossRef]
- Yu, H.L.; Wang, H.M.; Yin, Y.L.; Song, Z.Y.; Zhou, X.Y.; Ji, X.C.; Wei, M.; Shi, P.J.; Bai, M.Z.; Zhang, W. Tribological behaviors of natural attapulgite nanofibers as an additive for mineral oil investigated by orthogonal test method. Tribol. Int. 2021, 153, 106562. [Google Scholar] [CrossRef]
- Sun, G.B.; Chiu, Y.J.; Zuo, W.Y.; Zhou, S.; Gan, J.C.; Li, Y. Transmission ratio optimization of two-speed gearbox in battery electric passenger vehicles. Adv. Mech. Eng. 2021, 13, 16878140211022869. [Google Scholar] [CrossRef]
- Wang, N.; Yang, Q.X.; Zhang, H.J. RETRACTED: Modeling and analysis of dynamic wireless charging for electric vehicles under different working scenarios. Int. J. Electr. Eng. Educ 2020, 0020720920928541. [Google Scholar] [CrossRef]
- Sun, D.J.; Zheng, Y.J.; Duan, R.X. Energy consumption simulation and economic benefit analysis for urban electric commercial-vehicles. Transp. Res. Part D Transp. Environ. 2021, 101, 103083. [Google Scholar] [CrossRef]
- Wang, X.X.; Ni, H.J.; Zhu, Y.; Lv, S.S.; Huang, M.Y.; Zhang, Z. Simulating study on drive system performance for hybrid electric bus based on ADVISOR MATEC. In Proceedings of the Web of Conferences, Seoul, Korea, 22–25 August 2017; EDP Sciences: Seoul, Korea; p. 09003. [Google Scholar]
- Gordić, M.; Stamenković, D.; Popović, V.; Muždeka, S.; Mićović, A. Electric vehicle conversion: Optimisation of parameters in the design process. Teh. Vjesn. 2017, 24, 1213–1219. [Google Scholar]
- Liu, H.; Lei, Y.; Fu, Y.; Li, X. Parameter matching and optimization for power system of range-extended electric vehicle based on requirements. Proc. Inst. Mech. Eng. Part D J. Automob. Eng. 2020, 234, 3316–3328. [Google Scholar] [CrossRef]
- Gao, X.F.; Zong, X.M.; Yuan, Y.N.; Wang, X.X.; Ni, H.J.; Chen, J.P. New Energy Vehicle Integrated Operation Management Platform for Multiple Vehicle. Types. Patent CN201310319390.4, 27 November 2013. [Google Scholar]
- Ershad, N.F.; Mehrjardi, R.T.; Ehsani, M. Electro-mechanical EV powertrain with reduced volt-ampere rating. IEEE Trans. Veh. Technol. 2018, 68, 224–233. [Google Scholar] [CrossRef]
- GB/T 18385-2016; Electric Vehicles Power Performance. Test Method: Beijing, China, 2016.
- GB/T 18386-2017; Electric Vehicles—Energy Consumption and Range. Test Procedures: Beijing; China, 2016.
- de Alcântara, D.B.M.; da Silva, C.T.; Araújo, R.E.; de Castro, R.; Pellini, E.L.; Pinto, C.; Laganá, A.A.M. An Analytic Hierarchy Process for Selecting Battery Equalization Methods. Energies 2022, 15, 2439. [Google Scholar] [CrossRef]
- Huang, D.X.; Zeng, W.J.; Zeng, F.L. Parameter Matching and Simulation Analysis for Electric Vehicle Power System. Mach. Build. Autom. 2018, 47, 130–133. [Google Scholar]
- Palka, R.; Wardach, M. Design and Application of Electrical Machines. Energies 2022, 15, 523. [Google Scholar] [CrossRef]
- Wu, X.G.; Zheng, D.Y.; Wang, T.Z.; Du, J.Y. Torque Optimal Allocation Strategy of All-Wheel Drive Electric Vehicle Based on Difference of Efficiency Characteristics between Axis Motors. Energies 2019, 12, 1122. [Google Scholar] [CrossRef]
- Al-Saadi, M.; Bhattacharyya, S.; Tichelen, P.V.; Mathes, M.; Käsgen, J. Impact on the Power Grid Caused via Ultra-Fast Charging Technologies of the Electric Buses Fleet. Energies 2022, 15, 1424. [Google Scholar] [CrossRef]
- Canals, C.L.; Macarulla, M.; Gómez-Núñez, A. High-Capacity Cells and Batteries for Electric Vehicles. Energies 2021, 14, 7799. [Google Scholar] [CrossRef]
- Ravasio, M.; Incremona, G.P.; Colaneri, P.; Dolcini, A.; Moia, P. Distributed nonlinear AIMD algorithms for electric bus charging plants. Energies 2021, 14, 4389. [Google Scholar] [CrossRef]
- Wahid, M.R.; Budiman, B.A.; Joelianto, E.; Aziz, M. A review on drive train technologies for Passenger Electric Vehicles. Energies 2021, 14, 6742. [Google Scholar] [CrossRef]
- Karki, A.; Phuyal, S.; Tuladhar, D.; Basnet, S.; Shrestha, B.P. Status of pure electric vehicle power train technology and future prospects. Appl. Syst. Innov. 2020, 3, 35. [Google Scholar] [CrossRef]
- Zhang, F.B.; Zhang, J.Q.; Ni, H.J.; Zhu, Y.; Wang, X.X.; Wan, X.F.; Chen, K. Optimization of AlSi10MgMn alloy heat treatment process based on orthogonal test and grey relational analysis. Crystals 2021, 11, 385. [Google Scholar] [CrossRef]
- Li, N.; Liu, Y.S.; Zhang, J.Z.; Liu, C.; Ji, Y.; Liu, W.L. Research on energy consumption evaluation of electric vehicles for thermal comfort. Environ. Sci. Pollut. Res. 2022, 1–13. [Google Scholar] [CrossRef] [PubMed]
- Hoshing, V.; Vora, A.; Saha, T.; Jin, X.; Kurtulus, O.; Vatkar, N.; Shaver, G.; Wasynczuk, O.; García, R.E.; Varigonda, S. Evaluating emissions and sensitivity of economic gains for series plug-in hybrid electric vehicle powertrains for transit bus applications. Proc. Inst. Mech. Eng. Part D J. Automob. Eng. 2020, 234, 3272–3287. [Google Scholar] [CrossRef]
- Vora, A.; Jin, X.; Hoshing, V.; Shaver, G.; Varigonda, S.; Tyner, W.E. Integrating battery degradation in a cost of ownership framework for hybrid electric vehicle design optimization. Proc. Inst. Mech. Eng. Part D J. Automob. Eng. 2019, 233, 1507–1523. [Google Scholar] [CrossRef]





















| Parameter | Numerical Value |
|---|---|
| Whole-vehicle quality (kg) | ≥8650 |
| Rotating-mass conversion factor | 1.1 |
| Wheelbase (mm) | 5190 |
| Air drag coefficient | 0.7 |
| Windward area () | 8.55 |
| Rolling resistance coefficient | 0.009 |
| Number of passengers checked | 18 |
| Dynamic Parameter | Reference Value |
|---|---|
| Maximum cruising range (km) | ≥250 |
| 0~50 km/h acceleration time (s) | ≤5 |
| Maximum speed (km/h) | ≥150 |
| Climbing at 20 km/h (%) | ≥15 |
| Power consumption (kWh/100 km) | ≤80 |
| Indicator | Rated | Peak Value |
|---|---|---|
| Motor power () | 52.65~78.98 | 157.96 |
| Motor speed () | 576~1646 | 2304~3292 |
| Motor torque () | 324~928 | 648~2814 |
| Indicator | Type 1 | Type 2 | Type 3 |
|---|---|---|---|
| Module voltage (V) | 11 | 11 | 11 |
| Rated voltage (V) | 220 | 220 | 220 |
| Battery capacity (Ah) | 100 | 100 | 100 |
| Number of battery packs | 240 | 280 | 320 |
| Series/parallel | 20/12 | 20/14 | 20/16 |
| Battery power (kWh) | 264 | 308 | 352 |
| Indicator | PM150 | PM165 | PM180 |
|---|---|---|---|
| Rated power (kW) | 55 | 60 | 65 |
| Peak power (kW) | 147 | 162 | 176 |
| Rated torque (Nm) | 750 | 825 | 900 |
| Peak torque (Nm) | 2100 | 2310 | 2520 |
| Rated speed (r/min) | 1300 | 1450 | 1600 |
| Peak speed (r/min) | 2600 | 2900 | 3200 |
| Motor quality (kg) | 147 | 162 | 176 |
| Rated voltage (v) | 220 | 220 | 220 |
| Statistical Feature | CLTC |
|---|---|
| Total time (s) | 1800 |
| Total mileage (km) | 14.48 |
| Average speed (km/h) | 28.96 |
| Average running speed (km/h) | 37.18 |
| Maximum speed (km/h) | 144 |
| Maximum deceleration | 1.47 |
| Maximum acceleration | 1.47 |
| Idle time ratio | 0.2211 |
| Acceleration time ratio | 0.2861 |
| Level | (A) Number of Battery Packs | (B) Motor Power Model | (C) Wheel Rolling Resistance Coefficient | (D) Wind Resistance Coefficient |
|---|---|---|---|---|
| 1 | 240 | PM150 | 0.009 | 0.6 |
| 2 | 280 | PM165 | 0.012 | 0.65 |
| 3 | 320 | PM180 | 0.015 | 0.7 |
| Test Number | (A) Number of Battery Packs | (B) Motor Power Model | (C) Wheel Rolling Resistance Coefficient | (D) Wind Resistance Coefficient |
|---|---|---|---|---|
| 1 | 1 | 1 | 1 | 1 |
| 2 | 1 | 2 | 2 | 2 |
| 3 | 1 | 3 | 3 | 3 |
| 4 | 2 | 1 | 2 | 3 |
| 5 | 2 | 2 | 3 | 1 |
| 6 | 2 | 3 | 1 | 2 |
| 7 | 3 | 1 | 3 | 2 |
| 8 | 3 | 2 | 1 | 3 |
| 9 | 3 | 3 | 2 | 1 |
| Test Number | Maximum Cruising Range (km) | 0~50 km/h Acceleration Time (s) | Climbing at 20 km/h (%) | Maximum Speed (km/h) |
|---|---|---|---|---|
| 1 | 277.2 | 4.6 | 17.9 | 157.0 |
| 2 | 259.6 | 4.6 | 19.5 | 156.9 |
| 3 | 230.1 | 4.7 | 21.1 | 152.6 |
| 4 | 294.9 | 4.4 | 17.1 | 156.5 |
| 5 | 271.3 | 4.4 | 18.7 | 156.2 |
| 6 | 306.7 | 4.3 | 21.2 | 156.7 |
| 7 | 306.7 | 4.3 | 16.4 | 156.6 |
| 8 | 348.0 | 4.2 | 18.8 | 156.3 |
| 9 | 336.2 | 4.2 | 20.4 | 156.1 |
| Test Number | Milage (km) | Energy (J) | Total Electricity Consumption (kWh) | Power Consumption (kWh/100 km) |
|---|---|---|---|---|
| 1 | 277.2 | 748,788,801.3 | 208.0 | −75.0 |
| 2 | 259.6 | 743,768,580.6 | 206.6 | −79.6 |
| 3 | 230.1 | 748,494,858.4 | 207.9 | −90.4 |
| 4 | 294.9 | 861,697,184.6 | 239.4 | −81.2 |
| 5 | 271.3 | 871,048,700.0 | 242.0 | −89.2 |
| 6 | 306.7 | 872,462,178.7 | 242.4 | −79.0 |
| 7 | 306.7 | 1004,269,108.0 | 279.0 | −91.0 |
| 8 | 348.0 | 991,272,980.6 | 275.4 | −79.1 |
| 9 | 336.2 | 1,001,999,442.8 | 278.3 | −82.8 |
| Test Number | Maximum Cruising Range (km) | 0~50 km/h Acceleration Time (s) | Climbing at 20 km/h (%) | Maximum Speed (km/h) | Power Consumption (kWh/100 km) |
|---|---|---|---|---|---|
| 1 | 277.2 | 4.6 | 17.9 | 157.0 | −75.0 |
| 2 | 259.6 | 4.6 | 19.5 | 156.9 | −79.6 |
| 3 | 230.1 | 4.7 | 21.1 | 152.6 | −90.4 |
| 4 | 294.9 | 4.4 | 17.1 | 156.5 | −81.2 |
| 5 | 271.3 | 4.4 | 18.7 | 156.2 | −89.2 |
| 6 | 306.7 | 4.3 | 21.2 | 156.7 | −79.0 |
| 7 | 306.7 | 4.3 | 16.4 | 156.6 | −91.0 |
| 8 | 348.0 | 4.2 | 18.8 | 156.3 | −79.1 |
| 9 | 336.2 | 4.2 | 20.4 | 156.1 | −82.8 |
| Test Number | Maximum Cruising Range (km) | 0~50 km/h Acceleration Time (s) | Climbing at 20 km/h (%) | Maximum Speed (km/h) | Power Consumption (kWh/100 km) |
|---|---|---|---|---|---|
| 1 | 0.399 | 0.800 | 0.313 | 1.000 | 1.000 |
| 2 | 0.250 | 0.800 | 0.646 | 0.977 | 0.714 |
| 3 | 0.000 | 1.000 | 0.979 | 0.000 | 0.038 |
| 4 | 0.550 | 0.400 | 0.146 | 0.886 | 0.615 |
| 5 | 0.349 | 0.400 | 0.479 | 0.818 | 0.111 |
| 6 | 0.650 | 0.200 | 1.000 | 0.932 | 0.750 |
| 7 | 0.650 | 0.200 | 0.000 | 0.909 | 0.000 |
| 8 | 1.000 | 0.000 | 0.500 | 0.841 | 0.743 |
| 9 | 0.900 | 0.000 | 0.833 | 0.795 | 0.513 |
| Test Number | Maximum Cruising Range (km) | 0~50 km/h Acceleration Time (s) | Climbing at 20 km/h (%) | Maximum Speed (km/h) | Power Consumption (kWh/100 km) | Comprehensive Score |
|---|---|---|---|---|---|---|
| 1 | 0.080 | 0.080 | 0.031 | 0.100 | 0.500 | 0.791 |
| 2 | 0.050 | 0.080 | 0.065 | 0.098 | 0.357 | 0.649 |
| 3 | 0.000 | 0.100 | 0.098 | 0.000 | 0.019 | 0.217 |
| 4 | 0.110 | 0.040 | 0.015 | 0.089 | 0.307 | 0.561 |
| 5 | 0.070 | 0.040 | 0.048 | 0.082 | 0.056 | 0.295 |
| 6 | 0.130 | 0.020 | 0.100 | 0.093 | 0.375 | 0.718 |
| 7 | 0.130 | 0.020 | 0.000 | 0.091 | 0.000 | 0.241 |
| 8 | 0.200 | 0.000 | 0.050 | 0.084 | 0.372 | 0.706 |
| 9 | 0.180 | 0.000 | 0.083 | 0.080 | 0.257 | 0.599 |
| Test Number | (A) Number of Battery Packs | (B) Motor Power Model | (C) Wheel Rolling Resistance Coefficient | (D) Wind Resistance Coefficient | Comprehensive Score | |
|---|---|---|---|---|---|---|
| 1 | 1 | 1 | 1 | 1 | 0.791 | |
| 2 | 1 | 2 | 2 | 2 | 0.649 | |
| 3 | 1 | 3 | 3 | 3 | 0.217 | |
| 4 | 2 | 1 | 2 | 3 | 0.561 | |
| 5 | 2 | 2 | 3 | 1 | 0.295 | |
| 6 | 2 | 3 | 1 | 2 | 0.718 | |
| 7 | 3 | 1 | 3 | 2 | 0.241 | |
| 8 | 3 | 2 | 1 | 3 | 0.706 | |
| 9 | 3 | 3 | 2 | 1 | 0.599 | |
| K1 | 1.657 | 1.593 | 2.215 | 1.686 | ||
| K2 | 1.574 | 1.650 | 1.809 | 1.608 | ||
| K3 | 1.546 | 1.534 | 0.753 | 1.483 | ||
| R | 0.111 | 0.116 | 1.462 | 0.203 | ||
| Factor primary and secondary relationships | C > D > B > A | |||||
| Preferred scheme | C1D1B2A1 | |||||
| Dynamic Parameter | Design Goal Reference Value | Preferred Scheme | Optimization Rate of Relative Limit Target Value (%) |
|---|---|---|---|
| Maximum cruising range (km) | ≥250 | 271.3 | 8.52 |
| 0~50 km/h acceleration time (s) | ≤5 | 4.6 | 8 |
| Maximum speed (km/h) | ≥150 | 157 | 4.67 |
| Climbing at 20 km/h (%) | ≥15 | 19.8 | 32 |
| Power consumption (kWh/100 km) | ≤80 | 76.4 | 4.5 |
Publisher’s Note: MDPI stays neutral with regard to jurisdictional claims in published maps and institutional affiliations. |
© 2022 by the authors. Licensee MDPI, Basel, Switzerland. This article is an open access article distributed under the terms and conditions of the Creative Commons Attribution (CC BY) license (https://creativecommons.org/licenses/by/4.0/).
Share and Cite
Wang, X.; Ye, P.; Zhang, Y.; Ni, H.; Deng, Y.; Lv, S.; Yuan, Y.; Zhu, Y. Parameter Optimization Method for Power System of Medium-Sized Bus Based on Orthogonal Test. Energies 2022, 15, 7243. https://doi.org/10.3390/en15197243
Wang X, Ye P, Zhang Y, Ni H, Deng Y, Lv S, Yuan Y, Zhu Y. Parameter Optimization Method for Power System of Medium-Sized Bus Based on Orthogonal Test. Energies. 2022; 15(19):7243. https://doi.org/10.3390/en15197243
Chicago/Turabian StyleWang, Xingxing, Peilin Ye, Yujie Zhang, Hongjun Ni, Yelin Deng, Shuaishuai Lv, Yinnan Yuan, and Yu Zhu. 2022. "Parameter Optimization Method for Power System of Medium-Sized Bus Based on Orthogonal Test" Energies 15, no. 19: 7243. https://doi.org/10.3390/en15197243
APA StyleWang, X., Ye, P., Zhang, Y., Ni, H., Deng, Y., Lv, S., Yuan, Y., & Zhu, Y. (2022). Parameter Optimization Method for Power System of Medium-Sized Bus Based on Orthogonal Test. Energies, 15(19), 7243. https://doi.org/10.3390/en15197243

