Marine Predator Algorithm (MPA)-Based MPPT Technique for Solar PV Systems under Partial Shading Conditions
Abstract
:1. Introduction
2. Modeling of PV Cell and Partial Shading Conditions
2.1. Photovoltaic Module Model
2.2. PV Characteristics under Uniformirradiance and PSCs
3. Methodology
3.1. Marine Predator Algorithm
3.1.1. Lévy Flight
3.1.2. Brownian Motion
3.1.3. Formulation of MPA
3.1.4. Optimization Process of MPA
- Phase 1: Predator moves slower than the prey (velocity ratio is high).
- Phase 2: Predator and prey are in almost same pace (unity velocity ratio).
- Phase 3: Predator moves faster than the prey (low velocity ratio).
- Phase 1: High velocity ratio
- 2.
- Phase 2: Unity velocity ratio
- 3.
- Phase 3: Low velocity ratio
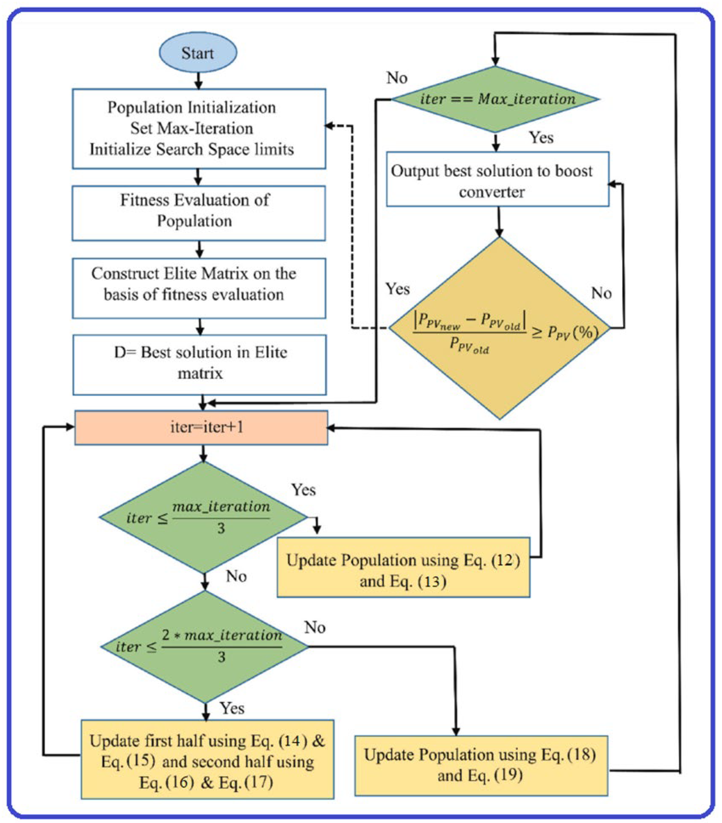
3.2. Implementation of MPA for MPPT during PSCs
| Algorithm1: MPA-based MPPT Pseudo-code |
| initializethe particles Di (i = 1, 2, … n) while(iteration < max_iteration) evaluate fitness and make Elite matrix if(iteration < max_iteration/3) update particles using Equations (12) and (13) else if((max_iteration/3) < iteration < (max_iteration/(3/2))) first half of particles updated using (14) and (15) second half of particles updated using (16) and (17) else if update particles using Equations (18) and (19) end if update Elite matrix apply FADs effect and update using Equation (20) end while returndbest. |
4. Results and Discussion
4.1. Case 1
4.2. Case 2
4.3. Case 3
4.4. Case 4
5. Experimental Validation
5.1. Case 1
5.2. Case 2
5.3. Case 3
5.4. Case 4
6. Conclusions
Author Contributions
Funding
Institutional Review Board Statement
Informed Consent Statement
Data Availability Statement
Conflicts of Interest
References
- Glöser-Chahoud, S. Industrial disassembling as a key enabler of circular economy solutions for obsolete electric vehicle battery systems. Resour. Conserv. Recycl. 2021, 174, 105735. [Google Scholar] [CrossRef]
- Colak, H.E.; Memisoglu, T.; Gercek, Y. Optimal site selection for solar photovoltaic (PV) power plants using GIS and AHP: A case study of Malatya Province, Turkey. Renew. Energy 2020, 149, 565–576. [Google Scholar] [CrossRef]
- Kittner, N.; Lill, F.; Kammen, D.M. Energy storage deployment and innovation for the clean energy transition. Nat. Energy 2017, 2, 1–6. [Google Scholar] [CrossRef]
- Tsikalakis, A. Review of best practices of solar electricity resources applications in selected Middle East and North Africa (MENA) countries. Renew. Sustain. Energy Rev. 2011, 15, 2838–2849. [Google Scholar] [CrossRef]
- Martínez, D.D.; Codorniu, R.T.; Giral, R.; Seisdedos, L.V. Evaluation of particle swarm optimization techniques applied to maximum power point tracking in photovoltaic systems. Int. J. Circuit Theory Appl. 2021, 49, 1849–1867. [Google Scholar] [CrossRef]
- Balamurugan, M.; Sahoo, S.K.; Sukchai, S. Application of soft computing methods for grid connected PV system: A technological and status review. Renew. Sustain. Energy Rev. 2017, 75, 1493–1508. [Google Scholar] [CrossRef]
- Ovaska, S.J.; VanLandingham, H.F.; Kamiya, A. Fusion of soft computing and hard computing in industrial applications: An overview. IEEE Trans. Syst. Man Cybern. Part C Appl. Rev. 2002, 32, 72–79. [Google Scholar] [CrossRef]
- Elgendy, M.A.; Zahawi, B.; Atkinson, D.J. Assessment of perturb and observe MPPT algorithm implementation techniques for PV pumping applications. IEEE Trans. Sustain. Energy 2011, 3, 21–33. [Google Scholar] [CrossRef]
- Sera, D.; Mathe, L.; Kerekes, T.; Spataru, S.V.; Teodorescu, R. On the perturb-andobserve and incremental conductance MPPT methods for PV systems. IEEE J. Photovolt. 2013, 3, 1070–1078. [Google Scholar] [CrossRef]
- Hadji, S.; Gaubert, J.-P.; Krim, F. Maximum Power Point Tracking (MPPT) for Photovoltaic systems using open circuit voltage and short circuit current. In Proceedings of the 3rd International Conference on Systems and Control, Algiers, Algeria, 29–31 October 2013; pp. 87–92. [Google Scholar]
- Almonacid, F.; Rus, C.; Hontoria, L.; Munoz, F.J. Characterisation of PV CIS module by artificial neural networks. A comparative study with other methods. Renew. Energy 2010, 35, 973–980. [Google Scholar] [CrossRef]
- Zhai, P.; Williams, E.D. Analyzing consumer acceptance of photovoltaics (PV) using fuzzy logic model. Renew. Energy 2012, 41, 350–357. [Google Scholar] [CrossRef]
- Basha, C.H.; Rani, C. Different conventional and soft computing MPPT techniques for solar PV systems with high step-up boost converters: A comprehensive analysis. Energies 2020, 13, 371. [Google Scholar] [CrossRef]
- Renaudineau, H. A PSO-based global MPPT technique for distributed PV power generation. IEEE Trans. Ind. Electron. 2014, 62, 1047–1058. [Google Scholar] [CrossRef]
- Oshaba, A.S.; Ali, E.S.; Elazim, S.M.A. PI controller design using ABC algorithm for MPPT of PV system supplying DC motor pump load. Neural Comput. Appl. 2017, 28, 353–364. [Google Scholar] [CrossRef]
- Jiang, L.L.; Maskell, D.L. A uniform implementation scheme for evolutionary optimization algorithms and the experimental implementation of an ACO based MPPT for PV systems under partial shading. In Proceedings of the 2014 IEEE Symposium on Computational Intelligence Applications in Smart Grid (CIASG), Orlando, FL, USA, 9–12 December 2014; pp. 1–8. [Google Scholar]
- Da Rocha, M.V.; Sampaio, L.P.; da Silva, S.A.O. Comparative analysis of MPPT algorithms based on Bat algorithm for PV systems under partial shading condition. Sustain. Energy Technol. Assess. 2020, 40, 100761. [Google Scholar] [CrossRef]
- Guo, L.; Meng, Z.; Sun, Y.; Wang, L. A modified cat swarm optimization based maximum power point tracking method for photovoltaic system under partially shaded condition. Energy 2018, 144, 501–514. [Google Scholar] [CrossRef]
- Joisher, M.; Singh, D.; Taheri, S.; Espinoza-Trejo, D.R.; Pouresmaeil, E.; Taheri, H. A hybrid evolutionary-based MPPT for photovoltaic systems under partial shading conditions. IEEE Access 2020, 8, 38481–38492. [Google Scholar] [CrossRef]
- Hemalatha, C.; Rajkumar, M.V.; Krishnan, G.V. Simulation and Analysis for MPPT Control with Modified firefly algorithm for photovoltaic system. Int. J. Innov. Stud. Sci. Eng. Technol. 2016, 2, 48–52. [Google Scholar]
- Mohanty, S.; Subudhi, B.; Ray, P.K. A new MPPT design using grey wolf optimization technique for photovoltaic system under partial shading conditions. IEEE Trans. Sustain. Energy 2015, 7, 181–188. [Google Scholar] [CrossRef]
- Zafar, M.H.; Khan, N.M.; Mirza, A.F.; Mansoor, M. Bio-inspired optimization algorithms based maximum power point tracking technique for photovoltaic systems under partial shading and complex partial shading conditions. J. Clean. Prod. 2021, 309, 127279. [Google Scholar] [CrossRef]
- Houssein, E.H.; Mahdy, M.A.; Fathy, A.; Rezk, H. A modified Marine Predator Algorithm based on opposition based learning for tracking the global MPP of shaded PV system. Expert Syst. Appl. 2021, 183, 115253. [Google Scholar] [CrossRef]
- Li, Y.; Zhang, H.; Liang, X.; Huang, B. Event-Triggered-Based Distributed Cooperative Energy Management for Multienergy Systems. IEEE Trans. Ind. Inform. 2019, 15, 2008–2022. [Google Scholar] [CrossRef]
- Zhang, N.; Sun, Q.; Yang, L.; Li, Y. Event-Triggered Distributed Hybrid Control Scheme for the Integrated Energy System. IEEE Trans. Ind. Inform. 2022, 18, 835–846. [Google Scholar] [CrossRef]
- Rahbar, K.; Chai, C.C.; Zhang, R. Energy Cooperation Optimization in Microgrids with Renewable Energy Integration. IEEE Trans. Smart Grid 2018, 9, 1482–1493. [Google Scholar] [CrossRef]
- Sher, H.A.; Murtaza, A.F.; Noman, A.; Addoweesh, K.E.; Al-Haddad, K.; Chiaberge, M. A New Sensorless Hybrid MPPT Algorithm Based on Fractional Short-Circuit Current Measurement and P&O MPPT. IEEE Trans. Sustain. Energy 2015, 6, 1426–1434. [Google Scholar] [CrossRef]
- Vankadara, S.K.; Chatterjee, S.; Balachandran, P.K. An accurate analytical modeling of solar photovoltaic system considering Rs and Rsh under partial shaded condition. Int. J. Syst. Assur. Eng. Manag. 2022, 1–10. [Google Scholar] [CrossRef]
- Brano, V.L.; Ciulla, G. An efficient analytical approach for obtaining a five parameters model of photovoltaic modules using only reference data. Appl. Energy 2013, 111, 894–903. [Google Scholar] [CrossRef]
- Al-wesabi, I.; Zhijian, F.; Shafik, M.B.; Al-Muthanna, G.; Shah, M.A.K.Y. Comparative Study of Solar PV System Performance under Partial Shaded Condition Utilizing Different Control Approaches. Indian J. Sci. Technol. 2021, 14, 1864–1893. [Google Scholar]
- Faramarzi, A.; Heidarinejad, M.; SeyedaliMirjalili, A.; Gandomi, H. Marine Predators Algorithm: A nature-inspired metaheuristic. Expert Syst. Appl. 2020, 152, 113377. [Google Scholar] [CrossRef]
- Soliman, M.A.; Hasanien, H.M.; Alkuhayli, A. Marine Predators Algorithm for Parameters Identification of Triple-Diode Photovoltaic Models. IEEE Access 2020, 8, 155832–155842. [Google Scholar] [CrossRef]
- Sahlol, A.T.; Yousri, D.; Ewees, A.A.; Al-Qaness, M.A.A.; Damasevicius, R.; Elaziz, M.A. COVID-19 image classification using deep features and fractional-order marine predators algorithm. Sci. Rep. 2020, 10, 15364. [Google Scholar] [CrossRef] [PubMed]
















| Parameter | Rating |
|---|---|
| Power at MPP (Pmpp) | 250 W |
| Open circuited voltage (Voc) | 36.9 V |
| Short circuited current (Isc) | 8.81 A |
| Voltage at MPP (Vmpp) | 30.3 V |
| Current at MPP (Impp) | 8.11 A |
| Cases | Irradiance in W/m2 | |||
|---|---|---|---|---|
| P11 | P12 | P21 | P22 | |
| Case 1 | 1000 | 1000 | 1000 | 1000 |
| Case 2 | 400 | 400 | 1000 | 1000 |
| Case 3 | 500 | 800 | 700 | 1000 |
| Case 4 | 200 | 300 | 700 | 1000 |
| Performance Parameters | Case 1 | Case 2 | Case 3 | Case 4 | ||||||||||||
|---|---|---|---|---|---|---|---|---|---|---|---|---|---|---|---|---|
| Various MPPT Techniques | ||||||||||||||||
| MPA | PSO | GWO | MFO | MPA | PSO | GWO | MFO | MPA | PSO | GWO | MFO | MPA | PSO | GWO | MFO | |
| Power extracted at MPP (Watts) | 995.0 | 992.9 | 995.0 | 995.2 | 674.5 | 672.3 | 674.6 | 674.6 | 654.1 | 653.8 | 654.5 | 654.5 | 364.2 | 358.5 | 364.5 | 364.7 |
| Time to attain MPP (seconds) | 0.07 | 0.09 | 0.12 | 0.20 | 0.06 | 0.10 | 0.16 | 0.12 | 0.04 | 0.10 | 0.18 | 0.12 | 0.04 | 0.10 | 0.12 | 0.16 |
| Efficiency (%) | 99.84 | 99.76 | 99.93 | 100 | 99.86 | 99.82 | 100 | 100 | 98.85 | 98.83 | 99.99 | 99.99 | 99.85 | 99.45 | 99.98 | 100 |
Publisher’s Note: MDPI stays neutral with regard to jurisdictional claims in published maps and institutional affiliations. |
© 2022 by the authors. Licensee MDPI, Basel, Switzerland. This article is an open access article distributed under the terms and conditions of the Creative Commons Attribution (CC BY) license (https://creativecommons.org/licenses/by/4.0/).
Share and Cite
Vankadara, S.K.; Chatterjee, S.; Balachandran, P.K.; Mihet-Popa, L. Marine Predator Algorithm (MPA)-Based MPPT Technique for Solar PV Systems under Partial Shading Conditions. Energies 2022, 15, 6172. https://doi.org/10.3390/en15176172
Vankadara SK, Chatterjee S, Balachandran PK, Mihet-Popa L. Marine Predator Algorithm (MPA)-Based MPPT Technique for Solar PV Systems under Partial Shading Conditions. Energies. 2022; 15(17):6172. https://doi.org/10.3390/en15176172
Chicago/Turabian StyleVankadara, Sampath Kumar, Shamik Chatterjee, Praveen Kumar Balachandran, and Lucian Mihet-Popa. 2022. "Marine Predator Algorithm (MPA)-Based MPPT Technique for Solar PV Systems under Partial Shading Conditions" Energies 15, no. 17: 6172. https://doi.org/10.3390/en15176172
APA StyleVankadara, S. K., Chatterjee, S., Balachandran, P. K., & Mihet-Popa, L. (2022). Marine Predator Algorithm (MPA)-Based MPPT Technique for Solar PV Systems under Partial Shading Conditions. Energies, 15(17), 6172. https://doi.org/10.3390/en15176172

