Abstract
This study aims to investigate the consumer acceptance of Vehicle-to-Grid (V2G) charging of electric vehicle (EV) drivers. To the best of the authors’ knowledge, this is the first V2G acceptance study that is based on actual users’ experience of V2G charging. A test set up with a V2G charge point at a solar carport was constructed at the Delft University of Technology. Seventeen participants in the study were given access to a V2G-compatible Nissan LEAF and the constructed V2G charging facilities, after which they were interviewed. Clear communication of the impacts of V2G charging cycles on EV batteries, financial compensation covering these impacts, real-time insight on the battery state-of-charge and the ability to set operational parameters through a user-friendly interface were all found to foster acceptance. The main barriers for acceptance were the uncertainty associated with battery state-of-charge, the increased need for planning charging and trips, the increased anxiety about the ability of the vehicle to reach its destination, economic and performance-related effects on the EV’s battery and the restriction of the freedom that users associated with their personal vehicles. The participants were found to be divided across high, conditional and low acceptance of V2G charging. The use of V2G charging over the trial period was found to inform their opinions: tangible factors such as range anxiety and the user interface were given more importance than abstract concepts such as lack of standards that were discussed by users without experience of V2G charging. Our study indicates that V2G charging in its current form is acceptable to a section of current EV users. The discussion provides insights on extending the relevance of our findings across other user groups and over further developments in the field.
1. Introduction
When first proposed by Kempton and Letendre [1], the Vehicle-to-Grid (V2G) concept envisioned a higher level of utilisation of the storage capabilities of Electric Vehicles (EVs) in the electricity grid. The distributed fleet of parked and plugged-in EVs, if V2G compatible, would be able to discharge as well as charge. These vehicles could then provide services to the grid in exchange for which EV drivers would be financially compensated. The services provided by this storage would enable the integration of higher shares of variable renewable energy powerplants, the reduction in the need for expensive peaker plants and lead to a lower total cost of EV ownership [2].
Today, V2G technology is more mature and close to being commercial. Some commercially available EVs [3] as well as charge points [4,5,6] are now V2G compatible. Several recent changes accompany this transition. In Europe, transmission system operators (TSOs) as well as Distribution System Operators (DSOs) have created market mechanisms to integrate demand–response capable EV fleets in the European grid [7,8]. Legislative obstacles to V2G application at the European level, such as the double taxation of storage assets, have been removed [9]. Standards enabling universal and interoperable communication between EVs and charge points have been set. Consumer acceptance of V2G charging remains a necessary prerequisite for the further adoption and commercialisation of V2G technology [10].
This study builds upon our previous work [11] to investigate the consumer acceptance of V2G technology among EV drivers. As we show in the literature review in Section 2, no earlier studies on the consumer acceptance of V2G have involved participants who have actually experienced V2G charging. We aim to address this gap in literature by being the first study to investigate the consumer acceptance of V2G charging among participants who have actually experienced V2G and used it as part of their daily routine.
The article is structured as follows: Section 2 describes the scientific literature used to design the interview protocol. Section 3 describes the interview methodology used and the V2G trials. Section 4 provides an overview of the interview results before and after the users’ experience of the trial. Finally, Section 5 presents the conclusions of this work.
2. Literature and Theory
Consumer acceptance, as defined by Huijts et al. [12], is ‘the public’s behavioural responses to the availability of technological innovations which leads to the purchase and use of such products’. We modify this definition to apply it to V2G charging as ‘the public’s behavioural responses to the availability of V2G charging which leads to the purchase and use of V2G-related products and services’.
Based on this definition, we review several works in the scientific and nonscientific literature that discuss consumer acceptance of V2G charging or related concepts.
2.1. Literature Review and Knowledge Gap
Early studies on V2G acceptance with vehicle drivers were, as a result of low EV adoption at the time, almost entirely conducted with the drivers of Internal Combustion Engine (ICE) vehicles, who were seen as prospective EV users. Based on an online survey among 3029 respondents at various locations in the U.S. in 2009, Parsons et al. [13] concluded that respondents preferred upfront discounts on EVs or pay-as-you-go contracts, as opposed to contracts that limited the freedom of drivers to charge as they wished.
Geske and Schumann [14] conducted a survey with 611 respondents in Germany in 2013 and were among the first to consider participants who had driven EVs; their sample included 14 EV drivers, at a time when only a few hundred private EVs were registered in Germany. Based on discrete choice experiments, they found ’range anxiety’ and ’minimum range’ to be important determinants of the respondents’ willingness to participate in V2G.
Noel et al. [15] conducted an online survey in 2016 and 2017 in the five Nordic European countries to investigate the willingness to pay for the EV attributes of range, acceleration, recharging time, source of electricity and V2G capability. The 4105 final respondents surveyed included an unspecified number of drivers with experience driving an EV. The study found diverging attitudes on the willingness to pay for V2G capability in EVs: customers were willing to pay more for vehicles with V2G compatibility in Norway and Finland, while they were not in Sweden, Iceland and Denmark.
In these early studies, due to the lack of EV drivers within the respondent samples, there appeared to be a clear lack of knowledge about EVs in general and V2G in particular among the survey participants. This knowledge gap led to both a communication barrier between the researchers and the participants, as well as uncertainty about the predictive validity of the conclusions for future drivers who actually drove EVs. Parsons et al. [13] described the respondents’ comprehension as a barrier, requiring simplification of the survey. The respondents (details provided in [16]), having low knowledge about EVs, were presented with information on EVs as electric versions of gasoline vehicles. A large fraction of respondents in these studies had never heard about V2G before taking the survey or knew very little about V2G. As an example, 90% of those surveyed by Noel et al. [15] had never heard of V2G. Similarly, 87.7% of those surveyed by Geske and Schumann [14] had never heard of V2G, 11.3% had heard of it, but knew little to nothing about it, while only 1% stated that they knew quite a bit or a lot about V2G.
Besides the lack of EV knowledge among participants, the method of study—survey ing—also limited the depth of the insights that could be obtained. The dominant approach used by researchers to overcome this limitation of surveying was by conducting expert interviews.
Kester et al. [17] conducted 221 semi-structured interviews with 257 participants from 201 institutions in the Nordics. The interviewees included an array of stakeholders from the fields of transport and electricity, including national and local government, regulatory authorities, academia, electricity companies, automobile manufacturers and other industrial groups. These interviewees provided detailed insights into double taxation on energy storage (taxation per unit energy on both charging and discharging for grid-connected energy storage assets) and similar legislative barriers, restructuring the market based on the dynamic pricing of electricity, reworking of network tariffs to reflect real-time congestion in the grid and support for pilot projects and information sharing.
Based on the same large set of interviews, Noel et al. [18] analysed the main reasons for experts’ scepticism on the outlook for V2G, while Sovacool et al. [19] described the broader visions of experts describing EVs and V2G. Interestingly, consumer acceptance, or rather lack of it, was cited by 17% of the interviewees as a reason for expert scepticism, while other major reasons included a preference for alternative technologies, battery degradation, poor business cases, the high complexity of systems, the low number of EVs in use and unsuitable market structures [18]. The broader visions of experts were also found to be highly divergent, with little consensus among either selectors or enactors of future developments in the field [19].
Sovacool et al. [20] found consumer acceptance and the social aspects of V2G to be highly understudied in a broad literature study covering 197 peer-reviewed articles. Park Lee [21] found a lack of studies on the socio-technical barriers in the available literature on V2G. Gschwendtner et al. [22] conducted 47 interviews with industrial and academic V2G experts, based on which the actual interest of EV users was found to be a key knowledge gap. These studies suggest that the lack of customer acceptance cited as a reason for expert scepticism [18] stems from uncertainty about customer opinions among experts rather than being based on evidence.
With increased adoption of EVs, several recent studies have focused on collecting data from only EV drivers to obtain a more informed opinion from participants. Zonneveld [23] combined several contractual elements from the literature [13,21,24] to design an online choice experiment which was conducted only among Battery Electric Vehicle (BEV) drivers in the Netherlands in 2019. He found remuneration, guaranteed energy, contract duration and plug-in duration to be the most important elements (in that order) in V2G contracts among the respondents. Similarly, Huang et al. [25] contacted 148 Dutch EV drivers in 2019: 99% of the sample were BEV drivers and almost half (48%) indicated that they had heard of or knew the concept of V2G. They found that the reduction in recharging time resulting from access to fast charging addressed range anxiety of EV drivers and increased their willingness to participate in V2G contracts.
Our previous work analysed the factors influencing consumer acceptance of EV drivers in the Netherlands [11]. Based on 20 semistructured interviews conducted with BEV and PHEV drivers in the Netherlands, we found that a majority of our sample expressed acceptance or conditional acceptance of V2G. The main conditions for acceptance were no additional incurred costs, no conflict with mobility and a high degree of integration with trip planning.
Although the lack of V2G knowledge was partially addressed in [11,23,25] through the use of EV users rather than ICE users, none of the participants in these studies had actually experienced V2G charging.
A large number of V2G projects have been conducted globally, with actual participants using V2G-compatible hardware. In 2018, Edwards and Landi [26] compiled a structured overview of 50 V2G projects around the world, while the website www.v2g-hub.com (accessed on 19 May 2022) [27] provides an up-to-date list of trials conducted globally. However, as described by Edwards and Landi [26], V2G customers and user behaviour have generally been of secondary consideration for projects: investigation into social issues were typically overlooked and technical and commercial issues dominated the focus of the research in these trials.
In Project Scurius, the world’s largest V2G trial to date, over 320 V2G units were installed at homes in the UK [28]. A total of 140 participants were surveyed after using these V2G charge points with their Nissan LEAFs. The use of V2G technology was found to alleviate participants concerns regarding V2G performance. However, the underlying motivations influencing broader customer acceptance of the technology, which are difficult to investigate through surveying techniques, remain unaddressed.
This lack of experience-based insights is a significant shortcoming in the existing literature. Experience with technology is known to increase knowledge among users of the technology [12]. This increased knowledge, along with the actual experiences during a trial, together also influence the perception among these users of the costs and benefits of the technology.
Earlier works have analysed this relation between experience of the technology and acceptance in detail in the field of electric mobility. As an example, Bühler et al. [29] found that after driving an EV for 3 months, the number of participants reporting lower fuelling costs doubled, while the number of participants reporting limited range to be a barrier to widespread EV adoption increased by 20%. Schneider et al. [30] found that the experience of driving an EV was linked with observability and trialability, both of which led to increased consumer acceptance of EVs. Jensen et al. [31] found that EV users preferences changed after they experienced driving an EV, particularly with respect to driving range and top speed. The 3-month period over which each participant used an EV was also found to have an influence on their willingness to pay (this conflicts with Bühler et al. [29], where experience of EV driving was found to influence general perception but not to influence purchase intention). Franke and Krems [32] and Bunce et al. [33] both found that greater experience with driving EVs increased the participants’ confidence with vehicle range and changed the frequency of charging. Shaheen et al. [34] tested users’ perceptions of Fuel Cell Electric Vehicles (FCEVs) based on a longitudinal study conducted in California and Michigan. After participants in the trial were given the opportunity to use the FCEVs, their perceptions of the safety of the fuel and the vehicle improved.
We conclude that no recent studies focusing on V2G consumer acceptance have involved the participants actually trying or experiencing V2G charging. We address this gap in the literature, specifically aiming to capture the additional insights into the consumer acceptance of V2G charging that EV users can provide only after actually having experienced it and used it in their daily lives. To our knowledge, this is the first study to investigate the consumer acceptance of V2G charging based on actual experience.
2.2. Extended Theory of Planned Behaviour
We adopt the Theory of Planned Behaviour (TPB) as our conceptual model. It states that actual behaviour is determined by behavioural intention, for which there are three independent determinants: attitude, subjective norm and perceived control [35]. However, we use an extended form of the TPB, as presented by Huijts et al. [12], where it is modified for use in technology acceptance studies.
When applied for the evaluation of technology acceptance, the attitude towards the technology describes the degree to which a person has a favourable or unfavourable evaluation of the technology in question. The subjective norm refers to the perceived social pressure to use or not use the technology and the perceived behavioural control reflects the perceived degree of ease or difficulty associated with using the technology, reflecting both past experience as well as anticipated obstacles with its future use.
We use this model for several reasons. Firstly, the model is well-suited for application to technology acceptance. Several other models, such as the Technology Acceptance Model (TAM) and the Unified Theory of Acceptance and Use of Technology (UTAUT), draw from the TPB and the Theory of Reasoned Action (TRA) on which it is based. Secondly, it is versatile and sufficiently broad in its scope to be suited to a specific technology—in our case, V2G charging. Among alternatives, the parsimonious TAM model, derived from acceptance of information technology, has only two predictors and is expected to overlook some of the complexity involved in V2G charging. Earlier works suggest that consumer acceptance of V2G is likely to be closely linked with attitudes towards the environment and energy transition [14,36], which are not covered by the two TAM determinants: ease of use and perceived ease of use.
In contrast, the highly comprehensive UTAUT is challenging to operationalise for a specific technology due to its complexity. The TPB, as extended by Huijts et al. [12], is highly suitable since it explicitly includes the influence of ’experience of the technology’, which is the main focus of this work. Finally, as we wish to compare the results obtained here with our previous analysis on EV users without experience, we retain the model used in our previous work.
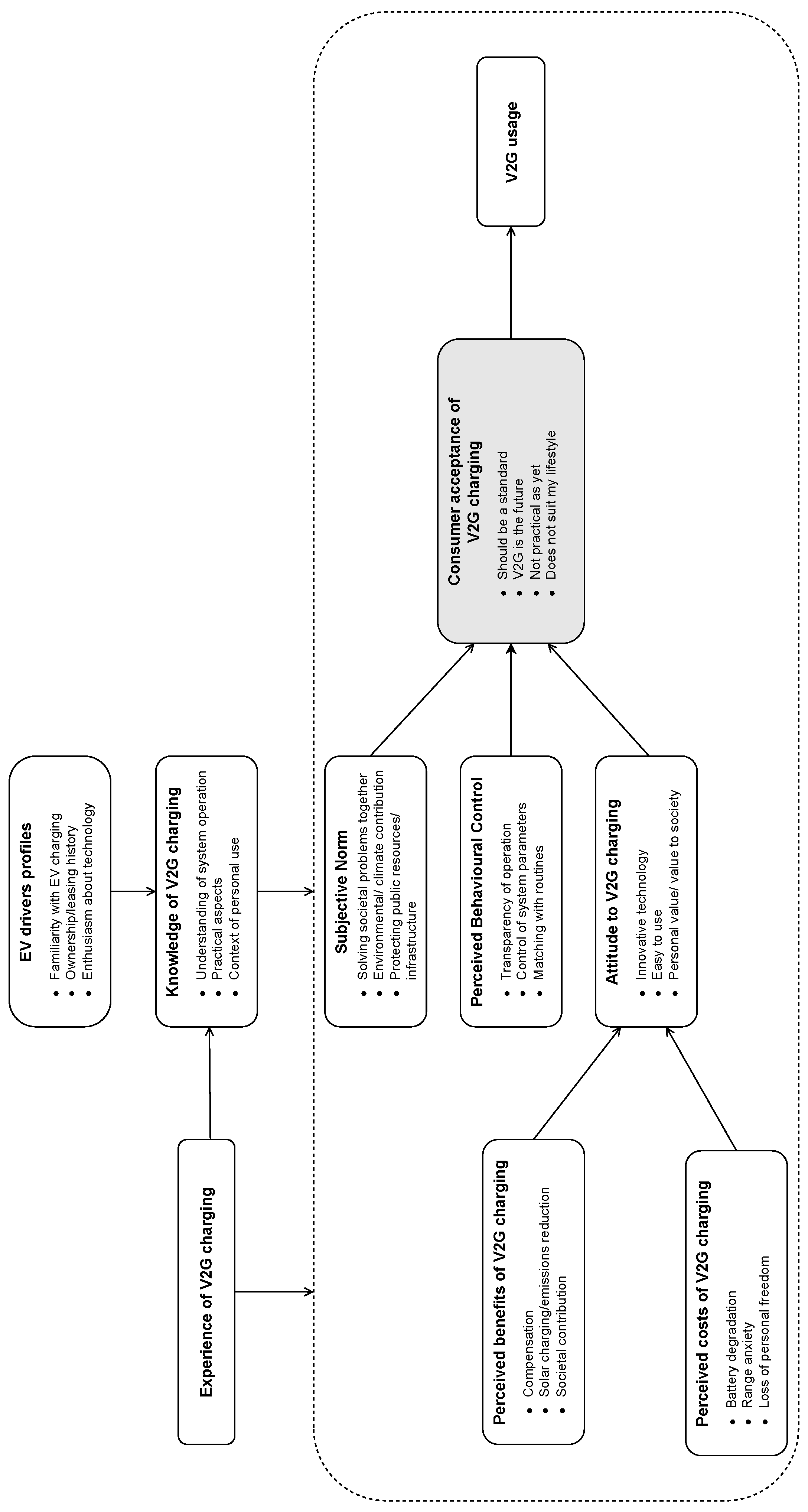
Figure 1 shows the conceptual model used in this study. The TPB was extended based on the literature to study the consumer acceptance of V2G, which is shown in grey.
Figure 1.
Conceptual model describing the influence of factors on consumer acceptance of V2G (modified based on Huijts et al. [12]).
In accordance with the original TPB, we expected three independent determinants of the consumer acceptance of V2G: attitude to V2G charging, subjective norm and perceived behavioural control. The attitudes to V2G charging are expected to be shaped by the benefits and costs associated with V2G charging, as perceived by the user.
The experience of V2G charging of the users as well as their knowledge of V2G charging prior to the collection of data are expected to shape all these determinants. Experience also has the direct effect of increasing knowledge, which we are particularly interested in in this study. The EV drivers profiles include characteristics such as age, occupation, level of education and familiarity with EVs. These factors are expected to determine their knowledge of V2G charging, thereby influencing the perceived benefits, risks, subjective norms and perceived behavioural control. Since none of our participants used V2G charging before, there is no link between their profiles and experience.
We distinguish acceptance from V2G usage, shown on the extreme right in Figure 1. We define V2G usage as V2G charging in a commercial setting, thus including financial transactions, contractual agreements and even choice for consumers among alternative products delivering the same value. This definition also distinguishes V2G usage from the experience of V2G charging, shown on the top left. Since our study was conducted as part of a research pilot, we were unable to test the users responses in a commercial environment. However, we expect the consumer acceptance of V2G charging to be a strong predictor of V2G usage in the future.
3. Methods
Acceptance and adoption research in the field of V2G charging is at an early stage and has attracted a relatively small amount of attention in V2G projects and trials conducted so far [10,26]. Qualitative methods were therefore applied to enable exploratory research.
Seventeen EV users working for or studying at the Delft University of Technology, the Netherlands, were recruited for this study. Each participant was given the opportunity to use a V2G-compatible Nissan LEAF belonging to the project and charge it at a V2G charge point for a week as part of their daily routines. They were then interviewed to obtain insights into their consumer acceptance of V2G charging after their real-life experience of it.
3.1. Sampling of Participants
The broader population considered in this study was the population of plug-in EV users in the Netherlands (including both BEV as well as PHEV users but not including FCEV users). Only EV users were considered, since the knowledge, awareness and familiarity of non-EV users with EV driving, charging infrastructure, charging routines and range management were expected to be inadequate for them to meaningfully contribute to a discussion on V2G. Furthermore, the learning process required of them to participate in the trial was expected to take too long to accommodate them within the project timeline.
The call for participants in the research project was advertised on screens and posters on the campus of the Delft University of Technology and by approaching individuals in the researchers’ professional networks. The advertisement mentioned that participants would be able to use an EV, which was later found to be an attractive incentive for participation.
3.2. Profiles of the Sample Population and Representativeness
Data on the age, gender, highest educational qualification, income level and information regarding their previous knowledge and familiarity with EVs was collected as part of the recruitment process. Some of these are presented in Figure 2.
Figure 2.
Socio-demographic characteristics of the 17 interviewees including (a) Highest education level, (b) Gender and (c) Age.
Most participants were between 25 and 55; the majority was male and university-educated. Although several participants, being students, were not working as yet (or were working part-time while studying with correspondingly lower incomes), those who were typically had an annual income of over EUR 35,000.
The sample sizes considered are extremely small relative to the target population of Dutch EV drivers. Furthermore, to the best of the authors’ knowledge, there is no existing comprehensive record of Dutch EV drivers with which to compare the sample interviewed in this study. However, there are similarities between the samples obtained here and earlier studies.
Duurkoop et al. [37], based on a survey of 1700 EV drivers, concluded that Dutch EV drivers tend to be middle-aged and use their EVs as a primary vehicle. The exemption from vehicle tax was found to be the most important incentive for private vehicle ownership. Based on 1889 survey respondents, Gardien et al. [38] found that company leases by employers (40% of respondents), company purchase (20%) and company leases for the self-employed (13%) formed a majority of vehicles in comparison with private purchase (19%) and private lease (4%). Both private and company Dutch EVs were found to travel more kilometres per year on average as compared with average private and company vehicles, showing that the low operational costs for high-mileage vehicles make EVs an attractive choice for both private and commercial decision makers.
Hoekstra and Refa [36], surveyed 286 Dutch EV drivers and found that a majority of Dutch EV drivers were middle-aged males with high education, well-paying jobs and enthusiasm for technology. Survey-based studies on V2G conducted by Zonneveld [23] and Huang et al. [25] in the Netherlands also revealed a majority of male, wealthy and well-educated participants. Internationally, with larger surveys of several thousands conducted to identify early adopters of EVs, Plötz et al. [39] in Germany and Sovacool et al. [40] in the Nordics both found a large fraction of EV users to be male, middle-aged and well- educated.
Statistics on total Dutch car ownership show that females, elderly drivers (>65 years old), persons with lower educational qualifications and households with lower incomes form a larger fraction than those in our sample [41,42]. We interpret this to indicate that the EV-driving population is itself not representative of the wider vehicle-driving population. Although we cannot establish the representativeness of our sample with respect to the target population of Dutch EV drivers, we hope to identify more generalisable insights into their consumer acceptance.
3.3. Participants’ Experience with V2G Charging
Each of the 17 participants was given the use of a V2G-compatible 30 kWh (170 km range) Nissan LEAF for the duration of at least a week. They received access to a V2G charge point located at the Green Village, a living lab in the Delft University of Technology. At the Green Village, a test setup was constructed, as shown in Figure 3. It consisted of a 2-car solar carport with two EV charge points. One charge point was a 7.4 kW AC (alternating current) charge point manufactured by Alfen, while the other was a 10 kW DC (direct current) charge point manufactured by EVTEC.
Figure 3.
The V2G test set-up at the solar carport located at the Green Village, TU Delft.
The DC charge point was V2G compatible, enabling both charging and discharging. It operated on the CHAdeMO protocol and was programmed to increase the self-consumption of the solar energy generated in the solar carport system and shave peaks in demand beyond a set power threshold value. The increased use of solar energy produced at the carport, combined with the reduction in peak demand, enabled two vehicles to charge at the carport whose power capacity at the grid connection was only sufficient for the charging of a single vehicle. An example of the operation of the system over a day is provided in Appendix A.
At the intake, each participant was given a tour of the test setup and given an explanation of how the system worked. Each participant received a short test drive in the Nissan LEAF and the chance to connect and disconnect the CHAdeMO charging plug. Their interaction with the V2G charging system in terms of physical interaction or data exchange was only at the points of plug-in and plug-out via the basic interface on the charge point itself. The interface on the charge point communicated only the instantaneous charging power, the battery State of Charge (SoC) and the estimated time remaining to complete charging. No app or other human–computer interface was provided for additional insight about electricity use, charging power or other details remotely.
Since the participants all worked or studied close to the Green Village, they were asked to treat the setup as a workplace charging facility. Each participant signed an informed consent form, which permitted the collection and use of their data in the study.
All the participants had access to the LEAF and charge point for at least a working week each. The typical expected routine was a commute to the University by EV in the morning, plug in at the V2G charge point, leaving the vehicle plugged in for the duration of the working day and plugging out before going home in the evening. In practice, several participants used the vehicle for trips other than commuting, such as attending meetings, running errands and going for trips on the weekends when the vehicle was available to them. They were requested to avoid charging at other locations as far as possible but were given access to a charge pass in case charging elsewhere was essential. No financial incentives were offered during the trial, either for participation or for V2G charging, nor were any contractual agreements made beyond the informed consent form. After each of the 17 participants completed their respective driving week, he or she was interviewed.
3.4. Interviewing Process and Data Collection
The interviews were semistructured: the interviewees were asked a common set of broad questions, within which they were allowed to determine the salience of individual themes and the depth of various discussion points. Each interview lasted for about an hour and was conducted in Dutch (except one which was conducted in English), with the Dutch transcripts later translated to English. Due to the regulations associated with the COVID-19 pandemic of 2020–21, all the interviews took place online.
The interview transcripts were analysed to identify important themes recurring across the various interviews. These themes were categorised into codes describing them. The conceptual model was used as a lens to group the codes into an initial codebook. This initial codebook was then expanded iteratively to find newly emerging codes and code groups.
4. Results
The results of the interviews are described below, showing the factors important for user acceptance of V2G charging. The effects of experience on consumer acceptance and the comparison of the results obtained here with those in earlier literature are discussed.
4.1. Factors Influencing the Consumer Acceptance of V2G Charging
The ten most mentioned codes found in the 17 interviews are presented in Table 1. They are ordered by groundedness: the number of quotations from the transcripts assigned to each code.
Table 1.
Top ten codes mentioned by interviewees ordered by groundedness.
Range anxiety was the factor brought up the most often by participants, who described their dissatisfaction with the limited range of the Nissan LEAF and often told anecdotes about how they dealt with it. When asked about her experience of the trial, I2 said
‘[I] liked everything except for the Leaf’s range.’
The additional reduction in range as a result of increased V2G cycles was of particular concern for many participants. As I8 put it,
‘EVs already have a low range, and V2G may decrease this range even further.’
The discussion on range anxiety also extended to the request for a user friendly interface whereby participants would be able to see the state of charge of the battery or the remaining range. A smartphone app was the most common preference stated as the method of interface with the system. The ease of use of the current system, which was set to Plug-and-Charge, was also appreciated. I2 mentioned
‘As [I] did not have to use any charging pass, [I] found the V2G station even more convenient than conventional street-side charging stations.’
Several participants mentioned that the current system was easy enough that everyone should be able to use V2G charge points.
This was closely linked, though distinct from control of the charging session, since several participants liked the idea of being able to set parameters on the V2G session in some way.
Compensation was found to be the factor mentioned by the most participants, and was one of the most frequently mentioned factors overall. Several participants expressed concern about battery degradation, describing it as a significant barrier. They were interested in whether the degree of degradation exceeded that caused by regular driving, how it would affect the battery lifetime and how much compensation would be considered adequate.
Most participants envisioned V2G charging to take place in the locations where they currently charged their EVs: at home and at the workplace. Aside from compensation, the idea that V2G charging was somehow helping solve societal problems such as carbon emissions or overloaded grids was found attractive by participants. They found the framing of this communication to be an important reason for them to participate.
Finally, several participants reported being unaware of charging protocols, while others were aware of the lack of a single DC charging protocol.
4.2. New Knowledge as a Result of Experiencing V2G Charging
Initial analysis of the interview transcripts revealed that the knowledge levels of many participants increased considerably as a result of the trials. There were also several ways in which this knowledge increased. Firstly, several participants were unaware that V2G charging existed as a concept, having heard about it for the first time when they heard about this project.
Secondly, even though some had heard of it, they admitted that their understanding of the way it worked increased, particularly with regard to the operational aspects of it. As an example, I9, who was familiar with the V2G concept, said that she associated the idea of V2G with the greater efficiency of resources: putting idle batteries to use. However, her experience of V2G charging made her ’view of the technology less theoretical and more realistic’ because she ’became familiar with the costs that using idle battery capacity brings’. Similarly, I3, who had also heard of V2G before, said that he ’became aware of the difference between theoretical possibilities and practical realities’.
Thirdly, a number of participants revealed that they obtained a better idea of both the benefits as well as the drawbacks of V2G charging as a result of using the V2G charge point. Usage of the system provided them with both a clearer vision of the potential of the technology, while also helping them to understand the aspects of it that they disliked or would like improved. When I16 was asked if the way she described the project to friends had changed after the trial, she admitted that before the trial, she ’had no knowledge of V2G’s existence so never spoke to others about it’. However, after the trial, she described it ’in a neutral manner … providing the pros and cons’.
These benefits and risks realised by various participants as a result of taking part in the trial ranged from finding out that V2G charging could earn them financial compensation, worries about fire safety and fire safety standards, ideas about electricity trading and increased awareness about their electricity consumption.
It is also interesting to note that several participants explicitly mentioned that the trial did not affect their views. However, this would often be contradicted later in the interview. For instance, I17 mentioned that the trial did not change his perception of the technology at all, only serving to ’reaffirm … [his] beliefs’. However, he then went on to describe how the impact of V2G charging on battery lifetime and battery capacity should be compensated for differently, an idea that he thought of during the trial period.
Similarly, I16 mentioned that the experience of V2G charging did not affect her perception of the technology. However, when asked about the possibilities of V2G use in a commercial setting, she mentioned that she was now aware of which barriers to look for before making a purchase decision. It seems likely that these participants underestimated the extent to which the trial experience influenced their views.
4.3. Effects of Experience on the Identified Factors
The results obtained here reveal some differences with those obtained in our previous work with participants without experience of V2G charging [11]. The discussions about factors in this study were influenced by the participants’ trial experiences. As such, tangible factors such as range anxiety and user interface were brought up far more often than the more abstract lack of standards/protocols.
Compensation remained an important factor. However, before experiencing V2G charging, compensation was generally framed as remuneration for battery degradation caused or electricity discharged from the battery. While compensation for battery degradation was still expected to be provided, most interviewees who had experienced V2G charging framed compensation as remuneration for the additional uncertainty in range or SoC that they faced. As I12 clearly stated,
’Compensation should be clearly defined, and should not only cover the financial costs of battery degradation but also the uncertainty of not knowing your state of charge [at departure].’
Most participants mentioned that compensation was a prerequisite for future adoption, and several expressed a preference for a clear estimation to be provided to the vehicle user. Most expected this estimate to be provided at the time of purchase of the vehicle, while some discussed lower costs of energy at home or at work, smart contracts or parking privileges. Leasing of vehicles was brought up several times and the inclusion of compensation within the leasing contract was seen as a convenient option.
Range anxiety was described by participants very often and seemed more of a concern than battery degradation, differing from our previous results. The concerns associated with range may be split into three categories:
- Uncertainty about real-time vehicle state-of-charge: No interface was provided to check the SoC of the battery remotely—it could only be checked from within the vehicle or by looking at the charge point. This led to stress. I9 reported that on days when she needed range urgently, she went to the vehicle during the working day, just to see if it was charging. Similarly, I16 stated that when buying an EV, she would only opt for enabling V2G if there was a way to view the current state of charge, since she found it important to always have sufficient range available.
- Planning fatigue: Trial participants reported anxiety caused by the need to continuously plan charging in order to have sufficient range for future trips. I12 mentioned the stress that he felt by the need to continuously plan his trips without knowing the SoC of the vehicle. When asked in the interview about what he remembered most about the trial, I12 mentioned the ’constant consideration about the next charging cycle, especially on longer trips’.
- Anxiety about reaching the destination: Most participants described what may be termed as classic range anxiety: the fear of not having sufficient range to reach their planned destinations and the anxiety associated with this. Several also came up with their own techniques to deal with this: I3 used an app recommended by the researchers to obtain a more accurate estimate of range than the estimate provided by the LEAF itself. I17 reported spending significant time before a long trip looking up public charging locations beforehand in case they were needed.
Curiously, a single participant, I11, reported that after participating, his doubts about uncertain range reduced. However, most of the others described range anxiety in one form or the other. As mentioned earlier, compensation for the additional anxiety caused by V2G emerged as an additional factor beyond the insights from the trial without experience.
Battery degradation, though less important after experiencing V2G charging, remained an important point of discussion. Several participants wished to have a clearer idea of how much battery degradation was caused through V2G cycles, preferably in terms of both reduced energy storage capacity as well as in terms of reduced battery lifetime. These losses were typically expected to be compensated for. Battery degradation as a result of V2G cycles was, thus, not seen as a deal breaker. Participants expressed that they would like to know the impacts at the time of purchase of the vehicle; ideally that was when it would be compensated for as well. However, a few mentioned smart contracts or compensation during or based on use.
Vehicle leasing was often brought up in relation with battery degradation, with a leasing model seen to make battery degradation less worrisome than vehicle ownership. The battery-leasing model, as available for the Renault ZOE in Europe, was mentioned multiple times as a ’solution’ for battery degradation.
The user interface was discussed extensively, together with the control of the V2G system in operation and the user-friendliness of the system. As discussed earlier, the lack of an interface to remotely check the state of charge and other charging and battery parameters was noted by most participants. A majority of participants mentioned that they would have liked to have been able to give inputs to the system. The different types of inputs mentioned by participants included:
- A specific power level at a given time.
- Minimal range at departure.
- Minimum state of charge over the session.
- Minimum state of charge at departure.
- Informing the system that the vehicle would not be needed for several days.
- A V2G opt-out option.
Many said that their use of such a system in the future was conditional on the availability of either or both of two features: insight on SoC and some form of control. The most preferred interface recommended was through a smartphone app, though I11 mentioned a smart watch.
Several participants mentioned that the system was easy to use. Since it was a plug-and-charge system, there was no need for the charging pass, which is needed for accessing public charging in the Netherlands. This was also appreciated by several participants. I1 said that ’the V2G charging station was easy to use and should be for others as well’. Similarly, I2 believed that most users should be able to use V2G charging, since she had ’learned effortlessly’.
Another result of experiencing V2G was that location was discussed less. A few participants described how they envisioned such a system being installed at their homes or being applied to deliver power at camping locations, but most of the conversations were about the workplace charging system that they had used during the trial.
However, more attention was paid to the participants’ routines and how they perceived V2G charging to fit into them. I4 said that V2G charging at the workplace would fit his lifestyle since he usually worked from 9 to 5, while I5 reported that he ’always connected the car in the morning and left in the late afternoon’. Interestingly, I9, who drove an ICE vehicle, mentioned that she disliked filling up her tank ’as it always comes at an inconvenient moment’ and that being connected to a charge point was more convenient since the battery was always ’filled up’.
On the other hand, several participants felt that V2G charging conflicted with the personal freedom offered by a private car. I10 mentioned that while the technology might be ’beneficial to society as a whole’, he still valued the freedom that a personal vehicle should provide. Similarly, I17 mentioned that the uncertainty associated with the use of the system ’limits the freedom of the personal car’.
In this study, several participants mentioned that the main reason for joining the study was so that they could receive access to an EV for a week. However, their motivations for using V2G charging in the future were found to vary. While compensation played an important role, societal contributions were found to be an important motivating factor. Many participants reported that they liked the pilot set-up, which ensured that vehicles were charged with solar energy. They also seemed to appreciate the fact that their charging could help tackle issues in the electricity grid, contribute to the energy transition and enable the efficient use of resources at a societal level. It is also interesting to note that V2G charging (including financial compensation for it) was seen as cooperative, social and environmentally responsible charging behaviour as compared with immediate charging, rather than profit-oriented behaviour.
4.4. Consumer Acceptance of V2G Charging
Based on the analysis of the interviews, a final model of the determinants of V2G charging was developed, shown in Figure 4. The structure of the model, as presented earlier in Figure 1, remains unchanged. As anticipated in the conceptual model, experience of V2G charging did result in an increase in knowledge among the participants. Additionally, both experience and knowledge were found to affect the subjective norms, the perceived behavioural control and the perception of costs and benefits based on which the attitude to V2G charging was developed. Examples of factors from the interviews found in each of these categories are shown in Figure 4 to demonstrate the validity of the model.
Figure 4.
Final model describing the influence of factors on consumer acceptance of V2G.
The quantitative estimation of the consumer acceptance of V2G charging is not the goal of this study. As such, the participants were not presented with a Likert-scale or traffic light rating system to fill in their opinions. However, the interview transcripts enable a qualitative interpretation of the degree of acceptance among the participants. These are shown in Table 2.
Table 2.
Qualitative interpretation of consumer acceptance of V2G charging of interviewees in the study.
Relevant quotations from the interview transcripts were categorised into three degrees of consumer acceptance:
- High consumer acceptance, indicating an enthusiasm for V2G charging as experienced in this study.
- Conditional consumer acceptance, indicating future V2G charging in case certain criteria are satisfied.
- Low consumer acceptance, indicating disinterest in the future use of V2G charging.
Table 2 shows that among the 17 participants in the study, 4 showed low consumer acceptance, 6 showed high consumer acceptance, while 7 showed conditional consumer acceptance. The main factors cited by participants for non-acceptance were the loss of freedom, increased uncertainty associated with charging and the impracticality of integrating V2G charging in their daily lives. The participants showing high acceptance typically cited the enhanced functionality of V2G charging and expected it to be a part of the future, either implemented as a standard or normalised in terms of public use. The remaining participants said that they would use V2G charging in case certain conditions were satisfied. While the most commonly stated conditions were related to enhanced transparency and control via the user interface, other reasons were linked with home (and parking lot) ownership, compensation and the scale of EV use among the public.
However, we distinguish between the consumer acceptance of V2G charging measured in a controlled research environment, as in this study, and V2G usage in a commercial setting (shown at the extreme right of the resulting model in Figure 4). Although participants in trials may state preferences, their behaviour in real-world settings can differ. In the literature, this is variously described as the degree of intention–behaviour correlation by Ajzen [35] and the Knowledge–Attitude–Practice (KAP) gap by Rogers [43]. However, given no significant barriers in terms of behavioural control, behavioural intention is found to predict actual behaviour quite accurately [35]. In the context of our study, the measured indicator, consumer acceptance of V2G charging, would be a good indicator of commercial V2G usage if the perceived ease of use of V2G charging is high. In the absence of running trials in fully commercial environments, trials such as the one conducted in this study in operational environments can thus provide a good idea of future commercial use.
4.5. Mitigation of Factors Causing Low Consumer Acceptance of V2G
Our results reveal several factors that led to low acceptance of V2G charging according to the participants. These are listed below. However, these factors are not independent and the mitigation measures are therefore treated collectively.
- Range anxiety in several forms (refer Section 4.3).
- Battery degradation.
- Non-transparent user interface.
- Lack of control.
The Nissan LEAF used in the study had a range of 170 km and a battery capacity of 30 kWh. These are lower than the average values of driving range (326 km) and usable battery capacity (63 kWh) among all the battery electric vehicles currently on the market [44]. The use of a vehicle with larger range would likely have reduced anxiety about reaching their destinations among the participants. This would also have reduced the need for trip planning which was disliked by participants.
However, we discuss the additional range anxiety caused by V2G charging, which was primarily the uncertainty about the real-time vehicle state of charge during a V2G charging session. Methods to mitigate this uncertainty would be through the provision of real-time information through a smartphone app or smartwatch. The provision of control of the V2G session in terms of setting minimum states of charge, opting out of V2G or specifying the minimum range at departure as well as communication of compensation could also be integrated within the same interface.
Larger battery capacities in vehicles and longer associated ranges would also reduce drivers concerns about battery degradation. Long-term monitoring of changes in battery performance, if visualised through the interface, would also play a role in mitigating these concerns.
4.6. Comparison of Results with Previous Literature on V2G Consumer Acceptance
Our results are found to agree with some findings in the literature while conflicting with others. The results here show a less favourable attitude towards V2G charging than those obtained through surveys among (mainly) ICE vehicle users in Germany in [14]. However, as in the German study, we find range anxiety to be a more important factor than concern about battery effects. Although we did not evaluate the willingness to pay for adding V2G capability to EVs as Noel et al. [15] did in the Nordics through extensive surveys, we find our results to show a more favourable outlook for V2G adoption.
Unlike multiple German studies [14,45], where financial compensation was not found to be important, we find compensation to be an important factor among our interviewees. We suggest two hypotheses for these differences: Will and Schuller [45] studied only unidirectional smart charging, which differs considerably from V2G charging, particularly in terms of the effects on the EV battery and the associated financial consequences, as well in terms of range anxiety. Both these were found to be closely linked with compensation in our interview results. Secondly, the degree of EV adoption in the Netherlands at the time of writing is considerably higher than that in Germany as surveyed by Geske and Schumann [14], which likely included innovators and extremely early adopters. Economic motivators are expected to play a more important role among later adopters of technology.
Delmonte et al. [46] found that two thirds of the sixty participants interviewed after participating in a smart charging trial in the UK preferred to manage charging profiles based on Time-of-Use electricity prices themselves rather than having a supplier manage them on their behalf. Although the participants in our study were not given such a choice, nearly all of them expressed a desire to set limits and potentially opt out of V2G charging. There was, however, no explicitly stated desire to steer the system in real time. In contrast, our earlier results [11] indicated that participants did not wish to be burdened by continuous notifications—a summarised report was considered more suitable. Our results are also similar to those of van Bokhoven et al. [47], where nearly all of the 89 participants in an EV smart charging trial expressed that an override button was either essential for participation or a good option, lowering the barrier for acceptance.
4.7. Outlook on Wider V2G Acceptance
Our results show that a large section of participants in the study show conditional acceptance of V2G charging. Particularly important for their use of the system are the provision of insight into the battery SoC, the ability to control operational parameters, adequate compensation for battery degradation and the degree with which they perceive V2G charging to disrupt their routines and sense of freedom.
Prior access and use of an EV was required to participate in this study. Since commercial EVs still form a relatively small (though quickly expanding) share of the total Dutch passenger vehicle fleet (around 4.65% as of March 2022 [48]), we expect early adopters of electric mobility to form a large part of our sample. These early EV adopters have been found to have high education levels, high incomes and above-average environmental awareness [39,49,50]. They are also known to be enthusiastic about innovative technology [36,37]. These characteristics were also found in our sample.
Our set of interviewees, though similar in distribution to the current Dutch EV driving population, is not a representative sample of the Dutch vehicle-driving population. Since the recruitment of participants was conducted in an engineering university, our sample is likely to be both more technically educated as well as more enthusiastic about technology than the broader population of Dutch passenger vehicle drivers. The advertisement for participation required willing participants to sign up themselves. As such, our sampling suffers from selection bias.
We specifically expect to have overlooked female, elderly, less educated, less wealthy and rural vehicle users. As the electrification of mobility progresses, the demographics of the expanding EV driving population are expected to shift towards those of the larger population of vehicle drivers.
The ability of our findings to predict the consumer acceptance among future EV users remains uncertain. However, it seems likely that for the later adopters of EVs, the reliability of charging, economic benefits and ease of use are likely to be greater barriers to V2G use than for the interviewees in this study. They may also be less likely to be motivated by innovative technology and environmental concerns. We therefore expect later adopters of EVs to be less accepting of V2G charging than either the members in our sample or the current drivers of EVs. However, with increased EV adoption, while the fraction of EV users who accept V2G charging is likely to reduce, we still expect the total population of V2G users to increase.
A few conditions specific to the Netherlands are, however, worth noting for the generalisation of our results to other locations. Company ownership and lease of EVs is particularly high in The Netherlands [38,51]. This may result in differences in outcomes from countries where private ownership is the norm. Travelling in the Netherlands also typically involves relatively short driving distances over a flat landscape, and the country has a well-developed public EV charging network both in urban areas as well as fast charging along highways. All these features are likely to influence the way users perceive range and experience range anxiety, both of which are important determinants of the consumer acceptance of V2G charging.
The future use of V2G is also likely to be affected by developments in passenger mobility, policy targets and alternative technologies offering similar value as V2G charging. The technology and standards influencing V2G technology and the markets in which V2G-compatible EVs would participate are also evolving rapidly. The recent step away from the CHAdeMO protocol by Nissan for the new model, the Ariya, in the U.S. and European markets [52] as well as the recently published ISO 15118-20 communication standard [53] are both examples of important recent changes in standards and their adoption.
5. Conclusions
In this study, we investigate the consumer acceptance of V2G charging among electric vehicle drivers in the Netherlands. The use of EVs to store and discharge electricity through V2G charging can enable the greater use of available grid capacity, reducing the need for reinforcements and grid expansion. Both V2G charging stations as well as V2G-compatible vehicles are commercially available. However, EV users’ acceptance of V2G charging remains a significant but understudied barrier to the utilisation of the EV fleet to support the grid. This research provides insight into this acceptance among EV users with a view to overcoming these barriers.
Qualitative methods were used in this explorative study. A comprehensive review of the literature on consumer acceptance of V2G was performed. A test setup including an operational V2G charging station was then constructed at the Green Village, a living lab for innovative technologies. Seventeen participants recruited for the study were then given the opportunity to charge a project-owned Nissan LEAF for at least a week each. Semi-structured interviews were then conducted with these 17 participants, which form the basis of this work.
The results from the interviews show that range anxiety in various forms, insight and control over charging through a user interface and compensation were the most important determinants of the consumer acceptance of V2G charging. Clear communication of the impacts of V2G charging cycles on EV batteries, financial compensation covering these impacts, real-time insight on the battery SoC and the ability to set operational parameters through a user-friendly interface were all found to foster acceptance. The main barriers for acceptance were the uncertainty associated with battery SoC, the increased need for planning charging and trips, the increased anxiety about the ability of the vehicle to reach its destination, economic and performance-related effects on the EV’s battery and the restriction of the freedom that users associated with their personal vehicles.
Experience of the technology was found to lead to increased knowledge and awareness of V2G charging among users. The users were found to understand the practicalities involved with V2G use as well as the benefits and challenges of integrating it in their daily routines with greater clarity, bringing more informed opinions and concerns to the discussion on their acceptance. Experiencing the system was also found to have the effect of shifting the focus of conversation about V2G charging from relatively abstract concepts such as standards to concrete topics such as range anxiety and user interface. On the whole, experiencing the technology gave the users a clearer idea of the conditions under which V2G was acceptable for them.
The most important stated conditions by users for V2G to be acceptable to them were:
- Clear communication about the economic benefits for the users, the effects of V2G cycling on the vehicle battery and the societal/environmental value of V2G charging.
- Financial compensation covering at least the battery degradation caused by V2G cycling.
- Transparent information on battery charging and status in real time.
- Ability to set parameters on charging and to opt out of V2G charging.
These lead to clear recommendations for the design of V2G charging hardware and software that would result in higher consumer acceptance. The most cited reasons for low acceptance among participants were a perceived loss of freedom and certainty. Better insight on the system operation and a higher degree of control for users would also help address these concerns.
Our research found compensation to be a more important factor than in previous studies. Control of V2G charging cycles proved to be popular among our interviewees; however, the preferences were for setting parameters around minimum battery capacity, minimum range and so on, rather than actively steering the charging itself, which was preferred by participants in earlier trials.
The ability of our results to predict consumer acceptance of V2G charging among future EV users as electric mobility diffuses further is uncertain. We show that consumer acceptance is high among a share of current users, who are early adopters. They accept V2G charging in its current form and are likely to continue to do so in the future. The majority of drivers require certain conditions to be met before they would use V2G charging. We expect the high-acceptance fraction to reduce over time as the demographics of the EV-driving population evolves, but the overall number of drivers with high acceptance to increase in the future.
The explorative research performed here provides the basis for detailed future work on consumer preferences. In future trials, detailed insights on specific contractual elements can be obtained, with more quantitative results on the willingness to participate, willingness to pay and so on. Divergent views among the participants in this study can also be used to categorise EV drivers into representative archetypes who might value V2G charging differently or have different barriers for acceptance.
Author Contributions
Conceptualisation, R.G. and Z.L.; methodology, R.G., K.P.N. and J.A.A.; formal analysis, K.P.N. and R.G.; investigation, R.G. and K.P.N.; data curation, K.P.N.; writing—original draft preparation, R.G.; writing—review and editing, K.P.N. and J.A.A.; visualisation, R.G.; supervision, J.A.A. and Z.L.; project administration, R.G. All authors have read and agreed to the published version of the manuscript.
Funding
This research was funded by the European Funds for Regional Development through the Kansen voor West project grant number 00113.
Institutional Review Board Statement
Ethical review and approval were waived for this study, since the risk to participants through the use of V2G charging was considered minimal.
Informed Consent Statement
Written informed consent was obtained from all the participants involved in this study.
Conflicts of Interest
The authors declare no conflict of interest. The funders had no role in the design of the study; in the collection, analyses, or interpretation of data; in the writing of the manuscript, or in the decision to publish the results.
Abbreviations
The following abbreviations are used in this manuscript:
| AC | Alternating Current |
| BEV | Battery Electric Vehicle |
| CHAdeMO | CHArge de MOve |
| DC | Direct Current |
| DSO | Distribution System Operator |
| EV | Electric Vehicle |
| FCEV | Fuel Cell Electric Vehicle |
| ICE | Internal Combustion Engine Vehicle |
| KAP | Knowledge–Attitude–Practice |
| PHEV | Plug-in Hybrid Electric Vehicle |
| SoC | State of Charge |
| TAM | Technology Acceptance Model |
| TRA | Theory of Reasoned Action |
| TPB | Theory of Planned Behaviour |
| UTAUT | Unified Theory of Acceptance and Use of Technology |
| V2G | Vehicle-to-Grid |
Appendix A
The operation of the V2G setup located at the solar carport in Delft is described in Figure A1, which shows power measurements made on the 4 September 2020.
Figure A1.
Operation of the V2G setup at the Green Village on 4 September 2020.
Figure A1.
Operation of the V2G setup at the Green Village on 4 September 2020.

In Figure A1, electrical loads and battery charging and are taken as positive, while electricity production and battery discharging are taken as negative. The power measured at the grid connection is superimposed on the other plots for descriptive purposes, with feed-in as negative and purchase as positive.
Shortly before 9 a.m. in the morning, a PHEV began charging at the AC charger, as shown by the blue line. Solar production was quite low at this time in the morning, seen in yellow. This resulted in electricity being purchased from the grid, shown in red. One of the participants in the trial arrived with the Nissan LEAF soon after 9 a.m. and plugged in at the V2G charge point, shown in green.
The LEAF began to discharge (negative), resulting in less power being purchased from the grid, while the PHEV continued to charge until noon. As the solar production increased, power generated by the solar array contributed towards the charging of the PHEV, reducing the power that needed to be discharged from the LEAF. The PHEV battery reached a high state of charge, shifting from the constant current to the constant voltage region of charging, seen in the downward slope of the blue line around noon. After this, it stopped charging.
The Nissan LEAF then switched from discharging mode to charging mode. The charging power followed the solar PV power generation, whose variability shows that it was a day with intermittent cloud cover in Delft. This ensured that the power needed from the grid (in red) remained close to zero.
After 6 p.m., the Nissan LEAF was unplugged and driven away by the participant. A small amount of solar electricity produced after the LEAF was unplugged was fed into the grid, shown in red. Over the entire day, the grid capacity requirements of both the feed-in of solar energy and the energy demand for charging the EVs were reduced considerably through the use of the V2G charge point.
References
- Kempton, W.; Letendre, S.E. Electric vehicles as a new power source for electric utilities. Transp. Res. Part Transp. Environ. 1997, 2, 157–175. [Google Scholar] [CrossRef]
- Kempton, W.; Tomić, J. Vehicle-to-grid power implementation: From stabilizing the grid to supporting large-scale renewable energy. J. Power Sources 2005, 144, 280–294. [Google Scholar] [CrossRef]
- MacLeod, M.; Cox, C. V2G Market Study—Answering the Preliminary Questions for V2G: What, Where and How Much? Technical Report; Cenex: Loughborough, UK, 2018. [Google Scholar]
- EVTEC. Datasheet EVTEC V2G Charger. 2020. Available online: https://www.evtec.ch/ (accessed on 19 May 2022).
- VenemaTech. Vehicle-to-Grid DC Laadsysteem 10kW; VenemaTech.: Arnhem, The Netherlands, 2020. [Google Scholar]
- OVO Energy. V2G Charger User Guide; OVO Energy: Bristol, UK, 2020. [Google Scholar]
- Equigy: Crowd Balancing Platform. 2022. Available online: www.equigy.com (accessed on 19 May 2022).
- GOPACS. 2022. Available online: www.gopacs.eu (accessed on 19 May 2022).
- The European Parliament. Directive (EU) 2019/944 of the European Parliament and of the Council of 5 June 2019—On Common Rules for the Internal Market for Electricity and Amending Directive 2012/27/EU; The European Parliament: Strasbourg, France, 2019.
- Sovacool, B.K.; Axsen, J.; Kempton, W. The Future Promise of Vehicle-to-Grid (V2G) Integration: A Sociotechnical Review and Research Agenda. Annu. Rev. Environ. Resour. 2017, 42, 377–406. [Google Scholar] [CrossRef] [Green Version]
- Van Heuveln, K.; Ghotge, R.; Annema, J.A.; van Bergen, E.; van Wee, B.; Pesch, U. Factors influencing consumer acceptance of vehicle-to-grid by electric vehicle drivers in the Netherlands. Travel Behav. Soc. 2021, 24, 34–45. [Google Scholar] [CrossRef]
- Huijts, N.M.A.; Molin, E.J.E.; Steg, L. Psychological factors influencing sustainable energy technology acceptance: A review-based comprehensive framework. Renew. Sustain. Energy Rev. 2012, 16, 525–531. [Google Scholar] [CrossRef]
- Parsons, G.R.; Hidrue, M.K.; Kempton, W.; Gardner, M.P. Willingness to pay for vehicle-to-grid (V2G) electric vehicles and their contract terms. Energy Econ. 2014, 42, 313–324. [Google Scholar] [CrossRef]
- Geske, J.; Schumann, D. Willing to participate in vehicle-to-grid (V2G)? Why not! Energy Policy 2018, 120, 392–401. [Google Scholar] [CrossRef]
- Noel, L.; Papu Carrone, A.; Jensen, A.F.; Zarazua de Rubens, G.; Kester, J.; Sovacool, B.K. Willingness to pay for electric vehicles and vehicle-to-grid applications: A Nordic choice experiment. Energy Econ. 2019, 78, 525–534. [Google Scholar] [CrossRef]
- Hidrue, M.K.; Parsons, G.R.; Kempton, W.; Gardner, M.P. Willingness to pay for electric vehicles and their attributes. Resour. Energy Econ. 2011, 33, 686–705. [Google Scholar] [CrossRef] [Green Version]
- Kester, J.; Noel, L.; Zarazua de Rubens, G.; Sovacool, B.K. Promoting Vehicle to Grid (V2G) in the Nordic region: Expert advice on policy mechanisms for accelerated diffusion. Energy Policy 2018, 116, 422–432. [Google Scholar] [CrossRef]
- Noel, L.; Zarazua de Rubens, G.; Kester, J.; Sovacool, B.K. Navigating expert skepticism and consumer distrust: Rethinking the barriers to vehicle-to-grid (V2G) in the Nordic region. Transp. Policy 2019, 76, 67–77. [Google Scholar] [CrossRef]
- Sovacool, B.K.; Kester, J.; Noel, L.; de Rubens, G.Z. Contested visions and sociotechnical expectations of electric mobility and vehicle-to-grid innovation in five Nordic countries. Environ. Innov. Soc. Transit. 2019, 31, 170–183. [Google Scholar] [CrossRef] [Green Version]
- Sovacool, B.K.; Noel, L.; Axsen, J.; Kempton, W. The neglected social dimensions to a vehicle-to-grid (V2G) transition: A critical and systematic review. Environ. Res. Lett. 2018, 13, 013001. [Google Scholar] [CrossRef]
- Park Lee, E.H. A Socio-Technical Exploration of the Car as Power Plant. Ph.D. Thesis, Delft University of Technology, Delft, The Netherlands, 2019. [Google Scholar] [CrossRef]
- Gschwendtner, C.; Sinsel, S.R.; Stephan, A. Vehicle-to-X (V2X) implementation: An overview of predominate trial configurations and technical, social and regulatory challenges. Renew. Sustain. Energy Rev. 2021, 145, 110977. [Google Scholar] [CrossRef]
- Zonneveld, J. Increased Participation in V2G through Contract Elements: Examining the Preferences of Dutch EV Users Regarding V2G Contracts Using a Stated Choice Experiment. Master’s Thesis, Delft University of Technology, Delft, The Netherlands, 2019. [Google Scholar]
- Kubli, M.; Loock, M.; Wüstenhagen, R. The flexible prosumer: Measuring the willingness to co-create distributed flexibility. Energy Policy 2018, 114, 540–548. [Google Scholar] [CrossRef]
- Huang, B.; Meijssen, A.G.; Annema, J.A.; Lukszo, Z. Are electric vehicle drivers willing to participate in vehicle-to-grid contracts? A context-dependent stated choice experiment. Energy Policy 2021, 156, 112410. [Google Scholar] [CrossRef]
- Edwards, T.; Landi, M. V2G Global Roadtrip: Around the World in 50 Projects; Technical Report; UK Power Networks and Innovate UK: London, UK, 2018. [Google Scholar]
- V2G Hub: V2G around the World. 2022. Available online: www.v2g-hub.com/ (accessed on 19 May 2022).
- Cenex, U.K. Project Scurius Trial Insights: Findings from 300 Domestic V2G Units in 2020; Technical Report; Cenex: Loughborough, UK, 2021. [Google Scholar]
- Bühler, F.; Cocron, P.; Neumann, I.; Franke, T.; Krems, J.F. Is EV experience related to EV acceptance? Results from a German field study. Transp. Res. Part Traffic Psychol. Behav. 2014, 25, 34–49. [Google Scholar] [CrossRef]
- Schneider, U.; Dütschke, E.; Peters, A. How does the actual usage of electric vehicles influence consumer acceptance? In Evolutionary Paths towards the Mobility Patterns of the Future; Hülsmann, M., Fornahl, D., Eds.; Lecture Notes in Mobility; Springer: Berlin/Heidelberg, Germany, 2014; pp. 49–66. [Google Scholar] [CrossRef]
- Jensen, A.F.; Cherchi, E.; Mabit, S.L. On the stability of preferences and attitudes before and after experiencing an electric vehicle. Transp. Res. Part Transp. Environ. 2013, 25, 24–32. [Google Scholar] [CrossRef] [Green Version]
- Franke, T.; Krems, J.F. Understanding charging behaviour of electric vehicle users. Transp. Res. Part Traffic Psychol. Behav. 2013, 21, 75–89. [Google Scholar] [CrossRef]
- Bunce, L.; Harris, M.; Burgess, M. Charge up then charge out? Drivers’ perceptions and experiences of electric vehicles in the UK. Transp. Res. Part Policy Pract. 2014, 59, 278–287. [Google Scholar] [CrossRef]
- Shaheen, S.A.; Martin, E.; Lipman, T.E. Dynamics in Behavioral Response to Fuel-Cell Vehicle Fleet and Hydrogen Fueling Infrastructure: An Exploratory Study. Transp. Res. Rec. 2008, 2058, 155–162. [Google Scholar] [CrossRef] [Green Version]
- Ajzen, I. The theory of planned behavior. Organ. Behav. Hum. Decis. Process. 1991, 50, 179–211. [Google Scholar] [CrossRef]
- Hoekstra, A.; Refa, N. Characteristics of Dutch EV drivers. In Proceedings of the EVS30 Symposium, Stuttgart, Germany, 9–11 October 2017. [Google Scholar]
- Duurkoop, T.; Hiep, E.; van Biezen, M.; van Dam, J.; van Ginkel, M.; Shiamizadeh, Z.; van der Werff, E. The Netherlands National Electric Vehicle (EV) and Driver Survey: Experiences and Opinions of Users; Technical Report; Netherlands Enterprise Agency (RVO): The Hague, The Netherlands, 2021. [Google Scholar]
- Gardien, L.; Hiep, E.; van Biezen, M. Laden van EV’s in Nederland Ervaringen and Meningen van Gebruikers; Technical, Report; Vereniging Elektrische Rijders: Oosterhout, The Netherlands; ElaadNL: Arnhem, The Netherlands, 2020. [Google Scholar]
- Plötz, P.; Schneider, U.; Globisch, J.; Dütschke, E. Who will buy electric vehicles? Identifying early adopters in Germany. Transp. Res. Part Policy Pract. 2014, 67, 96–109. [Google Scholar] [CrossRef]
- Sovacool, B.K.; Kester, J.; Noel, L.; de Rubens, G.Z. The demographics of decarbonizing transport: The influence of gender, education, occupation, age, and household size on electric mobility preferences in the Nordic region. Glob. Environ. Chang. 2018, 52, 86–100. [Google Scholar] [CrossRef]
- Maltha, Y.; Kroesen, M.; van Wee, B.; van Daalen, E. Changing Influence of Factors Explaining Household Car Ownership Levels in the Netherlands. Transp. Res. Rec. 2017, 2666, 103–111. [Google Scholar] [CrossRef] [Green Version]
- Centraal Bureau voor de Statistiek (CBS). Car Fleet Growing Faster Than Population, Centraal Bureau voor de Statistiek (CBS): The Hague, The Netherlands, 2020.
- Rogers, E.M. Diffusion of Innovations, 4th ed.; Simon and Schuster: New York, NY, USA, 2010. [Google Scholar]
- EV Database: Range of Full Electric Vehicles. 2022. Available online: ev-database.org (accessed on 19 May 2022).
- Will, C.; Schuller, A. Understanding user acceptance factors of electric vehicle smart charging. Transp. Res. Part Emerg. Technol. 2016, 71, 198–214. [Google Scholar] [CrossRef] [Green Version]
- Delmonte, E.; Kinnear, N.; Jenkins, B.; Skippon, S. What do consumers think of smart charging? Perceptions among actual and potential plug-in electric vehicle adopters in the United Kingdom. Energy Res. Soc. Sci. 2020, 60, 101318. [Google Scholar] [CrossRef]
- van Bokhoven, P.; Gardien, L.; Klapwijk, P.; Refa, N.; Berende, M.; van Zante, A.; Heinen, J.W.; Kats, R. Charge Management of Electric Vehicles at Home: Testing Smart Charging with a Home Energy Management System; Technical Report; Elaad NL: Arnhem, The Netherlands, 2020. [Google Scholar]
- Netherlands Enterprise Agency (RVO). Statistics Electric Vehicles and Charging in The Netherlands up to and including March 2022; Netherlands Enterprise Agency (RVO): Utrecht, The Netherlands, 2022. [Google Scholar]
- Carley, S.; Krause, R.M.; Lane, B.W.; Graham, J.D. Intent to purchase a plug-in electric vehicle: A survey of early impressions in large US cites. Transp. Res. Part Transp. Environ. 2013, 18, 39–45. [Google Scholar] [CrossRef]
- Hardman, S.; Shiu, E.; Steinberger-Wilckens, R. Comparing high-end and low-end early adopters of battery electric vehicles. Transp. Res. Part Policy Pract. 2016, 88, 40–57. [Google Scholar] [CrossRef] [Green Version]
- Kampert, A.; Ewalds, D. Haalbaarheidsonderzoek: Aandeel Private Lease Electrische Personenauto’s Bij Rechtspersonen in de RDW; Technical Report; Centraal Bureau voor de Statistiek: The Hague, The Netherlands, 2018. [Google Scholar]
- EV Database: Details and Specs of the Nissan Ariya 87 kWh. 2022. Available online: ev-database.org (accessed on 19 May 2022).
- International Organization for Standardization. ISO/FDIS 15118-20; International Organization for Standardization: Geneva, Switzerland, 2022. [Google Scholar]
Publisher’s Note: MDPI stays neutral with regard to jurisdictional claims in published maps and institutional affiliations. |
© 2022 by the authors. Licensee MDPI, Basel, Switzerland. This article is an open access article distributed under the terms and conditions of the Creative Commons Attribution (CC BY) license (https://creativecommons.org/licenses/by/4.0/).



