Optimization of Large-Scale Battery Storage Capacity in Conjunction with Photovoltaic Systems for Maximum Self-Sustainability
Abstract
:1. Introduction
1.1. Literature Review
1.1.1. Renewable Systems Analysis under Various Optimisation Criteria
1.1.2. Self-Consumption and Self-Sufficiency Analysis
1.1.3. Multiscale Simulations of Systems with Battery
1.1.4. Complex Systems with Fuel Cell or Battery
1.2. Motivation
1.3. Significant Contributions
2. Selected Case Study
- PV array only: This is the simplest scenario, in which each user is equipped with a photovoltaic system shown in Figure 1a.
- PV array + BT: Each user is equipped with the same PV array as the standard case plus an ESS (shown in Figure 1b), whose size is determined by the technique of maximum self-sustainability (self-consumption and self-sufficiency) using commercially available varieties at the lowest possible cost.
2.1. Electrical Load Consumption
2.2. Experimental Weather Data
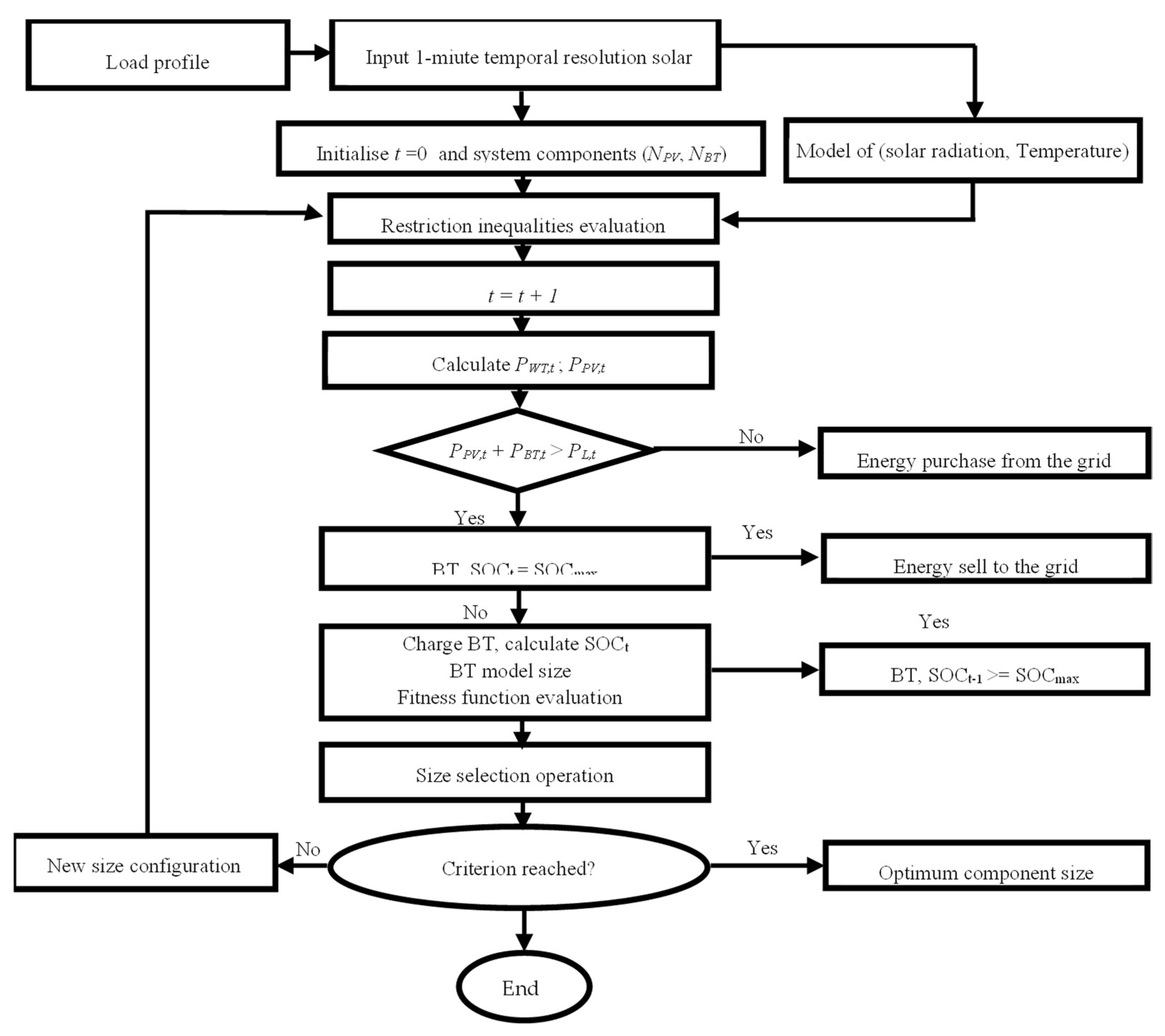
2.3. System Modelling and Governing Equations
2.4. Energy Metrics
3. Results and Discussion
3.1. Usage Only PV System
3.2. The Profitability of Battery Usage
4. Conclusions
Author Contributions
Funding
Institutional Review Board Statement
Informed Consent Statement
Data Availability Statement
Conflicts of Interest
References
- Erbach, G. The Paris Agreement: A New Framework for Global Climate Action, European Parliamentary Research Service. 2016. Available online: http://www.europarl.europa.eu/RegData/etudes/BRIE/2016/573910/EPRS_BRI(2016)573910_EN.pdf (accessed on 1 March 2022).
- Share of Renewables in Energy Consumption in the EU Reached 18%. In 2018 Eurostat News Release. 2020. Available online: https://www.europarl.europa.eu/RegData/etudes/BRIE/2016/573910/EPRS_BRI(2016)573910_EN.pdf (accessed on 1 March 2022).
- The Forecast of the Minister of Energy of the Russian Federation on RES. Available online: https://rg.ru/2016/06/06/razvitiiu-alternativnoj-energetiki-vrf-nuzhen-stimul.html (accessed on 1 March 2022).
- Seward, W.; Qadrdan, M.; Jenkins, N. Quantifying the value of distributed battery storage to the operation of a low carbon power system. Appl. Energy 2022, 305, 117684. [Google Scholar] [CrossRef]
- Karamov, D.N.; Suslov, K.V. Storage battery operation in autonomous photovoltaic systems in Siberia and the Russian Far East. Practical operating experience. Energy Rep. 2022, 8, 649–655. [Google Scholar] [CrossRef]
- Jindal, A.; Shrimali, G. At scale adoption of battery storage technology in Indian power industry: Enablers, frameworks and policies. Technol. Forecast. Soc. Chang. 2022, 176, 121467. [Google Scholar] [CrossRef]
- Argyrou, M.C.; Marouchos, C.C.; Kalogirou, S.A.; Christodoulides, P. A novel power management algorithm for a residential grid-connected PV system with battery-supercapacitor storage for increased self-consumption and self-sufficiency. Energy Convers. Manage 2021, 246, 114671. [Google Scholar] [CrossRef]
- Chatzisideris, M.D.; Ohms, P.K.; Espinosa, N.; Krebs, F.C.; Laurent, A. Economic and environmental performances of organic photovoltaics with battery storage for residential self-consumption. Appl. Energy 2022, 256, 113977. [Google Scholar] [CrossRef]
- Barzegkar-Ntovom, G.A.; Chatzigeorgiou, N.G.; Nousdilis, A.I.; Vomva, S.A.; Kryonidis, G.C.; Kontis, E.O.; Papagiannis, G.K. Assessing the viability of battery energy storage systems coupled with photovoltaics under a pure self-consumption scheme. Renew. Energy 2020, 152, 1302–1309. [Google Scholar] [CrossRef] [Green Version]
- Roberts, M.B.; Bruce, A.; MacGill, I. Impact of shared battery energy storage systems on photovoltaic self-consumption and electricity bills in apartment buildings. Appl. Energy 2019, 245, 78–95. [Google Scholar] [CrossRef]
- Hassan, Q.; Jaszczur, M.; Abdulateef, A.M.; Abdulateef, J.; Hasan, A.; Mohamad, A. An analysis of photovoltaic/supercapacitor energy system for improving self-consumption and self-sufficiency. Energy Rep. 2022, 8, 680–695. [Google Scholar] [CrossRef]
- Jaszczur, M.; Hassan, Q. An optimisation and sizing of photovoltaic system with supercapacitor for improving self-consumption. Appl. Energy 2022, 279, 115776. [Google Scholar] [CrossRef]
- Muñoz-Rodríguez, F.J.; Jiménez-Castillo, G.; de la Casa Hernández, J.; Peña, J.D.A. A new tool to analysing photovoltaic self-consumption systems with batteries. Renew. Energy 2022, 168, 1327–1343. [Google Scholar] [CrossRef]
- Bayod-Rujula, A.A.; Haro-Larrodé, M.E.; Martinez-Gracia, A. Sizing criteria of hybrid photovoltaic–wind systems with battery storage and self-consumption considering interaction with the grid. Sol. Energy 2013, 98, 582–591. [Google Scholar] [CrossRef]
- Alnaser, S.W.; Althaher, S.Z.; Long, C.; Zhou, Y.; Wu, J.; Hamdan, R. Transition towards solar Photovoltaic Self-Consumption policies with Batteries: From the perspective of distribution networks. Appl. Energy 2021, 304, 117859. [Google Scholar] [CrossRef]
- Albouys-Perrois, J.; Sabouret, N.; Haradji, Y.; Schumann, M.; Charrier, B.; Reynaud, Q.; Inard, C. Multi-agent simulation of collective self-consumption: Impacts of storage systems and large-scale energy exchanges. Energy Build. 2022, 254, 111543. [Google Scholar] [CrossRef]
- Litjens, G.B.M.A.; Worrell, E.; Van Sark, W.G.J.H.M. Economic benefits of combining self-consumption enhancement with frequency restoration reserves provision by photovoltaic-battery systems. Appl. Energy 2018, 223, 172–187. [Google Scholar] [CrossRef]
- Al Khafaf, N.; Rezaei, A.A.; Amani, A.M.; Jalili, M.; McGrath, B.; Meegahapola, L.; Vahidnia, A. Impact of battery storage on residential energy consumption: An Australian case study based on smart meter data. Renew. Energy 2022, 182, 390–400. [Google Scholar] [CrossRef]
- Reimuth, A.; Prasch, M.; Locherer, V.; Danner, M.; Mauser, W. Influence of different battery charging strategies on residual grid power flows and self-consumption rates at regional scale. Appl. Energy 2019, 238, 572–581. [Google Scholar] [CrossRef]
- Hassan, Q. Evaluation and optimization of off-grid and on-grid photovoltaic power system for typical household electrification. Renew. Energy 2021, 164, 375–390. [Google Scholar] [CrossRef]
- Hassan, Q. Optimisation of solar-hydrogen power system for household applications. Int. J. Hydrogen Energy 2020, 45, 33111–33127. [Google Scholar] [CrossRef]
- Lokar, J.; Virtič, P. The potential for integration of hydrogen for complete energy self-sufficiency in residential buildings with photovoltaic and battery storage systems. Int. J. Hydrogen Energy 2020, 45, 34566–34578. [Google Scholar] [CrossRef]
- Fioriti, D.; Pellegrino, L.; Lutzemberger, G.; Micolano, E.; Poli, D. Optimal sizing of residential battery systems with multi-year dynamics and a novel rainflow-based model of storage degradation: An extensive Italian case study. Electr. Power Syst. Res. 2022, 203, 107675. [Google Scholar] [CrossRef]
- Say, K.; Schill, W.P.; John, M. Degrees of displacement: The impact of household PV battery prosumage on utility generation and storage. Appl. Energy 2020, 276, 115466. [Google Scholar] [CrossRef]
- Li, Y.; Gao, W.; Ruan, Y. Performance investigation of grid-connected residential PV-battery system focusing on enhancing self-consumption and peak shaving in Kyushu, Japan. Renew. Energy 2018, 127, 514–523. [Google Scholar] [CrossRef]
- Jaszczur, M.; Hassan, Q.; Abdulateef, A.M.; Abdulateef, J. Assessing the temporal load resolution effect on the photovoltaic energy flows and self-consumption. Renew. Energy 2021, 169, 1077–1090. [Google Scholar] [CrossRef]
- Ceran, B.; Mielcarek, A.; Hassan, Q.; Teneta, J.; Jaszczur, M. Aging effects on modelling and operation of a photovoltaic system with hydrogen storage. Appl. Energy 2021, 297, 117161. [Google Scholar] [CrossRef]
- Abbas, M.K.; Hassan, Q.; Jaszczur, M.; Al-Sagar, Z.S.; Hussain, A.N.; Hasan, A.; Mohamad, A. Energy visibility of a modeled photovoltaic/diesel generator set connected to the grid. Energy Harvest. Syst. 2021. [Google Scholar] [CrossRef]
- Hassan, Q.; Jaszczur, M. Self-Consumption and Self-Sufficiency Improvement for Photovoltaic System Integrated with Ultra-Supercapacitor. Energies 2021, 14, 7888. [Google Scholar] [CrossRef]
- Hassan, Q.; Hafedh, S.A.; Hasan, A.; Jaszczur, M. Evaluation of energy generation in Iraqi territory by solar photovoltaic power plants with a capacity of 20 MW. Energy Harvest. Syst. 2022. [Google Scholar] [CrossRef]
- Monocrystalline, Sunceco PV Module. Available online: https://sunceco.com/ (accessed on 1 March 2022).
- Battery. Available online: http://www.vision-batt.com/ (accessed on 1 March 2022).
- Absopulse Inverter. Available online: https://absopulse.com/ (accessed on 1 March 2022).
- Hassan, Q.; Jaszczur, M.; Abdulateef, M.A.; Abdulateef, J.; Abdulmajeed, M. Assessment the potential solar energy with the models for optimum tilt angles of maximum solar irradiance for Iraq. Case Stud. Chem. Environ. Eng. 2021, 4, 100140. [Google Scholar] [CrossRef]
- Styszko, K.; Jaszczur, M.; Teneta, J.; Hassan, Q.; Burzyńska, P.; Marcinek, E.; Samek, L. An analysis of the dust deposition on solar photovoltaic modules. Environ. Sci. Pollut. Res. 2019, 26, 8393–8401. [Google Scholar] [CrossRef] [Green Version]
- Hassan, Q.; Jaszczur, M.; Juste, M.S.; Hanus, R. Predicting the Amount of Energy Generated by aWind Turbine based on the Weather Data. In IOP Conference Series: Earth and Environmental Science; IOP Publishing: Bristol, UK, 2019; Volume 214, p. 012113. [Google Scholar]
- Sun, C.; Negro, E.; Vezzù, K.; Pagot, G.; Cavinato, G.; Nale, A.; Di Noto, V. Hybrid inorganic-organic proton-conducting membranes based on SPEEK doped with WO3 nanoparticles for application in vanadium redox flow batteries. Electrochim. Acta 2019, 309, 311–325. [Google Scholar] [CrossRef]
- Behabtu, H.A.; Messagie, M.; Coosemans, T.; Berecibar, M.; Anlay Fante, K.; Kebede, A.A.; Mierlo, J.V. A review of energy storage technologies’ application potentials in renewable energy sources grid integration. Sustainability 2020, 12, 10511. [Google Scholar] [CrossRef]
- Zhang, H.; Sun, C. Cost-effective iron-based aqueous redox flow batteries for large-scale energy storage application: A review. J. Power Sources 2021, 493, 229445. [Google Scholar] [CrossRef]
- López-Vizcaíno, R.; Mena, E.; Millán, M.; Rodrigo, M.A.; Lobato, J. Performance of a vanadium redox flow battery for the storage of electricity produced in photovoltaic solar panels. Renew. Energy 2017, 114, 1123–1133. [Google Scholar] [CrossRef]
- Abdulateef, A.M.; Jaszczur, M.; Hassan, Q.; Anish, R.; Niyas, H.; Sopian, K.; Abdulateef, J. Enhancing the melting of phase change material using a fins–nanoparticle combination in a triplex tube heat exchanger. J. Energy Storage 2021, 35, 102227. [Google Scholar] [CrossRef]
- Hassan, Q.; Jaszczur, M.; Hafedh, S.A.; Abbas, M.K.; Abdulateef, A.M.; Hasan, A.; Mohamad, A. Optimizing a microgrid photovoltaic-fuel cell energy system at the highest renewable fraction. Int. J. Hydrog. Energy 2022, 47, 13710–13731. [Google Scholar] [CrossRef]
- Hassan, Q.; Jaszczur, M.; Al-Jiboory, A.K.; Hasan, A.; Mohamad, A. Optimizing of hybrid renewable photovoltaic/wind turbine/super capacitor for improving self-sustainability. Energy Harvest. Syst. 2022. [Google Scholar] [CrossRef]
- Jaszczur, M.; Hassan, Q.; Al-Anbagi, H.N.; Palej, P. A numerical analysis of a HYBRID PV + WT power system. In E3S Web of Conferences; EDP Sciences: Les Ulis, France, 2019; Volume 128, p. 05001. [Google Scholar]














| Component | Rated Power | Model | Ref. |
|---|---|---|---|
| PV module | 0.5 kWp | Monocrystalline, Sunceco | [31] |
| Battery | 200 A | Visionbat | [32] |
| Converter | 40 kW | Absopulse | [33] |
| Day | Load | PV Energy | From Grid | Fed to Grid |
|---|---|---|---|---|
| 1-Jan | 37.68 | 10.48 | 30.62 | 3.21 |
| 1-Apr | 36.47 | 40.16 | 20.23 | 23.11 |
| 1-Jul | 22.9 | 54.93 | 8.83 | 39.76 |
| 1-Oct | 16.03 | 36.67 | 10.61 | 30.51 |
Publisher’s Note: MDPI stays neutral with regard to jurisdictional claims in published maps and institutional affiliations. |
© 2022 by the authors. Licensee MDPI, Basel, Switzerland. This article is an open access article distributed under the terms and conditions of the Creative Commons Attribution (CC BY) license (https://creativecommons.org/licenses/by/4.0/).
Share and Cite
Hassan, Q.; Pawela, B.; Hasan, A.; Jaszczur, M. Optimization of Large-Scale Battery Storage Capacity in Conjunction with Photovoltaic Systems for Maximum Self-Sustainability. Energies 2022, 15, 3845. https://doi.org/10.3390/en15103845
Hassan Q, Pawela B, Hasan A, Jaszczur M. Optimization of Large-Scale Battery Storage Capacity in Conjunction with Photovoltaic Systems for Maximum Self-Sustainability. Energies. 2022; 15(10):3845. https://doi.org/10.3390/en15103845
Chicago/Turabian StyleHassan, Qusay, Bartosz Pawela, Ali Hasan, and Marek Jaszczur. 2022. "Optimization of Large-Scale Battery Storage Capacity in Conjunction with Photovoltaic Systems for Maximum Self-Sustainability" Energies 15, no. 10: 3845. https://doi.org/10.3390/en15103845
APA StyleHassan, Q., Pawela, B., Hasan, A., & Jaszczur, M. (2022). Optimization of Large-Scale Battery Storage Capacity in Conjunction with Photovoltaic Systems for Maximum Self-Sustainability. Energies, 15(10), 3845. https://doi.org/10.3390/en15103845

