The Model of Support for the Decision-Making Process, While Organizing Dredging Works in the Ports
Abstract
1. Introduction
- Analysis of dredging work conditions;
- Assessment of factors influencing the work schedule;
- Development of algorithms and schemes for the rules of dredging process organization;
- Creation of models supporting the decision-making process associated with planning and conduction of dredging works;
- Verification and implementation of the introduced components of the model;
- Invention of tools, including a computer program, supporting the decision-making process related to planning and conducting dredging works;
- Operational analysis of the proposed solutions based on the simulation model.
- What main and subsidiary factors determine the selection of dredging equipment?
- Do obstacles to navigation during dredging works in seaports disturb the proper functioning of transhipment terminals?
- To what extent can the developed model be applied to projects implemented in many ports with different locations and parameters?
- Does the expert assessment method in the organization of dredging work affect the decision-making process?
- How is the recommended model implemented and authorised to verify the usefulness of the tool in a real system?
2. The Structure of the Model and the Methods Used in IT
- The mass service model with the priority queue regulations—the M/G/1 system—as a tool for verifying the ship traffic and the operation of the dredger in the port area;
- The statistical analysis of the traffic flow in the assumed period, as a study of the extent of dredger-ships interactions during the conduct of the dredging works in the port waters;
- The original algorithms and decision trees with particular criteria for selecting the appropriate dredging equipment, i.e., modules for soil-type verification, work technology, project location, form of transport and storage of dredging spoil;
- The method of multiple criteria decision support AHP, as an analysis of the final, specific choice of dredging equipment available on the market among the previously selected dredgers;
- The cost and time analysis verifying the effectiveness of works of the particular dredging scenarios.
2.1. Module for Ship Traffic and Dredger Operation in the Port Area Verification
2.2. Module for Soil Type Verification
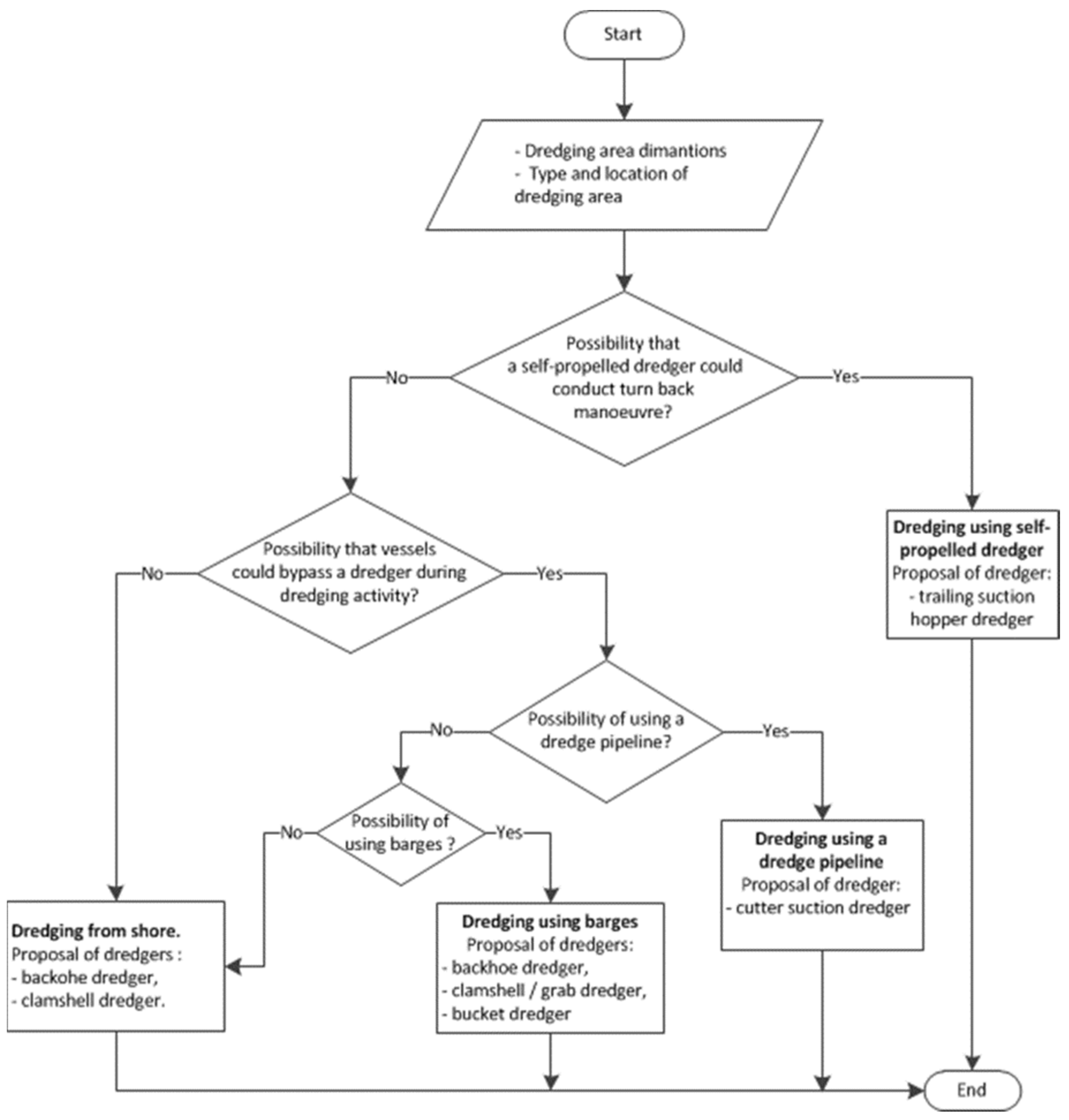
2.3. Module for Technology and Work Location Verification along with Transport of the Dredging Spoil Verification
2.4. Module for the Analytic Hierarchy Process (AHP) as a Method of Support for the Decision-Making Process within the Collection of Dredgers
- Phase 1: Describe ChoicesThe AHP procedure activates by describing the choices that need to be evaluated. These choices might be the various conditions that explanations should be evaluated against. At the end of phase 1, a wide-ranging catalogue of all the offered selections should be prepared. The decision matrix for dredger selection is presented in Table 2.
- Phase 2: Describe the Question and ConditionsThe second phase is to demonstrate the predicament. Corresponding to the AHP procedure, a challenge is linked to a group of associate troubles. The AHP technique therefore trusts on interrupting the trouble in an order of slighter troubles. In the procedure of interrupting the sub-problem, conditions to calculate the results appear. Nevertheless, in the same way as the origin initiate investigation, anyone may take to greater ranks inside the trouble. The moment to stop dividing the trouble into slighter sub-problems is individual decision.
- Phase 3: Create Importance between Conditions Operating Pairwise RelationshipThe AHP technique purposes a pairwise relationship to generate a base.
- Phase 4: Verify StabilityThis phase is inherent in the implemented software tool, that assistance resolves AHP troubles.
- Phase 5: Get the Qualified EmphasesThe implemented software instrument will compete the measured scheming founded on the facts and allocate comparative emphases to the conditions. When the calculation is complete with prejudiced standards, one can calculate the substitutes to get the superlative resolution that accords their requirements.
- The relationship procedure can be extensive if the conclusion is multifaceted;
- The relationship assessment can be unpredictable when the contributors are not completely involved within the procedure;
- The decision-making clearness can be counter-productive aimed at supervisors who will be concerned around deploying the outcomes;
- Collection decision-making can construct incomprehensible to hold reliability troubles [51].
2.5. Module for Cost and Time Analysis
2.6. Description of the Simulations Performed by the Program
3. Results
4. Discussion
5. Conclusions and Future Works
Author Contributions
Funding
Conflicts of Interest
References
- Pion, L.M.; Bernardino, J.C. Dredging Volumes Prediction for the Access Channel of Santos Port Considering Different Design Depths. TransNav Int. J. Mar. Navig. Saf. Sea Transp. 2018, 12, 505–514. [Google Scholar] [CrossRef]
- Kaizer, A. Expert Survey Method as a Technique to Support the Decision-Making Process during Dredging Activity at the Harbour. TransNav Int. J. Mar. Navig. Saf. Sea Transp. 2020, 14, 187. [Google Scholar] [CrossRef]
- Álvarez, M.; Carballo, R.; Ramos, V.; Iglesias, G. An Integrated Approach for the Planning of Dredging Operations in Estuaries. Ocean Eng. 2017, 140, 73–83. [Google Scholar] [CrossRef]
- Di Risio, M.; Hayes, D.F.; Pasquali, D. Marine Sediments: Processes, Transport and Environmental Aspects. J. Mar. Sci. Eng. 2020, 8, 243. [Google Scholar] [CrossRef]
- Kusminska-Fijalkowska, A.; Lukasik, Z.; Kozyra, J. Consolidation as a Key to Success—An European Transport Enterprise Case Study. TransNav Int. J. Mar. Navig. Saf. Sea Transp. 2019, 13, 889–894. [Google Scholar] [CrossRef]
- Łukasik, Z.; Kuśmińska-Fijałkowska, A.; Kozyra, J.; Olszańska, S. Consolidation of Cargos in the Road Transport as a Key Method to Success. Commun. Sci. Lett. Univ. Zilina 2021, 23, A54–A61. [Google Scholar] [CrossRef]
- Chou, J.-S.; Liu, C.-H. Automated Sensing System for Real-Time Recognition of Trucks in River Dredging Areas Using Computer Vision and Convolutional Deep Learning. Sensors 2021, 21, 555. [Google Scholar] [CrossRef]
- Mateo-Pérez, V.; Corral-Bobadilla, M.; Ortega-Fernández, F.; Rodríguez-Montequín, V. Analysis of the Spatio-Temporal Evolution of Dredging from Satellite Images: A Case Study in the Principality of Asturias (Spain). J. Mar. Sci. Eng. 2021, 9, 267. [Google Scholar] [CrossRef]
- Velegrakis, A.F.; Ballay, A.; Poulos, S.E.; Radzevičius, R.; Bellec, V.K.; Manso, F. European Marine Aggregates Resources: Origins, Usage, Prospecting and Dredging Techniques. J. Coast. Res. 2010, 51, 1–14. [Google Scholar]
- Cui, L.; Wu, G.; Liu, Y. Monitoring the Impact of Backflow and Dredging on Water Clarity Using MODIS Images of Poyang Lake, China. Hydrol. Process. 2009, 23, 342–350. [Google Scholar] [CrossRef]
- Bray, R.N. Environmental Aspects of Dredging; CRC Press: Boca Raton, FL, USA, 2020; ISBN 978-0-367-57753-7. [Google Scholar]
- HELCOM. Guidelines for Management of Dredged Material at Sea; Baltic Marine Enviromental Protection Commision: Helsinki, Finland, 2015. [Google Scholar]
- Suedel, B.C.; Kim, J.; Clarke, D.G.; Linkov, I. A Risk-Informed Decision Framework for Setting Environmental Windows for Dredging Projects. Sci. Total Environ. 2008, 403, 1–11. [Google Scholar] [CrossRef]
- Basiński, T.; Pruszak, Z.; Tarnowska, M.; Zeidler, R. Ochrona Brzegów Morskich; Wydawnictwo IBW PAN: Gdańsk, Poland, 1993. [Google Scholar]
- Almaz, O.A.; Altiok, T. Simulation Modeling of the Vessel Traffic in Delaware River: Impact of Deepening on Port Performance. Simul. Model. Pract. Theory 2012, 22, 146–165. [Google Scholar] [CrossRef]
- Matczak, M. Polskie Porty Morskie Jako Biegun Rozwoju Gospodarczego Kraju i Regionów Lokalizacji; Rada Interesantów Portu Gdynia: Gdynia, Poland, 2017. [Google Scholar]
- Geotechnical Engineering Office. Review of Dredging Practice in The Netherlands; Geo Report No. 17; Geotechnical Engineering Office: Hong Kong, China, 1995. [Google Scholar]
- Boniecka, H.; Hanna, C.; Gajewska, A.; Gawlik, W.; Staniszewska, M.; Wandzel, T. Raport o Oddziaływaniu na Środowisko Morskie Przedsięwzięcia pod Nazwą „Usuwanie do Morza Urobku z Robót Czerpalnych z Akwenów Stanowiących Akwatorium Portowe ZMPSiŚ S.A.”; Instytut Morski w Gdańsku: Gdańsk, Poland, 2010. [Google Scholar]
- Harrington, J.; Murphy, J.; Coleman, M.; Jordan, D.; Szacsuri, G. Financial Modelling and Analysis of the Management of Dredged Marine Sediments—Development of a Decision Support Tool. J. Shipp. Trade 2016, 1, 7. [Google Scholar] [CrossRef]
- Dybkowska-Stefek, D. Wstępna Analiza i Ocena Wpływu Inwestycji Portu Gdynia w Perspektywie Programowej 2014–2020 Na Zasoby Wodne Zgodnie z Wymogami Ramowej Dyrektywy Wodnej; Zarząd Morskiego Portu Gdynia: Warzymice, Poland, 2014. [Google Scholar]
- United Nations Conference on Trade and Development (UNCTAD). Port Development—A Handbook for Planners in Developing Countries; United Nations: New York, NY, USA, 1985. [Google Scholar]
- Souf-Aljen, A.S.; Maimun, A.; Rahimuddin, R.; Zairie, N. Port Capacity Forecasting and the Impact of the Dredging Works on Port Sea Operations Using Discrete Event Simulation. J. Teknol. 2016, 78. [Google Scholar] [CrossRef][Green Version]
- Kaizer, A.; Kuznetsov, A. Modeling of dredging works and marine traffic interference assessment. Prace Wydziału Nawigacyjnego Akademii Morskiej w Gdyni 2014, 29. [Google Scholar] [CrossRef][Green Version]
- Neumann, T. Vessels Route Planning Problem with Uncertain Data. TransNav Int. J. Mar. Navig. Saf. Sea Transp. 2016, 10, 459–464. [Google Scholar] [CrossRef][Green Version]
- Özdemir, Ü.; Altinpinar, İ.; Demirel, F.B. A MCDM Approach with Fuzzy AHP Method for Occupational Accidents on Board. TransNav Int. J. Mar. Navig. Saf. Sea Transp. 2018, 12, 93–98. [Google Scholar] [CrossRef]
- Dziula, P.; Kolowrocki, K.; Soszynska-Budny, J. Maritime Transportation System Safety—Modeling and Identification. TransNav Int. J. Mar. Navig. Saf. Sea Transp 2013, 7, 169–175. [Google Scholar] [CrossRef]
- Dziula, P.; Pas, J. Low Frequency Electromagnetic Interferences Impact on Transport Security Systems Used in Wide Transport Areas. TransNav Int. J. Mar. Navig. Saf. Sea Transp. 2018, 12, 251–258. [Google Scholar] [CrossRef]
- Blokus, A.; Dziula, P. Reliability and availability analysis of critical infrastructure composed of dependent systems. In Theory and Applications of Dependable Computer Systems, Proceedings of the Fifteenth International Conference on Dependability of Computer Systems DepCoS-RELCOMEX, 29 June–3 July 2020, Brunów, Poland; Springer: Cham, Switzerland, 2020; p. 94. [Google Scholar]
- De Padova, D.; Ben Meftah, M.; de Serio, F.; Mossa, M. Management of Dredging Activities in a Highly Vulnerable Site: Simulation Modelling and Monitoring Activity. J. Mar. Sci. Eng. 2020, 8, 1020. [Google Scholar] [CrossRef]
- Campmans, G.H.P.; Roos, P.C.; van der Sleen, N.R.; Hulscher, S.J.M.H. Modeling Tidal Sand Wave Recovery after Dredging:Effect of Different Types of Dredging Strategies. Coast. Eng. 2021, 165, 103862. [Google Scholar] [CrossRef]
- Trevisan, C.L.; Vicente, M.C.; Rocha, B.C.S.; Wasserman, J.C. Development of a Dredging Sensitivity Index, Applied to an Industrialized Coastal Environment in Brazil. Sci. Total Environ. 2020, 748, 141294. [Google Scholar] [CrossRef] [PubMed]
- Mamunts, D.G.; Morozov, S.A.; Gaskarov, V.D.; Sauchev, A.V.; Tsvetkov, Y.N. Development of an Automated System for Managing and Optimizing Management Decisions in the Design, Organization and Production of Dredging. In Proceedings of the 2018 IEEE Conference of Russian Young Researchers in Electrical and Electronic Engineering (EIConRus), Moscow, Russia, 29 January–1 February 2018; pp. 73–76. [Google Scholar]
- Díaz, H.; Soares, C.G. A Multi-Criteria Approach to Evaluate Floating Offshore Wind Farms Siting in the Canary Islands (Spain). Energies 2021, 14, 865. [Google Scholar] [CrossRef]
- Spyridonidou, S.; Sismani, G.; Loukogeorgaki, E.; Vagiona, D.G.; Ulanovsky, H.; Madar, D. Sustainable Spatial Energy Planning of Large-Scale Wind and PV Farms in Israel: A Collaborative and Participatory Planning Approach. Energies 2021, 14, 551. [Google Scholar] [CrossRef]
- Al-Shammari, S.; Ko, W.; Al Ammar, E.A.; Alotaibi, M.A.; Choi, H.-J. Optimal Decision-Making in Photovoltaic System Selection in Saudi Arabia. Energies 2021, 14, 357. [Google Scholar] [CrossRef]
- Milas, N.; Mourtzis, D.; Tatakis, E. A Decision-Making Framework for the Smart Charging of Electric Vehicles Considering the Priorities of the Driver. Energies 2020, 13, 6120. [Google Scholar] [CrossRef]
- Øvergård, K.I.; Nazir, S.; Solberg, A. Towards Automated Performance Assessment for Maritime Navigation. TransNav Int. J. Mar. Navig. Saf. Sea Transp. 2017, 11, 229–234. [Google Scholar] [CrossRef]
- Neumann, T. Comparative Analysis of Long-Distance Transportation with the Example of Sea and Rail Transport. Energies 2021, 14, 1689. [Google Scholar] [CrossRef]
- Neumann, T. Telematic Support in Improving Safety of Maritime Transport. TransNav Int. J. Mar. Navig. Saf. Sea Transp. 2018, 12, 231–235. [Google Scholar] [CrossRef]
- Neumann, T. The Importance of Telematics in the Transport System. TransNav Int. J. Mar. Navig. Saf. Sea Transp. 2018, 12, 617–623. [Google Scholar] [CrossRef]
- Mortensen, S.B.; Harkin, A.; Kofoed-Hansen, H.; Mlas, W. Next Generation of Physics-Based System for Port Planning and Efficient Operation. TransNav Int. J. Mar. Navig. Saf. Sea Transp. 2019, 13, 99–105. [Google Scholar] [CrossRef]
- De Oliveira, D.D.; Rojas, E.G.; dos Santos Fernandezc, M.A. Should TBT Continue to Be Considered an Issue in Dredging Port Areas? A Brief Review of the Global Evidence. Ocean Coast. Manag. 2020, 197, 105303. [Google Scholar] [CrossRef]
- Leder, N.; Duplančic Leder, T.; Lončar, G. Measurements and Numerical Modelling of Surface Waves in Front of the Port of Split. TransNav Int. J. Mar. Navig. Saf. Sea Transp. 2020, 14, 191–197. [Google Scholar] [CrossRef]
- Fidler, M.; Persaud, R. M|G|1 Priority Scheduling with Discrete Pre-Emption Points: On the Impacts of Fragmentation on IP QoS. Comput. Commun. 2004, 27, 1183–1196. [Google Scholar] [CrossRef]
- Haviv, M.; Winter, E. An Optimal Mechanism Charging for Priority in a Queue. Oper. Res. Lett. 2020, 48, 304–308. [Google Scholar] [CrossRef]
- Oniszczuk, W. Meotdy Modelowania; Politechnika Bialostocka: Białystok, Poland, 1995; ISBN 83-86272-18-X. [Google Scholar]
- PIANC. Classification of Soils and Rocks for the Maritime Dredging Process; PIANC Report; Number 144; PIANC: Brussels, Belgium, 2016; ISBN 1-5231-0348-5. [Google Scholar]
- Coppens, F.; Lagneaux, F.; Meersman, H.; Sellekaerts, N.; van de Voorde, E.; van Gastel, G.; Vanelslander, T.; Verhetsel, A. Economic Impact of Port Activity: A Disaggregate Analysis—The Case of Antwerp; Social Science Research Network: Rochester, NY, USA, 2007. [Google Scholar]
- Kuznetsov, A.; Oja, H.; Semenov, A.D. Analytical Assessment of Stochastic Spread of Demand for the Port Storage Capacity. TransNav Int. J. Mar. Navig. Saf. Sea Transp. 2020, 14, 841–844. [Google Scholar] [CrossRef]
- Paarlberg, A.J.; Guerrero, M.; Huthoff, F.; Re, M. Optimizing Dredge-and-Dump Activities for River Navigability Using a Hydro-Morphodynamic Model. Water 2015, 7, 3943. [Google Scholar] [CrossRef]
- Mu, E.; Pereyra-Rojas, M. Practical Decision Making; An Introduction to the Analytic Hierarchy Process (AHP) Using Super Decisions V2; Springer: Cham, Switzerland, 2017; ISBN 978-3-319-33860-6. [Google Scholar]
- Cutroneo, L.; Massa, F.; Castellano, M.; Canepa, G.; Costa, S.; Povero, P.; Tucci, S.; Capello, M. Technical and Public Approaches to Involve Dredging Stakeholders and Citizens in the Development of a Port Area. Environ. Earth Sci. 2014, 72, 3159–3171. [Google Scholar] [CrossRef]
- Tang, J.-Z.; Wang, Q.-F. Online Fault Diagnosis and Prevention Expert System for Dredgers. Expert Syst. Appl. 2008, 34, 511–521. [Google Scholar] [CrossRef]
- Yell, D.; Riddell, J. ICE Design and Practice Guides: Dredging; Thomas Telford Publishing: London, UK, 1995. [Google Scholar]








| Analysis of the Conditions of Dredging Work | Assessment of Factors Influencing the Work Schedule | Verification of the Type of Dredger | Verification of Dredging Costs and Efficiency | |
|---|---|---|---|---|
| Inputs | Location/dimensions of the work area The volume of the excavated material Type of soil | Schedule verification | Dredge type/dredge technology | Dredging performance Auxiliary equipment Mobilization/demobilization |
| Methods | Algorithm for the selection of the dredging equipment according to the type and location of dredging work | The M/G/1 mass handling system Statistical analysis of vessel traffic Algorithm of vessel traffic taking place in the area of dredging works | Algorithm of vessel traffic taking place in the area of dredging works AHP method | Cost analysis based on the schedule Cost analysis by used added support equipment Cost of mobilization Cost of demobilization |
| Software application | Simulation/Scenarios | |||
| Outputs/Results | The total duration of the planned project, working time of the dredging equipment in the work area, estimation of the number of ships’ notifications (random or according to a fixed schedule), the daily cost of the operation of the dredging fleet, daily dredging efficiency | |||
| Manufacturer and Type of Dredger | Total Length (m) | Width (m) | Maximum Dredging Depth (m) | Hold Capacity (m3) | Maximum (knots) | Total Power Installed (kW) |
|---|---|---|---|---|---|---|
| Boskalis | ||||||
| Seaway | 171.90 | 22.00 | 10.55 | 13,255 | 14.0 | 12,819 |
| Gateway | 143.53 | 28.00 | 10.00 | 12,000 | 15.4 | 13,870 |
| Barent Zanen | 133.58 | 23.13 | 8.81 | 8116 | 13.5 | 12,658 |
| Eke Mobius | 121.32 | 21.00 | 6.80 | 7350 | 11.5 | 7121 |
| Jan De Nul | ||||||
| Gerardus Mercator | 152.90 | 29.00 | 11.85 | 18,000 | 15.2 | 21,990 |
| Juan Sebastián de Elcano | 157.50 | 27.80 | 11.10 | 16,500 | 15.7 | 17,880 |
| Pedro Álvares Cabral | 147.80 | 30.00 | 11.20 | 14,000 | 15.7 | 15,960 |
| James Cook | 144.00 | 25.50 | 9.70 | 11,750 | 15.3 | 14,180 |
| DEME | ||||||
| Pearl River | 182.22 | 28.00 | 10.60 | 24,130 | 15.0 | 19,061 |
| Nile River | 144.00 | 28.00 | 10.56 | 17,000 | 14.0 | 19,559 |
| Lange Wapper | 129.80 | 26.82 | 9.81 | 13,700 | 14.2 | 13,860 |
| Uilenspiegel | 142.80 | 26.80 | 9.80 | 13,700 | 15.7 | 13,960 |
| Van Oord | ||||||
| Volvox Terranova | 164.10 | 29.03 | 11.20 | 20,046 | 17.3 | 29,563 |
| Utrecht | 154.60 | 28.00 | 10.37 | 18,292 | 14.8 | 23,807 |
| Ham 310 | 138.50 | 23.04 | 10.07 | 13,392 | 15.1 | 13,522 |
| Volvox Asia | 133.93 | 26.04 | 9.47 | 10,834 | 15.0 | 21,453 |
| Set | Description |
|---|---|
| (0,0,0,0) | The set of four zeros represents the situation that there are not any notifications as well as any activities in the analysed port area |
| (1,0,0,0) | The program noted a ship notification when there were no dredging works ongoing and no notification about intention to conduct dredging |
| (0,0,0,1) | There is a notification from a dredger as a readiness to conduct dredging when the work area is unoccupied and there are not any ships’ notifications |
| (0,1,0,0) | In this set, there is a lack of notifications, neither from the ships nor from the dredgers; however, it could be observed that the ship is currently crossing the work area because the dredger is not operating |
| (1,1,0,1) | The port area is being crossed by the ship, and at the same time the notifications from the ship and from the dredger are given simultaneously |
| (1,0,0,1) | The ship’s notification coincides with the dredger’s notification when the work area is unoccupied |
| (0,0,1,0) | No notifications, the dredger is realizing the dredging works in the area of work |
| (0,1,0,1) | The ship is crossing the work area and the dredger notifies the readiness to start realization |
| (1,1,0,0) | At the present moment, the ship is crossing the port area, and another ship notifies its readiness to pass the verified area |
| Set | Description |
|---|---|
| (0,0,1,1) (1,0,1,1) | The discriminatory element of the proposed scenario is the simultaneous occurrence of a dredging notification when the dredger is currently working. In the proposed model, the dredger gives a notification as a readiness to conduct dredging. That configuration will be applied if there is a possibility of using more than one dredger simultaneously. |
| (0,1,1,0) (1,1,1,0) (0,1,1,1) (1,1,1,1) | The proposed scenarios are eliminated from the system because if they are real both the dredger and the ship will occupy the work area at the same time. This is unacceptable in the proposed simplified model. |
Publisher’s Note: MDPI stays neutral with regard to jurisdictional claims in published maps and institutional affiliations. |
© 2021 by the authors. Licensee MDPI, Basel, Switzerland. This article is an open access article distributed under the terms and conditions of the Creative Commons Attribution (CC BY) license (https://creativecommons.org/licenses/by/4.0/).
Share and Cite
Kaizer, A.; Neumann, T. The Model of Support for the Decision-Making Process, While Organizing Dredging Works in the Ports. Energies 2021, 14, 2706. https://doi.org/10.3390/en14092706
Kaizer A, Neumann T. The Model of Support for the Decision-Making Process, While Organizing Dredging Works in the Ports. Energies. 2021; 14(9):2706. https://doi.org/10.3390/en14092706
Chicago/Turabian StyleKaizer, Adam, and Tomasz Neumann. 2021. "The Model of Support for the Decision-Making Process, While Organizing Dredging Works in the Ports" Energies 14, no. 9: 2706. https://doi.org/10.3390/en14092706
APA StyleKaizer, A., & Neumann, T. (2021). The Model of Support for the Decision-Making Process, While Organizing Dredging Works in the Ports. Energies, 14(9), 2706. https://doi.org/10.3390/en14092706

