A Simulation-Based Multi-Objective Optimization Framework for the Production Planning in Energy Supply Chains
Abstract
1. Introduction
- ABM is adopted to model and simulate an ESC with multiple behavioral and interactive agents: the ABM enables describing the ESC structure dynamics and accounting for the supply and demand uncertainties in the ESC transaction process.
- MOO is originally embedded within the ABM model for the planning of the ESC production with objectives of the ESC total profit maximization and the disequilibrium of the agent’s own profit minimization.
- MC is used in the proposed ABM-MOO framework in a way to properly handle and control the uncertainty originating from multiple sources.
2. State-of-the-Art Literature Review on Energy Supply Chain Models
3. The Agent-Based Energy Supply Chain Modeling
3.1. Modeling of Agent Uncertain Behavior
3.1.1. Sending Orders
- (a)
- chooses the supplier(s) in the upper layer .
- (b)
- sends orders to .
- (c)
- updates the list of alternative suppliers.
3.1.2. Receiving Orders and Choosing Demanders
- (a)
- receives the order from in the lower layer .
- (b)
- checks whether the received order is empty:
- If yes, does not choose demanders.
- Otherwise, (c) checks whether it has available productions that satisfy the received orders.
- ˗
- If yes, (d) checks whether the received orders exceed the existing production limitation defined as:where is the storage of and is the back-up safety storage of .
- *
- If yes, (e) refuses the order from demanded with the lowest bid price, and returns to (d).
- *
- Otherwise, (f) the agent accepts the order and makes a contract with .Then, the existing oil production limitation of the agent (Equation (2)) updates for the next time :where, is the number of orders accepted by the agent , which are sent by the agent
- ˗
- Otherwise, (g) sends a response back to the demander .
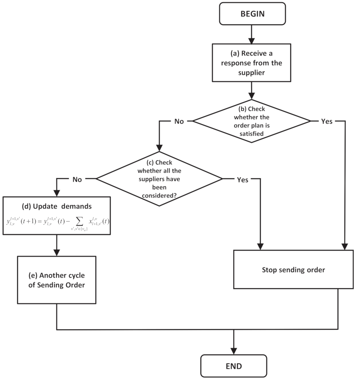
3.1.3. Response
- (a)
- The agent receives a response from the supplier .
- (b)
- Check whether the order plan is satisfied:
- If yes, stops sending the order plan.
- Otherwise, (c) checks whether all the alternative suppliers have been considered:
- ˗
- If yes, the agent stops sending the order plan.
- ˗
- Otherwise, (d) the agent updates its demands,where, is the number of orders sent by the agent , which are received by the agent at time t, is the number of orders accepted by the agent , which are sent by the agent at time t.Then, (e) send orders (as discussed in Section 3.1.1) again.
3.1.4. Selling Production
- (a)
- checks whether it stores enough productions satisfying the accepted order plan:
- If yes, (b) sells the productions to the demander and updates the set of accepted orders and the storage for the next time (Equation (4)):where is the production storage of , and is the amount of the production sold by to .
- Otherwise, (c) sells the productions to the demander who makes their income highest and then updates the set of accepted orders and the storage .(d) Check whether the storage or the set of accepted orders is empty.
- ˗
- If not, repeat (c).
- ˗
- Otherwise, end.
3.1.5. Receiving Production
3.2. The Planning Problem of the Energy Supply Chain
4. The Agent-Based Modeling Multi-Objective Optimization Framework
- Initialize the MC simulations.
- Set a total of runs of the MC loop.
- Set the transaction time , the GA population size , the maximum number of GA generations , the crossover coefficient and the mutation coefficient .
- Generate , where is the amount of productions that are produced by the agent in the last layer at time t, and is the average value, is the variance.
- Set the NSGA-II generation index .
- Randomly generate the order and price decision matrices = ...,within the feasible space. They are coded into the chromosomes of the GA.
- Generate , where is the amount of orders sent by agent that are received by agent at time t, and is the average value and the variance.
- Input all the generated values into the ABM ESC model to simulate the transactions.
- Rank the chromosomes by running the fast non-dominated sorting algorithm.
- Rank the chromosome based on the crowding distance, aimed at finding the Euclidean distance between chromosomes in the front that maximizes P and minimizes E. It is worth pointing out that the chromosomes in the boundary are selected all the time since they are assigned with infinite distance.
- Select the chromosome by using a binary tournament selection with the crowded-comparison-operator (), where is a predefined tournament size.
- Set and check that the NSGA-II stopping criterion () is reached:
- ˗
- If yes, return the ranked Pareto fronts where is the best front and is the worst front, set .
- ˗
- Otherwise, begin a new NSGA-II cycle.
- Check whether the MC simulation stopping criterion reaches ().
- ˗
- If yes, end ABM-MOO and get all the Pareto fronts.
- ˗
- Otherwise, begin a new MC simulation cycle.
5. Case Study
5.1. Sensitivity Analysis
5.2. Results of the Pareto front
5.2.1. Agent’s Own Profits Obtained While Re-Inputting into the Energy Supply Chain Modeling
5.2.2. Comparison of Results Obtained from the Re-Inputs of , and
5.3. Results from the Total Monte Carlo Runs
6. Conclusions
Author Contributions
Funding
Institutional Review Board Statement
Informed Consent Statement
Data Availability Statement
Acknowledgments
Conflicts of Interest
Nomenclature
| The v-th agent in the layer l. | |
| The agent storage unit cost. | |
| Crossover coefficient. | |
| The production capacity of agent . | |
| L | The maximal amount of layers in the ESC. |
| Mutation coefficient. | |
| The number of Monte Carlo simulation. | |
| n | The sample size of Monte Carlo simulation. |
| Maximum number of GA generations. | |
| GA population size. | |
| The total transaction time. | |
| The unit price for the other cost. | |
| The unit price of the agent by selling the oil production to the agent . | |
| The minimum for the unit price. | |
| The maximum for the unit price. | |
| The amount of productions which are produced by the agents in the last layer at time t. | |
| The number of agents who get a loss after the oil production transaction. | |
| s | The sample standard deviation of Monte Carlo simulation. |
| The storage of the agent at time t. | |
| The back up safety storage in the agent at time t. | |
| The residual oil production limitation of the agent at time t. | |
| The sets of the agent indexes whose orders are accepted. | |
| The maximal amount of agents in the l-th layer. | |
| The amount of the oil production sent by the the agent , which is received by the agent at time t. | |
| The number of orders accepted by the agent , which is sent by the agent at time t. | |
| The number of orders sent by the agent , which is received by the agent at time t. | |
| The minimum for the average orders. | |
| The maximum for the average orders. | |
| The amount of average orders sent by the agent at time t. | |
| The amount of the oil production sent by the agent , which is received by the agent at time t. | |
| The standard deviation of agent’s profits in the layer l. | |
| The standard deviation of agent’s production amount . | |
| The standard deviation of agent’s orders . | |
| An arbitrary large value for uncertainty. | |
| An arbitrary large value for total profit. | |
| The z-statistic under the confidence level . | |
| The mean of agent’s profits in the layer l. | |
| The mean of agent’s production amount . | |
| The level of precision of Monte Carlo simulation. |
Appendix A


References
- Kröger, W. Critical infrastructures at risk: A need for a new conceptual approach and extended analytical tools. Reliab. Eng. Syst. Saf. 2008, 93, 1781–1787. [Google Scholar] [CrossRef]
- Burgherr, P.; Eckle, P.; Hirschberg, S. Comparative assessment of severe accident risks in the coal, oil and natural gas chains. Reliab. Eng. Syst. Saf. 2012, 105, 97–103. [Google Scholar] [CrossRef]
- Hoen, P.J.; Tuyls, K.; Panait, L.; Luke, S.; La Poutre, J.A. An overview of cooperative and competitive multiagent learning. In Proceedings of the First International Conference on Learning and Adaption in Multi-Agent Systems, Utrecht, The Netherlands, 25 July 2005; pp. 1–46. [Google Scholar]
- Zamarripa, M.A.; Aguirre, A.M.; Méndez, C.A.; Espuña, A. Mathematical programming and game theory optimization-based tool for supply chain planning in cooperative/competitive environments. Chem. Eng. Res. Des. 2013, 91, 1588–1600. [Google Scholar] [CrossRef]
- Cembalo, L.; Pascucci, S.; Tagliafierro, C.; Caracciolo, F. Development and management of a bio-energy supply chain through contract farming. Int. Food Agribus. Manag. Rev. 2014, 17, 33–52. [Google Scholar]
- Jensen, J.K.; Govindan, K. Assessment of renewable bioenergy application: A case in the food supply chain industry. J. Clean. Prod. 2014, 66, 254–263. [Google Scholar] [CrossRef]
- Bekkering, J.; Broekhuis, A.; Van Gemert, W. Optimisation of a green gas supply chain—A review. Bioresour. Technol. 2010, 101, 450–456. [Google Scholar] [CrossRef]
- Andersson, H.; Christiansen, M.; Fagerholt, K. Transportation planning and inventory management in the LNG supply chain. In Energy, Natural Resources and Environmental Economics; Springer: Berlin/Heidelberg, Germany, 2010; pp. 427–439. [Google Scholar]
- Dal-Mas, M.; Giarola, S.; Zamboni, A.; Bezzo, F. Strategic design and investment capacity planning of the ethanol supply chain under price uncertainty. Biomass Bioenergy 2011, 35, 2059–2071. [Google Scholar] [CrossRef]
- Fontes, C.H.d.O.; Freires, F.G.M. Sustainable and renewable energy supply chain: A system dynamics overview. Renew. Sustain. Energy Rev. 2018, 82, 247–259. [Google Scholar]
- Wee, H.M.; Yang, W.H.; Chou, C.W.; Padilan, M.V. Renewable energy supply chains, performance, application barriers, and strategies for further development. Renew. Sustain. Energy Rev. 2012, 16, 5451–5465. [Google Scholar] [CrossRef]
- Balaman, Ş.Y.; Selim, H. Sustainable design of renewable energy supply chains integrated with district heating systems: A fuzzy optimization approach. J. Clean. Prod. 2016, 133, 863–885. [Google Scholar] [CrossRef]
- Grønhaug, R.; Christiansen, M. Supply chain optimization for the liquefied natural gas business. In Innovations in Distribution Logistics; Springer: Berlin/Heidelberg, Germany, 2009; pp. 195–218. [Google Scholar]
- Zio, E. Critical infrastructures vulnerability and risk analysis. Eur. J. Secur. Res. 2016, 1, 97–114. [Google Scholar] [CrossRef]
- Van der Vorst, J.G.; Beulens, A.J. Identifying sources of uncertainty to generate supply chain redesign strategies. Int. J. Phys. Distrib. Logist. Manag. 2002, 32, 409–430. [Google Scholar] [CrossRef]
- Shiyu, C.; Michele, C.; Zio, E. Agent-based modeling for energy supply chain resilience analysis. In Proceedings of the 29th Conference on European Safety and Reliability Conference, Hannover, Germany, 22–26 September 2019. [Google Scholar]
- Nikolopoulou, A.; Ierapetritou, M.G. Optimal design of sustainable chemical processes and supply chains: A review. Comput. Chem. Eng. 2012, 44, 94–103. [Google Scholar] [CrossRef]
- Öner, M.; Stocks, S.M.; Sin, G. Comprehensive sensitivity analysis and process risk assessment of large scale pharmaceutical crystallization processes. Comput. Chem. Eng. 2020, 135, 106746. [Google Scholar] [CrossRef]
- Shah, N.K.; Li, Z.; Ierapetritou, M.G. Petroleum refining operations: Key issues, advances, and opportunities. Ind. Eng. Chem. Res. 2010, 50, 1161–1170. [Google Scholar] [CrossRef]
- Al-Othman, W.B.; Lababidi, H.M.; Alatiqi, I.M.; Al-Shayji, K. Supply chain optimization of petroleum organization under uncertainty in market demands and prices. Eur. J. Oper. Res. 2008, 189, 822–840. [Google Scholar] [CrossRef]
- Govindan, K.; Fattahi, M.; Keyvanshokooh, E. Supply chain network design under uncertainty: A comprehensive review and future research directions. Eur. J. Oper. Res. 2017, 263, 108–141. [Google Scholar] [CrossRef]
- Ribas, G.P.; Hamacher, S.; Street, A. Optimization under uncertainty of the integrated oil supply chain using stochastic and robust programming. Int. Trans. Oper. Res. 2010, 17, 777–796. [Google Scholar] [CrossRef]
- Ren, J.; An, D.; Liang, H.; Dong, L.; Gao, Z.; Geng, Y.; Zhu, Q.; Song, S.; Zhao, W. Life cycle energy and CO2 emission optimization for biofuel supply chain planning under uncertainties. Energy 2016, 103, 151–166. [Google Scholar] [CrossRef]
- You, F.; Wassick, J.M.; Grossmann, I.E. Risk management for a global supply chain planning under uncertainty: models and algorithms. AIChE J. 2009, 55, 931–946. [Google Scholar] [CrossRef]
- Jung, J.Y.; Blau, G.; Pekny, J.F.; Reklaitis, G.V.; Eversdyk, D. A simulation based optimization approach to supply chain management under demand uncertainty. Comput. Chem. Eng. 2004, 28, 2087–2106. [Google Scholar] [CrossRef]
- Nikolopoulou, A.; Ierapetritou, M.G. Hybrid simulation based optimization approach for supply chain management. Comput. Chem. Eng. 2012, 47, 183–193. [Google Scholar] [CrossRef]
- Sahay, N.; Ierapetritou, M. Flexibility assessment and risk management in supply chains. AIChE J. 2015, 61, 4166–4178. [Google Scholar] [CrossRef]
- Al, R.; Behera, C.R.; Gernaey, K.V.; Sin, G. Stochastic simulation-based superstructure optimization framework for process synthesis and design under uncertainty. Comput. Chem. Eng. 2020, 143, 107118. [Google Scholar] [CrossRef]
- Subramanian, D.; Pekny, J.F.; Reklaitis, G.V. A simulation optimization framework for addressing combinatorial and stochastic aspects of an R&D pipeline management problem. Comput. Chem. Eng. 2000, 24, 1005–1011. [Google Scholar]
- Macal, C.M.; North, M.J. Tutorial on agent-based modeling and simulation. In Proceedings of the Winter Simulation Conference, Orlando, FL, USA, 4–7 December 2005; p. 14. [Google Scholar]
- Helbing, D.; Balietti, S. How to Do Agent-Based Simulations in the Future: From Modeling Social Mechanisms to Emergent Phenomena and Interactive Systems Design Why Develop and Use Agent-Based Models? Santa Fe Institute Working Papers; Santa Fe Institute: Santa Fe, NM, USA, 2011; pp. 1–55. [Google Scholar]
- Labarthe, O.; Espinasse, B.; Ferrarini, A.; Montreuil, B. Toward a methodological framework for agent-based modelling and simulation of supply chains in a mass customization context. Simul. Model. Pract. Theory 2007, 15, 113–136. [Google Scholar] [CrossRef]
- Julka, N.; Srinivasan, R.; Karimi, I. Agent-based supply chain management 1: Framework. Comput. Chem. Eng. 2002, 26, 1755–1769. [Google Scholar] [CrossRef]
- Kaihara, T. Multi-agent based supply chain modelling with dynamic environment. Int. J. Prod. Econ. 2003, 85, 263–269. [Google Scholar] [CrossRef]
- Deb, K.; Pratap, A.; Agarwal, S.; Meyarivan, T. A fast and elitist multiobjective genetic algorithm: NSGA-II. IEEE Trans. Evol. Comput. 2002, 6, 182–197. [Google Scholar] [CrossRef]
- Konak, A.; Coit, D.W.; Smith, A.E. Multi-objective optimization using genetic algorithms: A tutorial. Reliab. Eng. Syst. Saf. 2006, 91, 992–1007. [Google Scholar] [CrossRef]
- Pasandideh, S.H.R.; Niaki, S.T.A.; Asadi, K. Bi-objective optimization of a multi-product multi-period three-echelon supply chain problem under uncertain environments: NSGA-II and NRGA. Inf. Sci. 2015, 292, 57–74. [Google Scholar] [CrossRef]
- Marseguerra, M.; Zio, E.; Podofillini, L. Multiobjective spare part allocation by means of genetic algorithms and Monte Carlo simulation. Reliab. Eng. Syst. Saf. 2005, 87, 325–335. [Google Scholar] [CrossRef]
- Belegundu, A.D.; Chandrupatla, T.R. Optimization Concepts and Applications in Engineering; Cambridge University Press: Cambridge, UK, 2019. [Google Scholar]
- Zio, E. The future of risk assessment. Reliab. Eng. Syst. Saf. 2018, 177, 176–190. [Google Scholar] [CrossRef]
- Zio, E. Monte carlo simulation: The method. In The Monte Carlo Simulation Method for System Reliability and Risk Analysis; Springer: Berlin/Heidelberg, Germany, 2013; pp. 19–58. [Google Scholar]
- Wang, W.; Di Maio, F.; Zio, E. Three-loop Monte Carlo simulation approach to Multi-State Physics Modeling for system reliability assessment. Reliab. Eng. Syst. Saf. 2017, 167, 276–289. [Google Scholar] [CrossRef]
- Azadeh, A.; Raoofi, Z.; Zarrin, M. A multi-objective fuzzy linear programming model for optimization of natural gas supply chain through a greenhouse gas reduction approach. J. Nat. Gas Sci. Eng. 2015, 26, 702–710. [Google Scholar] [CrossRef]
- Guo, X.; Voogt, J.; Annevelink, B.; Snels, J.; Kanellopoulos, A. Optimizing Resource Utilization in Biomass Supply Chains by Creating Integrated Biomass Logistics Centers. Energies 2020, 13, 6153. [Google Scholar] [CrossRef]
- Robertson, G.; Palazoglu, A.; Romagnoli, J.A. A multi-level simulation approach for the crude oil loading/unloading scheduling problem. Comput. Chem. Eng. 2011, 35, 817–827. [Google Scholar] [CrossRef]
- Chebeir, J.; Geraili, A.; Romagnoli, J. Development of shale gas supply chain network under market uncertainties. Energies 2017, 10, 246. [Google Scholar] [CrossRef]
- Ivanov, D.; Sokolov, B.; Kaeschel, J. A multi-structural framework for adaptive supply chain planning and operations control with structure dynamics considerations. Eur. J. Oper. Res. 2010, 200, 409–420. [Google Scholar] [CrossRef]
- Stadtler, H. Supply chain management and advanced planning—Basics, overview and challenges. Eur. J. Oper. Res. 2005, 163, 575–588. [Google Scholar] [CrossRef]
- Ransikarbum, K.; Pitakaso, R.; Kim, N. A Decision-Support Model for Additive Manufacturing Scheduling Using an Integrative Analytic Hierarchy Process and Multi-Objective Optimization. Appl. Sci. 2020, 10, 5159. [Google Scholar] [CrossRef]
- Stopka, O.; Kampf, R. Determining the most suitable layout of space for the loading units handling in the maritime port. Transport 2018, 33, 280–290. [Google Scholar] [CrossRef]
- Tavana, M.; Shaabani, A.; Mansouri Mohammadabadi, S.; Varzgani, N. An integrated fuzzy AHP-fuzzy MULTIMOORA model for supply chain risk-benefit assessment and supplier selection. Int. J. Syst. Sci. Oper. Logist. 2020, 1–24. [Google Scholar] [CrossRef]
- Gao, J.; You, F. A stochastic game theoretic framework for decentralized optimization of multi-stakeholder supply chains under uncertainty. Comput. Chem. Eng. 2019, 122, 31–46. [Google Scholar] [CrossRef]
- Wu, Y.; Xu, C.; Zhang, T. Evaluation of renewable power sources using a fuzzy MCDM based on cumulative prospect theory: A case in China. Energy 2018, 147, 1227–1239. [Google Scholar] [CrossRef]
- Arabi, M.; Yaghoubi, S.; Tajik, J. A mathematical model for microalgae-based biobutanol supply chain network design under harvesting and drying uncertainties. Energy 2019, 179, 1004–1016. [Google Scholar] [CrossRef]
- Hasheminasab, H.; Gholipour, Y.; Kharrazi, M.; Streimikiene, D. Life cycle approach in sustainability assessment for petroleum refinery projects with fuzzy-AHP. Energy Environ. 2018, 29, 1208–1223. [Google Scholar] [CrossRef]
- Long, Q.; Zhang, W. An integrated framework for agent based inventory–production–transportation modeling and distributed simulation of supply chains. Inf. Sci. 2014, 277, 567–581. [Google Scholar] [CrossRef]
- Vojtek, M.; Kendra, M.; Širokỳ, J.; Magdechová, K.; Šipuš, D. Supply Chain Simulation in Educational Process. LOGI J. Transp. Logist. 2019, 10, 72–78. [Google Scholar] [CrossRef]
- Lehtinen, U.; Juntunen, J.; Juga, J. Evaluating the feasibility of bio-energy based heat and power production in rural community. Biomass Bioenergy 2020, 139, 105578. [Google Scholar] [CrossRef]
- Windisch, J.; Väätäinen, K.; Anttila, P.; Nivala, M.; Laitila, J.; Asikainen, A.; Sikanen, L. Discrete-event simulation of an information-based raw material allocation process for increasing the efficiency of an energy wood supply chain. Appl. Energy 2015, 149, 315–325. [Google Scholar] [CrossRef]
- Pan, L.; Liu, P.; Li, Z. A system dynamic analysis of Chinas oil supply chain: Over-capacity and energy security issues. Appl. Energy 2017, 188, 508–520. [Google Scholar] [CrossRef]
- Becerra-Fernandez, M.; Cosenz, F.; Dyner, I. Modeling the natural gas supply chain for sustainable growth policy. Energy 2020, 205. [Google Scholar] [CrossRef]
- Kc, R.; Aalto, M.; Korpinen, O.J.; Ranta, T.; Proskurina, S. Lifecycle Assessment of Biomass Supply Chain with the Assistance of Agent-Based Modelling. Sustainability 2020, 12, 1964. [Google Scholar] [CrossRef]
- Moncada, J.A.; Verstegen, J.; Posada, J.A.; Junginger, M.; Lukszo, Z.; Faaij, A.; Weijnen, M. Exploring policy options to spur the expansion of ethanol production and consumption in Brazil: An agent-based modeling approach. Energy Policy 2018, 123, 619–641. [Google Scholar] [CrossRef]
- Min, H.; Zhou, G. Supply chain modeling: Past, present and future. Comput. Ind. Eng. 2002, 43, 231–249. [Google Scholar] [CrossRef]
- Parunak, H.V.D.; Savit, R.; Riolo, R.L. Agent-based modeling vs. equation-based modeling: A case study and users guide. In Proceedings of the International Workshop on Multi-Agent Systems and Agent-Based Simulation, Paris, France, 4–6 July 1998; pp. 10–25. [Google Scholar]
- Farmer, J.D.; Foley, D. The economy needs agent-based modelling. Nature 2009, 460, 685. [Google Scholar] [CrossRef]
- Eslick, J.C.; Ng, B.; Gao, Q.; Tong, C.H.; Sahinidis, N.V.; Miller, D.C. A framework for optimization and quantification of uncertainty and sensitivity for developing carbon capture systems. Energy Procedia 2014, 63, 1055–1063. [Google Scholar] [CrossRef]
- Yeniay, Ö. Penalty function methods for constrained optimization with genetic algorithms. Math. Comput. Appl. 2005, 10, 45–56. [Google Scholar] [CrossRef]
- Subashini, G.; Bhuvaneswari, M. Comparison of multi-objective evolutionary approaches for task scheduling in distributed computing systems. Sadhana 2012, 37, 675–694. [Google Scholar] [CrossRef]
- Deb, K.; Agrawal, R.B. Simulated binary crossover for continuous search space. Complex Syst. 1995, 9, 115–148. [Google Scholar]
- Kakde, M.R.O. Survey on multiobjective evolutionary and real coded genetic algorithms. In Proceedings of the 8th Asia Pacific Symposium on Intelligent And Evolutionary Systems, Cairns, Australia, 6–7 December 2004; pp. 150–161. [Google Scholar]
- Beyer, H.G.; Deb, K. On self-adaptive features in real-parameter evolutionary algorithms. IEEE Trans. Evol. Comput. 2001, 5, 250–270. [Google Scholar] [CrossRef]
- NSGA-II: A Multi-Objective Optimization Algorithm; Version 1.8.0.0; The MathWorks, Inc.: Natick, MA, USA, 2021.
- Liu, M. Optimal Number of Trials for Monte Carlo Simulation; VRC–Valuation Research Report; VRC: New York, NY, USA, 2017. [Google Scholar]


















| Model Attribute [64] | Mathematical Programming Model | Analytical Model | Simulation Model | ||||||||||
|---|---|---|---|---|---|---|---|---|---|---|---|---|---|
| References | [43] | [44] | [45] | [46] | [52] | [53] | [54] | [55] | [59] | [61] | [62] | [63] | ★ |
| Stochastic Feature | |||||||||||||
| Demand | * | * | * | * | * | * | |||||||
| Production supply | * | * | * | * | * | * | |||||||
| Price | * | * | * | ||||||||||
| Cost | * | ||||||||||||
| Dynamic Feature | |||||||||||||
| Multi-period model | * | * | * | * | * | * | * | * | * | * | * | ||
| Structure/topology | * | ||||||||||||
| Constraints | |||||||||||||
| Working capacity | * | * | * | * | * | * | * | * | * | ||||
| Inventory capacity | * | * | * | * | * | * | * | * | * | ||||
| Customer Service | |||||||||||||
| Production availability | * | * | * | * | * | * | * | * | * | * | * | * | * |
| Processing time | * | * | * | * | |||||||||
| Transit time | * | * | * | * | * | * | * | ||||||
| Monetary Value | |||||||||||||
| Cost/Price/Income | * | * | * | * | * | * | * | * | * | * | * | ||
| Investment/Profit | * | * | * | * | * | * | * | * | * | ||||
| Others | |||||||||||||
| Communication | * | * | * | ||||||||||
| Synchronization/Parallel | * | * | * | * | * | ||||||||
| Risk elements | * | * | * | * | * | * | * | * | |||||
| Decision making | * | * | * | * | * | * | * | * | * | * | * | * | * |
| Symbol | Description | Value |
|---|---|---|
| The total transaction time | 1000 (days) | |
| The number of Monte Carlo simulation | 100 | |
| GA population size | 200 | |
| Maximum number of GA generations | 100 | |
| Crossover coefficient | 0.8 | |
| Mutation coefficient | 0.8 | |
| The average value of | 362.5 (ton) | |
| The standard deviation value of | 2 (ton) | |
| The standard deviation value of | 2 (ton) | |
| An arbitrary large number for the total profit | 100,000 | |
| An arbitrary large number for the uncertainty | 1000 | |
| The production capacity of agent | 1 (if , 0.8) |
| (ton) | 100 | 100 | 100 | 100 |
| (ton) | 400 | 450 | 300 | 600 |
| (€/ton) | 40 | 25 | 15 | 10 |
| (€/ton) | 55 | 40 | 25 | 15 |
| Agent | Unit Price | Agent | Unit Price | Agent | Unit Price |
|---|---|---|---|---|---|
| 3 | 9 | 2 | |||
| 3 | 2 | 4 | |||
| 5 | 6 | 4 | |||
| 22 | 5 | 3 | |||
| 15 | 4 | 3 | |||
| 2 | 5 | 4 | |||
| 5 | 11 | 2 | |||
| 5 | 10 | 3 | |||
| 4 | 5 | 4 | |||
| 3 |
Publisher’s Note: MDPI stays neutral with regard to jurisdictional claims in published maps and institutional affiliations. |
© 2021 by the authors. Licensee MDPI, Basel, Switzerland. This article is an open access article distributed under the terms and conditions of the Creative Commons Attribution (CC BY) license (https://creativecommons.org/licenses/by/4.0/).
Share and Cite
Chen, S.; Wang, W.; Zio, E. A Simulation-Based Multi-Objective Optimization Framework for the Production Planning in Energy Supply Chains. Energies 2021, 14, 2684. https://doi.org/10.3390/en14092684
Chen S, Wang W, Zio E. A Simulation-Based Multi-Objective Optimization Framework for the Production Planning in Energy Supply Chains. Energies. 2021; 14(9):2684. https://doi.org/10.3390/en14092684
Chicago/Turabian StyleChen, Shiyu, Wei Wang, and Enrico Zio. 2021. "A Simulation-Based Multi-Objective Optimization Framework for the Production Planning in Energy Supply Chains" Energies 14, no. 9: 2684. https://doi.org/10.3390/en14092684
APA StyleChen, S., Wang, W., & Zio, E. (2021). A Simulation-Based Multi-Objective Optimization Framework for the Production Planning in Energy Supply Chains. Energies, 14(9), 2684. https://doi.org/10.3390/en14092684

