Performance of the Condensation Process for Water Vapour in the Presence of a Non-Condensable Gas on Vertical Plates and Horizontal Tubes
Abstract
1. Introduction
1.1. Condensation of Vapour on Vertical Plates in the Presence of a NCG
1.2. Condensation of Vapours on Horizontal Tubes in the Presence of a NCG
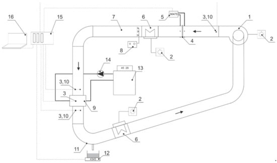
2. Experimental Setup
3. Semi-Empirical Correlations for Water-Vapour Condensation in the Presence of Air
3.1. Determination of Empirical Coefficients for Vertical Flat Plates
3.2. Determination of Empirical Coefficients for Horizonal Tubes
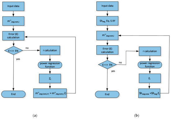
4. Results and Discussion
4.1. Experimental Validation-Vertical Flat Plates
4.2. Experimental Validation-Horizontal Tubes
5. Conclusions
Author Contributions
Funding
Institutional Review Board Statement
Informed Consent Statement
Data Availability Statement
Conflicts of Interest
Nomenclature
| cp | specific heat of condensate [J/kg K] |
| C | molar concentration [mol/m3]; function [/] |
| C0 | dimensionless coefficient [/] |
| d | tube outer diameter [m] |
| D | mass diffusivity [m2/s] |
| g | mass-transfer coefficient [m/s]; mass-transfer conductance [1/s m2] |
| h | transfer coefficient [m/s]; specific enthalpy [J/kg] |
| k | condensation thermal conductivity [W/m K] |
| L | length [m] |
| m | function |
| mass flow [kg/s] | |
| mass flux [kg/s m2] | |
| M | molecular mass [kg/mol] |
| dimensionless condensate mass flux [/] | |
| p | pressure [kPa] |
| r | Pearson correlation coefficient [/] |
| R | variable [/]; universal gas constant [J/kmol K] |
| RH | relative humidity [/] |
| T | temperature [°C, K] |
| U | velocity [m/s] |
| volume flow [m3/s] | |
| W | mass fraction [/] |
| Y | molar fraction [/] |
| Z | function variable [/] |
| Greek letters | |
| β | constant [/] |
| ε | uncertainty [%] |
| Φ | constant [/] |
| φ | constant [/] |
| ρ | density [kg/m3] |
| µ | dynamic viscosity [kg/m s] |
| Subscripts | |
| 1 | non-condensable gas (air) |
| 2 | (water) vapour |
| a | humid air; absolute |
| avg | average |
| c | condensation; condensate |
| dew | dew-point |
| exp | experimental |
| F | forced convection condensation |
| fg | vaporisation |
| i | interface |
| in | inlet |
| L | length |
| m | mass; mixture |
| M | Model M1-M5 |
| num | numerical |
| out | outlet |
| R | ratio of air mass fractions |
| V | humid air inside the vapour boundary layer |
| w | plate/tube wall |
| Dimensionless quantities | |
| Re | Reynolds number |
| Sc | Schmidt number |
| Sh | Sherwood number |
Appendix A
Appendix A.1. Derivation of the Semi-Empirical Models M1–M5
- Model M1 [22]
- Model M2 [3]
- Model M3 [3]
- Model M4 [26]
- Model M5 [25]
Appendix A.2. Experimental and Theoretical Results–Vertical Plates
| Ta [°C] | Ta−Tw [K] | ||||||||
|---|---|---|---|---|---|---|---|---|---|
| 30.2 | 19.7 | 0.051 | 0.44 | 0.44 | 0.20 | 0.29 | 0.29 | 0.13 | 0.13 |
| 49.8 | 18.4 | 0.072 | 1.33 | 1.25 | 0.66 | 0.92 | 0.91 | 0.44 | 0.43 |
| 49.9 | 29.4 | 0.062 | 1.64 | 1.55 | 0.78 | 1.10 | 1.08 | 0.50 | 0.51 |
| 49.9 | 29.3 | 0.070 | 1.81 | 1.65 | 0.86 | 1.17 | 1.15 | 0.55 | 0.56 |
| 49.9 | 18.6 | 0.051 | 1.03 | 1.07 | 0.51 | 0.79 | 0.78 | 0.34 | 0.34 |
| 50 | 29.8 | 0.050 | 1.36 | 1.41 | 0.67 | 1.00 | 0.98 | 0.43 | 0.44 |
| 50 | 18.6 | 0.063 | 1.22 | 1.19 | 0.60 | 0.88 | 0.86 | 0.40 | 0.40 |
| 69.3 | 43.7 | 0.063 | 4.72 | 4.74 | 2.40 | 3.52 | 3.31 | 1.42 | 1.64 |
| 69.7 | 16.5 | 0.070 | 2.89 | 2.84 | 1.43 | 2.33 | 2.23 | 0.99 | 1.04 |
| 69.8 | 35.4 | 0.076 | 4.89 | 4.83 | 2.60 | 3.71 | 3.49 | 1.58 | 1.78 |
| 70 | 43.8 | 0.052 | 4.50 | 4.46 | 2.14 | 3.32 | 3.12 | 1.26 | 1.46 |
| 70 | 36.3 | 0.053 | 4.19 | 4.13 | 1.99 | 3.16 | 2.98 | 1.21 | 1.37 |
| 70 | 35.9 | 0.065 | 4.64 | 4.52 | 2.31 | 3.47 | 3.27 | 1.40 | 1.59 |
| 70.1 | 44.1 | 0.075 | 5.39 | 5.41 | 2.90 | 4.02 | 3.78 | 1.70 | 1.97 |
| 70.1 | 17.4 | 0.053 | 2.56 | 2.61 | 1.21 | 2.14 | 2.05 | 0.83 | 0.89 |
| 70.4 | 17.3 | 0.064 | 2.81 | 2.90 | 1.42 | 2.38 | 2.28 | 0.98 | 1.04 |
| 73.5 | 38.1 | 0.078 | 6.06 | 6.08 | 3.28 | 4.70 | 4.37 | 1.93 | 2.26 |
| 73.6 | 42.7 | 0.077 | 6.28 | 6.45 | 3.48 | 4.90 | 4.54 | 2.01 | 2.39 |
| 74.1 | 43.8 | 0.064 | 5.97 | 6.12 | 3.13 | 4.64 | 4.29 | 1.79 | 2.16 |
| 74.8 | 39.9 | 0.054 | 5.47 | 5.55 | 2.68 | 4.29 | 3.96 | 1.56 | 1.87 |
| 74.8 | 39.6 | 0.063 | 6.00 | 5.99 | 3.04 | 4.64 | 4.28 | 1.77 | 2.11 |
| 74.9 | 19.8 | 0.078 | 4.25 | 4.40 | 2.24 | 3.65 | 3.45 | 1.51 | 1.68 |
| 75 | 20.6 | 0.054 | 3.69 | 3.79 | 1.74 | 3.14 | 2.96 | 1.16 | 1.30 |
| 75.1 | 20.4 | 0.064 | 4.03 | 4.12 | 1.98 | 3.42 | 3.22 | 1.33 | 1.49 |
| Average uncertainty [%]: | / | 3 | 50 | 24 | 27 | 69 | 65 | ||
Appendix A.3. Application Range of Existing Semi-Empirical Correlations–Vertical Plates
| M1 [22] |
|
| M2 [3] |
|
| M3 [3] |
|
| M4 [26] |
|
| M5 [25] |
|
Appendix A.4. Derivation of Equation for Calculating the Condensation Mass Flux on Horizontal Tubes
Appendix A.5. Experimental and Theoretical Results–Horizontal Tubes and Range of Process Parameters Valid for Existing Correlation for Horizontal Tubes
| 3-Tube Row Condenser, d = 40 mm | 7-Tube Row Condenser, d = 15 mm | ||||||||||
|---|---|---|---|---|---|---|---|---|---|---|---|
| Ta [°C] | Ta−Tw [K] | Ta [°C] | Ta−Tw [K] | ||||||||
| 36.5 | 24.6 | 0.049 | 1.44 | 4.85 | 1.15 | 29.8 | 17.6 | 0.061 | 0.89 | 6.98 | 0.90 |
| 53.6 | 35.7 | 0.064 | 3.50 | 8.92 | 3.83 | 30 | 17.6 | 0.070 | 1.08 | 7.28 | 0.99 |
| 57.3 | 35.5 | 0.064 | 4.47 | 9.31 | 4.45 | 30.2 | 8.9 | 0.070 | 0.67 | 3.71 | 0.60 |
| 57.5 | 33 | 0.074 | 4.53 | 9.13 | 4.67 | 49.8 | 24.9 | 0.052 | 2.39 | 11.18 | 2.80 |
| 59.9 | 24.7 | 0.074 | 4.25 | 7.34 | 4.29 | 49.6 | 24.2 | 0.063 | 2.81 | 11.57 | 3.10 |
| 60.9 | 26.2 | 0.065 | 4.39 | 7.55 | 4.28 | 50 | 24.1 | 0.071 | 3.19 | 12.02 | 3.40 |
| 54.3 | 31.5 | 0.064 | 3.42 | 8.00 | 3.60 | 69.9 | 37.8 | 0.054 | 8.58 | 22.47 | 8.78 |
| 58.7 | 34.1 | 0.064 | 4.75 | 9.14 | 4.56 | 70.0 | 37 | 0.065 | 9.69 | 23.48 | 9.83 |
| 41.7 | 27.4 | 0.050 | 1.28 | 5.66 | 1.61 | 69.7 | 36 | 0.077 | 10.25 | 24.02 | 10.61 |
| 44.6 | 12.4 | 0.050 | 1.06 | 2.73 | 1.04 | 75.1 | 40.5 | 0.054 | 11.53 | 26.33 | 11.34 |
| 62.4 | 37.6 | 0.062 | 5.53 | 10.42 | 5.53 | 74.7 | 39.1 | 0.065 | 12.25 | 26.88 | 12.28 |
| 70.2 | 37.6 | 0.054 | 7.31 | 11.44 | 6.98 | 72.8 | 37.3 | 0.078 | 11.83 | 26.34 | 12.39 |
| 69.7 | 36.2 | 0.065 | 7.69 | 11.65 | 7.55 | 49.9 | 16.8 | 0.052 | 1.94 | 7.76 | 2.14 |
| 69.9 | 35.1 | 0.077 | 8.69 | 11.99 | 8.28 | 50.1 | 16.8 | 0.063 | 2.31 | 8.26 | 2.45 |
| 74.7 | 45.2 | 0.054 | 9.22 | 14.48 | 9.33 | 49.8 | 16.3 | 0.071 | 2.53 | 8.31 | 2.56 |
| 74.7 | 43.6 | 0.065 | 10.31 | 14.87 | 10.24 | 70.1 | 30.4 | 0.054 | 7.83 | 18.82 | 7.76 |
| 74.7 | 42.2 | 0.078 | 11.17 | 15.34 | 11.30 | 70.2 | 30.3 | 0.065 | 8.64 | 19.94 | 8.77 |
| 70.1 | 33.9 | 0.054 | 7.03 | 10.48 | 6.54 | 69.7 | 29.2 | 0.077 | 9.28 | 20.19 | 9.37 |
| 69.7 | 32.5 | 0.065 | 7.53 | 10.66 | 7.08 | 74.8 | 33.1 | 0.054 | 10.44 | 22.23 | 9.94 |
| 69.9 | 31.3 | 0.076 | 8.31 | 10.89 | 7.72 | 75 | 32.4 | 0.065 | 11.33 | 23.26 | 11.16 |
| 74.9 | 36.5 | 0.054 | 9.08 | 12.28 | 8.36 | 72.7 | 31 | 0.079 | 10.50 | 22.71 | 11.17 |
| 75 | 35.4 | 0.064 | 9.64 | 12.67 | 9.21 | 70.2 | 14.7 | 0.054 | 4.44 | 10.14 | 5.00 |
| 75.2 | 34.2 | 0.078 | 10.56 | 13.14 | 10.29 | 69.7 | 14.1 | 0.065 | 5.03 | 10.24 | 5.36 |
| 69.8 | 16 | 0.054 | 4.39 | 5.50 | 4.07 | 69.9 | 13.9 | 0.076 | 5.36 | 10.65 | 5.90 |
| 69.9 | 15.5 | 0.065 | 4.92 | 5.68 | 4.51 | 75.2 | 17.9 | 0.054 | 7.11 | 13.49 | 7.06 |
| 69.9 | 15.2 | 0.077 | 5.33 | 5.88 | 4.96 | 75 | 17.2 | 0.065 | 7.72 | 13.75 | 7.68 |
| 75 | 19.5 | 0.054 | 6.19 | 7.34 | 5.81 | 74.9 | 16.6 | 0.079 | 8.11 | 14.10 | 8.44 |
| 75.2 | 19 | 0.065 | 6.83 | 7.64 | 6.47 | ||||||
| 75.2 | 18.2 | 0.078 | 7.31 | 7.80 | 7.10 | ||||||
| Average uncertainty [%]: | / | 35.6 | 5.7 | Average uncertainty [%]: | / | 61.5 | 4.7 | ||||
| Parameter | Range |
|---|---|
| Tube diameter | 40 |
| Tube length | 1000 |
| Humid-air inlet temperature [°C] | 29.8–75.2 |
| Temperature difference between humid air and the tube wall [K] | 5; 10 |
| Tube wall temperature [°C] | 11.9–58.3 |
| Reynolds number [/] | 2000–8000 |
| Relative humidity [%] | 60–95 |
Appendix A.6. Calculation of the Average Uncertainty between the Experimental and Theoretical Values
Appendix A.7. Reference Measurements on Condensation Tumble Dryer
| Ta [°C] | Ta−Tw [K] | ||
|---|---|---|---|
| 73.8 | 27.4 | 0.038 | 1.72 |
Appendix A.8. Evaluation of Potential Condensers Inside a Condensation Tumble Dryer
- Condenser inlet temperature of humid air Ta: 73.8 °C
- Condenser inlet relative humidity of humid air RH: 100%
- Temperature difference between humid air and the plate/tube wall Ta−Tw: 27.4 K
- Volume flow of humid air : 0.038 m3/s

Appendix A.9. Parametric Analysis
| Parameter | |
|---|---|
| Humid-air temperature (Ta) [°C] | 30–70 |
| Temperature difference between the humid air and the plates/tubes wall (Ta−Tw) [K] | 10; 26; 40 |
| Volume flow of the humid air () [m3/s] | 0.056; 0.078 |
| Absolute pressure (pa) [kPa] | 101.3 |
| Relative humidity of humid air RH [%] | 100 |

References
- Ma, X.-H.; Zhou, X.-D.; Lan, Z.; Li, Y.-M.; Zhang, Y. Condensation heat transfer enhancement in the presence of non-condensable gas using the interfacial effect of dropwise condensation. Int. J. Heat Mass Transf. 2008, 51, 1728–1737. [Google Scholar] [CrossRef]
- Cengel, Y.A.; Ghajar, A.J. Heat and Mass Transfer: Fundamentals and Applications, 5th ed.; McGraw-Hill Education: New York, NY, USA, 2015. [Google Scholar]
- Fujii, T. Theory of Laminar Film Condensation, 1st ed.; Springer: New York, NY, USA, 1991. [Google Scholar]
- Asano, K.; Nakano, Y.; Inaba, M. Forced convection film condensation of vapors in the presence of noncondensable gas on a small vertical flat plate. J. Chem. Eng. Jpn. 1979, 12, 196–202. [Google Scholar] [CrossRef]
- Li, C.; Li, J. Laminar Forced Convection Heat and Mass Transfer of Humid Air across a Vertical Plate with Condensation. Chin. J. Chem. Eng. 2011, 19, 944–954. [Google Scholar] [CrossRef]
- Karkoszka, K. Mechanistic Modelling of Water Vapour Condensation in Presence of Noncondensable Gases. Ph.D. Thesis, School of Engineering Sciences, KTH, Stockholm, Sweden, 2007. [Google Scholar]
- Bum-Jin, C.; Sin, K.; Chan, K.M.; Ahmadinejad, M. Experimental comparison of film-wise and drop-wise condensations of steam on vertical flat plates with the presence of air. Int. Commun. Heat Mass Transf. 2004, 31, 1067–1074. [Google Scholar] [CrossRef]
- Yi, Q.; Tian, M.; Fang, D. CFD simulation of air-steam condensation on an isothermal vertical plate. Int. J. Heat Technol. 2015, 33, 25–32. [Google Scholar] [CrossRef]
- Siow, E.C.; Ormiston, S.J.; Soliman, H.M. A two-phase model for laminar film condensation from steam-air mixtures in vertical parallel-plate channels. Heat Mass Transf. 2004, 40, 365–375. [Google Scholar] [CrossRef]
- Charef, A.; Feddaoui, M.; Alla, A.N.; Najim, M. Numerical study of humid air condensation in presence of non-condensable gas along an inclined channel. Energy Procedia 2017, 139, 128–133. [Google Scholar] [CrossRef]
- Saraireh, M.; Li, J.D.; Thorpe, G. Modelling of heat and mass transfer involving vapour condensation in the presence of non-condensable gases. In Proceedings of the 17th Australasian Fluid Mechanics Conference, Auckland, New Zealand, 5–9 December 2010. [Google Scholar]
- Gnielinski, V.V. Berechnung mittlerer Wärme- und Stoffübergangskoeffizienten an laminar und turbulent überströmten Einzelkörpern mit Hilfe einer einheitlichen Gleichung. Forsch. Ing. 1975, 41, 145–153. [Google Scholar] [CrossRef]
- Fouda, A.; Wasel, M.; Hamed, A.; Zeidan, E.-S.B.; Elattar, H. Investigation of the condensation process of moist air around horizontal pipe. Int. J. Therm. Sci. 2015, 90, 38–52. [Google Scholar] [CrossRef]
- Saleh, E.A. Detailed Two-Phase Modelling of Film Condensation on a Horizontal Tube. Ph.D. Thesis, University of Manitoba, Winnipeg, MB, Canada, 2016. [Google Scholar]
- Saleh, E.A.; Ormiston, S.J. An elliptic two-phase numerical model of laminar film condensation from a steam-air mixture flowing over a horizontal tube. Int. J. Heat Mass Transf. 2017, 112, 676–688. [Google Scholar] [CrossRef]
- Chen, C.-K.; Lin, Y.-T. Turbulent film condensation in the presence of non-condensable gases over a horizontal tube. Int. J. Therm. Sci. 2009, 48, 1777–1785. [Google Scholar] [CrossRef]
- Minko, K.B.; Yankov, G.G.; O Milman, O.; Krylov, V.S. A numerical model of forced convection condensation on a horizontal tube in the presence of noncondensables. J. Phys. Conf. Ser. 2017, 891, 12138. [Google Scholar] [CrossRef]
- Lee, W.C. Filmwise Condensation on a Horizontal Tube in the Presence of Forced Convection and Non-Condensing Gas. Ph.D. Thesis, University of London, London, UK, 1982. [Google Scholar]
- Lee, W.; Rose, J. Forced convection film condensation on a horizontal tube with and without non-condensing gases. Int. J. Heat Mass Transf. 1984, 27, 519–528. [Google Scholar] [CrossRef]
- EN ISO 5801:2017. Fans—Performance Testing Using Standardized Airways (ISO 5801:2017); International Organization for Standardization (ISO): Geneva, Switzerland, 2018.
- SIST EN ISO 5167-2:2004. Measurement of Fluid Flow by Means of Pressure Differential Devices Inserted in Circular Cross-Section Conduits Running Full—Part 2: Orifice Plates (ISO 5167-2:2003); Slovenian Institute for Standardization (SIST): Ljubljana, Slovenia, 2003.
- Corradini, M.L. Turbulent Condensation on a Cold Wall in the Presence of a Noncondensable Gas. Nucl. Technol. 1984, 64, 186–195. [Google Scholar] [CrossRef]
- Uchida, H.; Oyama, A.; Togo, Y. Evaluation of Post-Incident Cooling Systems of Light Water Power Reactors; Tokyo University: Tokyo, Japan, 1964. [Google Scholar]
- Tagami, T. Interim Report on Safety Assessments and Facilities Establishment Project in Japan for Period Ending June 1965 (No. 1). Prepare for the National Reactor Testing Station February 28, 1966, (Unpublished work).
- Liao, Y.; Vierow, K. A Generalized Diffusion Layer Model for Condensation of Vapor with Noncondensable Gases. J. Heat Transf. 2007, 129, 988–994. [Google Scholar] [CrossRef]
- Kim, M.; Corradini, M. Modeling of condensation heat transfer in a reactor containment. Nucl. Eng. Des. 1990, 118, 193–212. [Google Scholar] [CrossRef]
- Kirch, W. (Ed.) Pearson’s Correlation Coefficient. In Encyclopedia of Public Health; Springer: Dordrecht, The Netherlands, 2008; pp. 1090–1091. [Google Scholar]
- Bell, I.H.; Wronski, J.; Quoilin, S.; Lemort, V. Pure and Pseudo-pure Fluid Thermophysical Property Evaluation and the Open-Source Thermophysical Property Library CoolProp. Ind. Eng. Chem. Res. 2014, 53, 2498–2508. [Google Scholar] [CrossRef] [PubMed]
- SIST EN 61121:2013/A11:2019. Tumble Dryers for Household Use—Methods for Measuring the Performance; Slovenian Institute for Standardization (SIST): Ljubljana, Slovenia, 2019.
- Petelin, N.; Gataric, P.; Kitanovski, A.; Poredoš, A. Modelling and experimental evaluation of a condenser for a heat-pump tumble dryer. In Proceedings of the 25th IIR International Congress of Refrigeration, Montréal, QC, Canada, 24–30 August 2019. [Google Scholar]
- Gatarić, P.; Širok, B.; Hočevar, M.; Novak, L. Modeling of heat pump tumble dryer energy consumption and drying time. Dry. Technol. 2018, 37, 1396–1404. [Google Scholar] [CrossRef]
- Buisson, Y.; French, A.; Conrad, D.; Roy, P.; Rajasekaran, K. Qualitative and Quantitative Evaluation of Cotton Fabric Damage by Tumble Drying. Text. Res. J. 2000, 70, 739–743. [Google Scholar] [CrossRef]











| Instruments | Technical Specifications |
|---|---|
| Thermocouple | Type: K Range: 0–200 °C Accuracy: ±0.2 K Measuring range: 10–90 °C |
| Humidity/temperature sensor | Type: SHT75 Temperature range: −40 to 123 °C Humidity range: 0–100% Temperature accuracy ±0.3 K Humidity accuracy ±1.8% Measuring range: 15–100% |
| Weighing scale | Manufacturer: Tehtnica, Domel d.o.o. Model: 3600 EB Range: 0–3000 g Accuracy: ±0.05 g Measured range: 20–3000 g |
| Orifice plate | Diameter ratio : 0.596 Accuracy: ±0.8% Measured range: 0.031–0.092 m3/s |
| Differential pressure transmitter | Manufacturer: ASHCROFT Type: DPT CXLdp Range: 0–250 Pa Accuracy: ±0.8% FS Measured range: 50–180 Pa |
| Data acquisition | Manufacturer: National Instruments |
| Label | Author | Model Type |
|---|---|---|
| M1 | Corradini [22] | Model of the stagnant film theory |
| M2 | Fujii [3] | Model based on the algebraic method |
| M3 | Fujii [3] | Model of the stagnant film theory |
| M4 | Kim et al. [26] | Model of the stagnant film theory |
| M5 | Liao et al. [25] | Model of the generalized diffusion layer |
| Parameter | Range |
|---|---|
| Humid-air flow rate [m3/s] | 0.05–0.078 |
| Humid-air inlet temperature [°C] | 30.2–75.1 |
| Temperature difference between humid air and the wall of vertical plates [K] | 16.5–44.1 |
| Humid-air inlet velocity [m/s] | 0.9–1.4 |
| Relative humidity [%] | 100 |
| Parameter. | Range |
|---|---|
| Tube outer diameter [mm] | 15; 40 |
| Humid-air flow rate [m3/s] | 0.052–0.079 |
| Humid-air inlet temperature [°C] | 29.8–75.2 |
| Temperature difference between humid air and the tube wall [K] | 8.9–40.5 |
| Tube wall temperature [°C] | 11.9–58.3 |
| Reynolds number [/] | 600–2800 |
| Relative humidity [%] | 100 |
| Flat Plates | |||
|---|---|---|---|
| Ambient pressure [Pa] | Condensation surface area of vertical plates [m2] | Cross-section of humid air inlet [m2] | Height of vertical plates [m] |
| 101,325 | 0.152 | 0.056 | 0.074 |
| Horizontal tubes | |||
| Ambient pressure [Pa] | Condensation surface area-7 tube rows [m2] | Condensation surface area–3 tube rows [m2] | Cross-section of humid air [m2] |
| 101,325 | 0.069 | 0.078 | 0.064 |
Publisher’s Note: MDPI stays neutral with regard to jurisdictional claims in published maps and institutional affiliations. |
© 2021 by the authors. Licensee MDPI, Basel, Switzerland. This article is an open access article distributed under the terms and conditions of the Creative Commons Attribution (CC BY) license (https://creativecommons.org/licenses/by/4.0/).
Share and Cite
Poredoš, P.; Petelin, N.; Žel, T.; Vidrih, B.; Gatarić, P.; Kitanovski, A. Performance of the Condensation Process for Water Vapour in the Presence of a Non-Condensable Gas on Vertical Plates and Horizontal Tubes. Energies 2021, 14, 2291. https://doi.org/10.3390/en14082291
Poredoš P, Petelin N, Žel T, Vidrih B, Gatarić P, Kitanovski A. Performance of the Condensation Process for Water Vapour in the Presence of a Non-Condensable Gas on Vertical Plates and Horizontal Tubes. Energies. 2021; 14(8):2291. https://doi.org/10.3390/en14082291
Chicago/Turabian StylePoredoš, Primož, Nada Petelin, Tilen Žel, Boris Vidrih, Pero Gatarić, and Andrej Kitanovski. 2021. "Performance of the Condensation Process for Water Vapour in the Presence of a Non-Condensable Gas on Vertical Plates and Horizontal Tubes" Energies 14, no. 8: 2291. https://doi.org/10.3390/en14082291
APA StylePoredoš, P., Petelin, N., Žel, T., Vidrih, B., Gatarić, P., & Kitanovski, A. (2021). Performance of the Condensation Process for Water Vapour in the Presence of a Non-Condensable Gas on Vertical Plates and Horizontal Tubes. Energies, 14(8), 2291. https://doi.org/10.3390/en14082291

