Next Article in Journal
5G-Enabled UAVs with Command and Control Software Component at the Edge for Supporting Energy Efficient Opportunistic Networks
Next Article in Special Issue
Enhancing Power System Frequency with a Novel Load Shedding Method Including Monitoring of Synchronous Condensers’ Power Injections
Previous Article in Journal
Comparison of Diesel Engine Vibroacoustic Properties Powered by Bio and Standard Fuel
Previous Article in Special Issue
Estimation of the Performance Aging of the Vestas V52 Wind Turbine through Comparative Test Case Analysis
 
 
Font Type:
Arial Georgia Verdana
Font Size:
Aa Aa Aa
Line Spacing:
Column Width:
Background:
Article

Tidal Energy Hosting Capacity in Australia’s Future Energy Mix

1
WSP Australia and New Zealand, Sydney, NSW 2000, Australia
2
The Commonwealth Scientific and Industrial Research Organisation, Newcastle, NSW 2300, Australia
3
School of Electrical and Information Engineering, The University of Sydney, Sydney, NSW 2006, Australia
*
Author to whom correspondence should be addressed.
Energies 2021, 14(5), 1479; https://doi.org/10.3390/en14051479
Submission received: 31 January 2021 / Revised: 23 February 2021 / Accepted: 1 March 2021 / Published: 8 March 2021
(This article belongs to the Special Issue Power System Dynamics and Renewable Energy Integration)

Abstract

This paper outlines a methodology to determine the amount of renewable energy that can be accommodated in a power system before adverse impacts such as over-voltage, over-loading and system instability occur. This value is commonly known as hosting capacity. This paper identifies when the transmission network local hosting capacity might be limited because of static and dynamic network limits. Thus, the proposed methodology can effectively be used in assessing new interconnection requests and provides an estimation of how much and where the new renewable generation can be located such that network upgrades are minimized. The proposed approach was developed as one of the components of the AUSTEn project, which was a three-year project to map Australia’s tidal energy resource in detail and to assess its economic feasibility and ability to contribute to the country’s energy needs. In order to demonstrate the effectiveness of the proposed approach, two wide area networks were developed in DIgSILENT PowerFactory based on actual Australian network data near two promising tidal resource sites. Then, the proposed approach was used to assess the local tidal hosting capacity. In addition, a complementary local hosting capacity analysis is provided to show the importance of future network upgrades on the locational hosting capaity.

1. Introduction

The penetration level of renewable resources in power systems has been increasing in recent years. However, the increasing penetration of renewable resources entails some technical challenges such as over-voltage, overloading, protection systems maloperation and power quality issues. There are two approaches to address the above-mentioned issues; (i) upgrading the system, which is quite costly, and (ii) the hosting capacity (HC) concept, which is defined as the maximum renewable resource capacity that can be accommodated into a system without any violation in operational constraints. Understanding this concept can assist utilities to make decisions regarding interconnection requests.
The value of the HC depends on the network characteristics, renewable resources’ size, location and technology. Therefore, identifying the network HC is not a straightforward process. Further HC is not a single value for any given system. Generally, three regions as shown in Figure 1, can be defined for HC. Region (A) includes all the penetration levels that do not cause any constraint violation, regardless of renewable resource location. Region (B) demonstrates the penetration levels that are acceptable at specific sites. Region (C) includes all renewable deployments that are not acceptable, regardless of distributed energy resources’ (DERs’) location [1,2]. The border between (A) and (B) is referred as the minimum HC and the border between (B) and (C) is referred as the maximum HC in this paper. Generally, all the existing HC estimation methods can be divided into two categories; (i) region-B category including the methods that converge to the maximum HC or a value in region (B); (ii) min-HC category including methods that estimate the minimum HC.
In terms of HC assessment, studies in [3,4,5,6,7,8,9,10,11,12,13,14,15,16,17,18] can be categorized as region-B approach. The HC in region-B methods is usually modelled as the objective of an optimization problem [4,6,9,12,13,14,15,16,17,18]. However, there are some other approaches such as analytical [3,7,8,10] and Monte Carlo-based [5,11] methods that belong to the region-B category. In analytical methods, an equation is derived based on technical constraints such as over-voltage [8], overloading [7] and harmonic distortion [10] to estimate the maximum DER that could be connected to a certain location of the system. Nevertheless, the optimization-based methods in the region-B category such as [4,6,9,12,13,14,15,16,17] are generally more accurate than analytical methods. Further, most of the optimization-based methods such as [6,9,12,13,14,15] limit the number of potential locations for DERs to make the model easier to solve. Unlike optimization-based methods, the Monte Carlo-based methods in the region-B category are often based on a traditional power flow calculation. In this approach, numerous power flow calculation are performed to identify the HC of a certain location [5] or an area [11] of a network.
The aim in the second category of the HC methods, i.e., min-HC, is to estimate the minimum HC. Studies in [19,20,21,22,23,24,25] belong to this category. These methods are generally based on Monte Carlo simulation, where a high number of DER expansion scenarios are generated. Then, simulation is performed for all generated scenarios over the study period. Next, the minimum HC is defined based on the scenarios that may cause a constraint violation. Although, the general idea of studies such as [21,22,23,24] is the same, the implementation details of the Monte Carlo process including generating scenarios, analyzing scenarios over the study period and defining the minimum HC are different. For example, study [21] assumed that the size of DERs is a fixed number. Nevertheless, studies [22,23] used different sizes for DERs. Similarly, the study period and time series impact analysis, which addresses the uncertainties associated with the loads and output power of DERs, could be different. For instance, in [21], it is assumed that the study period could be limited to the worst condition, i.e., maximum DER generation and minimum load consumption. Nevertheless, study [23] randomly allocated the daily load and DER profiles and conducted the analyses. The advantage of min-HC methods is that they could easily be improved to include all network technical criteria.
Studies [3,4,5,6,7,8,9,10,11,12,13,14,15,16,17,18,19,20,21,22,23,24,25,26,27] presented different methods to identify the HC. However, they are all focused on estimating the HC of distribution systems considering the voltage and thermal rating criteria. Considering the current trend of renewable energy, the number of renewable power plants connecting to the transmission networks has been growing very fast. Similar to distribution systems, the capacity of transmission networks to host new generation is constrained by different technical issues. Thus, the HC concept is also applicable for transmission networks. However, unlike distribution systems, transmission networks usually have a meshed structure and their HC highly depends on the location of new generation. Further, the renewable plants in transmission networks entail protection, power quality and stability challenges, which are generally neglected in the existing HC methods. Therefore, it is necessary to propose a comprehensive approach to identify the locational HC in transmission networks based on all static and dynamic constraints. The main contributions of this paper are summarized as follows:
  • As one of the components of Australian Tidal Energy (AUSTEn) project [28,29], we proposed a comprehensive approach based on the thermal rating, voltage, protection, stability and system strength criteria, to identify the locational HC in transmission networks.
  • The proposed approach is applied to Australia networks (Tasmanian and Darwin–Katherine networks) to assess their locational tidal HC. Further, the impact of different renewable resources such as solar and wind on the locational tidal HC has been assessed.
The remainder of this paper is organized as follows: The background information about the AUSTEn project is provided in Section 2. Section 3 describes the technical issues that could limit the penetration level of renewable generation. In Section 4, the proposed approach to identify the locational HC is presented. Network modelling data is discussed in Section 5. Section 6 presents the numerical results and discussion. Finally, the conclusions are summarized in Section 7.

2. Background Information

Australia has some of the largest tides in the world. Nevertheless, insufficient knowledge of Australia’s tidal resource, its spatial extent and technical implementation effectively constrain the tidal energy industry, policy makers and research community to conduct any assessment on risks and benefits of investment in potential tidal generation. AUSTEn was a project to map Australia’s tidal energy resource in detail and to assess its technical and economic feasibility. The project was co-funded by the Australian Renewable Energy Agency (ARENA) Advancing Renewables Program. The AUSTEn project was a joint effort between the Australian Maritime College at the University of Tasmania, the University of Queensland, Commonwealth Scientific and Industrial Research Organisation (CSIRO), MAKO Tidal Turbines, Atlantis Resources, and Sabella. AUSTEn consisted of three inter-linked components as follows:
  • Conducting a national Australian high-resolution tidal resource assessment (500 m resolution) and integrating the results into the Australian Renewable Energy Mapping Infrastructure (AREMI).
  • Conducting field based and high-resolution numerical site assessments, as well as in-situ environmental measurements at two promising locations for energy extraction.
  • Conducting techno-economic feasibility assessment for tidal energy integration into Australia’s electricity infrastructure.
This paper presents some of the assessments conducted for the third component of AUSTEn project. We refer the readers to [28,29,30] for more details on the outcomes of the AUSTEn project.

3. Technical Criteria

There are quite a few technical issues that limits the higher penetration of renewable generation in power systems with different voltage levels. Some of these issues are specific to networks with a certain voltage level and structure. However, the technical issues can be divided in five general categories as below:
  • Thermal rating criteria;
  • Voltage criteria;
  • Protection criteria;
  • Power quality criteria;
  • Stability and system strength criteria.
Section 3.1, Section 3.2, Section 3.3, Section 3.4 and Section 3.5 provide more details about the above-mentioned criteria.

3.1. Thermal Rating Criteria

Every Power infrastructure element such as lines, cables and transformers is characterized by a current-carrying capacity, which is referred to as thermal rating. If this limit is exceeded for a sufficient time, the element physical and/or electrical characteristics might be permanently damaged. Connecting new renewable generation to the networks would change the current flows in them. Therefore, the thermal rating constraint is one of the criteria that network service provides (NSPs) considers when they want to do their assessment for a query for new connections. As this assessment does not require a very accurate model of the renewable generation, it is usually conducted at the early stages of the studies. Further, the thermal rating constraint is generally assessed under different network configurations and viable contingencies.

3.2. Voltage Criteria

There are quite a few voltage-related criteria that can limit the penetration level of renewable generation. These criteria includes over-voltage, under-voltage, voltage unbalance, voltage deviation and voltage regulation constraints. The normal voltage range in Australia networks is between 0.9 p.u. and 1.1 p.u. Thus, a new renewable generation should not cause a voltage outside of this range. Some of the criteria such over-voltage, under voltage and voltage unbalance are general and network service providers usually consider them in their assessment irrespective of whether it is a transmission or distribution system. However, some criteria such as voltage deviation could be more applicable to distribution networks. For instance, Powercor, which is an Australian distribution company, requires the voltage deviation between voltage profiles for minimum and maximum demand with and without the new renewable generation to stay below a certain level (3% to 4%). In this paper, over-voltage and under-voltage constraints are considered in the assessment.

3.3. Protection Criteria

The protection criteria includes fault level, fault current contribution and relay/fuse mis-coordination. Fault level at a point in a power system is a measure of maximum fault current expected at that point. Fault currents need to be quickly detected and interrupted due to their extensive damage to cables, overhead lines, transformers and other equipment. The circuit breakers’ rating limits the fault level in the feeder. This limit is referred to as the design fault level. The design fault level is a limiting factor to the new renewable generation as new connections can increase the fault level. It should be mentioned that renewable resources with directly connected electrical generators would contribute significantly higher fault current than those connected via power electronics interfaces such as solar farms. Therefore, fault level may be much more important for directly connected renewable generations in comparison to the resources connected via power electronics interfaces. Other than fault level, the fault current contribution of generation with power electronic interfaces can also constrain the locational HC. One approach to resolve the fault contribution issue of renewable generation is increasing the impedance of the transformer that connects the plant to the network. However, other factors such as the fault level at the terminal of the turbine/inverter inside the plant should be considered when designing the grid interface transformer. Both turbines and inverters generally provide a better performance when the fault level at their terminals is higher than a certain value. The minimum fault level at the terminal is usually provided by the original equipment manufacturer.

3.4. Power Quality Criteria

A high renewable penetration may raise power quality issues such as voltage fluctuations and harmonics. Although advanced pulse width modulation techniques and harmonic filters are usually used in converters, voltage distortion limits can be exceeded in high penetration levels. It should be mentioned that the evaluation of harmonic problems is somewhat complicated and requires extensive modelling and simulations. In order to properly conduct the harmonic assessment for a generating system, the detailed design of the plant such as the LV/MV transformer data, the collector system data (i.e., length and type of the cables) and the main grid interface transformer data are required. Further, the Norton impedance of the turbine/inverter and its current harmonics for different operation ranges should be available. Thus, power quality studies are not considered in this paper as detailed design data of the plant is required to conduct the power quality assessment.

3.5. Stability and System Strength Criteria

There are different strategies to control inverter-based power sources (IBPSs), which can cause different dynamic behaviors. Two basic types of control strategies of IBPSs are known as “grid-following” and “grid-forming”. Currently, most IBPSs use a grid-following control strategy, which typically uses a phase-lock-loop (PLL) and a current control loop to control the output currents. Grid-following control strategy makes the IBPSs behave like a current source. The main advantage of this control approach is that the currents can be quickly regulated. However, grid-following control relies on an external voltage source for the voltage and frequency references. Thus, grid-following IBPSs provide poor performance in weak networks. In contrast to grid-following approach, grid-forming IBPSs control the voltage and frequency, making them behave like a voltage source. In comparison to grid-following IBPSs, the grid-forming IBPSs can provide a good performance even in a weak network as they can work in the stand-alone mode and do not rely on the external grid.
High penetration of grid-following IBPSs entails new challenges in power systems. The IBPSs penetration level at which network issues occur is system-specific and depends on the number of synchronous generators (SGs) in service, SGs’ location, the share of SGs relative to IBPSs generation, the size of the largest credible contingency, and the settings of IBPS control systems. Considerable presence of online SGs slows the system dynamic behavior, which allows present grid-following IBPSs with fast controllers to precisely track the grid voltage angle and inject current at the correct phase angle. However, with increasing penetration of IBPSs and retiring the SGs, system dynamics becomes faster. The consequence of faster system dynamic changes is that the fast IBPS controllers potentially fail to track the voltage phase angle and to adequately synchronize with the network. As per control theory, tracking a fast-moving reference requires an even faster controller. Thus, if the IBPS controller is not robust enough to track the changes in the network, even a small disturbance could entail significant consequences such as sustained oscillation in voltage, active and reactive power at IBPSs’ point of connection and IBPSs loss of synchronism from the network. Currently, limiting the IBPSs output, maintaining a sufficient number of SGs in service and installing synchronous condensers are stablished methods to facilitate the reliable operation of the network in the presence of high IBPSs penetration. Nevertheless, operational constraints and the additional investments required for synchronous condensers could affect further development of IBPSs in the long run.
In order to ensure stable performance of IBPSs, sufficient system strength should be maintained under normal and N-1 contingency. As per [31], system strength is a characteristic of a power system that represents the size of the voltage change following a contingency or disturbance on the power system. Australian Energy Market Operator (AEMO) considers system strength as the ability of a power system to maintain and control the voltage at any location in the network. The system strength at a given node in a power system is proportional to the fault level at that node and inversely proportional to effective grid-following IBPSs penetration observed at that node. Traditionally, system strength at a location has been presented by the fault level available at that location divided by the capacity of IBPS connecting at that location, which is referred to as short circuit ratio (SCR). As close by grid-following IBPSs can reduce the system strength, an aggregated SCR was recently defined to recognize the cumulative effect of electrically close IBPSs on the system strength. The existing grid-following IBPSs are generally designed to stably operate above a minimum system strength. Unlike synchronous machines that contribute to the system strength, grid-following IBPSs act as sink of system strength (have a negative impact).
Although system strength is an important index when discussing the power system stability with high IBPS penetration, it should not be considered as the only one. Note that grid-following IBPSs could provide a stable operation in networks with low system strength if their control parameters are properly tuned. In fact, to properly discuss the stability of a weak power system, a detailed model of grid-following IBPS and the system is required. Electromagnetic transient simulations based on accurate network and grid-following IBPS models are required to assess the control interaction and stability of grid-following IBPSs in the weak networks. Nevertheless, SCR could be a useful system strength index in steady state feasibility studies. Thus, in this paper, the SCR is used as one of technical constraints of locational HC.

4. Methodology

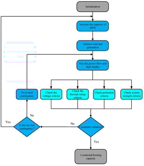
As discussed in Section 3, there are different technical challenges that constrain the integration of grid-following IBPSs in power systems. A comprehensive approach for identifying the locational HC should include all those constraints. However, due to differences in the nature of the technical issues, it is very difficult if possible to develop a mathematical model for the locational HC. A practical method to estimate the locational HC for grid-following IBPSs is to follow a heuristic algorithm, which is presented in Figure 2. As it can be seen, the algorithm starts with a an initial capacity of zero for the grid-following IBPS. Then, it checks the HC constraints. If there is a violation in any of the constraints, the algorithm stops. Otherwise, it increases the size of the IBPS. Further, it should be noted that:
  • It is obvious that the load and the renewable generation are uncertain variables. In order to properly address the uncertainty associated with the loads and the output power of renewable resources, the simulations should be conducted over a time period. In this paper, time-series simulation is conducted with a resolution of one hour.
  • In the power system, the total generation is always equal to the summation of total load and the power losses. Thus, when integrating the new IBPS, it is necessary to decrease the generation from other online generators in the system to maintain the load-generation balance. This adjustment should be done for all the time steps.
  • As it was mentioned in Section 3, the grid-following IBPSs should be able to provide a stable performance under normal and credible contingencies. Therefore, the proposed algorithm monitors the system strength index under normal and credible contingencies.

5. Network Modelling

The purpose of this section is to describe the steps that have been taken to model the power systems in Darwin and Tasmania, which are the prime candidates for installing tidal generators in the AUSTEn project. The modeling in this section is based on information sourced from Power and Water Corporation (PWC), which is the Northern Territory’s premier provider of electricity, TasNetworks, which is a Tasmanian Government State owned company that is responsible for electricity transmission and distribution throughout Tasmania, AEMO reports, and publicly available information. The following sections provide the details for modeling the Power system in Darwin and Tasmania, respectively.

5.1. Darwin Network Modelling

Darwin-Katherine interconnected system (DKIS) is the largest power system in the Northern Territory. It supplies Darwin city and its surrounding areas and suburbs, Palmerston, the township of Katherine and its surrounding rural areas. Figure 3 illustrates the Darwin-Katherine network. The only transmission lines in this network are the lines from Katherine to Channel Island and Channel Island to Hudson Creek [32].
The information required to build the network model was collected from different sources. The lines and transformers data were provided by PWC. Further, thermal capacity of the lines was extracted from [33]. Daily load profiles with the resolution of 30 min for dry and wet seasons were extracted from [33] for all substations in Darwin–Katherine region. The DKIS has a sustainable installed capacity of just over 500 MW. The fuel type of the generation units is made up of a mix of dual fuel (gas/diesel), gas only, steam and landfill gas. The generation plants are Channel Island (310 MW), Weddell (129 MW), Katherine (35 MW), Pine Creek power station (27 MW) and Shoal Bay (1.1 MW). The details of generation units in the Darwin–Katherine region such as their make, engine type, fuel type and MW rating can be found in [32]. The 30 min generation dispatch of of all generating units in Darwin–Katherine region are provided in [34]. The collected network, load and generation data was used to develop an accurate model of the DKIS in DIgSILENT PowerFactory.

5.2. Tasmanian Network Modelling

Tasmania’s power system forms a part of the Eastern Australian power system. Basslink, which is a privately-owned undersea cable, connects Tasmania to the mainland network and has the capability to transfer electricity in both directions. The participants of Tasmania’s electricity supply chain are as follows:
  • Power stations and wind farms.
  • A transmission network.
  • A distribution network.
  • Small-scale generation connected within the distribution network.
  • Retailers.
  • End-users of electricity.
All large generators sell their generation to a central market, i.e., the national energy market (NEM). The Tasmanian transmission network transfers the power from generators, often in remote areas, to transmission-distribution connection points (substations). Then, the distribution network distributes the energy to smaller industrial and commercial and residential customers. Electricity is sold to end-users, by retailers, who purchase electricity from the NEM and sell it to the consumers. The Tasmanian transmission network comprises [35]:
  • A 220 kV, and some parallel 110 kV lines, transferring power from major generation centers to major load centers and Basslink.
  • A peripheral 110 kV transmission network that connects smaller load centers and generators to the bulk transmission network.
  • Substations that provide transmission connection points for the distribution network and industrial loads.
A summary of the composition of the Tasmanian transmission infrastructure is presented in Table 1.
In order to build the Tasmanian power system model, the detailed network, load and generation data were collected from different sources. Regarding the network infrastructure, data released by AEMO and Geoscience Australia (GA) provide a substantial amount of information regarding the NEM’s participants and topology. Information regarding the locations and attributes of major power stations, substations, and transmission lines in Tasmania were extracted from GA [36,37,38]. Each data-set (substations, lines and power stations) includes xls, csv, gdb, and kmz file formats. However, coordinates describing the paths of transmission lines can only be found in gdb and kmz files. The kmz files were used to extract the substations, generators and network data. Finally, the extracted network data were validated using the line and transformer information provided by TasNetworks. Regarding the load modeling, TasNetworks provided the load profile for all connection points for 2017. Further, AEMO provided the load forecast for all transmission connection points in Tasmania up to 2026 in [39]. The yearly load profile and AEMO load forecast were used to model the loads in the Tasmanian network. Information on the capacity of existing, withdrawn, committed, and proposed generation projects in the Tasmanian network is provided in [40]. Further, the actual generation data of different generating systems in the NEM was obtained from the AEMO website [41]. The collected network, load and generation data was used to develop an accurate model of the Tasmanian network in DIgSILENT PowerFactory, which is shown in Figure 4.

6. Simulation Results

In this section, simulations were carried out to assess the performance of the proposed methodology. The test systems are described in Section 5. The normal voltage range is between 0.9 p.u and 1.1 p.u. Further, as it was explained before, the grid-following IBPSs generally reduce the system strength. To determine the fault level “consumption” of each grid-following IBPS, the minimum SCR withstand capability of the generating system is multiplied by its nominal capacity. As per [42], a minimum SCR of 3 at the connection point should be used when the minimum SCR withstand capability of the IBPS is unknown.

6.1. Point of Connection for Prospective Tidal Farm

A national tidal energy model, which was developed in component 1 of the AUSTEn project, was used to identify regions in Australia with peak tidal flow rates greater than 1.5 m per second within 100 km of a community or industry with a significant electricity demand. Then, two candidate site were selected from identified regions. One of the selected sites for tidal generation is Clarence Strait in the northern part of Northern Territory, which connects the Beagle Gulf in the west to the Van Diemen Gulf in the east. This strait is approximately located 50 km north of the city of Darwin. The prospective location of tidal generation is very close to the following substations:
  • Darwin city substation;
  • Snell street (Woolner) substation;
  • Casuarina substation;
  • Frances Bay substation.
Therefore, these locations are considered as the point of connection for tidal generation in the DKIS. The second candidate for the tidal farm is Banks Strait in east-north of Tasmania, which is located between Cape Portland and Clarke Island. This location is very close to the following substations:
  • Musselroe Bay wind farm (WF) substation in Cape Portland;
  • Derby substation;
  • Scottsdale substation;
  • Starwood substation in Bell Bay;
  • St Marys substation.
Therefore, these locations are considered as the point of connection for the tidal generation in the Tasmanian network.

6.2. Balance of Load-Generation

As it was explained in the methodology section, the balance of power should always be held in a power system. This means that if a new generator is integrated in a system, the output power of the other generators in that system should be decreased. As a rule of thumb, the market keeps the output of the most expensive generators as low as possible. In Australia, the gas units are amongst the most expensive generators. Therefore, the best candidates for reducing the output power are gas generators. All the generating units in the DKIS are gas generators. Therefore, the following power stations are dispatched in proportion to their size to balance the incoming tidal generation.
  • Channel Island (310 MW);
  • Weddell (129 MW);
  • Katherine (35 MW);
  • Pine Creek power station (27 MW).
The situation in the Tasmanian power system is different from the Darwin–Katherine network. Less than 10% of power generation is from the gas units. The first gas generation plant is Tamar Valley Combined Cycle power station with a total capacity of 208 MW, which has been announced withdrawal. The second one is Tamar Valley Peaking with a capacity of 58 MW, which is still in service. The third one is Bell Bay Power Station with a total capacity of 105 MW. As the gas generators might not be enough for balancing the new tidal generators, the hydro generators that are close to the point of connection were also considered. These generators are as follows:
  • Trevallyn Power Station with a total capacity of 46.5 MW;
  • Paloona Power Station with a total capacity of 33 MW;
  • Devils Gate Power Station with a total capacity of 60 MW;
  • Cethana Power Station with a total capacity of 85 MW;
  • Lemonthyme / Wilmot Power Station with a total capacity of 81.6 MW.

6.3. Grid-Integration Scenarios

The simulations were conducted for a couple of different scenarios. In the first scenario, the locational tidal HC is identified for the existing network. This scenario is referred as “Baseline Scenario” in this paper. In the second scenario, the locational tidal HC is identified considering the future network development and renewable projects. This scenario is referred as “Future Scenario” in this paper. The future upgrades in DKIS is provided by PWC in their network management plan report [43]. Further, the details of the network upgrades required in Tasmania are provided in Appendix D of Integrated System Plan (ISP) 2018 report [44]. As for the future renewable project, solar energy is the most prospective renewable energy resource in the Northern Territory and wind seems to be the dominant renewable resource in Tasmania.

6.4. Simulation Results and Discussions for Baseline Scenario

Table 2 presents the maximum capacity of tidal generators that could be installed at different locations in the DKIS. As can be seen among the considered locations, Casuarina can accommodate 104 MW, which is the highest level of tidal generation among the assessed locations. Further, Frances Bay substation with an allowable capacity of 61 MW is the worst point of connection. Moreover, the main technical constraint that bounded tidal generation at the considered locations is the thermal capacity of the transformers.
Table 3 presents the maximum tidal capacity that could be installed at different locations in the Tasmanian network. As can be seen among the considered locations, Scottsdale substation can accommodate 65 MW, which is the highest level of tidal generation among the assessed locations. Further, St Marys substation with an allowable capacity of 21 MW is the worst point of connection. Similar to Darwin–Katherine network, the main technical constraint that bounded tidal generation at the considered locations is the thermal capacity.
Improving HC generally can be done by employing local solutions. If the limiting constraint is voltage related, employing a reactive power resource such as capacitor bank, reactor and STATCOM (depending on the observed issue) could alleviate the situation. If the limiting constraint is thermal rating violation, upgrading the lines or substation transformer is an effective solution. Further, if the system strength is the limiting constraint, installing synchronous condensers can generally resolve the issue. As shown, thermal rating is the main constraint in the studied cases of both Darwin–Katherine and Tasmanian network. It can be seen in Table 4 that upgrading the transformer capacity could increase the locational HC. Note that the area of interest is quite congested and integrating higher tidal capacity requires a huge amount of investment in upgrading the network.

6.5. Simulation Results and Discussions for the Future Scenario

As it was mentioned, solar energy is the dominant resource in the Northern Territory. In this section, the proposed algorithm was used to identify the locational tidal HC in the presence of future solar farm projects in the Darwin–Katherine network. There are different options to be considered as the point of connection (POC) of the new solar farm. In this paper, it was assumed that the POC for the potential solar farm were the same as those defined for the tidal farm. Further, the capacity of the solar farm is changed from 0 MW to 210 MW. Figure 5 demonstrates the locational tidal HC versus solar farm capacity. As it can be seen, the prospective solar farm only affected the tidal HC when the POC of solar and tidal farm are the same. This is mainly because the solar farm power injection did not change the power flow around the tidal farm POC. Another interesting observation is that increasing the solar farm capacity did not have any impact on the locational tidal HC if the solar farm capacity is below 15 MW. However, a solar farm with a capacity in the range of 15 MW to 210 MW would cause a decrease in the locational tidal HC. This is mainly because the tidal generation caused a thermal rating constraint violation at 4 a.m. The output power of the solar farm is zero during this time period. However, the solar farm generated its maximum power at 1:30 p.m. Increasing the capacity of the solar farm eventually shifted the critical time period for the combined generation from 4 a.m. to 1:30 p.m.
Wind energy is quite strong in Tasmania. Thus, the proposed algorithm was used to identify the locational tidal HC in presence of future wind farm projects in the Tasmanian network. There are different options to be considered as the point of connection (POC) of the new wind farm. In this paper, it is assumed that the POC for the potential wind farm are the same as those defined for the tidal farm. Further, the capacity of the wind farm is changed from 0 MW to 120 MW. Figure 6 demonstrates the locational tidal HC versus wind farm capacity. As it can be seen, the prospective wind farm affected the tidal HC when the POC of wind and tidal farm are close to each other. For instance, as can be observed in Figure 6b, increasing the wind farm capacity at Derby substation would result in a decrease in the locational tidal HC at Musselroe, Derby and Scottsdale.
In both the Darwin–Katherine and the Tasmanian networks, the locational HC of the hybrid generation, i.e., tidal-solar and tidal-wind, was higher than locational tidal HC. This was because the HC at the considered locations was mainly limited due to thermal rating constraint. Further, the generation profile of tidal, wind and solar farms were different and their maximum generation did not occur at the same time. Therefore, if the network is strong and the HC is limited by thermal rating and voltage related constraints, hybrid generation could result in a higher locational HC. Of course, considering this approach depends on the availability of the resources and the feasibility of the project from an economical point of view. However, if the system strength is the limiting constraint of the HC, hybrid generation using grid-following inverters would not improve the locational HC. In such a case, only increasing system strength or employing grid-forming technology could be effective.

7. Conclusions

This paper develops a methodology to estimate the locational HC for grid-following IBPSs. the developed methodology is based on thermal rating, voltage, protection and stability criteria. The uncertainty associated with the load and output power of IBPSs are addressed using time-series simulations. Further, the proposed algorithm monitors the voltage, loading of the elements, fault level as well as system strength index for all credible contingencies. The developed approach was employed in the AUSTEn project to assess the capability of the Tasmanian and Darwin–Katherine networks to host tidal generation. The assessment demonstrated that although both Banks and Clarence straits provide very good tidal resources, the network capacity to transfer the energy from those locations to load centers is limited. In other words, the network capacity is an immediate constraint on future tidal integration into the systems. Further, the sensitivity of the maximum allowable tidal generation to the capacity of a prospective wind and/or solar farm was also assessed. It was observed that a prospective wind and/or solar farm would not impact the locational tidal HC for some cases while they could decrease the maximum allowable tidal generation at some other locations. Moreover, it was demonstrated that improving the IBPSs HC required a local solution. Depending on the limiting constraint, upgrading the lines/transformers and installing reactive power resources such as STATCOM and synchronous condenser could increase the HC.

Author Contributions

Conceptualization, M.S.S.A.; Formal analysis, M.S.S.A.; Investigation, M.S.S.A.; Methodology, M.S.S.A.; Resources, M.S.S.A.; Software, M.S.S.A.; Supervision, J.A.H., S.S., P.O. and J.M.; Validation, M.S.S.A.; Visualization, M.S.S.A.; Writing—Original draft, M.S.S.A.; Writing—Review & editing, J.A.H., S.S. and P.O. All authors have read and agreed to the published version of the manuscript.

Funding

This research received no external funding.

Institutional Review Board Statement

Not applicable.

Informed Consent Statement

Not applicable.

Data Availability Statement

Not applicable.

Acknowledgments

This project was supported by the Australian Renewable Energy Agency (ARENA) Advancing Renewables Program.

Conflicts of Interest

The authors declare no conflict of interest.

Abbreviations

The following abbreviations are used in this manuscript:
AEMOAustralian Energy Market Operator
AREMIAustralian Renewable Energy Mapping Infrastructure
ARENAAustralian Renewable Energy Agency
AUSTEnAustralian Tidal Energy
CSIROCommonwealth Scientific and Industrial Research Organisation
DERDistributed Energy Resource
DKISDarwin–Katherine interconnected system
GAGeo-science Australia
HCHosting Capacity
IBPSInverter Based Power Resource
ISPIntegrated System Plan
LV/MVLow Voltage/Medium Voltage
NEMNational Electricity Market
NSPNetwork Service Provider
PLLPhase-Lock-Loop
POCPoint of Connection
PWCPower and Water Corporation
SCRShort Circuit Ratio
SGSynchronous Generators
WFwind farm

References

  1. Smith, J.; Rylander, M. Stochastic analysis to determine feeder hosting capacity for distributed solar PV. Electr. Power Res. Inst. Palo Alto CA Tech. Rep. 2012, 1026640, 0885–8950. [Google Scholar]
  2. Abad, M.S.S.; Ma, J.; Han, X. Distribution systems hosting capacity assessment: Relaxation and linearization. In Smart Power Distribution Systems, Control, Communication, and Optimization; Academic Press: Cambridge, MA, USA, 2018. [Google Scholar]
  3. Heslop, S.; MacGill, I.; Fletcher, J. Maximum PV generation estimation method for residential low voltage feeders. Sustain. Energy Grids Netw. 2016, 7, 58–69. [Google Scholar] [CrossRef]
  4. Chen, X.; Wu, W.; Zhang, B. Robust capacity assessment of distributed generation in unbalanced distribution networks incorporating ANM techniques. IEEE Trans. Sustain. Energy 2017, 9, 651–663. [Google Scholar] [CrossRef]
  5. Zio, E.; Delfanti, M.; Giorgi, L.; Olivieri, V.; Sansavini, G. Monte Carlo simulation-based probabilistic assessment of DG penetration in medium voltage distribution networks. Int. J. Electr. Power Energy Syst. 2015, 64, 852–860. [Google Scholar] [CrossRef]
  6. Abad, M.S.S.; Verbič, G.; Chapman, A.; Ma, J. A linear method for determining the hosting capacity of radial distribution systems. In Proceedings of the Universities Power Engineering Conference (AUPEC), Melbourne, Australia, 19–22 November 2017; pp. 1–6. [Google Scholar]
  7. Spertino, F.; Di Leo, P.; Cocina, V. Which are the constraints to the photovoltaic grid-parity in the main European markets? Sol. Energy 2014, 105, 390–400. [Google Scholar] [CrossRef]
  8. Mahmud, M.A.; Hossain, M.J.; Pota, H.R. Voltage variation on distribution networks with distributed generation: Worst case scenario. IEEE Syst. J. 2013, 8, 1096–1103. [Google Scholar] [CrossRef]
  9. Alturki, M.; Khodaei, A.; Paaso, A.; Bahramirad, S. Optimization-based distribution grid hosting capacity calculations. Appl. Energy 2018, 219, 350–360. [Google Scholar] [CrossRef]
  10. De Oliveira, T.E.; Carvalho, P.; Ribeiro, P.F.; Bonatto, B.D. PV hosting capacity dependence on harmonic voltage distortion in low-voltage grids: Model validation with experimental data. Energies 2018, 11, 465. [Google Scholar] [CrossRef]
  11. Hoke, A.; Butler, R.; Hambrick, J.; Kroposki, B. Steady-state analysis of maximum photovoltaic penetration levels on typical distribution feeders. IEEE Trans. Sustain. Energy 2012, 4, 350–357. [Google Scholar] [CrossRef]
  12. Akbari, M.-A.; Aghaei, J.; Barani, M. Convex probabilistic allocation of wind generation in smart distribution networks. IET Renew. Power Gener. 2017, 11, 1211–1218. [Google Scholar] [CrossRef]
  13. Akbari, M.A.; Aghaei, J.; Barani, M.; Niknam, T.; Ghavidel, S.; Farahmand, H. Convex models for optimal utility-based distributed generation allocation in radial distribution systems. IEEE Syst. J. 2018, 12, 3497–3508. [Google Scholar] [CrossRef]
  14. Wang, S.; Chen, S.; Ge, L.; Wu, L. Distributed generation hosting capacity evaluation for distribution systems considering the robust optimal operation of OLTC and SVC. IEEE Trans. Sustain. Energy 2016, 7, 1111–1123. [Google Scholar] [CrossRef]
  15. Santos, S.F.; Fitiwi, D.Z.; Shafie-Khah, M.; Bizuayehu, A.W.; Cabrita, C.M.; Catalao, J.P. New multistage and stochastic mathematical model for maximizing RES hosting capacity—Part I: Problem formulation. IEEE Trans. Sustain. Energy 2016, 8, 304–319. [Google Scholar] [CrossRef]
  16. Al-Saadi, H.; Zivanovic, R.; Al-Sarawi, S.F. Probabilistic hosting capacity for active distribution networks. IEEE Trans. Ind. Inform. 2017, 13, 2519–2532. [Google Scholar] [CrossRef]
  17. Rabiee, A.; Mohseni-Bonab, S.M. Maximizing hosting capacity of renewable energy sources in distribution networks: A multi-objective and scenario-based approach. Energy 2017, 120, 417–430. [Google Scholar] [CrossRef]
  18. Abad, M.S.S.; Ma, J.; Zhang, D.; Ahmadyar, A.S.; Marzooghi, H. Distributionally robust distributed generation hosting capacity assessment in distribution systems. Energies 2018, 11, 2981. [Google Scholar] [CrossRef]
  19. Abad, M.S.S.; Ma, J.; Zhang, D.; Ahmadyar, A.S.; Marzooghi, H. Probabilistic Assessment of Hosting Capacity in Radial Distribution Systems. IEEE Trans. Sustain. Energy 2018. [Google Scholar] [CrossRef]
  20. Abad, M.S.S.; Ma, J.; Zhang, D.; Ahmadyar, A.S.; Marzooghi, H. Sensitivity of Hosting Capacity to Data Resolution and Uncertainty Modeling. In Proceedings of the 2018 Australasian Universities Power Engineering Conference (AUPEC), Auckland, New Zealand, 19–22 November 2017; pp. 1–6. [Google Scholar]
  21. Ding, F.; Mather, B. On distributed PV hosting capacity estimation, sensitivity study, and improvement. IEEE Trans. Sustain. Energy 2016, 8, 1010–1020. [Google Scholar] [CrossRef]
  22. Dubey, A.; Santoso, S. On estimation and sensitivity analysis of distribution circuit’s photovoltaic hosting capacity. IEEE Trans. Power Syst. 2016, 32, 2779–2789. [Google Scholar] [CrossRef]
  23. Navarro-Espinosa, A.; Ochoa, L.F. Probabilistic impact assessment of low carbon technologies in LV distribution systems. IEEE Trans. Power Syst. 2015, 31, 2192–2203. [Google Scholar] [CrossRef]
  24. Torquato, R.; Salles, D.; Pereira, C.O.; Meira, P.C.M.; Freitas, W. A comprehensive assessment of PV hosting capacity on low-voltage distribution systems. IEEE Trans. Power Deliv. 2018, 33, 1002–1012. [Google Scholar] [CrossRef]
  25. Arshad, A.; Lindner, M.; Lehtonen, M. An analysis of photo-voltaic hosting capacity in Finnish low voltage distribution networks. Energies 2017, 10, 1702. [Google Scholar] [CrossRef]
  26. Ma, Y.; Abad, M.S.S.; Azuatalam, D.; Verbic, G.; Chapman, A. Impacts of community and distributed energy storage systems on unbalanced low voltage networks. In Proceedings of the 2017 Australasian Universities Power Engineering Conference (AUPEC), Melbourne, Australia, 19–22 November 2017. [Google Scholar]
  27. Abad, M.S.S.; Ma, J. Photovoltaic hosting capacity sensitivity to active distribution network management. IEEE Trans. Power Syst. 2020, 36, 107–117. [Google Scholar] [CrossRef]
  28. Penesis, I.; Hemer, M.; Cossu, R.; Hayward, J.; Nader, J.R.; Rosebrock, U.; Grinham, A.; Sayeef, S.; Osman, P.; Marsh, P.; et al. Tidal energy in Australia–assessing resource and feasibility to Australia’s future energy mix. In Proceedings of the AWTEC 2018 Proceedings, Taipei, Taiwan, 9–13 September 2018. [Google Scholar]
  29. Penesis, I.; Hemer, M.; Cossu, R.; Nader, J.R.; Marsh, P.; Couzi, C.; Hayward, J.; Sayeef, S.; Osman, P.; Rosebrock, U.; et al. Tidal Energy in Australia: Assessing Resource and Feasibility in Australia’s Future Energy Mix. Australian Maritime College, University of Tasmania. 2020. Available online: https://arena.gov.au/assets/2020/12/tidal-energy-in-australia.pdf (accessed on 1 December 2020).
  30. Shen, W.; Chen, X.; Qiu, J.; Hayward, J.A.; Sayeef, S.; Osman, P.; Meng, K.; Dong, Z.Y. A comprehensive review of variable renewable energy levelized cost of electricity. Renew. Sustain. Energy Rev. 2020, 133, 110301. [Google Scholar] [CrossRef]
  31. AEMO. System Strength for NEM Explained. March 2020. Available online: https://aemo.com.au/-/media/files/electricity/nem/system-strength-explained.pdf (accessed on 1 March 2020).
  32. Charles Darwin Centre. Power System Review 2015–2016. Available online: https://utilicom.nt.gov.au/publications/reports-and-reviews/power-system-review-2015-to-2016 (accessed on 1 February 2020).
  33. Power and Water Corporation. Network Management Plan 2013/2014 to 2018/2019 Update. 2017. Available online: https://www.powerwater.com.au/__data/assets/pdf_file/0024/29238/Network-Management-Plan-2013-14-to-2018-19-January-2017-Information-Update.pdf (accessed on 1 February 2020).
  34. Power and Water Corporation. Daily Price and Trading Data Page. Available online: https://www.powerwater.com.au/market-operator/daily-price-and-trading-data (accessed on 1 February 2020).
  35. TasNetworks. Annual Planning Report 2018. Available online: https://www.aer.gov.au/system/files/TasNetworks%20-%20Annual%20Planning%20Report%202018%20-%2029%20November%202018.pdf (accessed on 1 December 2019).
  36. Orr, K.; Allan, B. Electricity Transmission Substations. Geoscience Australia. Dataset. 2015. Available online: http://pid.geoscience.gov.au/dataset/ga/83173 (accessed on 1 December 2019).
  37. Orr, K.; Allan, B. Electricity Transmission Lines. Geoscience Australia. Dataset. 2015. Available online: http://pid.geoscience.gov.au/dataset/ga/83105 (accessed on 1 December 2019).
  38. Orr, K.; Skeers, N. Power Stations. Geoscience Australia. Dataset. 2014. Available online: http://pid.geoscience.gov.au/dataset/ga/82326 (accessed on 1 December 2019).
  39. AEMO. Transmission Connection Point Forecasts for Tasmania: Dynamic Interface for Connection points in Tasmania. 2018. Available online: https://aemo.com.au/-/media/files/electricity/nem/planning_and_forecasting/tcpf/tas/2018/2018_tas_dynamic_interface.xlsm (accessed on 1 December 2019).
  40. AEMO. Generation Information Page. 2018. Available online: https://www.aemo.com.au/Electricity/National-Electricity-Market-NEM/Planning-and-forecasting/Generation-information (accessed on 1 November 2019).
  41. AEMO. Generation and Load Page. Available online: https://www.aemo.com.au/energy-systems/electricity/national-electricity-market-nem/data-nem/market-management-system-mms-data/generation-and-load (accessed on 1 October 2019).
  42. Operational Analysis and Engineering, AEMO. System Strength Impact Assessment Guidelines. July 2018. Available online: https://www.aemo.com.au/-/media/files/electricity/nem/security_and_reliability/system-security-market-frameworks-review/2018/system_strength_impact_assessment_guidelines_published.pdf?la=en&hash=771B8F6BC8B3D1787713C741F3A76F8B (accessed on 1 October 2018).
  43. Power and Water Corporation. Network Management Plan 2013/14 to 2018/19. Available online: https://www.powerwater.com.au/__data/assets/pdf_file/0013/8410/2013-14-to-2018-19-Power-and-Water-Corporation-Network-Management-Plan.pdf (accessed on 1 March 2020).
  44. AEMO. Integrated System Plan Appendices. 2018. Available online: https://aemo.com.au/-/media/files/electricity/nem/planning_and_forecasting/isp/2018/isp-appendices_final.pdf?la=en&hash=D52884BF713B2B23EEB3F90BA784CFAD (accessed on 1 November 2019).
Figure 1. Different regions of the HC in a system.
Figure 1. Different regions of the HC in a system.
Energies 14 01479 g001
Figure 2. Methodology for identifying the locational HC of grid-following IBPSs.
Figure 2. Methodology for identifying the locational HC of grid-following IBPSs.
Energies 14 01479 g002
Figure 3. Single line diagram of Darwin–Katherine transmission network.
Figure 3. Single line diagram of Darwin–Katherine transmission network.
Energies 14 01479 g003
Figure 4. Single line diagram of the Tasmanian network in DIgSILENT PowerFactory.
Figure 4. Single line diagram of the Tasmanian network in DIgSILENT PowerFactory.
Energies 14 01479 g004
Figure 5. Impact of a potential solar farm on locational tidal HC in Darwin–Katherine network.
Figure 5. Impact of a potential solar farm on locational tidal HC in Darwin–Katherine network.
Energies 14 01479 g005aEnergies 14 01479 g005b
Figure 6. Impact of a potential wind farm on locational tidal HC in the Tasmanian network.
Figure 6. Impact of a potential wind farm on locational tidal HC in the Tasmanian network.
Energies 14 01479 g006aEnergies 14 01479 g006b
Table 1. Summary of the Tasmanian transmission infrastructure.
Table 1. Summary of the Tasmanian transmission infrastructure.
AssetQuantity
Substations49
Switching stations6
Circuit kilometers of transmission lines3554
Route kilometers of transmission lines2342
Circuit kilometers of transmission cable24
Transmission line support structures (towers and poles)7621
Easement area (Ha)11,176
Table 2. Locational tidal HC at different locations in DKIS.
Table 2. Locational tidal HC at different locations in DKIS.
Point of ConnectionMaximum Allowable Capacity (MW)Limitation
Darwin city substation89Thermal rating (Transformer)
Snell street (Woolner) substation77Thermal rating (Transformer)
Casuarina substation104Thermal rating (Transformer)
Frances Bay substation61Thermal rating (Transformer)
Table 3. Locational tidal HC at different locations in the Tasmanian network.
Table 3. Locational tidal HC at different locations in the Tasmanian network.
Point of ConnectionMaximum Allowable Capacity (MW)Limitation
Musselroe Bay WF substation59Thermal rating (line)
Derby substation24Thermal rating (Transformer)
Scottsdale substation65Thermal rating (Transformer)
Starwood substation in Bell Bay59Thermal rating (line)
St Marys substation21Thermal rating (Transformer)
Table 4. Locational tidal HC at different locations in the Tasmanian network after upgrading nearby transformers.
Table 4. Locational tidal HC at different locations in the Tasmanian network after upgrading nearby transformers.
Point of ConnectionMaximum Allowable Capacity (MW)Limitation
Musselroe Bay WF substation59Thermal rating (line)
Derby substation89Thermal rating (line)
Scottsdale substation159Thermal rating (line)
Starwood substation in Bell Bay59Thermal rating (line)
St Marys substation57Thermal rating (line)
Publisher’s Note: MDPI stays neutral with regard to jurisdictional claims in published maps and institutional affiliations.

Share and Cite

MDPI and ACS Style

Abad, M.S.S.; Hayward, J.A.; Sayeef, S.; Osman, P.; Ma, J. Tidal Energy Hosting Capacity in Australia’s Future Energy Mix. Energies 2021, 14, 1479. https://doi.org/10.3390/en14051479

AMA Style

Abad MSS, Hayward JA, Sayeef S, Osman P, Ma J. Tidal Energy Hosting Capacity in Australia’s Future Energy Mix. Energies. 2021; 14(5):1479. https://doi.org/10.3390/en14051479

Chicago/Turabian Style

Abad, Mohammad Seydali Seyf, Jennifer A. Hayward, Saad Sayeef, Peter Osman, and Jin Ma. 2021. "Tidal Energy Hosting Capacity in Australia’s Future Energy Mix" Energies 14, no. 5: 1479. https://doi.org/10.3390/en14051479

APA Style

Abad, M. S. S., Hayward, J. A., Sayeef, S., Osman, P., & Ma, J. (2021). Tidal Energy Hosting Capacity in Australia’s Future Energy Mix. Energies, 14(5), 1479. https://doi.org/10.3390/en14051479

Note that from the first issue of 2016, this journal uses article numbers instead of page numbers. See further details here.

Article Metrics

Back to TopTop