Homeowners’ Willingness to Make Investment in Energy Efficiency Retrofit of Residential Buildings in China and Its Influencing Factors
Abstract
1. Introduction
2. Research Background
2.1. Residential Energy Efficiency Retrofit in China
2.2. Residential Energy Efficiency Retrofit in Tianjin
2.3. The Transformation of China’s Housing Policy and Forms
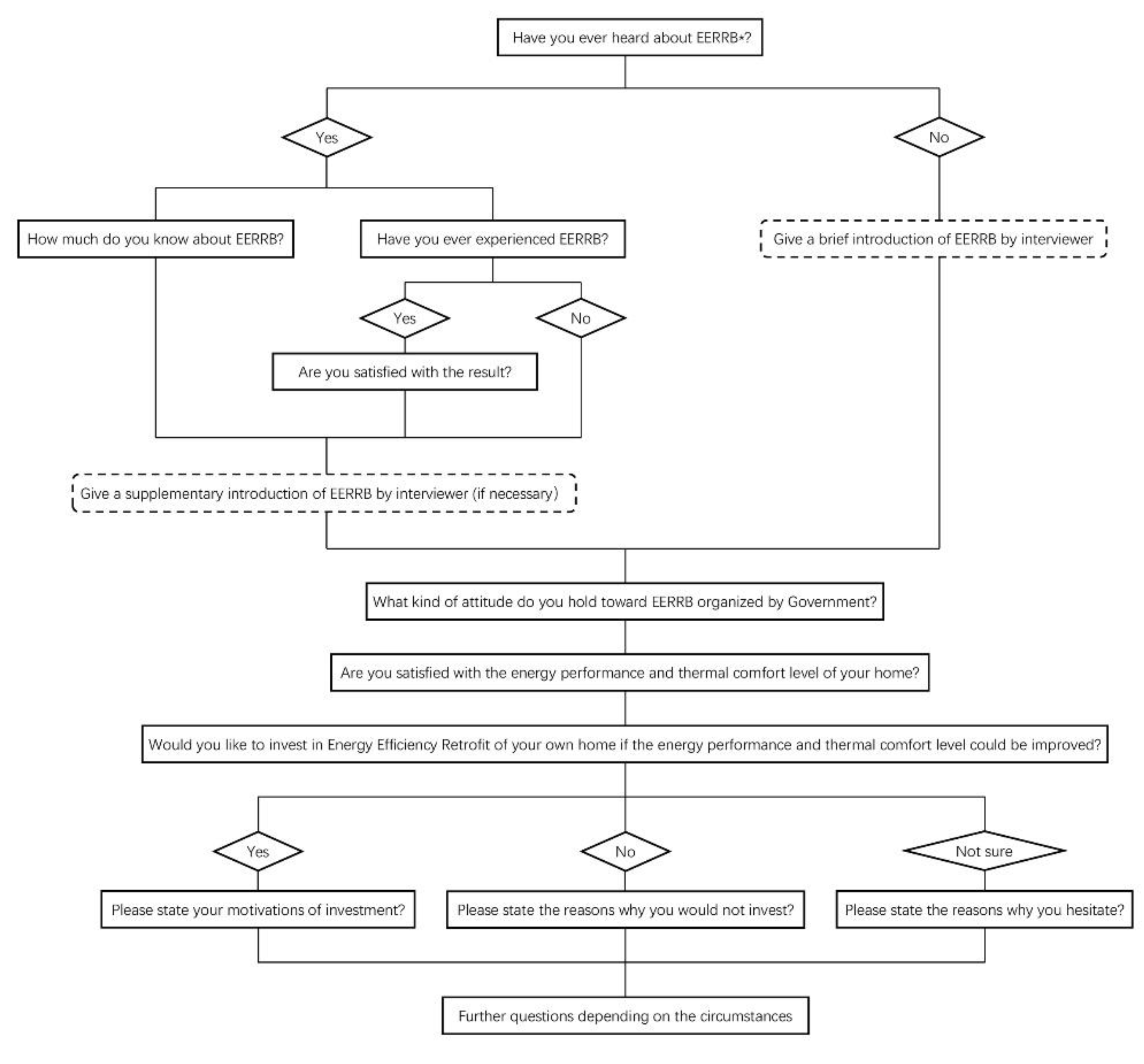
3. Methodology
3.1. In-Depth Interview
3.2. Questionnaire
4. Results
4.1. Results of In-Depth Interview
4.1.1. Homeowners’ Knowledge, Attitude, and Willingness to Invest
4.1.2. Drivers and Barriers for Making Investment
4.2. Questionnaire Results
4.3. Summary
5. Discussion
6. Conclusions
Author Contributions
Funding
Conflicts of Interest
Appendix A
| Respondent Number | Date | Residential District Name | Built Year | Respondent Age | Respondent Gender |
|---|---|---|---|---|---|
| 1 | July.2019 | Lefu Li | 1984 | 75 | Female |
| 2 | July.2019 | Lechang Li | 1985 | 35 | Male |
| 3 | July.2019 | Zhenhe Li | 1985 | 35 | Female |
| 4 | July.2019 | Zhenhe Li | 1985 | 60 | Female |
| 5 | July.2019 | Nandabei Cun | 1992 | 52 | Male |
| 6 | July.2019 | Yibindong Li | 1983 | 60 | Female |
| 7 | July.2019 | Yibindong Li | 1983 | 62 | Male |
| 8 | July.2019 | Yibindong Li | 1983 | 66 | Male |
| 9 | July.2019 | Yibindong Li | 1983 | 71 | Male |
| 10 | July.2019 | Yibindong Li | 1983 | 63 | Male |
| 11 | July.2019 | Yibindong Li | 1983 | 55 | Female |
| 12 | July.2019 | Yibindong Li | 1983 | 69 | Female |
| 13 | July.2019 | Yibinbei Li | 1983 | 60 | Female |
| 14 | July.2019 | Nanfeng Li | 1985 | 65 | Female |
| 15 | July.2019 | Nanfeng Li | 1985 | 35 | Female |
| 16 | July.2019 | Tiandaliu Cun | 1995 | 40 | Female |
| 17 | July.2019 | Huazhang Li | 1991 | 48 | Male |
| 18 | June.2019 | Huagang Li | 1983 | 70 | Female |
| 19 | June.2019 | Huagang Li | 1983 | 55 | Female |
| 20 | June.2019 | Hongkan Flat | 2001 | 54 | Male |
| 21 | June.2019 | Bihua Li | 1998 | 30 | Female |
| 22 | June.2019 | Yunhua Li | 2002 | 32 | Female |
| 23 | June.2019 | Zhuhua Li | 2002 | 31 | Male |
| 24 | June.2019 | Zhuhua Li | 2002 | 31 | Female |
Appendix B
| Question | Options or Blank |
|---|---|
| How do you know about the EERRB? | A. Quite well B. Good, to some extent C. Not at all |
| Have you ever experienced any EERRB? | A. Yes B. No |
| What percentage are you willing to pay for EERRB? | A. 100% B. 80% C. 50% D. 20% E. 0 |
| The floor area of you home? | |
| The year you home was built? | |
| Your age? | |
| Your gender? | A. Female B. Male |
| Your highest education? | A. Junior high school or below B. Senior middle school C. College degree D. Bachelor degree E. Master degree or higher |
| Your income per year? |
References
- The State Council of The People’s Republic of China. Comprehensive Work Plan for Energy Conservation and Emission Reduction During the 13th Five-Year Plan; Compilation and Translation Bureau Central, Central Committee of the Communist Party of China, Translators, Compilation & Translation Press: Beijing, China, 2016. [Google Scholar]
- The State Council of The People’s Republic of China. Li, Keqiang Report on The Work of The Government. In Proceedings of the Third Session of the 13th National People’s Congress of the People’s Republic of China, Beijing, China, 22 May 2020. [Google Scholar]
- Liqiang, H. Nation Pushes Renovation of Aging Residential Areas. Available online: http://english.www.gov.cn/news/policy_briefings/2019/07/02/content_281476744010478.htm (accessed on 2 July 2019).
- Gupta, R.; Gregg, M. Do deep low carbon domestic retrofits actually work? Energy and Buildings 2016, 129, 330–343. [Google Scholar] [CrossRef]
- Yan, D.; Zhe, T.; Yong, W.; & Neng, Z. Achievements and suggestions of heat metering and energy efficiency retrofit for existing residential buildings in northern heating regions of china. Energy Policy 2011, 39, 4675–4682. [Google Scholar] [CrossRef]
- Liu, W.; Zhang, J.; Bluemling, B.; Mol, A.P.J.; Wang, C. Public participation in energy saving retrofitting of residential buildings in China. Appl. Energy 2015, 147, 287–296. [Google Scholar] [CrossRef]
- Jian, S. Study on sustainable renovation of urban existing housing at abroad and China. Ph.D. Thesis, Dalian University of Technology, Dalian, China, June 2013. (In Chinese). [Google Scholar]
- Xu, P.; Xu, T.; Shen, P. Energy and behavioral impacts of integrative retrofits for residential buildings: What is at stake for building energy policy reforms in northern China? Energy Policy 2013, 52, 667–676. [Google Scholar] [CrossRef]
- China to renovate old urban communities. Available online: http://english.www.gov.cn/policies/latestreleases/202007/20/content_WS5f156515c6d00bd0989c642d.html (accessed on 20 July 2020).
- Trotta, G. The determinants of energy efficient retrofit investments in the English residential sector. Energy Policy 2018, 120, 175–182. [Google Scholar] [CrossRef]
- Chih-Pei, H.U.; Chang, Y.Y.; John, W. Creswell, research design: Qualitative, quantitative, and mixed methods approaches. J. Soc. Adm. Sci. 2017, 4, 205–207. [Google Scholar]
- David, W.; Linda, G. Architectural Research Methods. In Architecture Research Methods, 2nd ed; Wiley: Hoboken, NJ, USA, 2013. [Google Scholar]
- Friedman, C.; Becker, N.; Erell, E. Retrofitting residential building envelopes for energy 2nd ed efficiency: Motivations of individual homeowners in Israel. J. Environ. Plan. Manag. 2017, 61, 1805–1827. [Google Scholar] [CrossRef]
- Klöckner, C.A.; Nayum, A. Specific barriers and drivers in different stages of decision-making about energy efficiency upgrades in private homes. Front. Psychol. 2016, 7, 1–14. [Google Scholar] [CrossRef] [PubMed]
- Alberini, A.; Banfi, S.; Ramseier, C. Energy efficiency investments in the home: Swiss homeowners and expectations about future energy prices. Energy J. 2013, 34. [Google Scholar] [CrossRef]
- Banfi, S.; Farsi, M.; Filippini, M.; Jakob, M. Willingness to pay for energy-saving measures in residential buildings. Energy Econ. 2008, 30, 503–516. [Google Scholar] [CrossRef]
- Achtnicht, M. Do environmental benefits matter? A choice experiment among house owners in germany. SSRN Electron. J. 2010. [Google Scholar] [CrossRef][Green Version]
- Bjørneboe, M.G.; Svendsen, S.; Heller, A. Initiatives for the energy renovation of single-family houses in Denmark evaluated on the basis of barriers and motivators. Energy Build. 2018, 167, 347–358. [Google Scholar] [CrossRef]
- Gillingham, K.; Newell, R.G.; Palmer, K. Energy efficiency economics and policy. Annu. Rev. Resour. Econ. 2009, 1, 597–620. [Google Scholar] [CrossRef]
- Wilson, C.; Pettifor, H.; Chryssochoidis, G. Quantitative modelling of why and how homeowners decide to renovate energy efficiently. Appl. Energy 2018, 212, 1333–1344. [Google Scholar] [CrossRef]
- Jakob, M. Marginal costs and co-benefits of energy efficiency investments. Energy Policy 2006, 34, 172–187. [Google Scholar] [CrossRef]
- Mankiw, N.G. Principles of Economics, 7th ed.; Cengage Learning: Boston, MA, USA, 2015; p. 136. [Google Scholar]
- Breidert, C.; Hahsler, M.; Reutterer, T. A review of methods for measuring willingness-to-pay. Innov. Mark. 2006, 2, 8–32. [Google Scholar]
- Kwak, S.-Y.; Yoo, S.-H.; Kwak, S.-J. Valuing energy-saving measures in residential buildings: A choice experiment study. Energy Policy 2010, 38, 673–677. [Google Scholar] [CrossRef]
- Vance, C.; Peter, G. Willingness to pay for energy conservation and free-ridership on subsidization: Evidence from Germany. Energy J. 2009, 30, 135–153. [Google Scholar]
- Collins, M.; Curtis, J. Willingness-to-pay and free-riding in a national energy efficiency retrofit grant scheme. Energy Policy 2018, 118, 211–220. [Google Scholar] [CrossRef]
- Nair, G.; Gustavsson, L.; Mahapatra, K. Factors influencing energy efficiency investments in existing Swedish residential buildings. Energy Policy 2010, 38, 2956–2963. [Google Scholar] [CrossRef]
- Poortinga, W.; Steg, L.; Vlek, C.; Wiersma, G. Household preferences for energy-saving measures: A conjoint analysis. J. Econ. Psychol. 2003, 24, 49–64. [Google Scholar] [CrossRef]
- Gamtessa, S.F. An explanation of residential energy-efficiency retrofit behavior in Canada. Energy Build. 2013, 57, 155–164. [Google Scholar] [CrossRef]
- Bartiaux, F.; Vekemans, G.; Gram-Hanssen, K.; Maes, D.; Cantaert, M.; Spies, B.; Desmedt, J. Socio-Technical Factors Influencing Residential Energy Consumption (SEREC); Belgian Science Policy: Brussel, Belgium, 2006. [Google Scholar]
- Black, J.S.; Stern, P.C.; Elworth, J.T. Personal and contextual influences on househould energy adaptations. J. Appl. Psychol. 1985, 70, 3–21. [Google Scholar] [CrossRef]
- Costanzo, M.; Archer, D.; Aronson, E.; Pettigrew, T. Energy conservation behavior: The difficult path from information to action. Am. Psychol. 1986, 41, 521–528. [Google Scholar] [CrossRef]
- Dillman, D.A.; Rosa, E.A.; Dillman, J.J. Lifestyle and home energy conservation in the United States: The poor accept lifestyle cutbacks while the wealthy invest in conservation. J. Econ. Psychol. 1983, 3, 299–315. [Google Scholar] [CrossRef]
- Caird, S.; Herring, H.; Roy, R. Can consumers save energy? Results from surveys of consumer adoption and use of low and zero carbon technologies. In Proceedings of the ECEEE 2007 Summer Study, Côte d’Azur, France, 4–9 June 2007. [Google Scholar]
- Barr, S.; Gilg, A.W.; Ford, N. The household energy gap: Examining the divide between habitual- and purchase-related conservation behaviours. Energy Policy 2005, 33, 1425–1444. [Google Scholar] [CrossRef]
- Ürge-Vorsatz, D.; Hauff, J. Drivers of market transformation: Analysis of the Hungarian lighting success story. Energy Policy 2001, 29, 801–810. [Google Scholar] [CrossRef]
- Phillips, Y. Landlords versus tenants: Information asymmetry and mismatched preferences for home energy efficiency. Energy Policy 2012, 45, 112–121. [Google Scholar] [CrossRef]
- Murphy, L. The influence of energy audits on the energy efficiency investments of private owner-occupied households in the Netherlands. Energy Policy 2014, 65, 398–407. [Google Scholar] [CrossRef]
- Judson, E.P.; Maller, C. Housing renovations and energy efficiency: Insights from homeowners’ practices. Build. Res. Inf. 2014, 42, 501–511. [Google Scholar] [CrossRef]
- Nauleau, M.-L. Free-riding on tax credits for home insulation in France: An econometric assessment using panel data. Energy Econ. 2014, 46, 78–92. [Google Scholar] [CrossRef]
- Cameron, T.A. A nested logit model of energy conservation activity by owners of existing single family dwellings. Rev. Econ. Stat. 1985, 67, 205–211. [Google Scholar] [CrossRef]
- Spetic, W.; Kozak, A.R.; Cohen, D. Willingness to pay and preferences for healthy home attributes in Canada. For. Prod. J. 2005, 55, 19–24. [Google Scholar]
- Pettifor, H.; Wilson, C.; Chryssochoidis, G. The appeal of the green deal: Empirical evidence for the influence of energy efficiency policy on renovating homeowners. Energy Policy 2015, 79, 161–176. [Google Scholar] [CrossRef]
- Mahapatra, K.; Gustavsson, L. An adopter-centric approach to analyze the diffusion patterns of innovative residential heating systems in Sweden. Energy Policy 2008, 36, 577–590. [Google Scholar] [CrossRef]
- Lindén, A.-L.; Carlsson-Kanyama, A.; Eriksson, B. Efficient and inefficient aspects of residential energy behaviour: What are the policy instruments for change? Energy Policy 2006, 34, 1918–1927. [Google Scholar] [CrossRef]
- Yuming, L. Study on Economic Incentive for Improving Energy Efficiency of Existing Residential Buildings. Ph.D. Thesis, Bejing Jiaotong University, Beijing, China, 2009. (In Chinese). [Google Scholar]
- Yi, J. China’s building energy consumption trends and energy saving priorities. Jian She Ke Ji 2006, 7, 10–13. (In Chinese) [Google Scholar]
- China Association of building energy efficiency. China Building Energy Research Report; Building Energy Research Center Thisnhua University: Beijing, China, 2019. (In Chinese) [Google Scholar]
- Building Energy Research Center of Tsinghua University. Annual Report on China building Energy Efficiency; China Architecture & Building Press: Beijing, China, 2017. (In Chinese) [Google Scholar]
- Dongyan, L. Fiscal and tax policy support for energy efficiency retrofit for existing residential buildings in China’s northern heating region. Energy Policy 2009, 37, 2113–2118. [Google Scholar] [CrossRef]
- Yang, H.; Liu, L.; Li, X.; Liu, C.; Jones, P. Tailored domestic retrofit decision making towards integrated performance targets in Tianjin, China. Energy Build. 2017, 140, 480–500. [Google Scholar] [CrossRef]
- Guo, N.; Nie, L. Out of the “Classic Pattern” —Thoughts on the contemporary housing design. Xin Jian Zhu 2001, 2, 4–7. (In Chinese) [Google Scholar]
- Liu, D.; Jiang, H.; Yu, L. The development of China’s housing industrialization and its technology evolution. Jian Zhu Xue Bao 2012, 4, 10–18. (In Chinese) [Google Scholar]
- Chen, X. Qualitative Research in Social Sciences, 1st ed.; Educational Science Publishing House: Beijing, China, 2000. (In Chinese) [Google Scholar]
- Bardazzi, R.; Pazienza, M.G. When I was your age: Generational effects on long-run residential energy consumption in Italy. Energy Res. Soc. Sci. 2020, 70, 101611. [Google Scholar] [CrossRef]
- Brounen, D.; Kok, N. On the economics of energy labels in the housing market. J. Environ. Econ. Manag. 2011, 62, 166–179. [Google Scholar] [CrossRef]




| Cost Ratio Willing to Pay | Frequency | Percent |
|---|---|---|
| 0 | 94 | 25.6 |
| 20% | 70 | 19.1 |
| 50% | 68 | 18.5 |
| 80% | 34 | 9.3 |
| 100% | 101 | 27.5 |
| Total | 367 | 100.0 |
| Factors | WTP | Knowledge | Experience | Floor area | Building Age | Gender | Age | Education | |
|---|---|---|---|---|---|---|---|---|---|
| WTP | PC | 1 | 0.062 | –0.188 ** | 0.309 ** | –0.074 | 0.101 | –0.310 ** | 0.382 ** |
| Sig. | 0.239 | 0.000 | 0.000 | 0.157 | 0.053 | 0.000 | 0.000 | ||
| Knowledge | PC | 0.062 | 1 | 0.199 ** | –0.109 * | 0.069 | 0.068 | 0.068 | –0.051 |
| Sig. | 0.239 | 0.000 | 0.037 | 0.186 | 0.195 | 0.193 | 0.327 | ||
| Experience | PC | –0.188 ** | 0.199 ** | 1 | –0.099 | 0.211 ** | –0.076 | 0.263 ** | –0.186 ** |
| Sig. | 0.000 | 0.000 | 0.058 | 0.000 | 0.144 | 0.000 | 0.000 | ||
| Floor area | PC | 0.309 ** | –0.109 * | –0.099 | 1 | –0.296 ** | –0.001 | –0.303 ** | 0.391 ** |
| Sig. | 0.000 | 0.037 | 0.058 | 0.000 | 0.981 | 0.000 | 0.000 | ||
| Building Age | PC | –0.074 | 0.069 | 0.211 ** | –0.296 ** | 1 | 0.018 | 0.207 ** | –0.240 ** |
| Sig. | 0.157 | 0.186 | 0.000 | 0.000 | 0.726 | 0.000 | 0.000 | ||
| Gender | PC | 0.101 | 0.068 | –0.076 | –0.001 | 0.018 | 1 | –0.018 | –0.003 |
| Sig. | 0.053 | 0.195 | 0.144 | 0.981 | 0.726 | 0.725 | 0.960 | ||
| Age | PC | –0.310 ** | 0.068 | 0.263 ** | –0.303 ** | 0.207 ** | –0.018 | 1 | –0.706 ** |
| Sig. | 0.000 | 0.193 | 0.000 | 0.000 | 0.000 | 0.725 | 0.000 | ||
| Education | PC | 0.382 ** | –0.051 | –0.186 ** | 0.391 ** | –0.240 ** | –0.003 | –0.706 ** | 1 |
| Sig. | 0.000 | 0.327 | 0.000 | 0.000 | 0.000 | 0.960 | 0.000 |
Publisher’s Note: MDPI stays neutral with regard to jurisdictional claims in published maps and institutional affiliations. |
© 2021 by the authors. Licensee MDPI, Basel, Switzerland. This article is an open access article distributed under the terms and conditions of the Creative Commons Attribution (CC BY) license (http://creativecommons.org/licenses/by/4.0/).
Share and Cite
Huang, C.; Ma, J.; Song, K. Homeowners’ Willingness to Make Investment in Energy Efficiency Retrofit of Residential Buildings in China and Its Influencing Factors. Energies 2021, 14, 1260. https://doi.org/10.3390/en14051260
Huang C, Ma J, Song K. Homeowners’ Willingness to Make Investment in Energy Efficiency Retrofit of Residential Buildings in China and Its Influencing Factors. Energies. 2021; 14(5):1260. https://doi.org/10.3390/en14051260
Chicago/Turabian StyleHuang, Ce, Jiefang Ma, and Kun Song. 2021. "Homeowners’ Willingness to Make Investment in Energy Efficiency Retrofit of Residential Buildings in China and Its Influencing Factors" Energies 14, no. 5: 1260. https://doi.org/10.3390/en14051260
APA StyleHuang, C., Ma, J., & Song, K. (2021). Homeowners’ Willingness to Make Investment in Energy Efficiency Retrofit of Residential Buildings in China and Its Influencing Factors. Energies, 14(5), 1260. https://doi.org/10.3390/en14051260
