A Physically Inspired Equivalent Neural Network Circuit Model for SoC Estimation of Electrochemical Cells
Abstract
:1. Introduction
- An exhaustive description of the ENNC model and its representation of a corresponding ECM;
- The introduction of a novel physical-inspired model where the NN architecture approximates the ESP transfer functions referred to as the ohmic effects, the electrolyte diffusion and the non-uniform charge distribution in the cell;
- A comparison between the PI-ENNC model and its basic version using different training and test datasets available in the literature as well as different training procedures.
2. Problem Formulation
- Quasi-stationary voltage : it corresponds to the OCV curve representing the voltage contribution related to the amount of charge actually stored in the cell. The use of the suffix quasi-stationary instead of OCV aims at distinguishing the manufacturer curve from the voltage contribution to predict while the cell is working, i.e. when the circuit is closed.
- Dynamic voltage contribution : this contribution takes into account the voltage transient response due to the electrolyte diffusion phenomenon whose effects can be approximated to a low-pass filtering with respect to the input current [34].
- Instantaneous voltage contribution : it takes into account the internal resistance, namely the ohmic effects and the electrochemical kinetics of the cell as well [34]. Due to its nature, this contribution does not depend on previous battery states, i.e., it has no memory and it is mainly a function of the current.
3. SoC Approximation with Non-Linear Kalman Filter
4. Ensemble Neural Network Architecture Adaptation to Equivalent Circuit Model
4.1. Equivalent Circuit Model
- The instantaneous contribution is modeled as the voltage drop across the resistor emulating the internal resistance of the electrochemical cells.
- The dynamic contribution is schematized as a series of M different cells, which aims at modeling the low-pass behavior of the voltage transient response given by the internal charge distribution.
- Being the quasi-stationary contribution mainly characterized by the amount of charge stored in the cell, it has been modeled as the voltage drop across the capacitor by means of the OCV-SoC curve. This is the only non-linear component on the whole circuit.
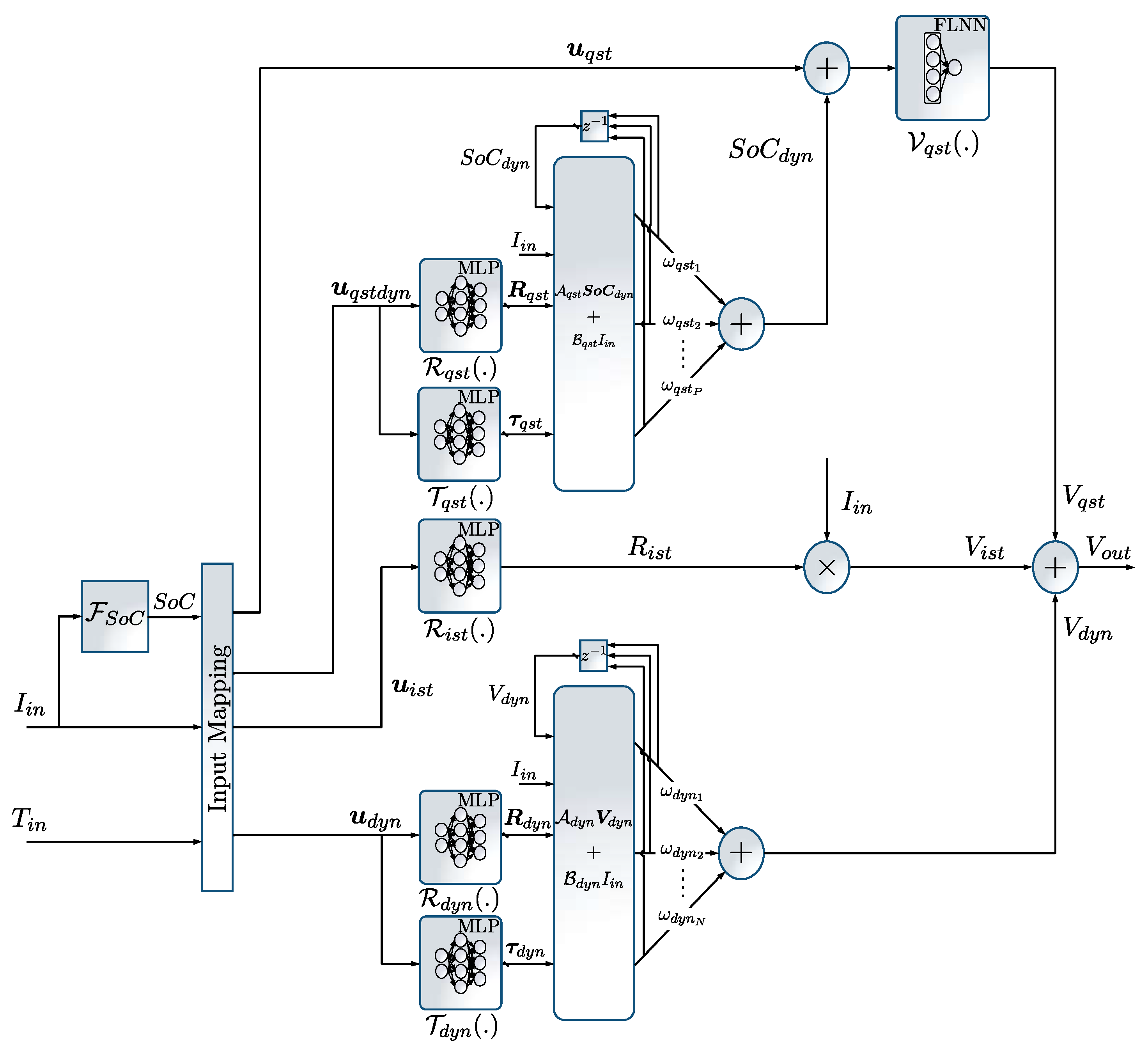
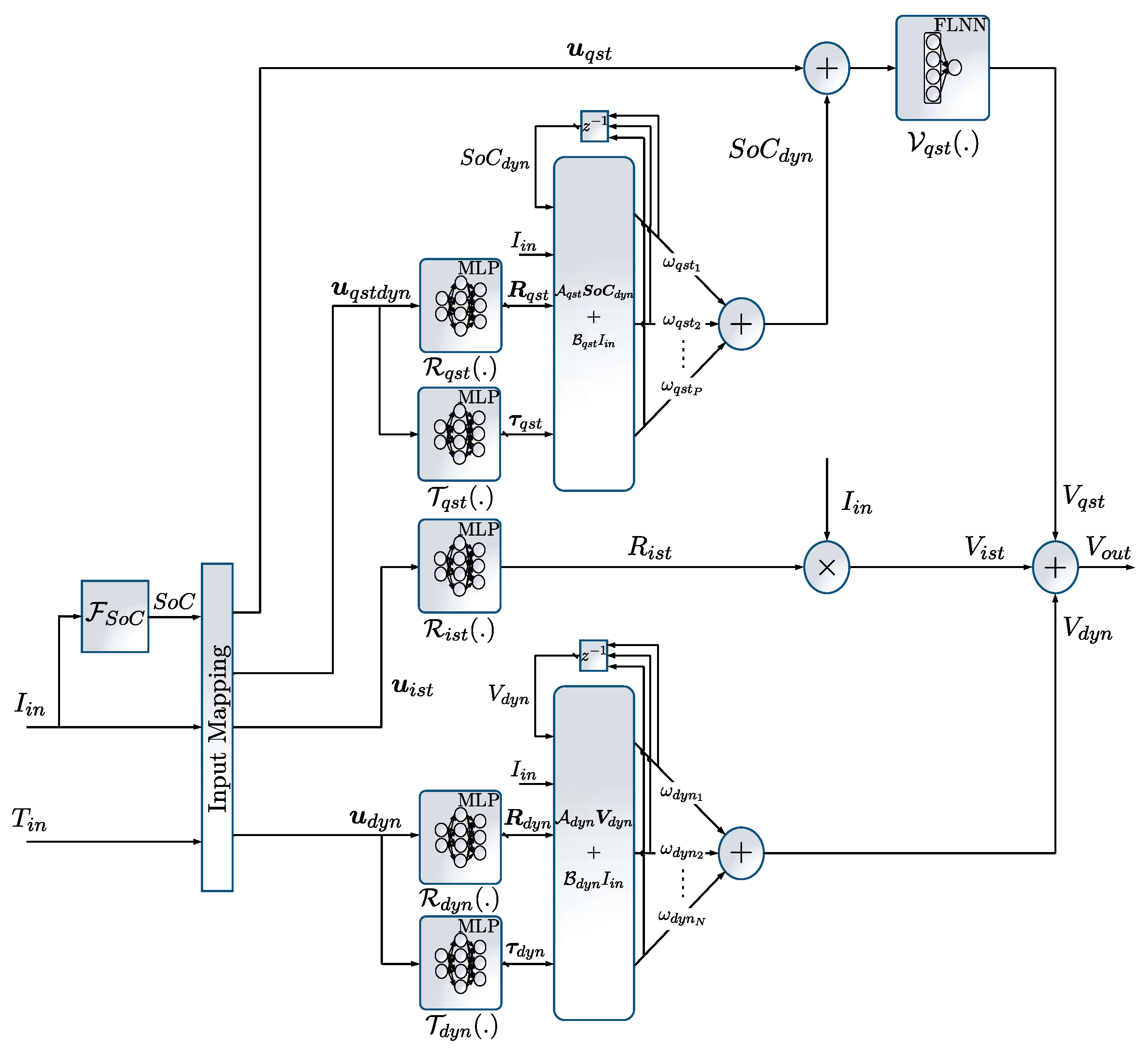
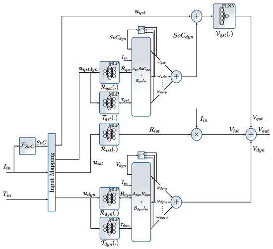
4.2. ENNC Model
- and are both MLP networks taking in input as defined in Equation (9). In their output layers, the networks are equipped with exactly N neurons according to the number of cells employed for the dynamic contribution. Hence, their output values are respectively , and .
- is addressed by a Functional Link Neural Network (FLNN) since it has been already shown effective capabilities in the approximation of the OCV-SoC curve [46]. The input vector takes into account only the temperature and values. Indeed, the currents used for the OCV curve generation are negligible. Moreover, this model constraint is necessary for avoiding any kind of conflict between the MLP modeling and the FLNN modeling .
5. Physical Inspired Equivalent Neural Network Circuit Model
5.1. Analogy between the Physics-Based Fractional Order Model and the ENNC Model
- The ohmic effect ;
- The electrolyte diffusion ;
- The solid state diffusion of both anode and cathode particles and , respectively.
- Ohmic effect and electrochemical reaction description: these two contributions are lumped together since they can be approximated as a zero-order transfer function with respect to :The parameter summarizes all the ohmic effects such as the current collector, the electrolyte and the film resistances and the electrochemical reaction overpotential. It has the same properties of the instantaneous contribution, therefore can be referred to as of Equation (5).
- Electrolyte diffusion approximation: the relationship between the electrolyte concentration overpotential (i.e., voltage drop) and the load current can be presented by a first-order RC equivalent circuit:where the parameters and summarize the electrolyte concentration dynamics and the cell geometry after applying an important simplification on the model with a first-order Taylor expansion method. It is analogous to the dynamic contribution in Equation (4).
- Solid state diffusion overpotential: it is applied on both the electrodes (positive—p and negative—n) and it is a function of the particle surface concentration formulated as follows:where, is a non-linear function analogously to the quasi-stationary contribution . However, the surface concentration is not only a function of the active particle volume average charge concentration called but also depends on a dynamic component called , namely:represents the concentration difference between the surface and the volume average value of the active particle which is function of the ion pore wall flux of the cell, and therefore of the density current. Finally, the transfer function related to has been found and tested after applying a proper simplification and truncation to the first-order to reduce the computational cost (see Equation (21) in [34]):where the parameters and represent the particle properties and their interactions with the electrolyte. These are functions of the solid diffusion coefficient, the electrode surface area, the volume fraction of the active material, the particle radius, the activity coefficient and other geometry properties of the cell.
5.2. PI-ENNC Architecture
6. Dataset
6.1. Randomized Battery Usage Data Set
6.2. Dataset A123 Cell
- Dynamic Stress Test (DST).
- Federal Urban Driving Schedule (FUDS).
- US06, Highway Driving Schedule. (HDS)
6.3. Dataset INR 18650-20R
- Dynamic Stress Test (DST).
- Federal Urban Driving Schedule (FUDS).
- US06 Highway Driving Schedule.
- Beijing Dynamic Stress Test (BJDST).
7. Test Settings
- 1-Phase: all NNs blocks are trained together on the training set in a single step.
- 2-Phases: the FLNN is trained on the OCV curve in a first stage. After that, the remaining NNs can start their training phase.
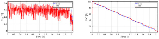
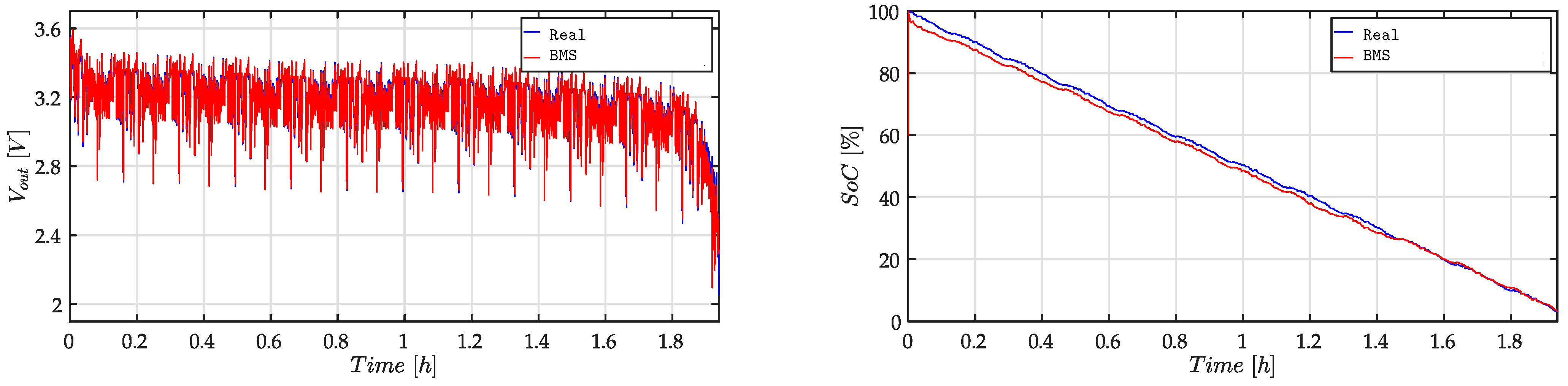
8. Results
- ECM: an ECM optimized through a Hybrid-Genetic-PSO in [46] whose circuital topology is the same as represented in Figure 4 of Section 4.1. The HG-PSO algorithm has been configured with 50 individuals and it has been run for 2000 iterations [46].
- RBF: the prediction model is defined by a Radial Basis Function (RBF) NN (black box type). It has been configured with ten hidden neurons and one output neuron with the linear activation function. The centroids of the hidden layer have been initialized with K-means clustering. The training procedure has been performed with the Nadam optimizer and trained for 10,020 epochs [68].
- ELM: an Extreme Learning Machine (ELM) [69] NN is adopted (black box type). The ELM has been set up counting ten hidden neurons with hyperbolic tangent activation function and one output neuron with linear activation. In accordance with the ELM technique, the weights of the hidden layer have been randomly initialized and the training of the output weights has been performed by solving a linear least square problem [68].
- WNN: a Wavelet Neural Network (WNN) (black box type) where the Morlet wavelet has been used as an activation function of the wavelons. K-means clustering has been used in order to initialize the translation and the dilatation parameters of the wavelets [47]. The WNN has been configured with ten hidden wavelons and one output neuron with the linear activation function. The training procedure has been performed with the Nadam optimizer and trained for 10,020 epochs [68].
9. Conclusions
Author Contributions
Funding
Institutional Review Board Statement
Informed Consent Statement
Acknowledgments
Conflicts of Interest
Abbreviations
| BMS | Battery Management System |
| CC | Coulomb Counting |
| DST | Dynamic Stress Test |
| ECM | Equivalent Circuit Model |
| EIS | Electrochemical Impedance Spectroscopy |
| EKF | Extended Kalman Filter |
| ELM | Extreme Learning Machine |
| ENNC | Equivalent Neural Network Circuit |
| ESP | Extended Single Particle |
| ESS | Energy Storage System |
| EV | Electric Vehicle |
| FIS | Fuzzy Inference System |
| FLNN | Functional Link Neural Network |
| FUDS | Federal Urban Driving Schedule |
| KF | Kalman Filter |
| MLP | Multi Layer Perceptron |
| MSE | Mean Square Error |
| NN | Neural Network |
| OCV | Open Circuit Voltage |
| PI-ENNC | Physical Inspired-Equivalent Neural Network Circuit |
| PSO | Particle Swarm Optimization |
| P2D | Pseudo-two-Dimensional |
| RBF | Radial Basis Function |
| RNN | Recurrent Neural Network |
| SoC | State of Charge |
| SR-UKF | Square Root Unscented Kalman Filter |
| SVM | Support Vector Machine |
| UKF | Unscented Kalman Filter |
| WNN | Wavelet Neural Network |
| V2G | Vehicle to Grid |
Appendix A






| Dataset | Model | Train. Proc. | SoC Approximation— | ||||||
|---|---|---|---|---|---|---|---|---|---|
| NASA | ENNC | 1-Phase | 0.50 % | 0.14 % | 0.17 % | 0.10 % | 2.01 % | 0.09 % | 1.71 % |
| ENNC | 2-Phases | 0.14 % | 0.12 % | 0.14% | 0.13 % | 0.13 % | 0.12 % | 0.11 % | |
| PI-ENNC | 1-Phase | 0.16 % | 0.22% | 0.20 % | 0.26 % | 0.87% | 0.31% | 0.53% | |
| PI-ENNC | 2-Phases | 0.14 % | 0.16% | 0.15% | 0.14% | 0.07% | 0.11% | 0.11% | |
| Iin | SoC | In, SoC | Tin | Tin, In | Tin, SoC | Tin, Iin, SoC | |||
| A123 | |||||||||
| US06 | ENNC | 1-Phase | 0.07% | 0.06% | 0.05% | 0.27% | 0.26% | 0.11% | 0.14% |
| ENNC | 2-Phases | 0.08% | 1.66% | 0.52% | 0.46% | 0.23% | 8.64% | 1.08% | |
| PI-ENNC | 1-Phase | 0.44% | 0.50% | 0.39% | 9.39% | 5.96% | 6.88v | 0.04% | |
| PI-ENNC | 2-Phases | 0.05% | 0.12% | 0.25% | 0.06% | 0.03% | 0.81% | 0.23% | |
| FUDS | ENNC | 1-Phase | 0.06 % | 0.03% | 0.08% | 0.22% | 0.24% | 0.21% | 25% |
| ENNC | 2-Phases | 0.09% | 0.69% | 2.95% | 0.30% | 0.20% | 11.8 % | 1.66% | |
| PI-ENNC | 1-Phase | 0.03% | 0.033% | 0.037% | 11% | 9.58% | 9.79% | 0.06% | |
| PI-ENNC | 2-Phases | 0.02% | 0.32% | 0.81% | 0.14% | 0.15% | 0.46% | 0.64% | |
| Iin | SoC | In, SoC | Tin | Tin, In | Tin, SoC | Tin, Iin, SoC | |||
| INR 18650-20R | |||||||||
| US06 | ENNC | 1-Phase | 0.04% | 0.03% | 0.02% | ||||
| ENNC | 2-Phases | 0.07% | 0.03% | 0.08% | |||||
| PI-ENNC | 1-Phase | 0.16e-03 | 0.18% | 0.15% | |||||
| PI-ENNC | 2-Phases | 0.052% | 0.009% | 0.02% | |||||
| FUDS | ENNC | 1-Phase | 0.08% | 0.03% | 0.05% | ||||
| ENNC | 2-Phases | 0.02% | 0.02% | 0.003% | |||||
| PI-ENNC | 1-Phase | 0.22% | 0.18% | 0.18% | |||||
| PI-ENNC | 2-Phases | 0.002% | 0.005% | 0.003% | |||||
| BJDST | ENNC | 1-Phase | 0.05% | 0.02% | 0.03% | ||||
| ENNC | 2-Phases | 0.09% | 0.03% | 0.12% | |||||
| PI-ENNC | 1-Phase | 0.16% | 0.17% | 0.14% | |||||
| PI-ENNC | 2-Phases | 0.09% | 0.009% | 0.031% | |||||
| Iin | SoC | In, SoC | |||||||
References
- Osório, G.J.; Shafie-khah, M.; Carvalho, G.C.R.; Catalão, J.P.S. Analysis Application of Controllable Load Appliances Management in a Smart Home. Energies 2019, 12, 3710. [Google Scholar] [CrossRef] [Green Version]
- Bibak, B.; Tekiner-Moğulkoç, H. A comprehensive analysis of Vehicle to Grid (V2G) systems and scholarly literature on the application of such systems. Renew. Energy Focus 2021, 36, 1–20. [Google Scholar] [CrossRef]
- ur Rehman, U.; Riaz, M.; Wani, M.Y. A robust optimization method for optimizing day-ahead operation of the electric vehicles aggregator. Int. J. Electr. Power Energy Syst. 2021, 132, 107179. [Google Scholar] [CrossRef]
- Leonori, S.; Rizzoni, G.; Frattale Mascioli, F.M.; Rizzi, A. Intelligent energy flow management of a nanogrid fast charging station equipped with second life batteries. Int. J. Electr. Power Energy Syst. 2021, 127, 106602. [Google Scholar] [CrossRef]
- Hannan, M.A.; Hoque, M.M.; Hussain, A.; Yusof, Y.; Ker, P.J. State-of-the-Art and Energy Management System of Lithium-Ion Batteries in Electric Vehicle Applications: Issues and Recommendations. IEEE Access 2018, 6, 19362–19378. [Google Scholar] [CrossRef]
- Duffner, F.; Wentker, M.; Greenwood, M.; Leker, J. Battery cost modeling: A review and directions for future research. Renew. Sustain. Energy Rev. 2020, 127, 109872. [Google Scholar] [CrossRef]
- Lelie, M.; Braun, T.; Knips, M.; Nordmann, H.; Ringbeck, F.; Zappen, H.; Sauer, D.U. Battery Management System Hardware Concepts: An Overview. Appl. Sci. 2018, 8, 534. [Google Scholar] [CrossRef] [Green Version]
- Rahimi-Eichi, H.; Ojha, U.; Baronti, F.; Chow, M.Y. Battery Management System: An Overview of Its Application in the Smart Grid and Electric Vehicles. IEEE Ind. Electron. Mag. 2013, 7, 4–16. [Google Scholar] [CrossRef]
- Dai, H.; Jiang, B.; Hu, X.; Lin, X.; Wei, X.; Pecht, M. Advanced battery management strategies for a sustainable energy future: Multilayer design concepts and research trends. Renew. Sustain. Energy Rev. 2021, 138, 110480. [Google Scholar] [CrossRef]
- Hossain Lipu, M.; Hannan, M.; Karim, T.F.; Hussain, A.; Saad, M.H.M.; Ayob, A.; Miah, M.S.; Indra Mahlia, T. Intelligent algorithms and control strategies for battery management system in electric vehicles: Progress, challenges and future outlook. J. Clean. Prod. 2021, 292, 126044. [Google Scholar] [CrossRef]
- Ali, M.U.; Zafar, A.; Nengroo, S.H.; Hussain, S.; Junaid Alvi, M.; Kim, H.J. Towards a Smarter Battery Management System for Electric Vehicle Applications: A Critical Review of Lithium-Ion Battery State of Charge Estimation. Energies 2019, 12, 446. [Google Scholar] [CrossRef] [Green Version]
- Chaturvedi, N.A.; Klein, R.; Christensen, J.; Ahmed, J.; Kojic, A. Algorithms for Advanced Battery-Management Systems. IEEE Control. Syst. Mag. 2010, 30, 49–68. [Google Scholar] [CrossRef]
- Rivera-Barrera, J.P.; Muñoz-Galeano, N.; Sarmiento-Maldonado, H.O. SoC Estimation for Lithium-ion Batteries: Review and Future Challenges. Electronics 2017, 6, 102. [Google Scholar] [CrossRef] [Green Version]
- Ng, K.S.; Huang, Y.F.; Moo, C.S.; Hsieh, Y.C. An enhanced coulomb counting method for estimating state-of-charge and state-of-health of lead-acid batteries. In Proceedings of the INTELEC 2009—31st International Telecommunications Energy Conference, Incheon, Korea, 18–22 October 2009; pp. 1–5. [Google Scholar] [CrossRef]
- Waag, W.; Fleischer, C.; Sauer, D.U. Critical review of the methods for monitoring of lithium-ion batteries in electric and hybrid vehicles. J. Power Sources 2014, 258, 321–339. [Google Scholar] [CrossRef]
- Meyers, J.P.; Doyle, M.; Darling, R.M.; Newman, J. The impedance response of a porous electrode composed of intercalation particles. J. Electrochem. Soc. 2000, 147, 2930. [Google Scholar] [CrossRef]
- Paschero, M.; Storti, G.L.; Rizzi, A.; Mascioli, F.M.F.; Rizzoni, G. A Novel Mechanical Analogy-Based Battery Model for SoC Estimation Using a Multicell EKF. IEEE Trans. Sustain. Energy 2016, 7, 1695–1702. [Google Scholar] [CrossRef] [Green Version]
- Ng, K.S.; Moo, C.S.; Chen, Y.P.; Hsieh, Y.C. Enhanced coulomb counting method for estimating state-of-charge and state-of-health of lithium-ion batteries. Appl. Energy 2009, 86, 1506–1511. [Google Scholar] [CrossRef]
- Benmouna, A.; Becherif, M.; Boulon, L.; Dépature, C.; Ramadan, H.S. Efficient experimental energy management operating for FC/battery/SC vehicles via hybrid Artificial Neural Networks-Passivity Based Control. Renew. Energy 2021, 178, 1291–1302. [Google Scholar] [CrossRef]
- Movassagh, K.; Raihan, S.A.; Balasingam, B. Performance Analysis of Coulomb Counting Approach for State of Charge Estimation. In Proceedings of the 2019 IEEE Electrical Power and Energy Conference (EPEC), Montréal, QC, Canada, 16–18 October 2019; pp. 1–6. [Google Scholar] [CrossRef]
- Movassagh, K.; Raihan, A.; Balasingam, B.; Pattipati, K. A Critical Look at Coulomb Counting Approach for State of Charge Estimation in Batteries. Energies 2021, 14, 4074. [Google Scholar] [CrossRef]
- Sun, D.; Yu, X.; Wang, C.; Zhang, C.; Huang, R.; Zhou, Q.; Amietszajew, T.; Bhagat, R. State of charge estimation for lithium-ion battery based on an Intelligent Adaptive Extended Kalman Filter with improved noise estimator. Energy 2021, 214, 119025. [Google Scholar] [CrossRef]
- Wan, E.; Van Der Merwe, R. The unscented Kalman filter for nonlinear estimation. In Proceedings of the IEEE 2000 Adaptive Systems for Signal Processing, Communications, and Control Symposium (Cat. No.00EX373), Lake Louise, AB, Canada, 1–4 October 2000; pp. 153–158. [Google Scholar] [CrossRef]
- Khalil, I.; Ahsan, M.; Ullah, I.; Adnan, A.; Khan, N.; Nawaz, S. SOC prediction of Lithium-Ion Battery using Extended Kalman Filter. In Proceedings of the 2018 International Symposium on Recent Advances in Electrical Engineering (RAEE), Islamabad, Pakistan, 17–18 October 2018; pp. 1–5. [Google Scholar] [CrossRef]
- Luzi, M.; Paschero, M.; Rossini, A.; Rizzi, A.; Mascioli, F.M.F. Comparison between two nonlinear Kalman Filters for reliable SoC estimation on a prototypal BMS. In Proceedings of the IECON 2016—42nd Annual Conference of the IEEE Industrial Electronics Society, Florence, Italy, 23–26 October 2016; pp. 5501–5506. [Google Scholar] [CrossRef]
- Wei, Z.; Zhao, J.; Ji, D.; Tseng, K.J. A multi-timescale estimator for battery state of charge and capacity dual estimation based on an online identified model. Appl. Energy 2017, 204, 1264–1274. [Google Scholar] [CrossRef]
- Charkhgard, M.; Farrokhi, M. State-of-Charge Estimation for Lithium-Ion Batteries Using Neural Networks and EKF. IEEE Trans. Ind. Electron. 2010, 57, 4178–4187. [Google Scholar] [CrossRef]
- Espedal, I.B.; Jinasena, A.; Burheim, O.S.; Lamb, J.J. Current Trends for State-of-Charge (SoC) Estimation in Lithium-Ion Battery Electric Vehicles. Energies 2021, 14, 3284. [Google Scholar] [CrossRef]
- Jokar, A.; Rajabloo, B.; Désilets, M.; Lacroix, M. Review of simplified Pseudo-two-Dimensional models of lithium-ion batteries. J. Power Sources 2016, 327, 44–55. [Google Scholar] [CrossRef]
- Doyle, M.; Fuller, T.F.; Newman, J. Modeling of Galvanostatic Charge and Discharge of the Lithium/Polymer/Insertion Cell. J. Electrochem. Soc. 1993, 140, 1526–1533. [Google Scholar] [CrossRef]
- Wu, L.; Liu, K.; Pang, H.; Jin, J. Online SOC Estimation Based on Simplified Electrochemical Model for Lithium-Ion Batteries Considering Current Bias. Energies 2021, 14, 5265. [Google Scholar] [CrossRef]
- Gao, Y.; Zhu, C.; Zhang, X.; Guo, B. Implementation and evaluation of a practical electrochemical- thermal model of lithium-ion batteries for EV battery management system. Energy 2021, 221, 119688. [Google Scholar] [CrossRef]
- Kemper, P.; Li, S.E.; Kum, D. Simplification of pseudo two dimensional battery model using dynamic profile of lithium concentration. J. Power Sources 2015, 286, 510–525. [Google Scholar] [CrossRef]
- Li, X.; Fan, G.; Pan, K.; Wei, G.; Zhu, C.; Rizzoni, G.; Canova, M. A physics-based fractional order model and state of energy estimation for lithium ion batteries. Part I: Model development and observability analysis. J. Power Sources 2017, 367, 187–201. [Google Scholar] [CrossRef]
- Li, X.; Pan, K.; Fan, G.; Lu, R.; Zhu, C.; Rizzoni, G.; Canova, M. A physics-based fractional order model and state of energy estimation for lithium ion batteries. Part II: Parameter identification and state of energy estimation for LiFePO4 battery. J. Power Sources 2017, 367, 202–213. [Google Scholar] [CrossRef]
- Chen, L.; Wang, Z.; Lü, Z.; Li, J.; Ji, B.; Wei, H.; Pan, H. A Novel State-of-Charge Estimation Method of Lithium-Ion Batteries Combining the Grey Model and Genetic Algorithms. IEEE Trans. Power Electron. 2018, 33, 8797–8807. [Google Scholar] [CrossRef] [Green Version]
- Yu, Z.; Xiao, L.; Li, H.; Zhu, X.; Huai, R. Model Parameter Identification for Lithium Batteries Using the Coevolutionary Particle Swarm Optimization Method. IEEE Trans. Ind. Electron. 2017, 64, 5690–5700. [Google Scholar] [CrossRef]
- Hu, X.; Li, S.; Peng, H. A comparative study of equivalent circuit models for Li-ion batteries. J. Power Sources 2012, 198, 359–367. [Google Scholar] [CrossRef]
- Zhou, S.; Liu, X.; Hua, Y.; Zhou, X.; Yang, S. Adaptive model parameter identification for lithium-ion batteries based on improved coupling hybrid adaptive particle swarm optimization- simulated annealing method. J. Power Sources 2021, 482, 228951. [Google Scholar] [CrossRef]
- Luzi, M.; Paschero, M.; Rizzi, A.; Frattale Mascioli, F.M. A PSO algorithm for transient dynamic modeling of lithium cells through a nonlinear RC filter. In Proceedings of the 2016 IEEE Congress on Evolutionary Computation (CEC), Vancouver, BC, Canada, 24–29 July 2016; pp. 279–286. [Google Scholar] [CrossRef]
- Dai, H.; Guo, P.; Wei, X.; Sun, Z.; Wang, J. ANFIS (adaptive neuro-fuzzy inference system) based online SOC (State of Charge) correction considering cell divergence for the EV (electric vehicle) traction batteries. Energy 2015, 80, 350–360. [Google Scholar] [CrossRef]
- Luzi, M.; Paschero, M.; Rizzi, A.; Mascioli, F.M.F. An ANFIS Based System Identification Procedure for Modeling Electrochemical Cells. In Proceedings of the 2018 International Joint Conference on Neural Networks (IJCNN), Rio de Janeiro, Brazil, 8–13 July 2018; pp. 1–8. [Google Scholar] [CrossRef]
- Yang, F.; Song, X.; Xu, F.; Tsui, K.L. State-of-Charge Estimation of Lithium-Ion Batteries via Long Short-Term Memory Network. IEEE Access 2019, 7, 53792–53799. [Google Scholar] [CrossRef]
- Khalid, A.; Sundararajan, A.; Acharya, I.; Sarwat, A.I. Prediction of Li-Ion Battery State of Charge Using Multilayer Perceptron and Long Short-Term Memory Models. In Proceedings of the 2019 IEEE Transportation Electrification Conference and Expo (ITEC), Detroit, MI, USA, 19–21 June 2019; pp. 1–6. [Google Scholar] [CrossRef]
- Ren, X.; Liu, S.; Yu, X.; Dong, X. A method for state-of-charge estimation of lithium-ion batteries based on PSO-LSTM. Energy 2021, 234, 121236. [Google Scholar] [CrossRef]
- Luzi, M.; Frattale Mascioli, F.M.; Paschero, M.; Rizzi, A. A White-Box Equivalent Neural Network Circuit Model for SoC Estimation of Electrochemical Cells. IEEE Trans. Neural Netw. Learn. Syst. 2019, 31, 371–382. [Google Scholar] [CrossRef]
- Dong, G.; Zhang, X.; Zhang, C.; Chen, Z. A method for state of energy estimation of lithium-ion batteries based on neural network model. Energy 2015, 90, 879–888. [Google Scholar] [CrossRef]
- Álvarez Antón, J.; García Nieto, P.; de Cos Juez, F.; Sánchez Lasheras, F.; González Vega, M.; Roqueñí Gutiérrez, M. Battery state-of-charge estimator using the SVM technique. Appl. Math. Model. 2013, 37, 6244–6253. [Google Scholar] [CrossRef]
- Li, J.; Ye, M.; Meng, W.; Xu, X.; Jiao, S. A Novel State of Charge Approach of Lithium Ion Battery Using Least Squares Support Vector Machine. IEEE Access 2020, 8, 195398–195410. [Google Scholar] [CrossRef]
- Zhou, Z.H.; Chen, S. Neural network ensemble. Chin. J. Comput. Chin. Ed. 2002, 25, 1–8. [Google Scholar]
- Zhang, J.; Xia, C. State-of-charge estimation of valve regulated lead acid battery based on multi-state Unscented Kalman Filter. Int. J. Electr. Power Energy Syst. 2011, 33, 472–476. [Google Scholar] [CrossRef]
- Partovibakhsh, M.; Liu, G. An Adaptive Unscented Kalman Filtering Approach for Online Estimation of Model Parameters and State-of-Charge of Lithium-Ion Batteries for Autonomous Mobile Robots. IEEE Trans. Control Syst. Technol. 2015, 23, 357–363. [Google Scholar] [CrossRef]
- Xiong, R.; Sun, F.; Chen, Z.; He, H. A data-driven multi-scale extended Kalman filtering based parameter and state estimation approach of lithium-ion polymer battery in electric vehicles. Appl. Energy 2014, 113, 463–476. [Google Scholar] [CrossRef]
- der Merwe, R.V.; Wan, E.A. The square-root unscented Kalman filter for state and parameter-estimation. In Proceedings of the 2001 IEEE International Conference on Acoustics, Speech, and Signal Processing. Proceedings (Cat. No.01CH37221), Salt Lake City, UT, USA, 7–11 May 2001; Volume 6, pp. 3461–3464. [Google Scholar] [CrossRef]
- Ismail, M.; Dlyma, R.; Elrakaybi, A.; Ahmed, R.; Habibi, S. Battery state of charge estimation using an Artificial Neural Network. In Proceedings of the 2017 IEEE Transportation Electrification Conference and Expo (ITEC), Chicago, IL, USA, 22–24 June 2017; pp. 342–349. [Google Scholar] [CrossRef]
- Chemali, E.; Kollmeyer, P.J.; Preindl, M.; Ahmed, R.; Emadi, A. Long Short-Term Memory Networks for Accurate State-of-Charge Estimation of Li-ion Batteries. IEEE Trans. Ind. Electron. 2018, 65, 6730–6739. [Google Scholar] [CrossRef]
- Zhao, F.; Li, P.; Li, Y.; Li, Y. The Li-ion Battery State of Charge Prediction of Electric Vehicle Using Deep Neural Network. In Proceedings of the 2019 Chinese Control and Decision Conference (CCDC), Nanchang, China, 3–5 June 2019; pp. 773–777. [Google Scholar] [CrossRef]
- Fan, G.; Pan, K.; Canova, M.; Marcicki, J.; Yang, X.G. Modeling of Li-Ion Cells for Fast Simulation of High C-Rate and Low Temperature Operations. J. Electrochem. Soc. 2016, 163, A666–A676. [Google Scholar] [CrossRef]
- Luo, W.; Lyu, C.; Wang, L.; Zhang, L. An approximate solution for electrolyte concentration distribution in physics-based lithium-ion cell models. Microelectron. Reliab. 2013, 53, 797–804. [Google Scholar] [CrossRef]
- Han, X.; Ouyang, M.; Lu, L.; Li, J. Simplification of physics-based electrochemical model for lithium ion battery on electric vehicle. Part II: Pseudo-two-dimensional model simplification and state of charge estimation. J. Power Sources 2015, 278, 814–825. [Google Scholar] [CrossRef]
- Li, J.; Adewuyi, K.; Lotfi, N.; Landers, R.; Park, J. A single particle model with chemical/mechanical degradation physics for lithium ion battery State of Health (SOH) estimation. Appl. Energy 2018, 212, 1178–1190. [Google Scholar] [CrossRef]
- dos Reis, G.; Strange, C.; Yadav, M.; Li, S. Lithium-ion battery data and where to find it. Energy AI 2021, 5, 100081. [Google Scholar] [CrossRef]
- Kulkarni, B.B.C.; Daigle, M. Randomized Battery Usage Data Set. In NASA Ames Prognostics Data Repository; NASA Ames Research Center: Moffett Field, CA, USA, 2014. [Google Scholar]
- Pecht, M.G. Randomized Battery Usage Data Set; Center for Advanced Life Cycle Engineering: College Park, MD, USA, 2014. [Google Scholar]
- Zheng, F.; Xing, Y.; Jiang, J.; Sun, B.; Kim, J.; Pecht, M. Influence of different open circuit voltage tests on state of charge online estimation for lithium-ion batteries. Appl. Energy 2016, 183, 513–525. [Google Scholar] [CrossRef]
- Dozat, T. Incorporating Nesterov Momentum into Adam. 2016. Available online: https://openreview.net/forum?id=OM0jvwB8jIp57ZJjtNEZ¬eId=nx924kDvKc7lP3z2iomv (accessed on 1 November 2021).
- Aggarwal, C.C. Neural Networks and Deep Learning; Springer: Yorktown Heights, NY, USA, 2018; Volume 10, p. 497. [Google Scholar]
- Luzi, M.; Paschero, M.; Rizzi, A.; Maiorino, E.; Frattale Mascioli, F.M. A Novel Neural Networks Ensemble Approach for Modeling Electrochemical Cells. IEEE Trans. Neural Netw. Learn. Syst. 2019, 30, 343–354. [Google Scholar] [CrossRef]
- Huang, G.B.; Zhu, Q.Y.; Siew, C.K. Extreme learning machine: Theory and applications. Neurocomputing 2006, 70, 489–501. [Google Scholar] [CrossRef]


















| Type | Nominal Voltage | Nominal Capacity | Upper/Lower Cut-Off Voltage | Maximum Continuous Discharging Current | Usage Temperature |
|---|---|---|---|---|---|
| LiFePO4 | 3.3 V | 1.1 Ah | 3.6 V/2.0 V | 30 A (at C) | C to C |
| Type | Nominal Voltage | Nominal Capacity | Upper/Lower Cut-Off Voltage | Maximum Continuous Discharging Current | Usage Temperature |
|---|---|---|---|---|---|
| 18650 LiNiMnCoO2/Graphite | 3.6 V | 2.0 Ah | 4.2 V/2.5 V | 22 A (at C) | to C |
| Model | ENNC PI-ENNC | PI-ENNC | ||||
|---|---|---|---|---|---|---|
| Name | ||||||
| Type | FLNN | MLP | MLP | MLP | MLP | MLP |
| Input Tuple | ||||||
| # Hidden Layers | 1 | 1 | 1 | 1 | 1 | 1 |
| # Hidden Neurons | 21+20 | 15 | 15 | 15 | 15 | 15 |
| Hidden Activation | + | |||||
| # Output Neurons | 1 | 1 | 1 | 1 | 1 | 1 |
| Output Activation | ||||||
| Dataset | Model | Train. Proc. | SoC Approximation—MSE (SoCBMS—SoCreal) | ||||||
|---|---|---|---|---|---|---|---|---|---|
| NASA | ENNC | 1-Phase | 5.01 × 10 | 1.44 × 10 | 1.73 × 10 | 1.07 × 10 | 2.01 × 10 | 9.46 × 10 | 1.71 × 10 |
| ENNC | 2-Phases | 1.40 × 10 | 1.24 × 10 | 1.44 × 10 | 1.28 × 10 | 1.27 × 10 | 1.18 × 10 | 1.09 × 10 | |
| PI-ENNC | 1-Phase | 1.65 × 10 | 2.23 × 10 | 1.97 × 10 | 2.64 × 10 | 8.74 × 10 | 3.07 × 10 | 5.30 × 10 | |
| PI-ENNC | 2-Phases | 1.37 × 10 | 1.58 × 10 | 1.52 × 10 | 1.36 × 10 | 7.07 × 10 | 1.15 × 10 | 1.15 × 10 | |
| Iin | SoC | In, SoC | Tin | Tin, In | Tin, SoC | Tin, Iin, SoC | |||
| A123 | |||||||||
| US06 | ENNC | 1-Phase | 7.76 × 10 | 6.05 × 10 | 5.00 × 10 | 2.75 × 10 | 2.60 × 10 | 1.13 × 10 | 1.44 × 10 |
| ENNC | 2-Phases | 8.12 × 10 | 1.66 × 10 | 5.19 × 10 | 4.62 × 10 | 2.29 × 10 | 8.64 × 10 | 1.08 × 10 | |
| PI-ENNC | 1-Phase | 4.36 × 10 | 4.97 × 10 | 3.93 × 10 | 9.39 × 10 | 5.96 × 10 | 6.88 × 10 | 4.83 × 10 | |
| PI-ENNC | 2-Phases | 4.96 × 10 | 1.24 × 10 | 2.53 × 10 | 5.83 × 10 | 3.41 × 10 | 8.09 × 10 | 2.30 × 10 | |
| FUDS | ENNC | 1-Phase | 6.18 × 10 | 3.34 × 10 | 8.10 × 10 | 2.26 × 10 | 2.36 × 10 | 2.12 × 10 | 2.50 × 10 |
| ENNC | 2-Phases | 9.98 × 10 | 6.86 × 10 | 2.95 × 10 | 2.96 × 10 | 2.03 × 10 | 1.18 × 10 | 1.66 × 10 | |
| PI-ENNC | 1-Phase | 2.76 × 10 | 3.28 × 10 | 3.70 × 10 | 1.06 × 10 | 9.58 × 10 | 9.79 × 10 | 5.70 × 10 | |
| PI-ENNC | 2-Phases | 1.78 × 10 | 3.19 × 10 | 8.09 × 10 | 1.36 × 10 | 1.50 × 10 | 4.62 × 10 | 6.40 × 10 | |
| Iin | SoC | In, SoC | Tin | Tin, In | Tin, SoC | Tin, Iin, SoC | |||
| INR 18650-20R | |||||||||
| US06 | ENNC | 1-Phase | 4.16 × 10 | 2.71 × 10 | 2.46 × 10 | ||||
| ENNC | 2-Phases | 6.78 × 10 | 2.93 × 10 | 8.31 × 10 | |||||
| PI-ENNC | 1-Phase | 1.65 × 10 | 1.81 × 10 | 1.50 × 10 | |||||
| PI-ENNC | 2-Phases | 5.16 × 10 | 9.47 × 10 | 2.26 × 10 | |||||
| FUDS | ENNC | 1-Phase | 8.43 × 10 | 3.06 × 10 | 5.02 × 10 | ||||
| ENNC | 2-Phases | 2.04 × 10 | 2.39 × 10 | 3.17 × 10 | |||||
| PI-ENNC | 1-Phase | 2.22 × 10 | 1.76 × 10 | 1.83 × 10 | |||||
| PI-ENNC | 2-Phases | 2.09 × 10 | 5.28 × 10 | 3.58 × 10 | |||||
| BJDST | ENNC | 1-Phase | 5.20 × 10 | 2.10 × 10 | 3.30 × 10 | ||||
| ENNC | 2-Phases | 8.80 × 10 | 2.67 × 10 | 1.18 × 10 | |||||
| PI-ENNC | 1-Phase | 1.62 × 10 | 1.75 × 10 | 1.40 × 10 | |||||
| PI-ENNC | 2-Phases | 9.05 × 10 | 9.03 × 10 | 3.11 × 10 | |||||
| Iin | SoC | In, SoC | |||||||
| NASA | A123 | |||||
|---|---|---|---|---|---|---|
| Dataset | US06 | FUDS | ||||
| Modeltr. Procedure | Mean | Std.Dev. | Mean | Std.Dev. | Mean | Std.Dev. |
| ENNC 1 Phase | 0.00677 | 0.00824 | 0.00140 | 0.00093 | 0.03693 | 0.09396 |
| ENNC 2 Phases | 0.00127 | 0.00012 | 0.01810 | 0.03060 | 0.02528 | 0.04215 |
| PI-ENNC 1 Phase | 0.00366 | 0.00254 | 0.03258 | 0.04020 | 0.04303 | 0.05328 |
| PI-ENNC 2 Phases | 0.00126 | 0.00029 | 0.00223 | 0.00273 | 0.00362 | 0.00290 |
| INR 18650-20R | ||||||
| Dataset | US06 | FUDS | BJDTS | |||
| Modeltr. Procedure | Mean | Std.Dev. | Mean | Std.Dev. | Mean | Std.Dev. |
| ENNC 1 Phase | 0.00013 | 0.00017 | 0.00024 | 0.00033 | 0.00015 | 0.00021 |
| ENNC 2 Phases | 0.00026 | 0.00036 | 0.00007 | 0.00011 | 0.00033 | 0.00049 |
| PI-ENNC 1 Phase | 0.00071 | 0.00089 | 0.00083 | 0.00105 | 0.00068 | 0.00086 |
| PI-ENNC 2 Phases | 0.00012 | 0.00019 | 0.00002 | 0.00002 | 0.00019 | 0.00034 |
Publisher’s Note: MDPI stays neutral with regard to jurisdictional claims in published maps and institutional affiliations. |
© 2021 by the authors. Licensee MDPI, Basel, Switzerland. This article is an open access article distributed under the terms and conditions of the Creative Commons Attribution (CC BY) license (https://creativecommons.org/licenses/by/4.0/).
Share and Cite
Leonori, S.; Baldini, L.; Rizzi, A.; Frattale Mascioli, F.M. A Physically Inspired Equivalent Neural Network Circuit Model for SoC Estimation of Electrochemical Cells. Energies 2021, 14, 7386. https://doi.org/10.3390/en14217386
Leonori S, Baldini L, Rizzi A, Frattale Mascioli FM. A Physically Inspired Equivalent Neural Network Circuit Model for SoC Estimation of Electrochemical Cells. Energies. 2021; 14(21):7386. https://doi.org/10.3390/en14217386
Chicago/Turabian StyleLeonori, Stefano, Luca Baldini, Antonello Rizzi, and Fabio Massimo Frattale Mascioli. 2021. "A Physically Inspired Equivalent Neural Network Circuit Model for SoC Estimation of Electrochemical Cells" Energies 14, no. 21: 7386. https://doi.org/10.3390/en14217386
APA StyleLeonori, S., Baldini, L., Rizzi, A., & Frattale Mascioli, F. M. (2021). A Physically Inspired Equivalent Neural Network Circuit Model for SoC Estimation of Electrochemical Cells. Energies, 14(21), 7386. https://doi.org/10.3390/en14217386

