Uncertainty Quantification of the PHEBUS FPT-1 Test Modelling Results
Abstract
1. Introduction
2. Methodology
2.1. PHEBUS FPT-1 Test and RELAP/SCDAPSIM Model
2.2. CORSOR-M Model for Evaluation of FISSION Release
2.3. Uncertainty Quantification Using BE Approach for PHEBUS FPT-1 Test
- Concordant (C): the ranks agree for any pair of observations; Xi > Xj and Yi > Yj, or Xi < Xj and Yi < Yj,
- Discordant (D): the ranks disagree for any pair of observations; Xi > Xj and Yi < Yj or Xi < Xj and Yi > Yj.
3. Results and Discussions
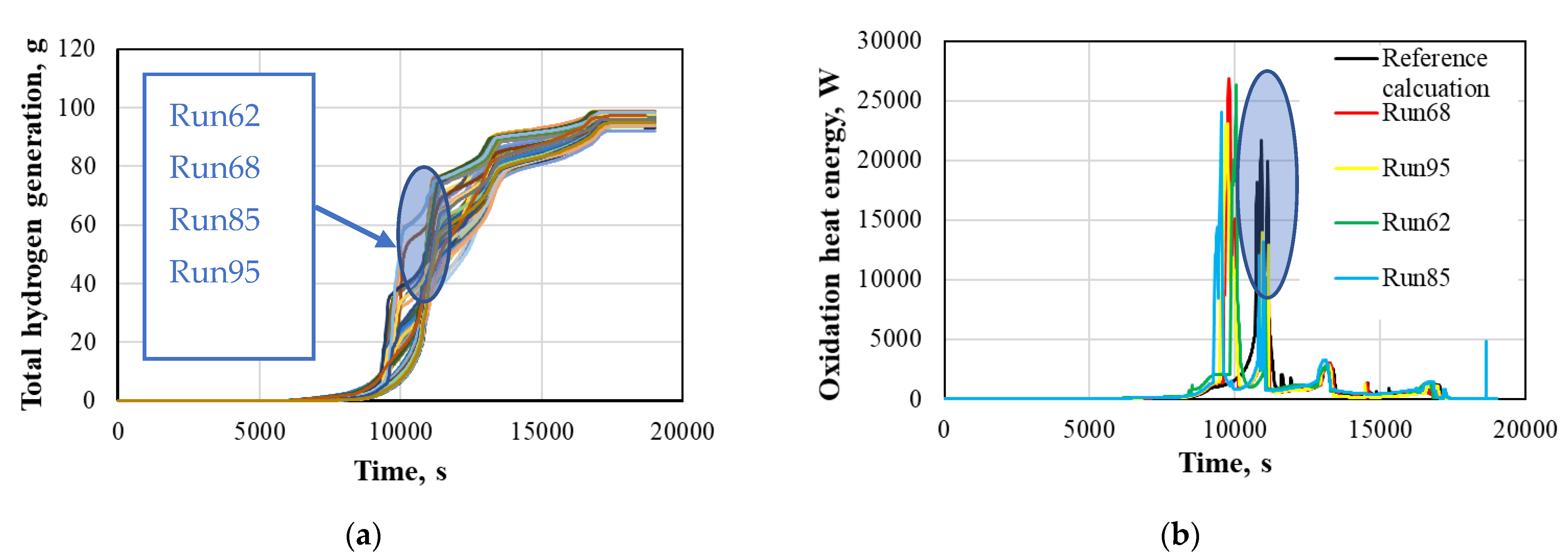
3.1. Results of Reference Case Calculation
3.2. Results of Uncertainty Analysis
3.3. Results of Sensitivity Analysis
4. Conclusions and Recommendations
- Results of this work indicate that it is necessary to revise coefficients used in the current CORSOR-M model version or use other modelling codes or methods which take into account more parameters (not only temperature) for the propagation of fission product release.
- Material properties (especially thermal conductivity) of the shroud of the PHEBUS facility have a significant impact on calculation results. This should be evaluated in the model development.
- SCDAP parameters should be selected according to the code developer recommendations (these are recommendations for PWR or BWR plant application). However, for the experimental facility, the values and range of some parameters are not clear. Results of the provided sensitivity analysis showed parameter influence on the calculation results. This simplifies the selection of parameter values for further analysis. Special attention should be paid to SCDAP parameters related to the fuel cladding rupture at the oxidation phase.
Author Contributions
Funding
Institutional Review Board Statement
Informed Consent Statement
Data Availability Statement
Conflicts of Interest
References
- IAEA. Energy, Electricity and Nuclear Power Estimates for the Period up to 2050; Reference Data Series No. 1; International Atomic Energy Agency: Vienna, Austria, 2018; p. 7. [Google Scholar]
- IAEA. IAEA Report, Climate Change and Nuclear Power; International Atomic Energy Agency: Vienna, Austria, 2020; pp. 16–19. [Google Scholar]
- OECD. Status Report, Long-Term Management and Actions for a Severe Accident in a Nuclear Power Plant; OECD: Paris, France, 2021. [Google Scholar]
- IAEA. Safety glossary. In Terminology Used in Nuclear Safety and Radiation Protection; International Atomic Energy Agency: Vienna, Austria, 2007. [Google Scholar]
- Zhang, Y.P.; Niu, S.P.; Zhang, L.T.; Qiu, S.Z.; Su, G.H.; Tian, W.X. A Review on Analysis of LWR Severe Accident. J. Nucl. Eng. Radiat. Sci. 2015, 1, 041018. [Google Scholar] [CrossRef]
- Ministry of Chernobyl. Ten Years after the Accident at the Chernobyl NPP; National Report of the Ukraine; Ministry of Chernobyl: Kiev, Ukraine, 1996. (In Russian)
- Povinec, P.P.; Hirose, K.; Aoyama, M. Fukushima Accident: Radioactivity Impact on the Environment; Elsevier: New York, NY, USA, 2013. [Google Scholar]
- IAEA. IAEA Report. Hydrogen Phenomena during Severe Accidents in Water Cooled Reactors; International Atomic Energy Agency: Vienna, Austria, 2021. [Google Scholar]
- IAEA. IAEA Safety Report Series, Accident Analysis for Nuclear Power Plant Series No 23; Vienna, International Atomic Energy Agency: Vienna, Austria, 2002. [Google Scholar]
- IAEA. IAEA Safety Report Series, Best Estimate Safety Analysis for Nuclear Power Plants: Uncertainty Evaluation No. 52; International Atomic Energy Agency: Vienna, Austria, 2008. [Google Scholar]
- IPSN. Final Report FPT1, IPSN/CRS/SEA/PEPF Report SEA1/00, IP/00/479; Institut de Protection et de Surete Nucleaire (IPSN): Cadarache, France, 2000. [Google Scholar]
- Herranz, L.; Beck, S.; Sánchez-Espinoza, V.; Mascari, F.; Brumm, S.; Coindreau, O.; Paci, S. The EC MUSA Project on Management and Uncertainty of Severe Accidents: Main Pillars and Status. Energies 2021, 14, 4473. [Google Scholar] [CrossRef]
- Allison, C.M.; Hohorst, J.K. Role of RELAP/SCDAPSIM in Nuclear Safety. Sci. Technol. Nucl. Install. 2010, 2010, 425658. [Google Scholar] [CrossRef]
- Glaeser, H. GRS Method for Uncertainty and Sensitivity Evaluation of Code Results and Applications. Sci. Technol. Nucl. Install. 2008, 2008, 798901. [Google Scholar] [CrossRef]
- Kloos, M.; Hofer, E. SUSA Version 3.5, User’s Guide and Tutorial; Gesellschaft für Anlagen- und Reaktorsicherheit (GRS) gGmbH: Köln, Germany, 2002. [Google Scholar]
- Kuhlman, M.R.; Lehmicke, D.J.; Meyer, R.O. CORSOR User’s Manual; NUREG/CR-4173; Battelle Columbus Labs: Columbus, OH, USA, 1985. [Google Scholar]
- Kaliatka, T.; Ušpuras, E.; Vileiniškis, V. Best Estimate analysis of PHEBUS FPT-1 test using RELAP/SCDAPSIM. In Proceedings of the 20th International Conference on Nuclear Engineering ICONE 20, Anaheim, CA, USA, 30 July–3 August 2012. [Google Scholar] [CrossRef]
- Vileiniskis, V.; Kaliatka, A. Best estimate analysis of PHEBUS FPT1 experiment bundle phase using ASTEC code ICARE module. Kerntechnik 2011, 76, 254–260. [Google Scholar] [CrossRef]
- Gauntt, R.O. Synthesis of VERCORS and Phebus Data in Severe Accident Codes and Applications, SAND2010-1633; Sandia National Laboratories (SNL), Albuquerque, NM, and Livermore: Livermore, CA, USA, 2010. [Google Scholar] [CrossRef][Green Version]
- Darnowski, P.; Włostowski, M.; Stępień, M.; Niewiński, G. Study of the material release during PHÉBUS FPT-1 bundle phase with MELCOR 2.2. Ann. Nucl. Energy 2020, 148, 107700. [Google Scholar] [CrossRef]
- Lovasz, L.; Bals, C.; Hollands, T.; Köllein, C.; Aust-regesilo, H.; Pandazis, P.; Tiborcz, L.; Weber, S. ATHLET-CD Mod 3.2 Models and Methods Draft, GRS - P4 Vol. 2; Gesellschaft für Anlagen- und Reaktorsicherheit (GRS) gGmbH: Köln, Germany, 2019. [Google Scholar]
- RELAP5/MOD3.3 CODE MANUAL, Volume I: Code Structure, System Models, and Solution Methods, NUREG/CR-5535/Rev.1-Vol.I. December 2001. Available online: https://www.nrc.gov/docs/ML1103/ML110330200.pdf (accessed on 3 October 2021).
- Wilks, S.S. Statistical Prediction with Special Reference to the Problem of Tolerance Limits. Ann. Math. Stat. 1942, 13, 400–409. [Google Scholar] [CrossRef]
- Kaliatka, A.; Uspuras, E.; Vaisnoras, M.; Mochizuki, H.; Van Rooijen, W.F.G. Best estimate approach for the evaluation of critical heat flux phenomenon in the boiling water reactors. Kerntechnik 2017, 82, 148–160. [Google Scholar] [CrossRef]
- Haste, T. Specification of International Standard Problem ISP-46 (PHEBUS FPT1); Note Technique SEMAR 2002/5, Rev. 1; Institut de Protection et de Surete Nucleaire (IPSN): Cadarache, France, 2002. [Google Scholar]
- Puth, M.-T.; Neuhäuser, M.; Ruxton, G.D. Effective use of Spearman’s and Kendall’s correlation coefficients for association between two measured traits. Anim. Behav. 2015, 102, 77–84. [Google Scholar] [CrossRef]
- Szmidt, E.; Kacprzyk, J. The Spearman and Kendall Rank Correlation Coefficients between Intuitionistic Fuzzy Sets; Systems Research Institute Polish Academy of Sciences: Warsaw, Poland, 2011. [Google Scholar] [CrossRef]
- Spearman, C. Demonstration of formula for true measurement of correlation. Am. J. Psychol. 1907, 18, 161. [Google Scholar] [CrossRef]
- Kendall, M.G. A New Measure of Rank Correlation. Biometrika 1938, 30, 81. [Google Scholar] [CrossRef]
- Kloos, M.; Berner, N. SUSA, Software for Uncertainty and Sensitivity Analyses Classical Methods; Gesellschaft für Anlagen- und Reaktorsicherheit (GRS) gGmbH: Köln, Germany, 2021. [Google Scholar]
- Schwarz, M.; Clément, B.; Jones, A. Applicability of Phebus FP results to severe accident safety evaluations and management measures. Nucl. Eng. Des. 2001, 209, 173–181. [Google Scholar] [CrossRef]
- Dubourg, R.; Faure-Geors, H.; Nicaise, G.; Barrachin, M. Fission product release in the first two PHEBUS tests FPT0 and FPT1. Nucl. Eng. Des. 2005, 235, 2183–2208. [Google Scholar] [CrossRef]














| Thermal Properties of Materials | Name of Parameter | Reference Value | ||
|---|---|---|---|---|
| Specific heat, (J/kgK) | Zircaloy-4 | P1 | Reference value according to ISP-46 [25] ±20% [17,18] | Normal [17,18] |
| Gap | P4 | |||
| ThO2 | P7 | |||
| ZrO2 | P10 | |||
| Gap in a shroud (inner and outer) | P13 | |||
| Spray coating | P16 | |||
| Inconel625 | P19 | |||
| Density, (kg/m3) | Zircaloy-4 | P2 | ||
| Gap | P5 | |||
| ThO2 | P8 | |||
| ZrO2 | P11 | |||
| Gap in a shroud (inner and outer) | P14 | |||
| Spray coating | P17 | |||
| Inconel625 | P20 | |||
| Thermal conductivity, (W/mK) | Zircaloy-4 | P3 | ||
| Gap | P6 | |||
| ThO2 | P9 | |||
| ZrO2 | P12 | |||
| Gap in a shroud (inner and outer) | P15 | |||
| Spray coating | P18 | |||
| Inconel625 | P21 | |||
| SCDAP Parameters | Name of Parameter | Reference Value | ||
|---|---|---|---|---|
| Temperature for the failure of oxide shell on the outer surface of fuel and cladding, (K) | P22 | 2500 ± 10% | Uniform | |
| Fraction of the oxidation of the fuel rod cladding for stable oxide shell | P23 | 0.6 ± 50% | Uniform | |
| The Hoop strain threshold for the double-sided oxidation | P24 | 0.07 ± 50% | Uniform | |
| Pressure drops caused by ballooning | P25 | Modelled; 0 = Modelled 1 = Not modelled | Discrete: 0–0.5 prob. 1–0.5 prob. | |
| The surfaces’ area fraction covered with drops that result in blockage that stops the local oxidation | P26 | 0.2 ± 50% | Uniform | |
| The velocity of drops of cladding material slumping down outside fuel rod surface, (m/s) | P27 | 0.5 ± 50% | Uniform | |
| Gamma heat fraction. | P28 | 0.026 ± 50% | Uniform | |
| Grid spacer | Mass, (kg) | P29 | 0.0037 ± 20% | Normal |
| Height, (m) | P30 | 0.043 ± 20% | ||
| Plate thickness, (m) | P31 | 0.004 ± 20% | ||
| Core slumping model definition | P32 | Latest possible; 0 = latest possible, 1 = earliest possible. | Discrete. 50% prob. | |
| The minimum flow area per fuel rod in cohesive debris in core region, (m2) | P33 | 4.4 × 10−5 ± 50% | Normal | |
| Cladding rupture, transition, limit strains | * P25a | Reference value ± 20% | Normal | |
| FOMs | Experimental Phases | ||||
|---|---|---|---|---|---|
| Calibration (6000 s) | Pre-Oxidation (9000 s) | Oxidation (12,500 s) | Power Plateau (14,000 s) | Heat up (16,000 s) | |
| Total hydrogen generation | P12 (−0.98), P28 (−0.4). | P12 (−0.98), P28 (−0.4). | P22 (−0.37), P12 (0.26), P24 (−0.35). | P12 (−0.4), P30 (−0.36), P29 (+0.41). | P12 (−0.6), P29 (+0.4), P30 (−0.3). |
| I and Cs release fraction | P12 (−0.98), P28 (−0.36). | P12 (−0.98), P28 (−0.33). | P22 (−0.37), P12 (0.26), P24 (−0.35). | P12 (−0.7), P30 (−0.37), P29 (+0.37). | P12 (−0.8), P29 (+0.33), P30 (−0.32). |
Publisher’s Note: MDPI stays neutral with regard to jurisdictional claims in published maps and institutional affiliations. |
© 2021 by the authors. Licensee MDPI, Basel, Switzerland. This article is an open access article distributed under the terms and conditions of the Creative Commons Attribution (CC BY) license (https://creativecommons.org/licenses/by/4.0/).
Share and Cite
Elsalamouny, N.; Kaliatka, T. Uncertainty Quantification of the PHEBUS FPT-1 Test Modelling Results. Energies 2021, 14, 7320. https://doi.org/10.3390/en14217320
Elsalamouny N, Kaliatka T. Uncertainty Quantification of the PHEBUS FPT-1 Test Modelling Results. Energies. 2021; 14(21):7320. https://doi.org/10.3390/en14217320
Chicago/Turabian StyleElsalamouny, Noura, and Tadas Kaliatka. 2021. "Uncertainty Quantification of the PHEBUS FPT-1 Test Modelling Results" Energies 14, no. 21: 7320. https://doi.org/10.3390/en14217320
APA StyleElsalamouny, N., & Kaliatka, T. (2021). Uncertainty Quantification of the PHEBUS FPT-1 Test Modelling Results. Energies, 14(21), 7320. https://doi.org/10.3390/en14217320

